Next Article in Journal
Research on Fire Suppression Characteristics of Compressed Air Foams in Full-Scale 220 kV Converter Transformer
Next Article in Special Issue
Fire Hazards Caused by Equipment Used in Offshore Oil and Gas Operations: Prescriptive vs. Goal-Oriented Legislation
Previous Article in Journal
Fire Resistance of Building Structures and Fire Protection Materials: Bibliometric Analysis
Previous Article in Special Issue
Physical Demand Assessment of Volunteer Firefighters During Wildland Firefighting
 
 
Font Type:
Arial Georgia Verdana
Font Size:
Aa Aa Aa
Line Spacing:
Column Width:
Background:
Article

Assessment of Risk Factors of Critical Points in Forest Firefighting in Difficult-to-Access Sites

by
Marianna Tomašková
1,
Jiří Pokorný
2,
Jozef Krajňák
3,* and
Michaela Balážiková
1
1
Department of Quality, Safety and Environment, Faculty of Mechanical Engineering, Technical University of Košice, Letná 9 Street, 04200 Košice, Slovakia
2
Department of Civil Protection, Faculty of Safety Engineering, VSB Technical University of Ostrava, 04200 Košice, Slovakia
3
Faculty of Mechanical Engineering, Technical University of Košice, Letná 9 Street, 04200 Košice, Slovakia
*
Author to whom correspondence should be addressed.
Submission received: 21 November 2024 / Revised: 17 December 2024 / Accepted: 26 December 2024 / Published: 31 December 2024
(This article belongs to the Special Issue Fire Safety Management and Risk Assessment)

Abstract

The paper addresses the issue of forest fires and critical points in activities related to extinguishing and transport of extinguishing agent to the fire site. With the increasing incidence of forest fires, there are also serious implications for the environment, ecosystems and communities. The relevance of this topic is indisputable, as forest fires are becoming more frequent and intense, with a consequent need for systematic analysis. In this paper, critical sites are identified and assessed, and a description of the equipment used to extinguish a particular fire is provided, with a description of the firefighting strategy in a difficult-to-access site in forest firefighting. This paper shows the effective solution in extinguishing forest fires and then in the design of measures to minimize this risk. We have also assessed the risk activities in this paper. The intent of this article is to show how to effectively extinguish a forest fire. The knowledge gained and recommendations made are aimed at improving firefighter preparedness, techniques and tactics to extinguish forest fires.

1. Introduction

Forests provide biotopes for different species of plants and animals, regulate the cli mate, protect the soil from erosion and play an important role in the water cycle. They represent an important economic and social resource. They provide wood as raw material for various industries, support tourism and recreational activities and create jobs in forest management and wood processing [1]. Every year, devastating forest fires occur in Europe, destroying thousands of hectares of forest, causing both direct and indirect damage. Direct damage includes the destruction or damage to living trees, the degradation of the woody material present at the site of the fire and the degradation or disruption of other productive or non-productive functions of the forest. The emergence of various pests or the physiological weakening of forest stands can be assessed as indirect damage. In recent years, the Member States of the European Union have suffered a number of fatal fires. Hundreds of people have lost their lives, and the damage has reached billions of euros [2]. That is why, also with this article, we are pointing out the risks of forest fires and the critical points in firefighting as part of fire prevention. Extreme heat and reduced soil moisture increase the risk of forest fires. If the ecosystem is not adapted to these elements, there is a significant reduction in biodiversity, resulting in soil damage and subsequent erosion. Affected areas show changes in the water regime; nutrient content, composition and cycling; and physical and chemical properties of the soil. Forest fires impact soil, water and air. Smoke from fires and the impact of greenhouse gases on the climate are also risk factors. During fires, CO2 is produced along with other gases, and forest vegetation (trees, shrubs, plants, other biomass) is also lost. As new forest grows, it absorbs huge amounts of CO2 and thus offsets the amounts released into the atmosphere during the fire.
This year’s 2023 fires destroyed 700 thousand hectares of forest area in the European Union. The European Commission said in its report that this is the highest figure for this time of year since statistics began to be collected in 2006 [3,4]. The European Forest Fire Information System says that 660 thousand hectares of forest burnt in 2022, not including all the smaller fires. Including them, the statistics indicate 715 thousand hectares of burnt forests [5,6]. Under the European fire response programme, twenty-nine aeroplanes and eight helicopters were sent to extinguish fires when requested. They were supported on the ground by 369 firefighters with 100 vehicles. There was a significant increase in fires in Europe [7,8]. In particular, coniferous forests present a more significant problem for fires. In the Mediterranean basin, coniferous forests are primarily reforested with forest stands. These are very susceptible to fires. If, after planting, these stands remain unmanaged for decades, they often have a high vertical and horizontal tree density, together with a significant amount of lying and standing dead wood, which increases the fuel load. On average, these pine forests are characterised by high above-ground biomass values, ranging from 175 to 254 Mg ha−1. The theoretical thermal energy produced per area unit in the case of total above-ground biomass combustion is also high, ranging from 300 to 450 MJ ha−1 depending on the stage of stand development. It must be emphasised that the most effective results in reducing the risk of fires are achieved particularly when regular thinning is carried out in the younger stages of restored pine stands, aimed at reducing the crowns and the density of all trees [9].
In forest firefighting, various special devices such as special firefighting vehicles [9], drones and fireballs [6,8] or various devices to locate the source or extinguishing are used [10]. Despite its destructive impacts on nature and individuals’ property, it is essential to see forest fires as an integral part of the ecosystem. While, in the past, the causes of forest fires were primarily associated with lightning or spontaneous combustion, the current situation suggests that human activity plays a significant role in their occurrence [11,12,13]. The increasing number of forest fires worldwide is also influenced by the worsening global climate situation. Various forest management practices, such as fuel stacking or urbanisation, negatively affect the occurrence and intensity of forest fires. Remote areas with few firefighters and volunteers contribute to the rapid spread of fires over large areas [1,14,15]. This is where forest fire management is important [16]. Risk management to prevent future disasters caused by forest fires is also closely related to this issue [11,12,13].
Fighting forest fires is a complex and challenging task that requires a comprehensive approach and cooperation of different components [14,15]. Early detection, efficient transport of extinguishing agent to the fire site and use of modern firefighting techniques and tactics are key factors for successful control of forest fires and protection of forest environments. The Fault Tree Analysis (FTA) method is a useful tool for the analysis of critical points in forest firefighting. It allows for systematically identifying and analysing the various factors that influence the effectiveness of extinguishing and the transport of extinguishing agent to the fire site. Forests are ecologically important; they are part of the landscape, they form and subsequently harden the soil and they protect it from erosion. They also create arable land. It takes between 50 and 100 years for a tree to decompose and for its organic matter to return to the soil as humus. The water regime in the forest provides the basic living conditions for organisms. They produce oxygen, carry out photosynthesis and are the largest contributors to the formation of a breathable atmosphere around the Earth. Through photosynthesis, they maintain the balance between oxygen and carbon dioxide. One hectare of coniferous forest produces 30 tonnes of oxygen per year, and a deciduous forest produces 15 tonnes of oxygen per year. They filter the air and absorb dust and radioactivity.
Factors that threaten the forest are mainly changes in climatic conditions, biotic and abiotic damaging factors and inappropriate forest management measures.
Fire is one of the largest risk factors affecting the ecosystem. The extent of fire-induced changes in ecosystem components depends on fire characteristics and environmental factors. The most significant impacts include reduction of vegetation, deposition of ash from biomass burning, increase in soil hydrophobicity and changes in the structure of soil components. Fire can induce physical, chemical and biological changes in soil properties and negatively affect the soil.
In this study, a review of the literature dealing with forest fires is described. This paper is mainly focused on the description of specific equipment used during a forest fire that occurred in the Slovak Republic, with a precise description of the strategy of firefighting equipment layout and a description of the extinguishing procedure.
The firefighting procedure proposal in this article is a useful source of information for extinguishing forest fires of a similar course in difficult terrain.
During this intervention, trees in smaller diameter classes are removed, which, in the case of a forest fire (with medium and high intensity), burn first and contribute to the spread of the fire. In addition, forestry interventions disrupt the vertical and horizontal continuity of forest fuel, resulting in a positive impact on the overall efficiency of forest stands and greater resilience after forest fires.
The article [16] deals with the possibilities of fighting forest fires in extreme terrain conditions. It addresses the issue of using a pond system for transporting water to the fire site during firefighting, under what conditions it is advantageous to deploy this method of water transport, how to proceed in case of need and its deployment. Water transport in exposed terrain is governed by basic hydraulic laws that determine the methods of deploying a ponding system.
The article [17] describes that the basic condition for rapid localization and subsequent extinguishment of a forest fire is to ensure a sufficient water supply by suitable water transport. The basic methods are water shuttle transport by tanker trucks and remote transport of water using hose lines and portable pumps. In addition to these conventional methods, various combined methods are currently used for transport, and a modern method with a large-capacity pump is used. In this article, I discuss the different methods of transporting water on forest fires, and I compare them according to the possibility of their deployment.
In the article [18], the authors point out that forest fires can occur suddenly and have significant environmental, economic and social consequences. Timely and accurate assessment and prediction of their progress, especially the rate of spread in difficult-to-access areas, is essential for crisis management services to be able to proactively implement prevention strategies and extinguish fires using scientific methods.
In the paper, forest restoration, which has taken place since the second half of the last century in many inner Apennine areas, has demonstrated its key role in enhancing the protective function of forests in Mediterranean mountain environments, as well as in supporting the productive functions of forests in the long term. However, decades after these afforestations, these stands have become very vulnerable to natural and anthropic damaging agents, such as forest fires, because they have not been subjected to silvicultural interventions and pruning. These forests are now structurally too dense, both vertically and horizontally, making them poorly resilient to strong winds, heavy snowfalls and crown fires. It is therefore essential to increase the resilience of these forests in order to maintain and enhance their functions, including social and landscape functions.
Wildfires can develop quickly and can cause a wide range of hazards. For this reason, aerial firefighting equipment [19], which is able to respond quickly and reach fire areas, is of great importance in emergency response and subsequent extinguishment of forest fires. Critical parameters for deployment of each transport method are presented, and on the basis of the developed water transport models, the optimal method is proposed for given environmental conditions. As other authors [20,21] state, forest fires pose significant threats to ecosystems, human safety and socio-economic stability of the entire system. This process requires a deep understanding and examination of fire-prone landscapes in order to effectively manage them. In the study [20,21], the authors evaluate temporal and spatial patterns of the Fire Weather Index (FWI), a key indicator of landscape flammability, with a particular focus on European regions. In the study, the authors analyse historical FWI data from the European Forest Fire Information System (EFFIS) of the Copernicus Emergency Management Service (CEMS) using tools such as the Climate Data Store (CDS) API.
This article highlights the comprehensive approach and cooperation of intervening entities in extinguishing a specific fire in a forest environment. Early detection, effective transport of extinguishing agent to the fire site and the use of modern firefighting techniques and tactics are key factors in the successful control of forest fires and environmental protection. The Fault Tree Analysis (FTA) method is a useful tool for analysing critical points in forest firefighting.
The knowledge gained allows recommendations to be formulated to improve fire preparedness, techniques and tactics for fighting forest fires. The article will contribute to improving the preparedness and effectiveness of firefighting units in fighting forest fires. It can also be a suggestion for joint exercises of simulated fires abroad.
Another study that attempts to measure occupational health and safety performance is the study [22,23]. This study attempts to prioritize occupational safety and health (OHS) performance in ten forest administrations in a certain province of Turkey using multi-criteria decision-making techniques (MCDMTs). In this assessment of four applied methodologies, the P5 alternative (quantity of risks before actions) showed consistently better performance. An interesting emphasis of this research is in the use of a sophisticated OHS performance model. It was developed to critically assess the OHS performance within these forest management directorates. Factors such as slope gradient, vegetation type, soil characteristics and distance from highways and human settlements are considered in the design and implementation of a ponded fire suppression system.

2. Analysis of Forest Fire Prevention and Protection Strategies

Fire analysis is a complex and dynamic process that is constantly evolving to im-prove fire prevention, suppression and management. The principles of firefighting and fire prevention analysis consist of the following areas: understanding the causes of fire spread and behaviour, assessing fire risks, identifying critical locations and determining environmental impacts and determining prevention and protection strategies (warning systems, emergency management and evacuation plans).
Forest fires have distinctive characteristics [24,25]. By utilizing various analytical methods and tools, firefighters and experts strive to make fighting fires more effective and protect lives and property. Such a principle of fire analysis is illustrated in Figure 1 [26,27].
Each such fire has its own anatomy. This anatomy consists of the names of the individual parts so that firefighters can be oriented in the forest terrain, but also so that the people responsible for the management of firefighting can define the individual locations. The different parts of a forest fire are shown in Figure 1.
In a similar way, we can define the forest fire zones, shown in Figure 2 [28]. It is important to define the first zone of burning in terms of fire identification, but the wind direction is also important to be able to predict the direction of fire spread and to define the direction and speed of fire spread upon these data.
Understanding these causes is key to developing effective forest fire prevention, monitoring and management strategies. It is necessary to choose the right prevention method in order to avoid financial and human losses caused by the occurrence of such forest fires. It is important to be prepared and to choose the right and quick strategy, but it should be noted that even with excellent prevention, these forest fires still occur. There are several causes of forest fires; for example, they can occur naturally (lightning strikes, smouldering of organic material in sunny weather) or artificially, often deliberately by human action. In general, it can be stated that man-made fires (including pyromania) are now highly prevalent in the world (e.g., the catastrophic fires in Greece in July 2007 and the almost annual fires in Australia and California in the recent past). In Slovakia and Central Europe, the situation is unfortunately very similar. The main causes of fires set artificially include negligence and underestimation of the risk, pyromania (a morbid tendency to arson) and the desire to profit financially from the fire (e.g., in some countries, deliberate burning of tropical forests is practiced in order to more easily obtain agricultural land for large-scale cultivation of commercially lucrative crops, etc.). Lightning-caused fires are rare in this country and much more common in northern Europe.

3. Firefighting Devices Used During a Forest Fire

For forest firefighting, water is an important and irreplaceable part of firefighting. It must be transported to the firefighting site in some way, and sufficient water must be available. Tanker trucks and fire engines are often used, but water can also be transported by air using helicopters or planes over longer distances or to harder-to-reach places. Hoses are used when there is a lake or river near the fire. If necessary, temporary reservoirs of water are also created.

3.1. Tanker Fire Trucks with Syringe (CAS)

Tanker fire trucks are specially modified vehicles designed to transport water and fire extinguishing agents to the scene of a fire.
These vehicles serve as a key component of firefighting equipment and are available in a variety of sizes and configurations [29] to suit different requirements. The tanker fire truck used for the intervention described in Section 5 can be seen in Figure 3. It could be said that the basic equipment of such a tanker fire truck can be divided into the following points:
  • Water tank;
  • Fittings;
  • Hoses;
  • Pump;
  • Control elements.
Figure 3. CAS 20 “COBRA” tanker fire truck used during the intervention [29].
Figure 3. CAS 20 “COBRA” tanker fire truck used during the intervention [29].
Fire 08 00011 g003

3.2. Air Transport of Water

The second way we can bring water to the forest fire site is by air transport. This method is used in specific cases to inaccessible or difficult-to-reach places. Helicopters and airplanes are becoming effective tools for delivering water and firefighting agents to hard-to-reach areas, thus speeding up firefighting and reducing the extent of damage, Table 1.
Slovak armed forces assist with firefighting in Slovakia. The U.S. UH 60 M Black Hawk helicopter first intervened in the area below Chopok in 2015. The MI 171 helicopter is available Figure 4 which can carry Bambi bags with a volume of 450, 800 and 1000 litres. The water bomber in Figure 5 is not currently available in Slovakia, but it is a very effective tool for firefighting in hard-to-reach places [30]. The water bomber CL-415 in Figure 5 is highly efficient and can drop up to 6140 L of water at a time. It is currently used in Canada (64 units), Spain (25 units), Italy (18 units), Greece (17 units), USA (10 units), Croatia (6 units), Morocco (6 units) and Malaysia (2 units) [30]. If necessary, the states can help each other. On 23 July 2022, during a heat wave and prolonged drought, a large forest fire broke out in the territory of the Czech Switzerland National Park. Because of this, Italy sent two CL-415 aircraft to the Czech Republic.
The following types of aircraft are used to extinguish forest fires:
  • Helicopters;
  • Fixed-wing aircraft;
  • Helicopters with hanging water bags;
  • Helicopters with Bambi bags;
  • Aircraft with fire extinguishing devices.

3.3. Land Transport of Water-Shuttle Transportation

Shuttle transportation of extinguishing agent is a method used to move large quantities of extinguishing agent to the fire site. It is usually used when the fire site is remote from the source of the extinguishing agent or when access to the fire site is limited. Shuttle transportation is accomplished by transporting the extinguishing agent in tanks on trucks or trailers between the storage site and the fire site. The trucks or trailers travel there and back between the two locations, constantly replenishing the fire extinguishing agent sup-ply at the fire site [1]. There is also two-way shuttle transportation. In this type of transportation, trucks or trailers travel in both directions, from the storage site to the fire site and back. This allows for more efficient use of vehicles and drivers.

3.4. Land Transport of Water–Pond System

The pond system of water transport is a method for transporting extinguishing agent to the fire site in difficult terrain where access for conventional firefighting vehicles is limited or impossible. It works on the principle of creating a series of interconnected ‘ponds’ of strong bags filled with water, which are pumped gradually by portable pumps to the fire site. The preparation of such a pond can be seen in Figure 6.
The components of the pond system are as follows:
  • Water bags: strong bags with a volume of 1000 to 2000 L, which serve as ponds when filled with water.
  • Portable pumps: high-pressure pumps that are used to pump water from one pond to another.
  • Hoses: hoses with different diameters for transporting water between ponds to the fire site.
  • Distributors and fittings: distribution of water into several hoses, fittings for connecting hoses and water bags.
The principle of operation of the pond system is as follows [26]:
  • Preparation: Survey the terrain and determine the most suitable route for the creation of the pond. Choose locations for water bags and make sure there is enough water nearby for firefighting.
  • Pond filling: Bags of 1000 L are placed and filled with water from nearby sources such as lakes, streams and hydrants.
  • Water pumping: Portable pumps are placed between the bags, and they gradually pump water from one pond to another. Hoses connect the pumps, and the bags move the water further to the fire site.
  • Firefighting: Water from the pond system is fed to the fire using hoses and distributors. Firefighters direct the water to the fire and also cool the hot objects.
  • Completion of extinguishing: After the fire is extinguished, the pond system is disassembled, the bags are emptied, the hoses are rolled up and the condition of the pond system parts is checked so that it is ready for the next deployment.
The water needed for firefighting is transported by a system consisting of ponds. It is important that the necessary pressure is also present upstream of the sprinkler to create a strong water flow for extinguishing [26]. There are length and height pressure losses during water transport. The necessary pump parameters to overcome the distance from the water source to the point of fire attack can be calculated based on the hydrodynamic laws. There are head and friction losses in the flow of water in pressure hoses.
The total loss amount shall be calculated as follows [27]:
H = h t + h g
H—total loss height [m];
ht—height loss due to friction [m].
hg—geodetic loss height due to terrain elevation [m];
The Darcy–Weissbach equation can be used to determine the friction loss height:
h t = · L d · v 2 2 g
ht—friction loss height [m];
ℷ—coefficient of friction (dimensionless quantity) [-];
L—length of the hose line or part of it [m];
d—hose diameter [m];
v2—velocity of water flow [m·s−1];
g—gravitational acceleration [m·s−2];
Pressure losses due to terrain elevation can be determined according to the following formula:
h g = h g k h g z
hg—geodetic loss height due to terrain elevation [m];
hgk—geodetic height of the end point [m];
hgz—geodetic height of the starting point [m].

4. Identification of Critical Points in Forest Firefighting

With each fire, it is important to define the critical points. The concept of critical points in the transport of extinguishing agents needs to be defined. These are places formed by technical means for the transport of extinguishing agents, by the human factor operating the technical means involved in the transport line or by other circumstances associated with the transport of extinguishing agents, where there is a possibility of an adverse event occurring which may result in total or partial failure of the extinguishing agent delivery system [28].
The identification of critical points is a key step in this analysis process that enables the following:
  • Efficient deployment of available resources: knowledge of critical sites allows firefighters to concentrate their forces and equipment on the most problematic sections of the route.
  • Avoiding delays: early identification and resolution of obstacles can minimize delays in the transport of extinguishing agent.
  • Improving safety: critical sites, such as steep slopes or narrow passageways, pose safety risks to personnel and equipment; their early identification allows appropriate safety measures to be implemented.

4.1. Risk Assessment of Critical Locations

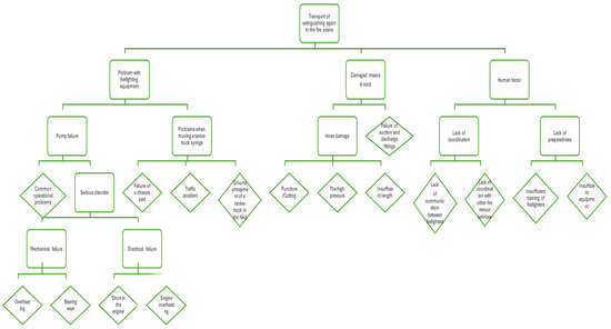
Fault Tree Analysis (FTA) is a method of reliability analysis of complex systems that consist of functionally coupled or dependent subsystems that serve different purposes, in this case, forest fire and fire suppression using a ponding system. The principle of the method is the decomposition of the peak event, which is the fault state that is investigated, and by analysing it, we try to find the conditions and combinations of conditions that must occur for such a situation to occur. FTA analysis must be carried out with each intervention (Table 2). Fault Tree Analysis (FTA) is a deductive reliability analysis method used to systematically identify and analyse the causes of potential faults in a given system. The objective of this FTA is to create a logic diagram. This diagram can be called a fault tree. This diagram shows the hierarchy of causes and effects leading to an undesirable event such as a system failure. The objective of this analysis is to determine the critical points in the transport of water to the forest fire site using the Fault Tree Analysis (FTA) method, which was used to identify the potential causes of failure in the process of transporting water to the fire site (Table 3). Using FTA, a fault tree can be easily generated that shows a hierarchical ordering of the causes and consequences of failure. This can greatly help us in our work. A detailed evolution diagram of the FTA can be seen in Figure 7 [28].

4.2. FTA Analysis Procedure

One of the most important tasks of the analysis is the transport of the extinguishing agent to the fire site. This process is also discussed in detail in our intervention described in Section 5. The specific event is the transport of extinguishing agent to the fire site in a natural environment using a system of ponds for the transport of water. Not enough extinguishing agent was considered to reach the fire scene. The system boundaries were as follows: water was determined to be transported to the system of ponds by the CAS (tanker fire truck with syringe) and then the system of ponds to the fire site. Finally, the causes of adverse events/system conditions were determined. The exact description of each phase is shown in Table 4.
Determination of the operating states of the analysed system:
  • Preparatory phase—in this phase, the basic process of system positioning was carried out.
  • Pond filling phase—in this phase, the ponds (bags) were filled with water.
  • Water pumping phase—in this phase, portable pumps were placed between bags, and the water was gradually pumped from one pond to the other using hoses.
  • Fire extinguishing phase—in this phase, the water is transported to the fire site.
  • Cleaning phase—in this phase, the pond system was disassembled and prepared for the next use.
The FTA shown focuses on identifying potential failures that could lead to a failure to transport extinguishing agent to the fire site in the forest. The culminating event in this case is that the extinguishing agent does not reach the fire site in time and in sufficient quantity, leading to fire spread and more damage.

5. Extinguishing a Specific Fire and a Description of the Firefighting in the Selected Area

In this section, we discuss a specific fire in a hard-to-reach site in the forest. The fire was discovered in the afternoon of 20 July 2022 [29].
The fire spread by ground and root system in a northwest direction. The fire area was approximately 200 m × 50 m. The fire unit was dispatched at 2:53 p.m. While enroute to the scene, the incident commander requested a drone to determine the affected area and determine the extent of the fire. In Figure 8, we can observe the record conducted by the thermal camera which shows the affected area. It was possible to reach about 2 km from the fire area by four-wheel-drive vehicle. Officers were moving with material resources on foot in very difficult terrain. The helicopter from the Ministry of Internal Affairs of the Slovak Republic (MVSR) made two hits at 8:40 p.m. and 9:05 p.m. After dark, the Fire Chief terminated the operations of the firefighting unit due to zero visibility and the difficulty of the terrain.
It was possible to reach a distance of about 2 km from the fire site by four-wheel-drive vehicle. The members of the fire brigade shown in Figure 9 are moving the firefighting means on foot in a very difficult-to-pass terrain. In Figure 9, we can see the fire brigade members directly in the affected area as they establish their base in a safe place at a sufficient distance from the fire.
After assessing the seriousness of the situation, at 4:40 p.m., the intervention commander requested a helicopter with a “Bambi” bag. The helicopter made two drops of the Bambi bags at 8:40 p.m. and 9:05 p.m., as the terrain was difficult to access. A photo directly from the intervention showing the helicopter using the Bambi bag to drop a quantity of water can be seen in Figure 10.
After dark, the intervention commander terminated the unit due to zero visibility and the difficulty of the terrain. Figure 11 shows the process of building forest roads for transport. The purpose of these roads was to make way for fire tanker trucks.
With the help of these roads, a pond system was created. The process of building this pond system is shown in Figure 12. The pond system then served as a water storage tank for firefighting. The extinguishing agent was pumped from the river which was in the vicinity of the fire in Figure 13.
The most important thing was to ensure a constant transport of water. A pumping station was established on the river. Initially, a shuttle transport of extinguishing agent from the pumping station to the ridge was established (possible with the help of Tatra 148 and Tatra 138 trucks). The route was 3.2 km long. This process is shown in Figure 14. Later, a tanker truck from the pumping station shuttled the extinguishing agent 4.2 km to the tanker assembly area where the extinguishing agent was pumped to Tatra 148, shown in Figure 15, which then transported the water 800 m to the other CASs, which were statically positioned 400 m apart up to the ridge, and a hose line pushed the water to CAS 30 Tatra 815/7, which was positioned just below the ridge Figure 16.
Risk factors affecting the spread of fire include the following:
  • Exclusion zone.
  • Complex, very difficult terrain.
  • Intense wind that continuously changed the direction of the flow.
  • Leaf piles higher than one meter in some cases.
  • Limestone bedrock, which was cracking due to the heat and its fragments rolled into the valley.
  • Burnt tree trunks falling down the slope, spreading the fire to other parts.
  • Large amounts of unprocessed wood mass after calamities.
  • Steep slope with a gradient of more than 80% in some cases.
  • Total rainfall at the site from 1 June 2022 to 20 July 2022 = 24 mm.
Impacts of forest fire in the paper presented include the following:
  • Fire affected area of 54 hectares.
  • Unquantifiable damage to biotopes.
  • Treated one member of the village’s volunteer fire department by a fire and rescue department ambulance.
  • Damaged and not found material means (hoses, hose lines, distributors, etc.).
  • Absence of a complex system of material means for the liquidation of large fires at individual district directorates of the fire and rescue brigades: hose trailers, pumps, ponds, etc.
  • With daytime temperatures above 30 °C, firefighters had to fight in heavy protective clothing—the need to provide light protective clothing.
  • FTA is an analysis of the probability of failure of the entire system and the associated preventive measures that should increase the reliability of the system. The method is aimed at pinpointing the causes or combinations of causes that may result in a defined adverse event.
In this paper, the FTA method is combined with the Forced Decision Matrix Method. FDMM. The Forced Decision Matrix Method (FDMM) is used for the determination of risk factors. The weights of each criterion, as well as the ranking of the variants as meeting each criterion, are determined by pairwise comparison. This means that when two criteria are compared, the more significant (more important for decision making) criterion is weighted as “1” and the less significant criterion as “0”. Similarly, when assessing how well two options meet the chosen evaluation criteria, the better matched option is weighted as “1” and the worse matched option as “0”. This prioritizes the significance of the risk—The weights of the criteria are determined primarily by the significance of the risk. The top risk event is the transport of extinguishing agent to the fire site.
Three risk events were selected:
  • D1—risks of firefighting equipment design;
  • D2—damaged material means;
  • D3—human factor, i.e., firefighters.
The following criteria were selected:
  • K1—pump failure (serious malfunction, mechanical or electrical failure, short circuit in the motor, overheating);
  • K2—problems in moving a tanker fire truck with syringe (CAS) (chassis failure, traffic accident, CAS stuck in the field);
  • K3—damage to the hose and suction fittings (puncture, cut, insufficient hose length, high pressure);
  • K4—lack of coordination in firefighting (lack of communication between firefighters, lack of coordination with other fire brigades);
  • K5—terrain of forest stands, season, wind impact.
The top risk event is the transport of extinguishing agent to the fire site. Based on the FTA method, the risk events were fire extinguisher design risks, damaged material assets during extinguishing and human factors. In the FDMM decision table for forest firefighting, the most significant risk events are firefighting equipment, then damaged material resources during extinguishment and the human factor, which is represented by the firefighters involved in the extinguishment. The assessment of risk activities can be seen in Table 5, Table 6, Table 7, Table 8, Table 9, Table 10 and Table 11.

6. Fire Protection in Forests

From the point of view of forest fire prevention, it is necessary to know all the factors and risks of forest fires, their occurrence, course, behaviour, ways and methods to prevent them or eliminate their consequences, as well as a suitable monitoring system [30,31,32,33]. Among the basic preventive measures against fire in forest stands with increased risk of fires is the creation of fire prevention elements. Their purpose is primarily to reduce the risk of spreading forest fires.
Basic fire protection elements include the following:
(a)
Fire protection dividing strips;
(b)
Fire protection partitions;
(c)
Insulation strips (the so-called Kienetz strips);
(d)
Protection zones of linear structures: the protection zone is the area in the immediate vicinity of a gas pipeline or other gas installation.
Logistics are important in fire management [34,35]. All procedures must be managed within the laws and regulations in force in the state where the fire is currently located [36,37,38,39,40]. It is necessary to use protective and safety features [41] during the extinguishing process and also throughout the intervention, as stipulated by legislation.

7. Conclusions and Discussion

Forest fires are one of the most significant sources of carbon dioxide (CO2) emissions to the atmosphere. In years with significant forest fires, such as 2019 and 2020, this amount will increase significantly [42,43,44]. The year 2023 was the year of the largest fire in the history of the European Union—a forest fire in Greece that burned an area of approximately 175,000 ha, and a year in which an area of 18,400,000 ha (184,000 km2) burned in Canada. By comparison, Slovakia covers 49,035 km2. In this article, we have described a specific fire that occurred in the Slovak Republic in a difficult-to-reach environment. This fire affected up to 54 hectares of forest. The described fire was successfully extinguished, but at a huge cost in terms of the financial and human resources that were needed to eradicate the fire. Ground firefighting modules, the Air Service of the Ministry of the Interior of the Slovak Republic, helicopters of the Slovak Republic and members and technicians of the Fire Brigade with 68 pieces of equipment were deployed. Smoke, as one of the risk factors of the fire, also caused enormous damage to the environment. A key advantage of these pond systems is their ability to provide immediate access to a water source to extinguish a fire, thereby reducing response time and allowing for more efficient and quicker fire response. In terms of reliability and independence, compared to external water supply systems, which can be vulnerable to power outages or infrastructure failures during a fire, the pond system offers a self-contained and reliable source of water [45,46]. This article highlights the fight against forest fires, which is a complex and challenging task that requires a comprehensive approach and cooperation between different components. Early detection, effective transport of extinguishing agent to the fire site and the use of modern firefighting equipment and tactics are key factors in the successful control of forest fires and the protection of the forest environment. The Fault Tree Analysis (FTA) method has proven to be a useful tool for analysing critical points when fighting forest fires in difficult mountainous terrain [46,47]. The knowledge gained helped us to formulate recommendations for improving fire preparedness, techniques and tactics for forest firefighting. Devastating forest fires occur every year in Europe, destroying thousands of hectares of forest and causing both direct and indirect damage. Hundreds of people lose their lives, and the damage amounts to billions of euros. That is why this article also draws attention to the risks of forest fires and the critical points in firefighting prevention [48]. Knowing the critical points enables firefighters to concentrate their forces and equipment on those problematic sections of the route in the rugged terrain of forest fires.
As stated by the author of the paper [48], in the case of using a ponding system, the following two assumptions should be made. First, it is important to respect the characteristics of the specific terrain and the situation at the fire site. The design and placement of components must be based on an individual survey of the terrain, which should be combined with the use of modern information systems. Second, it is necessary to know the theoretical laws and hydraulic principles governing the transport of water in the hose line. The pond system is a solution suitable only for specific situations and conditions. If a fire occurs in an inaccessible mountainous environment and the situation is further complicated by weather (or other adverse factor), it is optimal to use a pond system to provide water to the fire site. Its main advantage is that, in extreme terrain conditions, it is possible to provide the necessary water flows for extinguishing.
The transport of water by means of ponds is governed by hydraulic laws, by means of which the necessary pump locations can be calculated.
The graph is made for three degrees of elevation, namely, 15°, 25° and 35°. On the y-axis is the value of the elevation that will be overcome for a particular length of hose line and for all three elevations. On the page, the values of the length of the hose line are indicated at 20-metre intervals, corresponding to the length of one hose [49,50]. This auxiliary tool is designed specifically for the Honda WH20X pump with an operating pressure of 0.81 MPa. When manufacturing, the values of volumetric flow rate of 500 L.min−1 and hose diameter of 52 mm (hose type C) were used in the production of the auxiliary tool. The calculations in this paper are also based on the graph in Figure 17.
The authors in [50] report that the model developed in this work considers only spatial aspects such as the distance between points. However, other aspects such as the probability of a forest fire occurring in a particular location, the risk of a wildfire due to fire, its extent, the capacity of the pond and others must also be considered in forest fire management.
In the article [51], the authors present the adaptation of fire suppression systems to locate fires in premises and stress the principle that fire protection is a fundamental safety issue. The criteria for effective firefighting and the characteristics of fire extinguishing systems depend on a combination of factors. In this article, the authors analyse the most commonly used fire extinguishing technologies in different locations. Based on the analysis of publications from the last decade, it is possible to develop intelligent systems to record fires and extinguish fires in premises. The impact of wildfires is increasingly being felt around the world. Recent data collected by the European Forest Fire Information System indicate that almost 300,000 hectares of land burned in Spain in 2022 alone, at an estimated cost of close to EUR 3 billion. Forest fires require truly effective strategies and countermeasures to tackle such a severe threat. Network monitoring cameras, fire detection and air quality sensors can play a major role in detecting fires and measuring any resulting pollution. Given the vast areas that forests cover, coupled with their remoteness, the task of identifying fires can be much more difficult, but accurate detection is crucial to give emergency responders a chance to react quickly. For example, a system was developed in California where the solution consists of a network of nearly 650 remote cameras. As soon as one of the visual cameras spots a fire, firefighters are able to remotely control nearby cameras to determine its exact location. Even at night, these cameras can effectively monitor the area thanks to the built-in infrared light that allows them to detect a fire up to 200 km away. With these monitoring solutions, firefighters can respond to a potential fire within seconds, which previously took up to half an hour, and decide what kind of response is needed to contain the situation [52]. A proposal for further scientific development of this firefighting using the pond system is the use of firefighting drones that can accurately monitor the extent and exact location of fires and provide a detailed overview of the terrain, the location of water sources and, of course, the movement of firefighters and their equipment. All of this is brought together by the technology and software called GINA, which 3MON supplies to the Slovak market, at the Technical University in Zvolen. Thanks to this system, the intervention commander can determine the intervention strategy in real time. Each firefighter also carries a monitoring device, which is also used, for example, by humanitarian organisations when their personnel are in danger zones. Thanks to this modern technology, firefighters can reach water and fire faster, and the chances of containing a spreading forest fire when it is still in its infancy are increased. Launching a helicopter with a Bambi bag, firefighters install ponds and pump water directly to the fire.

Author Contributions

M.T. and J.P. performed the professional analyses and wrote the manuscript. J.K. controlled the work and he managed writing and reworking of previous drafts, including the final approval. M.B. collected and prepared obtained data; the authors together corrected the final version of the manuscript. All authors have read and agreed to the published version of the manuscript.

Funding

This research was supported by APVV APVV-Slovak Research and Development Agency project No. 19-0367, KEGA-Cultural and Educational Grant Agency of the Ministry of Education, Culture and Sports of the Slovak Republic (KEGA) 037 TUKE-4/2024, KEGA-Cultural and Educational Grant Agency of the Ministry of Education, Culture and Sports of the Slovak Republic (KEGA) 044TUKE-4/2024.

Institutional Review Board Statement

Not applicable.

Informed Consent Statement

Not applicable.

Data Availability Statement

Data are contained within the article.

Conflicts of Interest

The authors declare no conflicts of interest.

Abbreviations

The following abbreviations are used in this manuscript:
CASTanker fire trucks with syringe.
CDSClimate Data Store.
CEMSCopernicus Emergency Management Service.
EFFISEuropean Forest Fire Information System.
FDMMForced Decision Matrix Method.
FTAFault Tree Analysis.
FWIFire Weather Index.
MCDMTsMulti-criteria decision-making techniques.
MVSRMinistry of Internal Affairs of the Slovak Republic.

References

  1. Monoši, M.; Majlingová, A.; Kapustniak, J. Lesné Požiare; EDIS—Vydavateľstvo ŽU: Žilina, Slovakia, 2015; ISBN 978-80-554-0971-9. [Google Scholar]
  2. West, A.G.; Bloy, S.T.; Skelton, R.P.; Midgley, J.J. Hydraulic segmentation explains differences in loss of branch conductance caused by fire. Tree Physiol. 2023, 43, 2121–2130. [Google Scholar] [CrossRef]
  3. Jagtap, S. The Russia-Ukraine Conflict: Its Implications for the Global Food Supply Chains. Foods 2022, 11, 2098. [Google Scholar] [CrossRef] [PubMed]
  4. Fernandez-Anez, N.; Krasovskiy, A.; Müller, M.; Vacik, H.; Baetens, J.; Hukić, E.; Cerda, A. Current wildland fire patterns and challenges in Europe: A synthesis of national perspectives. Air Soil Water Res. 2021, 14, 11786221211028185. [Google Scholar] [CrossRef]
  5. Barbosa, P.; Camia, A.; Kucera, J.; Liberta, G.; Palumbo, I.; San-Miguel-Ayanz, J.; Schmuck, G. Assessment of forest fire impacts and emissions in the European Union based on the European Forest Fire Information System. Dev. Environ. Sci. 2008, 8, 197–208. [Google Scholar]
  6. El Garroussi, S.; Di Giuseppe, F.; Barnard, C.; Wetterhall, F. Europe faces up to tenfold increase in extreme fires in a warming climate. Clim. Atmos. Sci. 2024, 7, 30. [Google Scholar] [CrossRef]
  7. National Forestry Center, Forest Fires. Available online: https://www.forestportal.sk/ (accessed on 6 October 2024).
  8. Calkin, D.E.; Cohen, J.D.; Finney, M.A.; Thompson, M.P. How risk management can prevent future wildfire disasters in the wildland-urban interface. Proc. Natl. Acad. Sci. USA 2014, 111, 746–751. [Google Scholar] [CrossRef]
  9. Fernandes, P.M.; Pacheco, A.P.; Almeida, R.; Claro, J. The role of fire-suppression force in limiting the spread of extremely large forest fires in portugal. Eur. J. For. Res. 2016, 135, 253–262. [Google Scholar] [CrossRef]
  10. Barbati, A.; Arianoutsou, M.; Corona, P.; De Las Heras, J.; Fernandes, P.; Moreira, F.; Xanthopoulos, G. Post-fire forest management in southern Europe: A COST action for gathering and disseminating scientific knowledge. iForest-Biogeosci. For. 2010, 3, 5. [Google Scholar] [CrossRef]
  11. Marziliano, P.A.; Lombardi, F.; Cataldo, M.F.; Mercuri, M.; Papandrea, S.F.; Manti, L.M.; Bagnato, S.; Alì, G.; Fusaro, P.; Pantano, P.S.; et al. Forest Fires: Silvicultural Prevention and Mathematical Models for Predicting Fire Propagation in Southern Italy. Fire 2024, 7, 278. [Google Scholar] [CrossRef]
  12. Bouramdane, A.-A. Assessing Global Wildfire Dynamics and Climate Resilience: A Focus on European Regions Using the Fire Weather Index. Eng. Proc. 2024, 68, 51. [Google Scholar] [CrossRef]
  13. Küçükarslan, A.B.; Köksal, M.; Ekmekci, I. A Model Proposal for Measuring Performance in Occupational Health and Safety in Forest Fires. Sustainability 2023, 15, 14729. [Google Scholar] [CrossRef]
  14. Stocks, B.J.; Mason, J.A.; Todd, J.B.; Bosch, E.M.; Wotton, B.M.; Amiro, B.D.; Flannigan, M.D.; Hirsch, K.G.; Logan, K.A.; Martell, D.L.; et al. Large forest fires in Canada, 1959–1997. J. Geophys. Res. Atmos. 2002, 107, FFR-5. [Google Scholar] [CrossRef]
  15. Tedim, F.; Xanthopoulos, G.; Leone, V. Forest Fires in Europe: Facts and Challenges. Wildfire Hazards, Risks and Disasters; Elsevier: Amsterdam, The Netherlands, 2015; pp. 77–99. [Google Scholar]
  16. Dermek, M. The parameters of the optimal method of water transport to forest fires. Procedia Eng. 2017, 192, 96–100. [Google Scholar] [CrossRef]
  17. Liu, P.; Zhang, G. A Case Study on the Integration of Remote Sensing for Predicting Complicated Forest Fire Spread. Remote Sens. 2024, 16, 3969. [Google Scholar] [CrossRef]
  18. Goldammer, J. Wildfire management in forests and other vegetation: A global perspective. Disaster Manag. 1993, 5, 3–10. [Google Scholar]
  19. Liu, H.; Liu, S.; Tian, Y. Flight Simulation of Fire-Fighting Aircraft Based on Multi-Factor Coupling Modeling of Forest Fire. Aerospace 2024, 11, 267. [Google Scholar] [CrossRef]
  20. Refresher. Available online: https://refresher.sk/67109-Na-Slovensku-prvykrat-hasi-poziar-slavny-vrtulnik-Black-Hawk (accessed on 9 October 2024).
  21. Majlingová, A.; Dritomský, M.; Kapustniak, J. Manažment A Taktika Hasenia Požiarov V Prírodnom Prostredí; Technická Univerzita vo Zvolene: Zvolen, Slovakia, 2018; ISBN 978-80-228-3114-7. [Google Scholar]
  22. Forest Fire Management, Founding Dynamics and Research in the Burning Frontier: A Comprehensice Review. Available online: https://www.sciencedirect.com/ (accessed on 2 October 2024).
  23. Finney, M.A. Wildland Fire Behaviour: Dynamics, Principles and Processes; CSIRO Publishing: Clayton South, Victoria, 2024; ISBN 9781486309085. [Google Scholar]
  24. Autosalon. Available online: https://autosalon.tv/novinky/auto-profi/novy-design-hasicskych-aut-se-testuje-na-tahle-cisterne-plne-vychytavek-tohle-si-hasici-zaslouzi (accessed on 4 October 2024).
  25. Global Forest Watch. Available online: https://www.globalforestwatch.org/topics/fires/ (accessed on 16 October 2024).
  26. Monoši, M. Critical Area from Extinguish of Forest Fires; Strix, Zborník z Medzinárodnej Vedeckej Konferencie: Žilina, Slovakia, 2014. [Google Scholar]
  27. Lesné a Iné Požiare v Prírode. Available online: https://civilnaochrana.org/?p=1469 (accessed on 16 October 2024).
  28. Dermek, M. Porovnanie diaľkovej dopravy vody k požiarom v prírodnom prostredí. In Proceedings of the Advances in Fire & Safety Engineering: V. Medzinárodná Vedecká Konferencia, Žilinská Univerzita, Žilina, Slovakia, 27–28 October 2016; ISBN 978-80-554-1269-6. [Google Scholar]
  29. Internal Document of the District Directorate of the Fire and Rescue Corps in Košice. Available online: https://www.copernicus.eu/sk/europsky-informacny-system-o-lesnych-poziaroch (accessed on 1 November 2024).
  30. EOS Data analytics, Wildfire Prevention: How to Prevent Forest Fires. Available online: https://eos.com/ (accessed on 15 October 2024).
  31. Petrášová, I. Analýza Možných Způsobů a Důsledků Poruch (FMEA): Referenční Příručka, 4th ed.; Česká Společnost Pro Jakost: Praha, Czech Republic, 2008; ISBN 978-80-02-02101-8. [Google Scholar]
  32. Patel, S.; Erickson, T.B. The New Humanitarian Crisis in Ukraine: Coping With the Public Health Impact of Hybrid Warfare, Mass Migration, and Mental Health Trauma. Disaster Med. Public Health Prep. 2022, 16, 2231–2232. [Google Scholar] [CrossRef]
  33. Štětina, J. Zdravotnictví a Integrovaný Záchranný Systém při Hromadných Neštěstích a Katastrofách; Grada: Praha, Czech Republic, 2014; ISBN 978-80-247-4578-7. [Google Scholar]
  34. Zeman, T.; Paulus, F.; Bednář, K. Ochrana Obyvatelstva A IPLEASE Antegrovaný Záchranný Systém, I.; Univerzita Obrany: Brno, Czech Republic, 2021. [Google Scholar]
  35. Kress, M. Operation Logistics: The Art and Science of Sustaining Military Operations, 2nd ed.; Springer: Boston, MA, USA, 2016; 257p, ISBN 978-3-319-22673-3. [Google Scholar]
  36. Durugba, M.C.; Al-Balushi, Z. Supply chain management in times of crisis: A systematic review. Manag. Rev. Q. 2023, 73, 1179–1235. [Google Scholar] [CrossRef]
  37. Zákon č. 387/2002 Z. z. o; Riadení Štátu v Krízových Situáciách Mimo Času Vojny a Vojnového Stavu. Zbierka Zákonov Slovenskej Republiky: Bratislava, Slovakia, 2002.
  38. Zákon č. 129/2002 Z. z. o; Integrovanom Záchrannom Systéme. Zbierka Zákonov Slovenskej Republiky: Bratislava, Slovakia, 2002.
  39. Zákon č. 42/1994 Z. z. o; Civilnej Ochrane Obyvateľstve. Zbierka Zákonov Slovenskej Republiky: Bratislava, Slovakia, 1994.
  40. Zákon č. 315/2001 Z. z. o; Hasičskom a Záchrannom Zbore. Zbierka Zákonov Slovenskej Republiky: Bratislava, Slovakia, 2001.
  41. Nariadenie Vlády SR č. 143/2022 Z. zKtorým sa Mení a Dopĺňa Nariadenie Vlády Slovenskej Republiky č. 131/2022 Z. z. o Niektorých Opatreniach v Oblasti Dotácií v Pôsobnosti Ministerstva Práce, Sociálnych Vecí a Rodiny Slovenskej Republiky v Čase Mimoriadnej Situácie, Núdzového Stavu Alebo Výnimočného Stavu Vyhláseného v Súvislosti s Hromadným Prílevom Cudzincov na Územie Slovenskej Republiky Spôsobeným Ozbrojeným Konfliktom na Území Ukrajiny; Nariadenie Vlády Slovenskej Republiky: Bratislava, Slovakia, 2022.
  42. Liu, S.; Li, Y.; Fu, S.; Liu, X.; Liu, T.; Fan, H.; Cao, C. Establishing a Multidisciplinary Framework for an Emergency Food Supply System Using a Modified Delphi Approach. Foods 2022, 11, 1054. [Google Scholar] [CrossRef] [PubMed]
  43. Tomaskova, M.; Krajňák, J. Features and Sustainable Design of Firefighting Safety Footwear for Fire Extinguishing and Rescue Operations. Sustainability 2023, 15, 15108. [Google Scholar] [CrossRef]
  44. Flannigan, M.D.; Amiro, B.D.; Logan, K.A.; Stocks, B.J.; Wotton, B.M. Forest Fires and Climate Change in the 21ST Century. Mitig Adapt. Strat. Glob Chang. 2006, 11, 847–859. [Google Scholar] [CrossRef]
  45. Michaletz, S.T.; Johnson, E.A. How forest fires kill trees: A review of the fundamental biophysical processes. Scand. J. For. Res. 2007, 22, 500–515. [Google Scholar] [CrossRef]
  46. Barbosa, P.; Kucera, J.; Strobl, P.; Vogt, P.; Camia, A.; San-Miguel-Ayanz, J. European forest fire information system (EFFIS)-rapid damage assessment: Appraisal of Assessment of Forest Fire Impacts and Emissions burned area maps in southern Europe using modis data (2003–2005). In Proceedings of the 5th International Conference on Forest Fire Research, Figueira da Foz, Portugal, 27–30 November 2006, ISSN 0378-1127. [Google Scholar]
  47. Khabarov, N.; Krasovskii, A.; Obersteiner, M.; Swart, R.; Dosio, A.; San-Miguel-Ayanz, J.; Migliavacca, M. Forest fires and adaptation options in Europe. Reg. Environ. Chang. 2016, 16, 21–30. [Google Scholar] [CrossRef]
  48. Adámek, M.; Bobek, P.; Hadincová, V.; Wild, J.; Kopecký, M. Forest fires within a temperate landscape: A decadal and millennial perspective from a sandstone region in central Europe. For. Ecol. Manag. 2015, 336, 81–90. [Google Scholar] [CrossRef]
  49. Forster, C.; Wandinger, U.; Wotawa, G.; James, P.; Mattis, I.; Althausen, D.; Stohl, A. Transport of boreal forest fire emissions from Canada to Europe. J. Geophys. Res. Atmos. 2001, 106, 22887–22906. [Google Scholar] [CrossRef]
  50. Vallejo, V.R.; Arianoutsou, M.; Moreira, F. Fire ecology and post-fire restoration approaches in Southern European forest types. In Post-Fire Management and Restoration of Southern European Forests; Springer: Dordrecht, The Netherlands, 2011; pp. 93–119. [Google Scholar]
  51. Alfaro, M.; Santander, P.; Fuertes, G.; Ternero, R.; Vargas, M. Water Reservoir Placement Methodology for Forest. Forests 2024, 15, 201. [Google Scholar] [CrossRef]
  52. Kuznetsov, G.; Kopylov, N.; Sushkina, E.; Zhdanova, A. Adaptation of Fire-Fighting Systems to Localization of Fires in the Premises: Review. Energies 2022, 15, 522. [Google Scholar] [CrossRef]
Figure 1. Anatomy of a forest fire (1—back of the forest fire, 2—centre of the fire, 3—island, 4—finger of the fire, 5—right wing, 6—left wing, 7—front of the fire, 8—point of the fire, 9—preparation zone of the fire, 10—combustion zone, 11—smoke zone, 12—wind direction).
Figure 1. Anatomy of a forest fire (1—back of the forest fire, 2—centre of the fire, 3—island, 4—finger of the fire, 5—right wing, 6—left wing, 7—front of the fire, 8—point of the fire, 9—preparation zone of the fire, 10—combustion zone, 11—smoke zone, 12—wind direction).
Fire 08 00011 g001
Figure 2. Zones of the forest fire (1—zone of burning, 2—zone of preparation, 3—zone of smoke, 4—wind direction, 5—direction of fire spread).
Figure 2. Zones of the forest fire (1—zone of burning, 2—zone of preparation, 3—zone of smoke, 4—wind direction, 5—direction of fire spread).
Fire 08 00011 g002
Figure 4. Helicopter with Bambi bag.
Figure 4. Helicopter with Bambi bag.
Fire 08 00011 g004
Figure 5. Water bomber.
Figure 5. Water bomber.
Fire 08 00011 g005
Figure 6. Preparation of the bag (pond) [29].
Figure 6. Preparation of the bag (pond) [29].
Fire 08 00011 g006
Figure 7. FTA [28].
Figure 7. FTA [28].
Fire 08 00011 g007
Figure 8. Forest fire recorded by thermal camera at 15:30 [29].
Figure 8. Forest fire recorded by thermal camera at 15:30 [29].
Fire 08 00011 g008
Figure 9. Base creation [29].
Figure 9. Base creation [29].
Fire 08 00011 g009
Figure 10. Aerial firefighting using “Bambi” bags [29].
Figure 10. Aerial firefighting using “Bambi” bags [29].
Fire 08 00011 g010
Figure 11. Building new forest roads [29].
Figure 11. Building new forest roads [29].
Fire 08 00011 g011
Figure 12. Improvised pond system created using 1000 L IBC tanks [29].
Figure 12. Improvised pond system created using 1000 L IBC tanks [29].
Fire 08 00011 g012
Figure 13. Course of the fire [29].
Figure 13. Course of the fire [29].
Fire 08 00011 g013
Figure 14. Transport of water from the river from the pumping point to the ground pond module [29].
Figure 14. Transport of water from the river from the pumping point to the ground pond module [29].
Fire 08 00011 g014
Figure 15. Water transport from the pumping point to the tanker truck meeting point [29].
Figure 15. Water transport from the pumping point to the tanker truck meeting point [29].
Fire 08 00011 g015
Figure 16. Water transport between 400 m distant sites up to the outlet hose [29].
Figure 16. Water transport between 400 m distant sites up to the outlet hose [29].
Fire 08 00011 g016
Figure 17. The graph is produced for three degrees of altitude, namely, 15°, 25° and 35°.
Figure 17. The graph is produced for three degrees of altitude, namely, 15°, 25° and 35°.
Fire 08 00011 g017
Table 1. Advantages and disadvantages of the fire pond system [26].
Table 1. Advantages and disadvantages of the fire pond system [26].
AdvantagesDisadvantages
Speed of transport of water and extinguishing agents to the fire site.Expensive aircraft operation.
Water is transported directly to the centre of the fire, thereby increasing the effectiveness of extinguishing.Limited accessibility if infrastructure and firefighting aircraft operations are missing.
Accessibility of aircraft to hard-to-reach places, ravines, slopes, dense forests.Safety hazards for pilots and crew near fire and smoke.
Fixed-wing aircraft can carry much larger volumes of water than helicopters, which is an advantage when fighting large fires.Noise and vibration from aircraft can disturb forest wildlife and disrupt the ecosystem.
Table 2. Advantages and disadvantages of the FTA fire pond system [30].
Table 2. Advantages and disadvantages of the FTA fire pond system [30].
Advantages of the Pond SystemDisadvantages of the Pond System
Ability to overcome difficult terrain.Demanding manual effort to establish and operate the system.
Adaptable to the requirements and lengths of water transport.Water transport is slower than with other systems.
Saving water and minimising waste thanks to pumping.Bags with water are prone to damage.
For establishment and operation, it is affordable compared to other water transportation systems in difficult terrain.
Table 3. FTA proposal procedure.
Table 3. FTA proposal procedure.
FTA ProcedureGeneral Description for the FTA MethodApplication for Forest Fire
  • Defining an adverse event
Defining an adverse event, system failure or other adverse event.Forest fire
2.
Identification of the culminating
The event we want to analyse becomes the root of the faults.Transport of extinguishing agent to the fire site in a natural environment, using a system of ponds
3.
Decomposition of the culminating event
Dividing an event into sub-causes that lead to a culminating event.Shown in Figure 7
4.
Analysis of lower-level events
Decomposition of events into causes that lead to a culminating cause.Shown in Figure 7
5.
Identification of root causes
E.g., manufacturing defects, component failure, human factor, etc.Shown in Figure 7
6.
Risk assessment
Once the root causes are identified, the probability and severity of each cause is analysed. This allows us to prioritize risks and to focus on the prevention of critical failures.Transporting water to the system of ponds using CAS and subsequently the system of ponds to the fire site
Table 4. Operational situations and associated risks associated with these phases based on the FTA risk assessment.
Table 4. Operational situations and associated risks associated with these phases based on the FTA risk assessment.
Preparation phaseIncorrect placing of the pond system for water transport and subsequent failure to supply extinguishing agent
Pond filling phaseInsufficient water pressure, faults in suction fittings
Water pumping phaseDischarge fitting malfunction, portable pump malfunction
Fire extinguishing phaseInsufficient extrusion pressure of the fire extinguishing agent
Cleaning phaseDamage to the pond system during disassembly
Table 5. Pairwise comparison of criteria.
Table 5. Pairwise comparison of criteria.
CriterionK1K2K3K4K5SumWeight
K1-100122/11 = 0.182
K21-10133/11 = 0.273
K310-1022/11 = 0.182
K4001-011/11 = 0.091
K51101-33/11 = 0.273
Significant 1, less significant 0.
Table 6. Pairwise comparison of variants according to criterion K1.
Table 6. Pairwise comparison of variants according to criterion K1.
VariantD1D2D3SumWeight
D1-1122/3 = 0.667
D21-011/3 = 0.333
D300-00/3 = 0
D1—problem with firefighting equipment, D2—damaged material means, D3—human factor.
Table 7. Pairwise comparison of variants according to criterion K2.
Table 7. Pairwise comparison of variants according to criterion K2.
VariantD1D2D3SumWeight
D1-1011/3 = 0.333
D21-122/3 = 0.667
D310-01/3 = 0.333
Table 8. Pairwise comparison of variants according to criterion K3.
Table 8. Pairwise comparison of variants according to criterion K3.
VariantD1D2D3SumWeight
D1-0111/3 = 0.333
D21-122/3 = 0.667
D300-11/3 = 0.333
Table 9. Pairwise comparison of variants according to criterion K4.
Table 9. Pairwise comparison of variants according to criterion K4.
VariantD1D2D3SumWeight
D101122/3 = 0.667
D21-011/3 = 0.333
D311-02/3 = 0.667
Table 10. Pairwise comparison of variants according to criterion K5.
Table 10. Pairwise comparison of variants according to criterion K5.
VariantD1D2D3SumWeight
D101122/3 = 0.667
D21-010/3 = 0
D301-01/3 = 0.333
Table 11. FDMM matrix decision table.
Table 11. FDMM matrix decision table.
CriterionWeightEvaluation of Risky Activities
D1—Risks of Firefighting Equipment DesignD2—Damaged Material MeansD3—Human Factor—Firefighters
K1—Pump failure0.1820.6670.3330
K2—Problems in moving a tanker fire truck with syringe0.2730.3330.6670.333
K3—Damage to the hose and suction fittings0.1820.3330.6670.333
K4—Lack of coordi-nation in firefighting0.0910.6670.3330.667
K5—Terrain of forest stands0.2730.66700.333
Weighted sum1.0012.66721.666
Order 123
Disclaimer/Publisher’s Note: The statements, opinions and data contained in all publications are solely those of the individual author(s) and contributor(s) and not of MDPI and/or the editor(s). MDPI and/or the editor(s) disclaim responsibility for any injury to people or property resulting from any ideas, methods, instructions or products referred to in the content.

Share and Cite

MDPI and ACS Style

Tomašková, M.; Pokorný, J.; Krajňák, J.; Balážiková, M. Assessment of Risk Factors of Critical Points in Forest Firefighting in Difficult-to-Access Sites. Fire 2025, 8, 11. https://doi.org/10.3390/fire8010011

AMA Style

Tomašková M, Pokorný J, Krajňák J, Balážiková M. Assessment of Risk Factors of Critical Points in Forest Firefighting in Difficult-to-Access Sites. Fire. 2025; 8(1):11. https://doi.org/10.3390/fire8010011

Chicago/Turabian Style

Tomašková, Marianna, Jiří Pokorný, Jozef Krajňák, and Michaela Balážiková. 2025. "Assessment of Risk Factors of Critical Points in Forest Firefighting in Difficult-to-Access Sites" Fire 8, no. 1: 11. https://doi.org/10.3390/fire8010011

APA Style

Tomašková, M., Pokorný, J., Krajňák, J., & Balážiková, M. (2025). Assessment of Risk Factors of Critical Points in Forest Firefighting in Difficult-to-Access Sites. Fire, 8(1), 11. https://doi.org/10.3390/fire8010011

Article Metrics

Back to TopTop