Modeling Wildland Firefighters’ Assessments of Structure Defensibility
Abstract
:1. Introduction
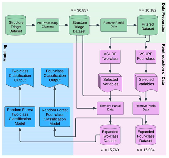
2. Materials and Methods
2.1. Structure Triage Dataset
2.2. Analysis Variables
2.3. Spatial Partitioning
2.4. Modeling
3. Results
3.1. Two-Class Classification Model
3.2. Four-Class Classification Model
4. Discussion
5. Conclusions
Author Contributions
Funding
Institutional Review Board Statement
Informed Consent Statement
Data Availability Statement
Conflicts of Interest
Appendix A

References
- Calkin, D.E.; Cohen, J.D.; Finney, M.A.; Thompson, M.P. How Risk Management Can Prevent Future Wildfire Disasters in the Wildland-Urban Interface. Proc. Natl. Acad. Sci. USA 2014, 111, 746–751. [Google Scholar] [CrossRef] [PubMed]
- Cattau, M.E.; Wessman, C.; Mahood, A.; Balch, J.K. Anthropogenic and Lightning-Started Fires Are Becoming Larger and More Frequent over a Longer Season Length in the U.S.A. Glob. Ecol. Biogeogr. 2020, 29, 668–681. [Google Scholar] [CrossRef]
- Cohen, J. The Wildland-Urban Interface Fire Problem: A Consequence of the Fire Exclusion Paradigm. For. Hist. Today 2008, 3, 20–26. [Google Scholar]
- Parks, S.A.; Abatzoglou, J.T. Warmer and Drier Fire Seasons Contribute to Increases in Area Burned at High Severity in Western US Forests from 1985 to 2017. Geophys. Res. Lett. 2020, 47, e2020GL089858. [Google Scholar] [CrossRef]
- Caggiano, M.D.; Hawbaker, T.J.; Gannon, B.M.; Hoffman, C.M. Building Loss in WUI Disasters: Evaluating the Core Components of the Wildland-Urban Interface Definition. Fire 2020, 3, 73. [Google Scholar] [CrossRef]
- Kramer, H.A.; Mockrin, M.H.; Alexandre, P.M.; Stewart, S.I.; Radeloff, V.C. Where Wildfires Destroy Buildings in the US Relative to the Wildland-Urban Interface and National Fire Outreach Programs. Int. J. Wildland Fire 2018, 27, 329. [Google Scholar] [CrossRef]
- Radeloff, V.C.; Helmers, D.P.; Kramer, H.A.; Mockrin, M.H.; Alexandre, P.M.; Bar-Massada, A.; Butsic, V.; Hawbaker, T.J.; Martinuzzi, S.; Syphard, A.D.; et al. Rapid Growth of the US Wildland-Urban Interface Raises Wildfire Risk. Proc. Natl. Acad. Sci. USA 2018, 115, 3314–3319. [Google Scholar] [CrossRef]
- Spyratos, V.; Bourgeron, P.S.; Ghil, M. Development at the Wildland-Urban Interface and the Mitigation of Forest-Fire Risk. Proc. Natl. Acad. Sci. USA 2007, 104, 14272–14276. [Google Scholar] [CrossRef]
- Cohen, J. Preventing Disaster: Home Ignitability in the Wildland-Urban Interface. J. For. 2000, 98, 15–21. [Google Scholar]
- Radeloff, V.C.; Hammer, R.B.; Stewart, S.I.; Fried, J.S.; Holcomb, S.S.; McKeefry, J.F. The Wildland-Urban Interface in the United States. Ecol. Appl. 2005, 15, 799–805. [Google Scholar] [CrossRef]
- Belval, E.J.; Stonesifer, C.S.; Calkin, D.E. Fire Suppression Resource Scarcity: Current Metrics and Future Performance Indicators. Forests 2020, 11, 217. [Google Scholar] [CrossRef]
- NWCG. National Wildfire Coordinating Group Incident Response Pocket Guide; National Interagency Fire Center: Boise, ID, USA, 2022.
- Butler, B.; Cohen, J. Firefighter Safety Zones: A Theoretical Model Based on Radiative Heating. Int. J. Wildland Fire 1998, 8, 73. [Google Scholar] [CrossRef]
- Campbell, M.J.; Page, W.G.; Dennison, P.E.; Butler, B.W. Escape Route Index: A Spatially-Explicit Measure of Wildland Firefighter Egress Capacity. Fire 2019, 2, 40. [Google Scholar] [CrossRef]
- Campbell, M.J.; Dennison, P.E.; Thompson, M.P.; Butler, B.W. Assessing Potential Safety Zone Suitability Using a New Online Mapping Tool. Fire 2022, 5, 5. [Google Scholar] [CrossRef]
- Alexandre, P.M.; Stewart, S.I.; Mockrin, M.H.; Keuler, N.S.; Syphard, A.D.; Bar-Massada, A.; Clayton, M.K.; Radeloff, V.C. The Relative Impacts of Vegetation, Topography and Spatial Arrangement on Building Loss to Wildfires in Case Studies of California and Colorado. Landsc. Ecol. 2016, 31, 415–430. [Google Scholar] [CrossRef]
- Alexandre, P.M.; Stewart, S.I.; Keuler, N.S.; Clayton, M.K.; Mockrin, M.H.; Bar-Massada, A.; Syphard, A.D.; Radeloff, V.C. Factors Related to Building Loss Due to Wildfires in the Conterminous United States. Ecol. Appl. 2016, 26, 2323–2338. [Google Scholar] [CrossRef]
- Countryman, C.M. Mass Fires and Fire Behavior; Pacific Southwest Forest and Range Experiment Station, Forest Service: Berkeley, CA, USA, 1964; Volume 19. [Google Scholar]
- Gill, A.M.; Stephens, S.L. Scientific and Social Challenges for the Management of Fire-Prone Wildland–Urban Interfaces. Environ. Res. Lett. 2009, 4, 034014. [Google Scholar] [CrossRef]
- Keeley, J.E.; Syphard, A.D. Twenty-First Century California, USA, Wildfires: Fuel-Dominated vs. Wind-Dominated Fires. Fire Ecol. 2019, 15, 24. [Google Scholar] [CrossRef]
- Maranghides, A.; Mell, W. A Case Study of a Community Affected by the Witch and Guejito Wildland Fires. Fire Technol. 2011, 47, 379–420. [Google Scholar] [CrossRef]
- Syphard, A.D.; Brennan, T.J.; Keeley, J.E. The Role of Defensible Space for Residential Structure Protection during Wildfires. Int. J. Wildland Fire 2014, 23, 1165. [Google Scholar] [CrossRef]
- Syphard, A.D.; Brennan, T.J.; Keeley, J.E. The Importance of Building Construction Materials Relative to Other Factors Affecting Structure Survival during Wildfire. Int. J. Disaster Risk Reduct. 2017, 21, 140–147. [Google Scholar] [CrossRef]
- Troy, A.; Moghaddas, J.; Schmidt, D.; Romsos, J.S.; Sapsis, D.B.; Brewer, W.; Moody, T. An Analysis of Factors Influencing Structure Loss Resulting from the 2018 Camp Fire. Int. J. Wildland Fire 2022, 31, 586–598. [Google Scholar] [CrossRef]
- Braziunas, K.H.; Seidl, R.; Rammer, W.; Turner, M.G. Can We Manage a Future with More Fire? Effectiveness of Defensible Space Treatment Depends on Housing Amount and Configuration. Landsc. Ecol. 2021, 36, 309–330. [Google Scholar] [CrossRef]
- Syphard, A.D.; Rustigian-Romsos, H.; Keeley, J.E. Multiple-Scale Relationships between Vegetation, the Wildland-Urban Interface, and Structure Loss to Wildfire in California. Fire 2021, 4, 12. [Google Scholar] [CrossRef]
- Cohen, J.; Stratton, R.D. Home Destruction Examination: Grass Valley Fire, Lake Arrowhead, California. In Technical Paper R5-TP-026b; USDA Forest Service: Vallejo, CA, USA, 2008; p. 26. [Google Scholar]
- Penman, S.H.; Price, O.F.; Penman, T.D.; Bradstock, R.A. The Role of Defensible Space on the Likelihood of House Impact from Wildfires in Forested Landscapes of South Eastern Australia. Int. J. Wildland Fire 2019, 28, 4. [Google Scholar] [CrossRef]
- Price, O.; Bradstock, R. Landscape Scale Influences of Forest Area and Housing Density on House Loss in the 2009 Victorian Bushfires. PLoS ONE 2013, 8, e73421. [Google Scholar] [CrossRef]
- Syphard, A.D.; Keeley, J.E.; Massada, A.B.; Brennan, T.J.; Radeloff, V.C. Housing Arrangement and Location Determine the Likelihood of Housing Loss Due to Wildfire. PLoS ONE 2012, 7, e33954. [Google Scholar] [CrossRef]
- Church, R.L.; Cova, T.J. Mapping Evacuation Risk on Transportation Networks Using a Spatial Optimization Model. Transp. Res. Part C Emerg. Technol. 2000, 8, 321–336. [Google Scholar] [CrossRef]
- Gude, P.; Ray, R.; Jeff, V.D.N. Potential for Future Development on Fire-Prone Lands. J. For. 2008, 106, 198–205. [Google Scholar]
- NIFC Structure Triage GISS Edit Service National Incident Feature Service 2022. Available online: https://www.nwcg.gov/publications/pms936/nifs/service-list (accessed on 8 October 2022).
- Rollins, M.G. LANDFIRE: A Nationally Consistent Vegetation, Wildland Fire, and Fuel Assessment. Int. J. Wildland Fire 2009, 18, 235. [Google Scholar] [CrossRef]
- LANDFIRE Existing Vegetation Type Layers 2020. Available online: https://landfire.gov/evt.php (accessed on 21 January 2023).
- LANDFIRE, LANDFIRE 2020 Slope Degrees (SlpD) CONUS 2020. Available online: https://www.landfire.gov/metadata/lf2020/CONUS/LC20_SlpD_220.html (accessed on 3 March 2023).
- Microsoft USBuildingFootprints 2020. Available online: https://github.com/microsoft/USBuildingFootprints (accessed on 25 August 2023).
- U.S. Census Bureau. T.I.G.E. and R. System TIGER/Line Geodatabases 2022. Available online: https://www.census.gov/geographies/mapping-files/time-series/geo/tiger-geodatabase-file.html (accessed on 17 December 2022).
- Cliff, A.D.; Ord, J.K. Spatial Autocorrelation; Monographs in Spatial and Environmental Systems Analysis; Pion: London, UK, 1973; ISBN 978-0850860368. [Google Scholar]
- Nikparvar, B.; Thill, J.-C. Machine Learning of Spatial Data. ISPRS Int. J. Geo-Inf. 2021, 10, 600. [Google Scholar] [CrossRef]
- Karasiak, N.; Dejoux, J.-F.; Monteil, C.; Sheeren, D. Spatial Dependence between Training and Test Sets: Another Pitfall of Classification Accuracy Assessment in Remote Sensing. Mach. Learn. 2022, 111, 2715–2740. [Google Scholar] [CrossRef]
- WFIGS. The Wildland Fire Interagency Geospatial Service Group—Current Wildland Fire Perimeters. 2022. Available online: https://data-nifc.opendata.arcgis.com/ (accessed on 3 March 2023).
- Olsen, L.R. Groupdata2: Creating Groups from Data 2022. Available online: https://github.com/ludvigolsen/groupdata2 (accessed on 23 February 2023).
- Breiman, L. Random Forests. Mach. Learn. 2001, 45, 5–32. [Google Scholar] [CrossRef]
- Wright, M.N.; Ziegler, A. Ranger: A fast implementation of random forests for high dimensional data in C++ and R. J. Stat. Softw. 2017, 77, 1–17. [Google Scholar] [CrossRef]
- R Core Team. R: A Language and Environment for Statistical Computing; R Core Team: Vienna, Austria, 2021. [Google Scholar]
- Probst, P.; Wright, M.N.; Boulesteix, A. Hyperparameters and Tuning Strategies for Random Forest. WIREs Data Min. Knowl. Discov. 2019, 9, e1301. [Google Scholar] [CrossRef]
- Genuer, R.; Poggi, J.-M.; Tuleau-Malot, C. VSURF: An R Package for Variable Selection Using Random Forests. R J. 2015, 7, 19–33. [Google Scholar] [CrossRef]
- Greenwell, B. Partial Dependence Plots 2022. Available online: https://github.com/bgreenwell/pdp (accessed on 2 February 2023).
- Bradter, U.; Altringham, J.D.; Kunin, W.E.; Thom, T.J.; O’Connell, J.; Benton, T.G. Variable Ranking and Selection with Random Forest for Unbalanced Data. Environ. Data Sci. 2022, 1, e30. [Google Scholar] [CrossRef]
- Galar, M.; Fernandez, A.; Barrenechea, E.; Bustince, H.; Herrera, F. A Review on Ensembles for the Class Imbalance Problem: Bagging-, Boosting-, and Hybrid-Based Approaches. IEEE Trans. Syst. Man Cybern. Part C Appl. Rev. 2012, 42, 463–484. [Google Scholar] [CrossRef]
- Campbell, M.J.; Dennison, P.E.; Butler, B.W. Safe Separation Distance Score: A New Metric for Evaluating Wildland Firefighter Safety Zones Using Lidar. Int. J. Geogr. Inf. Sci. 2017, 31, 1448–1466. [Google Scholar] [CrossRef]
- Dennison, P.E.; Fryer, G.K.; Cova, T.J. Identification of Firefighter Safety Zones Using Lidar. Environ. Model. Softw. 2014, 59, 91–97. [Google Scholar] [CrossRef]









| Actual Category | |||||
| Defensible | Non- Defensible | Row Total | Precision | ||
| Predicted Category | Defensible | 2000 | 398 | 2398 | 83.4% | 
| Non- defensible | 520 | 1219 | 1739 | 70.1% | |
| Column Total | 2520 | 1617 | 4137 | ||
| Recall | 79.4% | 75.4% | OA = 77.8% | ||
| Actual Category | |||||||
| D-SA | D-PH | ND-PL | ND-RDB | Row Total | Precision | ||
| Predicted Category | D-SA | 192 | 105 | 8 | 8 | 313 | 61.3% | 
| D-PH | 295 | 1266 | 481 | 54 | 2096 | 60.4% | |
| ND-PL | 80 | 332 | 911 | 67 | 1390 | 65.5% | |
| ND-RDB | 1 | 0 | 0 | 1 | 2 | 50.0% | |
| Column Total | 568 | 1703 | 1400 | 130 | 3801 | ||
| Recall | 33.8% | 74.3% | 65.1% | 0.8% | OA = 62.4% | ||
| Disclaimer/Publisher’s Note: The statements, opinions and data contained in all publications are solely those of the individual author(s) and contributor(s) and not of MDPI and/or the editor(s). MDPI and/or the editor(s) disclaim responsibility for any injury to people or property resulting from any ideas, methods, instructions or products referred to in the content. | 
© 2023 by the authors. Licensee MDPI, Basel, Switzerland. This article is an open access article distributed under the terms and conditions of the Creative Commons Attribution (CC BY) license (https://creativecommons.org/licenses/by/4.0/).
Share and Cite
Heeren, A.J.; Dennison, P.E.; Campbell, M.J.; Thompson, M.P. Modeling Wildland Firefighters’ Assessments of Structure Defensibility. Fire 2023, 6, 474. https://doi.org/10.3390/fire6120474
Heeren AJ, Dennison PE, Campbell MJ, Thompson MP. Modeling Wildland Firefighters’ Assessments of Structure Defensibility. Fire. 2023; 6(12):474. https://doi.org/10.3390/fire6120474
Chicago/Turabian StyleHeeren, Alexander J., Philip E. Dennison, Michael J. Campbell, and Matthew P. Thompson. 2023. "Modeling Wildland Firefighters’ Assessments of Structure Defensibility" Fire 6, no. 12: 474. https://doi.org/10.3390/fire6120474
APA StyleHeeren, A. J., Dennison, P. E., Campbell, M. J., & Thompson, M. P. (2023). Modeling Wildland Firefighters’ Assessments of Structure Defensibility. Fire, 6(12), 474. https://doi.org/10.3390/fire6120474
 
        


 
       