Abstract
Subway transportation is one of the most prevalent urban transportation methods globally. Millions of people around the globe use this medium as their mode of transportation daily. However, subway stations may be highly prone to fire, smoke, or explosion accidents. The safety of people using subway stations demands a robust and practical framework to assess fire hazards and risks. This study provides a methodology to assess fire risk at a subway station. This study integrates fault tree analysis (FTA) and fuzzy analysis to conduct a comprehensive fire risk assessment. An integrated numerical model of fire temperature and fatality rate was developed using probit correlations for various fire exposure scenarios. The fire dynamics simulator (FDS) provides the probability distribution of casualties caused by fire. To demonstrate the operationalization of the model, Line 1 of the Harbin Metro, located in China, is used as a case study. Results show a probability of 42% of having fire risk in the subway station. Results reveal the highest fatality rate is 6.2% when evacuation time exceeds 200 s. The research helps us to understand the spread of smoke and temperature distribution due to a fire in a subway station. This study is helpful for fire protection engineers, safety managers, and local fire departments to develop a contingency plan to deal with fire in a subway station.
1. Introduction
Urban subway transportation has gradually become the mainstream transport mode because of its convenience, economy, and safety. However, due to often challenging emergency escape routes and the high numbers of passengers using the subway, an unexpected fire can jeopardize the safety of subway users. Moreover, subway stations have complex building structures with entrances and exits unknown to new users, intricate evacuation routes, poor ventilation, inadequate lighting conditions, various types of electrical equipment, and a high density of people [1]. Once a fire erupts at a subway station, the safe evacuation of its users, extinction of the fire, and rescue tasks may be very difficult for firefighters. A delay in response can lead to many casualties and high property damages. In addition, most of the decorative materials in a subway station are combustible, and their burning will produce toxic gases. Moreover, the passengers’ belongings on the subway are other flammable substances. A study highlighted that 30% of total accidents in the subway were due to fire accidents [2].
Many accidents at subway stations have caused severe losses to people and property and even fatalities. For example, in August 1903, the French Paris Métro fire caused the death of 84 passengers [3]. In November 1987, a London subway station caught fire, resulting in the deaths of 31 people, and more than 80 people were injured. In another accident, a cable fire produced dense smoke in a tunnel in an underground railway in New York on 28 December 1990. The firefighters had to remove the train, hindering their firefighting operations, and it delayed people’s evacuation, causing 2 deaths, and 200 people were injured [4]. In October 1995, one of the subway stations in Baku—the capital city of Azerbaijan—caught fire. An electrical failure set the train on fire in the station, killing 289 people, and 265 people were injured [5]. In the same year, an explosion at a subway station in Daegu, South Korea, killed 103 people, and 180 people were injured. Table 1 provides details of some major accidents in subway stations due to fire.
Table 1.
Subway accidents due to fire.
While underground space is an effective way to deal with urban expansion and public transportation, as highlighted in Table 1, subway accidents jeopardize this mode of transportation. A study assessed 20 years of global subway accidents and identified that fire has the highest proportion of causing damage in subway accidents [13]. Subway stations are vulnerable to both manufactured and natural hazards. Moreover, critical aspects, such as human factors [14], the fire of decoration materials in the subway [15], and technical failures of alarm and emergency systems [16], cannot be ignored in fire risk assessment. The close analysis of accidents presented in Table 1 reveals a need to better understand the risks associated with fires in subway stations and develop safety guidelines based on risk analysis. In this regard, the present study aims to predict fire accident probabilities using fuzzy mathematics. This approach can make hazard modeling more reliable than conventional techniques. This work identifies a novel methodological framework for performing fire risk assessment in a subway station. Subsequent work includes the development of safe evacuation policies and safety management strategies for subway stations. Future work can also develop fire safety guidelines and evacuation procedures for subway stations. As a case study, the Harbin Metro Line 1, located in Harbin, China, shows the model’s operationalization and analyzes the fire risk in the subway station. The fire risk assessment of the subway station is conducted by identifying temperature profiles at different levels of a subway station and the fatality rates resulting from the fire. Therefore, the approach developed here is divided into two sections: (1) fire risk assessment and (2) quantitative evaluation of fatalities due to fire. In the fire risk assessment of the subway station, fault tree analysis (FTA) and fuzzy analysis methods were used. FTA can systematically analyze the mechanism and cause of the fire and can identify the primary risk factors that may cause fire, explore the logical relationships among them, and formulate corresponding fire prevention measures. Fuzzy analysis expresses a qualitative description and a subjective judgment of human form and determines the hazard level of the system by the fuzzy operation. This method can examine and reduce the subjective influence of humans to a certain extent, thus making the analysis more reliable. This study conducts a comprehensive fire assessment of the subway station by considering the worst-case scenario. This research shows the real-time spread of fire in the event of a fire in the subway station. This paper is divided into the following five sections.
Section 1 provides the introduction. Section 2 describes the relevant literature review; Section 3 presents the proposed methodology and shows the operationalization of the model using a case study. In Section 4, results are presented with a detailed discussion, and Section 5 concludes the study with suggestions for possible future works.
2. Literature Review
Many studies have used different methods to study fire risk assessment and the potential causes. A study analyzed building fires in hotels using FTA and identified that FTA is an effective method to investigate fire accidents [17]. By developing logical relationships between fire accidents and their causes, the study identified three reasons for fire: unsafe behaviors of people, electrical equipment failures, and the ignition of a combustible substance. The study provided safety measures to minimize the casualties in incidents in hotel fires. However, incomplete probabilities data used in FTA-based modeling remain a challenge.
A study used the bow-tie approach to present a fire risk assessment model, which aimed to assess the safety risk of people present in railway tunnels when a fire erupts [18]. The study developed a bow-tie diagram using past accidents. They assessed human behaviors, ventilation conditions, fire growth, the safety system, and population density. The work used fractional incapacitating dose (FID) values of asphyxiant gases (HCN (hydrogen cyanide), CO2, CO, and low O2) to assess a person’s incapacitation due to fire leading to fatality, and developed the F (frequency)–N (number of casualties) curve.
Zhang and co-researchers proposed a method that incorporates required safe egress time (RSET), available safe egress time (ASET), multi-attribute decision analysis (MADA), and numerical simulation for risk assessment of fire [19]. The study also discussed the worst-case scenarios for fire to improve evacuation efficiency. The study used three risk factors—fire location, location of the occupants, and heat release rate—to recognize the most probable fire situations with a high likelihood of fire risk. Li and co-researchers [20] presented a gray fuzzy hierarchical model for fire risk assessment. They applied their model to five high-rise buildings in China. The study argued for regularly maintaining and checking fire extinguishing systems and fire elevator equipment and stressed improving emergency response capability for controlling fire in buildings. Tang and coauthors [21] utilized the fire dynamics simulator (FDS), a computational fluid dynamics (CFD) model, to compute the longitudinal distributions of carbon monoxide concentration and smoke temperature in a tunnel fire. They compared these longitudinal distributions at 1 atm (atmospheric pressure) and 0.64 atm (reduced atmospheric pressure, present at high altitude). Yang [22] used a questionnaire method to study the movement characteristics of passengers in the subway. This analysis included the familiarities of passengers with the subway and evacuation knowledge in a fire emergency. Considering a case study on the Xi’an subway system in China, the work used the AnyLogic simulation software to construct the personnel evacuation model and the emergency evacuation simulation of the subway station. Danial and co-workers [23] showed how better escape routes in building environments could be constructed by exploiting an agent model. They used a stochastic Petri-net-based approach to develop their model. The work modeled people’s behaviors in learning routes in emergency evacuation situations. Zha and colleagues [24] used computer simulation and theoretical analysis to explore the subway station’s critical ventilation velocity and smoke control mode. They built the model geometry using PyroSim software and performed analysis using FDS. Other methods, such as the grey correlation method [25,26] and the analytic hierarchy process (AHP) [27], have also been used to study the safety of subway systems. Other studies have developed evacuation processes using numerical simulation and FDS [28,29].
As highlighted in this section, previous researchers have proposed various methods to perform qualitative and quantitative risk assessments of subway stations. While these methods provide safety risk assessments of subway stations, the literature lacks a holistic risk-assessment methodology. The holistic nature of such a framework should include an analysis of multifactor events that lead to a fire in subway stations and should aid in developing safety guidelines. Furthermore, risk-analysis strategies should consist of a risk index representing all levels of risk, i.e., basic, intermediate, and advanced levels. Moreover, risk assessment for subway systems should be based on a “degree of truth” rather than conventional “yes” and “no” results. This study attempts to fill these research gaps and integrate FTA with fuzzy analysis (a semi-quantitative analysis), and aims to provide a fire risk assessment framework for subway stations based on a fuzzy comprehensive assessment. This work contributes to the literature in two ways. First, the model is based on combining FTA and fuzzy analysis, which helps overcome the limitations of data accuracy in risk analysis. Second, the analytical model provides the relationship between the fire temperature at a subway station and fatalities. The spread of fire is shown using the 3D geometry of a subway station.
Nonetheless, the importance of uncertainty in data for estimating relevant probabilities has not been given the attention it deserves. The present work fills this gap by considering events as fuzzy events and estimating relevant probabilities based on the concepts in fuzzy analysis. The fuzzy analysis helped us to include the deficiencies and vagueness in the human assessment of probability values. This approach makes fire modeling more reliable than conventional risk assessment approaches for subway systems.
3. Methodology
The methodology of this work is composed of the following four steps.
Step 1: Development of the Fault Tree and FTA:
The FTA is a risk-assessment technique that combines the basic, intermediate, and top events by logic gates, such as AND, OR, and Inhibit, based on the Boolean algebra [30]. As a comprehensive method, the FTA takes every basic event that can cause undesirable outcomes. The unwanted events are placed at the top and basic events at the bottom of the fault tree. The minimum cut set (MCS) analysis allows us to identify the smallest set of primary events in a fault tree that can lead to the occurrence of the top event. The FTA provides a convenient and powerful approach to identifying the critical nodes. In other words, it acts as a quantitative evaluation of the dynamic risk occurring at the system level [31]. This step constructed a fault tree for a subway station fire using basic events. The fault tree was built by studying past subway accidents and their causes.
Step 2: Fuzzy analysis:
The difficulty of using conventional FTA is that it needs exact values of failure probabilities. However, estimating an actual failure rate is not possible due to insufficient data. Hence, the subjective nature of fire risk assessment and vagueness in failure data is captured using fuzzy analysis. The statistical probability method was combined with the fuzzy analysis to establish a fuzzy comprehensive assessment model for fire risk assessment. A fuzzy analysis expresses a qualitative description and a subjective judgment of humans and determines the hazard level of the system by fuzzy operation. This method can examine and reduce the subjective influence of humans to a certain extent, thus making the analysis more reliable. Multiple factors determine the fire risk of the subway station, and the fuzzy comprehensive evaluation method can decompose the whole system into several units or factors [32]. Based on the risk evaluation and the weight of each element, the fire risk of the system was comprehensively evaluated.
The following sub-steps were adopted to accomplish this goal.
Step 2 (a)—Quantitative description of fire risk in a subway station:
The risk of fire (R) in the subway station was determined by two factors: the probability of fire (p) and the consequence of fire (c).
R = f(p, c)
Step 2 (b)—Development of fire risk model:
The fire risk assessment of subway stations should combine the probability of fire and its consequences. In this regard, fire probability and consequence are discussed below.
- (1)
- The part of the probability of fire (C1) was divided into three aspects: the material factor (C11), the technical factor (C12), and the human factor (C13). The material factor (C11) was categorized into four levels. The technical factor (C12) was categorized into smoke control design, automatic alarm technology, automatic extinguishing, and automatic detection techniques. The human factor (C13) was categorized into carelessness use of fire, fire arson, operation violation, and prohibited smoking.
- (2)
- The consequences of the fire (C2) were divided into extreme (C21), serious (C22), general (C23), and minor sets (C24). The classification criteria were based on mega-fires, intense, prevalent, and minor fires.
The fire risk model is shown in Figure 1.
Figure 1.
The fire risk assessment model.
Step 2 (c)—Fuzzy comprehensive evaluation:
The fuzzy comprehensive evaluation method used in this study was based on fuzzy mathematics [33], and the factors were classified by the membership degree of each element.
Assume μ = {μ1 … μm} to be the factor set and W = {W1 … Wm} to be the classification. Therefore, a fuzzy matrix was:
R1 = (, , …, ) was a one-factor fuzzy classification with respect to the factor μ1, which was a fuzzy subset of W. rij is the membership degree of the class Wj relative to the factor μi. The fuzzy subset A = (a1, a2, …, an) on μ was called weights, and ai was the weight on the factor ith.
A fuzzy comprehensive evaluation set, B, was obtained given factors μ.
Step 2 (d)—Weight judgment:
In this step, the weight of each factor was calculated using the weight calculation method in the analytic hierarchy process. Each element of the hierarchy was compared with the elements of the previous level, and a judgment matrix was established. The judgment matrix’s maximum characteristic value and the respective characteristic vector were calculated, and a single hierarchical ordering was performed. Taking the judgment matrix []n×n as an example, the maximum characteristic value and the respective characteristic vector were obtained by the following steps:
- (1)
- The product Mi of each row element of the judgment matrix was calculated.
- (2)
- The was calculated using =
- (3)
- Vector normalization was performed using:= [T denotes the characteristic vector.
- (4)
- The maximum characteristic value was calculated, as shown below.
- (5)
- Consistency was checked by the following steps.
- (a)
- Deviation consistency index:CI = (λmax − n)/(n − 1)
- (b)
Table 2. Average random consistency index.- (c)
- Random consistency ratio, CR
When CR = (CI/RI) < 0.1, the judgment matrix was considered to have acceptable consistency. - (6)
- The final weight was calculated.
Step 3—Modeling with SolidWorks:
SolidWorks software (https://www.solidworks.com, accessed on 24 May 2022) is a three-dimensional computer-aided design (CAD) program in the Microsoft Windows environment. SolidWorks was used to design the geometry and assemblies of a virtual subway station.
Step 4—Simulating in Fire Dynamics Simulator (FDS):
FDS (https://www.nist.gov, accessed on 24 May 2022) is a CFD software that helps to simulate the fluid motion in a fire. Using numerical methods, the FDS solves the Navier–Stokes equations for low Mach numbers and performs the heat transfer and smoke formation calculations to depict the fire evolution phenomena [35,36]. In this step, FDS was used to simulate the fire scenario in a subway station. The simulation was performed to analyze smoke path, temperature variations, and heat release as functions of time in a subway station. An analytical model of fire exposure leading to human fatality was developed using the probit correlations [37]. The model was used in FDS simulations to generate response and dose curves, and the results were discussed.
Case study: Harbin Metro Subway, China.
The operationalization of the model is presented using the Harbin Metro Line 1 subway located in China as a case study. The Harbin subway has two lines in service: Line 3 and Line 1. The scope of this study is limited to fire risk assessment in Line 1. Line 1 connects the terminal station at South Railway Station and the terminal station at East Railway Station, while Line 3 goes to West Railway Station, as shown in Figure 2.
Figure 2.
A symbolic map of Harbin Metro Subway Line 1 and Line 3.
Since 26 September 2013, Harbin subway Line 1 has been operational, spread over nearly 17 miles (27.3 km), covering 25 stations. It starts from Huagonglu (District Daohua), and the service terminates at Xinjiangjie (District Pingfang). Harbin subway Line 1 is China’s first subway at the highest latitude and serves the cold region of the country. A study conducted on the safety of Harbin subway Line 1 identified key risk factors in case of fire in the underground railway [38]. The study’s objective was to identify safety issues in the underground railway system. This study was based on distributing 360 questionnaires to randomly selected passengers at 18 stations of the Harbin metro line. The study revealed that fire in the subway could occur due to the absence of proper fire protection equipment [38]. Fire protection equipment could include faulty fire extinguishers and improper sprinkler systems. The study also revealed that passengers were unaware of what to do when observing fire, leading to human errors.
Moreover, as shown in Figure 3a–c, a crowded space could lead to fatalities if a fire alarm sounds. Figure 3d shows the footmarks at the entrance and exit of the subway, while Figure 3e shows the safety signs in place in case of an emergency in the subway, while Figure 3f shows the passengers using escalators and stairs and mainly occupied by people using the subway. The model in this study was implemented by considering a fire eruption near the stairs in Figure 3f. The fire risk assessment was performed by following the four steps of the methodology, and the results are presented and discussed in Section 4.
Figure 3.
Harbin Subway Line 1, adopted from literature [38], reproduced with permission, Copyright 2021 Elsevier. (a) Ticket entrance; (b) platform; (c) escalator near platform; (d) footmarks for safe entrance and exit to the train; (e) safety sign to evacuate subway in case of fire; (f) passengers using escalators and stairs.
4. Results and Discussion
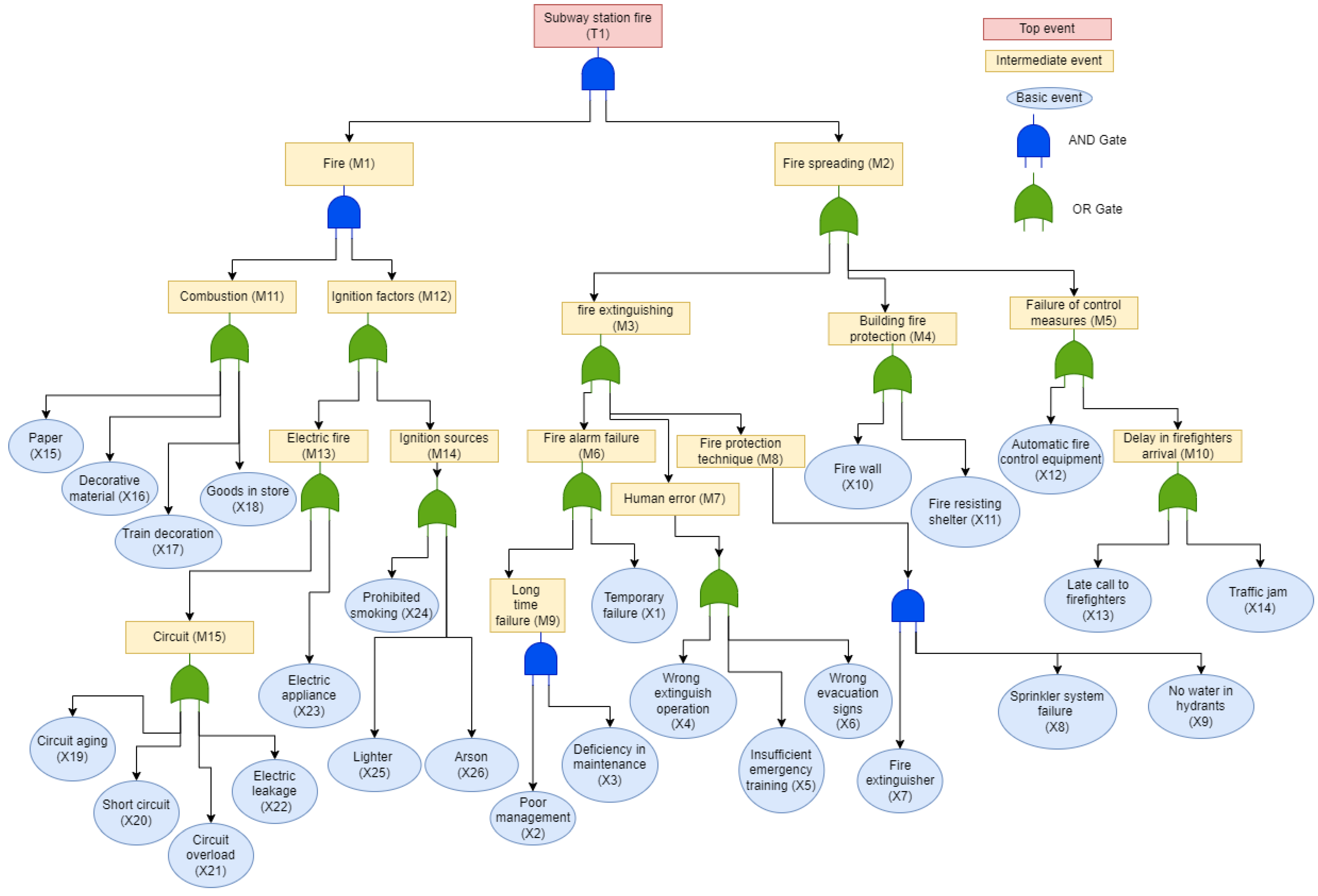
For a detailed reliability study, identifying potentially hazardous events is critical. The consequences of unsafe events and their probability are crucial in designing a safe system. A fault tree diagram visually describes the complete set of possible causes leading to the subway station fire. The fault tree diagram for Harbin Subway Line 1 is shown in Figure 4. The intermediate events and structures and subway station basic events in Figure 4 were studied well to construct the fault tree diagram.
Figure 4.
FTA diagram.
The intermediate event circuit (M15) has primary events of circuit aging (referring to the decline of circuit performance over time), short circuit, circuit overload, and electric leakage. All these primary events are connected to M15 through the OR gate. The M15 and electric appliances are connected through the OR gate to electric fire (M13). The intermediate event ignition source (M14) is connected to the prohibited smoking, a lighter, and intentional arson through the OR gate. As shown in Figure 4, M13 and M14 are connected to ignition factors (M12) through the OR gate. The intermediate event combustion (M11) has four basic events: paper, decorative material, decorative materials in the train, and stores’ goods—all are connected to M11 through an OR gate. Both M11 and M12 are connected to fire (M1) through an AND gate. This result indicates that fire can only start when combustion and ignition factors occur. Figure 4 shows that human error (M7) consists of three basic events: wrong extinguisher operation, insufficient emergency training, and evacuation signs. These three basic events are connected to M7 through an OR gate. The basic events of deficiencies in management and maintenance are related to long-time failure (M9) through an AND gate. The intermediate event fire alarm failure (M6) has two basic events, namely M9 and temporary loss, and these two primary events are connected to M6 through an OR gate. The intermediate event of fire protection factor (M8) has three basic factors: the fire extinguisher, sprinkler system failure, and lack of water in the hydrant. All these basic events are connected to M8 through an AND gate. As shown in Figure 4, the intermediate events M6, M7, and M8 have connected to the top event of fire extinguishing (M3) through an OR gate. This result interprets as M3 is true when one or more of M6, M7, or M8 are true. In other words, if all M6, M7, and M8 are false, then the M3 is false. The intermediate event of firefighters delayed arrival (M10) has two basic events: firefighters’ delay and traffic jam. Both these basic events are connected to M10 through an OR gate.
The automatic fire protection equipment and M10 are basic events of failure of control measures (M5) and are connected to M5 using an OR gate. The intermediate event building fire protection (M4) has two basic events: firewall and fire-resisting shutter connected to M4 through an OR gate. As shown in Figure 4, M3, M4, and M5 are connected to the event fire spreading M2 through an OR gate. This result indicates that M3, M4, or M5 should be true to spread the fire. If all three events, M3, M4, and M5, are false, then M2 is false. Results in Figure 4 show that the top event of subway station fire (T1) has two basic events, M1 and M2, and both these events are connected to T1 through an AND gate. This result shows that a subway station fire can occur if both events, M1 and M2, are true. In other words, if either M1 or M2 is false, then the T1 is false. The FTA diagram helps visually describe the complete set of possible causes that can lead to fire in the subway station. The results of the FTA also provide information for the factors set in the fuzzy analysis.
Based on the cause-and-effect analysis in Figure 4, there are three major risk factors, namely material, technical, and human, which can affect the possibility of fire, , in Harbin Subway. The level of fire possibility in these factors is divided into four groups, as shown below.
The level of fire possibility—C1 = {Level 1, Level 2, Level 3 and Level 4}.
Level 1 indicates that the probability of fire is extremely high, Level 2 shows the increased likelihood of fire, Level 3 indicates that the likelihood of fire is medium, and Level 4 indicates that the possibility of fire is low. By further identifying the fire risk of the subway station and using Figure 4, the results of material risk factors that affect fire probability are shown in Table 3.
Table 3.
The material risk factors.
The classification of risk factors in Table 3 is shown in Table 4. The elements in Table 4 are classified according to the experts’ opinions.
Table 4.
Classification of material risk factors.
Table 5.
The technical risk factors and classification.
Table 6.
The human factors and classification.
The fuzzy matrix R1, and weight vector A1, consist of material, technical, and human risk factors. The fuzzy matrix and weight vector are shown below.
The results of the fuzzy evaluation set are
C1 = A1 × R1 = (0.18 0.34 0.39 0.19)
Therefore, the results of the fuzzy evaluation set after normalization are
The results show that Levels 1–4 of the membership degree have fire probabilities of 16%, 31%, 36%, and 17%, respectively, for the Harbin station under study. This result indicates the highest likelihood of fire at Level 3, while the least probability of fire is at Level 1.
For fire consequence analysis, , the consequences of the fire are divided into four levels. These levels are equivalent to extremely serious consequences, serious consequences, general consequences, and minor consequences, respectively. The evaluation factors of fire consequences include casualties, property losses, and social impacts.
The analysis provides the probability of the fire consequence factor, risk factor level, and weight vector, and the results are shown in Table 7.
Table 7.
Fire consequence level analysis.
The results of the fuzzy matrix, R2, and weight vector, A2, consist of casualties, property losses, and social impacts and are presented below.
The fuzzy evaluation set is C2 = A2 × R2 = (0.12 0.25 0.50 0.13).
After normalization, the results of the fuzzy evaluation set for fire consequence are given below.
Results show that the membership degrees of the fire consequences for Levels 1–4 in the subway station are 12%, 25%, 50%, and 13%, respectively. This result shows that fire has the most severe consequences in Level 3 while the least fire consequences are in Level 1.
The fuzzy analysis considers the probability and consequences of the fire to assess fire risk in the subway station. The fire risk, C, was evaluated from Levels 1–4, equivalent to extremely high risk, high risk, medium risk, and low risk. The evaluation factors for fire risk include fire probability, , fire consequence, , and weight vector A3, as assigned by the expert scoring method. The results are presented in Table 8.
Table 8.
Fire risk level analysis.
The fuzzy matrix, R3, and weight vector, A3, for fire risk are obtained from Table 8 and are shown below.
Thus, after normalization, the fuzzy evaluation set of fire risk for the subway station is presented below.
The results show that, for the subway station, the membership degrees of the fire risk from Level 1 to Level 4 are 14%, 28%, 42%, and 15%, respectively. This result indicates that fire risk is highest in Level 3, while there is the least fire risk in Level 1. The results show that for the subway station under study, the membership degree of the Level 1 fire risk is 14%, while the membership degree of the Level 2 fire risk is 28%. Results also show that the membership degree of the Level 3 fire risk is 42%, and the membership degree of the Level 4 fire risk is 15%. It can be considered that the fire risk of the subway station is medium. This result indicates that the fire safety level of the subway station is not very satisfactory, and appropriate safety measures should be taken to reduce the probability of fire. Such measures should mitigate the fire risk in the subway station.
The modeling and simulation results in SolidWorks and FDS provide visualization of fire risk and are discussed next.
The Harbin Metro Station has three floors, divided into the ground floor, platform, and station floor. These three floors are connected by escalators and stairs, as shown in Figure 3f. There are ticket vending machines, ticket offices, shops, and ticket gates in the subway station, as shown in Figure 3a. This subway station has three entrances and exits. The subway is 3.8 m high, 22.8 m long, and 2.6 m wide. By changing the transparency, the connections in different layers are presented in the model of the subway station, and the result is shown in Figure 5.
Figure 5.
Model of the Harbin Subway Station.
The results of the FDS simulation provided a comprehensive assessment of personnel injuries. From the physical boundary of the subway station, the pool fire is assumed to have a constant heat release rate of 1500.0 kW/m2. As described in the case study, the pool fire, shown in Figure 6, is placed near the corner of the stairs, where the area is mainly occupied by people using the subway station. Based on the worst-case scenario, the results show that the high-temperature flue gases produced due to fire in the subway station caused personnel injury in the vicinity. The analysis also provides a risk assessment of personnel injury due to the high temperature of flue gases. When the calculation result is greater than or equal to 100%, the lethal probability is 100%. The lethal probability indicates the likelihood of human fatality due to fire exposure. The distribution of the human injury risk obtained from the comprehensive analysis shows that the fire creates a disaster situation. Results show that the probability of fatality is 100% in the worst-case scenario. Figure 7 shows the 3D simulation of fire spread and can help develop an evacuation plan in case of fire in a subway station. The risk assessment identifies when occupants can evacuate the subway station safely before a catastrophic situation occurs.
Figure 6.
The pool fire is the red vent.
Figure 7.
The FDS simulation result.
The smoke and heat release simulations are functions of time. Simulation results show that the smoke and burning are relatively steady state at 150 s. However, there are variations in the temperature due to fire. The results of this variation are presented next.
In the simulation model of the subway station, 32 detectors are placed to detect the temperature variations due to fire. Based on their locations, the temperature detectors are divided into three groups. The temperature detectors in group 1 are located on the station floor, the stairs, and the pedestrian passageways. In group 2, the sensors are present on the platform floor, covering ticket gates, pedestrian passageways, stores, and corners. In group 3, the detectors are located on the ground floor and cover escalators. The gas concentration detectors are also in the exact locations of temperature detectors. The locations (XYZ dimensions) of the three groups of sensors are shown in Table 9.
Table 9.
XYZ Locations of temperature detectors.
The temperature variations over time from detectors show that all 13 temperature recorders in group 1 report an increase in temperature. The temperature variations for group 2 temperature detectors show a sudden rise in the temperature from 20 °C, recorded by temperature detectors numbers 14–26. Since group 2 consists of temperature detectors in pedestrians’ passageways and corners, which are closer to where the fire started, there is a higher increase in temperature in group 2 than in the group 1 area. All temperature detectors in group 3 show an increase in the temperature except THCP 24, THCP 29, and THCP 22. These detectors do not exhibit a noticeable increase in temperature. This result is because these temperature detectors are far away from the fire’s origin, and hence there are minimal temperature variations. The temperature variations for all three groups are shown in Figure 8.

Figure 8.
The temperature–time plots. (a) Group 1 temperature detectors; (b) group 2 temperature detectors; (c) group 3 temperature detectors.
The analytical model using the probit correlations is:
Y = −21.4214 + 1.5035ln [T3.61 × 30]
In this model, Y denotes the probit variable, the fatality rate (percentage of total occupants in subway station), and T is the causative factor representing the temperature (dose, denoted as °C). The results of FDS simulation using the analytical model are curves of response (fatality rate) versus dose (temperature) and are plotted in Figure 9.

Figure 9.
Temperature–fatality rate curves for all three floors of the subway station. (a) Station floor; (b) platform floor; (c) ground floor.
Results show that, among all three floors of the subway station, the highest fatality rate is on the platform floor as shown in Figure 9b, and the least fatality rate is on the station floor, as shown in Figure 9a. In the FDS simulation, all temperature detectors record the response time and the final fatality rates. In Figure 9, the fatality rate on the platform floor after 200 s stays at the highest value, reaching 6.2%. In other words, the people who detect the fire on the platform floor need to evacuate as soon as possible. Compared to the platform floor, although the fatality rates are lower on the station floor, the detectors on the station floor detect higher temperature values. This indicates that the ideal safety time for people who stay on the station floor is shorter. On the ground floor, even in the staircase, the fatality rate is high after 200 s of fire eruption, where the value of the fatality rate is around 3.4%. The plots of the temperature fatality rate in Figure 9 experience a “variation period”. For example, the temperature detector TPCH 01 shows that the fatality rates are negative from 0 s to 117 s, indicating no fatality. Hence, this shows a safe period of evacuation. From 117 s to 200 s, the fatality rate increases in a relatively steady state, which implies that the effect of the pool fire is increasing significantly. After 200 s, when the fatality rate rises to 0.7%, the fatality rate is erratically variable or noisy.
When focusing on the physical implications of some detectors, the interpretations of the results are as follows:
- (1)
- If the fatality rate is less than 1% and is categorized as “safe”, then people need to leave the station before 160 s (THCP 27, 28, 30, 31). Similarly, people need to evacuate the station floor within 42 s (THCP 01 to 13). The required safe time for people to leave the ticket gates (THCP 14, THCP 19) is 44 s. The average response time for the local fire department to deploy machinery is 125 s.
- (2)
- Considering a safe evacuation duration of 160 s, this response time could help firefighters start their fire extinguishing operations and evacuate the people from the subway. The study suggests that people on the station and ground floor must be evacuated first.
- (3)
- On the station floor, staying in the washroom (THCP 03) may allow 12 more seconds to be “safe” than being outside it (THCP 09). However, considering the evacuation routine, it is not wise to stay in the washroom, based on the FDS simulation.
- (4)
- The people may be crowded at the intersection of two staircases before they escape from the ticket gate (THCP 26). However, if they cannot escape from this point before 44 s, the fatality rate will increase to 4% in the next 20 s and reach 6.5% within 150 s after the fire’s eruption.
- (5)
- This study acknowledges that many factors such as the number of evacuation doors, uncertainties in human behavior when observing fire [39], panic causing dangerous evacuation actions [40], and social and cultural norms can affect the fatality rates. In a subsequent work, we are developing a Bayesian network (BN) model to address such interdependencies [41,42].
5. Conclusions and Future Works
The subway station fire causes human casualties and property damage. This paper takes a case study of fire in Harbin’s Subway Line 1 of Harbin Metro in China to address the problem. It provides an integrated methodology to perform the risk assessment of the fatalities due to fire. The integrated method includes identifying and characterizing fire risk factors using FTA. FTA also provided a visual display of possible causes of the subway station fire. Using a comprehensive fuzzy evaluation of a subway station, the membership degrees of each fire risk level of the subway station were obtained. Results show that the fire risk of the subway station is medium. This result is important for developing an effective evacuation plan for the Harbin Metro Subway Station due to fire. The spread of fire in the subway station was analyzed using 3D simulation. The results show that at the 150 s, there was a steady-state condition of smoke spread and burning. The study concludes that fire in subway areas with a heavy crowd can cause more fatalities. The work reveals a fatality rate of 4% of people if they do not evacuate within 20 s of the start of the fire.
The fatality rate can increase to 6.5% if the subway station is not evacuated within 150 s of the fire’s eruption. In this paper, the temperature is the only variable considered to study the fatality rates. However, toxic gas, such as carbon monoxide, sulfides, and inhalable particles, such as PM 2.5 and PM 10, may also contribute to the fatality rate. It is recommended to include these parameters in the model for future work.
Author Contributions
Conceptualization, Z.S., Y.Y., P.Y., H.D., X.C. and S.N.D.; Data curation, Z.S.; Formal analysis, Z.S. and S.N.D.; Funding acquisition, Z.S.; Investigation, Z.S., Y.Y., P.Y., H.D., X.C. and S.N.D.; Methodology, Z.S., Y.Y., P.Y., H.D., X.C. and S.N.D.; Project administration, Z.S. and S.N.D.; Resources, Z.S. and P.Y.; Software, Z.S., P.Y., H.D., X.C. and S.N.D.; Validation, Z.S.; Visualization, Z.S.; Writing—original draft, Z.S., Y.Y., P.Y., H.D., X.C. and S.N.D.; Writing—review & editing, Z.S., Y.Y., P.Y., H.D., X.C. and S.N.D. All authors have read and agreed to the published version of the manuscript.
Funding
This research received no external funding.
Institutional Review Board Statement
Not applicable.
Informed Consent Statement
Not applicable.
Data Availability Statement
Not applicable.
Conflicts of Interest
The authors declare no conflict of interest.
References
- Yao, B.; Zuo, J.; Li, Y.; Huang, P. Study of smoke control for a complex subway station. Fire Saf. Sci. 2006, 15, 172. [Google Scholar]
- Wu, J.; Hu, Z.; Chen, J.; Li, Z. Risk Assessment of Underground Subway Stations to Fire Disasters Using Bayesian Network. Sustainability 2018, 10, 3810. [Google Scholar] [CrossRef]
- Case, B.W. From Cotton-Stone to the New York Conference: Asbestos-Related Diseases 1878–1965. In Asbestos and Its Diseases; Craighead, J.E., Gibbs, A.R., Eds.; Oxford University Press: Oxford, UK, 2008; p. 5. [Google Scholar]
- Carvel, R.; Marlair, G. A history of fire incidents in tunnels. In The Handbook of Tunnel Fire Safety; Carvel, R., Beard, A.N., Eds.; Thomas Telford Publishing: London, UK, 2005; p. 24. [Google Scholar]
- Railsystem. Baku Metro Fire (1995). Railsystem.Net. 1995. Available online: http://www.railsystem.net/baku-metro-fire-1995/ (accessed on 5 April 2022).
- Archive. Pavement in 42d Street at Grand Central Is Weakened by Early-Morning Fire in the IRT Shuttle Station; SIX FIREMEN HURT; 2 Trains Destroyed in Grand Central Blaze—42d St. Buckles—The New York Times. The New York Times, 22 April 1964. Available online: https://www.nytimes.com/1964/04/22/archives/pavement-in-42d-street-at-grand-central-is-weakened-by-earlymorning.html (accessed on 5 April 2022).
- Hasemi, Y.; Moriyama, S.; Nam, D.; Tanaka, S.; Okazawa, N.; Yonezawa, M.; Ding, W. Research Needs on the Fire Safety of Subway Stations-Fire disasters, regulations, research efforts and recent smoke movement tests in subway stations in Japan. Fire Saf. Sci. 2004, 6, 17–20. [Google Scholar]
- Archives. Fire Drives Thousands from West Side Subway Tunnel—The New York Times. The New York Time, 11 September 1979. Available online: https://www.nytimes.com/1979/09/11/archives/fire-drives-thousands-from-west-side-subway-tunnel-trains-sparks.html (accessed on 5 April 2022).
- Moffitt, M. The 1979 BART Tunnel Fire Nightmare: 5 Minutes from “Catastrophe.” SFGate. 12 September 2019. Available online: https://www.sfgate.com/local-donotuse/article/The-1979-BART-tunnel-fire-nightmare-Trapped-136-14411209.php (accessed on 5 April 2022).
- Fennell, D. Investigation into the King’s Cross Underground Fire. 1988. Available online: https://www.theisrm.org/documents/Fennel (1988) Investigation Intointo the Kings Cross Fire.pdf (accessed on 5 April 2022).
- History. Arsonist Sets Fire in South Korean Subway—History. A&E Television Networks. 13 November 2009. Available online: https://www.history.com/this-day-in-history/arsonist-sets-fire-in-south-korean-subway (accessed on 5 April 2022).
- McNamara, A. NYC subway Fire Kills One, Injures 9; Other Blazes Reported Nearby—CBS News. CBS News, 27 March 2020. Available online: https://www.cbsnews.com/news/new-york-city-subway-fire-death-multiple-fires-reported-today-2020-03-27/ (accessed on 5 April 2022).
- Yan, W.; Wang, J.; Jiang, J. Subway Fire Cause Analysis Model Based on System Dynamics: A Preliminary Model Framework. Procedia Eng. 2016, 135, 431–438. [Google Scholar] [CrossRef]
- Chow, W.K.; Qu, L.; Pang, E.C.L. Incidents on fire and ventilation provision in subway systems in Hong Kong. Int. J. Eng. Perform. Based Fire Codes 2011, 10, 41–47. [Google Scholar]
- Liu, Y.X.; Han, X.W.; Li, M.L. Emergency Countermeasure and Rescue Plan of Subway Fire. Appl. Mech. Mater. 2013, 405, 2419–2422. [Google Scholar] [CrossRef]
- Li, P.; Lu, R.; Wang, F. Study on supervision, alarm and emergency system for subway in big city. In Proceedings of the 2011 2nd IEEE International Conference on Emergency Management and Management Sciences, Beijing, China, 8–10 August 2011; pp. 286–289. [Google Scholar] [CrossRef]
- Hu, Y.N. Research on the application of fault tree analysis for building fire safety of hotels. Procedia Eng. 2016, 135, 524–530. [Google Scholar] [CrossRef]
- Van Weyenberge, B.; Deckers, X.; Caspeele, R.; Merci, B. Development of a risk assessment method for life safety in case of fire in rail tunnels. Fire Technol. 2016, 52, 1465–1479. [Google Scholar] [CrossRef]
- Zhang, L.; Wu, X.; Liu, M.; Liu, W.; Ashuri, B. Discovering worst fire scenarios in subway stations: A simulation approach. Autom. Constr. 2019, 99, 183–196. [Google Scholar] [CrossRef]
- Li, S.; Tao, G.; Zhang, L. Fire Risk Assessment of High-rise Buildings Based on Gray-FAHP Mathematical Model. Procedia Eng. 2018, 211, 395–402. [Google Scholar] [CrossRef]
- Tang, F.; Hu, L.H.; Yang, L.Z.; Qiu, Z.W.; Zhang, X.C. Longitudinal distributions of CO concentration and temperature in buoyant tunnel fire smoke flow in a reduced pressure atmosphere with lower air entrainment at high altitude. Int. J. Heat Mass Transf. 2014, 75, 130–134. [Google Scholar] [CrossRef]
- Yang, L. Simulation Research on Emergency Evacuation in Subway Station Based on Anylogic [Lanzhou Jiaotong University]. 2017. Available online: http://gb.oversea.cnki.net/KCMS/detail/detailall.aspx?filename=1016279378.nh&dbcode=CMFD&dbname=CMFDREF (accessed on 5 April 2022).
- Danial, S.N.; Smith, J.; Khan, F.; Veitch, B. Human-Like Sequential Learning of Escape Routes for Virtual Reality Agents. Fire Technol. 2019, 55, 1057–1083. [Google Scholar] [CrossRef]
- Zha, X.X.; Zeng, S.; Chen, Y.Y.; Jiang, R.J. Smoke Control in Subway Tunnel Fires. Appl. Mech. Mater. 2014, 638, 2027–2030. [Google Scholar] [CrossRef]
- Deng, Y. Public Transportation Safety Evaluation System Based on Gray Correlation Method. Commun. Stand. 2011, 9, 152–155. [Google Scholar]
- Yang, F.; Qian, X.; Huang, P. Fire Safety Assessment of Underground Buildings based on Grey Relational Analysis. Procedia Eng. 2012, 45, 89–95. [Google Scholar] [CrossRef]
- Wei, Y.; Guo, Y.; Dong, D.; Li, D. Public Places Safety Management Evaluation of Railway Stations. Procedia Eng. 2012, 45, 240–247. [Google Scholar] [CrossRef]
- Khaksari, R.; Harun, Z.; Fielding, L.; Aldridge, J. Numerical Simulation of the Evacuation Process in a Tunnel during Contraflow Traffic Operations. Symmetry 2021, 13, 2392. [Google Scholar] [CrossRef]
- Weisenpacher, P.; Glasa, J.; Valasek, L.; Kubisova, T. FDS simulation of smoke backlayering in emergency lay-by of a road tunnel with longitudinal ventilation. In Journal of Physics: Conference Series; IOP Publishing: Bristol, UK, 2021; Volume 2090, p. 012100. [Google Scholar]
- Ericson, C.A. Fault Tree Analysis Primer; CreateSpace Independent Publishing Platform: Scotts Valley, CA, USA, 2011. [Google Scholar]
- Čepin, M. Power System Reliability Method. In Assessment of Power System Reliability; Springer: Berlin/Heidelberg, Germany, 2011; pp. 227–246. [Google Scholar]
- Ma, J.; Wang, J.; Zhou, X.-P.; Wei, Y.-Y. Research on fire risk assessment of high-rise buildings based on fuzzy mathematics and set-value statistics theory. J. Comput. 2018, 29, 145–160. [Google Scholar] [CrossRef]
- Syropoulos, A.; Grammenos, T. A Modern Introduction to Fuzzy Mathematics; John Wiley & Sons Inc.: Hoboken, NJ, USA, 2020. [Google Scholar]
- Tian, J.; Huo, Z.; Ma, F.; Gao, X.; Wu, Y. Application and Selection of Remediation Technology for OCPs-Contaminated Sites by Decision-Making Methods. Int. J. Environ. Res. Public Health 2019, 16, 1888. [Google Scholar] [CrossRef]
- McGrattan, K.; Hostikka, S.; McDermott, R.; Floyd, J.; Weinschenk, C.; Overholt, K. Fire dynamics simulator user’s guide. NIST Spec. Publ. 2013, 1019, 1–339. [Google Scholar]
- Sajid, Z.; Khan, M.K.; Rahnama, A.; Moghaddam, F.S.; Vardhan, K.; Kalani, R. Computational Fluid Dynamics (CFD) Modeling and Analysis of Hydrocarbon Vapor Cloud Explosions (VCEs) in Amuay Refinery and Jaipur Plant Using FLACS. Processes 2021, 9, 960. [Google Scholar] [CrossRef]
- Crowl, D.A.; Louvar, J.F. Chemical Process Safety-Fundamentals with Applications. Process Saf. Prog. 2011, 30, 408–409. [Google Scholar]
- Rong, G.; Sainan, W.; Mengshi, H. Underground Railway Safety Analysis and Planning Strategy: A Case of Harbin Metro Line 1, China. Procedia Eng. 2016, 165, 575–582. [Google Scholar] [CrossRef]
- Lovreglio, R.; Ronchi, E.; Nilsson, D. An Evacuation Decision Model based on perceived risk, social influence and behavioural uncertainty. Simul. Model. Pract. Theory 2016, 66, 226–242. [Google Scholar] [CrossRef]
- Helbing, D.; Farkas, I.; Vicsek, T. Simulating dynamical features of escape panic. Nature 2000, 407, 487–490. [Google Scholar] [CrossRef]
- Sajid, Z.; Khan, F.; Zhang, Y. Integration of interpretive structural modelling with Bayesian network for biodiesel performance analysis. Renew. Energy 2017, 107, 194–203. [Google Scholar] [CrossRef]
- Sajid, Z.; Khan, F.; Zhang, Y. A novel process economics risk model applied to biodiesel production system. Renew. Energy 2018, 118, 615–626. [Google Scholar] [CrossRef]
Publisher’s Note: MDPI stays neutral with regard to jurisdictional claims in published maps and institutional affiliations. |
© 2022 by the authors. Licensee MDPI, Basel, Switzerland. This article is an open access article distributed under the terms and conditions of the Creative Commons Attribution (CC BY) license (https://creativecommons.org/licenses/by/4.0/).










