Reducing Rural Fire Risk through the Development of a Sustainable Supply Chain Model for Residual Agroforestry Biomass Supported in a Web Platform: A Case Study in Portugal Central Region with the Project BioAgroFloRes
Abstract
:1. Introduction
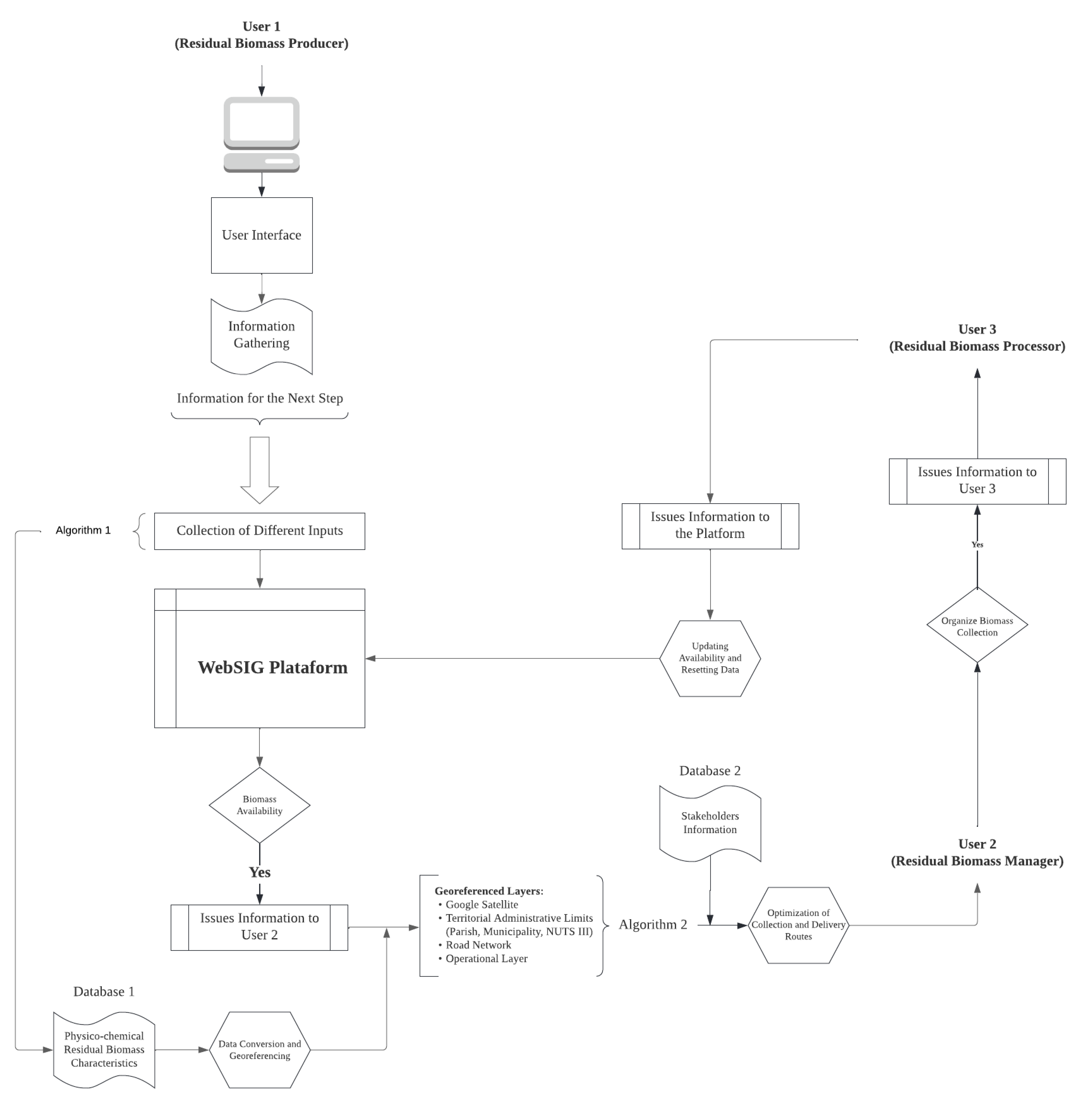
2. Materials and Methods
2.1. Area under Study
2.2. Data Acquisition
- ICNF (https://www.icnf.pt/, accessed on 15 February 2022)—Instituto de Conservação da Natureza e das Florestas—provides a data bank (http://www.icnf.pt/portal/florestas/dfci/estatisticas, accessed on 15 February 2022) regarding all fires that have occurred in Portugal, from 1980 until 2015, but it is only from 2001 that the tables have more detailed information. Each record contains certain relevant information, such as geographic location, date, burned area in hectares and cause of the ignition, reported when the fire was investigated by the competent authorities. Since 2001, this Institute releases an annual report regarding the Portuguese forest fires.
- PORDATA (https://www.pordata.pt, accessed on 15 February 2022) is a statistical database that collects, compiles, systematizes, and disseminates data on multiple areas of society for Portugal and its municipalities, namely, demographic and socioeconomic information.
- INE (https://www.ine.pt, accessed on 15 February 2022)—Instituto Nacional de Estatística, is the national statistical survey, namely, concerning demographic and socioeconomic information.
3. Results
3.1. The European Context
3.2. The Portuguese Situation
3.3. Causes of Rural Fires
3.4. Biomass
4. Discussion
5. Conclusions
Author Contributions
Funding
Institutional Review Board Statement
Informed Consent Statement
Data Availability Statement
Conflicts of Interest
References
- Turco, M.; Rosa-Cánovas, J.J.; Bedia, J.; Jerez, S.; Montávez, J.P.; Llasat, M.C.; Provenzale, A. Exacerbated fires in Mediterranean Europe due to anthropogenic warming projected with non-stationary climate-fire models. Nat. Commun. 2018, 9, 3821. [Google Scholar] [CrossRef]
- Parente, J.; Pereira, M.G. Structural fire risk: The case of Portugal. Sci. Total Environ. 2016, 573, 883–893. [Google Scholar] [CrossRef]
- Nunes, L.J.; Raposo, M.A.; Pinto Gomes, C.J. A historical perspective of landscape and human population dynamics in Guimarães (Northern Portugal): Possible implications of rural fire risk in a changing environment. Fire 2021, 4, 49. [Google Scholar] [CrossRef]
- Pereira, M.G.; Calado, T.J.; DaCamara, C.C.; Calheiros, T. Effects of regional climate change on rural fires in Portugal. Clim. Res. 2013, 57, 187–200. [Google Scholar] [CrossRef] [Green Version]
- Chapin, F.S.; Trainor, S.F.; Huntington, O.; Lovecraft, A.L.; Zavaleta, E.; Natcher, D.C.; McGuire, A.D.; Nelson, J.L.; Ray, L.; Calef, M. Increasing wildfire in Alaska’s boreal forest: Pathways to potential solutions of a wicked problem. BioScience 2008, 58, 531–540. [Google Scholar] [CrossRef] [Green Version]
- Pyne, S.J. Fire in America: A Cultural History of Wildland and Rural Fire; University of Washington Press: Seattle, WA, USA, 2017. [Google Scholar]
- Oliveira, M.; Delerue-Matos, C.; Pereira, M.C.; Morais, S. Environmental particulate matter levels during 2017 large forest fires and megafires in the center region of Portugal: A public health concern? Int. J. Environ. Res. Public Health 2020, 17, 1032. [Google Scholar] [CrossRef] [Green Version]
- Nunes, A.N. Regional variability and driving forces behind forest fires in Portugal an overview of the last three decades (1980–2009). Appl. Geogr. 2012, 34, 576–586. [Google Scholar] [CrossRef]
- Molina-Terrén, D.M.; Xanthopoulos, G.; Diakakis, M.; Ribeiro, L.; Caballero, D.; Delogu, G.M.; Viegas, D.X.; Silva, C.A.; Cardil, A. Analysis of forest fire fatalities in southern Europe: Spain, Portugal, Greece and Sardinia (Italy). Int. J. Wildland Fire 2019, 28, 85–98. [Google Scholar] [CrossRef] [Green Version]
- Wintle, B.A.; Legge, S.; Woinarski, J.C. After the megafires: What next for Australian wildlife? Trends Ecol. Evol. 2020, 35, 753–757. [Google Scholar] [CrossRef]
- Keeley, J.E.; Syphard, A.D. Large California wildfires: 2020 fires in historical context. Fire Ecol. 2021, 17, 22. [Google Scholar] [CrossRef]
- Flannigan, M.D.; Stocks, B.J.; Wotton, B.M. Climate change and forest fires. Sci. Total Environ. 2000, 262, 221–229. [Google Scholar] [CrossRef]
- Frank, D.; Reichstein, M.; Bahn, M.; Thonicke, K.; Frank, D.; Mahecha, M.D.; Smith, P.; Van der Velde, M.; Vicca, S.; Babst, F. Effects of climate extremes on the terrestrial carbon cycle: Concepts, processes and potential future impacts. Glob. Change Biol. 2015, 21, 2861–2880. [Google Scholar] [CrossRef] [Green Version]
- Wunder, S.; Calkin, D.E.; Charlton, V.; Feder, S.; de Arano, I.M.; Moore, P.; Silva, F.R.Y.; Tacconi, L.; Vega-García, C. Resilient landscapes to prevent catastrophic forest fires: Socioeconomic insights towards a new paradigm. For. Policy Econ. 2021, 128, 102458. [Google Scholar] [CrossRef]
- Scotto, M.; Gouveia, S.; Carvalho, A.; Monteiro, A.; Martins, V.; Flannigan, M.; San-Miguel-Ayanz, J.; Miranda, A.; Borrego, C. Area burned in Portugal over recent decades: An extreme value analysis. Int. J. Wildland Fire 2014, 23, 812–824. [Google Scholar] [CrossRef]
- Pereira, M.G.; Trigo, R.M.; da Camara, C.C.; Pereira, J.M.; Leite, S.M. Synoptic patterns associated with large summer forest fires in Portugal. Agric. For. Meteorol. 2005, 129, 11–25. [Google Scholar] [CrossRef]
- Alcasena Urdíroz, F.J.; Rodrigues Mimbrero, M.; Gelabert, P.J.; Ager, A.; Salis, M.; Améztegui González, A.; Cervera, T.; Vega García, C. Fostering carbon credits to finance wildfire risk reduction forest management in Mediterranean landscapes. Land 2021, 10, 1104. [Google Scholar] [CrossRef]
- Enes, T.; Aranha, J.; Fonseca, T.; Lopes, D.; Alves, A.; Lousada, J. Thermal properties of residual agroforestry biomass of northern portugal. Energies 2019, 12, 1418. [Google Scholar] [CrossRef] [Green Version]
- Félix, F.; Lourenço, L. As vagas de incêndios florestais de 2017 em Portugal continental, premissas de uma quarta ‘geração’? Territorium 2019, 26, 35–48. [Google Scholar] [CrossRef]
- Fernandes, P.M.; Davies, G.M.; Ascoli, D.; Fernández, C.; Moreira, F.; Rigolot, E.; Stoof, C.R.; Vega, J.A.; Molina, D. Prescribed burning in southern Europe: Developing fire management in a dynamic landscape. Front. Ecol. Environ. 2013, 11, e4–e14. [Google Scholar] [CrossRef] [Green Version]
- Meira Castro, A.C.; Nunes, A.; Sousa, A.; Lourenço, L. Mapping the causes of forest fires in portugal by clustering analysis. Geosciences 2020, 10, 53. [Google Scholar] [CrossRef] [Green Version]
- Badia, A.; SAURí, D.; Cerdan, R.; Llurdés, J.-C. Causality and management of forest fires in Mediterranean environments: An example from Catalonia. Glob. Environ. Change Part B Environ. Hazards 2002, 4, 23–32. [Google Scholar] [CrossRef]
- Moreira, F.; Rego, F.C.; Ferreira, P.G. Temporal (1958–1995) pattern of change in a cultural landscape of northwestern Portugal: Implications for fire occurrence. Landsc. Ecol. 2001, 16, 557–567. [Google Scholar] [CrossRef]
- Hill, J.; Stellmes, M.; Udelhoven, T.; Röder, A.; Sommer, S. Mediterranean desertification and land degradation: Mapping related land use change syndromes based on satellite observations. Glob. Planet. Change 2008, 64, 146–157. [Google Scholar] [CrossRef]
- Salis, M.; Del Giudice, L.; Arca, B.; Ager, A.A.; Alcasena-Urdiroz, F.; Lozano, O.; Bacciu, V.; Spano, D.; Duce, P. Modeling the effects of different fuel treatment mosaics on wildfire spread and behavior in a Mediterranean agro-pastoral area. J. Environ. Manag. 2018, 212, 490–505. [Google Scholar] [CrossRef]
- Adegbeye, M.; Reddy, P.R.K.; Obaisi, A.; Elghandour, M.; Oyebamiji, K.; Salem, A.; Morakinyo-Fasipe, O.; Cipriano-Salazar, M.; Camacho-Díaz, L. Sustainable agriculture options for production, greenhouse gasses and pollution alleviation, and nutrient recycling in emerging and transitional nations-An overview. J. Clean. Prod. 2020, 242, 118319. [Google Scholar] [CrossRef]
- Parente, J.; Pereira, M.; Amraoui, M.; Tedim, F. Negligent and intentional fires in Portugal: Spatial distribution characterization. Sci. Total Environ. 2018, 624, 424–437. [Google Scholar] [CrossRef] [Green Version]
- Catry, F.X.; Rego, F.C.; Bação, F.L.; Moreira, F. Modeling and mapping wildfire ignition risk in Portugal. Int. J. Wildland Fire 2009, 18, 921–931. [Google Scholar] [CrossRef] [Green Version]
- Martin, W.E.; Martin, I.M.; Kent, B. The role of risk perceptions in the risk mitigation process: The case of wildfire in high risk communities. J. Environ. Manag. 2009, 91, 489–498. [Google Scholar] [CrossRef]
- Brenkert-Smith, H.; Champ, P.A.; Flores, N. Trying not to get burned: Understanding homeowners’ wildfire risk–mitigation behaviors. Environ. Manag. 2012, 50, 1139–1151. [Google Scholar] [CrossRef]
- Nunes, A.; Lourenço, L. Increased vulnerability to wildfires and post fire hydro-geomorphic processes in Portuguese mountain regions: What has changed? Open Agric. 2017, 2, 70–82. [Google Scholar] [CrossRef]
- Casau, M.; Cancela, D.; Matias, J.C.; Dias, M.F.; Nunes, L.J. Coal to Biomass Conversion as a Path to Sustainability: A Hypothetical Scenario at Pego Power Plant (Abrantes, Portugal). Resources 2021, 10, 84. [Google Scholar] [CrossRef]
- Magalhães, M.R.; Cunha, N.S.; Pena, S.B.; Müller, A. FIRELAN—An Ecologically Based Planning Model towards a Fire Resilient and Sustainable Landscape. A Case Study in Center Region of Portugal. Sustainability 2021, 13, 7055. [Google Scholar] [CrossRef]
- Marques, S.; Borges, J.G.; Garcia-Gonzalo, J.; Moreira, F.; Carreiras, J.; Oliveira, M.; Cantarinha, A.; Botequim, B.; Pereira, J. Characterization of wildfires in Portugal. Eur. J. For. Res. 2011, 130, 775–784. [Google Scholar] [CrossRef]
- Oliveira, S.; Zêzere, J.L.; Queirós, M.; Pereira, J.M. Assessing the social context of wildfire-affected areas. The case of mainland Portugal. Appl. Geogr. 2017, 88, 104–117. [Google Scholar] [CrossRef]
- Vizinho, A.; Cabral, M.I.; Nogueira, C.; Pires, I.; Bilotta, P. Rural renaissance, multifunctional landscapes, and climate adaptation: Trilogy proposal from grassroots innovation and participatory action research projects. In Handbook of Climate Change Management; Springer: Cham, Switzerland, 2021. [Google Scholar]
- Gomes, J. Forest fires in Portugal: How they happen and why they happen. Int. J. Environ. Stud. 2006, 63, 109–119. [Google Scholar] [CrossRef]
- Kasimis, C. Demographic trends in rural Europe and international migration to rural areas. Agriregionieuropa 2010, 21, 1–6. [Google Scholar]
- Bento-Gonçalves, A.; Vieira, A.; dos Santos, S.M.B. Abandoned agricultural areas and the recurrence of forest fires in Portugal. Biodivers. Bras.-BioBrasil 2019, 1, 276. [Google Scholar]
- Xie, Y.; Peng, M. Forest fire forecasting using ensemble learning approaches. Neural Comput. Appl. 2019, 31, 4541–4550. [Google Scholar] [CrossRef]
- Villagra, P.; Paula, S. Wildfire management in Chile: Increasing risks call for more resilient communities. Environ. Sci. Policy Sustain. Dev. 2021, 63, 4–14. [Google Scholar] [CrossRef]
- Górriz-Mifsud, E.; Burns, M.; Govigli, V.M. Civil society engaged in wildfires: Mediterranean forest fire volunteer groupings. For. Policy Econ. 2019, 102, 119–129. [Google Scholar] [CrossRef]
- Mateus, P.; Fernandes, P.M. Forest fires in Portugal: Dynamics, causes and policies. In Forest Context and Policies in Portugal; Springer: Berlin/Heidelberg, Germany, 2014; pp. 97–115. [Google Scholar]
- Tedim, F.; Leone, V.; Xanthopoulos, G. A wildfire risk management concept based on a social-ecological approach in the European Union: Fire Smart Territory. Int. J. Disaster Risk Reduct. 2016, 18, 138–153. [Google Scholar] [CrossRef]
- Parente, J.; Pereira, M.G.; Tonini, M. Space-time clustering analysis of wildfires: The influence of dataset characteristics, fire prevention policy decisions, weather and climate. Sci. Total Environ. 2016, 559, 151–165. [Google Scholar] [CrossRef]
- Stephens, S.L.; Ruth, L.W. Federal forest-fire policy in the United States. Ecol. Appl. 2005, 15, 532–542. [Google Scholar]
- Flannigan, M.; Stocks, B.; Turetsky, M.; Wotton, M. Impacts of climate change on fire activity and fire management in the circumboreal forest. Glob. Change Biol. 2009, 15, 549–560. [Google Scholar] [CrossRef]
- Reinhardt, E.D.; Keane, R.E.; Calkin, D.E.; Cohen, J.D. Objectives and considerations for wildland fuel treatment in forested ecosystems of the interior western United States. For. Ecol. Manag. 2008, 256, 1997–2006. [Google Scholar] [CrossRef]
- Tedim, F.; Xanthopoulos, G.; Leone, V. Forest fires in Europe: Facts and challenges. In Wildfire Hazards, Risks and Disasters; Elsevier: Amsterdam, The Netherlands, 2015; pp. 77–99. [Google Scholar]
- Pinto-Correia, T.; Vos, W. Multifunctionality in Mediterranean landscapes-past and. New Dimens. Eur. Landsc. 2004, 4, 135. [Google Scholar]
- Navalho, I.; Alegria, C.; Quinta-Nova, L.; Fernandez, P. Integrated planning for landscape diversity enhancement, fire hazard mitigation and forest production regulation: A case study in central Portugal. Land Use Policy 2017, 61, 398–412. [Google Scholar] [CrossRef]







| NUTS III | Demography | Land Use | ||||||
|---|---|---|---|---|---|---|---|---|
| PV | DP | AI | AA | FA | ||||
| 1981–2020 | 2020 | 1981 | 2021 | 1989 | 2019 | 2005 | 2015 | |
| (%) | (Inhab./km2) | (%) | (%) | (ha) | (ha) | (km2) | (km2) | |
| Alto Minho | −11.2 | 103.2 | 51.7 | 252 | 87,077 | 70,898 | 5664 | 5849 |
| Cávado | 21.6 | 324.2 | 27 | 146.5 | 43,719 | 29,554 | ||
| Ave | 10.6 | 282.6 | 26.3 | 167.3 | 53,414 | 40,419 | ||
| Área Metropolitana do Porto | 13.1 | 846.4 | 32.1 | 174.7 | 45,143 | No data | ||
| Alto Tâmega | −35 | 29.3 | 43.4 | 383.9 | 105,485 | No data | ||
| Tâmega e Sousa | 3.4 | 225.8 | 28.2 | 149.5 | 56,640 | No data | ||
| Douro | −27.5 | 47.1 | 44.4 | 274.4 | 147,687 | No data | ||
| Terras de Trás-os-Montes | 16.2 | 163.2 | 51.9 | 185.4 | 106,495 | 69,416 | ||
| Oeste | 15.1 | 216.9 | 41.7 | 185.6 | 36,963 | 21,492 | 10,817 | 10,931 |
| Região de Aveiro | −7 | 100.5 | 60.6 | 243.9 | 80,120 | 44,272 | ||
| Região de Coimbra | 9.1 | 117.1 | 46.2 | 201.7 | 37,297 | 24,568 | ||
| Região de Leiria | −11.4 | 78 | 53.1 | 246.3 | 76,882 | 39,516 | ||
| Viseu Dão Lafões | −26 | 17.3 | 108.1 | 330.9 | 155,389 | 164,985 | ||
| Beira Baixa | −12.4 | 69.8 | 69.1 | 253.8 | 67,862 | 48,136 | ||
| Médio Tejo | −26.4 | 33.5 | 75.7 | 337.9 | 266,232 | 220,914 | ||
| Beiras e Serra da Estrela | 15 | 951.5 | 41.4 | 150.9 | 97,243 | 90,733 | ||
| Área Metropolitana de Lisboa | −9.9 | 17.5 | 66.9 | 223.5 | 267,172 | 318,161 | 670 | 663 |
| Alentejo Litoral | −27.6 | 13.5 | 79.1 | 217.9 | 586,063 | 698,507 | 13,544 | 13,346 |
| Baixo Alentejo | 1 | 55.4 | 61.1 | 199.6 | 186,236 | 206,666 | ||
| Lezíria do Tejo | −27.8 | 17 | 93.3 | 253.6 | 419,671 | 473,272 | ||
| Alto Alentejo | −16.5 | 20.4 | 71.8 | 224.1 | 580,222 | 654,126 | ||
| Alentejo Central | 35.1 | 87.7 | 75.2 | 176.7 | 136,779 | 100,605 | ||
| Algarve | 35.1 | 87.7 | 75.2 | 176.7 | 136,779 | 100,605 | 1424 | 1453 |
| Country | Spain | France | Greece | Italy | Portugal |
|---|---|---|---|---|---|
| Area (km2) | 505,983 | 638,475 | 131,694 | 302,073 | 92,227 |
| Species | Total Volume (Mm3) | |
|---|---|---|
| Mainland Portugal | Portugal Central Region | |
| Maritime pine | 68.06 | 43.99 |
| Eucalyptus | 43.78 | 24.39 |
| Cork oak | 25.76 | 2.14 |
| Holm oak | 7.08 | 0.4 |
| Oaks | 5.78 | 1.94 |
| Stone pine | 5.25 | 0.87 |
| Chestnut | 3.22 | 0.56 |
| Carob tree | 0.2 | - |
| Acacias | 2.07 | 1.07 |
| Other hardwoods | 9.08 | 4.03 |
| Other softwoods | 5.39 | 2.06 |
| Stakeholder Type | Description | Actors | Functionalities |
|---|---|---|---|
| Platform Administration/Management | Parish, Municipality, Association of Municipalities, NUTS III, NUTS II, … | Administrator |
|
| Supply Chain Elements | Residual Biomass Producer | User 1 |
|
| Waste Biomass Collector and Transporter | User 2 |
| |
| Residual Biomass Receiver/Processor | User 3 |
|
| Year | Plan |
|---|---|
| 1996 | Forest Policy Bases Law |
| 1999 | Portuguese Forest Sustainable Development Plan |
| 2003 | Action Plan for the Forest Sector |
| 2003 | Forest Sector Structural Reform |
| 2005 | Operational Plan of Forest Fires Prevention and Suppression |
| 2006 | National Plan of Forest Defense Against Fires (2006–2018) |
| 2006 | National Forest Strategy |
| 2020 | National Plan for Integrated Fire Management |
| 2020 | National Forestry Accounting Plan—Portugal 2021–2025 |
Publisher’s Note: MDPI stays neutral with regard to jurisdictional claims in published maps and institutional affiliations. |
© 2022 by the authors. Licensee MDPI, Basel, Switzerland. This article is an open access article distributed under the terms and conditions of the Creative Commons Attribution (CC BY) license (https://creativecommons.org/licenses/by/4.0/).
Share and Cite
Casau, M.; Dias, M.F.; Teixeira, L.; Matias, J.C.O.; Nunes, L.J.R. Reducing Rural Fire Risk through the Development of a Sustainable Supply Chain Model for Residual Agroforestry Biomass Supported in a Web Platform: A Case Study in Portugal Central Region with the Project BioAgroFloRes. Fire 2022, 5, 61. https://doi.org/10.3390/fire5030061
Casau M, Dias MF, Teixeira L, Matias JCO, Nunes LJR. Reducing Rural Fire Risk through the Development of a Sustainable Supply Chain Model for Residual Agroforestry Biomass Supported in a Web Platform: A Case Study in Portugal Central Region with the Project BioAgroFloRes. Fire. 2022; 5(3):61. https://doi.org/10.3390/fire5030061
Chicago/Turabian StyleCasau, Margarida, Marta Ferreira Dias, Leonor Teixeira, João C. O. Matias, and Leonel J. R. Nunes. 2022. "Reducing Rural Fire Risk through the Development of a Sustainable Supply Chain Model for Residual Agroforestry Biomass Supported in a Web Platform: A Case Study in Portugal Central Region with the Project BioAgroFloRes" Fire 5, no. 3: 61. https://doi.org/10.3390/fire5030061
APA StyleCasau, M., Dias, M. F., Teixeira, L., Matias, J. C. O., & Nunes, L. J. R. (2022). Reducing Rural Fire Risk through the Development of a Sustainable Supply Chain Model for Residual Agroforestry Biomass Supported in a Web Platform: A Case Study in Portugal Central Region with the Project BioAgroFloRes. Fire, 5(3), 61. https://doi.org/10.3390/fire5030061

