Physical Processes That Occur in Self-Organized Tokamak Plasma
Abstract
1. Introduction
2. Self-Organization in Tokamak Plasma
2.1. Neoclassical Tearing Modes
2.2. The Perturbed Flux Γ1
2.3. Sizes of the Islands Carrying the Flux Γ1
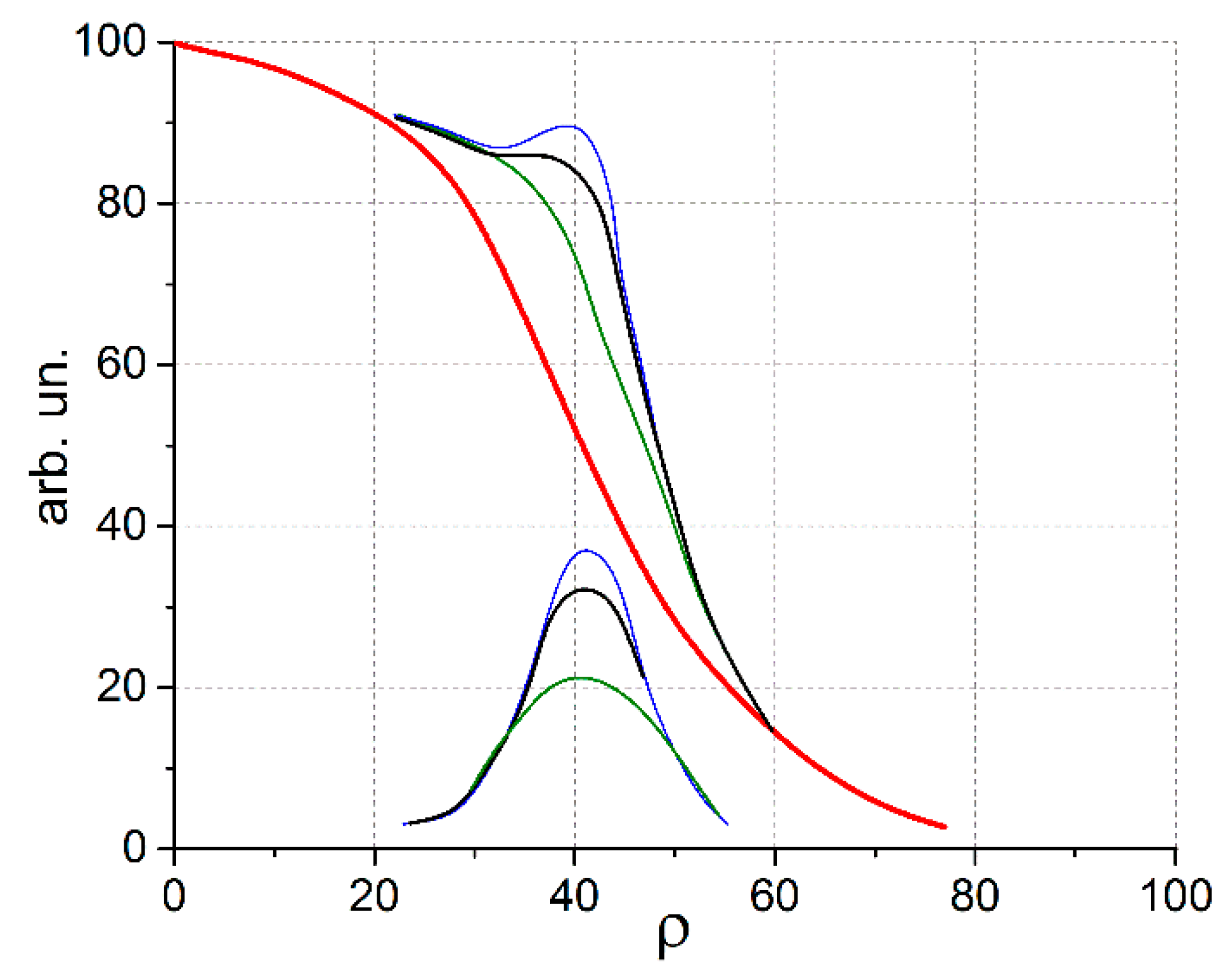
3. Comparison of Our Conceptions with Experiment
3.1. Conservation of the Normalized Pressure Profile
3.2. Islands and Barriers: Two Sides of the Same Phenomenon
3.3. Remarks about Fluxes Γ0 and Γ1
4. Conclusions
Author Contributions
Funding
Institutional Review Board Statement
Informed Consent Statement
Data Availability Statement
Acknowledgments
Conflicts of Interest
References
- Prigogine, I.; Nicolis, G. Self-Organization in Non-Equilibrium Systems; Wiley: Hoboken, NJ, USA, 1977; ISBN 0-471-02401-5. [Google Scholar]
- Taylor, J.B. Relaxation of toroidal plasma and generation of reverse magnetic fields. Phys. Rev. Lett. 1974, 33, 1139–1141. [Google Scholar] [CrossRef]
- Dyabilin, K.S.; Razumova, K.A. Interpretation of tokamak self-consistent pressure profiles. Nucl. Fusion 2015, 55, 053023. [Google Scholar] [CrossRef]
- Esiptchuk, Y.V.; Razumova, K.A. Investigation of plasma confinement on Soviet tokamaks. Plasma Phys. Control. Fusion 1986, 28, 1253. [Google Scholar] [CrossRef]
- Weisen, H.; Behn, R.; Furno, I.; Moret, J.-M.; Sauter, O.; The TCV Team. ‘Profile consistency’ features in shaped sawtoothing ohmic TCV plasmas. Plasma Phys. Control. Fusion 1998, 40, 1803. [Google Scholar] [CrossRef]
- Melnikov, A.V.; Eliseev, L.G.; Pastor, I.; Herranz, J.; Hidalgo, C.; Fujisawa, A.; Minami, T.; Razumova, K.A.; Dnestrovskij, Y.N.; Lysenko, S.E.; et al. Pressure profile shape constancy in L-mode stellarator plasmas. In Proceedings of the 34th EPS Conference on Plasma Physics, Warsaw, Poland, 2–6 July 2007; Volume 31F, p. P-2.060. Available online: http://ocs.ciemat.es/EPS2007/pdf/P2_060.pdf (accessed on 9 May 2023).
- Razumova, K.A.; Andreev, V.F.; Dnestrovskij, A.Y.; Kislov, A.Y.; Kirneva, N.A.; Lysenko, S.E.; Pavlov, Y.D.; Poznyak, V.I.; Shafranov, T.V.; Trukhina, E.V.; et al. The main features of self-consistent pressure profile formation. Plasma Phys. Control. Fusion 2008, 50, 10500. [Google Scholar] [CrossRef]
- Razumova, K.; Andreev, V.; Kislov, A.; Kirneva, N.; Lysenko, S.; Pavlov, Y.; Shafranov, T.; Donné, A.; Hogeweij, G.; Spakman, G.; et al. Tokamak plasma self-organization and the possibility to have the peaked density profile in ITER. Nucl. Fusion 2009, 49, 065011. [Google Scholar] [CrossRef]
- Razumova, K.; Andreev, V.; Eliseev, L.; Kislov, A.; La Haye, R.; Lysenko, S.; Melnikov, A.; Notkin, G.; Pavlov, Y.; Kantor, M. Tokamak plasma self-organization—Synergetics of magnetic trap plasmas. Nucl. Fusion 2011, 51, 083024. [Google Scholar] [CrossRef]
- Razumova, K.A.; Dremin, M.M.; Kasyanova, N.V.; Kirneva, N.A.; Klyuchnikov, L.A.; Krupin, V.A.; Krylov, S.V.; Lysenko, S.E.; Notkin, G.E.; Sarychev, D.V.; et al. Energy confinement in self-organised tokamak plasma (without transport barriers). Plasma Phys. Rep. 2020, 46, 337–348. [Google Scholar] [CrossRef]
- Gryaznevich, M. Experiments on ST40 at high magnetic field. Nucl. Fusion 2022, 62, 042008. [Google Scholar] [CrossRef]
- Kurskiev, G.; Miroshnikov, I.; Sakharov, N.; Gusev, V.; Petrov, Y.; Minaev, V.; Balachenkov, I.; Bakharev, N.; Chernyshev, F.; Goryainov, V.; et al. The first observation of the hot ion mode at the Globus-M2 spherical tokamak. Nucl. Fusion 2022, 62, 104002. [Google Scholar] [CrossRef]
- Kantor, M.Y.; Donné, A.J.H.; Jaspers, R.; van der Meiden, H.J. Thomson scattering system on the TEXTOR tokamak using a multi-pass laser beam configuration. Plasma Phys. Control. Fusion 2009, 51, 055002. [Google Scholar] [CrossRef]
- Razumova, K.A.; Timchenko, N.N.; Dnestrovskij, A.Y.; Lysenko, S.E. Mechanisms governing radial heat fluxes in tokamak plasma. Plasma Phys. Rep. 2016, 42, 809–817. [Google Scholar] [CrossRef]
- Razumova, K.A.; Andreev, V.F.; Bel’bas, I.S.; Gorshkov, A.V.; Dnestrovskij, A.Y.; Dyabilin, K.S.; Kislov, A.Y.; Lysenko, S.E.; Notkin, G.E.; Timchenko, N.N.; et al. Formation of an internal transport barrier and magnetohydrodynamic activity in experiments with the controlled density of rational magnetic surfaces in the T-10 tokamak. Plasma Phys. Rep. 2013, 39, 691–697. [Google Scholar] [CrossRef]
- Choi, M.J.; Kim, J.; Kwon, J.-M.; Park, H.K.; In, Y.; Lee, W.; Lee, K.D.; Yun, G.S.; Lee, J.; Kim, M.; et al. Multiscale interaction between a large scale magnetic island and small scale turbulence. Nucl. Fusion 2017, 57, 126058. [Google Scholar] [CrossRef]
- Razumova, K.A.; Andreev, V.F.; Eliseev, L.G.; Kantor, M.Y.; Kasyanova, N.V.; Lysenko, S.E.; Melnikov, A.V. Physical processes determining plasma confinement in tokamaks with presence of transport barriers from the position of self-organization. Plasma Phys. Control. Fusion 2021, 63, 055003. [Google Scholar] [CrossRef]
- Razumova, K.A.; Kasyanova, N.V.; Andreev, V.F.; Lysenko, S.E. Analysis of the highest energy confinement in tokamaks based on thermodynamic approach. Plasma Phys. Control. Fusion 2022, 64, 125007. [Google Scholar] [CrossRef]
- Lee, W.; Lee, J.; Lee, D.-J.; Park, H.K. Study of the origin of quasi-coherent modes in low-density KSTAR ECH plasmas. Nucl. Fusion 2021, 61, 016008. [Google Scholar] [CrossRef]
- Arnichand, H.; Citrin, J.; Hacquin, S.; Sabot, R.; Krämer-Flecken, A.; Garbet, X.; Bourdelle, C.; Bottereau, C.; Clairet, F.; Giacalone, J.C.; et al. Identification of trapped electron modes in frequency fluctuation spectra. Plasma Phys. Control. Fusion 2016, 58, 01437. [Google Scholar] [CrossRef]
- Kantor, M.Y.; Krämer-Flecken, A.; Soldatov, S.; The TEXTOR Team. Fine structure and dynamics of rotating magnetic islands in the TEXTOR tokamak. In Proceedings of the 37th EPS Conference on Plasma Physics, Dublin, Ireland, 21–25 June 2010; Volume 34A, p. P4.134. Available online: http://ocs.ciemat.es/EPS2010PAP/pdf/P4.134.pdf (accessed on 9 May 2023).
- Choe, G.H.; Yun, G.S.; Nam, Y.; Lee, W.; Park, H.K.; Bierwage, A.; Domier, N.C.; Luhmann, C.W., Jr.; Jeong, J.H.; Bae, Y.S.; et al. Dynamics of multiple flux tubes in sawtoothing KSTAR plasmas heated by electron cyclotron waves: I. Experimental analysis of the tube structure. Nucl. Fusion 2015, 55, 013015. [Google Scholar] [CrossRef]
- Hobirk, J.; Imbeaux, F.; Crisanti, F.; Buratti, P.; Challis, C.D.; Joffrin, E.; Alper, B.; Andrew, Y.; Beaumont, P.; Beurskens, M.; et al. Improved confinement in JET hybrid discharges. Plasma Phys. Control. Fusion 2012, 54, 095001. [Google Scholar] [CrossRef]
- Garcia, J.; Giruzzi, G.; JET EFDA Contributors. On the different physical mechanisms for accessing hybrid scenarios on JET. Nucl. Fusion 2013, 53, 043023. [Google Scholar] [CrossRef]
- Reisner, M.; Fable, E.; Stober, J.; Bock, A.; Bañon Navarro, A.; Di Siena, A.; Fischer, R.; Bobkov, V.; McDermott, R.; The ASDEX Upgrade Team. Increased core ion temperatures in high-beta advanced scenarios in ASDEX upgrade. Nucl. Fusion 2020, 60, 082005. [Google Scholar] [CrossRef]
- Luce, T.; Challis, C.; Ide, S.; Joffrin, E.; Kamada, Y.; Politzer, P.; Schweinzer, J.; Sips, A.; Stober, J.; Giruzzi, G.; et al. Development of advanced inductive scenarios for ITER. Nucl. Fusion 2014, 54, 013015. [Google Scholar] [CrossRef]
- Gao, X.; Zhang, T.; Wu, M.; Li, G.; Zeng, L.; The EAST Team. Recent results of fusion triple product on EAST tokamak. Plasma Sci. Technol. 2021, 23, 092001. [Google Scholar] [CrossRef]
- Na, Y.-S.; Lee, Y.; Byun, C.-S.; Kim, S.; Lee, C.-Y.; Park, M.; Yang, S.; Kim, B.; Jeon, Y.M.; Choi, G.; et al. On hybrid scenarios in KSTAR. Nucl. Fusion 2020, 60, 086006. [Google Scholar] [CrossRef]
- Razumova, K.A.; Lysenko, S.E.; Timchenko, N.N. Transport barriers and self-organization of plasmas. Probl. Atom. Sci. Techn. Ser. Thermonucl. Fusion 2016, 39, 78–87. [Google Scholar] [CrossRef]










Disclaimer/Publisher’s Note: The statements, opinions and data contained in all publications are solely those of the individual author(s) and contributor(s) and not of MDPI and/or the editor(s). MDPI and/or the editor(s) disclaim responsibility for any injury to people or property resulting from any ideas, methods, instructions or products referred to in the content. |
© 2023 by the authors. Licensee MDPI, Basel, Switzerland. This article is an open access article distributed under the terms and conditions of the Creative Commons Attribution (CC BY) license (https://creativecommons.org/licenses/by/4.0/).
Share and Cite
Razumova, K.A.; Lysenko, S.E. Physical Processes That Occur in Self-Organized Tokamak Plasma. Plasma 2023, 6, 408-418. https://doi.org/10.3390/plasma6030028
Razumova KA, Lysenko SE. Physical Processes That Occur in Self-Organized Tokamak Plasma. Plasma. 2023; 6(3):408-418. https://doi.org/10.3390/plasma6030028
Chicago/Turabian StyleRazumova, Ksenia A., and Sergey E. Lysenko. 2023. "Physical Processes That Occur in Self-Organized Tokamak Plasma" Plasma 6, no. 3: 408-418. https://doi.org/10.3390/plasma6030028
APA StyleRazumova, K. A., & Lysenko, S. E. (2023). Physical Processes That Occur in Self-Organized Tokamak Plasma. Plasma, 6(3), 408-418. https://doi.org/10.3390/plasma6030028

