Temperature and Lifetime Measurements in the SSX Wind Tunnel
Abstract
1. Introduction
2. SSX Plasma Wind Tunnel
2.1. SSX Device
2.2. Taylor States
2.3. Equilibration of Proton and Electron Temperatures
3. VUV Spectroscopy
3.1. Background
3.2. SSX VUV System
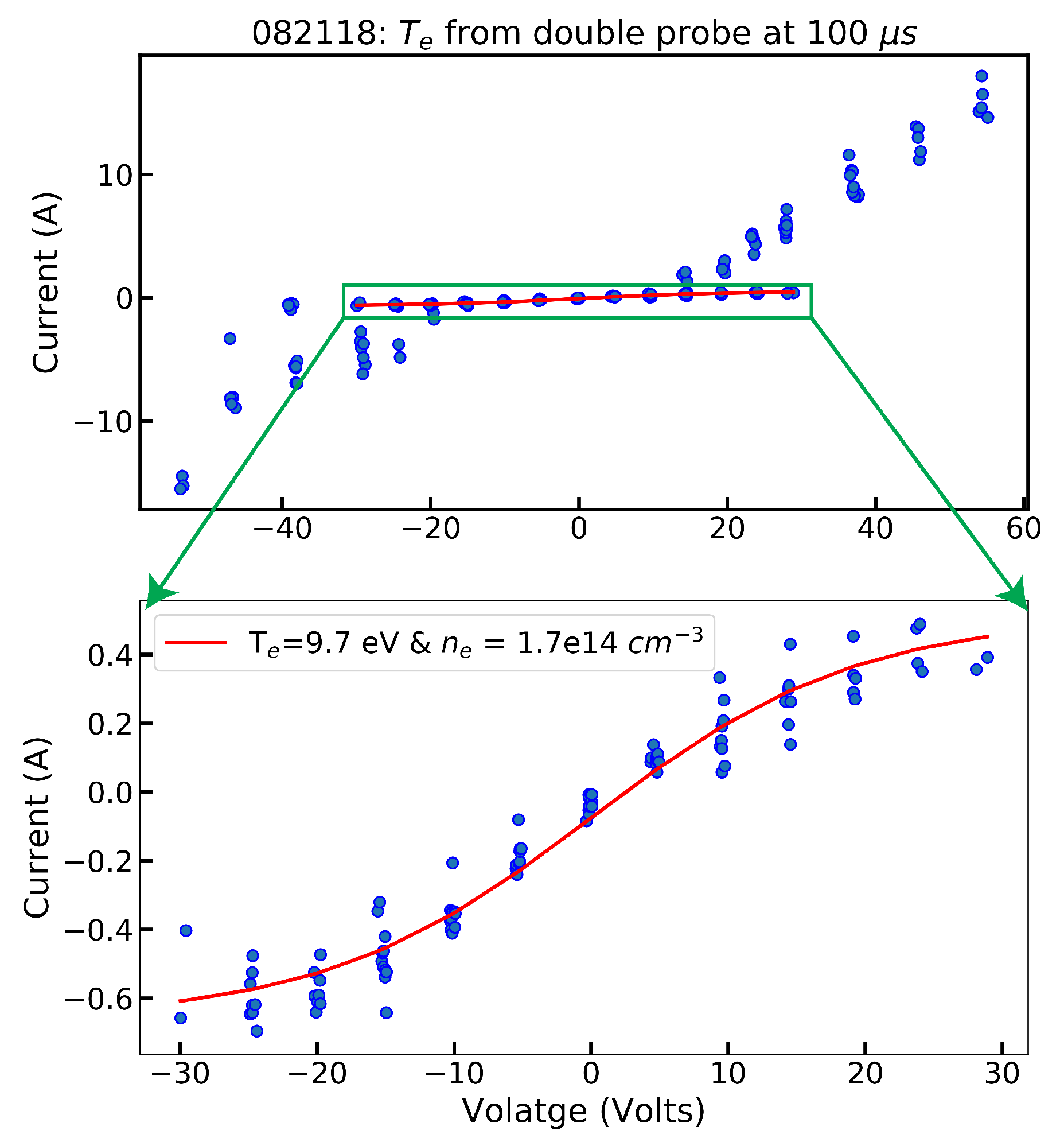
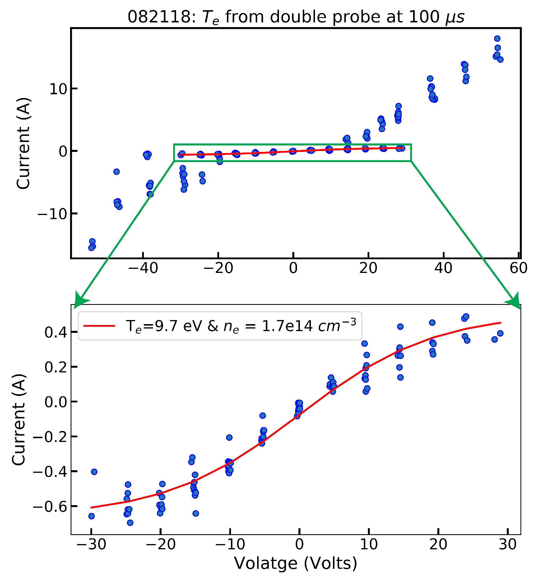
4. Double Langmuir Probe
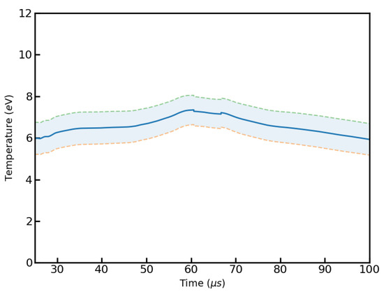
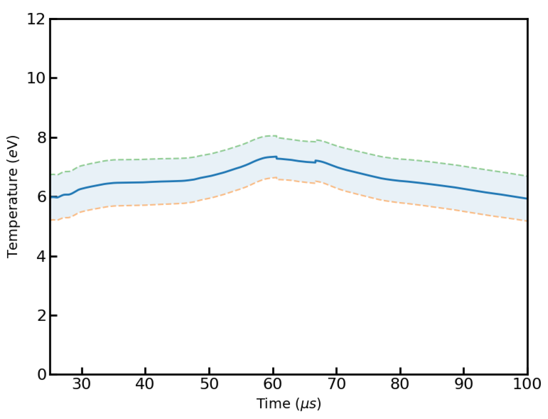
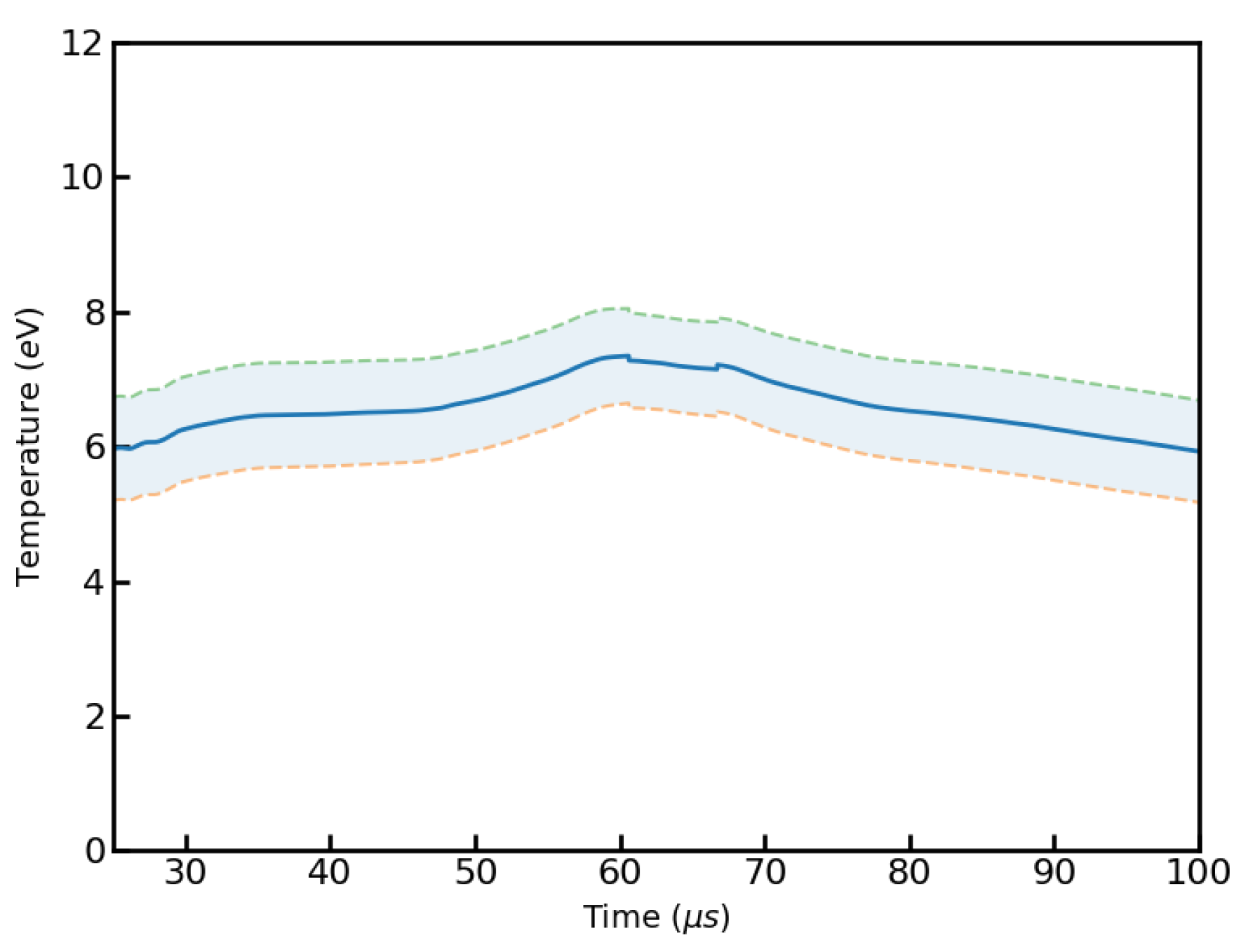
5. Experiment and Results
6. Discussion and Summary
Author Contributions
Funding
Acknowledgments
Conflicts of Interest
References
- Lindemuth, I.R.; Reinovsky, R.E.; Chrien, R.E.; Christian, J.M.; Ekdahl, C.A.; Goforth, J.H.; Haight, R.C.; Idzorek, G.; King, N.S.; Kirkpatrick, R.C.; et al. Target Plasma Formation for Magnetic Compression/ Magnetized Target Fusion. Phys. Rev. Lett. 1995, 75, 1953. [Google Scholar] [CrossRef] [PubMed]
- Binderbauer, M.W.; Guo, H.Y.; Tuszewski, M.; Putvinski, S.; Sevier, L.; Barnes, D.; Rostoker, N.; Anderson, M.G.; Andow, R.; Bonelli, L.; et al. Dynamic Formation of a Hot Field Reversed Configuration with Improved Confinement by Supersonic Merging of Two Colliding High β Compact Toroids. Phys. Rev. Lett. 2010, 105, 045003. [Google Scholar] [CrossRef] [PubMed]
- Degnan, J.H.; Amdahl, D.J.; Domonkos, M.; Lehr, F.M.; Grabowski, C.; Robinson, P.R.; Ruden, E.L.; White, W.M.; Wurden, G.A.; Intrator, T.P.; et al. Recent magneto-inertial fusion experiments on the field reversed configuration heating experiment. Nucl. Fusion 2013, 53, 093003. [Google Scholar] [CrossRef]
- Wurden, G.A.; Hsu, S.C.; Intrator, T.P.; Grabowski, T.C.; Degnan, J.H.; Domonkos, M.; Turchi, P.J.; Campbell, E.M.; Sinars, D.B.; Herrmann, M.C.; et al. Magneto-Inertial Fusion. J. Fusion Energy 2016, 35, 69–77. [Google Scholar] [CrossRef]
- Peacock, N.J.; Robinson, D.C.; Forrest, M.J.; Wilcock, P.D.; Sannikov, V.V. Measurement of the Electron Temperature by Thomson Scattering in Tokamak T3. Nature 1969, 224, 488. [Google Scholar] [CrossRef]
- Laberge, M. Experimental Results for an Acoustic Driver for MTF. J. Fusion Energy 2009, 28, 179–182. [Google Scholar] [CrossRef]
- Brown, M.R.; Schaffner, D.A. SSX MHD plasma wind tunnel. J. Plasma Phys. 2015, 81. [Google Scholar] [CrossRef]
- Brown, M.R.; Schaffner, D.A. Laboratory sources of turbulent plasma: A unique MHD plasma wind tunnel. Plasma Sour. Sci. Technol. 2014, 23, 063001. [Google Scholar] [CrossRef]
- Taylor, J.B. Relaxation of Toroidal Plasma and Generation of Reverse Magnetic Fields. Phys. Rev. Lett. 1974, 33, 1139. [Google Scholar] [CrossRef]
- Taylor, J.B. Relaxation and magnetic reconnection in plasmas. Rev. Mod. Phys. 1986, 58, 741. [Google Scholar] [CrossRef]
- Gray, T.; Brown, M.R.; Dandurand, D. Observation of a Relaxed Plasma State in a Quasi-Infinite Cylinder. Phys. Rev. Lett. 2013, 110, 085002. [Google Scholar] [CrossRef] [PubMed]
- Cothran, C.D.; Brown, M.R.; Gray, T.; Schaffer, M.J.; Marklin, G. Observation of a Helical Self-Organized State in a Compact Toroidal Plasma. Phys. Rev. Lett. 2009, 103, 215002. [Google Scholar] [CrossRef] [PubMed]
- Cothran, C.D.; Landreman, M.; Brown, M.R.; Matthaeus, W.H. Three-dimensional structure of magnetic reconnection in a laboratory plasma. Geophys. Res. Lett. 2003, 30, 1213. [Google Scholar] [CrossRef]
- Kaur, M.; Barbano, L.J.; Suen-Lewis, E.M.; Shrock, J.E.; Light, A.D.; Brown, M.R.; Schaffner, D.A. Measuring the equations of state in a relaxed magnetohydrodynamic plasma. Phys. Rev. E 2018, 97, 011202. [Google Scholar] [CrossRef] [PubMed]
- Kaur, M.; Barbano, L.; Suen-Lewis, E.; Shrock, J.; Light, A.; Schaffner, D.A.; Brown, M.R.; Woodruff, S.; Meyer, T. Magnetothermodynamics: Measurements of the thermodynamic properties in a relaxed magnetohydrodynamic plasma. J. Plasma Phys. 2018, 84, 905840114. [Google Scholar] [CrossRef]
- Cothran, C.D.; Fung, J.; Brown, M.R.; Schaffer, M.J. Fast, High Resolution Echelle Spectroscopy of a Laboratory Plasma. Rev. Sci. Instrum. 2006, 77, 063504. [Google Scholar] [CrossRef]
- Huba, J.D. NRL Plasma Formulary; Office of Naval Research: Arlington, VA, USA, 2013. [Google Scholar]
- Milazzo, G.; Cecchetti, G. Vacuum Ultraviolet Spectroscopy. Appl. Spectrosc. 1969, 23, 197–203. [Google Scholar] [CrossRef]
- Details at the McPherson. Available online: http://mcphersoninc.com/ (accessed on 4 May 2018).
- Chaplin, V.H.; Brown, M.R.; Cohen, D.H.; Gray, T.; Cothran, C.D. Spectroscopic Measurements of Temperature and Plasma Impurity Concentration during Magnetic Reconnection at the Swarthmore Spheromak Experiment. Phys. Plasmas 2009, 16, 042505. [Google Scholar] [CrossRef]
- Johnson, E.O.; Malter, L. A Floating Double Probe Method for Measurements in Gas Discharges. Phys. Rev. 1950, 80, 58. [Google Scholar] [CrossRef]
- Buchenauer, C.J.; Jacobson, A.R. Quadrature interferometer for plasma density measurements. Rev. Sci. Instrum. 1977, 48, 769–774. [Google Scholar] [CrossRef]
- Maruca, B.A.; Kasper, J.C.; Bale, S.D. What Are the Relative Roles of Heating and Cooling in Generating Solar Wind Temperature Anisotropies? Phys. Rev. Lett. 2011, 107, 201101. [Google Scholar] [CrossRef] [PubMed]
- Jarboe, T.R.; Barnes, C.W.; Henins, I.; Hoida, H.W.; Knox, S.O.; Linford, R.K.; Sherwood, A.R. The Ohmic heating of a spheromak to 100 eV. Phys. Fluids 1984, 27, 13–15. [Google Scholar] [CrossRef]
- Wysocki, F.J.; Fernández, J.C.; Henins, I.; Jarboe, T.R.; Marklin, G.J. Evidence for a Pressure-Driven Instability in the CTX Spheromak. Phys. Rev. Lett. 1988, 61, 2457. [Google Scholar] [CrossRef] [PubMed]
© 2018 by the authors. Licensee MDPI, Basel, Switzerland. This article is an open access article distributed under the terms and conditions of the Creative Commons Attribution (CC BY) license (http://creativecommons.org/licenses/by/4.0/).
Share and Cite
Kaur, M.; Gelber, K.D.; Light, A.D.; Brown, M.R. Temperature and Lifetime Measurements in the SSX Wind Tunnel. Plasma 2018, 1, 229-241. https://doi.org/10.3390/plasma1020020
Kaur M, Gelber KD, Light AD, Brown MR. Temperature and Lifetime Measurements in the SSX Wind Tunnel. Plasma. 2018; 1(2):229-241. https://doi.org/10.3390/plasma1020020
Chicago/Turabian StyleKaur, Manjit, Kaitlin D Gelber, Adam D. Light, and Michael R. Brown. 2018. "Temperature and Lifetime Measurements in the SSX Wind Tunnel" Plasma 1, no. 2: 229-241. https://doi.org/10.3390/plasma1020020
APA StyleKaur, M., Gelber, K. D., Light, A. D., & Brown, M. R. (2018). Temperature and Lifetime Measurements in the SSX Wind Tunnel. Plasma, 1(2), 229-241. https://doi.org/10.3390/plasma1020020