Operation of Electronic Devices for Controlling Led Light Sources When the Environment Temperature Changes
Abstract
1. Introduction
- (1)
- Drivers that do not compensate for changes in electrical and lighting parameters when the network voltage changes, this also includes simple linear ballast circuits without current stabilization (linear drivers);
- (2)
- Linear drivers with LED current stabilization, where resistors are usually used as current feedback (linear driver circuits). Such drivers are most often built according to the high-voltage compensating scheme current stabilizers, where the compensating one’s were gradually connected with the LEDs element (field effect transistor);
- (3)
- impulse drivers built, for example, with generators with wide pulse modulation (PWM), where the load current is determined by the density output pulses at a constant value of their frequency (IS drivers). They are mainly used in power chains of more powerful lighting devices, for example, in street lights or floodlights. They have a relatively high efficiency (up to 95%).
- definitioning the effect of ambient temperature on the parameters of LED lighting devices built on different types of drivers;
- estimate of the ability of various driver schemes used to power LEDs to stabilize the operating current not only when the supply voltage changes, but also when the ambient temperature changes;
- definitioning the adequacy of the influence of temperature on the parameters of LED devices only according to those characteristics that are given in the technical documentation on one or another type of LEDs (datasheet), based on the obtained experimental temperature characteristics;
- development of constructive proposals for the structure of drivers of LED light sources, which could partially or completely compensate for temperature efficiency radiation intensity of LEDs when the temperature regime of their operation changes.
2. Investigation of Temperature Dependence of Current and Luminous Flux
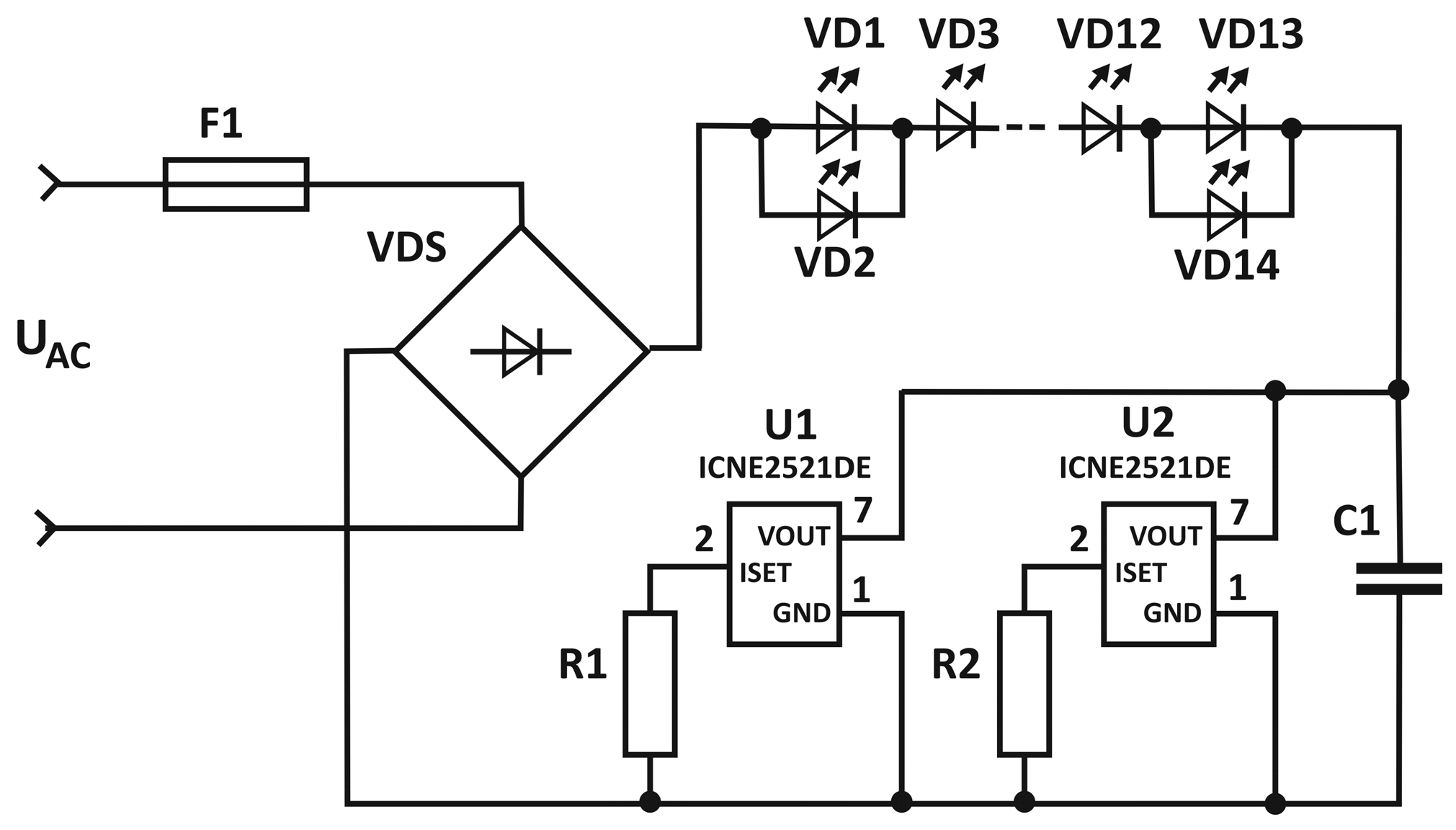
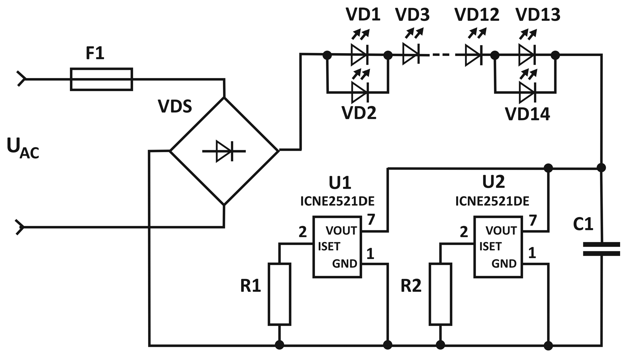
2.1. Investigation of Temperature Dependence of Current and Luminous Flux of LED Lamps Based on Linear Drivers
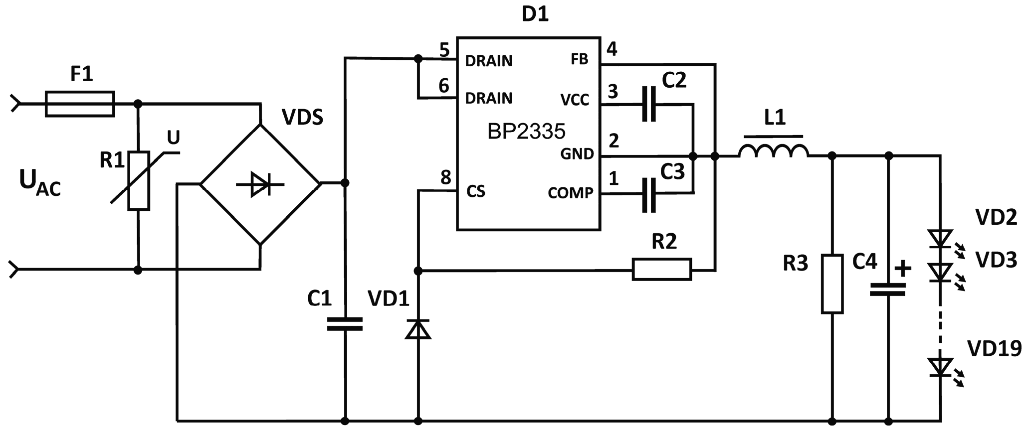
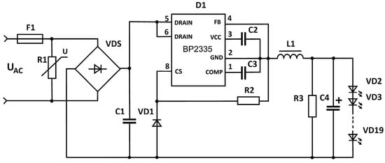
2.2. The Investigation of Temperature Dependencies of the Current and Luminous Flux of the LED Lamp Built on IC Driver with Voltage Pulse-Width Modulation of the Voltage on LEDs
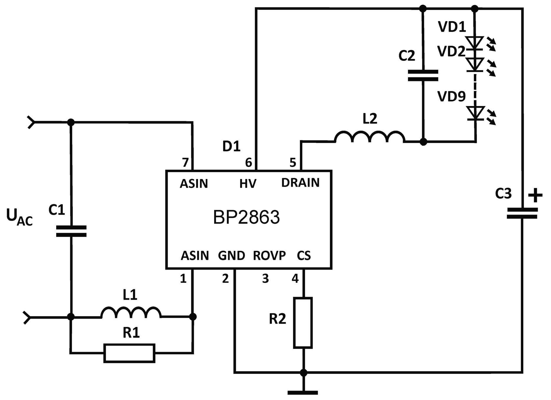
2.3. Study of Temperature Dependence of Current and Luminous Flux of LED Spotlight SDO 06-20
2.4. Investigation of the Temperature Dependence of Current and Luminous Flux of LED Spotlight Feron LL6020 LED
3. Results and Discussions
3.1. Validation with Experiment Results
3.2. Advantages and Disadvantages of the Proposed Approach to the Temperature Effect Compensation
4. Conclusions
Author Contributions
Funding
Institutional Review Board Statement
Informed Consent Statement
Data Availability Statement
Acknowledgments
Conflicts of Interest
References
- Broeck, H.; Sauerlander, G.; Wendt, M. Power Driver Topologies and Control Schemes for LEDs. In Proceedings of the APEC 07—Twenty-Second Annual IEEE Applied Power Electronics Conference and Exposition, Anaheim, CA, USA, 25 February–1 March 2007; IEEE: Piscataway, NJ, USA, 2007; pp. 1319–1325. [Google Scholar]
- Davis, J.L.; Niederberger, A.A. Reliable LED lighting technologies key factors and procurement guidance. In Proceedings of the 2015 IEEE Global Humanitarian Technology Conference (GHTC), Seattle, WA, USA, 8–11 October 2015; pp. 191–198. [Google Scholar] [CrossRef]
- Sun, B. The Lifetime Prediction of LED Drivers and Lamps. Ph.D. Thesis, Delft University of Technology, Delft, The Netherlands, 2017. [Google Scholar] [CrossRef]
- Sun, B.; Fan, X.; Li, L.; Ye, H.; van Driel, W.; Zhang, G. A Reliability Prediction for Integrated LED Lamp with Electrolytic Capacitor-Free Driver. IEEE Trans. Compon. Packag. Manuf. Technol. 2017, 7, 1081–1088. [Google Scholar] [CrossRef]
- Poppe, A. Simulation of LED based luminaires by using multi-domain compact models of LEDs and compact thermal models of their thermal environment. Microelectron. Reliab. 2007, 72, 65–74. [Google Scholar] [CrossRef]
- Sun, B.; Fan, X.; Qian, C.; Zhang, G. PoF-Simulation-Assisted Reliability Prediction for Electrolytic Capacitor in LED Drivers. IEEE Trans. Ind. Electron. 2016, 63, 6726–6735. [Google Scholar] [CrossRef]
- Chen, Z.; Xu, J.; Davari, P.; Wang, H. A Mixed Conduction Mode-Controlled Bridgeless Boost PFC Converter and Its Mission Profile-Based Reliability Analysis. IEEE Trans. Power Electron. 2022, 37, 9674–9686. [Google Scholar] [CrossRef]
- Patakamoori, A.; Udumula, R.; Nizami, T.; Meesala, R.K. Comparative Analysis of Resonant Converter Topologies for Multiple Load Light Emitting Diode Applications. In Recent Advances in Power Electronics and Drives. Lecture Notes in Electrical Engineering; Springer: Berlin/Heidelberg, Germany, 2023; pp. 73–92. [Google Scholar]
- Tabaka, P. Influence of Replacement of Sodium Lamps in Park Luminaires with LED Sources of Different Closest Color Temperature on the Effect of Light Pollution and Energy Efficiency. Energies 2021, 14, 6383. [Google Scholar] [CrossRef]
- Fan, L.; Wang, K.; Fan, D. A combined universal generating function and physics of failure Reliability Prediction Method for an LED driver. Eksploat. Niezawodn. Maint. Reliab. 2021, 23, 74–83. [Google Scholar] [CrossRef]
- Chang, C.-H.; Teng, T.-P.; Teng, T.-C. Influence of Ambient Temperature on Optical Characteristics and Power Consumption of LED Lamp for Automotive Headlamp. Appl. Sci. 2022, 12, 11443. [Google Scholar] [CrossRef]
- Peng, D.S.; Liu, K.L. Effect of ambient temperature and heating time on high-power LED. In Proceedings of the The 9th Global Conference on Materials Science and Engineering (CMSE 2020), Kyiv, Ukraine, 20–23 November 2020; p. 012033. [Google Scholar]
- Kalani, M.; Naderi, M.; Gharehpetian, G. Power consumption control of LEDs considering their specific characteristics and ambient temperature variations. Comput. Electr. Eng. 2019, 77, 191–204. [Google Scholar] [CrossRef]
- Yurtseven, M.; Mete, S.; Onaygil, S. The effects of temperature and driving current on the key parameters of commercially available, high-power, white LEDs. Light. Res. Technol. 2016, 48, 943–965. [Google Scholar] [CrossRef]
- Baran, K.; Różowicz, A.; Wachta, H.; Różowicz, S. Modeling of Selected Lighting Parameters of LED Panel. Energies 2020, 13, 3583. [Google Scholar] [CrossRef]
- Belyakova, I.; Medvid, V.; Piscio, V.; Mykhailyshyn, R.; Savkiv, V.; Markovych, M. Optimization of LED Drivers Depending on the Temperature of Their Operation in Lighting Devices. In Proceedings of the EEE 3rd Ukraine Conference on Electrical and Computer Engineering (UKRCON), Lviv, Ukraine, 26–28 August 2021; pp. 266–271. [Google Scholar]
- PLW2835AA Series 2835 Mid Power LED Product Datasheet/[Electronic Resource]—Mode of Access. Available online: https://www.mouser.com/datasheet/2/613/93875-876279.pdf (accessed on 13 May 2022).
- Nikiforov, S. LED Parameter System. Electrical, Photometric, Spectral (Colorimetric) and Energy Characteristics. //Semiconductor Lighting Engineering, 2011, N5, 16–27. 18V 30mA 0.5W SMD 2835 LED/ [Electronic Resource]—Mode of access. Available online: https://www.led-moonlight.com/products/smd-led/18v-30ma-0-5w-smd-2835-led-mlt-smd-2835-18030dxx.html (accessed on 13 May 2023).
- Bridgelux® SMD 2835 1W 18V. Datasheet/[Electronic Resource]—Mode of Access. Available online: https://www.bridgelux.com/sites/default/files/resource_media/DS205%20SMD%202835%201W%2018V%20Data%20sheet%2020180307%20Rev%20A.pdf (accessed on 13 May 2022).
- Rectifier Bridge with Capacitive Ballast. [Electronic Resource]—Mode of Access. Available online: http://www.rotr.info/electronics/theory/entry_level_circuit/bridge_with_cballast.htm (accessed on 13 May 2022).
- Bridgelux® SMD 2835 1W 12V. Datasheet/[Electronic Resource]—Mode of Access. Available online: https://www.bridgelux.com/sites/default/files/resource_media/DS204%20SMD%202835%201W%2012V%20Data%20sheet%20%20Rev%20A_20180824.pdf (accessed on 13 May 2022).
- BP2863 Driver Datasheet PDF/[Electronic Resource]—Mode of Access. Available online: http://www.kingsunled.net/Data/kingsunled/upload/file/20201116/6374112563576195264326178.pdf (accessed on 13 May 2022).
- ICNE2521DE/DS/DT. Single Channel HV Linear Constant Current LED Driver Chip/[Electronic Resource]—Mode of Access. Available online: https://download.peno.ir/icne2521d.pdf (accessed on 13 May 2022).
- BP2335J. Non-Isolated Buck APFC LED Driver/[Electronic Resource]—Mode of Access. Available online: http://www.bpsemi.com/uploads/file/20161215152556_391.pdf (accessed on 13 May 2022).
- BP233X. Application Guide/[Electronic Resource]—Mode of Access. Available online: http://www.bpsemi.com/uploads/file/20170527151227_619.pdf (accessed on 13 May 2022).
- 2835 LED High Voltage 6V 9V 18V 24V 36V 48V/[Electronic Resource]—Mode of Access. Available online: http://www.ykgdled.com/en/products_96.html (accessed on 13 May 2022).





































Disclaimer/Publisher’s Note: The statements, opinions and data contained in all publications are solely those of the individual author(s) and contributor(s) and not of MDPI and/or the editor(s). MDPI and/or the editor(s) disclaim responsibility for any injury to people or property resulting from any ideas, methods, instructions or products referred to in the content. |
© 2023 by the authors. Licensee MDPI, Basel, Switzerland. This article is an open access article distributed under the terms and conditions of the Creative Commons Attribution (CC BY) license (https://creativecommons.org/licenses/by/4.0/).
Share and Cite
Belyakova, I.; Piscio, V.; Maruschak, P.; Shovkun, O.; Medvid, V.; Markovych, M. Operation of Electronic Devices for Controlling Led Light Sources When the Environment Temperature Changes. Appl. Syst. Innov. 2023, 6, 57. https://doi.org/10.3390/asi6030057
Belyakova I, Piscio V, Maruschak P, Shovkun O, Medvid V, Markovych M. Operation of Electronic Devices for Controlling Led Light Sources When the Environment Temperature Changes. Applied System Innovation. 2023; 6(3):57. https://doi.org/10.3390/asi6030057
Chicago/Turabian StyleBelyakova, Iryna, Vadim Piscio, Pavlo Maruschak, Oleksandr Shovkun, Volodymyr Medvid, and Mariya Markovych. 2023. "Operation of Electronic Devices for Controlling Led Light Sources When the Environment Temperature Changes" Applied System Innovation 6, no. 3: 57. https://doi.org/10.3390/asi6030057
APA StyleBelyakova, I., Piscio, V., Maruschak, P., Shovkun, O., Medvid, V., & Markovych, M. (2023). Operation of Electronic Devices for Controlling Led Light Sources When the Environment Temperature Changes. Applied System Innovation, 6(3), 57. https://doi.org/10.3390/asi6030057

