Abstract
The spike in internet users led healthcare companies to confer their agile presence on various digital platforms and engage customers online to increase their viability amid the rising competition. Online customer engagement takes place through branded content, i.e., the content provided by the brand or the company. Healthcare companies can leverage customer engagement by focusing on various crucial enablers. Therefore, this study explores the enablers of customer engagement for branded content in healthcare and devises a model depicting interrelationships among them. The enablers were ascertained using the literature review and validated by experts. Further, the interrelationship among the enablers was analyzed using TISM (Total Interpretive Structural Modeling) approach, and Fuzzy MICMAC (Cross-impact matrix multiplication) classified the enablers into different clusters. Results exhibited that informativeness is the most significant enabler, deriving other enablers. In contrast, shareability and co-creation of content are the most dependent and strategic enablers in the model hierarchy. The outcomes of this research will aid healthcare companies in knowing and prioritizing the enabler’s contribution in engaging customers towards branded content.
1. Introduction
Technological innovations and an upsurge in internet users have made organizations change their way of interacting with customers. Further, the COVID-19 pandemic infused nationwide lockdown and led to digital transformation across different sectors, including healthcare, financial, and education [1]. Healthcare is the most crucial as people avail the facilities to get rid of a disease or for general well-being. Although using the internet to provide healthcare facilities is not new, its growth has been low in developing nations as healthcare customers prefer offline services [1]. The COVID-19 era significantly stimulated customers to shift online to avail various healthcare facilities. The pandemic has led to changes in promoting medical and medical products [2].
The growing internet and social media use posed challenges to healthcare service providers [3] to attract and retain customers online. Healthcare companies must engage their customers online by delivering educational, entertaining, and relevant content. Customer engagement is given immense importance these days. Every marketer defines engagement behavior from simply consuming the content to creating user-generated content [4]. According to the authors, customer engagement is “specific interactive experiences between customers, the brand, and other community members” [5]. At the same time, authors interpreted the meaning of customer engagement specifically in terms of social media context, such as the number of times the content is viewed, the likes given by users, and comments [6]. The authors provided a framework for customer engagement [7]. According to them, customer engagement occurs beyond purchases, where customers naturally engage in response to a firm’s product or communication. As per [8], consumer engagement is another name for content marketing. Marketing has become very consumer-centric [7]. Customer engagement has become part of marketing tactics [8]. Companies try to engage their customers online to retain and attract potential customers. Engaged customers tend to introduce the brand to other customers and advocate it. Customer engagement paves the way for customer satisfaction and trust [9]. Also, customer engagement leads to loyalty toward the brands or the service providers [10]. Loyal customers initiate repeat purchases [11].
Healthcare industry uses e-health to engage customers online [12]. As per [13], healthcare service providers not only attempt to engage their customers but also try to be seen as of value to them. They pose their products as healthcare products; then, they weave the narrative to show these products as essential health products [13]. The author cited the example of a clinic conversing with its patients and new customers through online blogs [14]. This blog runs on the company’s website. It provides answers to all kinds of health-related questions of people.
Branded content is a novel technique used to engage customers online by providing educational, entertaining, and informative content and adding value to the brand [15]. Branded content increases customer engagement, thereby increasing the revenues and profits of firms [16]. The prospects of brands will depend on creating customer experiences by engaging customers. Although web 2.0 has diversified the purview of branded content, Online Videos, Short Films, Feature Films, Social Media Campaigns, Mobile Apps, Videos, Video Games, Podcasts, and Magazines can be called branded content [17]. Branded content is any product financed or at least supported by the brand’s owner to foster its value and encourage engagement through amusement and educational value [18,19]. Later, scholars also took cognizance of the storytelling aspect of branded content [19,20].
It is imperative to consider that the demand for healthcare services is passive [21]. Many customers refuse to imagine themselves availing of healthcare services and avoid advertisements promoting the future probability of medical needs. Hence, conventional practices of promoting healthcare may be ineffective. Researchers advocated that healthcare service providers must implement technology-oriented marketing, which is more cost-effective than traditional marketing and ensures customer safety and privacy [22]. Since the customers may not be interested until they have any medical needs, it becomes pertinent for healthcare companies to create a positive image and build a connection with the customers. The focus must be paid to digital content and devising ways to engage customers. As per [23], health content is a sensitive area, and the content provider must be extra cautious about the information going out to avoid adverse public reactions. Appropriately articulated pieces of content can amplify the viral effect of the healthcare companies, which may lead the customers to avail the facilities of the company. Companies use websites, social networks, health portals, and news media to spread their content. The research highlighted that health companies make major content marketing mistakes, including irregular posting on social media, repetitive content, using more photo content than video, and not asking for a call to action and reviews by satisfied customers [21]. Hence, this study attempts to fill the gap in the literature by addressing the research problem of what factors lead to customer engagement with branded content in healthcare. The study mainly focuses on ascertaining the enablers of customer engagement for branded content in healthcare and developing interrelationships among those enablers using the TISM approach. Also, it categorizes the enablers into four clusters using Fuzzy MICMAC analysis.
2. Review of Literature
The customer engages with branded content by either sharing their opinion or the content in their network [4]. Engaging the customers with branded content leads to the spread of electronic word of mouth, brand popularity, and an increase in revenue and profitability [24]. The companies must deliver branded content that is of good quality, authentic, reliable, informative, etc., to grab the customer’s attention. The authors concluded that B2B companies could use social media to engage their customers through content [25]. The study [24] explores the factors impacting customer engagement for branded content in integrated resorts using content and media-type elements. It was found that vividness significantly impacted customer engagement; further, content type, retail, food, promotional, and accommodational content led to more customer engagement. Whereas [26] conducted a study investigating customer engagement in the hotel industry and concluded that vividness, comprehensiveness, and updated content lead to more customer engagement. The author suggested that functional message appeal is used more, followed by resonance and experiential appeal for branded content engagement on social media sites [14].
In a general context, there are studies in existing literature focusing on branded content type and format impacting customer online engagement [24]. There exists a dearth of studies deliberating the branded content factors enabling customer engagement in healthcare. This study aims to fill the gap by determining the significant factors as enablers of customer engagement for branded content in healthcare from the extant literature. Below is the list of enablers.
2.1. Enablers of Customer Engagement for Branded Content
2.1.1. Shareability (E1)
Online media differs from traditional media in terms of interactivity, which increases customer involvement and engagement [27]. The content that can be shared with others on different internet media is shareable. To engage customers online, the first step is to create shareable content [28]. Shareability of content among the networks leads to the creation of word of mouth every time the content is viewed. Every shareability provides a touchpoint to customer engagement [29].
2.1.2. Entertaining Value (E2)
Entertaining or amusing content seeks to engage more customers [30] than content that provides information about products, services, or brands [31]. Authors elucidated that entertaining content seeks to increase customer affection for the brand or company page [32]. The content embedded with the entertainment facet positively impacts customer involvement regarding mobile advertising [33] and automotive brands [31], and the chances of acceptance by customers [33] of such content become high. Similarly, entertaining branded content in the form of humorous stories, jokes, and myths in healthcare topics involves customer engagement with such content [21].
2.1.3. Design (E3)
Content design is the appearance of the content posted by brands on digital platforms. The content with appealing looks seeks to connect with its audience and attract new ones. Also, content with vivid design attracts more viewers on digital platforms. Vividness characteristics depict a situation or scenario like reality [34]. The content touching more senses is considered more engaging. Visual post generates six times more customer engagement than textual content, stimulating healthcare companies to share more visual content [35]. The content design makes the customer feel the content. Customers would be interested in spending time with the content if the feeling is good.
2.1.4. Informativeness (E4)
The internet is widely used to access information about brand offerings [36]. Informative content contains complete details on product brands or companies [16]. It seeks to increase the motivation for consumption and participation in such content [36]. Furthermore, customers are positive towards informational content on internet platforms [36]. Therefore, content that imparts complete healthcare information tends to increase consumer engagement with content.
2.1.5. Authenticity (E5)
Authenticity is “the attitude towards a source of communication obtained by the recipient of information” [37]. It reflects the perception and not the inherent quality of content or provider [38]. This is reflected in the posting person’s trustworthiness and the content’s reliability. The content posted by a trustworthy person is considered authentic [39]. The information is trustworthy when it is unbiased, fair, and reliable [40]. The authentic content brands provide on digital platforms increases consumer engagement [41].
2.1.6. Co-Creation (E6)
Effective communication between brand and customer is an essential indicator of customer involvement, leading to co-creation [42]. Co-creation is the provision of customers’ inputs on branded content. User-Generated Content (UGC) provides consumers with a medium to co-create the brand’s content and interact with the brand digitally [43]. Most UGC related to brands results in brand perception [44] and brand awareness. Co-created content is more believable than producer-generated content [45]. Also, the customer engages in co-creation activities to express their identity, interact with other consumers, or just for entertainment [46]. When there is more UGC for branded content, the content is more co-created. Hence co-creation is considered a tool for customer engagement [46].
2.1.7. Quality (E7)
The customer’s perception of the company and the image of its products is directly linked to the quality of information available on its websites and social media pages [33]. Hence, the company must provide accurate and reliable information on websites and other digital platforms. Content quality is the extent to which the grammar, language, semantics, etc., is used in the branded content. Content of good quality has no or fewer grammatical errors, and the language used is also of good quality. The accomplishment of any media platform also depends on the quality of content posted there [44,47]. Thus, good-quality branded content seeks to attract more customers.
2.1.8. Usefulness (E8)
As per [14], companies publish magazines, e-magazines, blogs, vlogs, and other online content to inform about healthcare products to the customers. The primary purpose of using digital platforms is to get brands’ information and knowledge about their offerings, which is the primary reason for users’ consumption of branded posts [36]. Helpful content provides information about products, services, companies, etc. [16] that is helpful and resourceful to the users and solves their problems [30]. Useful content increases the motivation of content viewers to consume and participate in such content [36].
3. Materials and Methods
Structural modelling identifies certain factors and their interactions [48]. One such modelling approach is Interpretive structural modelling (ISM), primarily propounded by [49]. It detects factors and then models them in a structure depicting a relationship. ISM converts a complex relationship to a well-defined and unambiguous model. The digraph in ISM is represented at two-level, nodes and links. Nodes can be interpreted by delineating the different factors showing them.
The pairwise comparison describes the interpretation of links by contextual relationship and relationship direction. Such an interpretation is unable to explain the contextual relationship between the links. Thus, understanding does not help in making a robust decision. To augment decision-making, the relationship in the digraph must be effectively interpreted [50]. Using the interpretive matrix in the ISM approach extends the total interpretive structural modeling technique (TISM). It is the latest and upgraded form of the ISM technique [51]. With expert opinion, the TISM approach helps answer the question of how different factors are related and why they are intended to be related. Thus, TISM helps answer what, why, and how in relationship building [50].
The TISM approach has been widely used in previous studies. Researchers identified and modelled the interactions amid the factors contributing toward readiness to change in the healthcare sector using TISM [52]. Enablers of efficiency and sustainability of the healthcare sector were modelled using the TISM approach [53]. In another study, authors applied the TISM methodology to identify and establish interactions among the factors of additive manufacturing in healthcare [54]. Also, the authors used the TISM approach to identify and model the barriers to health 4.0 in India [55]. As per the study conducted [33], Fuzzy TISM and DEMATEL were used to model the factors influencing lean manufacturing in the healthcare sector. The TISM approach was used to model the factors of sustainable resilience in healthcare organizations during the COVID-19 scenario [56]. Therefore, our study is an addition to the existing studies of literature employing TISM and MICMAC in the healthcare sector.
The present study uses TISM and Fuzzy MICMAC to model the enablers of customer engagement for branded content in healthcare. Initially, 13 enablers were identified using a literature review. The Delphi technique was employed to finalize the enablers of customer engagement and develop a reachability matrix. A total of seven experts from the academic (4) and healthcare sectors (3) were consulted. Seven being an adequate size, as suggested by [57], the sample size of 5–15 can be used for getting good results from a panel of experts. A questionnaire highlighting the importance of 13 enablers on a 5-point Likert scale was sent to all seven experts. The enablers with a mean score greater than three were further considered for the study. Therefore, eight enablers were finalized by an expert panel for further research. In the second round, the expert panel were given a questionnaire to make a pairwise comparison among the enablers in the form of Yes and No. Yes, is used if enabler ‘I’ influence ‘j’, and No if ‘I’ do not influence ‘j’. Entry for a particular interaction given by four or more experts was taken.
The steps followed in the TISM approach for analyzing enablers of consumer engagement towards branded content are discussed below:
- Step I: Identification and definition of enablers impacting customer engagement
The initial step in the TISM approach is identifying and delineating the enablers from the systematic review of relevant literature. An extant literature review and an expert survey were conducted to identify various enablers of customer engagement for branded content in the healthcare sector. Initially, 13 enablers were identified. These enablers were reconsidered after the discourse with the experts. Finally, eight enablers were considered for further study.
- Step II: Interpretation of relationship among the enablers and formation of pairwise comparison matrix
With the aid of expert consensus, each enabler identified in the previous step is compared in pairs with all others. If the enabler being compared influences the other enabler, then “Yes” is noted; if not, then “No” as shown in Appendix A (Table A1). All Yes type relationships were supported by reason for the same. There were 56 such comparisons attained by comparing eight enablers.
- Step III: Formation of Reachable Matrix
The next step is to show a contextual relation among different enablers based on which the initial reachable matrix (Table 1) is formed. If a relationship existed between the enablers compared, it was shown as “Yes”; if two enablers were unrelated, then “No” was used. In the initial reachability matrix, Yes is replaced by 1 and No by 0.
Table 1.
Initial Reachable.
- Step IV: Checking for Transitivity
The transitivity of the initial reachable matrix is checked. If enabler 1 influences enabler 2 and enabler 2 influences enabler 3, then enabler 1 will also influence enabler 3. For all the transitive relationships further, the pairwise comparison matrix was updated with “Transitive” instead of “No” entries. There was one such transitive relation found.
- Step V: Developing Final Reachable Matrix
Like the ISM methodology, the final reachable matrix (Table 2) is developed in the TISM approach after checking for transitivity. All the zeroes where transitivity was detected were replaced by 1*. Finally, the final reachable matrix was prepared after incorporating all such transitivity.
Table 2.
Final Reachable Matrix (Transitivity).
- Step VI: Leveling of the Enablers
The leveling of the enablers, as shown in Table 3, is done by determining reachable sets, antecedent sets and intersection sets from the final reachable matrix. Reachable sets comprise all elements present in the row of respective enablers, while the elements present in columns of each enabler represent the antecedent sets. The common elements of reachable sets and antecedent sets represent the intersection sets. The enablers where the reachable sets and intersection sets coincide occupy the first level in the hierarchy. These enablers are eliminated for further leveling. This way, all enablers with coinciding reachable and antecedent sets will be removed, and a hierarchy will be achieved for different levels. Five such levels were formed. The combined level of enablers is shown in Table 2.
Table 3.
Combined Levels of the Enablers.
- Step VII: Developing digraph (TISM Model)
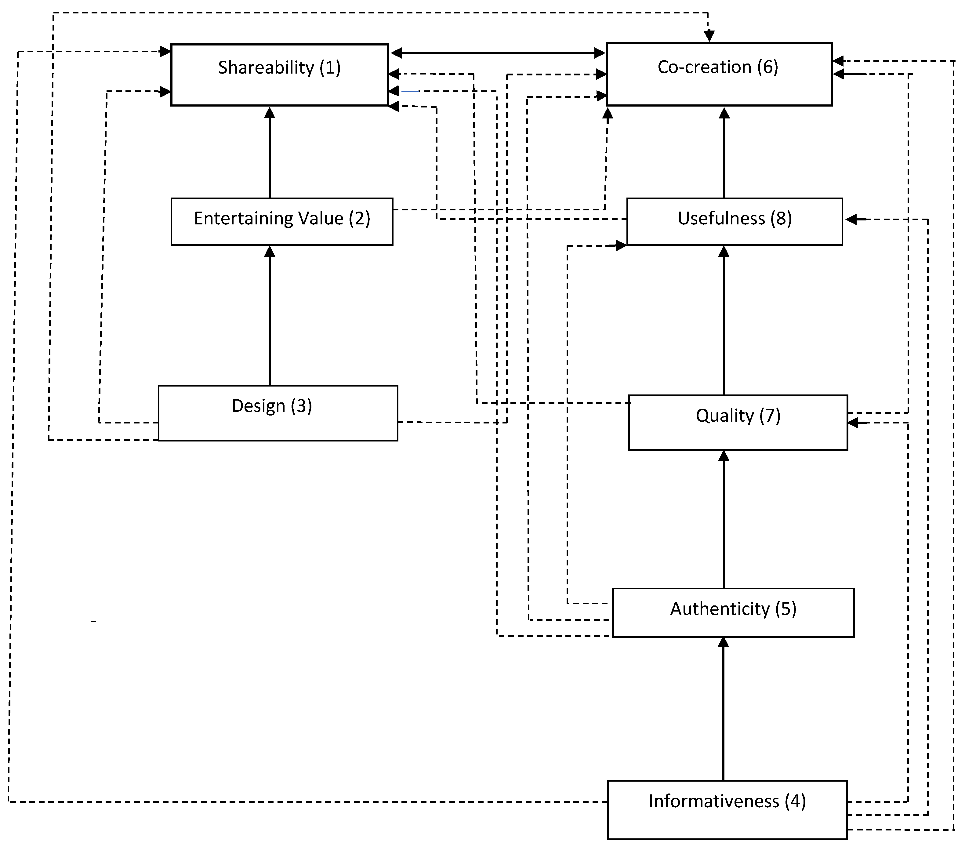
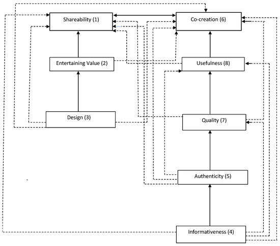
The Diagraph (Figure 1) is developed from the final reachability matrix and the partitioned levels. In the TISM digraph, the nodes are filled with the enablers, and links are interpreted. Enablers occupying 1st level in the hierarchy are shown at the top, followed by the enablers at subsequent levels.
Figure 1.
Fuzzy MICMAC Analysis.
4. Results
Fuzzy MICMAC Analysis
MICMAC technique is a graphical representation of all the enablers, as per their driving and dependance powers, into four clusters, viz. Autonomous enablers, Dependent enablers, Linkage enablers, and independent enablers and is shown in Figure 1. Fuzzy MICMAC is an upgraded version of MICMAC analysis. The MICMAC classification is based on binary relationships, i.e., 0 and 1. The relationship among the variables may range from very weak to very strong [58]. Therefore, the Fuzzy MICMAC is used to overcome the limitations of MICMAC. The variables are measured on a scale ranging from 0 to 1, as shown in Table 4 [58,59]. For developing Fuzzy MICMAC, firstly, a binary matrix (Table 5) was prepared from the final reachability matrix by placing zero in the diagonal elements. The experts were again consulted to give entries ranging from 0 to 1. These responses were averaged to get the final Fuzzy MICMAC Matrix (Table 6) by applying the formula:
where A = [aik] and B = [bkj].
C = A, B = max k [min(aik, bkj)]
Table 4.
Fuzzy measures scale.
Table 5.
Binary Relation Matrix.
Table 6.
Fuzzy MICMAC Analysis.
Further, each enabler’s dependence and drive power were computed and plotted on the Fuzzy MICMAC diagram (Figure 1). Classification of the enablers in four separate quadrants using MICMAC is deliberated in Table 7.
Table 7.
Quadrants of the Fuzzy MICMAC Analysis.
5. Discussion
The TISM model, as exhibited in Figure 2, depicts the interrelationships among the key enablers of customer engagement for branded content in healthcare. The model was formed based on the level partitioning, as shown in Table 3. The eight enablers got placed into five levels. Enablers at the bottom level are the most significant ones and at the top level are the most strategic ones. The bold arrows depict the direct relationship, and the dotted arrows show the indirect relationship among the enablers. These arrows always point upwards.
Figure 2.
TISM Model (Digraph).
The model demonstrates that informativeness (E4) is the most vital enabler, which derives from all other enablers. The health content that provides all the required information grabs customers’ attention. They do not have to go to other sites or pages or contact the service provider to get all the necessary information. Therefore, informative content increases the level of customer engagement. The following vital enabler after informativeness is authenticity (E5). The information provided by a credible source is regarded as authentic. Authentic content comprises information from organizations like WHO, and FSSAI, recommendations from a reputed doctor, physician, etc. Authenticity is key in deriving other enablers in the hierarchy, as the content will be more trusted. Authenticity influences the quality of content. It is often presumed that credible healthcare service providers will post good quality content, free from error. Quality (E7) of content is the next significant enabler in the hierarchy. Good quality healthcare content seeks to engage customers. Also, the Fuzzy MICMAC results clustered the above three enablers, informativeness (E4), authenticity (E5) and quality (E7), as independent enablers that derive other enablers. Content quality increases the usefulness (E8) of the content, as the content, free from any error, aims to solve customers’ problems. For example, if the address provided in the content is wrong or the medicine prescribed is spelt wrong, it will hinder the purpose of the content, and engagement will be low with such content. At the same level of quality (E7) is content design (E3), although an appealing design and content format seek the customer’s attention. Visual content is often perceived as more attractive than textual content. However, content design alone is assumed to have less influence in healthcare. When combined with other enablers like informativeness, authenticity, and quality, content design plays a significant role in engaging customers.
Similarly, the entertaining value (E2) of content in isolation does not influence customer engagement. However, amalgamation with other enablers’ entertaining value has a significant influence. Model results were supported by Fuzzy MICMAC analysis, where design (E3) and entertaining value (E2) were classified as autonomous and did not derive or get derived by other enablers. All the enabler discussed above increases the Shareability (E1) and Co-creation (E6) of the content. When the content is shared more, the customers will get an opportunity to co-create the content by providing their opinions and comments. Likewise, content with more co-creation would be shared more. Customers are more attracted to the content viewed and commented on by others and considered popular and shared widely. Also, shareability (E1) and co-creation (E6) were clustered as dependent enablers, which other enablers are causing. Thus, the enablers discussed above are crucial for engaging customers with branded content in healthcare
The findings of our study are consistent with [16,60,61], where informative content was found to influence customer engagement positively. Our study’s findings contrast with [24,26], where vividness was the most significant factor impacting customer engagement with branded content for the hotel industry. In our study, vividness or content design is a less engaging enabler; it alone is insufficient to engage the customers. Still, in combination with other significant enablers, it can have a substantial influence. Since healthcare content is often consumed for general being or saving lives; therefore, the content design or appearances matter less, and the information provided holds more relevance.
6. Conclusions
Healthcare and medical facilities are significantly shifting online, giving rise to e-Health. Traditional ways of maintaining and updating medical information have shifted to online mode [62] by increasingly using information systems [63]. This prompts healthcare service providers to create a positive reputation and increase the customers’ trust by stressing the significance of content. Thus, the current study aims to identify and model the enablers of customer engagement in healthcare. The enabling factors were identified using extant literature and validated with expert opinions. Initially, 13 enablers were identified, subsequently reduced to 8 with expert’s opinions. Then, the enablers were modelled using the TISM approach and classified into clusters using Fuzzy MICMAC analysis.
It emerged that informative content is the most significant enabler of customer engagement in healthcare. The first thing healthcare customers look for in the content is a complete set of information that solves their purpose. Apart from informativeness, the other crucial enablers are authenticity and quality of content. Healthcare services being most crucial, customers seek more authentic information by verifying the content provider. A trustworthy provider provides accurate and reliable information. Quality of information cannot be ignored as customers do not want to risk their lives or health by accessing incorrect or vague information. The enablers discussed above increase the usefulness of the information. The customers can use the information embedded with all the above criteria to help them to get their problems solved or satisfy their curiosity for knowledge and information.
Further, the visually attractive design of content and the content embedded with jokes and humorous stories about health are very influential in seeking customers’ attention. However, it was found that design and entertainment value have less impact on other enablers in driving engagement. Together with other enablers, they play a prominent role in increasing engagement but have no relationship with other enablers. Healthcare customers prefer to have entertaining content and content in video form rather than text or audio format. However, it would be useless if the provider did not provide them with the crucial information they were looking for. Henceforth, the customers will be more prompted to share useful information in their network as they are more concerned about the well-being of their close ones. When the content is shared with customers, they get a platform to share their concerns and opinions with others by co-creating the content.
7. Managerial Implications
This theoretical framework will help healthcare companies to make better decisions while designing and publishing branded content on digital platforms. Well-articulated branded content will increase customer engagement. The engaged customers become loyal and aid in the promotional activities of brands by spreading positive word of mouth. Thus, increasing the reputation and revenues of the brand. The healthcare sector is the most sensitive and often uses word of mouth. Customers generally prefer to avail the facilities of service providers recommended by close associates. The findings of this study will help healthcare companies increase customer engagement for branded content by devising strategies to optimize their content. Companies must focus on providing all the required information related to products and services in the content. Companies must provide information from trusted sources, e.g., WHO, UNICEF, or the recommendation of a reputed doctor, hospital, etc. Quality cannot be ignored at any time, as a single error may ruin the customers’ experience. It is recommended that if healthcare companies do not publish entertaining content or content with appealing looks, it will not have much impact on engagement. In healthcare, the primary purpose of attaining information is to solve specific needs rather than have fun. Further, the sharing features must be embedded in the content to increase the brand’s viability and existence. Thus, engaging customers will significantly help healthcare companies position themselves and increase their revenues and profits.
8. Future Research
Firstly, more factors can be identified for future studies. Secondly, barriers to customer engagement for branded content may be studied. Thirdly, other MCDM techniques can be applied along with TISM to confer validity.
Author Contributions
T.C. and S.S.—conceptualization, methodology, data & analysis, writing. S.S. and R.S.M.—analysis, supervision, review, editing. All authors have read and agreed to the published version of the manuscript.
Funding
This research received no external funding.
Informed Consent Statement
Not applicable.
Data Availability Statement
Not applicable.
Acknowledgments
Authors are thankful to the School of Management, The NorthCap University, Gurugram—122017, India, for providing the necessary facilities to support this research work.
Conflicts of Interest
The authors declare no conflict of interest.
Appendix A
Table A1.
Pairwise Comparison Matrix.
Table A1.
Pairwise Comparison Matrix.
| S. No. | Pairwise Comparisons | Yes/No | Reason |
|---|---|---|---|
| E1 Shareability | |||
| 1 | E1-E2 | No | |
| 2 | E2-E1 | Yes | To entertain other customers |
| 3 | E1-E3 | No | |
| 4 | E3-E1 | Yes | The visually appealing design will content the viewers |
| 5 | E1-E4 | No | |
| 6 | E4-E1 | Yes | It will help others to reduce the need to search for information from different other sources |
| 7 | E1-E5 | No | |
| 8 | E5-E1 | Yes | To reduce the spread of fake information |
| 9 | E1-E6 | No | More customers will comment and post their stories |
| 10 | E6-E1 | Yes | It will consist of more customers inputs |
| 11 | E1-E7 | No | |
| 12 | E7-E1 | Yes | Content would be accurate and free from error |
| 13 | E1-E8 | No | |
| 14 | E8-E1 | Yes | It will help others to solve their problem |
| E2 Entertaining Value | |||
| 15 | E2-E3 | No | |
| 16 | E3-E2 | Yes | The visually appealing design will increase entertainment |
| 17 | E2-E4 | No | |
| 18 | E4-E2 | No | |
| 19 | E2-E5 | No | |
| 20 | E5-E2 | No | |
| 21 | E2-E6 | Yes | More customers will express their contentment |
| 22 | E6-E2 | No | |
| 23 | E2-E7 | No | |
| 24 | E7-E2 | No | |
| 25 | E2-E8 | No | |
| 26 | E8-E2 | No | |
| E3 Design | |||
| 27 | E3-E4 | No | |
| 28 | E4-E3 | No | |
| 29 | E3-E5 | No | |
| 30 | E5-E3 | No | |
| 31 | E3-E6 | Yes | More customers will praise the appearance of content |
| 32 | E6-E3 | No | |
| 33 | E3-E7 | No | |
| 34 | E7-E3 | No | |
| 35 | E3-E8 | No | |
| 36 | E8-E3 | No | |
| E4 Informativeness | |||
| 37 | E4-E5 | Yes | Will strengthen the reliability of the content |
| 38 | E5-E4 | No | |
| 39 | E4-E6 | Yes | More customers will share their opinions |
| 40 | E6-E4 | No | |
| 41 | E4-E7 | Yes | Transitive |
| 42 | E7-E4 | No | |
| 43 | E4-E8 | Yes | Will help the customers in solving their problems |
| 44 | E8-E4 | No | |
| E5 Authenticity | |||
| 45 | E5-E6 | Yes | More customers will share their opinions |
| 46 | E6-E5 | No | |
| 47 | E5-E7 | Yes | Authentic content is often assumed to be of good quality |
| 48 | E7-E5 | No | |
| 49 | E5-E8 | Yes | Will help customers in solving their problems |
| 50 | E8-E5 | No | |
| E6 Co-creation | |||
| 51 | E6-E7 | No | Customers will co-create more |
| 52 | E7-E6 | Yes | More customers will share their opinions |
| 53 | E6-E8 | No | |
| 54 | E8-E6 | Yes | More customers will comment and share their stories |
| E7 Quality | |||
| 55 | E7-E8 | Yes | It will help customers to solve their problems |
| 56 | F8-F7 | No | |
References
- Bhatia, R. Telehealth and COVID-19: Using technology to accelerate the curve on access and quality healthcare for citizens in India. Technol. Soc. 2017, 64, 101465. [Google Scholar] [CrossRef] [PubMed]
- Hagen, L. Pretty healthy food: How and when aesthetics enhances perceived healthiness. J. Mark. 2021, 85, 129–145. [Google Scholar] [CrossRef]
- Chaudhri, V.; Oomen, T.; Pridmore, J.; Joon, A. “CARE” in social media: Perceptions of reputation in the healthcare sector. J. Commun. Manag. 2021, 25, 125–141. [Google Scholar] [CrossRef]
- Ashley, C.; Tuten, T. Creative strategies in social media marketing: An exploratory study of branded social content and consumer engagement. Psychol. Mark. 2015, 32, 15–27. [Google Scholar] [CrossRef]
- Brodie, R.J.; Ilic, A.; Juric, B.; Hollebeek, L. Consumer engagement in a virtual brand community: An exploratory analysis. J. Bus. Res. 2013, 66, 105–114. [Google Scholar] [CrossRef]
- Balan, C. Nike on Instagram: Themes of Branded Content and Their Engagement Power. In Proceedings of the CBU International Conference on Innovations in Science and Education, Prague, Czech Republic, 22–24 March 2017; Volume 5, pp. 13–18. [Google Scholar]
- Harmeling, C.M.; Moffett, J.W.; Arnold, M.J.; Carlson, B.D. Toward a theory of customer engagement marketing. J. Acad. Mark. Sci. 2017, 45, 312–335. [Google Scholar] [CrossRef]
- Pulizzi, J.; Barrett, N. Get Content, Get Customers: Turn Prospects into Buyers. Get Content Get Customers. Available online: joepulizzi.com (accessed on 6 August 2022).
- Amelia, C.; Teresa, F. Understanding Customer Brand Engagement with Virtual Social Communities: A Comprehensive Model of Drivers, Outcomes and Moderators. J. Mark. Theory Pract. 2018, 26, 23–37. [Google Scholar]
- O’Brien, H.L.; Toms, E.G. What is user engagement? A conceptual framework for defining user engagement with technology. J. Am. Soc. Inf. Sci. Technol. 2008, 59, 938–955. [Google Scholar] [CrossRef]
- Aksoy, L.; Buoye, A.; Lariviere, B.; Keiningham, T. A cross-national investigation of the satisfaction and loyalty linkage for mobile telecommunications services across eight countries. J. Interact. Mark. 2013, 27, 74–82. [Google Scholar] [CrossRef]
- Presti, L.L.; Testa, M.; Marino, V.; Singer, P. Engagement in Healthcare Systems: Adopting Digital Tools for a Sustainable Approach. Sustainability 2019, 11, 220. [Google Scholar] [CrossRef]
- Fill, C. Marketing Communications: Interactivity, Communities, and Content; Pearson Education: London, UK, 2009. [Google Scholar]
- Pulizzi, J. Epic Content Marketing: How to Tell a Different Story, Break through the Clutter, and Win More Customers by Marketing Less; McGraw Hill: New York, NY, USA, 2014. [Google Scholar]
- De Aguilera-Moyana, J.; Banos-Gonzalez, M.; Ramirez-Perdiguero, J. Branded Entertainment: Entertainment content as marketing communication tool. A study of its current situation in Spain. Rev. Lat. Comun. Soc. 2015, 70, 519–538. [Google Scholar]
- Cvijikj, I.P.; Michahelles, F. Online engagement factors on Facebook brand pages. Soc. Netw. Anal. Min. 2013, 3, 843–861. [Google Scholar] [CrossRef]
- Olmsted, S.C.; Wolter, L.-C.; Xiao, M. Defining, Conceptualizing, and Assessing the Practice of Branded Content as a Marketing Communications Strategy. Transf. Werbeforsch. Prax. 2018, 64, 20–32. [Google Scholar]
- Asmussen, B.; Wider, S.; Williams, R.; Canter, A. Defining Branded Content: Three Key Findings. In Fifteen Years: A Branded Content Story: A Collection of Thought Provoking: Essays from Leading Branded Content Experts; Canter, A., Ed.; Branded Content Marketing Association: Madrid, Spain, 2018; pp. 26–32. [Google Scholar]
- Kirby, J. Future of Branded Content Marketing Report: Expert Predictions Report (Industry Report). Best of Branded Content Marketing. Available online: http://bobcm.net/2014/03/23/the-future-of-branded-content-marketing/ (accessed on 28 March 2022).
- Asmussen, B.; Wider, S.; Williams, R.; Stevenson, N.; Whitehead, E.; Canter, A. Defining Branded Content for the Digital Age: The Industry Experts’ Views on Branded Content as a New Marketing Communication Concept. Oxford Brookes University and Ipsos MORI. Available online: http://www.thebcma.info/wp-content/uploads/2016/07/BCMA-Research-Report_FINAL.pdf (accessed on 24 January 2022).
- Lei, S.S.I.; Pratt, S.; Wang, D. Factors influencing customer engagement with branded content in the social network sites of integrated resorts. Asia Pac. J. Tour. Res. 2017, 22, 316–328. [Google Scholar] [CrossRef]
- Rooney, K. Consumer-driven healthcare marketing: Using the Web to get up close and personal. J. Healthc. Manag. 2009, 54, 241. [Google Scholar] [CrossRef]
- Bulaeva, E.; Iljasova, A. Social media video content for the healthcare industry. Med. Writ. 2021, 30, 30–35. [Google Scholar]
- Kirby, J. Another Day, Another Definition of Branded Content or Two. Available online: https://www.linkedin.com/pulse/another-day-definition-branded-content-two-justin-kirby (accessed on 25 March 2022).
- Shabbir, R.; Bashir, M.; Batool, A.; Abrar, M. Building business customer engagement through social media marketing factors. Abasyn Univ. J. Soc. Sci. 2020, 13, 412–423. [Google Scholar]
- Phelan, K.V.; Chen, H.T.; Haney, M. “Like” and “Check-in”: How hotels utilize Facebook as an effective marketing tool. J. Hosp. Tour. Technol. 2013, 4, 134–154. [Google Scholar]
- Hamilton, M.; Kaltcheva, V.; Rohm, A. Hashtags and Handshakes: Consumer Motives and Platform Use in brand-consumer Interactions. J. Consum. Mark. 2016, 33, 135–144. [Google Scholar] [CrossRef]
- Young, S.W. Principle 1: Create shareable content. Libr. Technol. Rep. 2016, 52, 9–14. [Google Scholar]
- Adams, A.A. Digital Word of Mouth: Motivating and Engaging Millennials with Shareable Content. Bachelor’s Thesis, University of Arkansas, Fayetteville, AR, USA, 2015. [Google Scholar]
- Dolan, R.; Conduit, J.; Frey-Bentham, c.; Fahy, J.; Goodman, S. Social media engagement behavior: A framework for engaging customers through social media content. Eur. J. Mark. 2019, 53, 2213–2243. [Google Scholar] [CrossRef]
- Tafesse, W. Content strategies and audience response on Facebook brand pages. Mark. Intell. Plan. 2015, 33, 927–943. [Google Scholar] [CrossRef]
- Enginkaya, E.; Yılmaz, H. What drives consumers to interact with brands through social media? A motivation scale development study. Procedia Soc. Behav. Sci. 2014, 148, 219–226. [Google Scholar] [CrossRef]
- Hashim, N.H.; Normalini; Sajali, N. The Influence Factors Towards Mobile Advertising Message Content on Consumer Purchase Intention. Glob. Bus. Rev. 2018, 19, 1187–1206. [Google Scholar] [CrossRef]
- Shrum, L.J. Media Consumption and Perceptions of Social Reality: Effects and Underlying Processes. In Media Effects, 3rd ed.; Routledge: New York, NY, USA, 2008; pp. 66–89. [Google Scholar]
- Mohanty, M. Assessing sustainable supply chain enablers using total interpretive structural modeling approach and fuzzy-MICMAC analysis. Manag. Environ. Qual. Int. J. 2018, 29, 216–239. [Google Scholar] [CrossRef]
- de Vries, L.; Gensler, S.; Leeflang, P.S. Popularity of Brand Posts on Brand Fan Pages: An Investigation of the Effects of Social Media Marketing. J. Interact. Mark. 2012, 26, 83–91. [Google Scholar] [CrossRef]
- Wang, C. Do People Purchase What They Viewed from Youtube?: The Influence of Attitude and Perceived Credibility of User-Generated Content on Purchase Intention. Master’s Thesis, Florida State University, Tallahassee, FL, USA, 2015. [Google Scholar]
- Westerman, D.; Spence, P.R.; Van Der Heide, B. social media as Information Source: Recency of Updates and Credibility of Information. J. Comput.-Mediat. Commun. 2014, 19, 171–183. [Google Scholar] [CrossRef]
- Guo, Q.; Huang, W.; Huang, K.; Liu, X. Information credibility: A probabilistic graphical model for identifying credible influenza posts on social media. In Smart Healt, Proceedings of the International Conference, ICSH 2015, Phoenix, AZ, USA, 17–18 November 2015; Lecture Notes in Computer Science; Springer: Cham, Switzerland, 2016; pp. 131–142. [Google Scholar]
- Viviani, M.; Pasi, G. Credibility in social media: Opinions, news, and health information—A survey. Wiley Interdiscip. Rev. Data Min. Knowl. Discov. 2017, 7, e1209. [Google Scholar] [CrossRef]
- Tsai, W.H.S.; Men, L.R. Motivations and Antecedents of Consumer Engagement with brand pages on social networking sites. J. Interact. Advert. 2013, 13, 76–87. [Google Scholar] [CrossRef]
- Grissemann, U.; Stokburger-Sauer, N. Customer co-creation of travel services: The role of company support and customer satisfaction with the co-creation performance. Tour. Manag. 2012, 33, 1483–1492. [Google Scholar] [CrossRef]
- Boyd, D.M.; Ellison, N. Social Network Sites: Definition, History, and Scholarship. J. Comput.-Mediat. Commun. 2017, 13, 210–230. [Google Scholar] [CrossRef]
- Smith, A.N.; Fischer, E.; Yongjian, c. How Does Brand-related User-generated Content Differ across YouTube, Facebook and Twitter? J. Interact. Mark. 2012, 26, 102–113. [Google Scholar] [CrossRef]
- Nobles, A.L.; Leas, E.C.; Latkin, C.A.; Dredze, M.; Strathdee, S.A.; Ayers, J.W. # HIV: Alignment of HIV-related visual content on Instagram with public health priorities in the US. AIDS Behav. 2020, 24, 2045–2053. [Google Scholar] [PubMed]
- Daugherty, T.; Eastin, M.S.; Bright, L. Exploring Consumer Motivations for Creating User-Generated Content. J. Interact. Advert. 2008, 8, 16–25. [Google Scholar] [CrossRef]
- Dye, J. Mapping out a mobile strategy: Creating content that delivers value on-the-Go. EContent 2011, 34, 16–20. [Google Scholar]
- Watson, R. Interpretive structural modelling—A useful tool for technology assessment? Technol. Forecast. Soc. Chang. 1978, 11, 165–185. [Google Scholar] [CrossRef]
- Warfield, J.N. Developing Interconnection Matrices in Structural Modeling. IEEE Trans. Syst. Man Cybern. 1974, 4, 81–87. [Google Scholar] [CrossRef]
- Jain, V.; Ajmera, P. Fuzzy TISM and DEMATEL approach to analyze lean variables in the Indian healthcare industry. Int. J. Process Manag. Benchmarking 2022, 12, 233–275. [Google Scholar] [CrossRef]
- Sushil, S. Interpreting the Interpretive Structural Model. Glob. J. Flex. Syst. Manag. 2012, 13, 87–196. [Google Scholar] [CrossRef]
- Vaishnavi, V.; Suresh, M.; Dutta, P. A study on the influence of factors associated with organizational readiness for change in healthcare organizations using TISM. Benchmarking Int. J. 2019, 26, 1290–1313. [Google Scholar] [CrossRef]
- Sindhwani, R.; Kumar, R.; Behl, A.; Singh, P.L.; Kumar, A.; Gupta, T. Modelling enablers of efficiency and sustainability of healthcare: A m-TISM approach. Benchmarking Int. J. 2021, 29, 767–792. [Google Scholar] [CrossRef]
- Letunovska, N.Y.; Nazarenko, A.P. Medical Content Marketing for Promotion Healthcare Services in a Region. Ph.D. Thesis, Lviv Polytechnic National University, Lviv, Ukraine, 2021. [Google Scholar]
- Ajmera, P.; Jain, V. Modelling the barriers of Health 4.0–the fourth healthcare industrial revolution in India by TISM. Oper. Manag. Res. 2019, 12, 129–145. [Google Scholar] [CrossRef]
- Thomas, A.; Suresh, M. Readiness for Sustainable-Resilience in Healthcare Organisations during COVID-19 Era. Int. J. Organ. Anal. 2022; ahead-of-print. [Google Scholar]
- Nosita, F.; Tina, L. The Influence of User Generated Content and Purchase Intention on Beauty Products. J. Manag. Mark. Rev. 2019, 4, 171–193. [Google Scholar] [CrossRef] [PubMed]
- Dahiya, S.; Panghal, A.; Sindhu, S.; Siwach, P. Organic food women entrepreneurs-TISM approach for challenges. J. Enterprising Communities People Places Glob. Econ. 2021, 15, 114–136. [Google Scholar] [CrossRef]
- Logesh, S.; Vinodh, S. TISM-based analysis of important factors for additive manufacturing in healthcare: A case study. Rapid Prototyp. J. 2021, 28, 268–284. [Google Scholar] [CrossRef]
- Kujur, F.; Singh, S. Antecedents of relationship between customer and organization developed through social networking sites. Manag. Res. Rev. 2018, 42, 2–24. [Google Scholar] [CrossRef]
- Muntinga, D.G.; Moorman, M.; Smit, E.G. Introducing COBRAs: Exploring motivations for brand-related social media use. Int. J. Advert. 2011, 30, 13–46. [Google Scholar] [CrossRef]
- Alnashmi, M.; Salman, A.; AlHumaidi, H.; Yunis, M.; Al-Enezi, N. Exploring the Health Information Management System of Kuwait: Lessons and Opportunities. Appl. Syst. Innov. 2022, 5, 25. [Google Scholar] [CrossRef]
- Al-Marsy, A.; Chaudhary, P.; Rodger, J.A. A model for examining challenges and opportunities in use of cloud computing for health information systems. Appl. Syst. Innov. 2021, 4, 15. [Google Scholar] [CrossRef]
Disclaimer/Publisher’s Note: The statements, opinions and data contained in all publications are solely those of the individual author(s) and contributor(s) and not of MDPI and/or the editor(s). MDPI and/or the editor(s) disclaim responsibility for any injury to people or property resulting from any ideas, methods, instructions or products referred to in the content. |
© 2022 by the authors. Licensee MDPI, Basel, Switzerland. This article is an open access article distributed under the terms and conditions of the Creative Commons Attribution (CC BY) license (https://creativecommons.org/licenses/by/4.0/).

