Towards Innovative Solutions for Monitoring Precipitation in Poorly Instrumented Regions: Real-Time System for Collecting Power Levels of Microwave Links of Mobile Phone Operators for Rainfall Quantification in Burkina Faso
Abstract
1. Introduction
1.1. Background and Rationale
1.2. Rainfall Estimation Methods
- (i)
- it is possible to cover very large areas;
- (ii)
- there is no need for major new investments;
- (iii)
- it is fully automatic and does not require experienced service personnel to operate it;
- (iv)
- there is the possibility of having the data in real time.
- -
- Netherlands: in 2007, Leijnse et al. [18] performed the first analysis of data from two CMLs in the Netherlands. Eight rainfall events were evaluated over two CMLs with a resolution of 15 min, and the results are consistent with the rainfall retrieved by the rain gauges and the C-band radar. In 2013, Overeem et al. (2013), by increasing the number of CMLs, were able to deduce the spatial evolution of rainfall.
- -
- Germany: in 2012, Chwala et al. [19] processed the first CML data that they recorded first using data loggers. A new algorithm based on short-time Fourier transform (STFT) was proposed for wet/dry classification on five CML links. The correlation reached 0.81 for the link gauge comparison.
- -
- Burkina Faso: less than 6 years after its first implementation, this new technology was initiated and tested for the first time in Africa. The implementation was performed during the monsoon season of 2012–2013, between two towers 29 km apart, between Korsimoro and Kaya, two cities of Burkina Faso. The rainfall amount during this period were quantified and compared with conventional rain gauge measurements. The experiment was highly successful, and the effectiveness of the method was demonstrated [16].
2. Materials and Methods
2.1. Experimental Site
2.2. Acquisition System
- calculation method: ITU-R P.530,
- ITU-R raine Zone K, (66.26 mm/h UIT-R P.837-7),
- average temperature °C: 27,
- water vapor density (g/m3): 3.2,
- atmospheric pressure (Pa): 1013,
- frequency band: 23 GHz,
- channel spacing: 28 MHz (23 GHz-ITU-RF_737Ann3-CEPT13-02),
- modulation: ACM (mask of modulation 128 QAM, max 1024 QAM),
- antenna size: 1 Ft/0.3 m,
- radio type: ODU600v2,
- availability objective (%): 99.999.
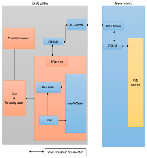
2.3. Data Acquisition Software
- ○
- https://github.com/fenclmar/Rcmlrain, developed under the R language, accessed on 5 February 2022,
- ○
- https://github.com/cchwala/pySNMPdaq, using python language, accessed on 5 February 2022,
- ○
- https://github.com/pycomlink/pycomlink, developed in a python environment, accessed on 5 February 2022,
- ○
- https://github.com/overeem11/RAINLINK, using R language, accessed on 5 February 2022.
2.4. Description of Power Levels Collection Method
3. Overview of Data Collected by the Acquisition System
4. Protection and Security of the Acquisition System
- -
- Lightning protection: on the building a lightning rod was considered essential to be installed. The choice was made to install a lightning conductor with a radius of 30 m all around the LA.M.E laboratory building.
- -
- Verification and reinforcement, or even extension of the mast, installed in 2018, to ensure a good performance of the high frequency transmission/reception system even in strong winds.
- -
- Verification of the high frequency transmission/reception device installed on the ground, in the LA.M.E laboratory.
5. Conclusions
Author Contributions
Funding
Acknowledgments
Conflicts of Interest
References
- Niang, I.; Ruppel, O.C.; Abdrabo, M.A.; Essel, A.; Lennard, C.; Padgham, J.; Urquhart, P. 2014: Africa. In Climate Change 2014: Impacts, Adaptation, and Vulnerability. Part B: Regional Aspects; Contribution of Working Group II to the Fifth Assessment Report of the Intergovernmental Panel on Climate Change; Barros, V.R., Field, C.B., Dokken, D.J., Mastrandrea, M.D., Mach, K.J., Bilir, T.E., Chatterjee, M., Ebi, K.L., Estrada, Y.O., Genova, R.C., Eds.; Cambridge University Press: Cambridge, UK; New York, NY, USA, 2014; pp. 1199–1265. [Google Scholar]
- Calzadilla, A.; Zhu, T.; Rehdanz, K.; Tol, R.S.; Ringler, C. Economywide impacts of climate change on agriculture in Sub-Saharan Africa. Ecol. Econ. 2013, 93, 150–165. [Google Scholar] [CrossRef]
- Christopher, W.; Torquebiau, R.; Xie, H. Improved Agricultural Water Management for Africa’s Drylands; World Bank Studies; World Bank: Washington, DC, USA, 2016. [Google Scholar] [CrossRef]
- Rahimi, A.R.; Holt, A.R.; Upton, G.J.G.; Cummings, R.J. Use of dual-frequency microwave links for measuring path-averaged rainfall. J. Geophys. Res. 2003, 108, 8-1–8-12. [Google Scholar] [CrossRef]
- Lorenz, C.; Kunstmann, H. The Hydrological Cycle in Three State-of-the-Art Reanalyses: Intercomparison and Performance Analysis. J. Hydrometeorol. 2012, 13, 1397–1420. [Google Scholar] [CrossRef]
- Berne, A.; Krajewski, W.F. Radar for hydrology: Unfulfilled promise or unrecognized potential? Adv. Water Resour. 2013, 51, 357–366. [Google Scholar] [CrossRef]
- Gaona, M.F.R.; Overeem, A.; Brasjen, A.M.; Meirink, J.F.; Leijnse, H.; Uijlenhoet, R. Evaluation of Rainfall Products Derived From Satellites and Microwave Links for The Netherlands. IEEE Trans. Geosci. Remote Sens. 2017, 55, 6849–6859. [Google Scholar] [CrossRef]
- Khan, S.; Maggioni, V.; Porcacchia, L. Uncertainties associated with the IMERG Multi-Satellite precipitation product. In Proceedings of the 2016 IEEE International Geoscience and Remote Sensing Symposium (IGARSS), Beijing, China, 10–15 July 2016; pp. 2127–2130. [Google Scholar] [CrossRef]
- Messer, H.; Zinevich, A.; Alpert, P. Environmental Monitoring by Wireless Communication Networks. Science 2006, 312, 713. [Google Scholar] [CrossRef] [PubMed]
- Chwala, C.; Kunstmann, H. Commercial microwave link networks for rainfall observation: Assessment of the current status and future challenges. Wires Water 2019, 6, e1337. [Google Scholar] [CrossRef]
- Uijlenhoet, R.; Overeem, A.; Leijnse, H. Opportunistic remote sensing of rainfall using microwave links from cellular communication networks. Water 2018, 5, e1289. [Google Scholar] [CrossRef]
- David, N.; Gao, H.O.; Kumah, K.K.; Hoedjes, J.C.B.; Su, Z.; Liu, Y. Microwave communication networks as a sustainable tool of rainfall monitoring for agriculture needs in Africa. In Proceedings of the 16th International Conference on Environmental Science and Technology, Rhodes, Greece, 4–7 September 2019. [Google Scholar]
- ITU-R. Calculation of Free-Space Attenuation; Recommendation P.525-4; Electronic Publication: Geneva, Switzerland, 2019. [Google Scholar]
- ITU-R. Attenuation by Atmospheric Gases and Related Effects; Recommendation P.676-12; Electronic Publication: Geneva, Switzerland, 2019. [Google Scholar]
- David, N.; Alpert, P.; Messer, H. The potential of cellular network infrastructures for sudden rainfall monitoring in dry climate regions. Atmos. Res. 2013, 131, 13–21. [Google Scholar] [CrossRef]
- Doumounia, A.; Gosset, M.; Cazenave, F.; Kacou, M.; Zougmore, F. Rainfall monitoring based on microwave links from cellular telecommunication networks: First results from a West African test bed. Geophys. Res. Lett. 2014, 41, 6016–6022. [Google Scholar] [CrossRef]
- Zinevich, A.; Alpert, P.; Messer, H. Estimation of rainfall fields using commercial microwave communication networks of variable density. Adv. Water Resour. 2008, 31, 1470–1480. [Google Scholar] [CrossRef]
- Leijnse, H.; Uijlenhoet, R.; Stricker, J.N.M. Rainfall measurement using radio links from cellular communication networks. Water Resour. Res. 2007, 43, W03201. [Google Scholar] [CrossRef]
- Chwala, C.; Gmeiner, A.; Qiu, W.; Hipp, S.; Nienaber, D.; Siart, U.; Eibert, T.; Pohl, M.; Seltmann, J.; Fritz, J.; et al. Precipitation observation using microwave backhaul links in the alpine and pre-alpine region of Southern Germany. Hydrol. Earth Syst. Sci. 2012, 16, 2647–2661. [Google Scholar] [CrossRef]
- Overeem, A.; Leijnse, H.; Uijlenhoet, R. Country-wide rainfall maps from cellular communication networks. Proc. Natl. Acad. Sci. USA 2013, 110, 2741–2745. [Google Scholar] [CrossRef] [PubMed]
- Fencl, M.; Rieckermann, J.; Sýkora, P.; Stránský, D.; Bareš, V. Commercial microwave links instead of rain gauges: Fiction or reality? Water Sci. Technol. 2015, 71, 31–37. [Google Scholar] [CrossRef] [PubMed]
- Chwala, C.; Keis, F.; Kunstmann, H. Real-time data acquisition of commercial microwave link networks for hydrometeorological applications. Atmos. Meas. Tech. 2016, 9, 991–999. [Google Scholar] [CrossRef]
- Available online: https://www.mapsofworld.com/burkina/burkina-faso-location-map.html (accessed on 17 November 2022).
- Available online: https://www.racom.eu/eng/products/m/ray/app/linkcalc/rain_max.html (accessed on 20 November 2022).
- Available online: https://www.pathloss.com/ (accessed on 11 July 2022).
- ITU-R. Characteristics of Precipitation for Propagation Modeling; Recommendation P837-7; Electronic Publication: Geneva, Switzerland, 2017. [Google Scholar]
- Moumouni, S.; Sanou, S.R.; Kebre, B.M.; Doumounia, A.; Illa, K. Packet Microwave Layer 1 and Layer 2 Throughput in E-band for Mobile Broadband Communications. J. Telecommun. Syst. Manag. 2018, 7, 173. [Google Scholar] [CrossRef]








| F = 23,000.00 MHz K = 1.33% F1 = 100.0, 60.0 | ||
|---|---|---|
| Telecel Universit | LA.M.E | |
| Latitude | 12 22 33.10 N | 12 22 43.90 N |
| Longitude | 001 30 05.53 W | 001 29 51.90 W |
| True azimuth (o) | 51.13 | 231.13 |
| Vertical angle (o) | 0.02 | −0.02 |
| Elevation (m) | 295.60 | 295.77 |
| Antenna model | VHLP1-23 (TR) | VHLP1-23 (TR) |
| Antenna gain (dBi) | 35.30 | 35.30 |
| Antenna height (m) | 20.0 | 20.0 |
| TX loss (dB) | 0.00 | 0.00 |
| RX loss (dB) | 0.00 | 0.00 |
| Configuration | 1 + 0 | 1 + 0 |
| Radio model | CRTE6hp18_28M 32Q 112Mb | CRTE6hp18_28M 32Q 112Mb |
| TX power (dBm) | 20.50 | 20.50 |
| EIRP (dBm) | 55.80 | 55.80 |
| Receive signal (dBm) | −23.17 | −23.17 |
| Thermal fade margin (dB) | 52.83 | 52.83 |
| Effective fade margin (dB) | 51.48 | 51.48 |
| Annual 2 way multipath availability (%) | 100.00000 | |
| Annual 2 way multipath unavailability (sec) | 0.00 | |
| Annual rain availability (%) | 100.00000 | |
| Annual rain + multipath availability (%) | 100.00000 | |
| Multipath fading method—Vigants—Barnett Rain fading method—Rec.ITU P 530-8/13 R(837-5) | ||
Disclaimer/Publisher’s Note: The statements, opinions and data contained in all publications are solely those of the individual author(s) and contributor(s) and not of MDPI and/or the editor(s). MDPI and/or the editor(s) disclaim responsibility for any injury to people or property resulting from any ideas, methods, instructions or products referred to in the content. |
© 2022 by the authors. Licensee MDPI, Basel, Switzerland. This article is an open access article distributed under the terms and conditions of the Creative Commons Attribution (CC BY) license (https://creativecommons.org/licenses/by/4.0/).
Share and Cite
Djibo, M.; Ouedraogo, W.Y.S.B.; Doumounia, A.; Sanou, S.R.; Sawadogo, M.; Guira, I.; Koné, N.; Chwala, C.; Kunstmann, H.; Zougmoré, F. Towards Innovative Solutions for Monitoring Precipitation in Poorly Instrumented Regions: Real-Time System for Collecting Power Levels of Microwave Links of Mobile Phone Operators for Rainfall Quantification in Burkina Faso. Appl. Syst. Innov. 2023, 6, 4. https://doi.org/10.3390/asi6010004
Djibo M, Ouedraogo WYSB, Doumounia A, Sanou SR, Sawadogo M, Guira I, Koné N, Chwala C, Kunstmann H, Zougmoré F. Towards Innovative Solutions for Monitoring Precipitation in Poorly Instrumented Regions: Real-Time System for Collecting Power Levels of Microwave Links of Mobile Phone Operators for Rainfall Quantification in Burkina Faso. Applied System Innovation. 2023; 6(1):4. https://doi.org/10.3390/asi6010004
Chicago/Turabian StyleDjibo, Moumouni, Wend Yam Serge Boris Ouedraogo, Ali Doumounia, Serge Roland Sanou, Moumouni Sawadogo, Idrissa Guira, Nicolas Koné, Christian Chwala, Harald Kunstmann, and François Zougmoré. 2023. "Towards Innovative Solutions for Monitoring Precipitation in Poorly Instrumented Regions: Real-Time System for Collecting Power Levels of Microwave Links of Mobile Phone Operators for Rainfall Quantification in Burkina Faso" Applied System Innovation 6, no. 1: 4. https://doi.org/10.3390/asi6010004
APA StyleDjibo, M., Ouedraogo, W. Y. S. B., Doumounia, A., Sanou, S. R., Sawadogo, M., Guira, I., Koné, N., Chwala, C., Kunstmann, H., & Zougmoré, F. (2023). Towards Innovative Solutions for Monitoring Precipitation in Poorly Instrumented Regions: Real-Time System for Collecting Power Levels of Microwave Links of Mobile Phone Operators for Rainfall Quantification in Burkina Faso. Applied System Innovation, 6(1), 4. https://doi.org/10.3390/asi6010004

