Economic Assessment of Photovoltaics Sizing on a Sports Center’s Microgrid Equipped with PEV Chargers
Abstract
:1. Introduction
1.1. Motivation
1.2. Literature Review
1.3. Contribution
- The proposed PEV charging strategy in this paper increases the NPV of the PV investment to the microgrid. More specifically, when the proposed charging strategy is active, it presents better NPV results than the ones when using a simple charging strategy, such as the PEVs charge with their nominal power when they plug into the charger. The proposed charging strategy takes into consideration the electricity price and the PV generation in order to schedule efficiently the PEV charging program; and
- The proposed charging strategy can combine PV generation and grid electricity price in order to obtain the charging schedule of the PEVs. The results show that this combination can bring higher NPV for the PV investment.
2. Methodology
2.1. PEV and Charger Type
2.2. PEV Arrival, Departure and State of Charge
2.3. PEV Charging Scheduling
2.3.1. Uncoordinated Charging Strategy
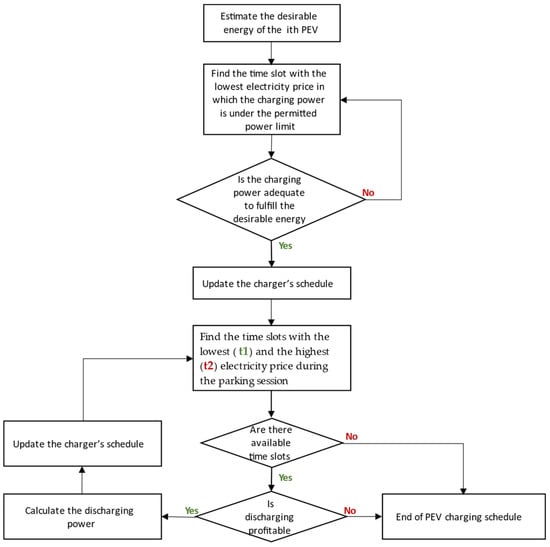
2.3.2. Proposed Charging Strategy
2.4. Microgrid Power Balance
2.5. Financial Model
2.6. Extrapolation Monthly Results to One Year
3. Case Study
4. Results
5. Conclusions
Author Contributions
Funding
Institutional Review Board Statement
Informed Consent Statement
Data Availability Statement
Conflicts of Interest
Nomenclature
| nch | charging efficiency |
| ndic | discharging efficiency |
| n | charging and discharging efficiency |
| C | electricity price |
| tB | time slot that the energy will be bought from the grid |
| tS | time slot that the energy will be sold to the grid |
| Plimit | charging power limit |
| P | power assigned to the PEV charger |
| Emin | lower energy limit of the PEV’s battery |
| Emax | upper power limit of the PEV’s battery |
| ch | binary variable denoting charging mode of the PEV |
| dch | binary variable denoting discharging mode of the PEV |
| ED | desirable energy of the PEV during its departure |
| c1 | variable that depends on the PV generation value |
| c2 | variable that depends on the electricity price value |
| PL | load of the sport facilities |
| PCh | load from PEV charging |
| PPV | energy generated from the PVs |
| PDch | energy from the PEV discharging |
| Ry | net cash flow during the year y |
| S&R | savings and revenues due to the investment |
| IntCost | Installation costs |
| O&ECost | operation and maintenance costs |
References
- Konstantinidis, G.; Kanellos, F.; Kalaitzakis, K. A simple multi-parameter method for efficient charging scheduling of electric vehicles. Appl. Syst. Innov. 2021, 4, 58. [Google Scholar] [CrossRef]
- Paspatis, A.; Konstantopoulos, G.; Dedeoglu, S. Control design and small-signal stability analysis of inverter-based microgrids with inherent current limitation under extreme load conditions. Electr. Power Syst. Res. 2021, 193, 106929. [Google Scholar] [CrossRef]
- Paspatis, A.; Konstantopoulos, G. Three-Phase Current-Limiting Droop Controlled Inverters Operating in Parallel. In Proceedings of the 2019 IEEE Milan PowerTech, Milan, Italy, 23–27 June 2019; pp. 1–6. [Google Scholar]
- Paspatis, A.; Konstantopoulos, G.; Papadopoulos, T.; Nikolaidis, V. Dynamic grid voltage support from distributed energy resources during short-circuits. In Proceedings of the 2017 52nd International Universities Power Engineering Conference (UPEC), Heraklion, Greece, 28–31 August 2017; pp. 1–6. [Google Scholar]
- Ahmad, F.; Alam, M.; Shariff, S.; Krishnamurthy, M. A cost-efficient approach to EV charging station integrated community microgrid: A case study of Indian power market. IEEE Trans. Transp. Electrif. 2019, 5, 200–214. [Google Scholar] [CrossRef]
- Zhaoxia, X.; Hui, L.; Tianli, Z.; Huaimin, L. Day-ahead Optimal Scheduling Strategy of Microgrid with EVs Charging Station. In Proceedings of the IEEE 10th International Symposium on Power Electronics for Distributed Generation Systems (PEDG), Xi’an, China, 3–6 June 2019; pp. 774–780. [Google Scholar]
- Kamankesh, H.; Agelidis, V.; Kavousi-Fard, A. Optimal scheduling of renewable micro-grids considering plug-in hybrid electric vehicle charging demand. Energy 2016, 100, 285–297. [Google Scholar] [CrossRef]
- Haupt, L.; Schöpf, M.; Wederhake, L.; Weibelzahl, M. The influence of electric vehicle charging strategies on the sizing of electrical energy storage systems in charging hub microgrids. Appl. Energy 2020, 273, 115231. [Google Scholar] [CrossRef]
- Clairand, J.; Álvarez-Bel, C.; Rodríguez-García, J.; Escrivá-Escrivá, G. impact of electric vehicle charging strategy on the long-term planning of an isolated microgrid. Energies 2020, 13, 3455. [Google Scholar] [CrossRef]
- Chae, S.; Kim, G.; Choi, Y.; Kim, E. Design of isolated microgrid system considering controllable EV charging demand. Sustainability 2020, 12, 9746. [Google Scholar] [CrossRef]
- van der Kam, M.; van Sark, W. Smart charging of electric vehicles with photovoltaic power and vehicle-to-grid technology in a microgrid; a case study. Appl. Energy 2015, 152, 20–30. [Google Scholar] [CrossRef] [Green Version]
- Chandra Mouli, G.; Bauer, P.; Zeman, M. System design for a solar powered electric vehicle charging station for workplaces. Appl. Energy 2016, 168, 434–443. [Google Scholar] [CrossRef] [Green Version]
- Ouammi, A. Peak load reduction with a solar PV-based smart microgrid and vehicle-to-building (V2B) concept. Sustain. Energy Technol. Assess. 2021, 44, 101027. [Google Scholar] [CrossRef]
- Caruso, M.; Di Tommaso, A.; Imburgia, A.; Longo, M.; Miceli, R.; Romano, P.; Salvo, G.; Schettino, G.; Spataro, C.; Viola, F. Economic evaluation of PV system for EV charging stations: Comparison between matching maximum orientation and storage system employment. In Proceedings of the IEEE International Conference on Renewable Energy Research and Applications (ICRERA), Birmingham, UK, 20–23 November 2016; pp. 1179–1184. [Google Scholar]
- Atia, R.; Yamada, N. More accurate sizing of renewable energy sources under high levels of electric vehicle integration. Renew. Energy 2015, 81, 918–925. [Google Scholar] [CrossRef]
- Bhatti, A.; Salam, Z.; Ashique, R. Electric vehicle charging using photovoltaic based microgrid for remote islands. Energy Procedia 2016, 103, 213–218. [Google Scholar] [CrossRef]
- European Sales 2020 EV and PHEV. Available online: https://carsalesbase.com/european-sales-2020-ev-phev/ (accessed on 11 April 2022).
- Konstantinidis, G.; Karapidakis, E.; Paspatis, A. Mitigating the impact of an official PEV charger deployment plan on an urban grid. Energies 2022, 15, 1321. [Google Scholar] [CrossRef]
- Renault Zoe ZE50 R135. Available online: https://ev-database.org/car/1205/Renault-Zoe-ZE50-R135 (accessed on 11 April 2022).
- Tesla Model 3. Available online: https://ev-database.org/car/1555/Tesla-Model-3 (accessed on 11 April 2022).
- Volkswagen e-Golf. Available online: https://ev-database.org/car/1087/Volkswagen-e-Golf (accessed on 11 April 2022).
- Hyundai Kona Electric 64 kWh. Available online: https://ev-database.org/car/1423/Hyundai-Kona-Electric-64-kWh (accessed on 11 April 2022).
- Nissan Leaf. Available online: https://ev-database.org/car/1106/Nissan-Leaf (accessed on 11 April 2022).
- BMW i3 120, Ah. Available online: https://ev-database.org/car/1145/BMW-i3-120-Ah (accessed on 11 April 2022).
- Vespa Elettrica 70 km/h. Available online: https://www.vespa.com/us_EN/models/elettrica/elettrica-70-kmh-3-6-kw-electric-motorcycle/ (accessed on 11 April 2022).
- Zero, S.R. Available online: https://www.zeromotorcycles.com/model/zero-sr (accessed on 11 April 2022).
- Electric Midi/Minibus. Available online: https://thelionelectric.com/en/products/electric_minibus (accessed on 11 April 2022).
- STAT FAQs Part 2: Lifetime of PV Panels. Available online: https://www.nrel.gov/state-local-tribal/blog/posts/stat-faqs-part2-lifetime-of-pv-panels.html (accessed on 27 April 2022).
- Renewable Power Generation Costs in 2020. Available online: https://www.irena.org/publications/2021/Jun/Renewable-Power-Costs-in-2020 (accessed on 27 April 2022).

















| PEV Type | PEV Model | PEV Appearance Possibility | Battery Capacity (kWh) | On-Board Charger Limitation (kW) | |
|---|---|---|---|---|---|
| AC | DC | ||||
| EV | Renault Zoe [19] | 0.18 | 52 | 22 | 46 |
| Tesla Model 3 [20] | 0.23 | 57 | 11 | 170 | |
| Volkswagen e-Golf [21] | 0.1 | 32 | 7.2 | 40 | |
| Hyundai Kona EV [22] | 0.08 | 64 | 11 | 77 | |
| Nissan Leaf [23] | 0.09 | 37 | 6.6 | 46 | |
| BMW i3 [24] | 0.07 | 37.9 | 11 | 49 | |
| ETW | Vespa Elettrica [25] | 0.09 | 4.2 | 1.9 * | 3 * |
| Zero SR [26] | 0.06 | 12.6 | 3.3 | 6 | |
| EB | Electric Minibuses [27] | 0.1 | 160 | 19.2 | 100 * |
| Initial (€/kWh) | O&M per Year (€/kWh) | Inflations Rate (%/year) | Investment Period (Years) |
|---|---|---|---|
| 839 [29] | 9.5 [29] | 6 | 25 |
| PV (kWp) | Scenarios |
|---|---|
| a/b/c/d/e | |
| 1000 | 348,108 € |
| 2000 | 696,216 € |
| 3000 | 1,044,324 € |
| 4000 | 1,392,432 € |
| PV (kWp) | Scenarios | |||||||||
|---|---|---|---|---|---|---|---|---|---|---|
| a | b | c | d | e | ||||||
| s1 | s2 | s1 | s2 | s1 | s2 | s1 | s2 | s1 | s2 | |
| 1000 | 69,985 € | 113,883 € | 221,815 € | 383,782 € | 395,514 € | 630,491 € | 87,349 € | 138,934 € | 70,437 € | 115,431 € |
| 2000 | ||||||||||
| 3000 | ||||||||||
| 4000 | ||||||||||
| PV (kWp) | Scenarios | |||||||||||
|---|---|---|---|---|---|---|---|---|---|---|---|---|
| a | b | c | d | |||||||||
| Unc. | s1 | s2 | Unc. | s1 | s2 | Unc. | s1 | s2 | Unc. | s1 | s2 | |
| 1000 | 13 | 12 | 12 | 13 | 11 | 9 | 13 | 9 | 8 | 13 | 13 | 12 |
| 2000 | 13 | 12 | 12 | 11 | 11 | 10 | 13 | 13 | ||||
| 3000 | 13 | 13 | 12 | 12 | 12 | 11 | 13 | 13 | ||||
| 4000 | 13 | 13 | 13 | 13 | 12 | 11 | 13 | 13 | ||||
Publisher’s Note: MDPI stays neutral with regard to jurisdictional claims in published maps and institutional affiliations. |
© 2022 by the authors. Licensee MDPI, Basel, Switzerland. This article is an open access article distributed under the terms and conditions of the Creative Commons Attribution (CC BY) license (https://creativecommons.org/licenses/by/4.0/).
Share and Cite
Karapidakis, E.; Konstantinidis, G.; Vidakis, N.; Yfanti, S. Economic Assessment of Photovoltaics Sizing on a Sports Center’s Microgrid Equipped with PEV Chargers. Appl. Syst. Innov. 2022, 5, 78. https://doi.org/10.3390/asi5040078
Karapidakis E, Konstantinidis G, Vidakis N, Yfanti S. Economic Assessment of Photovoltaics Sizing on a Sports Center’s Microgrid Equipped with PEV Chargers. Applied System Innovation. 2022; 5(4):78. https://doi.org/10.3390/asi5040078
Chicago/Turabian StyleKarapidakis, Emmanuel, George Konstantinidis, Nectarios Vidakis, and Sofia Yfanti. 2022. "Economic Assessment of Photovoltaics Sizing on a Sports Center’s Microgrid Equipped with PEV Chargers" Applied System Innovation 5, no. 4: 78. https://doi.org/10.3390/asi5040078
APA StyleKarapidakis, E., Konstantinidis, G., Vidakis, N., & Yfanti, S. (2022). Economic Assessment of Photovoltaics Sizing on a Sports Center’s Microgrid Equipped with PEV Chargers. Applied System Innovation, 5(4), 78. https://doi.org/10.3390/asi5040078

