Abstract
Wind energy is among the foremost vital renewable energy sources in the world. With the increase in its popularity and use, the requirement for safety measures regarding this type of energy is becoming more prevalent. The development and operation requirements that come with installing and running wind turbines have many risks that need managing and mitigation. This study implemented a risk evaluation method for the transportation, construction, operation, and maintenance of wind turbines, employing the fuzzy method. Fuzzy Analytical Hierarchy Process (FAHP), a multi-criteria higher cognitive process technique, was used to determine the weights of the risk parameters evaluated with the Fine–Kinney method. After that, the Fuzzy Technique for Order Performance by Similarity to Ideal Solution (FTOPSIS) was employed for ranking the hazard’s source. Using Occupational Health and Safety (OHS) consultants, this study was conducted in Bangladesh regarding its onshore turbines. Findings have revealed that the most prevalent hazards during transportation, construction, operation, and maintenance, respectively, are “Driving vehicles at night in dark weather conditions”, “Work in hot and humid conditions”, “Inclement weather”, and “Entering of unauthorized persons”. The results of this study can help the OHS department to track these risks and to control and minimize them.
Keywords:
wind turbine; hazard; occupational health and safety; fuzzy set theory; AHP; TOPSIS; Fine–K–inney 1. Introduction
Wind energy is now considered one of the mainstream alternative electricity sources in the electricity generation industry. Over the last half-decade, there has been a reported increase of 19% in average installed wind generation capacity [1]. The sole purpose of a wind turbine is to produce electricity from wind. The kinetic energy from the wind is transformed into mechanical energy through the wind turbine. The mechanical energy is then converted into electrical energy, before being sent out or stored for use later. The turbines can be placed either onshore or offshore; however, the original purpose of the wind turbine does not change regardless of location. The wind energy sector regularly introduces updated technology, updated processes, and new material that expose workplace safety and health issues [2]. Risks are involved throughout the wind turbine’s whole lifecycle, including manufacturing, transportation, construction, operation, maintenance, and disbandment [2,3].
The power demand is almost 6000 MW; however, Bangladesh’s power generation capacity falls short by 1500 MW. The power generated serves around 49% of the Bangladeshi population, which translates to the fact that the per-person electricity usage is around 180 kWh, one of the lowest in the region. Most of the electricity generated in Bangladesh comes from fossil fuels such as natural gas and coal. Currently, there are no reliable sources of renewable energy available to Bangladesh. Bangladesh only recently has begun researching the feasibility of wind energy and has discovered that the districts bordering the Bay of Bengal have the most viable location to harness wind power. These districts near the coast experience the monsoon winds, which occur from March until October. These winds carry much kinetic energy, and therefore, these districts are the ideal regions to harness the energy from the monsoon winds and convert them into electricity. This will allow Bangladesh to increase its energy generation capacity, while slowly reducing its dependency on fossil fuels [4]. In March 2021, the government of Bangladesh and Japan International Cooperation Agency reviewed and signed the Record of Discussion for the Integrated Energy and Power Master Plan. This signifies that the government of Bangladesh is laying the groundwork for long-term electricity generation capabilities, which will fuel growth in these sectors in the coming years.
The majority of the past research on occupational risk analysis of wind turbines has concentrated on identifying and analyzing the risk partially. For instance, Asian et al. [5] (identified and analyzed the wind turbine accident and death data. Gul et al. [6] analyzed the occupational risk of wind turbines during the construction and operation period using Fuzzy Analytical Hierarchy Process (FAHP) and Fuzzy ViseKriterijumska Optimizacija I Kompromisno Resenje (FVIKOR) methods. Mustafa and Al-Mahadin (2018) identified and analyzed the hazards of onshore wind turbines using risk matrix. Karanikas et al. [2] only identified the occupational health hazards. According to the previous work, this study answers the following research questions (RQs):
RQ1: What are the occupational risks in different stages of wind turbines’ lifecycles in an emerging economy context?
RQ2: How can these occupational risks be systematically assessed so that they could be controlled or handled effectively?
This study contributes to the extant literature by being amongst the earliest works to assess the occupational risk of wind turbines during the transportation, construction, operation, and maintenance stages in Bangladesh. Within this context, this article endeavors to achieve the following objectives:
- To identify the occupational risk of wind turbines during the transportation, construction, operation, and maintenance stages.
- To implement the Fine–Kinney, Fuzzy-AHP, and Fuzzy-TOPSIS methods for analyzing and ranking the hazards using occupational health and safety (OSH) expertise in judgment.
- To control and mitigate risks using the risk control framework.
According to the Fine–Kinney method, the three risk parameters exposure (E), consequence (C), and probability (P) of an accident are identified. The Fuzzy-AHP was used for calculating the weight of these three risk parameters. The Fuzzy-TOPSIS was used for ranking hazards in terms of transportation, construction, operation, and maintenance in the observed wind turbine. In this study, Fuzzy-TOPSIS was used because of its capability for handling vague and ambiguous information and ability to consider both positive and negative alternative criteria [7].
The remainder of the article is laid out as follows. Section 2 discusses the literature review related to occupational risk assessment of wind turbines using various Multi-Criteria Decision Analysis (MCDA) tools. Section 3 discusses the theoretical framework for the method. Section 4 presents the research methodology, while Section 5 discusses the data collection and analysis. Section 6 highlights the results and discussion, and a conclusion is discussed in the final section.
2. Literature Review
This section discusses the previous studies related to wind turbines and their occupational risk assessment method.
2.1. Wind Turbine and Occupational Risk
A wind turbine is a device that has a tower and a vanned wheel. The vanned wheel is turned by the wind to produce electricity [6]. Recently, the wind energy sector has experienced tremendous growth [2,8]. To produce electricity from wind turbines, various occupational risks are involved, shown in Table 1.
Table 1.
Occupational risks involved in wind power production.
2.2. Occupational Risk Assessment Methods
Occupational risk assessment is the process of determining whether or not the risks posed by a hazard are acceptable, considering the effectiveness of any controls. Risk assessment can be carried out in a variety of ways, ranging from expert to participatory procedures, and using basic to complex methodologies [12]. Risk assessment entails assessing, ranking, and categorizing risks. An assessment can use MCDA tools. Table 2 shows the recent occupational risk assessment methodology that has appeared in the literature.
Table 2.
Occupational risk assessment methodology.
2.3. Wind Turbines Occupational Risk Assessment
Several research works have been performed in this field by different researchers. For example, Aneziris et al. [10] performed risk quantification for workers in the operations, construction, and maintenance of an onshore wind farm. In this article, occupation risk assessment methodology was developed during the initial project definition. Failure analysis with a focus on proper data attribute measurement needs to be conducted for clear analysis. Besides that, data mining for identifying WTs’ bearing faults, signal analysis, and processing are some critical components that need to be taken into account for further proceeding. Katzner et al. [22] reviewed the core analysis of types of failure and their respective use in a wind turbine system’s safety analysis. Gul et al. [6] assessed the risk during the construction and operation phases of an onshore Turkish wind turbine.
To carry out the risk analysis parameter, consideration of the FAHP was made in this specific study. Afterward, fuzzy VIKOR methods were used to analyze the critical context of hazard prioritization. The results of the study show that the most serious risks that occur during construction are generally occurring due to lack of seat belts, panic during emergencies, falls from heights, as well as the inability to quickly respond during emergencies. Mustafa and Al-Mahadin [23] have demonstrated that workplace risk assessment requires a clear analytical model of five phases including identification of hazards, identifying employees who may be harmed, assessing the risks, making a record, and reviewing the risk assessment. Nevertheless, in the discussed article, phases involving making a record and reviewing the risk assessment parameters are not mentioned, which may create issues in case similar risks occur in the future. Mentes and Turan [18] demonstrated that a risk analysis process is critical for an effective energy management system.
Nevertheless, in this context, the main focus has been kept in the context of energy management. Karanikas et al. [2] have demonstrated that in the construction stage and monitoring phase of a wind farm, hazardous gasses, dust, and vapor are some critical elements that can impact workers’ health. Therefore, the OHS executives need to track these specific contexts or issues to ensure a clear demarcation concerning the discussed attribute of strategic development.
3. Proposed Framework
Wind turbines are usually one of two types, offshore and onshore, shown in Figure 1 [6,24] A general wind turbine system has six major components, which are identified in Figure 1 [8,25].
Figure 1.
Basic components of a wind turbine system and onshore and offshore wind turbines [25,26].
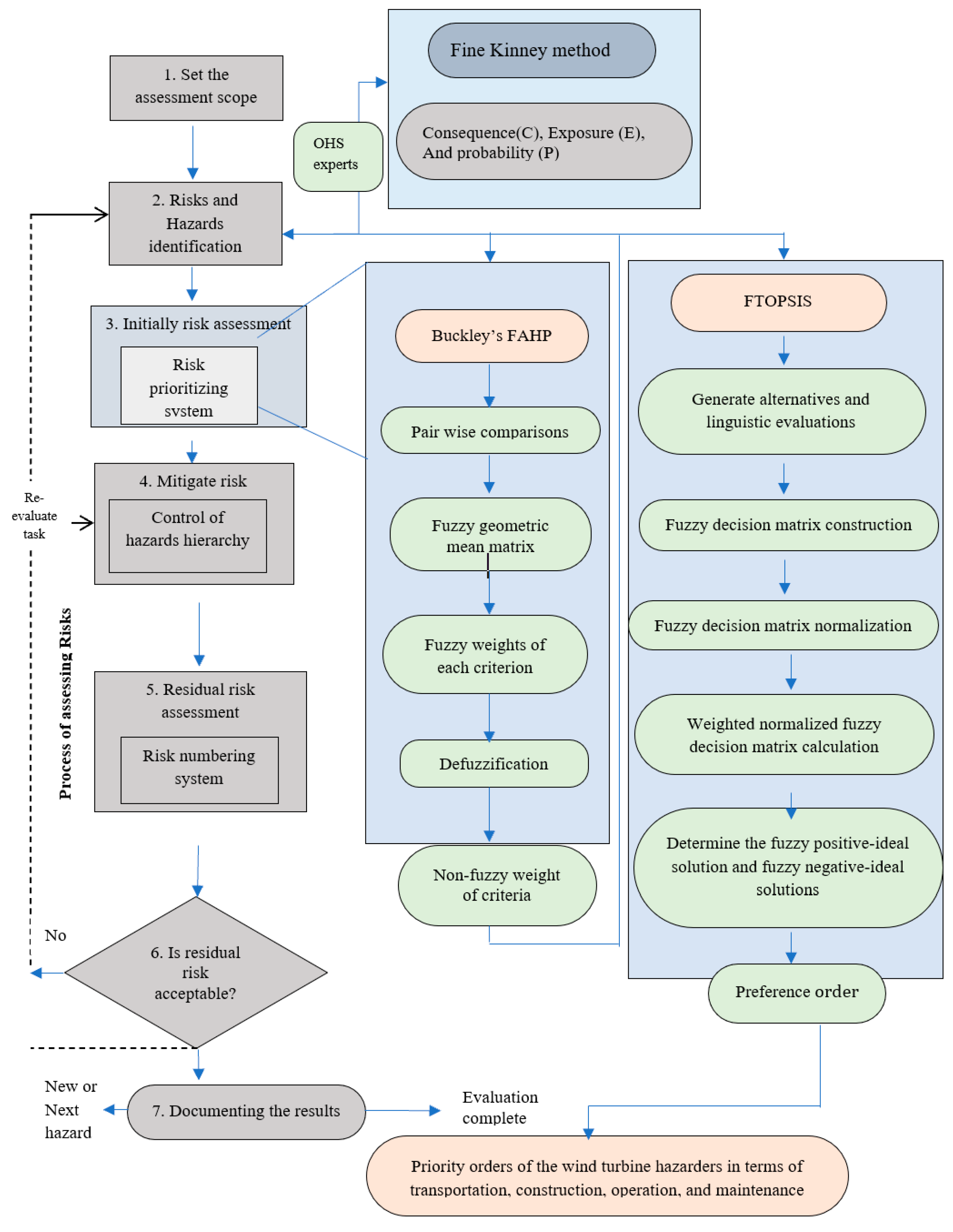
Before selecting and ranking hazards by the planned method, the OHS specialists must identify and document the main hazards and risks using their best judgment and previous work/literature review. An occupational risk is one that occurred during the transportation, construction, operation, and maintenance period [5]. The project framework is shown in Figure 2. This framework is used to identify and prioritize the occupational risk of a wind turbine for a developing country such as Bangladesh.
Figure 2.
Proposed combined risk assessment method.
This framework consists of seven main points: 1. Assessment of scope; 2. Tasks and risks identification by OHS experts; 3. Assessment of risks. In this step, hazards from transportation, construction, operation, and maintenance of the wind turbine are assessed. C, E, and P are weighted by Buckley’s FAHP, and pairwise comparisons are considered. Hazards are ranked using the fuzzy-TOPSIS method. This step is the main point of this paper; 4. Mitigation of risk by reducing or removing risk using hazard control hierarchy; 5. Residual risk assessment. This is to ensure that the measures taken can mitigate risk; 6. Deciding if the residual risk is acceptable; and 7. Documenting the results.
4. Research Methodology
The objective of this study is to identify and analyze the occupational risk in wind turbines. For occupational risk assessment, transportation, construction, operation, and maintenance stages are considered in this study. According to the literature review and previous work, a hybrid method (Fine–Kinney, FAHP, and FTOPSIS) is considered in this study.
4.1. Fine–Kinney Method
This method is used for MCDA weight calculation [13,27]. Three parameters determine the risk value as follows: severity of consequences of hazards for an employee (C), the exposure frequency or prevalence of hazards (E), and also their probability (P) [27]. Firstly, the scale of those three parameters is set (Table 3). Next, the risk values (R) are measured as R = C × E × P [13]. According to the score of R’s (R = C × E × P), hazards are classified into five risk levels (Table 4). This methodology has an equal coefficient for all the risk values [13].
Table 3.
Scale of risk parameters [13,27].
Table 4.
Level of risk [13,27].
4.2. Buckley’s Fuzzy AHP Method
The traditional AHP method has some limitations [28]. For instance, the AHP methodology is especially used in nearly crisp rating applications [29]. Some other drawbacks of AHP methodology are that the AHP methodology does not take into consideration the unpredictability of human judgment, the ratings given by the AHP methodology are quite broad, and the ratings are subject to the preference and approach of the administrator. Fuzzy theory and AHP have been integrated by many decision-makers to reduce uncertainty. Various versions of FAHP are used for multi-criteria decision analysis work [16,29]. Buckley’s FAHP method is used in this study. Buckley’s FAHP steps are as follows [16,30]:
Step 1: Develop a pairwise comparison matrix with all the hazards. Use linguistic terms with the pairwise comparisons by asking which hazard is more important compared to another hazard and construct the decision matrix.
Step 2: By using geometric mean value, determine the fuzzy geometric mean and fuzzy weights of each criterion, based on Equations (3) and (4).
Here, indicates the fuzzy weight of criterion i and, = (, , ); indicate a lower, middle, and upper value of fuzzy weight, respectively.
Step 3: Finally, calculate the weight by using the following formula.
4.3. Fuzzy TOPSIS Method
Fuzzy TOPSIS multi-criteria is a higher cognitive process and has been credited with helping to create many methods to solve multi-criteria problems [31]. The principle of TOPSIS is that the choice must be the closest to the most preferred solution and the furthest from the least preferred outcome. The most preferred outcome should maximize the benefits and reduce the costs, while the least preferred outcome should have the opposite effect. In order to achieve maximum benefit, the option closest to the most preferred outcome should be chosen. FTOPSIS methods were developed after the fuzzy set theory [32]. The FTOPSIS method is as follows [7,33]:
Step 1: Determine the weighted value of each criterion. This analysis employs fuzzy AHP to search out the fuzzy preference weights.
Step 2: Construct the fuzzy performance/decision matrix and choose the suitable linguistic variables for the alternatives concerning criteria:
where i = 1, 2, 3, ……… m; j = 1, 2, 3, 4, …………. n;
where is the performance of alternative concerning criterion according to the data of expert, and .
Step 3: Develop a combined decision matrix using the following formula:
Step 4: Normalize the fuzzy decision matrix by the following formula:
and ), where .
The weighted fuzzy normalized decision matrix is shown as the following matrix
and ; here, is the fuzzy weight of criterion i.
Step 5: Evaluate the fuzzy positive ideal solution (FPIS) and fuzzy negative solution (FNIS).
From the weight-normalized fuzzy decision matrix, it is clear that the elements are normalized positive triangular fuzzy numbers. Its range is [0, 1]. The fuzzy positive ideal solution and fuzzy negative ideal solution are as follows:
where and .
Step 6: Calculate the difference () between each criterion and fuzzy positive ideal solution as well as a negative ideal solution.
The distance between two fuzzy numbers is calculated by the following formula:
where and .
Step 7: Determine a closeness coefficient () using the following formula:
Step 8: The order of ranking of all alternatives may be established using the value. The best alternatives are closest to the FPIS and farthest from the FNIS.
5. Data Collection and Risk Initialization
Data were collected from the Muhuri Dam wind power plant, Sonagazi, Feni, Bangladesh (under the Bangladesh Power Development Board). The OHS experts were identified who could give their best judgment for assessing occupational risk due to their practical experience in this area and their long-term experience in the corporate field. Due to COVID-19 protocol, only three experts were considered in this study. Table 5 provides the profiles of the three OHS experts. After that, the most crucial risk and hazard sources were identified in terms of transportation, construction, operation, and maintenance by the OHS experts and are shown in Table 6, Table 7, Table 8 and Table 9, respectively.
Table 5.
OHS experts’ profile.
Table 6.
Hazard and risks associated with wind turbine transportation [6].
Table 7.
Hazard and risks associated with wind turbine construction [6].
Table 8.
Hazard and risks associated with wind turbine operation [6].
Table 9.
Hazard and risks associated with wind turbine maintenance [6].
6. Result and Discussions
6.1. Risk Assessment and Risk Prioritizing
After defining the hazards of all sections, according to Buckley’s Fuzzy AHP, Fine–Kinney parameters (probability (P), consequence (C), and exposure (E)) values were determined by OHS experts using the linguistic scale provided in Table 10. The pairwise linguistic comparison matrix of the three experts is presented in Table A1 (in Appendix A), and corresponding fuzzy numbers are shown in Table 11.
Table 10.
Corresponding fuzzy number of the linguistic scale [29].
Table 11.
Corresponding fuzzy number of each expert.
After that, the pairwise comparison matrix was computed using Buckley’s geometric mean method.
for as an example:
Using the same computational process, the pairwise comparison matrix A was constructed.
Then, the fuzzy weight dimensions were calculated.
Similarly, and
By using Equation (3), the weight of each criterion was determined.
Similarly, (0.363, 0.502, 0.671) and = (0.228, 0.308, 0.423).
Finally, the non-fuzzy weight was calculated by using Equation (4).
Therefore, = ((0.266 − 0.144) + (0.189 − 0.144))/3 + 0.144 = 0.200.
Similarly, = 0.320.
The normalized weights of C, E, P were determined as (0.194, 0.496, 0.310).
For the consistency check, , consistency index CI = 0.046 and random consistency index RI = 0.540 were found. The consistency ratio CR = CI/RI = 0.086”, which is below 10%. Therefore, the result is consistent and reliable. The fuzzy-weight of C, E, and P ((0.144, 0.189, 0.266), (0.363, 0.502, 0.671), and (0.228, 0.308, 0.423)) were used for fuzzy-TOPSIS method, and the non-fuzzy weights of C, E, and P (0.194, 0.496, 0.310) were used for TOPSIS method.
Fuzzy-TOPSIS was used to rank the risks in all sections. In this study, the OHS experts evaluated hazards by the linguistic relations presented in Table 12.
Table 12.
Linguistic relations and triangular fuzzy value [34].
The linguistic evaluations of all sections’ hazards by OHS experts in terms of consequence, exposure, and probability are given in Table 13, Table 14, Table 15 and Table 16.
Table 13.
Linguistic assessment of hazards associated with wind turbine transportation.
Table 14.
Linguistic assessment of hazards associated with wind turbine construction.
Table 15.
Linguistic assessment of hazards associated with wind turbine operation.
Table 16.
Linguistic assessment of hazards associated with wind turbine maintenance.
All linguistic relations were converted into triangular fuzzy numbers, and the combined decision matrix is presented in Table 17 for the transportation stage. As an example, experts assessed the hazard “HIT1” for the consequence section by using linguistic relations (F, MG, F). From Table 13, the corresponding fuzzy values are (3, 5, 7), (5, 7, 9), and (3, 5, 7) respectively. For the combined decision matrix, l = min (3, 5, 3) = 3; m = average (5, 7, 5) = 5.67; and u = max (7, 9, 7) = 9. Thus, for the combined decision matrix, HIT1 (C) = (3, 5.67, 9) in Table 17.
Table 17.
Combined decision matrix for the transportation stage.
After that, the normalized fuzzy decision matrix and weighted fuzzy decision matrix were evaluated using Equations (6) and (7). For example, according to the Table 17, HIT1 (C) = (3, 5.67, 9), , and the fuzzy-weight (C) = (0.144, 0.189, 0.266). Therefore, the weighted normalized fuzzy decision matrix HIT1 (C) = ( = (0.043, 0.107, 0.239) shown in Table 18.
Table 18.
Weighted normalized fuzzy decision matrix for the transportation stage.
Then, the FPIS and FNIS were computed by using the Equations (9) and (10). For example, max () = (0.072, 0.158, 0.266) and min () = (0, 0.032, 0.133) in Table 18.
The distance from each alternative to the FPIS and to the FNIS was determined using the Equations (11)–(13). For example, HIT1 (C, E, P) =
Therefore, = 0.037 + 0.072 + 0.012 = 0.120
and = 0.079.
In a similar way, we can determine the value of 0.684. All values are shown in Table 19. The ranking of each hazard was measured by the using Equation (14) and shown in Table 19. Based on Table 19, the order of hazard source for the observed wind turbine in times of transportation found that “Driving vehicles at night in dark weather conditions” (HIT09) has the highest ranking among these 12-hazard sources. Because it has the largest CCi, the second largest is “Turbines not secured properly” (HIT10), which is followed by “Rough weather conditions (windy, rainy)” (HIT07) and “Uncoordinated movement by heavy vehicles” (HIT8). On the other hand, “Unsuitable slope in the excavation roads” (HIT4) and “Industrial fluid under high pressure and excessive noise” (HIT12) represent the lowest two positions of the 12 hazard sources.
Table 19.
, and ranking for the hazard sources in times of transportation.
Similar analyses were performed for the construction, operation, and maintenance stages. Due to the space limitations, those results are not provided. Table 20 summarized the results of construction, operation, and maintenance stages. In the construction stage, “Work in hot and humid condition” (HIC14) has the highest ranking among these 20 hazard sources, followed by “Accidents from hand equipment use” (HIC20), “Lack of hazard signs” (HIC19), and “No plans for emergency” (HIC9). In addition, “Using ladders to get to a height” (HIC16) and “Elevator going up and down” (HIC15) are the least hazardous sources. For the operation and the maintenance stages, hazard sources are ranked as HIO12 > HIO2 > HIO15 > HIO6 …… and HIM11 > HIM3 > HIM5 > HIM6 ……. as shown in Table 20.
Table 20.
Weighted normalized fuzzy decision matrix for the transportation stage.
The fuzzy-TOPSIS multi-criteria decision analysis method can only prioritize the hazards’ sources and can suggest preventive action. For this reason, each risk should be kept to an acceptable level [35]. Hazards are identified and prioritized in the transportation, construction, operation, and maintenance stages using the FTOPSIS method. All hazards are classified into seven risk levels, which constitute what is called compromised ranking [6]. The and compromised ranking of the hazards are shown in Figure 3, Figure 4, Figure 5 and Figure 6.
Figure 3.
CCi values and compromised rankings for the hazards in times of transportation.
Figure 4.
CCi values and compromised rankings for the hazards in times of construction.
Figure 5.
CCi values and compromised rankings for the hazards in times of operation.
Figure 6.
CCi values and compromised rankings for the hazards in times of maintenance.
6.2. Model Comparison and Sensitivity Analysis
For the model comparison, we used the crisp TOPSIS method (Table A2, Table A3, Table A4 and Table A5 in Appendix A) for ranking the hazards in transportation, construction, operation, and maintenance stages of the observed wind turbine. The ranking results of the hazards determined by the TOPSIS method and a nearness constant approach show the strength of the relationship between the two methods’ results. Figure 7 and Figure 8 show the ranking of hazards by CCi data.
Figure 7.
Comparison of fuzzy-TOPSIS and TOPSIS model results in times of transportation and construction.
Figure 8.
Comparison of fuzzy-TOPSIS and TOPSIS model results in times of operation and maintenance.
Almost similar results are found from both fuzzy-TOPSIS and TOPSIS methods. In addition to this, we also performed the Pearson correlation coefficient to identify the relation between the two systems. The Pearson correlation coefficient measures the linear relationship between two variables X and Y and is denoted by r. Its value is between [−1, +1]. The value of r = +1 reflects a perfect positive correlation, the value r = 0 indicates that there is no correlation, and the value of r = −1 reflects a perfect negative correlation between X and Y [36]. We obtained around 96%, 89%, 75%, and 95% of correlation coefficients for transportation, construction, operation, and maintenance period risk assessment, respectively. That represents that the relationships between both ranking results are very strong. Through the analysis, it is clear that the fuzzy-TOPSIS is consistent with the other methods for risk assessment.
6.3. Risk Control Straregies
This section takes a necessary step to control the risk of a hazard in the relevant stages. In times of transportation, “Dark conditions” (HIT09), “Turbines not secured properly” (HIT10), “Rough weather conditions (windy, rainy)” (HIT07), and “Uncoordinated movement by heavy vehicles” (HIT08) are identified as the riskiest ones. To control and reduce these hazards, the following steps should be taken.
- Driving should be avoided during dark nights and periods of bad weather.
- Follow the traffic rules and do not exceed the speed limit to reduce traffic accidents.
- A special precaution should be taken during rain and windy weather.
- An operator should take extra precautions to operate the excavation truck.
In the construction stage, the three most important hazards are “Work in hot and humid conditions” (HIC14), “Accidents from hand equipment use” (HIC20), and “Lack of hazard signs” HIC19). Gul et al. [6] also evaluated “falling from height while assembling the blades” as the highest-scoring hazard. To reduce this risk in times of construction, the operating process should be stopped, and safety measures should be implemented. In particular, the safety seat belt must be worn at all times while working at height (assembling the blades). Hand tools accidents occur while the operator is unskilled, or the tool is damaged. To reduce this risk, the operator should have to train properly and keep tools safe and in good condition at all times. “Lack of hazard signs” is another important health hazard in the construction stage of a wind turbine. To reduce the risk of this hazard, the authorities should place safety warning signs in every necessary place.
In times of operation in the observed wind turbine, the three most important hazards risks are HIO12 “Inclement weather”, HIO2 “Stairs, wet and slippery floor skidding risk”, and HIO15 “Transformer explosion”. To reduce the risk of the hazards to an acceptable level, the following steps can be considered.
- Always check the weather news update and take an extra security step to overcome unexpected weather conditions.
- For lightning risks, all manpower should leave the work area. All equipment must be placed on the ground and laid horizontally.
- For reducing the skidding risk, always keep the floor clean and dry.
- To reduce the risk of transformer explosion, cooling fans, securing isolation, tagging systems, and safe working methods can be implemented during the operation process in the wind turbine [37].
During the maintenance period, “Entering of unauthorized persons (HIM11)”, “Lack of safety signs of electrical panels (HIM2)”, “Oil spill from an explosion (HIM6)”, and “Lack of material management (HIM5)” are major risks. These risks occur due to unauthorized persons entering the work area, a lack of material management, fire due to lack of heat control, and spreading of oil in the work area. To reduce these risks and hazards, secure the wind turbine area, keep all work aid and material in a proper and safe place, and control the excess heat using a cooling fan and insulation.
7. Conclusions
Occupational risk assessment and control can reduce work-related accidents and death. This study analyzed the occupational risk of wind turbines for different stages using fuzzy-AHP and fuzzy-TOPSIS methods. Fuzzy-AHP was used for weight calculation of Fine–Kinney 3 risk parameters (consequence, exposer, and probability). Fuzzy-TOPSIS was applied for prioritizing hazards of wind turbines in the transportation, construction, operation, and maintenance periods. A comparison and sensitivity analysis were performed with the TOPSIS method. The results of this study demonstrate that the most important hazards are “Driving vehicles at night in dark weather conditions”, “Work in hot and humid conditions”, “Inclement weather”, and “Entering of unauthorized persons”, identified during the transportation, construction, operation, and maintenance periods, respectively. The OHS section should track these risks and control them at a certain time.
The study makes the following contributions:
- Developed a systematic framework to assess the occupational risk of wind turbines for transportation, construction, operation, and maintenance stages from an emerging economy context.
- Integrated fuzzy-AHP and fuzzy-TOPSIS methods to generate effective results considering the uncertainty and vagueness of the decision-making.
- Established a benchmark for the assessment of the occupational risk of wind turbines in Bangladesh. The government and concerned authorities can utilize this information to develop an appropriate action plan to improve their occupational risk management practices.
- Offered policymakers, engineers, managers, supervisors, and researchers more realistic decision-making visions and demonstrated an effective way to evaluate occupational risks associated with wind turbines.
- Proposed analytical framework that is applicable for other renewable energies such as wind turbines, solar energy countries, and other emerging economies and low-income countries.
The findings of this study were well construed from the perspective of Bangladesh, but the proposed model can be applied to any country. These findings may differ from country to country for different situations as well as inputs. Therefore, different countries will generate different prioritized occupational risks or hazards for transportation, construction, operation, and maintenance stages following the same research methodology mentioned in this study. As the practical implications of this research, the results can be utilized in further investigations and implemented by governmental and concerned authorities to plan and promote renewable energies such as wind turbines and solar energy.
This project has some limitations. Due to the COVID-19 pandemic, it was challenging to communicate with the experts. Due to this, only three experts were considered in this study. All experts provided data based on their best judgment and their work experience. More experts or stakeholders can be considered in the future. The outcome of this study can be further compared with other MCDA methods such as Fuzzy-VIKOR and VIKOR.
Author Contributions
Conceptualization, B.B. and G.K.; Methodology, B.B.; Software, B.B.; Validation, B.B. and G.K.; Formal analysis, B.B.; Investigation, B.B.; Resources, B.B. and G.K.; Data curation, B.B.; Writing—original draft preparation, B.B.; Writing—review and editing, G.K.; Visualization, B.B.; Supervision, G.K.; Project administration, G.K. All authors have read and agreed to the published version of the manuscript.
Funding
This research received no external funding.
Institutional Review Board Statement
Not applicable.
Informed Consent Statement
Not applicable.
Data Availability Statement
The anonymized data are available from the corresponding author.
Acknowledgments
The authors would like to thank the experts for providing their feedback for performing this study.
Conflicts of Interest
The authors declare no conflict of interest.
Appendix A
Table A1.
Pairwise linguistic comparison matrix of Fine–Kinney parameters.
Table A1.
Pairwise linguistic comparison matrix of Fine–Kinney parameters.
| Exp | Q No | Parameter | HI | MI | I | SI | EA | SU | U | MU | HU | Parameter |
|---|---|---|---|---|---|---|---|---|---|---|---|---|
| 1 | 1 | C | √ | E | ||||||||
| 2 | C | √ | P | |||||||||
| 3 | E | √ | P | |||||||||
| 2 | 1 | C | √ | E | ||||||||
| 2 | C | √ | P | |||||||||
| 3 | E | √ | P | |||||||||
| 3 | 1 | C | √ | E | ||||||||
| 2 | C | √ | P | |||||||||
| 3 | E | √ | P |
Table A2.
Hazards ranking using TOPSIS method at the transportation stage.
Table A2.
Hazards ranking using TOPSIS method at the transportation stage.
| Weighted Normalized Decision Matrix and S+, S−, Ci | |||||||
|---|---|---|---|---|---|---|---|
| HITi | C | E | P | S+ | S− | Ci | Rank |
| HIT1 | 0.049 | 0.153 | 0.105 | 0.047 | 0.175 | 0.789 | 5 |
| HIT2 | 0.014 | 0.153 | 0.09 | 0.074 | 0.175 | 0.703 | 6 |
| HIT3 | 0.055 | 0.113 | 0.066 | 0.094 | 0.144 | 0.605 | 8 |
| HIT4 | 0.02 | 0.007 | 0.097 | 0.194 | 0.207 | 0.517 | 11 |
| HIT5 | 0.072 | 0.127 | 0.027 | 0.109 | 0.152 | 0.584 | 9 |
| HIT6 | 0.055 | 0.013 | 0.105 | 0.181 | 0.199 | 0.524 | 10 |
| HIT7 | 0.037 | 0.187 | 0.113 | 0.035 | 0.204 | 0.853 | 3 |
| HIT8 | 0.072 | 0.153 | 0.109 | 0.04 | 0.176 | 0.814 | 4 |
| HIT9 | 0.066 | 0.187 | 0.113 | 0.009 | 0.202 | 0.958 | 1 |
| HIT10 | 0.049 | 0.193 | 0.109 | 0.023 | 0.207 | 0.899 | 2 |
| HIT11 | 0.072 | 0.193 | 0.008 | 0.105 | 0.204 | 0.659 | 7 |
| HIT12 | 0.072 | 0.047 | 0.043 | 0.163 | 0.162 | 0.499 | 12 |
| X+ | 0.072 | 0.193 | 0.113 | ||||
| X− | 0.014 | 0.007 | 0.008 | ||||
Table A3.
Hazards ranking using TOPSIS method at the construction stage.
Table A3.
Hazards ranking using TOPSIS method at the construction stage.
| Weighted Normalized Decision Matrix and S+, S−, Ci | |||||||
|---|---|---|---|---|---|---|---|
| HICi | C | E | P | S+ | S− | Ci | Rank |
| HIC1 | 0.018 | 0.125 | 0.077 | 0.046 | 0.053 | 0.533 | 13 |
| HIC2 | 0.054 | 0.103 | 0.075 | 0.029 | 0.054 | 0.653 | 5 |
| HIC3 | 0.048 | 0.112 | 0.072 | 0.024 | 0.053 | 0.687 | 3 |
| HIC4 | 0.048 | 0.112 | 0.064 | 0.027 | 0.049 | 0.647 | 6 |
| HIC5 | 0.064 | 0.103 | 0.059 | 0.032 | 0.056 | 0.635 | 7 |
| HIC6 | 0.048 | 0.103 | 0.064 | 0.033 | 0.045 | 0.573 | 10 |
| HIC7 | 0.054 | 0.103 | 0.064 | 0.031 | 0.049 | 0.609 | 8 |
| HIC8 | 0.018 | 0.130 | 0.075 | 0.046 | 0.055 | 0.543 | 12 |
| HIC9 | 0.013 | 0.130 | 0.077 | 0.051 | 0.056 | 0.523 | 14 |
| HIC10 | 0.018 | 0.103 | 0.069 | 0.054 | 0.032 | 0.371 | 19 |
| HIC11 | 0.013 | 0.125 | 0.072 | 0.051 | 0.049 | 0.489 | 16 |
| HIC12 | 0.013 | 0.125 | 0.077 | 0.051 | 0.052 | 0.505 | 15 |
| HIC13 | 0.048 | 0.103 | 0.069 | 0.032 | 0.047 | 0.599 | 9 |
| HIC14 | 0.064 | 0.130 | 0.075 | 0.003 | 0.074 | 0.967 | 1 |
| HIC15 | 0.033 | 0.094 | 0.064 | 0.049 | 0.03 | 0.383 | 18 |
| HIC16 | 0.028 | 0.085 | 0.064 | 0.059 | 0.026 | 0.304 | 20 |
| HIC17 | 0.048 | 0.103 | 0.044 | 0.045 | 0.04 | 0.467 | 17 |
| HIC18 | 0.043 | 0.103 | 0.069 | 0.035 | 0.044 | 0.559 | 11 |
| HIC19 | 0.059 | 0.103 | 0.072 | 0.028 | 0.057 | 0.671 | 4 |
| HIC20 | 0.059 | 0.112 | 0.075 | 0.019 | 0.061 | 0.766 | 2 |
| X+ | 0.064 | 0.130 | 0.077 | ||||
| X− | 0.013 | 0.085 | 0.044 | ||||
Table A4.
Hazards ranking using TOPSIS method at the operation stage.
Table A4.
Hazards ranking using TOPSIS method at the operation stage.
| Weighted Normalized Decision Matrix and S+, S−, Ci | |||||||
|---|---|---|---|---|---|---|---|
| HIOi | C | E | P | S+ | S− | Ci | Rank |
| HIO1 | 0.239 | 1.942 | 2.281 | 2.524 | 0.602 | 0.1925 | 19 |
| HIO2 | 2.743 | 2.098 | 2.205 | 0.173 | 2.598 | 0.9376 | 2 |
| HIO3 | 0.835 | 2.176 | 2.281 | 1.91 | 0.994 | 0.3424 | 12 |
| HIO4 | 2.743 | 1.787 | 2.053 | 0.519 | 2.528 | 0.8297 | 3 |
| HIO5 | 0.835 | 2.176 | 2.205 | 1.911 | 0.968 | 0.3362 | 13 |
| HIO6 | 1.312 | 2.176 | 2.281 | 1.433 | 1.336 | 0.4825 | 11 |
| HIO7 | 1.312 | 2.253 | 2.205 | 1.433 | 1.359 | 0.4868 | 10 |
| HIO8 | 1.789 | 1.787 | 1.976 | 1.105 | 1.583 | 0.589 | 9 |
| HIO9 | 2.266 | 1.787 | 1.900 | 0.768 | 2.051 | 0.7276 | 8 |
| HIO10 | 2.504 | 1.787 | 2.053 | 0.571 | 2.292 | 0.8005 | 4 |
| HIO11 | 2.266 | 1.942 | 2.205 | 0.574 | 2.102 | 0.7854 | 5 |
| HIO12 | 2.743 | 2.253 | 2.205 | 0.076 | 2.64 | 0.972 | 1 |
| HIO13 | 0.239 | 1.942 | 2.129 | 2.528 | 0.519 | 0.1703 | 20 |
| HIO14 | 0.239 | 2.253 | 2.281 | 2.504 | 0.865 | 0.2567 | 16 |
| HIO15 | 2.027 | 2.253 | 2.129 | 0.732 | 1.964 | 0.7286 | 7 |
| HIO16 | 0.835 | 1.476 | 2.129 | 2.066 | 0.638 | 0.2361 | 18 |
| HIO17 | 0.835 | 1.942 | 2.205 | 1.935 | 0.816 | 0.2966 | 15 |
| HIO18 | 2.266 | 1.787 | 2.053 | 0.705 | 2.057 | 0.7447 | 6 |
| HIO19 | 0.358 | 2.253 | 2.129 | 2.39 | 0.819 | 0.2551 | 17 |
| HIO20 | 0.835 | 1.942 | 2.281 | 1.933 | 0.847 | 0.3046 | 14 |
| X+ | 2.743 | 2.253 | 2.281 | ||||
| X− | 0.239 | 1.476 | 1.900 | ||||
Table A5.
Hazards ranking using TOPSIS method at the maintenance stage.
Table A5.
Hazards ranking using TOPSIS method at the maintenance stage.
| Weighted Normalized Decision Matrix and S+, S−, Ci | |||||||
|---|---|---|---|---|---|---|---|
| HIMi | C | E | P | S+ | S− | Ci | Rank |
| HIM1 | 0.006 | 0.125 | 0.089 | 0.132 | 0.133 | 0.502 | 9 |
| HIM2 | 0.013 | 0.072 | 0.082 | 0.161 | 0.109 | 0.404 | 10 |
| HIM3 | 0.069 | 0.184 | 0.107 | 0.051 | 0.183 | 0.783 | 3 |
| HIM4 | 0.006 | 0.165 | 0.096 | 0.117 | 0.165 | 0.586 | 6 |
| HIM5 | 0.119 | 0.165 | 0.1 | 0.027 | 0.167 | 0.86 | 2 |
| HIM6 | 0.006 | 0.191 | 0.103 | 0.113 | 0.191 | 0.628 | 4 |
| HIM7 | 0.031 | 0.072 | 0.089 | 0.149 | 0.1 | 0.403 | 11 |
| HIM8 | 0.031 | 0.151 | 0.096 | 0.097 | 0.149 | 0.605 | 5 |
| HIM9 | 0.013 | 0.151 | 0.075 | 0.118 | 0.151 | 0.561 | 8 |
| HIM10 | 0.069 | 0.125 | 0.082 | 0.086 | 0.12 | 0.581 | 7 |
| HIM11 | 0.107 | 0.184 | 0.103 | 0.015 | 0.19 | 0.929 | 1 |
| X+ | 0.119 | 0.191 | 0.107 | ||||
| X− | 0.006 | 0.072 | 0.075 | ||||
References
- Siddique, A.H.; Tasnim, S.; Shahriyar, F.; Hasan, M.; Rashid, K. Renewable Energy Sector in Bangladesh: The Current Scenario, Challenges and the Role of IoT in Building a Smart Distribution Grid. Energies 2021, 14, 5083. [Google Scholar] [CrossRef]
- Karanikas, N.; Steele, S.; Bruschi, K.; Robertson, C.; Kass, J.; Popovich, A.; MacFadyen, C. Occupational health hazards and risks in the wind industry. Energy Rep. 2021, 7, 3750–3759. [Google Scholar] [CrossRef]
- Wandzich, D.E.; Płaza, G.A. New and Emerging Risks Associated With “Green” Workplaces. Work. Health Saf. 2017, 65, 493–500. [Google Scholar] [CrossRef]
- Madlool, N.A.; Hossain, M.S.; Alshukri, M.J.; Selvaraj, J.; Taher, A.A.; Das Gupta, V.; Mazumder, P.; Rahim, N.A. Investigation on wind energy for grid connection in Bangladesh: Case study. IOP Conf. Ser. Mater. Sci. Eng. 2021, 1127, 012021. [Google Scholar] [CrossRef]
- Asian, S.; Ertek, G.; Haksoz, C.; Pakter, S.; Ulun, S. Wind Turbine Accidents: A Data Mining Study. IEEE Syst. J. 2017, 11, 1567–1578. [Google Scholar] [CrossRef] [Green Version]
- Gul, M.; Guneri, A.F.; Baskan, M. An occupational risk assessment approach for construction and operation period of wind turbines. Glob. J. Environ. Sci. Manag. 2018, 4, 281–298. [Google Scholar] [CrossRef]
- Al Zubayer, A.; Ali, S.M.; Kabir, G. Analysis of supply chain risk in the ceramic industry using the TOPSIS method under a fuzzy environment. J. Model. Manag. 2019, 14, 792–815. [Google Scholar] [CrossRef]
- International Renewable Energy Agency. Renewable Capacity Statistics 2021. Statistiques De Capacité Renouvelable 2021. Estadísticas De Capacidad Renovable 2021. Available online: www.irena.org (accessed on 1 May 2021).
- Chaumel, J.; Ilinca, A.; Laurent, G. Wind Energy Sector Occupational Health and Safety Risks and Accident Prevention Strategies; The Institut de Recherche Robert-Sauvé En Santé et En Sécurité Du Travail (IRSST): Montreal, QC, Canada, 2015; pp. 1–50. Available online: www.csst.qc.ca/AbonnementPA (accessed on 1 May 2021).
- Aneziris, O.; Papazoglou, I.; Psinias, A. Occupational risk for an onshore wind farm. Saf. Sci. 2016, 88, 188–198. [Google Scholar] [CrossRef]
- Gang, C. Risk Analysis and Evaluation of Wind Electric Farm Construction. In Proceedings of the AASRI International Conference on Industrial Electronics and Applications 2015, London, UK, 27–28 June 2015; pp. 539–543. [Google Scholar] [CrossRef] [Green Version]
- Stikova, E.; Donev, D.; Kostova, N.; Jocic, N. Workplace Risk Assessment. In Methods and Tools in Public Health; Hans Jacobs Publishing Company: Lage, Germany, 2010; pp. 583–606. Available online: https://www.researchgate.net/publication/231315785_Workplace_Risk_Assessment (accessed on 1 May 2021).
- Gul, M.; Mete, S.; Serin, F.; Celik, E. Fine–Kinney-Based Fuzzy Multi-Criteria Occupational Risk Assessment, Approaches, Case Studies and Python Applications; Springer: Berlin/Heidelberg, Germany, 2021; Volume 398, Available online: http://link.springer.com/10.1007/978-3-030-52148-6 (accessed on 1 May 2021).
- Vishnyak, M.N.; A Mashenskaya, E.; Melbert, A.A. Occupational Risk Assessment Method for Food Industry. IOP Conf. Ser. Earth Environ. Sci. 2020, 459, 022038. [Google Scholar] [CrossRef]
- Karahan, V.; Akosman, C. Occupational Health Risk Analysis and Assessment in Cement Production Processes. Fırat Univ. Turk. J. Sci. Technol. 2018, 13, 29–37. [Google Scholar]
- Gul, M.; Guven, B.; Guneri, A.F. A new Fine-Kinney-based risk assessment framework using FAHP-FVIKOR incorporation. J. Loss Prev. Process Ind. 2018, 53, 3–16. [Google Scholar] [CrossRef]
- Mohsen, O.; Fereshteh, N. An extended VIKOR method based on entropy measure for the failure modes risk assessment—A case study of the geothermal power plant (GPP). Saf. Sci. 2017, 92, 160–172. [Google Scholar] [CrossRef]
- Mentes, A.; Akyildiz, H.; Yetkin, M.; Turkoglu, N. A FSA based fuzzy DEMATEL approach for risk assessment of cargo ships at coasts and open seas of Turkey. Saf. Sci. 2015, 79, 1–10. [Google Scholar] [CrossRef]
- Hatami-Marbini, A.; Tavana, M.; Moradi, M.; Kangi, F. A fuzzy group Electre method for safety and health assessment in hazardous waste recycling facilities. Saf. Sci. 2013, 51, 414–426. [Google Scholar] [CrossRef]
- Pinto, A.; Nunes, I.L.; Ribeiro, R. Occupational risk assessment in construction industry—Overview and reflection. Saf. Sci. 2011, 49, 616–624. [Google Scholar] [CrossRef]
- Grassi, A.; Gamberini, R.; Mora, C.; Rimini, B. A fuzzy multi-attribute model for risk evaluation in workplaces. Saf. Sci. 2009, 47, 707–716. [Google Scholar] [CrossRef]
- Katzner, T.; Bennett, V.; Miller, T.; Duerr, A.; Braham, M.; Hale, A. Wind energy development: Methods for assessing risks to birds and bats pre-construction. Hum.-Wildl. Interact. 2016, 10, 42–52. [Google Scholar] [CrossRef]
- Mustafa, A.M.; Al-Mahadin, A. Risk assessment of hazards due to the installation and maintenance of onshore wind turbines. In Proceedings of the 2018 Advances in Science and Engineering Technology International Conferences, ASET, Abu Dhabi, United Arab Emirates, 6 February–5 April 2018; pp. 1–7. [Google Scholar] [CrossRef] [Green Version]
- Prag, P. Wind Turbines. In Renewable Energy in the Countryside; Estates Gazette; 2012; pp. 33–59. Available online: https://www.taylorfrancis.com/chapters/mono/10.4324/9780203103289-9/wind-turbines-peter-prag (accessed on 1 May 2021).
- Ashrafi, M.; Davoudpour, H.; Khodakarami, V. Risk assessment of wind turbines: Transition from pure mechanistic paradigm to modern complexity paradigm. Renew. Sustain. Energy Rev. 2015, 51, 347–355. [Google Scholar] [CrossRef]
- Friedberg, A. The “Age of Windows”. In The Virtual Window: From Alberti to Microsoft; MIT Press: Cambridge, MA, USA, 2006. [Google Scholar]
- Fine, W.T. Mathematical Evaluations for Controlling Hazards. J. Saf. Res. 1971, 3, 157–166. Available online: https://apps.dtic.mil/sti/pdfs/AD0722011.pdf (accessed on 1 May 2021).
- Yang, C.-C.; Chen, B.-S. Key quality performance evaluation using fuzzy AHP. J. Chin. Inst. Ind. Eng. 2004, 21, 543–550. [Google Scholar] [CrossRef]
- Kabir, G.; Ahsan Akhtar Hasin, M. Comparative Analysis of Ahp and Fuzzy Ahp Models for Multicriteria Inventory Classification. Int. J. Fuzzy Log. Syst. 2011, 1, 1544–1551. [Google Scholar]
- Hsieh, T.-Y.; Lu, S.-T.; Tzeng, G.-H. Fuzzy MCDM approach for planning and design tenders selection in public office buildings. Int. J. Proj. Manag. 2004, 22, 573–584. [Google Scholar] [CrossRef]
- Cavallaro, F. Fuzzy TOPSIS approach for assessing thermal-energy storage in concentrated solar power (CSP) systems. Appl. Energy 2010, 87, 496–503. [Google Scholar] [CrossRef]
- Jahanshahloo, G.; Lotfi, F.H.; Izadikhah, M. Extension of the TOPSIS method for decision-making problems with fuzzy data. Appl. Math. Comput. 2006, 181, 1544–1551. [Google Scholar] [CrossRef]
- Sun, C.-C. A performance evaluation model by integrating fuzzy AHP and fuzzy TOPSIS methods. Expert Syst. Appl. 2010, 37, 7745–7754. [Google Scholar] [CrossRef]
- Mokhtarian, M. A note on “Extension of fuzzy TOPSIS method based on interval-valued fuzzy sets”. Appl. Soft Comput. 2015, 26, 513–514. [Google Scholar] [CrossRef]
- Yazdi, M. Risk assessment based on novel intuitionistic fuzzy-hybrid-modified TOPSIS approach. Saf. Sci. 2018, 110, 438–448. [Google Scholar] [CrossRef]
- Samuels, P.; Gilchrist, M. Pearson Correlation; Birmingham City University: Birmingham, UK, 2014; pp. 1–4. [Google Scholar]
- Safe Work Australia. Managing Electrical Code of Practice (Issue July). 2012. Available online: www.safeworkaustralia.gov.auWestern (accessed on 1 May 2021).
Publisher’s Note: MDPI stays neutral with regard to jurisdictional claims in published maps and institutional affiliations. |
© 2022 by the authors. Licensee MDPI, Basel, Switzerland. This article is an open access article distributed under the terms and conditions of the Creative Commons Attribution (CC BY) license (https://creativecommons.org/licenses/by/4.0/).







