Abstract
This paper explicitly clarifies an employee’s goal to voluntarily stay in his/her current employment. A large volume of research has concentrated on corporate environments on the causes of workforce turnover. Nevertheless, little was done to investigate workers’ desire to remain, which was the essential parameter in determining their stay in the construction sector. Therefore, this research was undertaken to explore the relationship between job embeddedness (off-the-job and on-the-job and the intent of staying in Malaysian construction companies with the mediating impact of continuance commitment. For the analysis, a simple random under probability sampling technique was used. Of the overall 280 samples surveyed, 243 responded and used it in the report, 86.8% of the response rate. A structural equation modeling approach was used to analyze the direct and indirect relationships as drawn by the hypotheses. This research showed that the component of the off-the-job, on-the-job embeddedness and intention to stay were substantially linked. At the same time, continuance commitment plays a full mediation between the convergence of off-the-job, on-the-job and the intention to stay. These findings suggest that construction companies in Malaysia need to consider organizational and community embeddedness relationships along with continuance commitment in the invention of programs designated to influence workers’ intention to stay on their current jobs.
1. Introduction
Employees are one of the essential parts of any organization. When employees leave organizations, they need to be substituted. This is called employee turnover [1]. The main crisis facing most of the construction companies in Malaysia is high turnover; this situation has been a significant concern for managerial research. For the past ten years, the rate of employee turnover has been a continuous challenge facing industries globally. According to [2], job turnover in countries such as United States (18.6%), France (24.4%), Belgium (15%), Germany (16.5%), Italy (21%) and Netherlands (15.4%) appears to be very high. In the same manner, construction companies in Asian countries such as Malaysia, Taiwan, South Korea and Singapore face the same high level of job turnover.
The Economist Corporate Network Asia [3] gathered that construction companies in the fast-moving economy countries in Asia, such as Malaysia, India, South-east Asia and China, are being confronted with high employee turnover rates, which are greater than 10%. In 2017, Workforce Vitality Index (ADP) stated that high workers’ turnover problems affect construction firms and contractors but are ignored by them [4]. In several countries, the effect of employee turnover on productivity has recently raised concern in the construction industry [5], where much of the usage of resources relies on the employees [6]. Studies in Malaysia have found that the construction sector is one of the main sectors of employment but suffers from a serious lack of expertise, decreased labor productivity and high absenteeism and labor turnover [4,7,8,9,10]. High labor turnover has become a constraint that slows employees’ growth and allows companies to lose profit [11]. It is critical for the sustainability of the industry and the economy at large to consider the factors that lead to high labor turnover and its effect on the workforce and organizational efficiency in the construction sector [12,13]. An investigation from Jacobs & Roodt, [5] indicated that turnover constitutes a higher cost compared to simple replacement cost, so it is essential to examine the real value of an investment based on the gained experience and knowledge of the employee. Sometimes, it may be excruciating in estimating the costs of losing a key player and a brilliant performer in an organization [14].
Besides, job embeddedness components (off-the-job and on-the-job embeddedness) are mostly accumulated to achieve total job embeddedness. Several reports had outlined that both off-the-job and on-the-job embeddedness can be employed to predict the actual turnover and employee’s intention to leave [15,16]. It was then suggested that an organization needs to facilitate and encourage embeddedness. However, since the nature of the employees’ embeddedness has not been investigated, it becomes challenging to establish reliable facts about the construction companies. Furthermore, Mitchell, Holtom, Lee, Sablynski, & Erez, [17] provided a captivating theoretical structure explaining that embeddedness contained three parameters (sacrifices, links and fits). Nevertheless, various kinds of sacrifices, links and fits that join employees to their employers have not been investigated. Thus, this study proposes to address this theoretical gap within the job embeddedness by examining the kinds of sacrifices, links and fits witnessed by construction companies’ employees [18,19].
In summary, this study will not be exhaustive enough without investigating and testing the relationships between off-the-job and on-the-job in both the community and the construction companies. Moreover, this study determines the mediating influences of continuance commitment on the links between the organization and community elements (fit, link and sacrifice) and intention to remain in the Malaysian construction sector. Construction companies need to realize how the organization and community elements affect an employee’s intention to stay. The bonds between both community and organization’s elements (fit, link and sacrifice), intention to stay and continuance commitment in Malaysian construction companies have not been previously studied. Hence, this study intends to investigate the relationship among organization and community elements (fit, link and sacrifice), continuance commitment and employee’s intention to stay as well as the combination of job embeddedness theory and social exchange theory to fill the knowledge gap, which in turn will facilitate the proffering of the solution to the problematic situation.
2. Related Theories
This research used job embeddedness theory and social exchange theory as the theoretical context. The definition of job embeddedness theory created by Wijayanto & Kismono, [20] demonstrates in this study a comprehensive set of factors that influence the decision of a worker to remain or leave an organization. Studies have found that organizational dimensions can help predict employees’ retention than population dimensions if workplace transfer is not considered. Also, the assessment of work incorporation is limited to the organizational fit. Kumar et al. [21] define job embeddedness as a connection to be pursued, compromises related to leaving the job, a person-job match interpretation and other facets of the job (people and groups). It also fits into an organization and defines how a worker views his or her position in a company, whether the worker thinks like there is continuity between what their expectations should do and what they are doing. William Lee et al. [22] refer to fits as the assumed compliance of a worker with their job and organization.
In contrast to other career attachment ideas, the principle of job embeddedness is a comparatively recent concept. Mitchell et al. [17] observed that the abundance of workplace longevity studies previous to 2001 cantered on why individuals left their work. On the other hand, job incorporation tries to explain why individuals remain in their places of work. As a philosophical basis for creating this psychological entanglement triad, the authors focused on embedded figures and field theory. Fits, links and sacrifices were described in the study as the primary markers of work integration. Since then, work incorporation has become very common in the literature of organizational management [18].
However, with the recent eruption of studies in the concept of work embeddedness, it is both timely and appropriate to investigate the employee’s intent to remain in the construction industry. Recently, researchers applied job embeddedness theory to nursing [23], marketing [24], lodging and hotel work [25], manufacturing and leadership [26] and immigration work [27], as reported in past work [28]. William Lee et al. [14] also reported the concept of job embeddedness to clarify why workers do not change employers even when excellent opportunities exist somewhere else.
The theory of social exchange offers an essential theoretical basis for interpreting the workplace’s actions since it suggests that the treatment of workers by an institution will predict their decision to remain [29]. It also acknowledges how these power imbalances will play out by accentuating an essential element of the attachment puzzle in social experiences in the workplace. A successful boss aims to inspire workers and motivate them. This power-sharing promotes the innate morale of workers and strengthens other behaviors relevant to employment. Social exchange theory emphasizes that if managers or employers always motivate their workers based on job performance, there is a high tendency that the employees will maintain a sense of obligation, which in turn would lead to positive psychological responses to how their job is performed [30]. Consequently, workers may be seriously loyal and committed to the firm and then stop searching for another job in other places because of the already formed positive orientation.
The theory of social exchange advocated a trade between a sense of duty that contributed to the understanding of feeling a desire to return what was given by another person, which would, in turn, motivate constructive psychological responses as suggested by various studies [30]. Workers may be seriously loyal and committed to the firm and stop searching for another job in other places through this positive psychological response.
Based on the job embeddedness and social exchange theories, as well as empirical supports for the previous studies, a mediation model, as exhibited in Figure 1, was proposed. This conceptual framework shows the direct and indirect effects of job embeddedness on the intention to stay with continuance commitment plays a role as a mediating variable.
Figure 1.
Conceptual Framework.
3. Literature Review
3.1. Intention to Stay
Intention to stay is revealed as the employee willingly decides to stay put in his/her current job. Zainuddin & Noor., [18] observed the variables that predict retention and intention to stay; job commitment was the strongest predictor of retention and intention to stay. Contrarily, the loss of employees is costly and may lead to the detriment of the construction companies. Furthermore, the outcome of losing an employee has great impacts on loss of knowledge and experiences, the performance of the construction companies and know-how of the sectors, which can lead to profits loss. Henceforth, construction companies must be aware of the dangers of losing any of their employees and looking for every means to retain them [31].
For this reason, job embeddedness represents a broader range of plans that alter employee retention. An individual that has several responsibilities and roles will attract a higher web than a person with fewer. Hence, an individual with the complex web is more embedded; an individual with higher strands connected with his/her job will be more embedded in his/her job. For instance, if individual leaves his/her job where he/she has a lot of friends, employer-provided day-care, children enrolled in on-site or a leading manager on a crucial project, he/she is likely to face disruption in his/her web. Vacating the job will likely make him/her adjust his/her routine and lifestyle. Inconsequent, the decision to leave the job needs immense effort and more deliberation [32,33].
Contrarily, an individual that has a job comparatively secluded from fewer friends or connected to other people or projects will witness lesser interference in his/her web if he/she decides to leave. The actual purpose or reason to leave will be more comfortable. It is believed that an individual can be embedded in a job in several ways about off-the-job and on-the-job features. The essential parts of job embeddedness are the length at which the current job is fitted or similar to other areas of the employee’s life, the relationship with other activities or people and what he/she will forsake for leaving the benefits, perks and other portions of job they like which include a pleasant or safe work environment. These are sacrifices, links and fits [31].
The standpoint of why employees stay on their job comprises the parameters from the turnover study (For instance: no alternatives, satisfied with the job), with additional emotional reactions or perspectives (positive notions) regarding the job with apparent organizational support and organizational commitment [31]. When employees like their job, they will be committed to their Organization. It is believed that there is an organization to stay in. As stated earlier, these parameters are correlated to turnover. Firstly, non-work parameters might retain an individual in his/her job. These include community commitments, family pressures and several other off-the-job parameters that can impact employees’ tendencies of staying with their companies. For instance, one concern that is getting augmented attention is the balance in the work-life. Nowadays, employees need time to concentrate on their family activities and personal life. In summary, several proofs suggested that church commitments, hobbies and family can retain a person on the job (mostly if it requires an individual to relocate for changing job) and inadequate attention to these outside commitments by the employer can stimulate an employee to leaving a job [34].
Many employees stay due to their relationships with people (such as employee network groups, co-workers, etc.) or events such as the sponsored community service or the company’s softball team. Leaving a job regularly requires an individual to give up or sacrifice perks, projects or routines where they have been fully developed. Most of the employees reported that they were not mainly dissatisfied or satisfied. The idea was that they could not leave due to being severely entrenched in their jobs [35]. Therefore, it can be deduced that work will not be meaningful and stimulating for construction professionals when work assignments are not challenging enough, coupled with a technological orientation at the point of stagnation. When this happens, it is most likely that the commitment level will be low and employees’ intention-to-stay will be affected. Wong, Gardiner, Lang, & Coulon [36] state that high motivation levels are achieved when a professional’s team works on leading-edge technology.
3.2. Job Embeddedness
Job embeddedness can be described as a holistic combination of financial, social and psychological influences on an employee’s decision to stay [22]. Employees with a large volume of constituents can be more entangled in the web and face a massive challenge in staying away from their job. Furthermore, three components are used in job embeddedness: sacrifice, fit and link. Depending on the nature of the influence on the off-the-job community or the on-the-job organization, the dimension may be further grouped into community and organization. These three components can be explained in two higher parts: the community (off-the-job) and the Organization of worker (on-the-job), from which another six components of job embeddedness constructs were generated, such as fit-community, links-community and sacrifice-community; fit-organization, link-organization and sacrifice-organization.
Besides, the workplace forces individuals tied to their positions, whereas the other refers forced an individual community and personal lives to be kept stable geographically. William Lee et al. [22] reported the relationship between intention to stay and job embeddedness. They suggested that the significant factors that make an individual give-up by quitting and motivation to work should be high, a good fit and many links to increased on-the-job embeddedness. Therefore, to make an employee do well in their job, it should be collectively governed by the worker’s calculations, obligations and emotions [20]. Firstly, a significantly embedded employee can probably do well in their work due to a better emotional condition concerning the employment fit. For instance, when an employee encounters an increased level of relationship in their organizational commitment and values another organization’s employers, it is likely to be more quickly and more ready to share ideas and constructive feedback.
Secondly, significantly embedded workers can probably do well in their job due to professional responsibilities because of societal links. When workers are progressively linked to their organizational networks, the workers can be more thankful to do well in exceeding their supervisor’s and peers’ expectations. Also, due to the increase in job embeddedness, the results of close relationships between their colleague and organizational networks and the distribution of innovations to all the embedded employees may be faster and more comfortable [31].
Thirdly, the significantly embedded worker can desire to do well in his/her company due to its powerful desire to protect the job and make sure that the benefits attached to the recent job continue (sacrifice). To avoid great sacrifice that relates to being sacked from a job, there is a need for workers that are substantially embedded to possess a powerful desire intention to stay associated behaviors to ensure that the companies continue to flourish and survive to improve their job security inside their current Organization [18,31].
The influence of human resources roles in many organizations is only on policies and practices that would retain workers. Past studies have revealed that there was validity disparity among the two components of job embeddedness. Some studies had shown that individuals’ psychological relation to their organizations [37] and their surrounding community, off-the-job and on-the-job embeddedness (such as group and co-worker) might foster employee’s sense of responsibility. In fact, in several studies, a sense of trust has been considered an essential motive that underlies an individual’s involvement in some forms of extra-role behavior. This recognition was following Karim et al. [31], who suggested that some different roles like behavior occur from employee sense of responsibility to others, including Organization, individuals and clients. Based on the above reasons, it has been predicted that the job embeddedness theory would positively affect the intention to stay through the mediating role of continuance commitment and employee responsibility to their Organization [18,31].
3.2.1. On-the-Job Embeddedness
In Organizational Embeddedness (OE), three organizational drives make workers stay on their jobs. There are sacrifices, links and fits [17]. An individual’s willingness to achieve an organization’s requirement and be involved in an organization’s reward is defined as fit. A worker’s level of interaction with his or her colleagues is referred to as links and performances at work. However, a worker’s profit willingness to surrender whether he or she exits a company is called sacrifices. Fit-organization is the impression that it is consistent or comfortable with an organization, so the working environment is considered fit [22]. The self-value ambitions and career goals for an employee’s future would match in with the higher organizational environment and immediate demand from the worker’s job. Therefore, the stronger the fit, the higher it is for workers to be professionally and personally attached to their organizations [18,31].
Links-organization is the connections that may be official or unofficial connections that a worker has at the institution with organizations or others [17]. This type of communication between a worker and others, such as his or her teammates, supervisors and colleagues. The stronger the extent of links, the stronger and closer a company will be to people in their different activities. Sacrifice-organization is the cost of material or psychological compensation that is the sacrifice that a worker can lose by leaving the job. For example, it implies leaving a company may result in personal losses like surrendering friends, interesting assignments or financial dividends. Once a worker figures that what they are offering is essential, the worker may not want to leave the company. Although a worker may be so concerned about salaries and benefits, the cost of controls, including new health care or pension plans, would be considered seriously [18,19].
H1.
There is a positive effect of on-the-job embeddedness on the intention to stay.
3.2.2. Off-the-Job Embeddedness
The convergence of communities was discussed by [17] as an external constraint on the workforce, having people stay wherever they live. Typically, this structure impacts both work and family life. It requires municipal services: transportation, nearby natural resources, urban and population dynamics (school systems), facilities for professional networks and social service networks. Fit community as a function of the services (babysitting, family reunions for holidays, catering or birthday celebrations), making participants living in the immediate geographical environment, the physically successful interaction with members of a nearly extended family gives the occupants satisfaction. Of course, local neighborhoods’ community outlook has been proven to promote community suits, such as integration, compatibility and belonging [38]. This condition also allows to set up workers or their near family members (children and spouses) in a community they live in [18].
Links community is the steady and robust quality relationship with loved ones (employee parents and children’s cousins) through the mutual exchange of valued capital that creates unbreakable bonds or links. It is of considerable significance for individuals to be close to family members (help with childcare and tasks) as they can begin to develop relationships that strengthen experiences and consistently receive additional benefits, such as caring for elderly parents from adult children [24]. A link to society often reflects the formal and informal connections between people and their families. William Lee et al., [22] recorded that an amount of strand in the political, psychological and social network that involves non-work mates, communities and society connected a worker and his family. As the amount of the web-client partnership rises, the employee becomes more committed to his/her company and work [18].
Because of an excellent family bond that cannot be easily simulated by the city, supplies from loved ones become sacrificed [25]. To minimize some family-to-work tension, this sort of non-transferable kinship assistance (siblings offering emotional support through a divorce, retired parents driving them to school is essential for the individuals involved to fulfil the job requirements. Besides, since people are expected to protect the health and mental well-being of their family members (children’s health, spouse/health), partner’s individuals do not choose to transfer their loved ones to prevent forfeiting the benefits obtained from family members [18,32].
H2.
There is a positive effect of off-the-job embeddedness on the intention to stay.
3.3. Continuance Commitment as Mediator
The mediator variable is the third variable that describes the relationship within the independent (predictor) and dependent (outcome) variables [39]. In other words, a mediator is a system through which a predictor is made to control an outcome variable. To analyze the mediating relations between variables [39], instructions were used [40].
Organizational commitment is divided into three different types, depending on the association with the workers’ employer. These three types of commitment are affective, continuing and normative. That separates continuity from emotional engagement because workers with more substantial affective commitment work in their positions as they plan to live. Comparatively, employees with a higher commitment to continuity remain because they have to stay in their jobs [41]. Meyer & Allen [42] also acknowledged that normative commitment has a sort of obligation that expresses a social duty to remain in an institution. All these three facets of organizational engagement typically have that they all point to the degree that workers are prepared to stay in a company. The one-dimensional methodology has been utilized in this study as consistency commitment is mostly linked to employees’ stay purpose [43].
Continuance commitment can improve when workers understand the risk of quitting and how their talents or competencies have developed by their membership in their organization. Moreover, possible precursors of continuance commitment include occupation, age, intent to remain and career satisfaction. Occupation and age might act in predicting continuance commitment due to their functions as surrogate procedures of investment in the firm [43]. Occupation might be symbolic of non-transferable assets such as close working associations with skills, career investment, retirement and co-worker’s relationship to the specific firm. Age can be negatively associated with the number of existing alternative job opportunities. Career satisfaction is needed to give enough direct measures of career-associated investments, which can be a risk when an employee quits the firm. Intention to leave was expected to be negatively associated with continuance commitment because workers that intend to quit the firm may not likely become committed to it [18].
In comparison, a continuing commitment identifies workers’ ability to use reliable activities based on identifying the costs involved in discontinuing the operation. It may also be considered calculative involvement, which focuses on the expenses involved with an individual quitting a company. Continuing commitment may be called a trait utilized in strategies based on the individual’s expected benefits or income due to risks connected with leaving the collaborating company. Staff with a high degree of consistency obligations are their power on behalf of the business as they feel it is in their best interest to do so [31].
H3.
There is a positive effect of continuance commitment on the intention to stay.
H4.
There is a positive effect of on-the-job embeddedness on continuance commitment.
H5.
There is a positive effect of off-the-job embeddedness on continuance commitment.
3.4. Relationship between Job Embeddedness, Intension to Stay and Continuance Commitment in the Construction Companies
Job embeddedness is the broad constellation of social, psychological and financial influence on workers’ retention [37]. These types of impact can be seen on the job and outside the worker’s current job community; they are frequently compared to the strand in a “web” or “net” in which an individual can become “stuck.” Workers with a large volume of strands can become strongly bound on the web with more significant problems quitting their work. Job embeddedness consists of three dimensions and each dimension is classified into Organization and community based on whether the impacts happen off-the-job or on-the-job. The essential features of job embeddedness include the following: Firstly, the relationship that workers have off-the-job and on-the-job; secondly, the fit they recognized within the environment they work and live and their self-concept; and thirdly, the sacrifices they offered when losing their work on how these factors would affect other parts of their lives [21].
A higher commitment thus gives greater embeddedness. Owing to the relationships they have with individuals (co-workers or network groups) and programs in which they are involved, such as sponsoring community engagement events, often staff remains with an agency. Holtom et al. [37] indicate that the more socially and professionally associated a person is, the more likely the individual will continue in an organization. Henceforth in projects in which they have evolved together, leaving a job often needs many compromises by people or giving up benefits, schedules or social networks. Different experiments have found that people who are more interested in their careers are less likely to resign than people who are not involved in their employment [44]. Mitchell et al. [17] indicate that the study of job embeddedness varies from conventional job models for estimating turnover. It focuses only on the retention of workers rather than the turnover of employees. They reported that job integration expected higher turnover than traditional job models. Nevertheless, the idea of job integration relies only on retaining workers in their business, rather than stopping them from leaving for other organizations [45].
In 2001, as a result of limitations from previous research models, Mitchell et al. [17] used the principle of embeddedness, which was built based on the definition of social embeddedness, for the internal organization debate [43]. Only the overall organizational level was based on comprehensive research, which shifted to a pure interpersonal interaction level. This model shows that work embeddedness demonstrated greater prediction power over staff turnover relative to corporate dedication and job satisfaction. Job satisfaction is not only a critical deciding factor influencing employee turnover but there are also other aspects outside the job that can impact employee turnover and retention [45]. Job incorporation may mean various factors affecting the decision-making of employee retention, which may not only be role factors such as staff fitting, interaction with peers, tweets and organization-sponsored group programs. However, it involves some non-working components, which are the roles of people, families and societies.
H6.
Continuance commitment mediates the effect of on-the-job embeddedness on the intention to stay.
H7.
Continuance commitment mediates the effect of off-the-job embeddedness on the intention to stay.
4. Methodology
To have a better relationship prediction within the variables, this study utilized the Partial Least Squares–Structural Equation Model (PLS-SEM) approach in obtaining the values of latent variables for the purpose of prediction and, thus, used only a quantitative research approach [46,47,48,49]. The research analysis was based on Structural Equation Modelling (SEM) and the research model was ascertained using the Smart PLS 3 software [50,51]. Partial Least Squares (PLS) path models consist of two groups of linear equations, which include the outer and inner models. Furthermore, the outer model identifies the relationship between the observed variables and their construct. Observed variables can describe as indicators, while a factor is known as the latent variable.
Moreover, the structural model identified the relations among the constructs [50,51]. Additionally, the structural model is made up of endogenous and exogenous constructs with connections between them. In general, the relationships between the constructs can be linear. Sometimes the links of the model can be more composite with the mediation or moderation relationships. Once a third construct intercedes between two relating variables, it is named as mediation effect. The direct effects (related variable) show one single arrow that joined them while the mediating effects are linked to sequences of two or more indicators (indirect effects). The mediating effects occurred when the independent variable alters the capacity of two related variables in the model. This study adopted the mediating effects of continuance commitment between on-the-job embeddedness, off-the-job embeddedness and intention to stay.
A quantitative approach was utilized in a recent study in fulfilling the objectives of this research. A cross-sectional quantitative survey was referred to as the appropriate approach and study design adopted in this study. This study’s primary objective was to test a theoretical model and predict future behavior [52]. This study focused on the hypothesis testing of a conceptual model that covers the relationship within different variables. This study aimed to evaluate the association within the continuance commitment, mediating variable (MV), off-the-job and on-the-job embeddedness dimension; independent variables (IV) with employee intention to stay; dependent variables (DV). Therefore, a quantitative approach was best suited in this scenario.
Data was collected from Malaysia’s construction companies. The workers employed in the Malaysian construction companies were then chosen as the respondents to answer each questionnaire study question. Descriptive concerns were raised on their views on the intention to remain among the workers of construction firms in Malaysia. The Likert scale was used to measure the tasks, with the scale varying from very low to very high. The scale point was mapped to 1, 2, 3, 4, 5 and 6 numerical scales in this analysis to measure workers’ desire to stay in construction firms. The scale correspondingly reflects respondents’ attitudes from (1) very low to (6) very high, depending on the dramatic effect of the simple random factor used for the study under the probability sampling methodology. Of the overall sample of 280, 243 participated and in the study, completed versions of the questionnaire were used, rendering the response rate 86.8%. Data for this study was gathered by using a questionnaire survey targeting architects, project managers, contractors, engineers and members of their team in Malaysian construction firms. Nine weeks was the length of the data set. Besides, the present study used a form of a survey that was carried out using a questionnaire written in both Malay and English languages to allow respondents to respond more efficiently. Although the English language is Malaysia’s second language, many construction workers do not possess English language proficiency due to their educational history. If we use the English language, those respondents could have been missed.
5. Results/Findings
5.1. Respondents’ Profile
This study involved a total of 243 employees working in construction companies in Malaysia. A section of the questionnaire used in making relevant comparisons within the unit is the demographic profile, which is made up of gender, age, level of education, annual income and others. The targeted participants (contractors, project managers, architects and engineers) were requested to fill in the distributed copies of the designed questionnaire with a six-point Likert scale; it consisted of demographic details and questions requesting the opinion of the employee concerns intention-to-stay. Respondents’ demographic profiles are shown in Table 1.
Table 1.
Profile of Respondents.
5.2. Assessment of Measurement Model (Outer Model)
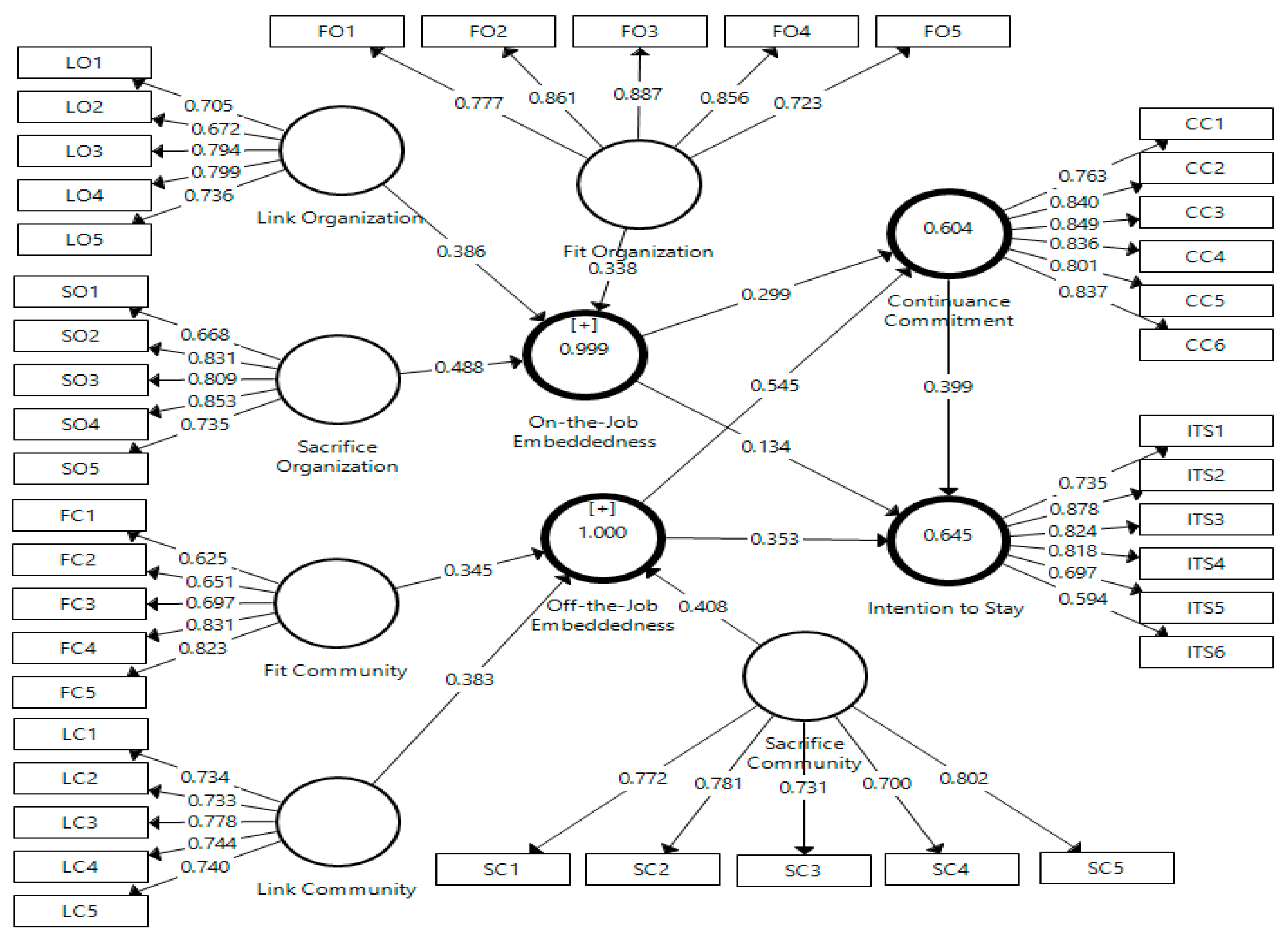
The PLS-SEM system and the statistical software SmartPLS 3 [53] were used to approximate the formula. PLS-SEM is a multivariate non-parametric approach used to forecast and measure the relationships between different variables [50]. PLS-SEM is a two-step method of assessing the calculation and structural model in terms of interpretation [54,55,56]. The measurement model was tested to test construct validity in the first step. The results are shown in Figure 2, Tables 3–5.
Figure 2.
Partial Least Squares-Path Model.
To assess the convergent validity of the constructs, factor loadings, composite reliability, Average Variance Extracted (AVE) and Cronbach’s alpha was tested to demonstrate the degree to which a metric correlates positively with alternative means of the same construct [50]. Table 2 shows that a total of 42 items were retained, with the outer loadings range between 0.594 and 0.887. Subsequently, the average variance extracted (AVE) indicating the number of variations in multiple items is explained by the latent variable was the estimated [57]. The results show that AVE values range between 0.534 and 0.677, which are above the threshold of 0.50 [46]. Besides, Cronbach’s alpha and composite reliability (CR) were used to appraise the acceptable internal consistency of measurement items to measure a common construct. These measures should be higher than 0.70 [50,58,59]. Table 2 shows the acceptable internal consistencies for all first-order constructs involved in the study.
Table 2.
Construct Reliability and Validity.
In comparison, most of the constructs’ outer loadings were well above the minimum threshold value of 0.70. Indicators of outer loads below the 0.40 level have been withdrawn. However, if the analysis is exploratory, the loading scores should be at least 0.40 or greater than this score, according to several studies [60,61]. According to these authors, however, the loading scores were well above the minimum value. The measurement model of the second-order formative structures was then tested afterwards. Specifically, Table 3 showed the outer weight, outer VIF, t-value and p-value for the relationship between the formative construct of On-the-job embeddedness components and Off-the-job embeddedness components.
Table 3.
Construct validity of formative constructs.
Subsequently, discriminant validity was tested, “specifying the degree to which a concept by scientific standards is genuinely distinct from other constructs” [55]. Discriminant validity was tested in this analysis using the correlation ratio of heterotrait-monotrait (HTMT), as proposed by Forner-Lacker [50,62]. According to Henseler, to assess the structures’ discriminant validity, the HTMT approach [61]. The HTMT value need not be greater than the HTMT 0.85 value of 0.85 or the HTMT 0.90 value of 0.90 to obtain discriminant validity [63]. As seen in Table 4, not all HTMT 0.85 and HTMT 0.90 measurements were passed, suggesting that the discriminant validity was determined.
Table 4.
Discriminant validity results based on the heterotrait-monotrait ratio of correlations (HTMT).
5.3. Assessment of Structural Model (Inner Model)
To validate the statistical validity, a bootstrapping procedure of 5000 resamples was conducted to produce t-values and standard errors [50,58,59]. In this analysis, a structural model was tested to assess the causal relationships between on-the-job embeddedness, off-the-job embeddedness and the intention to remain in Malaysian construction companies with continuance commitment mediating variable. As described by the independent variables in the experiment, R2 calculates the model’s predictive accuracy and represents the percentage of uncertainty in the dependent variables. In comparison, path coefficients (ß) reflect, as seen in Figure 3 and Table 5, the degree of change in the dependent variable for each independent variable.
Figure 3.
Evaluation of Structural Model through PLS Bootstrapping.
Table 5.
Results of Bootstrapping for Structural Model Evaluation.
Bootstrapping strategies were embedded in this analysis with SmartPLS 3 to conclude whether the route coefficients are statistically important or not. The t-values with each path coefficient were calculated using the bootstrapping technique, as stated in Table 5 and the subsequently created p-values. Hair et al. [64] suggested looking at the confidence interval to provide additional facts about the degree to which the population parameter dropped at a certain level of confidence. When seen in Table 5, zero is not included in all confidence intervals. The results showed that H1, on-the-Job embeddedness was positively related to intention to stay in the construction companies in Malaysia with (β = 0.138, t = 2.291) and also H2, off-the-Job Embeddedness was positively related to intention to stay in Malaysian construction companies with (β = 0.352, t = 5.055). The result in Table 5 indicated that H3 continuance commitment was positively related to the intention to stay in Malaysia’s construction companies. H4, of this study on-the-job embeddedness was positively related to continuance commitment in Malaysian construction companies and H5, off-the-Job Embeddedness was positively related to continuance commitment in Malaysian construction companies respectively (β = 0.399, t = 6.333), (β = 0.303, t = 4.924) and (β = 0.542, t = 9.911).
Another vital assessment of a structural model is for mediation analysis, according to Zhao et al. [40], determining the direct and indirect interactions between the exogenous and endogenous latent variable. By performing mediating or moderating examination, this direct and indirect interaction can be investigated. It only examined the importance of mediating relationships in this section. This is based on the theoretical rationale that continuance commitment as a mediating force that has influenced people to stay in construction firms.
However, the findings of the t-tests in the structural model revealed that the PLS path had a significant indirect coefficient between on-the-job embedding, continuance commitment and stay intention; there was also a significant indirect coefficient between off-the-job embedding, continuance commitment and stay intention. This statistical path coefficient shows that there is a substantial direct influence between the dimensions of continuous engagement to continue, where all direct and indirect effects are present and point in the same (i.e., positive direction. In conclusion, continuance commitment, therefore, has a full mediating impact between on-the-job embedding, off-the-job embedding and the intention to remain in Malaysian construction firms. In Table 5, you will find a comprehensive summary of the mediation analysis.
Having analyzed the value and significance of the path’s coefficients, the structural model’s explanatory power was calculated. The decision coefficient investigated explanatory power: R2 values [64]. R2 reveals the sum of variance that is clarified by the model in the endogenous structures, on-the-job embeddedness, off-the-job embeddedness, continuation engagement and intention to remain [64]. In the inner model, R2 values of 0.67, 0.33 or 0.19 for endogenous latent constructs can be defined as substantial, moderate or weak, respectively, according to Chin. Referring to Figure 2, the findings revealed a significant model of R2 = 0.604 or 60.4% of the variance in continuity commitment, R2 = 0.999 or 99.9% variance in on-the-job embeddedness, R2 = 1.000 or 100% variance in off-the-job embeddedness and R2 = 0.645 or 64.5% variance in intent to remain. Therefore the explained variation of continuation dedication can be viewed as moderate concerning Chin’s recommendation. The R2 value of 0.645 was viewed as an essential model for the intention to stay.
The effect size evaluates the relative effect of a predictor variable on the criterion variable, which is determined by the changes in the R2 values [65]. This evaluation is determined through a PLS algorithm with removing one exogenous latent construct from the model to generate the R2 excluded value. A similar procedure is repeated by returning the removed predictor in the model to generate another R2 included value. These recorded changes in R2 values were subsequently used to calculate the effect size (f2). In accordance with criterion suggested by Cohen [66], the effect size is less than 0.02 (0.02 = small, 0.15= medium, 0.35 = high). The effect size for continuance commitment is 0.399; the effect size for on-the-job embeddedness is 0.233 and the effect size for off-the-job embeddedness is 0.253.
By implication, a research model with higher Q2 values is assumed to be a sound predictive relevance. The blindfolding procedure is utilized in PLS-SEM to determine the predictive relevance of a model. To be precise, to assess the study model’s predictive relevance, a cross-validated redundancy measure (Q2) was used [64]. The Q2 is a standard used to determine how well the excluded cases data is predicted by a model. It is considered that a study model with Q2 statistics (s) greater than zero has predictive relevance. More predictive relevance is also suggested by a research model with greater positive Q2 values. The results of the cross-validated redundancy test Q2 for the present analysis are listed in Table 6.
Table 6.
Construct Cross Validity Redundancy.
As depicted in Table 6, the researcher was able to show the sum of the squared observations (SSO), the amount of the squared prediction errors (SSE) as well as the predictive relevance (1-SSE/SSO). The cross-validated redundancies (Q2) for that of the endogenous variables (Continuance Commitment, Intention to Stay, On-the-Job Embeddedness and Off-the-Job Embeddedness) are 0.402, 0.366, 0.399 and 0.420. These values reflect the model’s adequate predictive capabilities considering the recommendations of Fornell and Cha [67], which indicated that the Q2 values should be greater than zero.
6. Discussion
The current study explored the link between elements of on-the-job embeddedness, elements of off-the-job embeddedness and the intention to stay with the mediating role of continuance commitment. After analyzing structural equation models with statistical, analytical and conceptual evidence, continuance commitment has had a full mediating impact between elements of on-the-job embeddedness, elements of off-the-job embeddedness and the intention to remain in the construction companies of Malaysia.
The H1 of this study is intended to investigate the relationship between on-the-job embeddedness and intention to stay in the Malaysian construction companies. In terms of the research objective, hypothesis one (β = 0.138, t = 2.291) of this study was supported. This is based on the literature that if individuals are highly embedded in their job, they might not even consider job alternatives that require relocation. To keep employees in an organization, monetary benefits should be considered. The results of this study showed that 36.2% of the construction employees’ monthly incomes are less than 2500 Malaysian Ringgit, which is not a sufficient average salary for a trained labor force in Malaysia.
Thus, there is a high possibility that the worker’s personal values may influence the thought and decision to stay or leave in the construction company. The H2 of this study is intended to investigate the relationship between off-the-job embeddedness and intention to stay in the Malaysian construction companies. To achieve this objective, hypothesis H2 of this study also revealed a significant relationship (β = 0.352, t = 5.055). Literature shows that when employees become a senior officer and have more job experience over the years, they have more job sacrifice scores because of their compensation options that fit their lifestyles and another benefit for retirement.
The H3 of this study aimed to explore the relationship between continuance commitment and the intention to remain in Malaysia’s construction companies. As seen in the table above, the continuance commitment had a positive relationship with the intention to continue in the construction firms (β = 0.399, t = 6.333). The above findings suggest that the commitment to continuity has a clear connection with the goal of remaining in Malaysia with the construction firms. Besides, the outcome of the H4 and H5 hypotheses have confirmed that continuance commitment had a positive correlation in construction firms with on-the-job embeddedness and off-the-job embeddedness (β = 0.303, t = 4.924), (β = 0.542, t = 9.911) respectively. In a positive relationship with empowerment, skill-enhancing activities and intent to continue, continuance commitment provides a significant mediating role. However, only one form of organizational engagement (continuance commitment) has been considered a mediator for job embeddedness and the intention to stay in this research. The term “continuance commitment” is often used to describe the persistence of an individual in an organization in situations where it has become impossible for her/him to leave because of the accumulated investments and commitments made when working for the Organization. Continuing commitment is also positively and significantly linked to the intention of staying.
The H6 and H7 are intended to examine the mediating influence of continuance commitment between on-the-job embeddedness, off-the-job embeddedness and intention to stay in the Malaysian construction companies. To achieve this objective, mediation analysis is an essential part of this study. Mediation is either full or partial. If there are just direct effects and no indirect effects throughout mediation, then there is no mediation. Moreover, indirect effects are there with a non-significant direct effect than its full mediation, whereas partial mediation means the potential mediator shares some parts of the relationship. Therefore, continuance commitment plays full mediating effect between job embeddedness and intention to stay (β= 0.121, t = 3.997), (β= 0.217, t = 5.028), respectively.
6.1. Practical Contribution
Based on the practical perspective, job embeddedness (Organization and community dimension) can be introduced in the future intervention techniques focusing on employee intention to stay within the Malaysian construction companies. Job embeddedness provides a distinct variance in turnover intention, aside from other invented indicators that the organizational practitioner can investigate (for instance, job satisfaction). This serves as an alternative process that can be considered when inventing recruitment techniques or evidence-based intervention for employees. For instance, an insight of fit between what the individual wants and what the job orders contribute to the ‘glue’ parameter of embeddedness, transparent and descriptive outlines of job rewards, responsibilities and tasks during the recruiting processes. These essential features can prompt the participant and enhance embeddedness at the beginning. Encouragement through professional and social clubs like a collaborative research group in academics can resolve the feature of embeddedness. Moreover, evaluating program and intervention techniques can improve the embeddedness features amidst the workplaces by evaluating embeddedness using a new reflective scale. Even though these propositions can be employed in a university context, it can also be used in other organizational bodies.
Additionally, this study’s outcomes provide a meditating relation of continuance commitment on the relationship between job embeddedness dimensions (off-the-job and on-the-job) and intention to stay. This study hypothesized that the participant’s feeling of organizational commitment (continuance commitment) significantly affects their intention to stay and job embeddedness. Different marital status, gender, job level groups and tenure differ significantly based on their sense of job embeddedness and continuance commitment. The construction companies should attempt to develop employees’ continuance commitment, which was found to reduce turnover. Hence, they should discourage employees from developing commitment based on the lack of alternative employment. Indeed, continuance-alternative commitment leads to more turnovers among individuals on a negative approach. This can be done by developing training programs that help to maintain employees’ marketable competencies. Likewise, construction companies should consider individual differences when recruiting employees. Specifically, as risk aversion appears to improve the negative relationships between turnover and continuance commitment, construction companies wishing to reduce turnover may be interested in recruiting high risk-averse individuals.
Besides, human resource retention activities can be invented to improve the perceived fit (similarity between the person’s careers), the perceived links (links with the work environment and community), the perceived sacrifices (based on benefits and compensations), Organization’s cultural practices and values. Job satisfaction needs employees with scarce and critical skills, especially divorced, single and female participants, functioning at an operational level and with less than five years’ tenure. Empowering these employees’ sense of job embeddedness through the increment of drives that sustain their connections to their jobs may lead to more commitment levels, making the worker stay with the respective Organization.
6.2. Theoretical Contribution
This study’s theoretical contribution is to establish a new relationship among on-the-job, off-the-job embedders and intend to stay with continuance commitment’s mediating role. This current study focused on expanding this call to examine direct influences of on-the-job and off-the-job embeddedness by investigating the mediating effects of continuance commitment on the correlation between intention to stay and job embeddedness. The results of this can assist in answering the question of how and when job embeddedness may become a disadvantage.
This study employed a different statistical method to verify the theoretical model and analyze the obtained data, which is the Partial Least Squares-Structural Equation Model (PLS-SEM). This study’s findings contribute to the previous studies on employee intention to stay and psychological (subjective) approaches to individuals’ decisions and behavior. The relationships between off-the-job, on-the-job, intention to stay and the mediating influence of continuance commitments were tested. Furthermore, the correlations between these constructs were tested using structural equation modelling. It also evaluated the empirical aid for the theory as each job embeddedness noticeably affects the continuance commitments. Based on this, this study’s outcomes contributed an essential feature to the body of knowledge regarding the retention of staff in the Malaysian construction companies’ context. In the employment equity and affirmative action context, the results obtained from this study can be employed to develop a career focusing on assisting the retention of construction companies’ employees.
In benefiting both academic scholars and managerial professionals, the findings of this analysis are beneficial. The theoretical network of role embeddedness and social exchange theory can be best understood by academic scholars, both in terms of the organizational context and the theories’ implications. In a fast-paced world, managerial practitioners can better understand how workers become entrenched in their daily jobs and find ways to maintain experienced employees, particularly in a similar construction company organization.
Furthermore, this study contributed theoretically by adding to the outcomes from previous studies through the combination of two referent theories to enhance the relationship of all the considered variables in this study; this provides new operational definition and essential factors, which include training, fringe and pays benefits, supervising and perceived organizational support as influenced by employee retention. Moreover, the mediating impact of continuance commitment on the correlation between off-the-job and on-the-job embeddedness about the intention to stay could be explained from the theoretical perspective of social exchange and job embeddedness theories. Thus, this study can reference future studies on employee intention to stay in Malaysian construction companies.
7. Conclusions
This study has focused on Malaysian construction companies to investigate employee’s intentions to stay. There are two types of solutions in the body of knowledge; they are generic and specific. This study has focused on particular solutions as it discussed the on-the-job and off-the-job embeddedness of construction professionals in their jobs and their intention to stay with the companies. The theory of job embeddedness with its main component, “organization and community embeddedness,” has been employed in this study. Furthermore, this study has discussed two spectra of an employee’s life: personal and social. The job embeddedness theory focused on the individual, while the social exchange theory explained at a social level by considering the continuance commitment.
The results of this study have contributed to academics in the following ways: employee job embeddedness factors from the perspective of the Malaysian construction companies, the model of the study, lengthening of the job embeddedness theory and social exchange theory to accommodate both organization and community embeddedness in the Malaysian construction companies. Moreover, most studies have not given much attention to associating community and social resources factors based on the revealed literature such as fit, link and sacrifice with mediating potentiality of continuance commitment, the gap which this present study has tried to fill. It also offers knowledge by giving empirical support to the theory of work embeddedness and the impact of the social exchange theoretical model on construction firms by confirming that altering one organization or community would alter the whole equilibrium. This helps further synthesize the theory of work convergence and the theory of social interaction in construction companies.
8. Limitation and Study Forward
Even though this report offers valuable perspectives and suggestions, certain drawbacks should be taken into account when discussing the study’s findings for further studies. Study constraints apply to the course of future investigation. Future research can be done by further improving the system and studies can go straight into the job embeddedness and research operation or individual tasks in depth. It will also be necessary for the company to consider the effect of job embeddedness elements on construction firms’ competitive advantage in Malaysia. This study also adopted a cross-sectional research approach in the methodology component to analyze the hypothesized interactions at a particular point in time, which was considered another constraint. Changes in the psychological aspects of humans and approaches to issues can vary from time to time. Based on that, if the research design was longitudinal rather than cross-sectional, the result produced from this analysis could be different. In the case of quantitative testing approaches, respondents were asked to convert their interpretation into numbers using the Likert scale, based on the survey questionnaire’s argument. These responses can be affected by a skewed view of the case. Therefore, the findings were from employees’ perceptions. There is potential for common method bias that may have inflated the relationships among the measurement instruments and variables used in this study. The high correlation between variables, for example, maybe a result of common method bias. To minimize the effects of common method variance, procedural remedies recommended by [68] can be applied (e.g., collecting multi-source data and introducing methodological and temporal separation by having several time points or different response formats).
Nevertheless, Spector has argued that common method bias is, in fact, not as widespread and problematic as initially suspected [69,70]. Additionally, future research may also benefit from utilizing longitudinal type designs to examine temporal precedence among variables and measurement instruments. This article also recommends that a mixed research design should be proposed for potential research design. In other words, in future studies, quantitative and qualitative research designs can be used to supplement each other.
Funding
This research received no external funding.
Conflicts of Interest
The authors declare no conflict of interest.
References
- Abdul Latif, F.; Saraih, U. Factors influencing employee turnover in private sector in Malaysia: A concept paper. Aust. J. Basic Appl. Sci. 2016, 10, 51–55. [Google Scholar]
- Hom, P.W.; Lee, T.W.; Shaw, J.D.; Hausknecht, J.P. One hundred years of employee turnover theory and research. J. Appl. Psychol. 2017, 102, 530–545. [Google Scholar] [CrossRef] [PubMed]
- Economist Corporate Network Asia. 2015. Available online: https://corporatenetwork.com/ (accessed on 15 February 2021).
- Hussain, S.; Xian, S.H. Factors Affecting Employees’ Turnover Intention in Construction Companies in Klang, Selangor. KnE Soc. Sci. 2019, 108–131. [Google Scholar] [CrossRef]
- Zhao, Z.-Y.; Tang, C.; Zhang, X.; Skitmore, M. Agglomeration and Competitive Position of Contractors in the International Construction Sector. J. Constr. Eng. Manag. 2017, 143, 4017004. [Google Scholar] [CrossRef]
- Ayodele, O.A.; Chang-Richards, A.; González, V. Factors affecting workforce turnover in the construction sector: A systematic review. J. Constr. Eng. Manag. 2020, 146, 3119010. [Google Scholar] [CrossRef]
- Thomas, J. Study on causes and effects of employee turnover in the construction industry. Int. J. Sci. Res. 2015, 4, 3041–3044. [Google Scholar]
- Seong, L.C. The Study on Factors Influencing Employee Turnover in E&E Manufacturing Industry in Northern Malaysia. Master’s Thesis, Pulau Penang Universiti Sains Malaysia, Gelugor, Penang, Malaysia, 2015. [Google Scholar]
- Flórez, L.A.; Morales-Zurita, L.F.; Medina, D.; Lobo, J. Labour flows across firm’s size, economic sectors and wages in Colombia: Evidence from employer-employee linked panel. Borradores de Economía 2018, 1013. [Google Scholar] [CrossRef]
- Srour, F.J.; Srour, I.; Lattouf, M.G. A survey of absenteeism on construction sites. Int. J. Manpow. 2017, 38, 533–547. [Google Scholar] [CrossRef]
- Valaei, N.; Rezaei, S. Job satisfaction and organizational commitment. Manag. Res. Rev. 2016, 39, 1663–1694. [Google Scholar] [CrossRef]
- Jacobs, E.; Roodt, G. The development of a knowledge sharing construct to predict turnover intentions. Aslib Proc. 2007, 59, 229–248. [Google Scholar] [CrossRef]
- Radford 2013–2016. In Global Salary Increase and Turnover; Radford: London, UK, 2016.
- Jehanzeb, K.; Mohanty, J. Impact of employee development on job satisfaction and organizational commitment: Person-organization fit as moderator. Int. J. Train. Dev. 2018, 22, 171–191. [Google Scholar] [CrossRef]
- Jiang, K.; Liu, D.; McKay, P.F.; Lee, T.W.; Mitchell, T.R. When and how is job embeddedness predictive of turnover? A meta-analytic investigation. J. Appl. Psychol. 2012, 97, 1077–1096. [Google Scholar] [CrossRef]
- Mitchell, T.R.; Holtom, B.C.; Lee, T.W.; Sablynski, C.J.; Erez, M. Why people stay: Using organizational embeddedness to predict voluntary turnover. Acad. Manag. J. 2001, 44, 1102–1121. [Google Scholar]
- Zainuddin, Y.; Noor, A. The Role of Job Embeddedness and Organizational Continuance Commitment on Intention to Stay: Development of Research Framework and Hypotheses. KnE Soc. Sci. 2019, 1017–1035. [Google Scholar] [CrossRef]
- Albdour, A.A.; Altarawneh, I.I. Employee engagement and organizational commitment: Evidence from Jordan. Int. J. Bus. 2014, 19, 192. [Google Scholar]
- Wijayanto, B.R.; Kismono, G. The effect of job embeddedness on organizational citizenship behaviour. Gadjah Mada Int. J. Bus. 2004, 6, 335–354. [Google Scholar] [CrossRef]
- Kumar, R.; Ramendran, C.; Yacob, P. A study on turnover intention in the fast-food industry: Employees’ fit to the organizational culture and the importance of their commitment. Int. J. Acad. Res. Bus. Soc. Sci. 2012, 2, 9–42. [Google Scholar]
- Lee, T.W.; Burch, T.C.; Mitchell, T.R. The Story of Why We Stay: A Review of Job Embeddedness. Annu. Rev. Organ. Psychol. Organ. Behav. 2014, 1, 199–216. [Google Scholar] [CrossRef]
- Kim, S.Y.; Fernandez, S. Employee empowerment and turnover intention in the US federal bureaucracy. Am. Rev. Public Adm. 2017, 47, 4–22. [Google Scholar] [CrossRef]
- Darrat, M.A.; Amyx, D.A.; Bennett, R.J. Examining the impact of job embeddedness on salesperson deviance: The moderating role of job satisfaction. Ind. Mark. Manag. 2017, 63, 158–166. [Google Scholar] [CrossRef]
- Dhar, R.L. Service quality and the training of employees: The mediating role of organizational commitment. Tour. Manag. 2015, 46, 419–430. [Google Scholar] [CrossRef]
- Nguyen, N.T.D.; Aoyama, A. Achieving efficient technology transfer through a specific corporate culture facilitated by management practices. J. High Technol. Manag. Res. 2014, 25, 108–122. [Google Scholar] [CrossRef]
- Benders, J. The later, the more deceptive? A patagon dated 1628 from Chateau-Regnault with a Brabantian reverse. Numis. Chron. 2017, 177, 413–417. [Google Scholar]
- Bowser, J.T. A Job Embeddedness Comparison of Professors Based on Employment Status and Type. Ph.D. Thesis, Liberty University, Lynchburg, VA, USA, 2018. [Google Scholar]
- Smith, P.; Ball, L. Steps towards sustainable manufacturing through modelling material, energy and waste flows. Int. J. Prod. Econ. 2012, 140, 227–238. [Google Scholar] [CrossRef]
- Mustapha, K.; McLean, W. Uniform convergence for a discontinuous Galerkin, time-stepping method applied to a fractional diffusion equation. IMA J. Numer. Anal. 2012, 32, 906–925. [Google Scholar] [CrossRef]
- Karim, D.N.; Baset, M.A.; Rahman, M.M. The Effect of Perceived Organizational Support on Intention to Stay: The Mediating Role of Job Involvement. Jahangirnagar. J. Bus. Stud. 2019, 8, 21–30. [Google Scholar]
- Ghosh, D.; Gurunathan, L. Job Embeddedness: A Ten-year Literature Review and Proposed Guidelines. Glob. Bus. Rev. 2015, 16, 856–866. [Google Scholar] [CrossRef]
- Nguyen, L.H. Relationships between Critical Factors Related to Team Behaviors and Client Satisfaction in Construction Project Organizations. J. Constr. Eng. Manag. 2019, 145, 4019002. [Google Scholar] [CrossRef]
- Fong, C.J.; Davis, C.W.; Kim, Y.; Kim, Y.W.; Marriott, L.; Kim, S. Psychosocial factors and community college student success: A meta-analytic investigation. Rev. Educ. Res. 2017, 87, 388–424. [Google Scholar] [CrossRef]
- Eady, L. Job Embeddedness and Intention of Voluntary Turnover in the Aerospace and Defense Industry: A Quantitative Study. Ph.D. Thesis, Capella University, Minneapolis, MN, USA, June 2014. Available online: https//search.proquest.com/docview/1629810934?accountid=35812 (accessed on 25 September 2019).
- Wong, M.; Gardiner, E.; Lang, W.; Coulon, L. Generational differences in personality and motivation. J. Manag. Psychol. 2008, 23, 878–890. [Google Scholar] [CrossRef]
- Holtom, B.C.; Tidd, S.T.; Mitchell, T.R.; Lee, T.W. A demonstration of the importance of temporal considerations in the prediction of newcomer turnover. Hum. Relat. 2013, 66, 1337–1352. [Google Scholar] [CrossRef]
- Indiran, L.; Khalifah, Z.; Ismail, K.; Ramanathan, S. Business incubation in Malaysia: An overview of the multimedia super corridor, small and medium enterprises, and incubators in Malaysia. In Handbook of Research on Small and Medium Enterprises in Developing Countries; IGI Global: Hershey, PA, USA, 2017; pp. 322–344. [Google Scholar]
- Baron, R.M.; Kenny, D.A. The moderator-mediator variable distinction in social psychological research: Conceptual, strategic, and statistical considerations. J. Pers. Soc. Psychol. 1986, 51, 1173. [Google Scholar] [CrossRef] [PubMed]
- Zhao, X.; Lynch, J.G.; Chen, Q. Reconsidering Baron and Kenny: Myths and Truths about Mediation Analysis. J. Consum. Res. 2010, 37, 197–206. [Google Scholar] [CrossRef]
- Tett, R.P.; Meyer, P. Job Satisfaction, Organizational Commitment, Turnover Intention, And Turnover: Path Analyses Based On Meta-Analytic Findings. Pers. Psychol. 2006, 46, 259–293. [Google Scholar] [CrossRef]
- Meyer, J.P.; Allen, N.J. TCM Employee Commitment Survey Academic Users Guide 2004; The University of Western Ontario, Department of Psychology: London, ON, Canada, 2004. [Google Scholar]
- Shahruddin, S.; Daud, N. Employee Engagement Determinants and Employee Retention: A Study among Generation Y Employees in Malaysia. In Proceedings of the 2nd Advances in Business Research International Conference; Springer: Singapore, 2018. [Google Scholar]
- Meyer, J.P.; Allen, N.J. A three-component conceptualization of organizational commitment. Hum. Resour. Manag. Rev. 1991, 1, 61–89. [Google Scholar] [CrossRef]
- Aruna, M.; Anitha, J. Employee retention enablers: Generation Y employees. SCMS J. Indian Manag. 2015, 12, 94. [Google Scholar]
- Hair, J.F.; Ringle, C.M.; Sarstedt, M. PLS-SEM: Indeed a Silver Bullet. J. Mark. Theory Pr. 2011, 19, 139–152. [Google Scholar] [CrossRef]
- Adeleke, A.; Bahaudin, A.; Kamaruddeen, A.; Bamgbade, J.; Salimon, M.G.; Khan, M.W.A.; Sorooshian, S. The Influence of Organizational External Factors on Construction Risk Management among Nigerian Construction Companies. Saf. Health Work 2018, 9, 115–124. [Google Scholar] [CrossRef] [PubMed]
- Taofeeq, D.M.; Adeleke, A.Q.; Ajibike, W.A. Human Factors Influencing Contractors’ Risk Attitudes: A Case Study of the Malaysian Construction Industry Keywords. Constr. Econ. Build. 2020, 20, 96–116. [Google Scholar]
- Bamgbade, J.; Salimon, M.G.; Adeleke, A.; Nasidi, Y. Contractor’s Technology Acceptance for Firm Sustainability Performance. KnE Soc. Sci. 2019, 2019, 1084–1101. [Google Scholar] [CrossRef]
- Hair, J.J.F.; Sarstedt, M.; Matthews, L.M.; Ringle, C.M. Identifying and treating unobserved heterogeneity with FIMIX-PLS: Part I - method. Eur. Bus. Rev. 2016, 28, 63–76. [Google Scholar] [CrossRef]
- Taofeeq, D.M.; Adeleke, A.Q.; Lee, C.-K. Individual factors influencing contractors’ risk attitudes among Malaysian construction industries: The moderating role of government policy. Int. J. Constr. Manag. 2019, 1–20. [Google Scholar] [CrossRef]
- Foard, N.; Weinstein, M.; Henn, M. Short Introduction to Social Research; Sage Publications: Thousand Oaks, CA, USA, 2006. [Google Scholar]
- Tully, B. Reliability of criteria-based content analysis of child witness statements: Cohen’s kappa doesn’t matter. Leg. Criminol. Psychol. 1998, 3, 183–188. [Google Scholar] [CrossRef]
- Coombs, C.R. Improving retention strategies for IT professionals working in the public sector. Inf. Manag. 2009, 46, 233–240. [Google Scholar] [CrossRef]
- Armstrong-Stassen, M.; Ursel, N.D. Perceived organizational support, career satisfaction, and the retention of older workers. J. Occup. Organ. Psychol. 2009, 82, 201–220. [Google Scholar] [CrossRef]
- Bressler, S.L.; Menon, V. Large-scale brain networks in cognition: Emerging methods and principles. Trends Cogn. Sci. 2010, 14, 277–290. [Google Scholar] [CrossRef] [PubMed]
- Ringle, C.M.; Wende, S.; Becker, J.-M. SmartPLS 3; SmartPLS GmbH: Boenningstedt, Germany, 2015. [Google Scholar]
- Nawanir, G.; Lim, K.T.; Lee, K.L.; Moshood, T.D.; Nur, A. Less for More: The Structural Effects of Lean Manufacturing Practices on Sustainability of Manufacturing SMEs in Malaysia. Int. J. Sup. Chain. Manag. 2020, 9, 961–975. [Google Scholar]
- Sarstedt, M.; Ringle, C.M.; Smith, D.; Reams, R.; Hair, J.F., Jr. Partial least squares structural equation modeling (PLS-SEM): A useful tool for family business researchers. J. Fam. Bus. Strateg. 2014, 5, 105–115. [Google Scholar] [CrossRef]
- Henseler, J.; Hubona, G.S.; Ray, P.A. Using PLS path modeling in new technology research: Updated guidelines. Ind. Manag. Data Syst. 2016, 116, 2–20. [Google Scholar] [CrossRef]
- Wong, K.K. Partial Least Squares Structural Equation Modeling (PLS-SEM) Techniques Using SmartPLS. Mark. Bull. 2013, 24, 1–32. [Google Scholar]
- Nawanir, G.; Binalialhajj, M.; Lim, K.T. Becoming Lean: The Way towards Sustainability of Higher Educations Institutions. KnE Soc. Sci. 2019, 2019, 603–626. [Google Scholar] [CrossRef]
- Henseler-unger, I.; Ziele, B. Breitband—Ziele und Visionen. Wirtschaftsdienst 2016, 96, 72–74. [Google Scholar] [CrossRef][Green Version]
- Fornell, D.; Larker, C. Structural equation modeling and regression: Guidelines for research practice. J. Mark. Res. 1981, 18, 39–50. [Google Scholar] [CrossRef]
- Memon, J.; Yang, Y.; Kashifa, J.; Yaqoob, M.; Buriroa, R.; Soomroa, J.; Liping, W.; Hongjie, F. Genotypes, Virulence Factors and Antimicrobial Resistance Genes of Staphylococcus aureus Isolated in Bovine Subclinical Mastitis from Eastern China. Pak. Vet. J. 2013, 33, 486–491. [Google Scholar]
- Hair, R.L.; Black, J.F.; Babin, W.C.; Anderson, B.J.; Tatham, R.E. Multivariate Data Analysis, 6th ed.; Pearson Prentice Hall: Upper Saddle River, NJ, USA, 2006. [Google Scholar]
- Hair, J.F., Jr.; Hopkins, L.; Georgia, M.; College, S. Partial least squares structural equation modeling (PLS-SEM) An emerging tool in business research. Eur. Bus. Rev. 2008, 26, 106–121. [Google Scholar] [CrossRef]
- Cohen, S. Perceived stress in a probability sample of the United States. In The Claremont Symposium on Applied Social Psychology. The Social Psychology of Health; Sage Publications, Inc.: Thousand Oaks, CA, USA, 1988. [Google Scholar]
- Fornell, C.; Cha, J. Advanced Methods of Marketing Research; Bagozzi, R.P., Ed.; Blackwell Business: Cambridge, MA, USA, 1994; pp. 52–78. [Google Scholar]
- Podsakoff, N.P. Common method biases in behavioral research: A critical review of the literature and recommended remedies. J. Appl. Psychol. 2003, 885, 10–1037. [Google Scholar] [CrossRef] [PubMed]
- Spector, P.E. Method variance in organizational research: Truth or urban legend? Organ. Res. Methods 2006, 9, 221–232. [Google Scholar] [CrossRef]
Publisher’s Note: MDPI stays neutral with regard to jurisdictional claims in published maps and institutional affiliations. |
© 2021 by the authors. Licensee MDPI, Basel, Switzerland. This article is an open access article distributed under the terms and conditions of the Creative Commons Attribution (CC BY) license (http://creativecommons.org/licenses/by/4.0/).


