A Review of the Intraoperative Use of Artificial Intelligence in Urologic Surgery
Abstract
1. Introduction
2. Materials and Methods
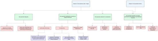
3. Key Content and Findings
3.1. Intra-Operative Diagnosis Aided by AI
3.1.1. Bladder Cancer Diagnosis
3.1.2. Kidney Stone Identification and Morphological Diagnosis
3.2. Intra-Operative Identification of Anatomy or Surgical Instruments Aided by AI
3.2.1. Cystoscopy
3.2.2. Ureteroscopy
3.2.3. Radical Prostatectomy
3.2.4. Partial Nephrectomy
3.3. Intra-Operative Evaluation of Surgeon Performance and Prediction of Post-Operative Outcomes with the Aid of AI
3.4. Intra-Operative Detection of Complications with the Aid of AI
4. Future Considerations
5. Conclusions
Author Contributions
Funding
Acknowledgments
Conflicts of Interest
List of Abbreviations
| AI | artificial intelligence |
| AR | augmented reality |
| VR | virtual reality |
| ANN | artificial neural network |
| UC | urothelial carcinoma |
| CNN | convolutional neural network |
| r-CNN | regional-based convolutional neural network |
| RGB | red-green-blue |
| HSV | hue saturation value |
| WLI | white light imaging |
| NBI | narrow band imaging |
| MIOU | mean intersection over union |
| RARP | robotic-assisted radical prostatectomy |
| APM | automated performance metric |
| PN | partial nephrectomy |
Appendix A. [81,82]

References
- Saeidi, H.; Opfermann, J.D.; Kam, M.; Wei, S.; Leonard, S.; Hsieh, M.H.; Kang, J.U.; Krieger, A. Autonomous robotic laparoscopic surgery for intestinal anastomosis. Sci. Robot. 2022, 7, eabj2908. [Google Scholar] [CrossRef] [PubMed]
- Guni, A.; Varma, P.; Zhang, J.; Fehervari, M.; Ashrafian, H. Artificial Intelligence in Surgery: The Future is Now. Eur. Surg. Res. 2024; in press. [Google Scholar] [CrossRef] [PubMed]
- Kamitani, Y.; Nonaka, K.; Isomoto, H. Current Status and Future Perspectives of Artificial Intelligence in Colonoscopy. J. Clin. Med. 2022, 11, 2923. [Google Scholar] [CrossRef] [PubMed]
- Fernicola, A.; Palomba, G.; Capuano, M.; De Palma, G.D.; Aprea, G. Artificial intelligence applied to laparoscopic cholecystectomy: What is the next step? A narrative review. Updates Surg. 2024, 76, 1655–1667. [Google Scholar] [CrossRef]
- Wang, P.; Xiao, X.; Glissen Brown, J.R.; Berzin, T.M.; Tu, M.; Xiong, F.; Hu, X.; Liu, P.; Song, Y.; Zhang, D.; et al. Development and validation of a deep-learning algorithm for the detection of polyps during colonoscopy. Nat. Biomed. Eng. 2018, 2, 741–748. [Google Scholar] [CrossRef]
- Luo, H.; Xu, G.; Li, C.; He, L.; Luo, L.; Wang, Z.; Jing, B.; Deng, Y.; Jin, Y.; Li, Y.; et al. Real-time artificial intelligence for detection of upper gastrointestinal cancer by endoscopy: A multicentre, case-control, diagnostic study. Lancet Oncol. 2019, 20, 1645–1654. [Google Scholar] [CrossRef]
- Tangsrivimol, J.A.; Schonfeld, E.; Zhang, M.; Veeravagu, A.; Smith, T.R.; Härtl, R.; Lawton, M.T.; El-Sherbini, A.H.; Prevedello, D.M.; Glicksberg, B.S.; et al. Artificial Intelligence in Neurosurgery: A State-of-the-Art Review from Past to Future. Diagnostics 2023, 13, 2429. [Google Scholar] [CrossRef]
- Chen, H. Application progress of artificial intelligence and augmented reality in orthopaedic arthroscopy surgery. J. Orthop. Surg. Res. 2023, 18, 775. [Google Scholar] [CrossRef]
- Farhadi, F.; Barnes, M.R.; Sugito, H.R.; Sin, J.M.; Henderson, E.R.; Levy, J.J. Applications of artificial intelligence in orthopaedic surgery. Front. Med. Technol. 2022, 4, 995526. [Google Scholar] [CrossRef]
- Kalia, M.; Avinash, A.; Navab, N.; Salcudean, S. Preclinical evaluation of a markerless, real-time, augmented reality guidance system for robot-assisted radical prostatectomy. Int. J. Comput. Assist. Radiol. Surg. 2021, 16, 1181–1188. [Google Scholar] [CrossRef]
- Noël, J.; Moschovas, M.C.; Patel, E.; Rogers, T.; Marquinez, J.; Rocco, B.; Mottrie, A.; Patel, V. Step-by-step optimisation of robotic-assisted radical prostatectomy using augmented reality. Int. Braz. J. Urol. 2022, 48, 600–601. [Google Scholar] [CrossRef] [PubMed]
- Checcucci, E.; Amparore, D.; Volpi, G.; De Cillis, S.; Piramide, F.; Verri, P.; Piana, A.; Sica, M.; Gatti, C.; Alessio, P.; et al. Metaverse Surgical Planning with Three-dimensional Virtual Models for Minimally Invasive Partial Nephrectomy. Eur. Urol. 2024, 85, 320–325. [Google Scholar] [CrossRef] [PubMed]
- Khor, W.S.; Baker, B.; Amin, K.; Chan, A.; Patel, K.; Wong, J. Augmented and virtual reality in surgery-the digital surgical environment: Applications, limitations and legal pitfalls. Ann. Transl. Med. 2016, 4, 454. [Google Scholar] [CrossRef] [PubMed]
- Amparore, D.; Piramide, F.; Checcucci, E.; Verri, P.; De Cillis, S.; Piana, A.; Volpi, G.; Busacca, G.; Colombo, M.; Fiori, C.; et al. Three-dimensional Virtual Models of the Kidney with Colored Perfusion Regions: A New Algorithm-based Tool for Optimizing the Clamping Strategy During Robot-assisted Partial Nephrectomy. Eur. Urol. 2023, 84, 418–425. [Google Scholar] [CrossRef]
- Michael, P.; Kevin, C.Z.; Jean-Philippe, T.; Joannie, D.; Frédérick, D.; Kelly, A.; Eric, T.M.; Chris, K.; Frederic, L.; Dominique, T.; et al. Integration of a Raman spectroscopy system to a robotic-assisted surgical system for real-time tissue characterization during radical prostatectomy procedures. J. Biomed. Opt. 2019, 24, 025001. [Google Scholar] [CrossRef]
- Amara, N.; Al Youssef, T.; Massa, J.; Fidjel, A.; Khoury, E.E.; Patel, B.; Flais, M.; Deswarte, C. Intraoperative angiography of the neurovascular bundle using indocyanine green and near-infrared fluorescence improves anatomical dissection during robot-assisted radical prostatectomy: Initial clinical experience. J. Robot. Surg. 2023, 17, 687–694. [Google Scholar] [CrossRef]
- Cahill, E.M.; Chua, K.; Doppalapudi, S.K.; Ghodoussipour, S. The use of blue-light cystoscopy in the detection and surveillance of nonmuscle invasive bladder cancer. Curr. Urol. 2022, 16, 121–126. [Google Scholar] [CrossRef]
- Krizhevsky, A.; Sutskever, I.; Hinton, G.E. ImageNet classification with deep convolutional neural networks. Commun. ACM 2017, 60, 84–90. [Google Scholar] [CrossRef]
- Navarrete-Welton, A.J.; Hashimoto, D.A. Current applications of artificial intelligence for intraoperative decision support in surgery. Front. Med. 2020, 14, 369–381. [Google Scholar] [CrossRef]
- Piana, A.; Amparore, D.; Sica, M.; Volpi, G.; Checcucci, E.; Piramide, F.; De Cillis, S.; Busacca, G.; Scarpelli, G.; Sidoti, F.; et al. Automatic 3D Augmented-Reality Robot-Assisted Partial Nephrectomy Using Machine Learning: Our Pioneer Experience. Cancers 2024, 16, 1047. [Google Scholar] [CrossRef]
- Amparore, D.; Sica, M.; Verri, P.; Piramide, F.; Checcucci, E.; De Cillis, S.; Piana, A.; Campobasso, D.; Burgio, M.; Cisero, E.; et al. Computer Vision and Machine-Learning Techniques for Automatic 3D Virtual Images Overlapping During Augmented Reality Guided Robotic Partial Nephrectomy. Technol. Cancer Res. Treat. 2024, 23. [Google Scholar] [CrossRef] [PubMed]
- Page, M.J.; McKenzie, J.E.; Bossuyt, P.M.; Boutron, I.; Hoffmann, T.C.; Mulrow, C.D.; Shamseer, L.; Tetzlaff, J.M.; Akl, E.A.; Brennan, S.E.; et al. The PRISMA 2020 statement: An updated guideline for reporting systematic reviews. Syst. Rev. 2021, 10, 89. [Google Scholar] [CrossRef] [PubMed]
- Lu, D.; Reed, A.; Pace, N.; Luckenbaugh, A.N.; Pallauf, M.; Singla, N.; Oguz, I.; Kavoussi, N. Automated Upper Tract Urothelial Carcinoma Tumor Segmentation During Ureteroscopy Using Computer Vision Techniques. J. Endourol. 2024, 38, 836–842. [Google Scholar] [CrossRef] [PubMed]
- Eminaga, O.; Eminaga, N.; Semjonow, A.; Breil, B. Diagnostic classification of cystoscopic images using deep convolutional neural networks. JCO Clin. Cancer Inform. 2018, 2018, 1–8. [Google Scholar] [CrossRef]
- Shkolyar, E.; Jia, X.; Chang, T.C.; Trivedi, D.; Mach, K.E.; Meng, M.Q.; Xing, L.; Liao, J.C. Augmented Bladder Tumor Detection Using Deep Learning. Eur. Urol. 2019, 76, 714–718. [Google Scholar] [CrossRef]
- Ikeda, A.; Nosato, H.; Kochi, Y.; Kojima, T.; Kawai, K.; Sakanashi, H.; Murakawa, M.; Nishiyama, H. Support System of Cystoscopic Diagnosis for Bladder Cancer Based on Artificial Intelligence. J. Endourol. 2020, 34, 352–358. [Google Scholar] [CrossRef]
- Ikeda, A.; Nosato, H.; Kochi, Y.; Negoro, H.; Kojima, T.; Sakanashi, H.; Murakawa, M.; Nishiyama, H. Cystoscopic Imaging for Bladder Cancer Detection Based on Stepwise Organic Transfer Learning with a Pretrained Convolutional Neural Network. J. Endourol. 2020, 35, 1030–1035. [Google Scholar] [CrossRef]
- Du, Y.; Yang, R.; Chen, Z.; Wang, L.; Weng, X.; Liu, X. A deep learning network-assisted bladder tumour recognition under cystoscopy based on Caffe deep learning framework and EasyDL platform. Int. J. Med. Robot. 2021, 17, 1–8. [Google Scholar] [CrossRef]
- Varnyu, D.; Szirmay-Kalos, L. A Comparative Study of Deep Neural Networks for Real-Time Semantic Segmentation during the Transurethral Resection of Bladder Tumors. Diagnostics 2022, 12, 2849. [Google Scholar] [CrossRef]
- Mutaguchi, J.; Morooka, K.; Kobayashi, S.; Umehara, A.; Miyauchi, S.; Kinoshita, F.; Inokuchi, J.; Oda, Y.; Kurazume, R.; Eto, M. Artificial Intelligence for Segmentation of Bladder Tumor Cystoscopic Images Performed by U-Net with Dilated Convolution. J. Endourol. 2022, 36, 827–834. [Google Scholar] [CrossRef]
- Zhang, Q.; Liang, Y.; Zhang, Y.; Tao, Z.; Li, R.; Bi, H. A comparative study of attention mechanism based deep learning methods for bladder tumor segmentation. Int. J. Med. Inf. 2023, 171, 104984. [Google Scholar] [CrossRef] [PubMed]
- Jia, X.; Shkolyar, E.; Laurie, M.A.; Eminaga, O.; Liao, J.C.; Xing, L. Tumor detection under cystoscopy with transformer-augmented deep learning algorithm. Phys. Med. Biol. 2023, 68. [Google Scholar] [CrossRef] [PubMed]
- Chang, T.C.; Shkolyar, E.; Del Giudice, F.; Eminaga, O.; Lee, T.; Laurie, M.; Seufert, C.; Jia, X.; Mach, K.E.; Xing, L.; et al. Real-time Detection of Bladder Cancer Using Augmented Cystoscopy with Deep Learning: A Pilot Study. J. Endourol. 2023; in press. [Google Scholar] [CrossRef] [PubMed]
- Guo, Y.; Li, C.; Zhang, S.; Zhu, G.; Sun, L.; Jin, T.; Wang, Z.; Li, S.; Zhou, F. U-Net-Based Assistive Identification of Bladder Cancer: A Promising Approach for Improved Diagnosis. Urol. Int. 2024, 108, 100–107. [Google Scholar] [CrossRef]
- Zhao, X.; Lai, L.; Li, Y.; Zhou, X.; Cheng, X.; Chen, Y.; Huang, H.; Guo, J.; Wang, G. A lightweight bladder tumor segmentation method based on attention mechanism. Med. Biol. Eng. Comput. 2024, 62, 1519–1534. [Google Scholar] [CrossRef]
- Lee, J.Y.; Lee, Y.S.; Tae, J.H.; Chang, I.H.; Kim, T.-H.; Myung, S.C.; Nguyen, T.T.; Lee, J.H.; Choi, J.; Kim, J.H.; et al. Selection of Convolutional Neural Network Model for Bladder Tumor Classification of Cystoscopy Images and Comparison with Humans. J. Endourol. 2024, 38, 1036–1043. [Google Scholar] [CrossRef]
- Freitas, N.R.; Vieira, P.M.; Lima, E.; Lima, C.S. Automatic T1 bladder tumor detection by using wavelet analysis in cystoscopy images. Phys. Med. Biol. 2018, 63, 035031. [Google Scholar] [CrossRef]
- Yoo, J.W.; Koo, K.C.; Chung, B.H.; Baek, S.Y.; Lee, S.J.; Park, K.H.; Lee, K.S. Deep learning diagnostics for bladder tumor identification and grade prediction using RGB method. Sci. Rep. 2022, 12, 17699. [Google Scholar] [CrossRef]
- Ali, N.; Bolenz, C.; Todenhofer, T.; Stenzel, A.; Deetmar, P.; Kriegmair, M.; Knoll, T.; Porubsky, S.; Hartmann, A.; Popp, J.; et al. Deep learning-based classification of blue light cystoscopy imaging during transurethral resection of bladder tumors. Sci. Rep. 2021, 11, 11629. [Google Scholar] [CrossRef]
- Wu, S.; Chen, X.; Pan, J.; Dong, W.; Diao, X.; Zhang, R.; Zhang, Y.; Zhang, Y.; Qian, G.; Chen, H.; et al. An Artificial Intelligence System for the Detection of Bladder Cancer via Cystoscopy: A Multicenter Diagnostic Study. J. Natl. Cancer Inst. 2022, 114, 220–227. [Google Scholar] [CrossRef]
- Yang, R.; Du, Y.; Weng, X.; Chen, Z.; Wang, S.; Liu, X. Automatic recognition of bladder tumours using deep learning technology and its clinical application. Int. J. Med. Robot. Comput. Assist. Surg. 2021, 17, e2194. [Google Scholar] [CrossRef] [PubMed]
- Eminaga, O.; Lee, T.J.; Laurie, M.; Ge, T.J.; La, V.; Long, J.; Semjonow, A.; Bogemann, M.; Lau, H.; Shkolyar, E.; et al. Efficient Augmented Intelligence Framework for Bladder Lesion Detection. JCO Clin. Cancer Inform. 2023, 7, e2300031. [Google Scholar] [CrossRef] [PubMed]
- Serrat, J.; Lumbreras, F.; Blanco, F.; Valiente, M.; López-Mesas, M. myStone: A system for automatic kidney stone classification. Expert Syst. Appl. 2017, 89, 41–51. [Google Scholar] [CrossRef]
- Black, K.M.; Law, H.; Aldoukhi, A.; Deng, J.; Ghani, K.R. Deep learning computer vision algorithm for detecting kidney stone composition. BJU Int. 2020, 125, 920–924. [Google Scholar] [CrossRef]
- Kim, U.S.; Kwon, H.S.; Yang, W.; Lee, W.; Choi, C.; Kim, J.K.; Lee, S.H.; Rim, D.; Han, J.H. Prediction of the composition of urinary stones using deep learning. Investig. Clin. Urol. 2022, 63, 441–447. [Google Scholar] [CrossRef]
- El Beze, J.; Mazeaud, C.; Daul, C.; Ochoa-Ruiz, G.; Daudon, M.; Eschwège, P.; Hubert, J. Evaluation and understanding of automated urinary stone recognition methods. BJU Int. 2022, 130, 786–798. [Google Scholar] [CrossRef]
- Martínez, A.; Trinh, D.-H.; El Beze, J.; Hubert, J.; Eschwege, P.; Estrade, V.; Aguilar, L.; Daul, C.; Ochoa, G. Towards an automated classification method for ureteroscopic kidney stone images using ensemble learning. In Proceedings of the 2020 42nd Annual International Conference of the IEEE Engineering in Medicine & Biology Society (EMBC), Montreal, QC, Canada, 20–24 July 2020; pp. 1936–1939. [Google Scholar]
- Lopez-Tiro, F.; Varelo, A.; Hinojosa, O.; Mendez Ruiz, M.; Trinh, H.; ElBeze, Y.; Hubert, J.; Estrade, V.; Gonzalez-Mendoza, M.; Ochoa-Ruiz, G.; et al. Assessing deep learning methods for the identification of kidney stones in endoscopic images. In Proceedings of the 43rd Annual International Conference of the IEEE Engineering in Medicine & Biology Society, EMBC 2021, Virtual, 1–5 November 2021; Volume 2021, pp. 2778–2781. [Google Scholar]
- Lopez-Tiro, F.; Estrade, V.; Hubert, J.; Flores-Araiza, D.; Gonzalez-Mendoza, M.; Ochoa, G.; Daul, C. On the In Vivo Recognition of Kidney Stones Using Machine Learning. IEEE Access 2024, 12, 10736–10759. [Google Scholar] [CrossRef]
- Estrade, V.; Daudon, M.; Richard, E.; Bernhard, J.C.; Bladou, F.; Robert, G.; Denis de Senneville, B. Towards automatic recognition of pure and mixed stones using intra-operative endoscopic digital images. BJU Int. 2022, 129, 234–242. [Google Scholar] [CrossRef]
- Estrade, V.; Daudon, M.; Richard, E.; Bernhard, J.C.; Bladou, F.; Robert, G.; Facq, L.; Denis de Senneville, B. Deep morphological recognition of kidney stones using intra-operative endoscopic digital videos. Phys. Med. Biol. 2022, 67, 16. [Google Scholar] [CrossRef]
- Lopez-Tiro, F.; Flores-Araiza, D.; Betancur-Rengifo, J.P.; Reyes-Amezcua, I.; Hubert, J.; Ochoa-Ruiz, G.; Daul, C. Boosting Kidney Stone Identification in Endoscopic Images Using Two-Step Transfer Learning; Springer Nature: Cham, Switzerland, 2024; pp. 131–141. [Google Scholar]
- Zhu, G.; Li, C.; Guo, Y.; Sun, L.; Jin, T.; Wang, Z.; Li, S.; Zhou, F. Predicting stone composition via machine-learning models trained on intra-operative endoscopic digital images. BMC Urol. 2024, 24, 5. [Google Scholar] [CrossRef]
- Gupta, S.; Ali, S.; Goldsmith, L.; Turney, B.; Rittscher, J. Multi-class motion-based semantic segmentation for ureteroscopy and laser lithotripsy. Comput. Med. Imaging Graph. 2022, 101, 102112. [Google Scholar] [CrossRef] [PubMed]
- Setia, S.A.; Stoebner, Z.A.; Floyd, C.; Lu, D.; Oguz, I.; Kavoussi, N.L. Computer Vision Enabled Segmentation of Kidney Stones During Ureteroscopy and Laser Lithotripsy. J. Endourol. 2023, 37, 495–501. [Google Scholar] [CrossRef] [PubMed]
- Leng, J.; Liu, J.; Cheng, G.; Wang, H.; Quarrier, S.; Luo, J.; Jain, R. Development of UroSAM: A Machine Learning Model to Automatically Identify Kidney Stone Composition from Endoscopic Video. J. Endourol. 2024, 31, 31. [Google Scholar] [CrossRef]
- Liu, D.; Peng, X.; Liu, X.; Li, Y.; Bao, Y.; Xu, J.; Bian, X.; Xue, W.; Qian, D. A real-time system using deep learning to detect and track ureteral orifices during urinary endoscopy. Comput. Biol. Med. 2021, 128, 104104. [Google Scholar] [CrossRef]
- Liang, L.; Yuanjun, W. UO-YOLO: Ureteral Orifice Detection Network Based on YOLO and Biformer Attention Mechanism. Appl. Sci. 2024, 14, 5124. [Google Scholar] [CrossRef]
- Lazo, J.F.; Marzullo, A.; Moccia, S.; Catellani, M.; Rosa, B.; de Mathelin, M.; De Momi, E. Using spatial-temporal ensembles of convolutional neural networks for lumen segmentation in ureteroscopy. Int. J. Comput. Assist. Radiol. Surg. 2021, 16, 915–922. [Google Scholar] [CrossRef]
- Tanzi, L.; Piazzolla, P.; Porpiglia, F.; Vezzetti, E. Real-time deep learning semantic segmentation during intra-operative surgery for 3D augmented reality assistance. Int. J. Comput. Assist. Radiol. Surg. 2021, 16, 1435–1445. [Google Scholar] [CrossRef]
- Checcucci, E.; Piana, A.; Volpi, G.; Piazzolla, P.; Amparore, D.; De Cillis, S.; Piramide, F.; Gatti, C.; Stura, I.; Bollito, E.; et al. Three-dimensional automatic artificial intelligence driven augmented-reality selective biopsy during nerve-sparing robot-assisted radical prostatectomy: A feasibility and accuracy study. Asian J. Urol. 2023, 10, 407–415. [Google Scholar] [CrossRef]
- Takeshita, N.; Sakamoto, S.; Kitaguchi, D.; Takeshita, N.; Yajima, S.; Koike, T.; Ishikawa, Y.; Matsuzaki, H.; Mori, K.; Masuda, H.; et al. Deep Learning-Based Seminal Vesicle and Vas Deferens Recognition in the Posterior Approach of Robot-Assisted Radical Prostatectomy. Urology 2023, 173, 98–103. [Google Scholar] [CrossRef]
- Gon Park, S.; Park, J.; Rock Choi, H.; Ho Lee, J.; Tae Cho, S.; Goo Lee, Y.; Ahn, H.; Pak, S. Deep Learning Model for Real-time Semantic Segmentation During Intraoperative Robotic Prostatectomy. Eur. Urol. Open Sci. 2024, 62, 47–53. [Google Scholar] [CrossRef]
- Zhang, X.; Wang, J.; Wang, T.; Ji, X.; Shen, Y.; Sun, Z.; Zhang, X. A markerless automatic deformable registration framework for augmented reality navigation of laparoscopy partial nephrectomy. Int. J. Comput. Assist. Radiol. Surg. 2019, 14, 1285–1294. [Google Scholar] [CrossRef] [PubMed]
- Padovan, E.; Marullo, G.; Tanzi, L.; Piazzolla, P.; Moos, S.; Porpiglia, F.; Vezzetti, E. A deep learning framework for real-time 3D model registration in robot-assisted laparoscopic surgery. Int. J. Med. Robot. Comput. Assist. Surg. 2022, 18, e2387. [Google Scholar] [CrossRef] [PubMed]
- De Backer, P.; Van Praet, C.; Simoens, J.; Peraire Lores, M.; Creemers, H.; Mestdagh, K.; Allaeys, C.; Vermijs, S.; Piazza, P.; Mottaran, A.; et al. Improving Augmented Reality Through Deep Learning: Real-time Instrument Delineation in Robotic Renal Surgery. Eur. Urol. 2023, 84, 86–91. [Google Scholar] [CrossRef] [PubMed]
- Grammatikopoulou, M.; Sanchez-Matilla, R.; Bragman, F.; Owen, D.; Culshaw, L.; Kerr, K.; Stoyanov, D.; Luengo, I. A spatio-temporal network for video semantic segmentation in surgical videos. Int. J. Comput. Assist. Radiol. Surg. 2024, 19, 375–382. [Google Scholar] [CrossRef] [PubMed]
- Zhang, S.; Yang, G.; Qian, J.; Zhu, X.; Li, J.; Li, P.; He, Y.; Xu, Y.; Shao, P.; Wang, Z. A novel 3D deep learning model to automatically demonstrate renal artery segmentation and its validation in nephron-sparing surgery. Front. Oncol. 2022, 12, 997911. [Google Scholar] [CrossRef]
- Hung, A.J.; Chen, J.; Ghodoussipour, S.; Oh, P.J.; Liu, Z.; Nguyen, J.; Purushotham, S.; Gill, I.S.; Liu, Y. A deep-learning model using automated performance metrics and clinical features to predict urinary continence recovery after robot-assisted radical prostatectomy. BJU Int. 2019, 124, 487–495. [Google Scholar] [CrossRef]
- Luongo, F.; Hakim, R.; Nguyen, J.H.; Anandkumar, A.; Hung, A.J. Deep learning-based computer vision to recognize and classify suturing gestures in robot-assisted surgery. Surgery 2021, 169, 1240–1244. [Google Scholar] [CrossRef]
- Cui, Z.; Ma, R.; Yang, C.H.; Malpani, A.; Chu, T.N.; Ghazi, A.; Davis, J.W.; Miles, B.J.; Lau, C.; Liu, Y.; et al. Capturing relationships between suturing sub-skills to improve automatic suturing assessment. NPJ Digit. Med. 2024, 7, 152. [Google Scholar] [CrossRef]
- Baghdadi, A.; Hussein, A.A.; Ahmed, Y.; Cavuoto, L.A.; Guru, K.A. A computer vision technique for automated assessment of surgical performance using surgeons’ console-feed videos. Int. J. Comput. Assist. Radiol. Surg. 2019, 14, 697–707. [Google Scholar] [CrossRef]
- Bakker, A.; de Nijs, J.V.; Jaspers, T.J.M.; de With, P.H.N.; Beulens, A.J.W.; van der Poel, H.G.; van der Sommen, F.; Brinkman, W.M. Estimating Surgical Urethral Length on Intraoperative Robot-Assisted Prostatectomy Images Using Artificial Intelligence Anatomy Recognition. J. Endourol. 2024, 38, 690–696. [Google Scholar] [CrossRef]
- Nakamura, W.; Sumitomo, M.; Zennami, K.; Takenaka, M.; Ichino, M.; Takahara, K.; Teramoto, A.; Shiroki, R. Combination of deep learning and ensemble machine learning using intraoperative video images strongly predicts recovery of urinary continence after robot-assisted radical prostatectomy. Cancer Rep. 2023, 6, e1861. [Google Scholar] [CrossRef] [PubMed]
- Deol, E.S.; Tollefson, M.K.; Antolin, A.; Zohar, M.; Bar, O.; Ben-Ayoun, D.; Mynderse, L.A.; Lomas, D.J.; Avant, R.A.; Miller, A.R.; et al. Automated surgical step recognition in transurethral bladder tumor resection using artificial intelligence: Transfer learning across surgical modalities. Front. Artif. Intell. 2024, 7, 1375482. [Google Scholar] [CrossRef] [PubMed]
- Kumar, A.P.; Sindhu, S.; Manangi, M.; Chikkanayakanahalli, S.S.; Venkatappa, S.K.; Naik, M.G.; Shivaprakash, N. An Adaptation of Computer Vision of Artificial Intelligence for the Assessment of Postural Ergonomics in Laparoscopic Surgery. World J. Laparosc. Surg. 2023, 16, 119–124. [Google Scholar] [CrossRef]
- Jeong, J.; Chang, K.; Lee, J.; Choi, J. A warning system for urolithiasis via retrograde intrarenal surgery using machine learning: An experimental study. BMC Urol. 2022, 22, 80. [Google Scholar] [CrossRef] [PubMed]
- Checcucci, E.; Piazzolla, P.; Marullo, G.; Innocente, C.; Salerno, F.; Ulrich, L.; Moos, S.; Quara, A.; Volpi, G.; Amparore, D.; et al. Development of Bleeding Artificial Intelligence Detector (BLAIR) System for Robotic Radical Prostatectomy. J. Clin. Med. 2023, 12, 7355. [Google Scholar] [CrossRef]
- Checcucci, E.; De Cillis, S.; Amparore, D.; Gabriele, V.; Piramide, F.; Piana, A.; Fiori, C.; Piazzolla, P.; Porpiglia, F. Artificial Intelligence alert systems during robotic surgery: A new potential tool to improve the safety of the intervention. Urol. Video J. 2023, 18, 100221. [Google Scholar] [CrossRef]
- Ayala, L.; Adler, T.J.; Seidlitz, S.; Wirkert, S.; Engels, C.; Seitel, A.; Sellner, J.; Aksenov, A.; Bodenbach, M.; Bader, P.; et al. Spectral imaging enables contrast agent-free real-time ischemia monitoring in laparoscopic surgery. Sci. Adv. 2022, 9, eadd6778. [Google Scholar] [CrossRef]
- Russell, S.; Norvig, P. Artificial Intelligence: A Modern Approach; Pearson: London, UK, 2016. [Google Scholar]
- Elgendy, M. Deep Learning for Vision Systems; Manning Publications: Shelter Island, NY, USA, 2020. [Google Scholar]



| Study Name [Year] | Authors | Endpoint Results [CNN Framework] | Frames Used to Train CNN | Comments |
|---|---|---|---|---|
| Trained and validated on cystoscopic images derived from cystoscopic videos (unless otherwise specified) | ||||
| Diagnostic Classification of Cystoscopic Images Using Convolutional Neural Networks (2018) | Eminaga et al. [24] | 99.54% sensitivity (XCeption) 99.48% sensitivity (ResNet-50) | 18,681 frames based on 479 images (15,327 non-tumour, 3354 with bladder tumours) | Digital images augmented to create significantly more frames. Model created classifies all cystoscopic findings from a digital atlas, not just bladder tumours. Significant limitation in that based on high-quality images. |
| Augmented Bladder Tumour detection using Deep Learning (2019) | Shkolyar et al. [25] | 90.9% per tumour sensitivity and 98.9% per tumour specificity (CystoNet based on ResNet-50) | 2752 frames (2335 non-tumour, 417 with bladder tumours) | Was not trained on flat lesions but still detected them on validation. |
| Support System of Cystoscopic Diagnosis for Bladder Cancer Based on Artificial Intelligence (2020) | Ikeda et al. [26] | 89.7% sensitivity, 94.0% specificity | 2102 frames (1671 non-tumour, 431 with bladder tumours) | Low diagnostic accuracy when tumour occupying < 10% of frame space. |
| Cystoscopic Imaging for Bladder Cancer Detection Based on Stepwise Organic Transfer Learning with a Pretrained Convolutional Neural Network (2021) | Ikeda et al. [27] | 95.4% sensitivity, 97.6% specificity | 1.2 million general frames, 8728 gastroscopic frames and then the same 2102 frames as above (1671 non-tumour, 431 with bladder tumours) | Same framework as paper above by Ikeda et al. [26], but model pre-trained on gastroscopic images prior to cystoscopic. Ongoing issue with diagnostic accuracy tumours when <10% of frame. |
| A deep learning network-assisted bladder tumour recognition under cystoscopy based on Caffe deep learning framework and EasyDL platform (2021) | Du et al. [28] | 82.9% accuracy (Caffe) 96.9% accuracy (EasyDL) | 1736 frames (1002 non-tumour, 734 frames tumour) | EasyDL platform requires user to take photo of suspicious lesion and upload via phone app/website to get confidence value of whether lesion tumour. |
| A Comparative Study of Deep Neural Networks for Real-Time Semantic Segmentation during the Transurethral Resection of Bladder Tumours (2022) | Varnyu et al. [29] | 97.39% sensitivity, 92.54 dice score, 0.9056 F-Score (U-Net) | 2578 frames (these are filtered, sharpened, and enhanced, so 9280 frames overall used) | Investigates many different neural networks, with U-Net overall having best results. |
| Artificial Intelligence for Segmentation of Bladder Tumour Cystoscopic Images Performed by U-Net with Dilated Convolution (2022) | Mutaguchi et al. [30] | 84.9% sensitivity, 88.5% specificity, 86.7% accuracy, 83.0 dice score (U-Net) 86.6% sensitivity, 89.8% specificity, 88.8% accuracy, 85.3 dice score (Dilated U-Net) | 1790 frames (all with bladder tumour) | Low dice coefficient for flat tumours. |
| A comparative study of attention mechanism based deep learning methods for bladder tumour segmentation (2023) | Zhang et al. [31] | Dice score 82.0, 69% Mean Intersection over Union (mIoU) | 737 frames | Attention-based mechanisms are used to enhance deep learning model so that there is better edge processing of lesions, leading to improved dice scores and better mIoU. |
| Tumour Detection under cystoscopy with transformer-augmented deep learning algorithm (2023) | Jia et al. [32] | 97.3% sensitivity, 95.6% accuracy (CystoNet-T) 89.2–92.8% sensitivity, 88.4–93.6% accuracy (previous CystoNet models) | 611 frames (all with bladder tumour, some with more than one tumour) | Builds on previous works of Chang et al. [33] and Shkolyar et al. [25], as above and below, on CystoNet. Utilises transformer-augmented pyramidal convolutional network architecture, as well as attention mechanisms, for better results. |
| U-Net-Based Assistive Identification of Bladder Cancer: A Promising Approach for Improved Diagnosis (2024) | Guo et al. [34] | 99% sensitivity, 98% accuracy, 0.98 F1-score (U-Net) | 3500 frames from 100 patients, all with bladder tumour | Significant results based on U-Net architecture, better than other studies using U-Net in Table 1. |
| A lightweight bladder tumour segmentation method based on attention mechanism (2024) | Zhao et al. [35] | 90.81% sensitivity, 91.52% accuracy, 0.9116 F1-score (NAFF-Net) | 425 frames (211 papilloma, 214 bladder tumour) | Deep learning model with low computational requirements that incorporates an attention mechanism to still achieve similar results to other models in Table 1. |
| Selection of Convolutional Neural Network Model for Bladder Tumour Classification of Cystoscopy Images and Comparison with Humans (2024) | Lee et al. [36] | 88% sensitivity, 74% specificity, 81% accuracy (EfficientNetB0) | 3731 frames (2191 bladder tumour, 1540 without tumour) | 17 CNN models trained for tumour classification, with EfficientNetB0 selected as appropriate out of them all. Comparison between CNN tumour diagnostic metrics with urologists as well as medical students performed by authors. |
| Trained and validated on cystoscopic images derived from cystoscopic videos; however, CNN trained to differentiate based on colour space only | ||||
| Automatic T1 bladder tumour detection by using wavelet analysis in cystoscopy images (2018) | Freitas et al. [37] | 91% sensitivity, 92.9% specificity in Hue-Saturation-Value (HSV) colour space | 353 frames (246 non-tumour, 107 with bladder tumours) | Focusses only on detection of T1 bladder tumours with best results achieved in the HSV colour space. |
| Deep Learning Diagnostics for Bladder Tumour Identification and Grade Prediction using RGB Method (2022) | Yoo et al. [38] | 99.3% sensitivity, 98% specificity (WLI) 98.0% sensitivity, 91.2% specificity (WLI differentiating carcinoma in situ (CIS) and chronic inflammation) 67.0% sensitivity, 62.9% specificity (WLI in differentiating high-grade vs. non-high-grade lesions) | 8244 frames (2742 non-tumour, 5502 bladder tumour) for training 1847 frames (1220 non-tumour, 627 bladder tumour) for validation | Red-green-blue (RGB) values from pixels in labelled tumour were used to train the AI model. White light imaging (WLI) and narrow band imaging (NBI) were used, and best results were found in the former. It is suspected this is because NBI limited the optical spectrum. The ability of the program to differentiate between high grade vs. non-high grade and CIS and chronic inflammation was also measured. |
| Trained and validated on blue light cystoscopic images derived from blue light cystoscopic videos | ||||
| Deep Learning-based classification of blue light cystoscopy imaging during transurethral resection of bladder tumours (2021) | Ali et al. [39] | 95.77% sensitivity and 87.84% specificity in assessing malignancy in assessing malignancy (ResNet-50) 88% sensitivity and 96.56% specificity in assessing tumour invasiveness (ResNet-50) | 216 blue light frames | Uses blue light cystoscopy as opposed to white light. Comparison between AI made with 2 experts. Secondary outcome assessed of tumour invasiveness prediction based on appearance. |
| Trained on cystoscopic frames derived from cystoscopic videos, but validated with cystoscopic videos in real time (rather than frames derived from video) | ||||
| An Artificial Intelligence System for the Detection of Bladder Cancer via cystoscopy: A Multi-Centre Diagnostic Study (2021) | Wu et al. [40] | 95% sensitivity, 93.9% accuracy, NPV 0.989–0.999 (PSPNet) | 69,204 frames, but pre-trained on ImageNet prior | Software touted as Cystoscopy Artificial Intelligence Diagnostic System (CAIDS). <50 ms latency when used in real time. Has been integrated into practice at centres study conducted at. |
| Automatic recognition of bladder tumours using deep learning technology and its clinical application (2021) | Yang et al. [41] | 91.23% accuracy (LeNet) 88.69% accuracy (AlexNet) 92.54% accuracy (GoogLeNet) 96.9% accuracy (EasyDL) 93.94% sensitivity (Easy DL) vs. 87.88% sensitivity (surgical expert) but p > 0.05 | 2350 frames (1150 non-tumour, 1200 tumour) | Similar to study above by Du et al. [28], but EasyDL compared with other CNNs and now system connected to cystoscope feed for live results. Secondary outcome assessed was classification of cancer between deep learning and surgical expert. |
| Efficient Augmented Intelligence Framework for Bladder Lesion Detection (2023) | Eminaga et al. [42] | 81.4–88.1% sensitivity, 30–44.8% specificity between all models 100% sensitivity, 56–67% specificity between all models when frames analysed in frame-sequence blocks | 272,799 frames (188,220 non-tumour, 84,579 with bladder tumour) | Validation and expansion on previous work by Eminaga et al., as above, based on digital atlas of cystoscopic images. Validated on videos at time of bladder tumour resection, with multiple different CNNs used. Assessed sensitivity and specificity in blocks of frames as well. |
| Real-Time Detection of Bladder Cancer using Augmented Cystoscopy with Deep Learning: A Pilot Study (2023) | Chang et al. [33] | 41.55% per-frame tumour sensitivity, 95.1% per-frame tumour specificity for in office cystoscopy 52.9% per-frame tumour sensitivity, 95.4% per-frame tumour specificity for videos at time of tumour resection N.B per-frame sensitivity and specificity refers to the author’s devised metrics when video is input, rather than frames | 155,511 frames (129,478 non-tumour, 26,033 with bladder tumour) | This study is to assess the real-time integration of CystoNet developed by Shkolyar et al. [25], as above, when used in office cystoscopies or at time of bladder tumour resection. Patients with non-papillary or CIS only lesions were excluded from their study. Importantly, all positive cystoscopies were distinguished from negative ones. |
| Trained and validated on frames derived from endoscopic video during ureteroscopy, with further validation on endoscopic video during ureteroscopy | ||||
| Automated Upper Tract Urothelial Carcinoma Tumour Segmentation During Ureteroscopy Using Computer Vision Techniques (2024) | Lu et al. [23] | 76% sensitivity, 99% specificity, 98% accuracy (U-Net) | 3387 frames (from 20 videos of endoscopic treatment of upper tract UC) | Model had mild reduction in metrics when further validated on endoscopic video; however, it was able to produce automated overlay of predicted tumour at 15 frames per second. Mix of low-grade and high-grade upper tract UC cases used in this study. |
| Study Name [Year] | Authors | Endpoint Results [CNN Framework] | Frames Used and Objective of CNN | Comments |
|---|---|---|---|---|
| Studies assessing stone composition | ||||
| Assessing deep learning methods for the identification of kidney stones in endoscopic images (2021)/On the in Vivo Recognition of Kidney Stones using Machine Learning (2024) | Lopez-Tiro et al. [48,49] | 98% sensitivity, 97% precision (InceptionV3) | 177 frames (90 surface, 87 cross-section) and then 181 frames | Two studies by the same author on the same dataset. Does not investigate fewer common classes of stones nor stones of mixed composition. Second study compares different underlying CNN architecture with InceptionV3 having best results. |
| Towards Automatic Recognition of pure and mixed stones using intra-operative endoscopic images (2021) | Estrade et al. [50] | 91–94% sensitivity, 90–93% specificity, 90–94% accuracy for calcium oxalate monohydrate 69–77% sensitivity, 95–97% specificity, 93–94% accuracy for calcium oxalate dihydrate 60–98% sensitivity, 97–99% specificity, 95–99% accuracy for uric acid (ResNet) | 583 frames—to train CNN on stone composition | Recognition of 3 stone types (uric acid, calcium oxalate monohydrate, calcium oxalate dihydrate) in both pure and mixed forms during endoscopy, as these are most encountered types. Model perceived as limited as trained on clear and steady frames, which is very different to the clinical setting. |
| Deep morphological recognition of kidney stones using endoscopic digital videos (2022) | Estrade et al. [51] | 80% sensitivity, 95% specificity, 88% accuracy, 0.78 F1-score averaged over both pure and mixed stone types (ResNet) | 585 frames to train, but tested on 71 videos—to train CNN on stone composition | Application of previously created model by Estrade et al. [50] in clinical setting. Proved that did not require human intervention for stone delineation, or selection of good quality steady frames. |
| Boosting Kidney Stone Identification in Endoscopic Images Using Two-Step Transfer Learning (2023) | Lopez-Tiro et al. [52] | 85.6% sensitivity, 85.6% accuracy, 0.854 F1-score on average for all stone types and stone images (ResNet) | Ex vivo dataset: 366 frames, 409 endoscopic frames | This study shows that pre-training images on ImageNet first, then ex-vivo (clear and detailed) images prior to endoscopic images, improved metrics in classifying types of stone. |
| Predicting stone composition via machine-learning models trained on intra-operative endoscopic digital images (2024) | Zhu et al. [53] | Overall sensitivity 99% Composition prediction rates: 99% calcium oxalate monohydrate, 100% calcium oxalate dihydrate, 100% apatite carbonate, 98% uric acid (ResNet) | 1658 frames—to train CNN on stone composition | Like the second study by Estrade et al. [51], this work analysed intra-operative stone images in real time. This meant that the surgeon was capable of adjusting the laser frequency and energy according to the results provided. |
| Studies assessing tracking of stones and stone fragments | ||||
| Multi-class motion-based semantic segmentation for ureteroscopy and laser lithotripsy (2022) | Gupta et al. [54] | 88.4/91.8% sensitivity, 0.87/0.92 dice coefficient for stone/laser device, (HybResUNet + DVFNet) | Images from animal studies performed at Boston Scientific and images from Oxford University Hospitals; 86 clips in vitro, 154 clips in vivo, 20 unseen clips—to train CNN on stone segmentation and localisation | Multi-class segmentation model (end-to-end CNN) that uses temporal information within 5 adjacent frames to improve segmentation results. Meticulous training, validation, and test sets in vitro, in vivo, and with previously unseen samples. |
| Computer Vision Enabled Segmentation of Kidney Stones During Ureteroscopy and Laser Lithotripsy (2023) | Setia et al. [55] | 94% sensitivity, 92% accuracy digital scope 52% sensitivity, 73% accuracy during fragmentation 41% sensitivity, 80% accuracy during dusting (U-Net++) | 578 frames—to train CNN on stone segmentation and localisation | Demonstrated good segmentation performance during stone treatment and ability to track stone fragments less than 270 micrometres in diameter. |
| Study that assesses both stone composition and segmentation of stones | ||||
| Development of UroSAM: A Machine Learning Model to Automatically Identify Kidney Stone Composition from Endoscopic Video (2024) | Leng et al. [56] | 94.77% precision, 0.9135 dice co-efficient for segmentation of images 60% correct classification of stone composition on average, with highest of 84.4% for calcium oxalate monohydrate (UNet) | 1677 frames—to train CNN on stone composition and segmentation/localisation | Software named UroSAM, that is unlike any of the other studies in Table 2; both segments and classifies composition of stones. |
Disclaimer/Publisher’s Note: The statements, opinions and data contained in all publications are solely those of the individual author(s) and contributor(s) and not of MDPI and/or the editor(s). MDPI and/or the editor(s) disclaim responsibility for any injury to people or property resulting from any ideas, methods, instructions or products referred to in the content. |
© 2025 by the authors. Published by MDPI on behalf of the Société Internationale d’Urologie. Licensee MDPI, Basel, Switzerland. This article is an open access article distributed under the terms and conditions of the Creative Commons Attribution (CC BY) license (https://creativecommons.org/licenses/by/4.0/).
Share and Cite
Guduguntla, A.; Al-Khanaty, A.; Davey, C.E.; Patel, O.; Ta, A.; Ischia, J. A Review of the Intraoperative Use of Artificial Intelligence in Urologic Surgery. Soc. Int. Urol. J. 2025, 6, 5. https://doi.org/10.3390/siuj6010005
Guduguntla A, Al-Khanaty A, Davey CE, Patel O, Ta A, Ischia J. A Review of the Intraoperative Use of Artificial Intelligence in Urologic Surgery. Société Internationale d’Urologie Journal. 2025; 6(1):5. https://doi.org/10.3390/siuj6010005
Chicago/Turabian StyleGuduguntla, Arjun, Abdullah Al-Khanaty, Catherine E. Davey, Oneel Patel, Anthony Ta, and Joseph Ischia. 2025. "A Review of the Intraoperative Use of Artificial Intelligence in Urologic Surgery" Société Internationale d’Urologie Journal 6, no. 1: 5. https://doi.org/10.3390/siuj6010005
APA StyleGuduguntla, A., Al-Khanaty, A., Davey, C. E., Patel, O., Ta, A., & Ischia, J. (2025). A Review of the Intraoperative Use of Artificial Intelligence in Urologic Surgery. Société Internationale d’Urologie Journal, 6(1), 5. https://doi.org/10.3390/siuj6010005

