Next Article in Journal
The Influence of the Rolling Direction on the Mechanical Properties of the Al-Alloy EN AW-5454-D
Next Article in Special Issue
Implementing a Vision-Based ROS Package for Reliable Part Localization and Displacement from Conveyor Belts
Previous Article in Journal
A Step beyond Reliability in the Industry 4.0 Era: Operator-Leveraged Manufacturing
 
 
Font Type:
Arial Georgia Verdana
Font Size:
Aa Aa Aa
Line Spacing:
Column Width:
Background:
Article

A Statistical Analysis of Commercial Articulated Industrial Robots and Cobots

The North of England Robotics Innovation Centre (NERIC), University of Salford, Manchester M6 6AP, UK
*
Author to whom correspondence should be addressed.
J. Manuf. Mater. Process. 2024, 8(5), 216; https://doi.org/10.3390/jmmp8050216
Submission received: 17 July 2024 / Revised: 28 August 2024 / Accepted: 20 September 2024 / Published: 30 September 2024
(This article belongs to the Special Issue Robotics in Manufacturing Processes)

Abstract

This paper aims to elucidate the state-of-the-art, prevailing priorities, and the focus of the industry, and identify both limitations and potential gaps regarding industrial robots and collaborative robots (cobots). Additionally, it outlines the advantages and disadvantages of cobots compared to traditional industrial robots. Furthermore, three novel factors are introduced in this survey as metrics to evaluate the efficiency and performance of industrial robots and cobots. To achieve these purposes, a statistical analysis and review of commercial articulated industrial robots and cobots are conducted based on their documented specifications, such as maximum payload, weight, reach, repeatability, average maximum angular speed, and degrees of freedom (DOF). Additionally, the statistical distributions of the efficiency factors are investigated to develop a systematic method for robot selection. Finally, specifications exhibiting strong correlations are compared in pairs using regressions to find out trends and relations between them, within each company and across them all. The investigation of the distribution of specifications demonstrates that the focus of the industry and robot makers is mostly on articulated industrial robots and cobots with higher reach, lower payload capacity, lower weight, better repeatability, lower angular speed, and six degrees of freedom. The regressions reveal that the weight of robots increases exponentially as the reach increases, primarily due to the added weight and torque resulting from the extended reach. They also indicate that the angular speed of robots linearly decreases with increasing reach, as robot manufacturers intentionally reduce the angular speed through reductive gearboxes to compensate for the additional torque required as the reach extends. The trends obtained from the regressions explain the reasons behind these interrelationships, the design purpose of robot makers, and the limitations of industrial robots and cobots. Additionally, they help industries predict the dependent specifications of articulated robots based on the specifications they require. Moreover, an accompanying program has been developed and uploaded on to GitHub, taking the required specifications and returning a list of proper and efficient robots sourced from different companies according to the aforementioned selection method.

1. Introduction

1.1. Classifications

Robotics plays a pivotal role in automating industries. Due to the mass production of robots in recent years, there has been a significant increase in the adoption of industrial robotic systems. Robots can be classified based on their structure. There exist six categories of industrial robotic manipulators, categorised by their structural configurations [1]. Five of these fall under the serial classification, including articulated, SCARA, Cartesian, cylindrical, and spherical robots [1]. Additionally, robots of the delta category fall into the parallel classification [1]. Parallel robots offer higher acceleration, speed, stiffness, and payload/weight ratio with lower inertia; however, serial robots provide a higher workspace/robot size ratio, as well as ease of calibration and dynamics modelling [2]. The position (angle) errors in serial robots add up together, whereas these errors average in parallel robots, which results in higher position accuracy. However, it is worth noting that the workspace of parallel robots is limited by the length of their shortest link. Articulated robots have been employed in the industry more than robots from other categories due to their human-arm resemblance, wider range of reach, and ease of installation. Consequently, this review specifically focuses on articulated industrial robots.
In terms of human–robot interactions, two types of robots emerge: industrial robots, also referred to as traditional industrial robots and cobots. Figure 1 illustrates different levels of interaction between a robot and a human. At the isolated level, the robot is situated in a cell—an isolated area—and usually has safety measures in place to turn off the robot if someone enters the cell. The coexistence level is when the robot and the human do not have a shared workspace, but the robot is not isolated. In the case of synchronised level, the robot and the human worker share a workspace, but they do not work at the same time. However, various sources provide slightly different definitions for cooperation and collaboration levels. In sources such as [3], cooperation is defined as the simultaneous sharing of workspace by the robot and human without sharing a task. On the other hand, collaboration occurs when they not only simultaneously share the workspace but also share a task in a way that an action of one participant immediately affects the other. Conversely, as outlined in references such as [4], both cooperation and collaboration levels can involve working in the same workspace at the same time and sharing a task. However, the distinctive characteristic that sets collaboration apart from cooperation is the direct physical interaction between the robot and the human.
Additionally, there are other papers like [5] which describe collaboration as the operation of a robot without a fence or physical barrier next to a person. Although this definition is followed by the market and considers broader robots as cobots, it may not be the most accurate and scientific definition. Nonetheless, the market definition is adopted for this statistical review on commercial articulated robots.
The market is increasingly paying more attention to cobots. According to the data shown in Figure 2, a total of 553,000 industrial robots and cobots were installed globally in 2022, in which cobots, as the necessary component of Industry 5.0, gained increased favourability. As it seems from this figure, more cobots were installed in industries in 2022 compared to previous years. Nevertheless, the majority of industrial robots installed in recent years are of the traditional type. It is noteworthy that the order in Figure 2 will remain the same if it is rearranged based on the cobot-to-traditional-robot ratio.

1.2. Previous Works, Innovations and Comparison

In order to find statistical and analytical papers reviewing industrial robots or cobots, the following Boolean strings were utilised in Google Scholar, which returned 45 results for industrial robots:
(intitle:review OR intitle:study OR intitle:survey) AND (intitle:statistical OR intitle:statistic OR intitle:analytical OR intitle:analysis) AND (intitle:robot OR intitle:robots OR intitle:robotic) AND (intitle:industry OR intitle:industrial OR intitle:industries).
The Boolean operator “intitle” was employed to just consider titles. This operator finds the exact word which follows it, thus, “intitle:robots” and “intitle:robot” find disparate results. Papers with review themes are expected to incorporate terms such as “review”, “study”, or “survey” in their title. Those with statistical or analytical themes should include the terms “statistical”, “statistic”, “analytical”, or “analysis” in their title. In addition to the themes mentioned, the target papers should be about industrial robots. Therefore, the titles should contain the words “robot”, “robots”, or “robotic”, in addition to the words “industry” or “industrial”.
One result was found for cobots with the following string:
(intitle:review OR intitle:study OR intitle:survey) AND (intitle:statistical OR intitle:statistic OR intitle:analytical OR intitle:analysis) AND (intitle:cobot OR intitle:cobots OR intitle:cobotic)
Also, the following Boolean string was obtained by removing the review part and ticking the option review articles in Google Scholar. The resulting Boolean string returned 12 papers for industrial robots:
(intitle:statistical OR intitle:statistic OR intitle:analytical OR intitle:analysis) AND (intitle:robot OR intitle:robots OR intitle:robotic) AND (intitle:industry OR intitle:industrial OR intitle:industries)
The following string returned one result for cobots:
(intitle:statistical OR intitle:statistic OR intitle:analytical OR intitle:analysis) AND (intitle:cobot OR intitle:cobots OR intitle:cobotic)
After careful consideration of the titles and abstracts of all these identified papers, it was perceived that none of them conducted a statistical or analytical review of industrial robots or collaborative robots. Within these results, the only paper with a close theme was [7], which conducted a statistical review of pneumatic industrial robotic grippers. This work investigated the distribution of the specifications of these grippers (such as maximum payload, weight, and reach), compared some of these specifications in pairs, and introduced a factor to assess their efficiency.
This paper considers the specifications of off-the-shelf industrial robots and cobots, including the maximum payload, weight, reach, repeatability, average maximum angular speed (average of all joints), and DOF. Additionally, it presents three efficiency factors to measure the performance of industrial robots and cobots. Initially, the statistical distributions of these specifications and factors are discussed to identify the focal points of attention for both the industry and robot makers. Some of these specifications, which show a strong correlation, are compared in pairs to discern trends and relations to understand the design purpose of robot manufacturers, limitations, and the underlying reasons for these relations. Moreover, the specifications of industrial robots and cobots are comparatively analysed to elucidate the advantages and limitations of cobots and the potential replacement of industrial robots by cobots.
Furthermore, another aspect of this work is to help industries select a robot that suits their need. To find relevant papers studying the selection of industrial robots, the following Boolean string was deployed:
(intitle:industry OR intitle:industrial OR intitle:industries) AND (intitle:robot OR intitle:robotic OR intitle:robotics) AND (intitle:selection OR intitle:select OR intitle:choose OR intile:choosing)
This Boolean string yielded 81 results. Some of them employ multicriteria decision-making (MCDM) methods, fuzzy, or a combination of these techniques to devise a robot selection algorithm. For instance, ref. [8] used a VIKOR (MCDM) method, and ref. [9] deployed a Fuzzy Analytical Hierarchy Process (fuzzy + MCDM) for robot selection algorithms. Additionally, distance-based approaches have been proposed to develop a robot selection method. As an example, a robot selection method based on Mahalanobis distance was introduced in [10] with a database of 27 industrial robots and based on the idea of excluding outlier robots. However, none of these results specifically addressed the distribution of efficiency factors or any statistical feature of a sizable population of industrial robots. The distribution of a substantial population of these robots is of high importance because it reflects the state-of-the-art technology of industrial robots. In the current study, three factors are introduced to measure the efficiency and performance of a notable number of robots. Robots with higher efficiency exhibit greater energy efficiency and lower depreciation. Consequently, robots with lower efficiency can be excluded from the list of appropriate options. On the other hand, because of the competitive nature of the market, the technology, and consequently, the performance of a robot made by a leading company cannot surpass that of other leading companies by far. Therefore, it is more likely that a problem arises with a robot exhibiting a superior efficiency, called an outlier. These robots may be excellent ones that can appropriately fulfil all the reported maximum specifications concurrently in different conditions; however, the possibility of the failure to accomplish those maximum specifications at the same time is greater compared to other robots, and the documented data may be assessed in specific conditions. For instance, it may not be possible to obtain the reported repeatability of a robot while it is at its maximum reach and carrying the maximum payload, especially for outlier robots. The idea of setting aside outlier robots, as well as inefficient ones, has been put forward in [10] and is adopted in the current review.
The structure of this paper is as follows: Section 2 explains the sources of data and the methodology of data gathering. Section 3 presents the distribution of the specifications to identify the main requirements of the industry. Section 4 shows specifications with strong correlations to uncover trends and reasons behind the design choice of robot makers. Section 5 outlines the robot selection method based on the distribution of the proposed efficiency factors. Section 6 puts forward additional specifications for inclusion by robot manufacturers to be investigated in future works. Finally, the Section 7 remarks on the key findings of this survey.

2. Scope and Data Extraction

2.1. Target Robots and Cobots

As indicated previously, articulated robots are the predominant choice in the industry. Therefore, in this review, off-the-shelf (available in the market) articulated industrial robots and articulated industrial cobots are specifically investigated. Their catalogues on the official website of the manufacturers are considered to extract the payload capacity, weight, reach, repeatability, average maximum angular speed (AMAS), and DOF. These specifications are asserted in all catalogues; however, specifications such as maximum linear speed are not stated in all catalogues and, thus, are not taken into consideration in this work.

2.2. Target Robot Manufacturers

In this review, the “Big 4” companies in robotics, Fanuc, ABB, Kuka, and Yaskawa, which collectively represent more than approximately half of the global market share in industrial robots according to [11,12,13], are addressed. Figure 3 demonstrates the financial worldwide market share of each of these four leading companies in 2019 and outlines that they together held 56% of the market. Additionally, Universal Robots, which held 55% and 46% of the cobot market share in 2016 and 2017, respectively, [14] and reported sales revenue of 248 million USD in 2019 [15], is also included in this analysis.
This review investigates a total of 455 articulated industrial robots and cobots, which comprises 416 industrial robots and 39 cobots. The cobot-to-industrial-robot ratio in this review is 0.093, close to the 2022 sales ratio shown in Figure 2, which is 55,000 cobots over 498,000 industrial robots, or 0.110. Table 1 presents information on the quantity of industrial robots and cobots included in this survey, categorised by their respective manufacturers. It should be highlighted that the ratio of the number of the total robots exhibited in Table 1 for each company does not align with the percentages depicted in Figure 3. However, this disparity does not constitute any conflict because selling a greater number of robots by one company does not necessarily result in higher revenue compared to another company.
In the section Appendix A, in Table A1, Table A2, Table A3, Table A4 and Table A5, the model of the industrial robots and cobots of Fanuc, ABB, Kuka, Yaskawa, and Universal Robots considered in this analysis are presented.

2.3. Data Sources

In this survey, articulated industrial robots and cobots available on the official websites of these companies with catalogues presenting necessary specifications were considered. The datasheets for Fanuc robots were gathered from [16], ABB robots from [17], Yaskawa robots from [18], and Universal Robots from [19]. Regarding Kuka, robots listed in [20] were taken into account, and if their datasheets were not available in [20], they were obtained from [21].
It is important to indicate that each model of the robots available on the website of the manufacturers impacts the analysis equally (following the same strategy referenced in [7]) without considering the actual sales statistics for each robot since this information is not publicly accessible. However, this approach does not necessarily constitute a weakness in this survey because of the fact that popular products usually feature several editions and series and maintain a longer presence in product listings.
It must be acknowledged that the data analysis in this study relies solely on the details presented in the datasheets of the robots; however, these data points may contain some form of exaggerations, inaccuracies, or measurements conducted under specific conditions. Nonetheless, the data are mostly deemed trustworthy since well-known companies are generally inclined to safeguard their reputation. Consequently, a method is proposed in Section 5 to assist in removing possible outlying data for robot selection.

3. Data Distribution

3.1. Statistical Values of Specifications

To analyse the obtained data, it is essential to elucidate some statistical parameters and how their relative positions contribute to describing the data distribution. Mean and median are the two statistical parameters utilised to measure the tendency of data. Unlike the mean, the median is typically less affected by the outlier and extreme data points. In an asymmetric data set, the mean is not usually at the centre of the distribution; therefore, the median is often the preferred statistical parameter for identifying the central tendency [22].
From a statistical point of view, in a right-skewed distribution, the mean is often greater than the median, and the data is denser on the left side. Conversely, when the distribution is skewed to the left, the median is often greater than the mean, and the data is denser on the right side. The maximum, minimum, mean, and median (statistical values) of the specifications for the total of industrial robots and cobots are presented in Table 2. The specifications mentioned in Table 2 will be discussed further in the next subsections.
According to Table 2, all the obtained specifications exhibit a right-skewed distribution, except for reach, which is skewed to the left. Regarding articulated robots, it can be inferred that companies prefer higher reach and better repeatability while showing a tendency towards lower payload capacity, weight, and angular speed. One of the possible reasons for the choice of lower payload capacity could be the prevalence of small-sized parts in production lines that require manipulation. Additionally, opting for lower payload capacity results in a reduction in the weight of the robot and subsequently leads to a decrease in both depreciation and the cost of the robotic system.
Table 3 illustrates trends of the data for industrial robots, where all the specifications are skewed to the right, except for reach, which is left-skewed. The specification distributions of industrial robots mirror the same pattern seen in the dataset of the whole robots presented in Table 2.
Table 4 presents the statistical values for industrial cobots, revealing trends which are consistent with industrial robots and the whole robots, except for reach, demonstrating a relatively symmetric distribution.
In the next subsections, the distribution of each specification is investigated in detail.

3.2. Distribution of Payload Capacity

The maximum payload a robot can carry occurs when its centre of mass is at the 0 position, which is considered the payload capacity of a robot in this work. As highlighted in Table 2, the mean payload capacity is approximately double the median value. Consistent with this, in Figure 4, the data exhibits a rightward skew. This information reveals that payload values are denser at the left. Additionally, the figure demonstrates two notably dense areas, one that centres around 10 kg (the focus of robots designed for manipulating lighter objects) and another one around 200 kg (the centre of robots designed for handling heavier objects).
According to Figure 5, depicting the cumulative percentages of payload capacities, 40% and 70% of the industrial robots and cobots possess a payload capacity of less than 25 kg and 210 kg, respectively. These data collectively indicate that the prevalent emphasis of the industry and robot makers is on robots with lower payload capacities. This inclination could be attributed to the predominance of small-sized products made by industries. Therefore, robots employed for the handling and manipulation of these objects tend to provide lower payload capacities. Moreover, tools used in welding, painting, and assembly tasks typically have smaller dimensions, consequently resulting in a lower payload capacity in welding, painting, and assembling robots.
It should be noted that the manipulation of heavy objects, especially when the gripping point of the object is far from the centre of gravity, can be facilitated through the collaboration of multiple robots working together. This strategy may draw attention to robots with lower payload capacity and, consequently, lighter robots, especially in future applications. The idea of using multiple robots (a swarm of robots) for handling nonuniform loads has been investigated in [23]. Additionally, ref. [24] has surveyed dual arm manipulation. Furthermore, the Robotic Operating System (ROS and ROS2) has been paving the way for enabling the easy and efficient collaboration of robots working with each other.
Based on Table 3, illustrating the mean payload capacity of industrial robots is approximately twice the median value, and referring to Figure 6, where the data is skewed to the right, these observations together imply a higher concentration of payload values towards the left. Furthermore, Figure 6 exhibits two distinct denser areas—one around 10 kg (the preferred area for robots manipulating lighter objects) and another one around 200 kg (the preferred area for robots manipulating heavier loads). This pattern is in line with the results obtained for the mixed data of industrial robots and cobots.
It is remarkable that, with reference to both Table 3 and Table 4, the mean and median payload capacities of cobots are less than one-tenth of the average and median payload capacities of industrial robots. The median and mean payload capacities of cobots are approximately 10 kg, and, as illustrated by Figure 7, the concentration of payload capacity is centred around 10 kg, collectively suggesting a symmetric distribution of data. In light of these data and recognising that the maximum payload capacity of cobots is just 50 kg, it can be inferred that cobots are designed for handling lighter objects. However, through the implementation of more advanced sensors and cameras (for human–robot interactions), control and AI algorithms, and human awareness features, it will be possible to make cobots with heavier payload capacities work safely with humans, consequently filling this gap in the industry.

3.3. Weight Distribution

A right-skewed bar chart histogram illustrating the weight of the total of industrial robots and cobots is provided in Figure 8. Considering this histogram and referencing Table 2, which mentions the mean weight is 1.5 times the median value, it can be concluded that the weight distribution is more concentrated on the left side.
Three focal points around 50, 250, and 1100 kg can be observed for the weight of industrial robots and cobots in Figure 8. In addition, Figure 9 highlights a 20%, 40%, and 70% of industrial robots and cobots weigh relatively less than 50 kg (robots manipulating light objects), 250 kg (robots mostly handling medium objects), and 1100 kg (robots manipulating heavy objects), respectively. By taking all these data into account, it is suggested that the prime focus of the industry and robot makers is lighter robots.
One of the possible reasons for this trend is that the industry and industrial robot makers emphasise lower payload capacities, as elaborated in the previous subsection. Thus, there is a focus on designing lighter robots. Another rationale is that lighter robots enable easier transportation and installation. Moreover, lighter industrial robots and cobots often come with lower prices and maintenance costs. Additionally, the reduced weight of a robot typically results in less depreciation, higher speed, and lower cycle time. As indicated in the preceding subsection, the promotion of using multiple cooperating smaller robots, as opposed to a single larger one, may further increase the popularity of lighter robots in the future.
Some studies, including [25], have deployed different optimisation methods to design industrial robots with decreased weight to enhance their efficiency. Additionally, [25] reveals how adding some holes in the arms of robots can improve their strength through decreasing their weight and enhancing their stress distribution. Therefore, it can be inferred that a higher weight may not necessarily result in better strength, and vice versa.
Given the information in Table 3, although the median weight of industrial robots is closer to the mean value compared to the combined total of industrial robots and cobots, the median is still 10% less than the mean. The data is also skewed to the right, based on Figure 10. Therefore, the data is denser on the left, which shows that lighter industrial robots are typically preferred in the industry. It is also notable that, according to Figure 10, three areas are denser: one centres around 50 kg (industrial robots manipulating delicate objects), the second around 250 kg (industrial robots typically handling medium objects), and the last around 1100 kg (industrial robots manipulating heavy objects), mirroring what was observed in the total of industrial robots and cobots.
Interestingly, according to Table 3 and Table 4, the mean and median weights of cobots are roughly one-twentieth of the mean and median weight of industrial robots, respectively. The median is 30% less than the mean weight of cobots, and Figure 11 exhibits a right-skewed distribution. Consequently, the data is more concentrated on the left. Furthermore, as depicted in Figure 11, the dense area of the weight distribution is around the median, which is 46 kg. By considering these data, it can be assumed that cobots are lighter in comparison to industrial robots because they handle lighter payloads, and they should be safe to work with people. As indicated in the previous subsection, the implementation of more precise sensors and advanced control and AI algorithms makes cobots handle heavier payloads more safely and cautiously alongside humans. This development may contribute to the creation of industrial cobots with higher payload capacity, and consequently, heavier weight will be available in the future.

3.4. Distribution of Reach

Reach (stroke) for industrial robots and cobots is defined as the maximum distance between the centre of the wrist of the robot and the axis of the first joint, perpendicular to this axis.
Referencing Table 2, the median reach is approximately 9% greater than the mean (unlike other specifications) and, as illustrated in Figure 12, the data is relatively right-skewed. Consequently, the data is roughly denser on the right, in contrast to other specifications.
In accordance with Figure 13, 70% of the robots exhibit a reach of higher than 1600 mm, and 30% surpass 3000 mm. Considering these observations collectively, it can be inferred that the industry and robot makers prefer higher reach over higher payload capacity.
This reveals that the applications of robots in the industry predominantly include manipulating smaller objects over extended distances, such as picking and placing, machine tending, arc welding, and painting.
Given the information in Table 3, the median reach of industrial robots exceeds the mean value by relatively 13%, and, based on Figure 14, the data is skewed to the left. Accordingly, the data is denser on the right, and it shows that the predominant focus of industrial robots is on achieving longer reach.
According to Figure 15, the reach of cobots centres around 900 mm and 1400 mm, and the mean reach falls in the middle of them. It is notable that, according to Table 3 and Table 4, the mean and median reach of cobots are roughly half of their counterparts in industrial robots. The maximum reach of industrial cobots is 1900 mm, which is even less than half of the maximum reach of industrial robots and reveals a noticeable gap. These data suggest that cobots have shorter reach in comparison to industrial robots, possibly to mitigate risks linked to heavier weight and longer reach during their collaboration with human workers. As mentioned in earlier subsections, by implementing more accurate sensors andenhanced control and AI algorithms, cobots can handle payloads to farther distances more safely and cautiously beside humans. This advancement can result in cobots with extended reach in the future.

3.5. Distribution of the A Factor

In order to establish a metric for evaluating the efficiency of a wide range of industrial robots and cobots, the A factor is presented in this work. Its formula is indicated in Equation (1).
A f a c t o r = ( P a y l o a d )   ( R e a c h )   W e i g h t
A similar factor has been proposed by [7] to assess the efficiency and performance of robotic grippers based on their force, stroke, and weight. This factor is deemed applicable to robots as well, consisting of two beneficial components: payload/weight ratio, where a higher value results in less depreciation and energy consumption (as the robot carries less weight to manipulate a payload), and reach. Furthermore, as reach increases, maintaining a high payload/weight ratio becomes more challenging; hence, robots with lower payload/weight can compensate for this by achieving a better reach, and vice versa. So, incorporating these three specifications into a single factor can be an appropriate measurement of the efficiency and performance of an industrial robot or cobot. However, the inclusion of more specifications, such as repeatability and maximum angular speed, can make the factor more comprehensive.
Table 2 indicates that the median of the A factor is 16% less than the mean, and as illustrated in Figure 16, the data is skewed to the right. Consequently, the distribution of this factor is denser on the left.
According to Figure 17, characterised by a higher slope at the beginning and the data previously mentioned, the A factor for the majority of the robots is in the lower range. This can be attributed to the fact that maintaining the ratio of payload/weight, in addition to having high reach, is more challenging for heavier robots. Conversely, lighter robots struggle to have a high reach capacity. Furthermore, according to Figure 17, 40% of robots have an A factor of less than 200, although the maximum value of the A factor is 1131 (Kuka KR 800 R2800-2).
The standard deviation of the A factor for the total of industrial robots and cobots ( σ A ) is 240.8, and the mean ( µ A ) is 346.5. In light of the characteristics of the A factor distribution discussed in this subsection, it can be assumed that robots with an A factor of less than μ A σ A = 105.7 can be categorised as inefficient robots based on this factor, while robots with an A factor exceeding µ A + 2   σ A = 828.1 can be classified as outlier robots. In addition, robots with an A factor falling within the range of µ A σ A = 105.7 and µ A + 2   σ A = 828.1 can be labelled as efficient and appropriate industrial robots and cobots, according to this factor.
Generally, in normal distributions, the range between μ σ and μ + σ is of high importance due to including more significant data and excluding extreme data. However, because of the right-skewed distribution of the A factor, the range is defined between μ σ and μ + 2   σ . It is noteworthy that other robot selection methods mentioned in the Introduction section have some settings to be adjusted manually, which makes it reasonable to establish this range based on the observed distribution of the factor. Outlier robots are more likely to struggle to maintain all the maximum specifications at the same time. Since the technology level of the robots from these market-leading companies is the same, presenting a robot that outstandingly outperforms the other robots may be less probable. They could be well-designed robots capable of satisfying the maximum specifications simultaneously, but the likelihood is lower. Therefore, outlier robots can be set aside in robot selections, as well as less efficient robots. The idea of detecting and excluding outlier robots in robot selection has been presented in [10] for 27 robots.
Based on this factor, from the total of 455 industrial robots and cobots (416 industrial robots and 39 industrial cobots), 366 (332 industrial robots and 34 industrial cobots) are categorised as efficient, 73 (68 industrial robots and 5 industrial cobots) as inefficient, and 16 (16 industrial robots and 0 industrial cobots) as outliers.
Given the information presented in Table 3, the median of the A factor is 16% below the mean value in industrial robots, and as shown in Figure 18, the A factor of industrial robots is also right-skewed. Thus, the data is more concentrated on the left. As discussed previously, in accordance with the A factor, among the total of 416 industrial robots, 332 (80%) are classified as efficient, 68 (16%) as inefficient, and 16 (4%) as outliers.
Referring to Table 4, the mean of the A factor for industrial cobots is 8% less than the median. Figure 19 also illustrates a right-skewed data distribution; hence, both sources suggest the data is denser on the left, similar to industrial robots. Based on A factor investigated previously, among the total of 39 industrial robots, 34 (87%) are considered efficient, 5 (13%) are inefficient, and there were no outliers. These data underscore the close efficiency alignment between industrial cobots and robots, indicating that the A factor does not significantly differentiate between the two types.

3.6. Distribution of Repeatability

There are three key concepts regarding robotic precision and calibration: resolution, accuracy, and repeatability. Position resolution refers to the minimum movement a robot can perform [26]. ISO 9283 [27] defines position accuracy for manipulating robots as “the deviation between a command pose and the mean of the attained poses when approaching the command pose from the same direction”. Additionally, it explains position repeatability as “the closeness of agreement between the attained poses after n repeat visits to the same command pose in the same direction”. Repeatability is mostly emphasised and measured for industrial robots and cobots since they are typically required to do a task repeatedly. Generally, repeatability is affected by accuracy, and accuracy is influenced by resolution. It should be noted that orientation repeatability has not been mentioned on the datasheet of the target robots.
Given that Table 2 mentions the median repeatability is 28% below the mean value, and according to Figure 20, which demonstrates that the data is skewed to the right for industrial robots and cobots, it can be indicated that the data is more concentrated on the left. Moreover, Figure 20 reveals a notable focus on the repeatability of 0.05 mm.
Based on Figure 21, 70% of industrial robots and cobots have repeatability equal to or better than 0.05 mm. All these data collectively indicate that the industry prioritises robots exhibiting better repeatability. This may be attributed to the prevalent applications of industrial robots and cobots that are manipulating lighter and more delicate objects, requiring higher repeatability.
As per Table 3, the median repeatability of industrial robots is 28% below the mean (like the mixed total of industrial robots and cobots). Additionally, as presented in Figure 22, the data is right-skewed; therefore, both sources indicate that the data is denser on the left. Furthermore, Figure 22 shows that the data is focused at 0.05 mm for industrial robots. Since, high repeatability is of high importance for industrial robots, especially the ones engaged in welding and machining tasks, which mostly include drilling, cutting, and milling.
Based on Table 4, the median repeatability for industrial cobots is 17% below their mean, and as shown in Figure 23, the data is skewed to the right. Consequently, it can be concluded that the data is more clustered on the left. The predominant value for repeatability of industrial cobots is 0.05 mm, mirroring industrial robots. The mean repeatability of cobots excels that of industrial robots. This can be ascribed to shorter reach, lighter weight, and lower payload capacity of industrial cobots compared to industrial robots, as discussed in the previous subsections. Therefore, it is easier for cobots to achieve better repeatability.

3.7. Distribution of B Factor

To devise a more comprehensive factor to assess the efficiency of a wide range of industrial robots and cobots, the B factor is introduced in this work. This factor not only incorporates repeatability but also payload capacity, weight and reach, considered in A factor. The formula for the B factor is exhibited in Equation (2).
B f a c t o r = ( P a y l o a d )   ( R e a c h )   ( W e i g h t ) ( R e p e a t a b i l i t y )
This factor includes three beneficial components, including payload/weight ratio, where a higher value leads to less depreciation and energy consumption, reach, as mentioned for the A factor, and repeatability. Furthermore, as reach increases, maintaining a high payload/weight ratio and repeatability typically becomes more difficult. Hence, robots with a lower payload/weight ratio or repeatability can compensate for this by achieving a better reach and vice versa. A good example of this is welding robots, whose payload/weight ratio is mostly lower than those of general industrial robots. These robots can offset this ratio by exhibiting better reach and repeatability. If a welding robot has a low B factor, a general robot satisfying the needed specifications and having a better B factor can replace it. Thus, including these four specifications into a single factor can be a suitable assessment of the efficiency and performance of an industrial robot or cobot. However, to create a more inclusive factor, more specifications, such as the average maximum angular speed, can be taken into account.
Referring to Table 2, the median of the B factor is 9% less than the mean, and as presented in Figure 24, the data distribution is skewed to the right. Therefore, both references propose that the data is more concentrated on the left. However, the B factor displays a more symmetric and less skewed distribution than the A factor (the median of the A factor is 16% more than its mean).
Based on Figure 25, which demonstrates initially a relatively continuous higher slope, 40% of robots have a B factor of less than 5200 even though the maximum value of the B factor is 47,237 (Fanuc LR Mate 200 iD 14L). According to all these indications, the B factor of most of the robots in the industry tends to be in the lower extreme. This may be ascribed to the challenge of maintaining repeatability as reach increases. The possible reason is that the reach multiplies by the angle error of motors and amplifies position errors. On the other hand, the focus of the industry is on robots with higher reach; hence, making robots more accurate is more challenging. Additionally, keeping all the elements of repeatability, reach, and payload/weight ratio is demanding.
The standard deviation of the B factor for the total of industrial robots and cobots ( σ B ) is 4895.2, and the mean ( µ B ) is 7250.2. By considering the characteristics of the B factor distribution investigated in this subsection, it is proposed that robots with a B factor of less than μ B σ B = 2355.0 can be labelled as inefficient robots considering this factor, while robots with a B factor exceeding µ B + 2   σ B = 17 , 040.6 can be classified as outlier robots. In addition, robots with a B factor falling within the range of µ B σ B = 2355.0 and µ B + 2   σ B = 17 , 040.6 can be labelled as efficient and appropriate industrial robots and cobots according to this factor.
Generally, in normal distributions, the interval between μ σ and μ + σ is deemed an important span due to encompassing more significant data and excluding extraordinary values. However, since the distribution of the B factor is skewed to the right, the range is defined between μ σ and μ + 2   σ . It is noteworthy that other robot selection approaches indicated in the Introduction section require some manual adjustments, which makes it reasonable to establish this range based on the observed distribution of the factor.
Through considering this factor, from the total of 453 industrial robots and cobots, 368 (338 industrial robots and 30 industrial cobots) are labelled as efficient, 71 (65 industrial robots and 6 industrial cobots) as inefficient and 14 (11 industrial robots and 3 industrial cobots) as outliers. These numbers are relatively close to what A factor reports.
Table 3 shows that the median of the B factor of industrial robots is lower than the mean by 9%, and Figure 26 displays a right-skewed distribution for this factor. Consequently, the data is denser on the left, mirroring the combined total of industrial robots and cobots. As investigated previously, based on the B factor, among the total of 414 industrial robots, 338 (82%) are classified as efficient, 65 (16%) are inefficient, and 11 (3%) are outliers.
As per Table 4, which shows that the median of the B factor for industrial cobots is approximately 8% below the median, and based on Figure 27, the data is skewed to the right. Therefore, based on both sources, the data is denser on the left, similar to industrial robots. As discussed earlier, by considering the B factor, out of the total of 39 industrial cobots, 30 (77%) are considered efficient, 6 (15%) are inefficient, and 3 (8%) are outliers. These percentages imply that the efficiency and performance of industrial cobots and robots are close to each other, and this factor is neutral in distinguishing between an industrial robot and a cobot.

3.8. Distribution of Average Maximum Angular Speed (AMAS)

The angular speed of a robot is a key factor in its cycle time, which holds greater significance than the linear speed at its end. This is because the angular positions of joints (motors) at the beginning of each cycle (loop) are the same as those of the previous cycle; hence, a specific angular trajectory should be completed for each cycle. Consequently, angular speed directly results in a shorter cycle time. To determine the priority of the industry regarding the cycle time of articulated robots, some statistical analyses are conducted on the average maximum angular speed (AMAS) of robots, as well as other specifications.
Figure 28 demonstrates a right-skewed bar chart histogram of the AMAS for the mixed total of industrial robots and cobots. Observing this histogram and referencing Table 2, which highlights the median AMAS is less than the mean value by 23%, it can be concluded that the AMAS distribution is more concentrated on the left side. Moreover, from Figure 28, the focal point of the industry and the centre of the dense area is around 150°/s.
According to Figure 29, showing the cumulative percentages of average maximum angular velocity, 40% of industrial robots and cobots exhibit an AMAS value less than 150°/s. All these data collectively indicate that the prominent focus of the industry and robot makers is on articulated robots with lower average maximum angular speed values. The reason lies in the use of gearboxes in articulated robots, which lower the speed to increase the torque and stability. Gearbox types in robotics applications are mostly planetary, cycloid, and harmonic, which offer gearbox ratios in the range of 1/4 to 1/200 [28]. Implementing more advanced motor technologies in the future holds the potential for motors with simultaneous high speed and torque. This advancement is expected to result in an increase in the maximum angular speed and a corresponding reduction in the cycle time of industrial robots and cobots. Another reason is that in applications where speed is pivotal, delta and SCARA industrial robots are usually preferred over articulated ones. Thus, high angular speed is not regarded as a priority for articulated industrial robots and cobots.
Table 3 shows that the mean AMAS of industrial robots is roughly 24% less than the mean value, and Figure 30 exhibits that the distribution of the data is skewed to the right. Both sources indicate that the AMAS of industrial robots, along with the entire robot dataset, are denser on the left. Furthermore, as depicted in Figure 30, the AMAS of industrial robots centres around 150°/s, like the whole robots.
It is noteworthy that based on information from Table 3 and Table 4, the mean and median AMAS values of industrial robots are close to those of cobots. Additionally, information from Figure 31 and Figure 30 indicate that thedata concentration around 150°/s is a common characteristic for both industrial cobots and robots. These results suggest that cobots may be capable of substituting industrial robots in tasks requiring average or low angular speed.

3.9. Distribution of C Factor

To obtain a more inclusive factor to assess the efficiency and operation of a broad range of industrial robots and cobots, the C factor, as the improved version of the B factor, is proposed in this paper. This factor considers AMAS alongside the specifications of payload capacity, weight, reach, and repeatability investigated by the B factor. Equation (3) delineates the formulation of the C factor.
C f a c t o r = ( P a y l o a d )   ( R e a c h )   ( AMAS ) 1000   ( W e i g h t )   ( R e p e a t a b i l i t y )
In Equation (3), AMAS stands for the average of maximum angular speed. This factor consists of three useful elements: payload/weight ratio (where a higher value results in reduced depreciation and enhanced energy efficiency), repeatability, and AMAS. Furthermore, as reach increases, achieving a high payload/weight ratio, repeatability, and angular speed generally becomes more demanding. Consequently, robots with lower payload/weight ratios, repeatability, or angular speed can compensate for this disadvantage by demonstrating a better reach and vice versa.
Moreover, robots with lower reach, lower payload/weight ratio, or lower repeatability can make up for them by demonstrating higher angular speed (lower cycle time). An illustrative instance of this is fast pick-and-place articulated robots, which typically have a lower payload/weight ratio and reach compared to general industrial robots. These robots can offset these shortcomings by having better repeatability and angular speed. The application of robots is not considered in factors A, B, and C because a more efficient general robot can replace a lower-efficiency robot designed for specific tasks, such as painting, welding, or palletising. For example, if a palletising robot has a low C factor, a general-purpose robot that meets the required specifications and has a higher C factor can serve as an effective replacement. Hence, the inclusion of these five specifications into a factor can stand as a comprehensive evaluation of the efficiency and capability of industrial robots and cobots.
However, by investigating more specifications, such as cost, lifetime, and warranty, more comprehensive factors can be derived. However, these specifications are out of the scope of this paper and are usually not available in datasheets. Even determining the average maximum angular speed of robots poses challenges, as not all robots have datasheets specifying the maximum angular speed of their joints (in the datasheet of 8 out of 455 industrial robots and cobots of this project, the maximum angular speed of the joints has not been mentioned).
Given the data in Table 2, the median of the C factor is 25% below the mean value (more than what was calculated for the factors A and B), and according to the right-skewed distribution illustrated in Figure 32, the data points are denser at the left.
According to Figure 33, 40% of robots have a C factor of less than 900, even though the maximum value of the C factor is 12,541.4 (Fanuc LR Mate 200 iD 7L). Given the information in Figure 33, which initially shows an approximately continuous steeper slope, and the previously mentioned data distributions, the C factor for most of the robots in the industry falls on the lower side. This is attributed to the increased difficulty in obtaining high angular speed as reach or payload capacity increases, primarily due to the added weight of links. Moreover, to have better repeatability, the control system of a robot must finely adjust its movements, particularly at critical points in its operation, such as when approaching the desired position. Therefore, having better repeatability may negatively affect maximum angular speed. Therefore, while the focus of the industry is on robots with higher reach and better repeatability, making articulated robots faster remains challenging.
The standard deviation of the C factor of the combined total of industrial robots and cobots ( σ C ) is 1759.2, and the mean ( μ C ) is 1566.9. Based on the distribution features of the C factor surveyed in this subsection, it is suggested that robots possessing a C factor of less than μ C 0.75   σ C = 247.5 can be classified as inefficient robots, while robots surpassing μ C + 2.25   σ C = 5525.1 can be categorised as outlier robots, considering this factor. Furthermore, robots with a C factor within the range of μ C 0.75   σ C = 247.5 and μ C + 2.25   σ C = 5525.1 are labelled as efficient and appropriate industrial robots and cobots in accordance with this factor.
Typically, in normal distributions, the range between μ − σ and μ + σ is highlighted as an important interval because ofincluding more data of high importance and precluding extraordinary values. Nevertheless, due to the right-skewed distribution of the C factor, the range is specified between μ − 0.75σ and μ + 2.25σ. Unlike the A and B factors, considering μ − σ as the lower bound is not suitable because it is negative; therefore, μ − 0.75σ is specified instead. To keep the range length at 3σ, similar to the A and B factors, the upper bound of the C factor is selected as μ + 2.25σ.
According to this factor, out of the total of 445 industrial robots and cobots, 394 (362 industrial robots and 32 industrial cobots) are classified as efficient, 32 (31 industrial robots and 1 industrial cobot) as inefficient, and 19 (19 industrial robots and no industrial cobot) as outliers. The count of inefficient robots classified by this factor is fewer than those identified by the A and B factors; conversely, the number of outliers is higher than the A and B factors.
Referring to Table 3, the median of the C factor is 27% less than the mean value, and based on Figure 34, the C factor for industrial robots is skewed to the right. Consequently, the data for industrial robots is more concentrated on the left, as well, because of the existence of some outliers at the very right end. Based on what was previously discussed for the C factor, from the total of 412 industrial robots, 362 (88%) are categorised as efficient, 31 as inefficient (7%), and 19 (5%) as outliers.
Table 4 illustrates the median of the C factor for industrial cobots is roughly close to the mean value, and based on Figure 35, the data is not significantly skewed. According to the previous discussion, from the total of 33 industrial robots, 32 (97%) are considered efficient, 1 (3%) is inefficient, and none are identified as outliers. These percentages imply that, according to the C factor, the efficiency and performance of industrial cobots surpass industrial robots. Having no outliers improved the percentage of efficient industrial robots in comparison to industrial robots. One of the reasons is the maximum angular speed of industrial cobots is 400, and the one for industrial robots is 700, which is 75% higher and leads to an increased number of extreme data points.

3.10. Distribution of Degrees of Freedom (DOF)

In light of Table 2, Table 3 and Table 4, the median and mean DOF of the whole of industrial robots and cobots are 6. As exhibited in Figure 36, the focal point of the DOF for industrial robots and cobots is 6.
According to Figure 37, around 88% of industrial robots and cobots feature six DOF. These data together show that the industry emphasises robots with six DOF. This is because robots predominantly manipulate objects possessing six degrees of freedom (three for position and three for orientation) in the 3D space. Robots with fewer than six DOF may face challenges to achieve desired positions and orientations. On the other hand, having a DOF of more than six results in extra costs and more complicated computations due to the existence of infinite configurations for the robot to get the object to a specific desired position and orientation. Moreover, there are instances of industrial robots and cobots with 14 and 15 degrees of freedom, which are robots with two arms.
Given the information in Figure 38, 364 out of 455 (80%) industrial robots feature 6 degrees of freedom, which is the centre point of the DOF for the combined total of industrial robots and cobots, as well. There are some robots with a DOF of less than six that can be used in applications in which the orientation of the manipulated object around an axis is limited or constrained as these robots are under-actuated.
According to Figure 39, 32 out of 38 (8%) industrial cobots have a DOF of six, which is the centrepiece of the DOF of industrial robots as well. Notably, there is no cobot with a DOF less than six among the data. This can be attributed to the design of cobots, intended for general applications where complete manipulation of objects is generally necessary. However, some industrial robots are specifically designed for niche applications, where having a DOF below six enables them to fulfil their duties and also makes them more affordable.

3.11. Data Resampling and Validation

For the statistical analysis of the A, B, and C factors, two distinct attributions stand out: (i) the sample data does not follow the normal distribution of traditional statistics, and (ii) data captured from companies ABB, Kuka, Fanuc, Yaskawa, and Universal Robots are representative of approximately 58% of the market share. Taking into account the sampling method, variability, and non-sampling errors, it is assumed that the large sample of this work accurately represents the population as a whole. Based on these two attributions, a bootstrapped method was performed to estimate the sampling distribution. With the software package Statistics101 [29], the original dataset was resampled 500,000 times with 455 (A factor), 453 (B factor), and 445 (C factor) observations in each run. A 95% bootstrapped confidence interval was applied to the sampling distribution of means for the A, B, and C factors, with the results being [324, 368], [6798, 7700], and [1409, 1736], respectively. Thus, there is a 95% confidence that each factor’s population mean falls within the respective ranges. These ranges indicate that, with a 95% probability, the difference between the mean of the factors for this study and factors for the whole population is 11% or less, which is deemed an acceptable margin.

4. Data Comparison and Trends

To find trends and relations among the specifications to understand the limitations of articulated robots and the design purposes of the robot makers, as well as to predict robot specifications based on required ones, the linear regression method is utilised. The equations of this method have been obtained using the least square method to predict Y —as the dependent parameter—based on X for a given set of data plotted on an X-Y plane. According to this method, the regression line should pass through X ¯ and Y ¯ , representing the mean of data along the X and Y axes. The equation of the correlation coefficient for this line, which measures the strength of the linear relationship between two variables, is expressed in Equation (4) [30].
r = 1 N i = 1 N ( X i X ¯ ) ( Y i Y ¯ ) S X   S Y
In which N is the number of data points, S X is the standard deviation of data along the X axis, and S Y is the standard deviation along the Y axis. A correlation coefficient with a magnitude surpassing 0.7 shows a strong relation between the two variables [31] and may convey a meaningful message. Additionally, the slope of this line ( m r e g ) can be calculated according to Equation (5) [30].
m r e g = r S Y S X
As mentioned previously, since the fittest regression line goes through X ¯ and Y ¯ , the value of intercept can consequently be calculated as Equation (6).
b r e g = Y ¯ m r e g X ¯
Now that the regression equations are prepared, they will be used to identify relations between specifications to find possible trends. In some cases, a mathematical function such as l n ( x ) , e x , x can be applied to one or both axes to even discern a nonlinear relation in the data.

4.1. Reach vs. Weight

The equation of the regression line for all the robots, as depicted in Figure 40, to estimate weight based on reach is provided in Equation (7).
    l n ( w e i g h t ) = 0.00151   r e a c h + 2.7454
It should be noted that in this equation, reach is in millimetres. The correlation coefficient for all the robots is 0.92, for Kuka is 0.93, for UR is 0.94, for ABB is 0.92, for Fanuc is 0.92, and for Yaskawa is 0.92. These correlations reveal a strong exponential relation between the reach and weight of articulated robots. It is noteworthy that weight (not its logarithm) and reach do not exhibit a stronger linear correlation, which is 0.68. However, a regression between reach and the w e i g h t exhibits a strong correlation coefficient of 0.87, indicating a linear relation between r e a c h 2 and weight. This further indicates a relation between weight and higher levels of reach.
The rationale behind this is that to increase the reach by x times, the length of each link should increase by x times, thereby increasing the weight by x times. Therefore, the torque on the robot increases by x 2 times. Furthermore, the two cross-sectional dimensions of the links should increase to endure under the added torque and weight, which leads to an increase in weight much more than x times. Moreover, the motors and power transmission systems should now apply a torque of more than x 2 times stronger. Consequently, the combination of motors and transmission systems should get much stronger and heavier. By considering these facts, if the reach increases, the weight increases at a higher rate. The same pattern has been observed in some natural phenomena. For example, ref. [32] has revealed a linear relation between weight and l e n g t h 3 in quadrupedal terrestrial tetrapods. Hence, industries should be aware that opting for a greater reach requires a much heavier robot, which leads to elevated energy consumption, costs, and transportation charges. It is notable that the companies demonstrate a close performance in terms of reach-to-ln(weight) ratio.
Figure 40. The distribution and regression of reach versus the natural logarithm of weight by manufacturer (reg. stands for regression).
Figure 40. The distribution and regression of reach versus the natural logarithm of weight by manufacturer (reg. stands for regression).
Jmmp 08 00216 g040

4.2. Reach vs. AMAS

In the preceding subsection, it was noted that when reach increases by x times, motors and power transmission systems should apply at least x 2 times higher torque and links should endure this torque. In addition to reinforcing the motors, robot makers can also decrease the gearbox ratio to supply the extra torque which results in lower angular speed. Hence, a regression analysis between reach and average maximum angular speed (AMAS) is conducted to find a relation. The equation of the regression line for all the robots, presented in Figure 41, to estimate the average maximum angular speed based on reach is indicated in Equation (8).
  A M A S = 0.106   R e a c h + 462.57
The correlation coefficient for all the robots is −0.75, for Kuka is −0.79, for UR is −0.64, for ABB is −0.85, for Fanuc is −0.79, and for Yaskawa is −0.68. The correlation coefficients exhibit a strong negative linear relation between the average maximum angular speed and the reach of the robots.
The obtained results mention that robot makers partially compensate for the increased required torque caused by extended reach and subsequently increased weight by reducing the AMAS. They may compensate for the remaining torque by making motors stronger and heavier.
Given Equations (7) and (8), as reach affects weight exponentially and AMAS linearly, there exists an exponential relation between AMAS (as the X-axis due to be a desirable parameter) and l n ( w e i g h t ) as Y axis with a correlation coefficient of −0.78. However, this does not necessarily show a direct causation relation between them, as reach serves as a confounding factor here. For example, it cannot be inferred that to achieve a higher angular speed, robot makers necessarily decrease the weight exponentially. Because as discussed in the previous section, having high angular speed is not a top priority for articulated robots in the industry, and a dramatic decrease in weight results in a significant reduction in payload capacity due to the linear relation between payload capacity and weight, which will be presented in Equation (9).
Figure 41. Distribution and regression of weight versus AMAS by the manufacturer (reg. stands for regression).
Figure 41. Distribution and regression of weight versus AMAS by the manufacturer (reg. stands for regression).
Jmmp 08 00216 g041

4.3. Payload vs. Weight

The equation of the regression line for all the robots, illustrated in Figure 42 and Figure 43, to predict weight based on payload capacity is illustrated in Equation (9).
w e i g h t = 4.749   p a y l o a d + 186.66
The correlation coefficient for all the robots is 0.91, for Kuka is 0.94, for UR is 0.92, for ABB is 0.89, for Fanuc is 0.95, and for Yaskawa is 0.88. The correlations indicate a strong positive linear relation between the weight and payload capacity of the robots. The reason for this could be that when the payload increases by x times, the torque only increases by x times, causing the links to get heavier linearly (not exponentially, as observed in the case of an increase in reach). Thereby, industries should be mindful that selecting a higher payload capacity requires a heavier robot, which leads to increased energy consumption, costs, and transportation charges. Additionally, it seems that increasing payload capacity is relatively easier for robot makers compared to increasing the reach. However, because of the needs of the industry, there is a prevalent preference for higher reach over higher payload capacity. It is noteworthy that Kuka exhibits the highest rate of payload/weight, which is 1/3.86 (the slope of its regression line), and Fanuc presents the lowest, which is 1/5.88. It is plausible that Fanuc was more cautious and prudent about reporting its payload capacity, or Kuka may really exhibit a remarkable payload-to-weight ratio.
Other pairs of specifications can be investigated. However, in this work, relations exhibiting correlation coefficients less than 0.7, even after applying mathematical transformations such as l n ( x ) , e x and x , were disregarded. Some of these relations were between reach and repeatability (reach and repeatability: 0.27, reach and l n ( r e p e a t a b i l i t y ) : 0.57, reach and   r e p e a t a b i l i t y : 0.42, reach and e r e p e a t a i l i t y : 0.23, r e a c h and repeatability: 0.25), repeatability and weight (repeatability and weight: 0.32, repeatability and l n ( w e i g h t ) : 0.29, repeatability and w e i g h t : 0.33, and e r e p e a t a b i l i t y and weight: 0.27).
Figure 42. Distribution and regression of payload capacity versus weight by manufacturer (reg. stands for regression).
Figure 42. Distribution and regression of payload capacity versus weight by manufacturer (reg. stands for regression).
Jmmp 08 00216 g042
Figure 43. Distribution and regression of payload capacity versus weight by manufacturer for payload capacity up to 1100 kg (reg. stands for regression).
Figure 43. Distribution and regression of payload capacity versus weight by manufacturer for payload capacity up to 1100 kg (reg. stands for regression).
Jmmp 08 00216 g043

4.4. A, B and C Factors for Companies

In the previous section, the distribution of each factor was investigated. Now, the distribution of each factor for each company with respect to upper and lower selection bounds is considered.
Based on Figure 44, all the robots of Universal Robots fall within the efficient area based on the A factor. ABB does not have any outliers but exhibits the most inefficient ones (27), followed by Kuka (18), Yaskawa (17), and Fanuc (11), based on the number of inefficient ones identified by the A factor. Kuka has the most outliers (15), Yaskawa has just one outlier, and Fanuc, similar to ABB, has none. Kuka has the most efficient ones (133), and thereafter, Fanuc (90), ABB (78), and Yaskawa (60). Based on Figure 44 and these numbers, although the range of this factor for each company is different, a sensible number of their robots, 80%, lie within the efficient range considering this factor.
Given Figure 45, like the A factor, all the robots of Universal Robots are within the efficient range based on the B factor. Fanuc has the most outliers (6), followed by Yaskawa (4), Kuka (2), and then ABB (2). Kuka has the most efficient ones (154) based on this factor, succeeded by Fanuc (80), ABB (73), and Yaskawa (56). ABB has the most inefficient ones (28), and then there are Yaskawa (18), Fanuc (15), and Kuka (10) based on the B factor. According to these numbers and Figure 45, although the range of this factor for each company varies, a significant number of their robots, 81%, fall within the efficient range according to this factor.
Referring to Figure 46 and Figure 47, akin to the A and B factors, all the robots of Universal Robots are in the efficient range considering the C factor. Kuka has the most efficient ones (166) with no outliers and no inefficient robots. Subsequently, there are ABB (92), Fanuc (70), and Yaskawa (61) based on this factor. Fanuc has the most inefficient ones (13), followed by ABB (10) and Yaskawa (9). Fanuc also has the most outliers (12), succeeded by Yaskawa (7) and ABB (none). According to these numbers and Figure 47, although the range of this factor for each company differs, a notable number of their robots, 88%, are labelled as efficient based on this factor.

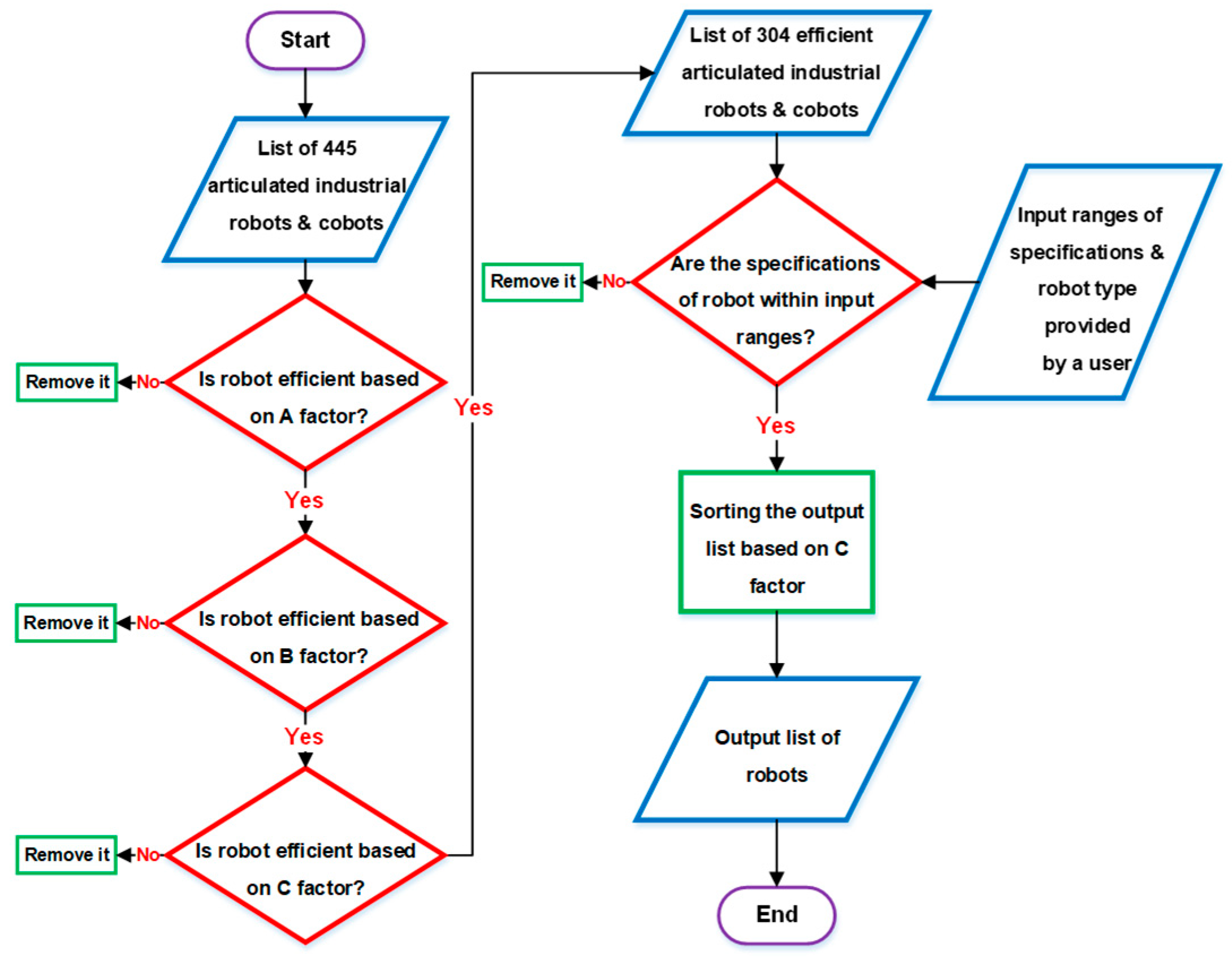
5. Robot Selection

In the earlier section, three factors were introduced, each categorising around 80–88% of robots as efficient. A proper method to select robots is to gather a list of robots labelled as efficient by all these three factors. This ensures that the opted robot is not identified as inefficient or an outlier by any of these factors. Moreover, individuals seeking to choose an industrial robot or cobot from other companies can calculate the score of the robot based on the A, B, and C factors to determine if it is classified as efficient or not. The range of efficient robots based on the A factor, as obtained in Section 3.5, is between 105.7 and 828.1. Based on the B factor, as calculated in Section 3.7, the range is between 2355.0 and 17,040.6. Finally, based on the C factor, as derived in Section 3.9, the range is between 247.5 and 5525.1.
From the total of 455 industrial robots and cobots, two of them were set aside due to unspecified repeatability in the datasheet, and eight were excluded due to a lack of angular speed information. Consequently, 445 (412 industrial robots and 33 industrial cobots) were examined for the final list of efficient robots. Within this group, 304 units (279 industrial robots and 25 industrial cobots), which account for 68%, were labelled as efficient based on these three factors. According to these numbers, 67% of industrial robots and 75% of industrial cobots were categorised as efficient. The slightly higher percentage for industrial cobots can be ascribed to their versatile design, tailored to cover a wider range of applications, which makes them more adaptable. These efficient robots were those that were not considered inefficient or outliers by any of these factors. The payload range of the efficient robots ranges between 3.0 and 1000.0 kg, weight spans from 11.2 to 5300 kg, reach falls between 500 and 4200 mm, repeatability is between 0.01 and 0.2, average maximum angular speed ranges between 58 and 577, and DOF is between four and seven inclusive. The obtained ranges mention that efficient robots can cover a wide spectrum of applications in the industry. They also note that the selection method is not focused on a specific robot size or type.
As the final step of the robot selection approach, the efficient robots with specifications falling within the desired specification ranges provided by an individual are demonstrated. If the number of output robots is more than one, they are ranked according to their C factor, which is the most comprehensive factor. The flow chart of the entire process of the robot selection method is depicted in Figure 48.
It is worth noting that the correlation between the factors does not result in identical outputs from each factor. Specifically, 62 robots are recognised as efficient by factor A but not by factors B or C; 64 robots are identified as efficient by factor B but not by factors A or C; and 90 robots are classified as efficient by factor C but not by factors A or B.
Following this robot selection method, a Python program has been developed and uploaded on GitHub (https://github.com/PeymanAmirii/Robot_Selection, accessed on 18 September 2024). This program takes a range of required specifications and robot types (industrial robot or cobot) and returns a list of efficient robots from the target companies (ABB, Kuka, Fanuc, Yaskawa, and Universal Robots), satisfying the inputs. This program provides users and industries with a tool to select an efficient robot with a proper performance which meets the needed input specifications.

6. Discussion

In this work, physical specifications were taken into account. However, there are other specifications that might significantly impact the selection of a robot and can contribute to devising more comprehensive selection factors. The most crucial one is the price of industrial robots and cobots. The consideration of the price of robots is out of the scope of this paper due to regional variations in price and cost of ownership. Additionally, price was not investigated in the selection algorithm because companies around the world operate with different ranges of budget. The algorithm provides a list of physically efficient robots for users, and then they can choose a robot that fits their budget from the sorted list. Additionally, if a robot is not physically efficient, it should be removed from the final list, regardless of its low price. However, it should be noted that cost may elucidate why some robots possess lower physical efficiency and can be investigated in future works.
Moreover, a useful physical specification to be considered is the footprint or the volume of a robot, especially when space constraints are a concern. While the footprint is commonly mentioned in the datasheets of robots, the volume of robots is rarely provided.
As stated earlier, in this analysis, the payload capacity of a robot is considered as the maximum payload a robot can carry when its centre of mass is at position 0. However, the payload capacity diminishes as the robot’s centre of mass moves farther from the 0-position due to the additional torque, as shown in Figure 49 for a robot. To make the calculations more comprehensive, the mean of payload, when the centre of mass is at position 0 and the farthest position, can be taken into consideration as the overall payload capacity of a robot.
According to what was discussed before, repeatability, accuracy, and resolution are different but interconnected concepts. If robot manufacturers specify these three parameters, their mean can provide a more comprehensive measurement of the precision of robots for future studies. Additionally, orientation repeatability is another specification which is not available on the datasheets of robots. This metric is crucial in applications requiring precise angular positioning, such as painting, welding, and assembly.
For most of the robots, each joint has a limited angle range. This limits the reach volume of robots. To enhance the assessment of the reach of a robot, calculating the mean of the maximum reach length and the reach volume (if reported by manufacturers in their datasheets) can facilitate a more inclusive measure. The workspace of an industrial robot with a reported reach of 1.55 m is illustrated in Figure 50. It implies that the robot cannot reach all the points within a distance of 1.55 metres from its base; hence, considering the workspace volume in the measurements can be advantageous.
In this work, AMAS was employed to approximately reflect the cycle time of industrial robots and cobots. However, simulation software, such as RoboDK v5.8.0, can be utilised to compare the cycle times of different robots more accurately. This simulation software covers a wide range of industrial robots and cobots and provides software-in-the-loop simulation (SITL).
To enhance the robot selection method, other distance-based algorithms, such as K-Nearest Neighbours (KNN), can be deployed to choose a group of efficient robots based on their specifications or efficiency factors. For example, an average robot can be selected based on its specifications, then 60–70% of the closest robots to it can be recognised as efficient robots, and the rest as inefficient and outlier ones. Furthermore, as [35] highlights, any MCDM method is about how to combine several factors or criteria to create a single index for assessing suitability. Therefore, an MCDM method can be employed to obtain a final index from the proposed efficiency factors.
Establishing standard definitions for cobots and outlining safety guidelines for collaborative work with them are of high importance. Although ISO 10218 [36] indicates requirements and guidelines for safe design and provides protective measures and information regarding the use of industrial robots, there is a need for more accurate definitions and standards which are specifically tailored to cobots.

7. Conclusions

The investigation of the distribution of physical specifications revealed that the focus of the industry and robot makers is on articulated industrial robots and cobots characterised by higher reach, lower payload capacity, lower weight, better repeatability, lower angular speed, and six DOF. The possible reason is that prevalent applications in the industry involve manipulating and handling light objects over extended distances, which requires high precision (good repeatability). The decision to keep a lower angular speed aims to ensure higher torque and, consequently, higher sturdiness of articulated robots as their serial structure makes robustness challenging. Additionally, another rationale is that for high-speed applications, SCARA and Delta robots can be employed instead. Industrial robots and cobots with six DOF were preferred because of being fully actuated systems, which results in easier control algorithms and kinematic solutions.
Moreover, the specifications of industrial robots and cobots were also compared to highlight the advantages and disadvantages of industrial cobots over industrial robots. On average, industrial cobots are lighter and possess a lower payload capacity and reach (on average, one-tenth and half those of industrial robots, respectively) than industrial robots. However, their average angular speed (cycle time) is close to the average of industrial robots, and their repeatability is better than that of industrial robots.
Three factors were introduced to assess the efficiency and performance of industrial robots and cobots, intended to be used as standard measures in future works. The range of each efficiency factor varied for each company, but a considerable number of their robots fell into the efficient range based on each factor. A robot selection method based on these three factors was developed, which recognised 68% of the whole studied industrial robots and cobots as efficient and appropriate for industrial purposes and put aside inefficient and outlier robots. Outlier robots are those more likely to fail to properly satisfy all the reported specifications at the same time, as their specifications might have been measured under special conditions. The selected robots cover the range of payload capacity between 3.0 and 1000 kg and a reach range between 0.50 m and 4.20 m, suggesting that the selection method does not focus on a specific robot size. A Python code has been developed and uploaded on GitHub to provide a sorted list of efficient industrial robots and cobots, selected by the selection method, considering the input required specifications. This tool aims to assist industries in choosing articulated robots, meeting their specific needs. Although some robot makers provide some proprietary internal software to assist customers in finding their appropriate robots, the software just considers their own products and does not include those made by other manufacturers.
Pairs of specifications exhibiting a strong correlation coefficient were compared to understand the rationale behind the design choices of robot makers and to estimate their limitations. These comparisons express that the weight of robots increases exponentially as the reach increases, mostly due to the added weight and torque which result from the extended reach. The comparisons indicate that the angular speed of robots linearly decreases with respect to reach. This is ascribed to robot manufacturers intentionally reducing the angular speed through reductive gearboxes to partially make up for the additional torque required as the reach extends.
The weight of robots increases linearly with their payload capacity due to the linear increase in the required torque. Therefore, this implies that industries seeking a higher payload capacity should expect a proportional linear increase in the weight of their potential robot. Additionally, aiming for higher reach results in exponentially heavier robots. On the other hand, no strong correlation was found between reach and repeatability or weight and repeatability.
Some useful information such as accuracy, resolution, and reach volume were suggested to be included in official datasheets of industrial robots and cobots to have a better understanding and more accurate criterion of their performance. Additionally, the need for establishing standard definitions and guidelines for cobots was outlined.

Author Contributions

Conceptualization, P.A. and M.M.; methodology, P.A., M.M. and M.S.; software, P.A. and M.M.; validation, P.A. and M.M.; formal analysis, P.A. and M.M.; investigation, P.A. and T.T.; resources, P.A.; data curation, P.A. and M.M.; writing—original draft preparation, P.A. and M.M.; writing—review and editing, M.S., T.T., G.W., M.R.-B. and W.H.; visualization, P.A.; supervision, W.H.; project administration, W.H. All authors have read and agreed to the published version of the manuscript.

Funding

The NERIC Project has been partly funded by Research England Development (RED).

Data Availability Statement

The data presented in this study are available on request from the corresponding author.

Conflicts of Interest

The authors have no relevant financial or non-financial interests to disclose.

Appendix A

Table A1. A list of industrial robots and cobots from Fanuc that were investigated in this work (starred models are cobots).
Table A1. A list of industrial robots and cobots from Fanuc that were investigated in this work (starred models are cobots).
LR Mate 200 iD 4SHLR Mate 200 iD 4SLR Mate 200 iD 4SCLR Mate 200 iD 7HLR Mate 200 iD 7C
LR Mate 200 iD 7WPLR Mate 200 iDLR Mate 200 iD 7LLR Mate 200 iD 7LCLR Mate 200 iD 14L
LR-10 iA 10M-10 iD 8LM-10 iD 10LM-10 iD 12M-10 iD 12 Dustproof
M-10 iD 12 FoodgradeM-10 iD 16SM-20 iD 12LM-20 iB 25M-20 iD 25
M-20 iD 25 FoodgradeM-20 iB 25CM-20 iB 35SM-20 iD 35M-410 iB 140H
M-410 iC 110M-410 iC 185M-410 iC 315M-410 iC 500M-410 iB 700
M-710 iC 12LM-710 iC 20LM-710 iC 20MM-710 iC 45MM-710 iC 50S
M-710 iC 50TM-710 iC 50HM-710 iC 50M-710 iC 50EM-710 iC 70T
M-710 iC 70M-800 iA 60M-900 iB 280M-900 iB 280LM-900 iB 330L
M-900 iB 360EM-900 iB 400LM-900 iB 700EM-1000 iAM-2000 iA 900L
M-2000 iA 1200M-2000 iA 1700LM-2000 iA 2300R-1000 iA 80HR-1000 iA 80F
R-1000 iA 100FR-1000 iA 120F-7BR-1000 iA 130FR-2000 iC 100PR-2000 iD 100FH
R-2000 iC 125LR-2000 iC 165FR-2000 iD 165FHR-2000 iC 165RR-2000 iC 190S
R-2000 iC 210FR-2000 iD 210FHR-2000 iC 210LR-2000 iC 210WER-2000 iC 210R
R-2000 iC 220UR-2000 iC 240FR-2000 iC 270FR-2000 iC 270RARC Mate 50 iD
ARC Mate 50 iD 7LARC Mate 100 iD 8LARC Mate 100 iD 10LARC Mate 100 iD 16SARC Mate 100 iD
ARC Mate 120 iD 12LARC Mate 120 iD 35ARC Mate 120 iDPaint Mate 200 iA 5LP-40 iA
P-50 iB 10LP-250 iB 15P-350 iB 45P-35 iA OpenerP-1000 iA
CR-4 iA *CRX-5 iA *CR-7 iA *CR-7 iA L *CRX-10 iA *
CRX-10 iA L *CR-14 iA L *CR-15 iA *CRX-20 iA L *CRX-25 iA *
CR-35 iB *
Table A2. A list of industrial robots and cobots from ABB considered in this work (starred models are cobots).
Table A2. A list of industrial robots and cobots from ABB considered in this work (starred models are cobots).
IRB 1010-1.5/0.37IRB 1090-3.5/0.58IRB 1100-4/0.475RB 1100-4/0.58IRB 1200-7/0.7
IRB 1200-5/0.9IRB 1200-7/0.7 HygienicIRB 1200-5/0.9 HygienicIRB 1300-11/0.9IRB 1300-10/1.15
IRB 1300-7/1.4IRB 1300-12/1.4IRB 1410IRB 1520IDRB 1600-6/1.2
IRB 1600-6/1.45IRB 1600-10/1.2IRB 1600-10/1.45IRB 1660ID-6/1.55IRB 1660ID-4/1.55
IRB 2400/10IRB 2400/16IRB 2600-20/1.65IRB 2600-12/1.65IRB 2600-12/1.85
IRB 2600ID-15/1.85IRB 2600ID-8/2.00IRB 4400/60IRB 4400/L10IRB 460-110/2.4
IRB 4600-60/2.05IRB 4600-45/2.05IRB 4600-40/2.55IRB 4600-20/2.50IRB 5710-110/2.3
IRB 5710-90/2.7IRB5710-90/2.3 LIDIRB 5710-70/2.7 LIDIRB 5720-180/2.6IRB 5720-125/3.0
IRB 5720-155/2.6 LIDIRB 5720-90/3.0 LIDIRB 660-180/3.15IRB 660-250/3.15IRB 6620
IRB 6650S-90/3.9IRB 6650S-125/3.5IRB 6650S-200/3.0IRB 6660-100/3.3IRB 6660-130/3.1
IRB 6660-205/1.9IRB 6700-200/2.60IRB 6700-155/2.85IRB 6700-235/2.65IRB 6700-205/2.80
IRB 6700-175/3.05IRB 6700-150/3.20RB 6700-300/2.70IRB 6700-245/3.00IRB 6700Inv-300/2.60
IRB 6700Inv-245/2.90IRB 6710-210/2.65IRB 6710-200/2.95IRB 6710-175/2.65 LIDIRB 6710-175/2.95 LID
IRB 6720-240/2.65IRB 6720-210/2.8IRB 6720-170/3.1IRB 6720-215/2.5 LIDIRB 6720-215/2.65 LID
IRB 6720-200/2.8 LIDIRB 6720-150/3.1 LIDIRB 6730-270/2.7IRB 6730-240/2.9IRB 6730-210/3.1
IRB 6730-220/2.9 LIDIRB 6730-190/3.1 LIDIRB 6740-310/2.8IRB 6740-260/3.0IRB 6740-240/3.2
IRB 6740-270/2.8 LIDIRB 6740-230/3.0 LIDIRB 6740-220/3.2 LIDIRB 6790-235/2.65IRB 6790-205/2.80
IRB 760IRB 760PTIRB 7600-500/2.55IRB 7600-400/2.55IRB 7600-340/2.80
IRB 7600-325/3.10IRB 7600-150/3.50IRB 8700-800/3.50IRB 8700-550/4.20IRB 52/1.2
IRB 52/1.45IRB 5500-25CRB 1300- 11/0.9 *CRB 1300-10/1.15 *CRB 1300-7/1.4 *
GoFa 5 *GoFa 12 *GoFa 10 *IRB 14000-0.5/0.5 *IRB 14050 *
Table A3. A list of industrial robots and cobots from Kuka considered in this work (starred models are cobots).
Table A3. A list of industrial robots and cobots from Kuka considered in this work (starred models are cobots).
AGILUS KR 4 R600AGILUS KR 6 R700 CRAGILUS KR 6 R700 HM SCAGILUS KR 6 R700 WPAGILUS KR 6 R700-2
AGILUS KR 6 R900 CRAGILUS KR 6 R900 EXAGILUS KR 6 R900 HM SCAGILUS KR 6 R900 WPAGILUS KR 6 R900-2
AGILUS KR 10 R1100 CRAGILUS KR 10 R1100 EXAGILUS KR 10 R1100 HM SCAGILUS KR 10 R1100 WPAGILUS KR 10 R900 CR
AGILUS KR 10 R900 HM SCAGILUS KR 10 R900 WPAGILUS KR 10 R1100-2AGILUS KR 10 R900-2CYBERTECH nano KR 6 R1840 2
CYBERTECH nano KR 8 R1620CYBERTECH nano KR 8 R1640-2CYBERTECH nano KR 10 R1420CYBERTECH nano KR 10 R1440-2CYBERTECH nano KR 6 R1840-2 arc HW
CYBERTECH nano KR 8 R1420 arc HWCYBERTECH nano KR 8 R1440-2 arc HWCYBERTECH nano KR 8 R1620 arc HWCYBERTECH nano KR 8 R1640-2 arc HWCYBERTECH KR 8 R2010-2
CYBERTECH KR 12 R1810-2CYBERTECH KR 16 R1610-2CYBERTECH KR 16 R2010-2CYBERTECH KR 20 R1810 CRCYBERTECH KR 20 R1810 F
CYBERTECH KR 20 R1810-HOCYBERTECH KR 20 R1810-2CYBERTECH KR 20 R1820-2 ECYBERTECH KR 20 R2010 KS FCYBERTECH KR 22 R1610-2
CYBERTECH KR 8 R2100-2 arc HWIONTEC KR 20 R3100IONTEC KR 30 R2100IONTEC KR 50 R2100IONTEC KR 50 R2100 HO
IONTEC KR 50 R2500 FIONTEC KR 50 R2500 HOIONTEC KR 50 R2500IONTEC KR 70 R2100 FIONTEC KR 70 R2100
KR 40 PAQUANTEC KR 120 R2700-2 FQUANTEC KR 120 R3100-2QUANTEC KR 120 R3100-2 FUANTEC KR 120 R3900-2 K
QUANTEC KR 150 R2700-2QUANTEC KR 150 R2700-2 FQUANTEC KR 150 R3100-2QUANTEC KR 150 R3100-2 FQUANTECKR 180 R2900-2
QUANTEC KR 180 R2900-2 FQUANTEC KR 180 R3500-2 KQUANTEC KR 210 R2700-2QUANTEC KR 210 R2700-2 FQUANTEC KR 210 R3100-2 C
QUANTEC KR 210 R3100-2 FQUANTEC KR 210 R3300-2 KQUANTEC KR 240 R2900-2QUANTEC KR 240 R2900-2 CQUANTEC KR 240 R2900-2 F
QUANTEC KR 250 R2700-2 CQUANTEC KR 250 R2700-2 FQUANTEC KR 270 R3100-2 KQUANTEC KR 300 R2700-2 FQUANTEC nano KR 120 R1800
QUANTEC nano KR 120 R1800 CQUANTEC nano KR 120 R2100 F exclusiveQUANTEC nano KR 160 R1570QUANTEC nano KR 160 R1570 CQUANTEC nano KR 180 R2100 F exclusive
QUANTEC PA KR 120 R3200QUANTEC PA KR 120 R3200 arcticQUANTEC PA KR 120 R3200 HOQUANTEC PA KR 140 R3200-2QUANTEC PA KR 180 R3200
QUANTEC PA KR 180 R3200 arcticQUANTEC PA KR 180 R3200 HOQUANTEC PA KR 180 R3200-2QUANTEC PA KR 240 R3200QUANTEC PA KR 240 R3200 arctic
QUANTEC PA KR 240 R3200 HOQUANTEC PA KR 240 R3200-2360 FORTEC KR 240 R3330360 FORTEC KR 240 R3330 C360 FORTEC KR 240 R3330 F
360 FORTEC KR 280 R3080360 FORTEC KR 280 R3080 F360 FORTEC KR R2830360 FORTEC KR R2830 C360 FORTEC KR R2830 C-F
360 FORTEC KR R2830 FKR 470-2 PA500 FORTEC KR 340 R3330500 FORTEC KR 340 R3330 F500 FORTEC KR 420 R3080
500 FORTEC KR 420 R3080 F500 FORTEC KR 480 R3330 MT500 FORTEC KR 480 R3330 MT-F500 FORTEC KR 500 R2830500 FORTEC KR R2830 C
500 FORTEC KR R2830 C-F500 FORTEC KR R2830 F500 FORTEC KR R2830 MT500 FORTEC KR R2830 MT-F600 FORTEC KR 420 R3330
600 FORTEC KR 420 R3330 F600 FORTEC KR 510 R3080600 FORTEC KR 510 R3080 F600 FORTEC KR 600 R2830600 FORTEC KR 600 R2830 F
KR 700 PAKR 640 R2800-2KR 800 R2800-2KR 1000 L750 titanKR 1000 L750 titan F
KR 1000 titanKR 1000 titan FKR 1000 1300 titan PAKR 1000 1300 titan PA-FAGILUS KR 6 R900-2 HO
AGILUS KR 10 R1100-2 HOCYBERTECH nano KR 10 R1440-2 HOIONTEC KR 30 R2100 CR liteIONTEC KR 50 R2100 CR liteIONTEC KR 50 R2500 CR lite
IONTEC KR 70 R2100 CR liteIONTEC KR 70 R2100 HOKR 1000 L950 titan PAFORTEC ultra KR 480 R3400-2FORTEC ultra KR 480 R3700-2
FORTEC ultra KR 560 R3100-2FORTEC ultra KR 560 R3100-2 HIFORTEC ultra KR 640 R2800-2 HIKR 300-2 PAQUANTEC PA KR 140 R3200-2 PA-HO
QUANTEC PA KR 180 R3200-2 PA-HOQUANTEC PA KR 240 R3200-2 PA-HOQUANTEC KR 120 R2700-2 HOQUANTEC KR 120 R3500-2 PQUANTEC KR 120 R3500-2 P-C
QUANTEC KR 150 R3100-2 HOQUANTEC KR 180 R3500-2 K-FQUANTEC KR 210 R3300-2 K-FQUANTEC KR 240 R2900-2 HOQUANTEC KR 270 R3100-2 K-F
QUANTEC KR 300 R2700-2 CQUANTEC KR 300 R2700-2 HCLBR iisy 3 R760 *LBR iisy 8 R930 *LBR iisy 11 R1300 *
LBR iisy 15 R930 *LBR iiwa 7 R800 *LBR iiwa 7 R800 CR *LBR iiwa 14 R820 *LBR iiwa 14 R820 CR *
LBR iisy 6 R1300 *
Table A4. A list of industrial robots and cobots from Yaskawa considered in this work (starred models are cobots).
Table A4. A list of industrial robots and cobots from Yaskawa considered in this work (starred models are cobots).
GP4GP7GP8GP8LGP12GP20GP20HLGP25
GP25-12GP35LGP50GP70LGP88GP110GP180-120GP180
GP215GP215-200TGP225GP250GP280GP400GP600GP4 FGG
GP7 FGGGP8 FGGGP8 FGG HSGP12 FGGGP25 FGGGP50 FGGGP180 FGGSIA5F
SIA10FSIA20FSDA5FSDA10FSDA20FMotoMINIMPK2FMPK2F-5
MPX1150MPX1950MPO10MPX3500MPX2600AR900AR700AR2010
AR3120AR1730PL80PL190-100PL190PL320PL500PL800
SP235SP80SP100SP165-105SP150RSP165SP185RSP210
CSDA10FAR1440GA50GP120RLGP165RGP200RGP300RGP400R
HC10DTP Classic *HC10DTP *HC10DTFP *HC20DTP *HC20SDTP *HC30PL *
Table A5. A list of industrial robots and cobots from Universal Robots considered in this work (starred models are cobots).
Table A5. A list of industrial robots and cobots from Universal Robots considered in this work (starred models are cobots).
UR3e *UR5e *UR10e *UR16e *UR20 *

References

  1. Spong, M.W.; Hutchinson, S.; Vidyasagar, M. Robot Modeling and Control; Wiley: Hoboken, NJ, USA, 2005; Available online: https://books.google.co.uk/books?id=cPhvxwEACAAJ (accessed on 18 September 2024).
  2. Pandilov, Z.; Dukovski, V. Comparison of the characteristics between serial and parallel robots. Acta Tech. Corvininesis—Bull. Eng. 2014, 7, 143. [Google Scholar]
  3. Matheson, E.; Minto, R.; Zampieri, E.G.G.; Faccio, M.; Rosati, G. Human–Robot Collaboration in Manufacturing Applications: A Review. Robotics 2019, 8, 100. [Google Scholar] [CrossRef]
  4. Dzedzickis, A.; Subačiūtė-Žemaitienė, J.; Šutinys, E.; Samukaitė-Bubnienė, U.; Bučinskas, V. Advanced Applications of Industrial Robotics: New Trends and Possibilities. Appl. Sci. 2021, 12, 135. [Google Scholar] [CrossRef]
  5. El Zaatari, S.; Marei, M.; Li, W.; Usman, Z. Cobot Programming for Collaborative Industrial Tasks: An Overview; Elsevier: Amsterdam, The Netherlands, 2019. [Google Scholar] [CrossRef]
  6. International Federation of Robotics. World Robotics 2023. Available online: https://ifr.org/img/worldrobotics/2023_WR_extended_version.pdf (accessed on 27 December 2023).
  7. Birglen, L.; Schlicht, T. A statistical review of industrial robotic grippers. Robot Comput. Integr. Manuf. 2018, 49, 88–97. [Google Scholar] [CrossRef]
  8. Chatterjee, P.; Athawale, V.M.; Chakraborty, S. Selection of industrial robots using compromise ranking and outranking methods. Robot Comput. Integr. Manuf. 2010, 26, 483–489. [Google Scholar] [CrossRef]
  9. Tansel Iç, Y.; Yurdakul, M.; Dengiz, B. Development of a decision support system for robot selection. Robot Comput. Integr. Manuf. 2013, 29, 142–157. [Google Scholar] [CrossRef]
  10. Booth, D.E.; Khouja, M.; Hu, M. A Robust Multivariate Statistical Procedure for Evaluation and Selection of Industrial Robots. Int. J. Oper. Prod. Manag. 1992, 12, 15–24. [Google Scholar] [CrossRef]
  11. Chen, L. Industrial Robot Technology and Its Typical Application Analysis. J. Electron. Res. Appl. 2018, 2. [Google Scholar] [CrossRef][Green Version]
  12. The Biggest 4 Industrial Robot Companies. Association for Advancing Automation (automate.org). Available online: https://www.automate.org/news/10-industrial-robot-companies-that-lead-the-industry (accessed on 30 December 2023).
  13. Stiehler, A.; Gantori, S. Longer Term Investments Automation and Robotics. 2020. Available online: https://www.ubs.com/content/dam/WealthManagementAmericas/documents/automation-and-robotics-lti-report.pdf (accessed on 31 December 2023).
  14. Oh, S.J. Emergence of a New Sector via a Business Ecosystem: A Case Study of Universal Robots and the Collaborative Robotics Sector. Technol. Anal Strateg. Manag. 2023, 35, 645–658. [Google Scholar] [CrossRef]
  15. FORM 10-K, Annual Report; Teradyne, Inc.: Boston, MA, USA, 2020; Available online: https://investors.teradyne.com/financials-filings/?filing_type=1&for_year=2020 (accessed on 25 August 2024).
  16. Industrial Robots. Fanuc. Available online: https://www.fanuc.eu/uk/en/robots (accessed on 1 January 2024).
  17. Robots. ABB. Available online: https://new.abb.com/products/robotics/robots (accessed on 1 January 2024).
  18. MOTOMAN Robots. Yaskawa. Available online: https://www.yaskawa.eu.com/products/robots (accessed on 1 January 2024).
  19. Universal Robots Products. Available online: https://www.universal-robots.com/products/ (accessed on 18 February 2024).
  20. Industrial Robots from Kuka. Kuka. Available online: https://www.kuka.com/en-gb/products/robotics-systems/industrial-robots (accessed on 1 January 2024).
  21. Kuka Xpert. Kuka. Available online: https://xpert.kuka.com/ (accessed on 1 January 2024).
  22. Australian Bureau of Statistics. Measures of Central Tendency. Available online: https://www.abs.gov.au/statistics/understanding-statistics/statistical-terms-and-concepts/measures-central-tendency (accessed on 31 December 2023).
  23. Lori, A.A.R.; Danesh, M.; Izadi, I. Cooperative Aerial Transportation of Nonuniform Load through Quadrotors by Elastic and Flexible Cables. May 2023. Available online: http://arxiv.org/abs/2305.09175 (accessed on 18 September 2024).
  24. Smith, C.; Karayiannidis, Y.; Nalpantidis, L.; Gratal, X.; Qi, P.; Dimarogonas, D.V.; Kragic, D. Dual arm manipulation—A survey. Rob. Auton. Syst. 2012, 60, 1340–1353. [Google Scholar] [CrossRef]
  25. Bugday, M.; Karali, M. Design optimization of industrial robot arm to minimize redundant weight. Eng. Sci. Technol. Int. J. 2019, 22, 346–352. [Google Scholar] [CrossRef]
  26. Conrad, K.L.; Shiakolas, P.S.; Yih, T.C. Robotic Calibration Issues: Accuracy, Repeatability and Calibration. 2000. Available online: https://api.semanticscholar.org/CorpusID:17069940 (accessed on 18 September 2024).
  27. ISO 9283:1998. Available online: https://www.iso.org/standard/22244.html (accessed on 28 August 2024).
  28. Matsuki, H.; Nagano, K.; Fujimoto, Y. Bilateral Drive Gear—A Highly Backdrivable Reduction Gearbox for Robotic Actuators. IEEE/ASME Trans. Mechatron. 2019, 24, 2661–2673. [Google Scholar] [CrossRef]
  29. Grosberg, J. Statistics101. Available online: http://www.statistics101.net/ (accessed on 1 January 2024).
  30. Yale University. Correlation Coefficient. Available online: http://www.stat.yale.edu/Courses/1997-98/101/correl.htm (accessed on 19 January 2024).
  31. Ratner, B. The Correlation Coefficient: Its Values Range between +1/−1, or Do They? J. Target. Meas. Anal. Mark. 2009, 17, 139–142. [Google Scholar] [CrossRef]
  32. Campione, N.E.; Evans, D.C. A universal scaling relationship between body mass and proximal limb bone dimensions in quadrupedal terrestrial tetrapods. BMC Biol. 2012, 10, 60. [Google Scholar] [CrossRef] [PubMed]
  33. Kuka KR 16 R1610-2. Available online: https://www.kuka.com/-/media/kuka-downloads/imported/8350ff3ca11642998dbdc81dcc2ed44c/0000321015_en.pdf?rev=b6a9e7a7a6b1439ba09812c5d4641844&hash=7BB96AC738B416499FDD6AFC5819320F (accessed on 21 January 2024).
  34. IRB 2400. Available online: https://search.abb.com/library/Download.aspx?DocumentID=PR10034EN_R7&LanguageCode=en&DocumentPartId=&Action=Launch (accessed on 21 January 2024).
  35. Mahallati, M.N. Advances in modeling saffron growth and development at different scales. In Saffron; Elsevier: Amsterdam, The Netherlands, 2020; pp. 139–167. [Google Scholar] [CrossRef]
  36. ISO 10218. Available online: https://www.iso.org/standard/51330.html (accessed on 22 January 2024).
Figure 1. Different levels of human–robot interaction (regenerated from [4]).
Figure 1. Different levels of human–robot interaction (regenerated from [4]).
Jmmp 08 00216 g001
Figure 2. Annual installation of industrial cobots and traditional robots (added to the industry each year) (regenerated from [6]).
Figure 2. Annual installation of industrial cobots and traditional robots (added to the industry each year) (regenerated from [6]).
Jmmp 08 00216 g002
Figure 3. Financial market shares of the four leading companies in robotics in 2019. The figure is obtained based on the data provided by [13] and by adding the share of Universal Robots. The whole market capital was 19 billion USD.
Figure 3. Financial market shares of the four leading companies in robotics in 2019. The figure is obtained based on the data provided by [13] and by adding the share of Universal Robots. The whole market capital was 19 billion USD.
Jmmp 08 00216 g003
Figure 4. A bar chart histogram of the distribution of maximum payload for industrial robots and cobots in bins of 1 kg, up to 650 kg.
Figure 4. A bar chart histogram of the distribution of maximum payload for industrial robots and cobots in bins of 1 kg, up to 650 kg.
Jmmp 08 00216 g004
Figure 5. A cumulative percentage bar chart of the distribution of maximum payload for industrial robots and cobots in bins of 1 kg, up to 650 kg.
Figure 5. A cumulative percentage bar chart of the distribution of maximum payload for industrial robots and cobots in bins of 1 kg, up to 650 kg.
Jmmp 08 00216 g005
Figure 6. A bar chart histogram of the distribution of maximum payload for industrial robots in bins of 1 kg, up to 650 kg.
Figure 6. A bar chart histogram of the distribution of maximum payload for industrial robots in bins of 1 kg, up to 650 kg.
Jmmp 08 00216 g006
Figure 7. A bar chart histogram of the distribution of maximum payload for industrial cobots in bins of 1.
Figure 7. A bar chart histogram of the distribution of maximum payload for industrial cobots in bins of 1.
Jmmp 08 00216 g007
Figure 8. A bar chart histogram of the distribution of weight of industrial robots and cobots in bins of 10 kg, up to 3000 kg.
Figure 8. A bar chart histogram of the distribution of weight of industrial robots and cobots in bins of 10 kg, up to 3000 kg.
Jmmp 08 00216 g008
Figure 9. A cumulative percentage bar chart of the distribution of weight of industrial robots and cobots in bins of 10 kg, up to 3000 kg.
Figure 9. A cumulative percentage bar chart of the distribution of weight of industrial robots and cobots in bins of 10 kg, up to 3000 kg.
Jmmp 08 00216 g009
Figure 10. A bar chart histogram of the distribution of weight of industrial robots in bins of 10 kg, up to 3000 kg.
Figure 10. A bar chart histogram of the distribution of weight of industrial robots in bins of 10 kg, up to 3000 kg.
Jmmp 08 00216 g010
Figure 11. A bar chart histogram of the distribution of weight of industrial cobots in bins of 10 kg.
Figure 11. A bar chart histogram of the distribution of weight of industrial cobots in bins of 10 kg.
Jmmp 08 00216 g011
Figure 12. A bar chart histogram of the distribution of reach of industrial robots and cobots in bins of 20 mm.
Figure 12. A bar chart histogram of the distribution of reach of industrial robots and cobots in bins of 20 mm.
Jmmp 08 00216 g012
Figure 13. A cumulative percentage bar chart of the distribution of reach of industrial robots and cobots in bins of 20 mm.
Figure 13. A cumulative percentage bar chart of the distribution of reach of industrial robots and cobots in bins of 20 mm.
Jmmp 08 00216 g013
Figure 14. A bar chart histogram of the distribution of reach of industrial robots in bins of 20 mm.
Figure 14. A bar chart histogram of the distribution of reach of industrial robots in bins of 20 mm.
Jmmp 08 00216 g014
Figure 15. A bar chart histogram of the distribution of reach of industrial cobots in bins of 20 mm.
Figure 15. A bar chart histogram of the distribution of reach of industrial cobots in bins of 20 mm.
Jmmp 08 00216 g015
Figure 16. A bar chart histogram of the distribution of the A factor of industrial robots and cobots in bins of 20 mm.
Figure 16. A bar chart histogram of the distribution of the A factor of industrial robots and cobots in bins of 20 mm.
Jmmp 08 00216 g016
Figure 17. A cumulative percentage bar chart of the distribution of the A factor of industrial robots and cobots in bins of 20 mm.
Figure 17. A cumulative percentage bar chart of the distribution of the A factor of industrial robots and cobots in bins of 20 mm.
Jmmp 08 00216 g017
Figure 18. A bar chart histogram of the distribution of the A factor of industrial robots in bins of 20 mm.
Figure 18. A bar chart histogram of the distribution of the A factor of industrial robots in bins of 20 mm.
Jmmp 08 00216 g018
Figure 19. A bar chart histogram of the distribution of A factor of industrial cobots in bins of 20 mm.
Figure 19. A bar chart histogram of the distribution of A factor of industrial cobots in bins of 20 mm.
Jmmp 08 00216 g019
Figure 20. A bar chart histogram of the distribution of repeatability of industrial robots and cobots in bins of 0.01 mm, up to 0.2 mm.
Figure 20. A bar chart histogram of the distribution of repeatability of industrial robots and cobots in bins of 0.01 mm, up to 0.2 mm.
Jmmp 08 00216 g020
Figure 21. A cumulated percentage bar chart of the distribution of repeatability of industrial robots and cobots in bins of 0.01 mm, up to 0.2 mm.
Figure 21. A cumulated percentage bar chart of the distribution of repeatability of industrial robots and cobots in bins of 0.01 mm, up to 0.2 mm.
Jmmp 08 00216 g021
Figure 22. A bar chart histogram of the distribution of repeatability of industrial robots in bins of 0.01 mm, up to 0.2 mm.
Figure 22. A bar chart histogram of the distribution of repeatability of industrial robots in bins of 0.01 mm, up to 0.2 mm.
Jmmp 08 00216 g022
Figure 23. A bar chart histogram of the distribution of repeatability of industrial cobots in bins of 0.01 mm.
Figure 23. A bar chart histogram of the distribution of repeatability of industrial cobots in bins of 0.01 mm.
Jmmp 08 00216 g023
Figure 24. A bar chart histogram of the distribution of B factor of industrial robots and cobots in bins 250, up to 25,000.
Figure 24. A bar chart histogram of the distribution of B factor of industrial robots and cobots in bins 250, up to 25,000.
Jmmp 08 00216 g024
Figure 25. A cumulative percentage bar chart of the distribution of B factor of industrial robots and cobots in bins of 250, up to 25,000.
Figure 25. A cumulative percentage bar chart of the distribution of B factor of industrial robots and cobots in bins of 250, up to 25,000.
Jmmp 08 00216 g025
Figure 26. A bar chart histogram of the distribution of B factor of industrial robots in bins of 250 and up to 25,000.
Figure 26. A bar chart histogram of the distribution of B factor of industrial robots in bins of 250 and up to 25,000.
Jmmp 08 00216 g026
Figure 27. A bar chart histogram of the distribution of the B factor of industrial cobots in bins of 250.
Figure 27. A bar chart histogram of the distribution of the B factor of industrial cobots in bins of 250.
Jmmp 08 00216 g027
Figure 28. A bar chart histogram of the distribution of the average maximum angular speed of industrial robots and cobots in bins of 5°/s.
Figure 28. A bar chart histogram of the distribution of the average maximum angular speed of industrial robots and cobots in bins of 5°/s.
Jmmp 08 00216 g028
Figure 29. A cumulative percentage bar chart of the distribution of repeatability of industrial robots and cobots in bins of 5°/s.
Figure 29. A cumulative percentage bar chart of the distribution of repeatability of industrial robots and cobots in bins of 5°/s.
Jmmp 08 00216 g029
Figure 30. A bar chart histogram of the distribution of the average maximum angular speed of industrial robots in bins of 5°/s.
Figure 30. A bar chart histogram of the distribution of the average maximum angular speed of industrial robots in bins of 5°/s.
Jmmp 08 00216 g030
Figure 31. A bar chart histogram of the distribution of the average maximum angular speed of industrial cobots in bins of 5°/s.
Figure 31. A bar chart histogram of the distribution of the average maximum angular speed of industrial cobots in bins of 5°/s.
Jmmp 08 00216 g031
Figure 32. A bar chart histogram of the distribution of the C factor of industrial robots and cobots in bins of 50 deg/s, up to 8000.
Figure 32. A bar chart histogram of the distribution of the C factor of industrial robots and cobots in bins of 50 deg/s, up to 8000.
Jmmp 08 00216 g032
Figure 33. A cumulative percentage bar chart of the distribution of the C factor of industrial robots and cobots in bins of 50°/s, up to 8000.
Figure 33. A cumulative percentage bar chart of the distribution of the C factor of industrial robots and cobots in bins of 50°/s, up to 8000.
Jmmp 08 00216 g033
Figure 34. A bar chart histogram of the distribution of the C factor of industrial robots in bins of 50°/s, up to 8000.
Figure 34. A bar chart histogram of the distribution of the C factor of industrial robots in bins of 50°/s, up to 8000.
Jmmp 08 00216 g034
Figure 35. A bar chart histogram of the distribution of the C factor of industrial cobots in bins of 50°/s.
Figure 35. A bar chart histogram of the distribution of the C factor of industrial cobots in bins of 50°/s.
Jmmp 08 00216 g035
Figure 36. A bar chart histogram of the distribution of DOF of industrial robots and cobots in bins of 1.
Figure 36. A bar chart histogram of the distribution of DOF of industrial robots and cobots in bins of 1.
Jmmp 08 00216 g036
Figure 37. A cumulative percentage bar chart of the distribution of DOF of industrial robots and cobots in bins of 1 unit.
Figure 37. A cumulative percentage bar chart of the distribution of DOF of industrial robots and cobots in bins of 1 unit.
Jmmp 08 00216 g037
Figure 38. A bar chart histogram of the distribution of DOF of industrial robots in bins of 1.
Figure 38. A bar chart histogram of the distribution of DOF of industrial robots in bins of 1.
Jmmp 08 00216 g038
Figure 39. A bar chart histogram of the distribution of DOF of industrial cobots in bins of 1.
Figure 39. A bar chart histogram of the distribution of DOF of industrial cobots in bins of 1.
Jmmp 08 00216 g039
Figure 44. Distribution of the A factor by manufacturer with upper and lower efficiency bounds in red and blue, respectively.
Figure 44. Distribution of the A factor by manufacturer with upper and lower efficiency bounds in red and blue, respectively.
Jmmp 08 00216 g044
Figure 45. Distribution of the B factor by manufacturer with upper and lower efficiency bounds in red and blue, respectively.
Figure 45. Distribution of the B factor by manufacturer with upper and lower efficiency bounds in red and blue, respectively.
Jmmp 08 00216 g045
Figure 46. Distribution of the C factor by manufacturer with upper and lower efficiency bounds in red and blue, respectively.
Figure 46. Distribution of the C factor by manufacturer with upper and lower efficiency bounds in red and blue, respectively.
Jmmp 08 00216 g046
Figure 47. Distribution of the C factor by the manufacturer up to 5600 (°/s) with upper and lower efficiency bounds in red and blue, respectively.
Figure 47. Distribution of the C factor by the manufacturer up to 5600 (°/s) with upper and lower efficiency bounds in red and blue, respectively.
Jmmp 08 00216 g047
Figure 48. A flowchart of the robot selection method.
Figure 48. A flowchart of the robot selection method.
Jmmp 08 00216 g048
Figure 49. The payload capacity of the industrial robot Kuka KR 16 R1610-2 based on different positions of the centre of mass [33].
Figure 49. The payload capacity of the industrial robot Kuka KR 16 R1610-2 based on different positions of the centre of mass [33].
Jmmp 08 00216 g049
Figure 50. Workspace of the industrial robot ABB IRB 2400 with a reported reach of 1.55 m [34].
Figure 50. Workspace of the industrial robot ABB IRB 2400 with a reported reach of 1.55 m [34].
Jmmp 08 00216 g050
Table 1. The number of articulated industrial robots and cobots from the target robot manufacturers that were studied in this analysis. (The background colour is for better reading of the items).
Table 1. The number of articulated industrial robots and cobots from the target robot manufacturers that were studied in this analysis. (The background colour is for better reading of the items).
ManufacturerNo. of IRNo. of CobotsNo. of Total Robots
Fanuc9011101
ABB978105
Kuka1579166
Yaskawa72678
Universal Robots055
Total41639455
Table 2. Ranges and statistical values of specifications and factors of articulated industrial robots and cobots. (The background colour is for better reading of the items).
Table 2. Ranges and statistical values of specifications and factors of articulated industrial robots and cobots. (The background colour is for better reading of the items).
DataMin.Max.MeanMedianCount
Weight (kg)7.012,5001026.2665.0455
Payload capacity (kg)0.52300176.880.0455
Reach (mm)350.04683.02211.82403.0455
A factor (mm)7.41131.7346.5291.8455
Repeatability (mm)0.010.90.070.05453
B factor50.047,237.07240.26581.4453
AMAS (°/s)21.0700.0224.7173.0447
C factor (°/s)25.412,541.41566.91174.1445
DOF3156.06455
Table 3. Ranges and statistical values of specifications and factors of articulated industrial robots. (the background colour is for better reading of the items).
Table 3. Ranges and statistical values of specifications and factors of articulated industrial robots. (the background colour is for better reading of the items).
DataMin.Max.MeanMedianCount
Weight (kg)7.012,500.01116.3995.0416
Payload capacity (kg)0.52300.0192.2110.0416
Reach (mm)350.04683.02311.42600.0416
A factor (mm)13.31131.7355.0307.2416
Repeatability (mm)0.010.90.070.05414
B factor50.047,237.07250.26576.8414
AMAS (°/s)21.0700.0226.5173.0414
C factor (°/s)25.412,541.41593.81168.4412
DOF3155.96.0416
Table 4. Ranges and statistical values of specifications and factors of articulated industrial cobots. (the background colour is for better reading of the items).
Table 4. Ranges and statistical values of specifications and factors of articulated industrial cobots. (the background colour is for better reading of the items).
DataMin.Max.MeanMedianCount
Weight (kg)9.5375.065.346.339
Payload capacity (kg)0.550.012.210.039
Reach (mm)500.01900.01149.41150.039
A factor (mm)7.4691.7255.4236.239
Repeatability (mm)0.010.150.050.0439
B factor367.823,189.17134.56581.439
AMAS (°/s)99.0408.0201.9180.033
C factor (°/s)100.82757.11231.11205.433
DOF6146.3639
Disclaimer/Publisher’s Note: The statements, opinions and data contained in all publications are solely those of the individual author(s) and contributor(s) and not of MDPI and/or the editor(s). MDPI and/or the editor(s) disclaim responsibility for any injury to people or property resulting from any ideas, methods, instructions or products referred to in the content.

Share and Cite

MDPI and ACS Style

Amiri, P.; Müller, M.; Southgate, M.; Theodoridis, T.; Wei, G.; Richards-Brown, M.; Holderbaum, W. A Statistical Analysis of Commercial Articulated Industrial Robots and Cobots. J. Manuf. Mater. Process. 2024, 8, 216. https://doi.org/10.3390/jmmp8050216

AMA Style

Amiri P, Müller M, Southgate M, Theodoridis T, Wei G, Richards-Brown M, Holderbaum W. A Statistical Analysis of Commercial Articulated Industrial Robots and Cobots. Journal of Manufacturing and Materials Processing. 2024; 8(5):216. https://doi.org/10.3390/jmmp8050216

Chicago/Turabian Style

Amiri, Peyman, Marcus Müller, Matthew Southgate, Theodoros Theodoridis, Guowu Wei, Mike Richards-Brown, and William Holderbaum. 2024. "A Statistical Analysis of Commercial Articulated Industrial Robots and Cobots" Journal of Manufacturing and Materials Processing 8, no. 5: 216. https://doi.org/10.3390/jmmp8050216

APA Style

Amiri, P., Müller, M., Southgate, M., Theodoridis, T., Wei, G., Richards-Brown, M., & Holderbaum, W. (2024). A Statistical Analysis of Commercial Articulated Industrial Robots and Cobots. Journal of Manufacturing and Materials Processing, 8(5), 216. https://doi.org/10.3390/jmmp8050216

Article Metrics

Back to TopTop