Real-Time Fire Detection: Integrating Lightweight Deep Learning Models on Drones with Edge Computing
Abstract
1. Introduction
- A significant contribution of this work is the development of a comprehensive dataset comprising 7187 images by combining multiple open source fire events datasets. The labeling process is carried out precisely using advanced tools, LabelImg and Roboflow API, involving human labeling, sorting, renaming, and carefully classifying each picture. Data augmentation techniques have been employed to increase the size and diversity of the dataset.
- Advanced deep learning models such as Detection Transformer (DETR), Detectron2, YOLOv8, and Autodistill-built knowledge distillation techniques have been applied for automatic fire detection. YOLOv8m has been used as the teacher (base) model and YOLOv8n and DETR are employed as the distilled student models for the knowledge distillation approach. Various metrics, precision, recall, mean average precision (mAP), intersection over union (IoU), loss metrics, and overall accuracy are demonstrated to verify the reliability and effectiveness of the applied models.
- The proposed automatic fire detection system has been assembled into a robust hardware setup comprising a Raspberry Pi 5 microcontroller, a DJI F450 drone, and a Raspberry Pi camera module 3. The lightweight YOLOv8n technique has been deployed into the microcontroller and drone system for real-time fire detection.
- The novelty of this work is integrating a lightweight knowledge distillation-based deep learning technique with a Raspberry Pi 5 edge device and a drone for instant real-time fire detection utilizing a comprehensive fire events dataset.
2. Related Works
2.1. Sensor-Based Fire Detection
2.2. Computer Vision and AI-Based Fire Detection without Embedded Deployment
2.3. Drone-Based Fire Detection
3. Materials and Methods
3.1. Dataset
3.1.1. Dataset Collection
3.1.2. Dataset Preprocessing
3.2. Applied Deep Learning Models
3.2.1. Detectron2
3.2.2. DETR
3.2.3. YOLOv8
3.2.4. Knowledge Distillation with Autodistill
3.3. Tuneable Hyperparameters
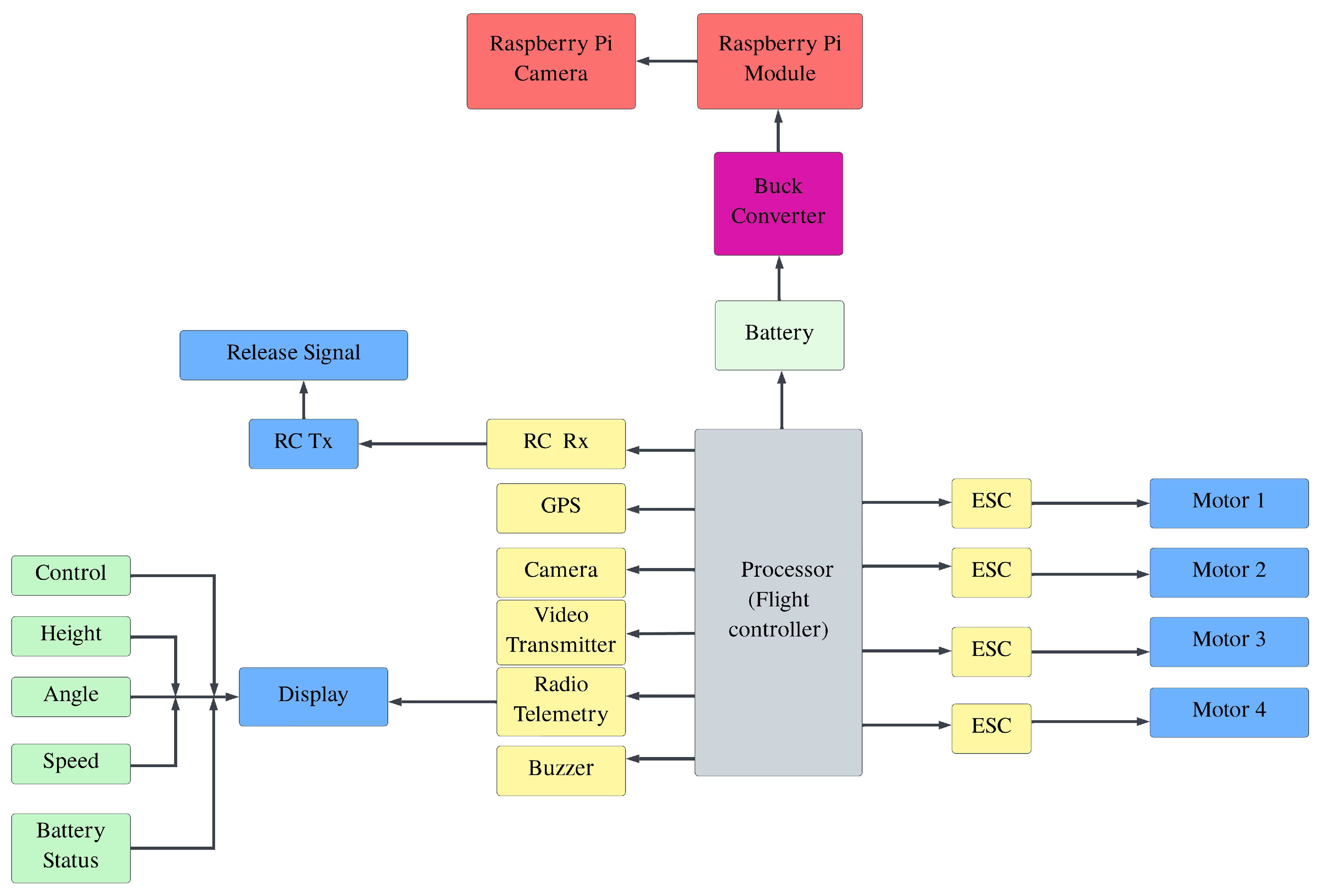
3.4. Hardware Implementation of the Proposed Fire Detection System
Hardware Equipment for the Proposed Drone Design
- Drone: In this work, a DJI F450 custom-built delicate drone frame constructed with lightweight and enhanced material has been used.
- 1.
- Pixhawk: The Pixhawk is a versatile, open source flight controller widely used for various applications such as copters, planes, and uncrewed aerial vehicles. The critical feature that highlights the flight controller is its robust sensors and processors that can reduce instability and have multiple interfaces for GPS and I2C devices. Due to the built-in accelerometers, gyroscopes, and barometers, it can maintain stability and give precise flight control. In this research, the proportional–integral–derivative (PID) control system has been implemented to help the proposed drone maintain stability by adjusting the control output from the remote control. The adjustment is based on the difference between the desired and actual performance. Through the PID control system, various weather and flight conditions cannot reduce the drone’s flight performance. Hence, the Pixhawk ensures robustness and reliability in numerous flight circumstances.
- 2.
- GPS module: A NEO 7M global positioning system (GPS) module has been employed for the drone’s positioning and wireless communication. With the help of this module, the drone can be operated in different modes, i.e., manual, altitude, and loitering. The altitude hold mode has been used to provide more accessible commands and the better control of the designed drone.
- 3.
- 30A ESC: The 30A Electronic Speed Controller (ESC) uses the power supply to give the motors precise instructions to accelerate, spin, and change directions accordingly.
- 4.
- BLDC Motors: This work uses four 1000 kV Brushless Direct Current (BLDC) motors to hover the drone accordingly. These motors are placed on top of each arm, and after installing, ensures that the screws do not touch motor coils. Each motor draws around 2A while suspended in the air, so it draws 8A when hovered around.
- 5.
- Radio telemetry: It is a popular wireless communication module used in many applications such as IoT, sensor networks, and RC systems. The module is low-cost and consumes little power. The module has a receiver, which enables two-way communication with the drone. Using the module, data transmission over a long distance becomes easy. In this research, the low-power consumption NRF24L01 module has been used because it is suitable for the Li-Po battery. Many software can be used to cooperate with this module, e.g., ArduPilot (Version 3.4.0) and QCGround Control (Version v4.2.3). The whole operation can be monitored instantaneously using these software tools. The NRF24L01 telemetry kit is an open source software enabling users to plan their flights and show real-time data. It can show the drone’s altitude, ground speed, and vertical speed.
- 6.
- FlySky FS-i6: In this work, the remote controller FlySky FS-i6 is used. It is known for its reliability, range, and ease of use. One key feature is its fail-safe function, which adds a layer of safety for the user. This controller consists of six channels in the receiver, and the first four channels are used for primary communication, while channels five and six act as auxiliary components. Each channel of the receiver will be for respective motors. Channel 1 controls the drone’s flight, which will regulate the longitudinal motion of the drone. Channel 2 manages the elevator, which maintains the lateral axis in the air. Channel 3 regulates the drone’s throttle, and channel 4 is the rudder that controls the drone’s vertical movement. There is a connection between the flight controller and the receiver with an antenna.After carefully setting up and assembling the drone, the calibration stage of the flight controller is up next before initiating its flight. In this stage, the drone has been placed on a flat surface, and then all the different values are set to zero using a trim key. Afterward, the receiver and transmitter are similarly bound, where the red light glows solid. The glowing red indicates that the calibration system is ready for the test flight.
- Raspberry Pi 5B: Raspberry Pi is a series of small, affordable single-board computers. It features a compact design, such as CPU, memory, I/O ports, and other supporting peripheral devices that run on a Linus-based operating system. In this research, Raspberry Pi 5B 8 GB has been used to deploy computer vision models for instantaneous fire detection. In addition, a Pi camera module 3 has been utilized to allow the system to capture real-time images and videos.
- Pi Camera: In this proposed hardware system, a Raspberry Pi camera module 3 is used as it is highly compatible with the Raspberry Pi model 5B. The camera module uses a 12-megapixel Sony IMX708 sensor. Consequently, it improves low-light performance, autofocus, and support for HDR.
4. Results and Discussion
- The loss function is essential for identifying errors or discrepancies in the model’s learning process. YOLOv8 combines binary cross-entropy loss for classification and complete intersection over union loss for bounding box regression. DETR uses a set-based global loss that enforces unique predictions via bipartite matching, including classification and bounding box losses. Detectron2 combines classification loss, bounding box regression loss, and mask loss, for instance, segmentation.
- The optimization balances the prediction relation against the loss function to determine the best input weights. In this work, Adam and AdamW optimizers are used to train the YOLOv8 and DETR models, respectively.
- YOLOv8 and DETR techniques are trained for 50 epochs. Each model has been configured with a batch size of 16.
- Various evaluation metrics, like precision, recall, mean average precision, and intersection over union, are used to assess the model’s performance for classification accuracy in YOLOv8, Detectron2, and DETR.
- Annotated images in COCO JSON and TXT formats are used to train each model. Finally, the distilled YOLOv8n model has been implemented on a Raspberry Pi 5 8 GB, mounted on a drone for real-time fire detection.
4.1. Performance of the Undistilled Models (without Knowledge Distillation)
4.1.1. Detectron2: Undistilled
4.1.2. YOLOv8n: Undistilled
4.1.3. DETR: Undistilled
4.2. Performances of the Knowledge Distillation Model
4.2.1. YOLOv8m: Teacher
4.2.2. YOLOv8n: Student
4.2.3. DETR: Student
4.3. Proposed Drone and Raspberry Pi-Integrated Hardware Device for Real-Time Fire Detection
4.4. Limitations of the Proposed System
5. Conclusions
Author Contributions
Funding
Data Availability Statement
Conflicts of Interest
References
- Prétrel, H.; Vaux, S. Fire-induced flows for complex fire scenarios in a mechanically ventilated two-storey structure. J. Fire Sci. 2024, 07349041241256796. [Google Scholar] [CrossRef]
- Scott, A.C.; Chaloner, W.G.; Belcher, C.M.; Roos, C.I. The interaction of fire and humankind: Introduction. Philos. Trans. R. Soc. B Biol. Sci. 2016, 371, 1–8. [Google Scholar] [CrossRef]
- Morgan, D.R. World on fire: Two scenarios of the destruction of human civilization and possible extinction of the human race. Futures 2009, 41, 683–693. [Google Scholar] [CrossRef]
- Shokouhi, M.; Nasiriani, K.; Cheraghi, Z.; Ardalan, A.; Khankeh, H.R.; Fallahzadeh, H.; Khorasani-Zavareh, D. Preventive measures for fire-related injuries and their risk factors in residential buildings: A systematic review. J. Inj. Violence Res. 2019, 11, 1–14. [Google Scholar] [CrossRef] [PubMed]
- Partheepan, S.; Sanati, F.; Hassan, J. Autonomous Unmanned Aerial Vehicles in Bushfire Management: Challenges and Opportunities. Drones 2023, 7, 47. [Google Scholar] [CrossRef]
- Khan, F.; Xu, Z.; Sun, J.; Khan, F.M.; Ahmed, A.; Zhao, Y. Recent Advances in Sensors for Fire Detection. Sensors 2022, 22, 3310. [Google Scholar] [CrossRef] [PubMed]
- Singh, R.; Gill, S.S. Edge AI: A survey. Internet Things Cyber-Phys. Syst. 2023, 3, 71–92. [Google Scholar] [CrossRef]
- Park, S.; Kim, D.; Kim, S. Recognition of IoT-based fire-detection system fire-signal patterns applying fuzzy logic. Heliyon 2023, 9, e12964. [Google Scholar] [CrossRef] [PubMed]
- Baek, J.; Alhindi, T.J.; Jeong, Y.S.; Jeong, M.K.; Seo, S.; Kang, J.; Shim, W.; Heo, Y. Real-time fire detection system based on dynamic time warping of multichannel sensor networks. Fire Saf. J. 2021, 123, 103364. [Google Scholar] [CrossRef]
- Biswas, A.; Ghosh, S.K.; Ghosh, A. Early Fire Detection and Alert System using Modified Inception-v3 under Deep Learning Framework. Procedia Comput. Sci. 2023, 218, 2243–2252. [Google Scholar] [CrossRef]
- Wang, X.; Li, M.; Gao, M.; Liu, Q.; Li, Z.; Kou, L. Early smoke and flame detection based on transformer. J. Saf. Sci. Resil. 2023, 4, 294–304. [Google Scholar] [CrossRef]
- Shamta, I.; Demir, B.E. Development of a deep learning-based surveillance system for forest fire detection and monitoring using UAV. PLoS ONE 2024, 19, e0299058. [Google Scholar] [CrossRef] [PubMed]
- Avazov, K.; Jamil, M.K.; Muminov, B.; Abdusalomov, A.B.; Cho, Y.I. Fire Detection and Notification Method in Ship Areas Using Deep Learning and Computer Vision Approaches. Sensors 2023, 23, 7078. [Google Scholar] [CrossRef] [PubMed]
- Sathishkumar, V.E.; Cho, J.; Subramanian, M.; Naren, O.S. Forest fire and smoke detection using deep learning-based learning without forgetting. Fire Ecol. 2023, 19, 9. [Google Scholar] [CrossRef]
- Norkobil Saydirasulovich, S.; Abdusalomov, A.; Jamil, M.K.; Nasimov, R.; Kozhamzharova, D.; Cho, Y.I. A YOLOv6-Based Improved Fire Detection Approach for Smart City Environments. Sensors 2023, 23, 3161. [Google Scholar] [CrossRef] [PubMed]
- Geng, X.; Su, Y.; Cao, X.; Li, H.; Liu, L. YOLOFM: An improved fire and smoke object detection algorithm based on YOLOv5n. Sci. Rep. 2024, 14, 4543. [Google Scholar] [CrossRef] [PubMed]
- Jahan, N.; Niloy, T.B.M.; Silvi, J.F.; Hasan, M.; Nashia, I.J.; Khan, R. Development of an IoT-based firefighting drone for enhanced safety and efficiency in fire suppression. Meas. Control 2024, 2024, 00202940241238674. [Google Scholar] [CrossRef]
- Choutri, K.; Lagha, M.; Meshoul, S.; Batouche, M.; Bouzidi, F.; Charef, W. Fire Detection and Geo-Localization Using UAV′s Aerial Images and Yolo-Based Models. Appl. Sci. 2023, 13, 11548. [Google Scholar] [CrossRef]
- Manoj, S.; Valliyammai, C. Drone network for early warning of forest fire and dynamic fire quenching plan generation. EURASIP J. Wirel. Commun. Netw. 2023, 2023, 112. [Google Scholar] [CrossRef]
- Cortez, P.; Morais, A. Forest Fires. UCI Machine Learning Repository. 2008. Available online: https://archive.ics.uci.edu/dataset/162/forest+fires (accessed on 1 June 2024).
- Khan, A.; Hassan, B. Dataset for Forest Fire Detection. Mendeley Data. 2020. Available online: https://data.mendeley.com/datasets/gjmr63rz2r/1 (accessed on 1 June 2024).
- Davis, M.; Shekaramiz, M. Desert/Forest Fire Detection Using Machine/Deep Learning Techniques. Fire 2023, 6, 418. [Google Scholar] [CrossRef]
- Chincholi, F.; Koestler, H. Detectron2 for Lesion Detection in Diabetic Retinopathy. Algorithms 2023, 16, 147. [Google Scholar] [CrossRef]
- Carion, N.; Massa, F.; Synnaeve, G.; Usunier, N.; Kirillov, A.; Zagoruyko, S. End-to-End Object Detection with Transformers. In Proceedings of the European Conference on Computer Vision, Glasgow, UK, 23–28 August 2020; Springer: Cham, Switzerland, 2020; pp. 213–229. [Google Scholar]
- Alruwaili, M.; Atta, M.N.; Siddiqi, M.H.; Khan, A.; Khan, A.; Alhwaiti, Y.; Alanazi, S. Deep Learning-Based YOLO Models for the Detection of People With Disabilities. IEEE Access 2024, 12, 2543–2566. [Google Scholar] [CrossRef]
- Zhou, Q.; Wang, H.; Tang, Y.; Wang, Y. Defect Detection Method Based on Knowledge Distillation. IEEE Access 2023, 11, 35866–35873. [Google Scholar] [CrossRef]
- Abluton, A. Knowledge Distillation for a Domain-Adaptive Visual Recommender System. In Proceedings of the International Conference of the Italian Association for Artificial Intelligence; Springer: Berlin/Heidelberg, Germany, 2023. [Google Scholar]
- Dampage, U.; Bandaranayake, L.; Wanasinghe, R.; Kottahachchi, K.; Jayasanka, B. Forest fire detection system using wireless sensor networks and machine learning. Sci. Rep. 2022, 12, 46. [Google Scholar] [CrossRef] [PubMed]
- Deng, L.; Chen, Q.; He, Y.; Sui, X.; Liu, Q.; Hu, L. Fire detection with infrared images using cascaded neural network. J. Algorithms Comput. Technol. 2019, 13. [Google Scholar] [CrossRef]
- Talaat, F.M.; ZainEldin, H. An improved fire detection approach based on YOLO-v8 for smart cities. Neural Comput. Appl. 2023, 35, 20939–20954. [Google Scholar] [CrossRef]
- Zheng, H.; Duan, J.; Dong, Y.; Liu, Y. Real-time fire detection algorithms running on small embedded devices based on MobileNetV3 and YOLOv4. Fire Ecol. 2023, 19, 31. [Google Scholar] [CrossRef]





















| Study | Techniques | Advantages | Disadvantages |
|---|---|---|---|
| [8] | Fuzzy logic with IoT sensors | Reduces false alarms, early detection | High cost and complexity due to multiple sensors |
| [9] | Automatic algorithms with sensor networks | Better performance using real-life data | Extensive sensor networks needed, potential for sensor malfunction |
| [10] | Inception-V3 deep learning model | High accuracy, lower computational cost | Requires powerful computational resources |
| [11] | Decoder-free fully transformer (DFFT) | High-detection efficiency | High computational requirements, complex models |
| [12] | YOLOv8 and CNN-RCNN models with drones | High accuracy, rapid response | Limited drone battery life, flight stability issues |
| [13] | YOLOv7 models for aquatic vehicles | Robust, high accuracy | Challenges with waterproofing, marine environment stability |
| [14] | Pre-trained CNNs with LwF technique | High accuracies | Potential overfitting, need for continual updates |
| [15] | YOLOv6, YOLOv3, Faster R-CNN | Best performance with YOLOv6 | Limited reproducibility with private dataset |
| [16] | FocalNext network | Improved accuracy, reduced noise | Balancing complexity with resource constraints |
| [17] | Drone with Pixhawk PX4 and sensors | Effective real-time monitoring and fire extinguishing | Limited flight duration, payload capacity |
| [18] | Pixhawk embedded drone with YOLO-NS | Cost-effective | Performance can be improved |
| [19] | GoogleNet for forest fire detection | High classification accuracy | Performance in diverse environments needs evaluation |
| Category | Scene Description | Image Features | # of Images | Target Quantity | Target Size (pixels) |
|---|---|---|---|---|---|
| Forest and outdoor fires | Forest fires in various seasons, bushfires, outdoor campfires | Various resolutions, daylight, and night images | 1000 | 1–50 per image | 50 × 50 to 500 × 500 |
| Vehicle fires | Fires in cars, buses, trucks, both in motion and stationary | Various resolutions, close-up and distant shots | 700 | 1–20 per image | 30 × 30 to 300 × 300 |
| Industrial fires | Factory fires, warehouse fires, chemical plant fires | Various resolutions, indoor and outdoor images | 900 | 1–100 per image | 50 × 50 to 500 × 500 |
| Accidental fires | Household fires, kitchen fires, electrical fires | Various resolutions, different room settings | 800 | 1–50 per image | 30 × 30 to 300 × 300 |
| Residential fires | Apartment and house fires, building fires | Various resolutions, interior and exterior views | 700 | 1–20 per image | 50 × 50 to 400 × 400 |
| Drone-view fires | Aerial images of various fire scenes | High resolution, different altitudes, and angles | 638 | 1–50 per image | 100 × 100 to 1000 × 1000 |
| No fire (standard) | Images without fire for comparison, various scenes like forests, vehicles, industrial areas, residential areas | Various resolutions | 3449 | 0 | N/A |
| Class | # of Initial Images | # of Augmented Images |
|---|---|---|
| Fire | 2990 | 7607 |
| No Fire | 2760 | 5866 |
| Total | 5750 | 13,473 |
| Augmentation Technique | Parameters |
|---|---|
| Flip | Horizontal and vertical |
| Saturation | Between −20% and +20% |
| Random noise addition | Up to 0.5% of pixels |
| Characteristic | Value |
|---|---|
| Trainable parameters | 41.3 M |
| Non-trainable parameters | 222 K |
| Total parameters | 41.5 M |
| Model size | 166.01 MB |
| Characteristic | YOLOv8m (Medium) | YOLOv8n (Nano) |
|---|---|---|
| Layers | 295 | 225 |
| Parameters | 25.8 M | 3.01 M |
| Gradients | 25,856,883 | 3,011,027 |
| GFLOPs | 79.1 | 8.2 |
| Size (MB) | 103.2 | 32.8 |
| Hyperparameter | YOLOv8 | DETR |
|---|---|---|
| Epochs | 50 | 50 |
| Image size (pixels) | 640 | 640 |
| Batch size | 32 | 32 |
| Optimizer | AdamW | AdamW |
| Intersection over union (IoU) | 0.7 | 0.8 |
| Learning rate (Lr) | - | 1 × 10−4 |
| Initial learning rate (Lr0) | 0.01 | - |
| Final learning rate (Lrf) | 0.01 | - |
| Learning rate for backbone (Lr backbone) | - | 1 × 10−5 |
| Momentum | 0.937 | - |
| Weight decay | 0.0005 | 1 × 10−4 |
| Warm-up epochs | 3.0 | - |
| Warm-up momentum | 0.8 | - |
| Warm-up bias learning rate | 0.1 | - |
| Accuracy | Precision | Recall | F1 Score |
|---|---|---|---|
| 82% | 93.4% | 89% | 0.91 |
| Metric | Value |
|---|---|
| Training cross-entropy loss | 0.602 |
| Validation cross-entropy loss | 0.914 |
| Training bounding box loss | 0.055 |
| Validation bounding box loss | 0.073 |
| Average precision | 41.5% |
| Average recall | 78.2% |
| Accuracy | 73% |
| Accuracy | Precision | Recall | F1 Score | mAP |
|---|---|---|---|---|
| 94.11% | 92.5% | 93% | 0.927 | 91.81% |
| Student Model | Accuracy | Precision | Recall | F1 Score | mAP |
|---|---|---|---|---|---|
| YOLOv8n | 95.21% | 98.90% | 98% | 0.985 | 93.31% |
| DETR | 81.10% | 71.40% | 92.50% | 0.806 | 71.40% |
| Attempt | Fire | Wrong Detection | No Fire | Wrong Detection |
|---|---|---|---|---|
| 65 | 38 | 5 | 20 | 2 |
| Ref | Dataset: # of Samples | Best Model | Hardware Implementation | Metrics |
|---|---|---|---|---|
| [8] | Alarm scenarios: 233 | Fuzzy logic | IoT-based fire detectors | Accuracy: 86.27% |
| [9] | Fire scenarios: 14 | KNN | Temperature, CO and ionization sensors | False alarm rate: 7.30% |
| [28] | Private: 7000 samples | Multiple Regression | Various sensors with SIM800L | Accuracy: 90% |
| [29] | Private: 5000 images | Cascaded CNN | No | Accuracy: 95.30% |
| [30] | 26,520 images | YOLOv8 | No | F1 score: 0.96 mAP: 97.50% |
| [16] | Private: 18,644 images | YOLOFM | No | F1 score: 0.94 mAP: 97.50% |
| [31] | Public: 226 images | MobileNetV3-YOLOv4 | Firefighting robot with Jetson Xavier | Accuracy: 95.14% |
| [18] | Public: 12,000 images | YOLO-NAS | Drone with Pixhawk | F1 score: 0.68 |
| [13] | Public: 1586 images | YOLOv7 | No | F1 score: 0.93 mAP: 81% |
| This work | Merged various public datasets: 7187 images | Knowledge distillation (YOLOv8n) | Drone with Raspberry Pi 5 and Pi camera module 3 | Accuracy: 95.21% F1 score: 0.98 |
Disclaimer/Publisher’s Note: The statements, opinions and data contained in all publications are solely those of the individual author(s) and contributor(s) and not of MDPI and/or the editor(s). MDPI and/or the editor(s) disclaim responsibility for any injury to people or property resulting from any ideas, methods, instructions or products referred to in the content. |
© 2024 by the authors. Licensee MDPI, Basel, Switzerland. This article is an open access article distributed under the terms and conditions of the Creative Commons Attribution (CC BY) license (https://creativecommons.org/licenses/by/4.0/).
Share and Cite
Titu, M.F.S.; Pavel, M.A.; Michael, G.K.O.; Babar, H.; Aman, U.; Khan, R. Real-Time Fire Detection: Integrating Lightweight Deep Learning Models on Drones with Edge Computing. Drones 2024, 8, 483. https://doi.org/10.3390/drones8090483
Titu MFS, Pavel MA, Michael GKO, Babar H, Aman U, Khan R. Real-Time Fire Detection: Integrating Lightweight Deep Learning Models on Drones with Edge Computing. Drones. 2024; 8(9):483. https://doi.org/10.3390/drones8090483
Chicago/Turabian StyleTitu, Md Fahim Shahoriar, Mahir Afser Pavel, Goh Kah Ong Michael, Hisham Babar, Umama Aman, and Riasat Khan. 2024. "Real-Time Fire Detection: Integrating Lightweight Deep Learning Models on Drones with Edge Computing" Drones 8, no. 9: 483. https://doi.org/10.3390/drones8090483
APA StyleTitu, M. F. S., Pavel, M. A., Michael, G. K. O., Babar, H., Aman, U., & Khan, R. (2024). Real-Time Fire Detection: Integrating Lightweight Deep Learning Models on Drones with Edge Computing. Drones, 8(9), 483. https://doi.org/10.3390/drones8090483

