Next Article in Journal
A Comprehensive Design and Experiment of a Biplane Quadrotor Tail-Sitter UAV
Previous Article in Journal
High-Precision Mapping of Soil Organic Matter Based on UAV Imagery Using Machine Learning Algorithms
 
 
Font Type:
Arial Georgia Verdana
Font Size:
Aa Aa Aa
Line Spacing:
Column Width:
Background:
Article

Design and Experiment of Ecological Plant Protection UAV Based on Ozonated Water Spraying

1
College of Agricultural Engineering and Food Science, Shandong University of Technology, Zibo 255000, China
2
Shandong Provincial Engineering Technology Research Center for Agricultural Aviation Intelligent Equipment, Zibo 255000, China
3
National Sub-Center for International Collaboration Research on Precision Agricultural Aviation Pesticide Spraying Technology, Zibo 255000, China
4
Shandong Siyuan Agricultural Development Co., Ltd., Zibo 255400, China
5
National Center for International Collaboration Research on Precision Agricultural Aviation Pesticides Spraying Technology, College of Engineering, South China Agricultural University, Guangzhou 510642, China
*
Authors to whom correspondence should be addressed.
These authors contributed equally to this work.
Drones 2023, 7(5), 291; https://doi.org/10.3390/drones7050291
Submission received: 6 March 2023 / Revised: 21 April 2023 / Accepted: 22 April 2023 / Published: 26 April 2023

Abstract

With the development of pesticide substitution technology, ozonated water has been gradually applied in agricultural plant protection. This paper describes our development of an ecological plant protection unmanned aerial vehicle (UAV) that can produce and spray ozonated water while flying. Firstly, this paper carries out the design of the ozonated water system, including the selection of the ozone generator and the gas-liquid mixing method. Secondly, the conceptual design method of the ecological plant protection UAV is introduced, including total weight estimation, propulsion system selection, layout and structure design, battery modeling, center of gravity evaluation, and control system. Then, static analysis was computed in ANSYS Workbench on the UAV fuselage. Finally, the field test verified that the hovering time of the UAV could reach the design requirement of 10 min when it was fully loaded. The effective spraying width (with a height of 2 m and a speed of 3 m/s) is 5.25 m. The UAV was used to spray ozonated water with a concentration of 17 ppm continuously once a day; on day 7, the control effect could reach 76.4% and the reduction rate of the larvae population was 59.3%. Therefore, spraying ozonated water with a concentration of 17 ppm every day by using the ecological plant protection UAV can effectively control broccoli diamondback moth larvae and achieve the control effect of traditional pesticides (Chlorantraniliprole SC).

1. Introduction

In recent years, under the support and guidance of the state, pesticide substitution technologies and green prevention and control technologies have been continuously developed, resulting in a continuous reduction in the use of pesticides in China [1,2]. As one of the most important technologies in green prevention and control, ozone plant protection technology causes no pollution to the environment or pesticide damage.
At present, ozonated water plant protection equipment has been widely studied by researchers in the field of pest control. The ozonated water plant protection is mainly carried out in the form of backpack, fixed, and ground-mounted mobile vehicles. Chai et al. developed a backpack ozonated water sprayer that used a gas-liquid mixing pump as the ozonated water mixing method, and manual spraying was required during operation [3]. Kenji et al. developed a portable ozone spray sterilization system to prevent and control pests in agricultural management. Studies showed that the ozone derivative free radicals produced in ozone spray could improve the rate of aphid destruction, and all aphids were destroyed within 30 min [4]. Steffen et al. developed the PHYTO3-tech PCRO protection system, which can be mounted on a tractor to spray ozonated water with a concentration of 8 ppm to control yeast, mold, and insect damage, forming a field green plant protection operation equipment [5]. Fan et al. developed a crawler-type ozonated water plant protection unmanned vehicle that used PLC and single-chip microcomputer control technology to integrate the ozonated water preparation and spraying system with the crawler vehicle [6]. When the unmanned vehicle was operating, it could produce ozonated water in real time and spray it out. The plant protection test in the vineyard shows that the control effect is not significantly different from that of traditional pesticides when spraying with 20 ppm ozonated water for 6 days. Hu et al. developed an ozonated water spray system that could be mounted on a high-clearance vehicle [7]. The ozonated water spray system in the vehicle could produce ozonated water in real time and spray it during operation. In the rice control effect test, the combined use of ozone and pesticides can better control the leaf roller pests. The above ozonated water plant protection equipment is mainly aimed at greenhouse and orchard crops and is not suitable for open-field vegetables such as broccoli.
In recent years, the plant protection UAV and agricultural aviation industries have developed rapidly [8,9,10,11]. The literature [12] pointed out that using the DJI T20 plant protection UAV to spray ozonated water with a concentration of 1 ppm and a half-life of 8 min can be used for disinfection outdoors, but this concentration of ozonated water has no significant effect on the survival rate of diamondback moth larvae. The disadvantage of using traditional plant protection UAVs to spray ozonated water is that the ozonated water decomposes quickly, and the concentration of the ozonated water produced on the ground will decrease after being transported. Therefore, we put forward the idea of mounting the ozonated water production equipment into the UAV. Due to the high requirements of the UAV on the weight and position of the load, it is necessary to consider the concentration of ozonated water prepared, the load weight, and the center of gravity of the UAV when designing an ecological plant protection UAV.
This paper introduces an ecological plant protection UAV that will continuously produce and spray ozonated water during the flight, which is suitable for plant protection operations in vegetable fields.
Section 2 proposes the design process of the ecological plant protection UAV and determines the design parameters of the UAV.
Section 3 presents the conceptual design method of the ecological plant protection UAV, including selection of ozonated water system components, total weight estimation, propulsion system selection, layout and structure design, battery modeling, control system, center of gravity evaluation, and static structural analysis of the UAV.
Section 4 introduces the field tests of the UAV, including the hovering time test, the effective spraying width test, and the control efficacy test on diamondback moth larvae.

2. Design Process and Requirements

2.1. Design Process

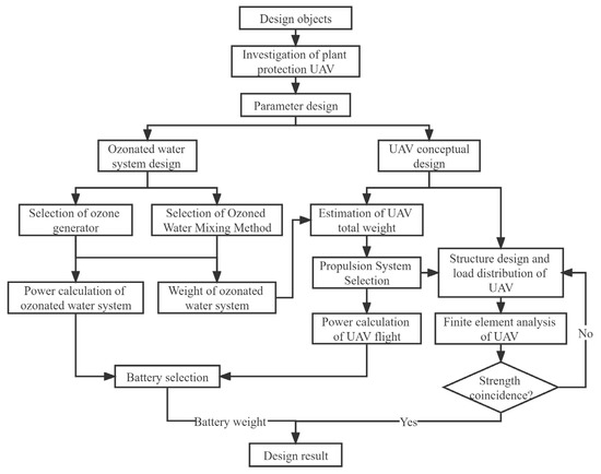
When designing the ecological plant protection UAV, first of all, it is necessary to determine the design goals and parameters of the ecological plant protection UAV. Secondly, the ozone generator and the gas-liquid mixing device were selected. Thirdly, the weight of the plant protection UAV was estimated according to the weight of the workload (the ozonated water system), and the suitable propulsion system was selected. Then, the structure of the UAV fuselage was designed, the model of the UAV was built using Solidworks, lithium-polymer (Li-Po) battery capacity was calculated according to the power consumption of the UAV, and the center of gravity was viewed through Solidworks. Finally, the static structural analysis of the UAV fuselage was performed in ANSYS Workbench to verify the structural reliability of the UAV. The design process for ecological plant protection UAVs is shown in Figure 1. The major parameters of the ecological plant protection UAV after the test are shown in Table 1.
The ecological plant protection UAV is composed of the flight control system, ground control system, propulsion system, power system, and ozonated water system. The flight control system is the brain of the UAV, which is mainly responsible for the autonomous flight of the UAV. The ground control system cooperates with the flight control system to control the flight of the UAV and one can choose automatic flight settings or manual operation. The propulsion system is responsible for powering the UAV to climb, hover, fly, and land. The power system consists of the battery and a power distribution unit (PDU), and the battery supplies power to the propulsion system, ozonated water system, and flight control system. The ozonated water system consists of production and spraying equipment, and ozonated water can be produced and sprayed in real time. Figure 2 shows the UAV composition and each system’s workflow.

2.2. Design Requirements and Objectives

Before starting to design the UAV, it is necessary to determine the design requirements and objectives. We put forward the design requirements and objectives, as shown in Table 2. Taking the technical parameters of conventional plant protection UAVs as a reference, the design objectives of the ecological plant protection UAV were determined. We selected a number of plant protection UAVs from SZ DJI Technology Co., Ltd. (Shenzhen, China) and Guangzhou XAG Technology Co., Ltd (Guangzhou, China). The parameters of these UAVs were counted [13,14]. The hovering time of plant protection UAVs is shown in Figure 3.
Figure 3 shows that the hovering time of plant protection UAVs with full loads is 7–10 min. Therefore, the ecological plant protection UAV is required to hover for at least 10 min under full load. Considering that the ecological plant protection UAV needs to carry the ozonated water workload, the capacity of the water tank should not be too high, and the minimum capacity is 15 L. The UAV’s spraying area per sortie formula is as follows:
E s p r a y = t f × D w i d t h × v f
where E s p r a y is the UAV’s spraying area per sortie, t f is endurance flight time, D w i d t h is effective spraying width, and v f is flight speed of the UAV.
According to Formula (1), when the endurance flight time is 7 min, the flight speed is 4 m/s, the effective spraying width is 4 m, and the UAV’s spraying efficiency per sortie is 6720 m2. If the spraying efficiency is to reach 4 hm2/h, the UAV needs to fly 6 sorties per hour. Therefore, the preset operating parameters of the UAV are reasonable.
The literature [6] indicates that the concentration cannot be too low when working with the ozonated water system. The literature [15] indicates that ozonated water with a concentration of 15 ppm has a better control effect on aphids and cabbage caterpillar. Guo et al. explored the control of pests of green vegetables by ozonated water and found that ozonated water with a concentration of 6.0 ppm had a significant effect on preventing the occurrence of vegetable pests [16]. In order to ensure the control effect of ozonated water on insect pests, the concentration of ozonated water should reach 15 ppm. Because the concentration of ozonated water decays quickly, the ozonated water system needs to work continuously during the flight to maintain the concentration within a certain range.

3. Conceptual Design Method of UAV for Ecological Plant Protection

3.1. Selection of Ozonated Water System Components

The ozonated water system consists of the controller, the ozonated water production device, and the spraying device. The ozonated water production device is composed of an oxygen cylinder, an oxygen solenoid valve, a water outlet solenoid valve, two sets of ozone generators, and a gas-liquid mixing pump. The spraying device consists of a brushless DC pump and four nozzles. The ozone generator’s output and the gas-liquid mixing efficiency are necessary conditions for producing high-concentration ozonated water. The weight and cost of each component in the ozonated water system are shown in Table 3.
The SQ-12 ozone generator (Suiquan Electromechanical Co., Ltd., Guangzhou, China) was selected as the device for producing ozone. The device uses a dielectric barrier discharge method, as shown in Figure 4. After oxygen molecules are introduced into a high-frequency and high-voltage electric field, high-energy electrons decompose oxygen into oxygen atoms, and eventually the oxygen atoms collide to form ozone. Two sets of SQ-12 ozone generators were connected in series to increase the production efficiency of ozone gas. The total output of the two sets of ozone generators is 24 g/h, and the combined power of the two sets of ozone generators is 240 W.
There are generally three ways to mix ozone and water: the direct aeration method, the Venturi jet method, and the gas-liquid mixing pump method [6]. The gas-liquid mixing pump method uses a gas-liquid mixing pump to mix ozone gas with water. The high-speed rotating turbine generates negative pressure through the gas-liquid mixing pump, sucking ozone gas into the pump chamber where it can be fully mixed with water under pressure. The dissolving effectiveness ranges from 70–90%. The gas-liquid mixing pump (type 8ZTDB-40, Lingbo Electromechanical Pump Industry Co., Ltd., Yangjiang, China) was used in the design of the ozonated water system. Its rated flow and rated power are 0.77 m3/h and 200 W, respectively.
In order to compare the production efficiency and attenuation of ozonated water under different gas-liquid mixing methods, the above three mixing methods were used to conduct tests. The three groups of tests used ozone generators with a total output of 24 g/h and supplied oxygen with the 0.8 L carbon fiber oxygen cylinder (Tianhai Industrial Co., Ltd., Beijing, China). After the gas cylinder was filled with oxygen, the pressure was 13 Mpa, and the oxygen concentration was 99.5%. In the ozonated water production and attenuation test, the ozone analyzer (type PM8200CL, GreenPrima Instruments Ltd., London, UK) was used to detect the ozone concentration in real-time, with the measurement range of 0–20 ppm, and the resolution of 0.01 ppm. The ozone concentration was recorded every 30 s and were repeated 3 times for each group of experiments, as shown in Figure 5.
Figure 5a shows that the gas-liquid mixing pump method can prepare ozonated water with a concentration of up to 17 ppm at 4.5 min, which is greater than the aeration method and the Venturi jet method. Figure 5b shows that the half-life of the ozonated water concentration is around 15 min.

3.2. Estimation of Total Weight

The total weight of the ecological plant protection UAV is expressed as W t o t a l , which is composed of the frame structure weight W S , propulsion system weight W P , power system weight W B , flight control system and other electronic equipment weight W E L , and the workload weight W L . The formula for the total weight of the UAV can be obtained:
W t o t a l = W S + N m o t o r W P + W B + W E L + W L
At present, we only know the weight of the ozonated water system, and other parts of the UAV have not been finalized, so it is necessary to estimate the total weight of the UAV. We counted the total weight and workload weight of plant protection UAVs from DJI and XAG. Figure 6 shows the fitting results of the total weight and the workload weight.
The fitting formula of the total weight and the workload weight is:
W L = 0 . 4818 W t o t a l 3 . 2393
where W t o t a l is the total weight of the ecological plant protection UAV, and W L is the workload weight.
The workload of the ecological plant protection UAV includes the ozonated water system and the water contained in the water tank. The sum of the weight of each component is 26.17 kg, as shown in Table 3. The workload also includes other accessories, such as water pipes, so the total weight is 27 kg. According to Formula (3), the total weight of the ecological plant protection UAV is 62.92 kg.

3.3. Selection of Propulsion System

The propulsion system of the UAV consists of brushless motors, brushless electric controllers (ESC), and propellers. With a greater total weight of the plant protection UAV, the larger-sized propeller and the motor with a lower KV value need to be selected. KV represents the ratio of the motor’s speed per minute to voltage. With a larger diameter of the paddle, the lower KV motor is more efficient than the higher KV motor [17]. The XRotor-X9 propulsion system (Hobbywing Technology Co., Ltd., Shenzhen, China) was selected, and its specifications are shown in Table 4. This system is equipped with 34.7 inch high-efficiency folding propellers, using FOC electric adjustment, and the maximum pulling force of a single axis can reach 22 kg.
According to the data of the XRotor-X9 propulsion system given on the official website [18], we plotted the load performance diagram of the propulsion system as shown in Figure 7. The fitting formulas of pulling force and motor rotational speed, and current and motor rotational speed, are as follows:
T p = 4 . 89 e n m / 2121 . 74 6 . 46
I p = 2 . 92 e n m / 1057 . 85 6 . 1
where T p represents the weight of propulsion by each propulsion system, n m represents the rotational speed of the motor, and I p represents current for the propulsion system.

3.4. Layout Design

The layout of the fuselage and propulsion system must be considered in the design of the plant protection UAV. Common fuselage layouts for plant protection UAVs include four-rotor, six-rotor, and eight-rotor aircraft. The plant protection UAV’s tolerance for the propulsion system failure increases with the number of rotors. By redistributing the control output signals in the event of a single power motor failure, the flight control system can maintain the stability of the plant protection UAV, increase its safety, and prevent damage to people or property. More rotors, however, are not necessarily better. The distance between the geometric center of gravity of the plant protection UAV and the center of gravity of the rotors will increase as the number of rotors does as well. In light of these factors, the plant protection UAV’s fuselage uses a six-rotor layout.
From the literature [19], the number of arms and the size of the blades are closely attached to the dimensions of the plant protection UAV in the standard multi-rotor layout. The following relationship exists between the angle of the arms θ , the number of arms N m o t o r , the radius of the UAV fuselage R , the radius of the propeller R p , and the maximum radius of the propeller R m a x :
  R = R m a x sin θ 2 θ = 360 ° N m o t o r 1 . 05 R p R m a x 1 . 2 R p
The output tension of the propulsion systems keeps a dynamic balance relationship with the take-off weight while the UAV is hovering. In order to make the model simpler, each propulsion system’s pulling weight is stated as 1/6 of the six-rotor UAV’s take-off weight [20,21,22]. Since the weight of the UAV estimated above is 62.92 kg, the 6 sets of XRotor-X9 propulsion systems meet the flight requirements of the UAV for plant protection.
The number of arms is 6, the radius of the propeller is 44 cm, and the maximum radius of the propeller is 1.15 times the radius of the propeller. The UAV fuselage radius may be calculated using Formula (6) to be 101.2 cm.
In terms of material selection, carbon fiber reinforced polymer (CFRP) is frequently used in the plant protection UAV’s fuselage structure. Both the specific strength and the specific modulus of this material are high. Under conditions of equal quality, the material has a large bearing capacity and minimal deformation as compared to other metal materials. The UAV’s fuselage structure used CFRP T300, and the connecting parts used aluminum alloy 6061-T6.
The 3D model of the ecological plant protection UAV was designed using Solidworks, as shown in Figure 8. The material properties were assigned to each component, and the software will calculate the weight of each part. The material properties used are shown in Table 5.
The center frame is the core of the UAV fuselage, and its interior is mainly equipped with a flight control system and power distribution unit. The center frame’s upper and lower carbon fiber panels are supported by several aluminum columns and six arm bases. The propulsion system is connected to the center frame by the UAV arm. The folding components are positioned in the middle of the arm and attached to the carbon fiber tubes on either side to make it easier to fold the UAV arm.
A 16 L water tank is chosen for the ozonated water system, and several threaded holes are set aside on the exterior of the water tank. Components such as the ozone generator, oxygen cylinder, brushless DC pump, relay, and controller are firmly connected to the water tank through bolts. Under the center frame, the water tank is attached to the UAV’s landing gear via 4 aluminum alloy connectors that are 20° inclined. Install the gas-liquid mixing pump vertically behind the UAV’s center frame using fasteners such as aluminum columns and bolts, and attach the controller of the mixing pump to the water tank. The bottom of each propulsion system can be equipped with a nozzle. The nozzles in the center and back of the plant protection UAV will spray ozonated water when it is flying ahead, but they will not spray it on other equipment. The battery is preset on top of the center frame to keep the plant protection UAV’s center of gravity as close to the module’s center as possible.

3.5. Battery Selection and Endurance of Flight

The ecological plant protection UAV’s battery capacity, total weight, and flying power consumption all have a major impact on the UAV’s endurance. Currently, 90% of UAVs use Li-Po batteries, which have a high energy density and discharge rate [23]. The rated voltage of a LiPo battery’s Cell is 3.7 V, and the fully charged voltage of the battery is 4.2 V/Cell. The battery state of charge (SOC) is zero, which indicates that the battery is entirely discharged, when the Li-Po battery voltage is less than 3.5 V/cell [24]. Only 80% of the battery’s capacity can be utilized when using Li-Po batteries to ensure battery longevity [25]. Therefore, the minimum remaining capacity set by the battery discharge protection is 20% of the battery capacity.
The actual battery discharge process must be simplified while carrying out battery modeling. Assuming that the voltage stays constant throughout the discharge process and that the battery’s remaining capacity shifts linearly [20,23], the battery model formula can be obtained as follows:
  t b = C b C m i n I b 60 1000 C m i n = 0 . 2 C b I b = N m o t o r I p + I E L + I L
where t b is the hovering time of the plant protection UAV, I b is the total current of the plant protection UAV in the hovering state, I p is the current for a single propulsion system, I E L is the current of the flight control system, I L is the current of the ozonated water system, C b is the battery capacity, and C m i n is the minimum remaining capacity set by the battery discharge protection.
In order to calculate the required capacity of the batteries, the current of the propulsion system needs to be known. The current of the plant protection UAV changes during flight. Choose the total current of the plant protection UAV’s hovering condition for quick calculations. The power parameters of the flight control system and ozonated water system are shown in Table 6.
The relationship between the weight propelled by each propulsion system and the total weight in the hovering state is as follows:
W h o v e r = W t o t a l N m o t o r
where W h o v e r is the weight of propulsion by each propulsion system in the hover state.
We have estimated the total weight of the UAV at 62.92 kg and assumed the hovering time of the UAV is 10 min. The current of the flight control system is 0.98 A, and the current of the ozonated water system is 20.66 A. From Formulas (4), (5), (7), and (8), the weight of propulsion by each propulsion system in the hover state is 10.49 kg, the rotational speed of the propeller is 2640 rpm, the current for the propulsion system is 29.32 A, the total current of the plant protection UAV in the hovering state is 197.56 A, and the battery capacity is 41,158 mAh.
To meet the requirement that the plant protection UAV must hover for at least 10 min, the battery capacity is at least 41,158 mAh. Therefore, by connecting the batteries in series and parallel, we can make a Li-Po battery pack (44,000 mAh, 12 cells, 44.4 V) using 4 Li-Po batteries (22,000 mAh, 6 cells, 22.2 V). The weight of a Li-Po battery (22,000 mAh, 6 cells, 22.2 V) produced by Shenzhen Grepow Battery Co., Ltd. (Shenzhen, China) is 2.55 kg.
In order to ensure the safety of battery discharge, the maximum working current of the UAV must be less than the maximum discharge current of the battery. The formula for the maximum discharge current and the maximum discharge rate is as follows:
K b = 1000 I b M a x C b
where K b is the maximum discharge rate, and I b M a x is the battery’s maximum allowable discharge current.
The battery should be able to operate safely under the full-throttle mode of the propulsion system [26]. The maximum discharge current should meet the following:
I b M a x I b 1 = N m o t o r I p M a x + I E L + I L
where I b 1 is the maximum working current of the UAV, and I p M a x is the maximum current for the propulsion system.
From Table 4, the propulsion system’s maximum current is 120 A. The maximum discharge rate is 25 C. It can be obtained that the maximum discharge current of the battery is 1100 A, and the maximum working current of the UAV is 741.64 A. As a result, the Li-Po battery’s maximum discharge current satisfies the requirement of Formula (10), and the UAV can work safely under full-throttle mode.

3.6. Center of Gravity Evaluation

We could view weight properties in Solidworks. The center of gravity (CG), weight, and moment of inertia of the UAV are shown in Figure 9. The CG is located below the center frame. Among them, the x-axis and y-axis are 6.90 mm and 0.19 mm away from the central axis (z-axis) of the UAV, respectively; in the direction of the z-axis, the center of gravity is located at 75.69 mm on the center frame. The accurate weight of the UAV is 56.57 kg. The moments of inertia (MOIs) around CG are given as I x x = 6.59 kgm2, I y y = 6.75 kgm2, and I z z = 10.21 kgm2. The deviation of the CG position from the pitch axis and the roll axis is not large, which is within the controllable range of the flight control system.

3.7. Control System

3.7.1. Flight Control System

The flight control system is in charge of the plant protection UAV’s autonomous flying, which includes taking off and landing, route flight, and steady hovering. The DJI A3 flight control system is used, including the main control module (built-in IMU), GPS module, PMU, LED module, and data link communication module, as shown in Figure 10a. The rotation of the motors (1, 3, and 5) is counterclockwise, and the rotation of the motors (2, 4, and 6) is clockwise, as shown in Figure 10b.

3.7.2. Control of Ozonated Water Production and Spraying

The ozonated water system uses the STM32F407 microprocessor (STMicroelectronics) as the main controller, integrating electronic switches, relay modules, and voltage conversion. The system realizes the control of the working status of the solenoid valve, ozone generator power supply, and gas-liquid mixing pump, thereby remotely controlling the production of ozonated water.
The input and output channels of the PWM signal in the flight control are the F5 to F8 channels, and the F5 and F6 channels of the flight control are connected, respectively, to the signal terminals of the electronic switch and the brushless DC pump. Control of the lever of the remote controller is on the ground, the PWM signal is input from the flight controller to the electronic switch, and the electronic switch is controlled to be turned on. The 24 V direct current provided by the power distribution unit passes through the voltage conversion module and supplies 5 V to the single-chip microcomputer. At this time, the single-chip microcomputer is started. The I/O port of the single-chip microcomputer outputs a high-level 3.3 V to power the gas-liquid mixing pump, the solenoid valve, the ozone generator, and the multi-channel relay module after it has received the instructions. At this point, the system started to produce ozone and ozonated water. Once the concentration of ozonated water has been reached, the UAV can begin spraying. The spraying flow can be adjusted by turning the knob on the remote control. When the spraying process is finished, the ozonated water system is turned off by operating the remote control’s lever and knob. The control block diagram of the ozonated water system is shown in Figure 11.

3.8. Static Structural Analysis

After the structural design is complete, we need to conduct the structural static analysis on the plant protection UAV’s fuselage to verify the dependability of the UAV’s overall structure. Simplify the plant protection UAV’s 3D model in Solidworks before importing it into ANSYS Workbench. Add the properties from Table 5 to the engineering data in ANSYS Workbench, assign materials to the parts, and set the contact type based on how the parts are connected.
Combining the global automatic meshing setting with the local mesh refinement pattern was used to mesh the UAV fuselage, as shown in Figure 12a. After meshing, the element size of the arm bases, the aluminum alloy connectors for the landing gear, and the connectors for the water tank, is 2 mm. The element size of the others is 4 mm. There are 648,268 elements, and the average value of mesh quality is 0.8, which is greater than 0.7. As a result, the mesh quality satisfies the requirements for meshing. When setting the boundary conditions, a fixed support was applied to the center frame’s lower carbon fiber panels, an upward force was applied to the ends of each arm, and downward pressure was applied to the connectors for the water tank, as shown in Figure 12b.
The largest deformation of the plant protection UAV is at the end of the arm, with a maximum displacement of 1.0587 mm, which has little effect on the flight posture and control of the UAV, as shown in Figure 13a. The maximum equivalent stress of the UAV is 26.213 MPa, which is located on the arm base, as shown in Figure 13b. The allowable stress condition for parts is as follows:
σ m a x σ n s
where σ m a x is the maximum equivalent stress, σ is the yield strength, and n s is the safety factor.
The yield strength of aluminum alloy 6061-T6 is 240 MPa, and the safety factor is taken as 1.5. From Formula (11), the maximum stress on the fuselage is less than the yield strength. As such, fatigue failure will not occur in the structure of the UAV fuselage.

4. Field Tests and Discussion

4.1. Hovering Time Test

The hovering time test of the plant protection UAV was carried out on the South Lawn, Shandong University of Technology. The temperature was around 20 °C during the test, and the ground wind speed was 0–1 m/s, which met the test conditions. According to the characteristics of lithium batteries, the battery voltage cannot be lower than 3.6 V/cell [27]. Therefore, the lowest voltage for the UAV was set to 43.2 V.
Before the test, we used an electronic scale to get the weight of the ecological plant protection UAV (no load) to be 42.3 kg and charged the Li-Po battery pack to the full voltage of 50.4 V. Then, we installed two power meters to measure the discharge energy and controlled the UAV to keep hovering after take-off, as shown in Figure 14. The UAV landed automatically when the lowest voltage was reached. Finally, the power meters were viewed and the discharge energy was recorded. Each time the UAV’s weight was increased by 4 kg, the weight values for the five groups were 42.3 kg, 46.3 kg, 50.3 kg, 54.3 kg, and 58.3 kg, respectively.
Figure 15 shows that the actual hovering time under different weights is lower than the theoretical hovering time. The battery pack’s rated discharge energy (44,000 mAh, 12 cells, 44.4 V) is 2006.4 Wh. The test results show that the ecological plant protection UAV can hover for longer than 10 min when fully loaded, which meets the design requirements.

4.2. Effective Spraying Width Test

The accurate assessment of the effective spraying width of the plant protection UAV is the premise of precision agricultural aviation operations and plays an essential role in ensuring and improving the operation’s efficiency and quality [28].
The effective spraying width test was carried out on the South Lawn, Shandong University of Technology. During the test, the ground wind speed was between 0–1 m/s, which met the test conditions. Referring to Technical Specifications of Quality Evaluation for Crop Protection UAV (NY/T 3213–2018) issued by the Ministry of Agriculture of the PRC, we placed 2 rows of sampling points in the middle of the lawn, 5 m apart, with 36 sampling points in each row. The interval between 2 sampling points was 0.2 m, and a droplet test card was fixed at each sampling point. The layout plan is shown in Figure 16a.
The Kromekote card was used as the droplet test card [29]. After adding Allura Red as a tracer to the liquid, the droplets sprayed by the UAV could be displayed on Kromekote cards [30,31]. The UAV flight speed was 3.0 m/s and the height was 2.0 m, and the spraying flow rate was 3.5 L/min, as shown in Figure 16b. The UAV started spraying 50 m before the sampling point and stopped spraying 50 m behind. The test was repeated twice, and the collected Kromekote cards were brought back to the laboratory. We used the scanner (type Epson DS-1610, Epson Co., Ltd., Beijing, China) to scan the droplets on the Kromekote card at a grayscale resolution of 600 dpi, and then used the image processing software DepositScan (USDA, Wooster, OH, USA) to measure the droplet deposition density [32,33]. The droplet deposition density diagram obtained in two flights is shown in Figure 17.
According to the droplet density determination method, when the aircraft performs ultra-low-capacity agricultural spraying, the effective spraying width is defined as the droplet density of the operation object reaching 15 droplets/cm2 or more [28]. Figure 17 shows that the effective spraying widths of 2 flight sorties (4 rows total) are 5.0 m, 5.4 m, 5.4 m, and 5.2 m. With the average value, the effective spraying width of the plant protection UAV is 5.25 m (with a height of 2.0 m and a speed of 3.0 m/s).

4.3. Control Efficacy Test on Diamondback Moth Larvae

4.3.1. Test Methods

The test was conducted on diamondback moth larvae in broccoli fields to test the effect of ecological plant protection UAV on pest insects. The test was carried out at the Siyuan Agricultural Experimental Base in Shandong, China, for 8 days (from 23 to 30 September 2022). During the test period, the weather was clear, the temperature varied between 23 and 30 °C, the wind direction was southwest, and the wind speed was 1–2 m/s.
The test plots were divided into four treatments: (a) the ecological plant protection UAV spraying ozonated water with a concentration of 17 ppm and spraying continuously for 6 days; (b) the ecological plant protection UAV spraying ozonated water with a concentration of 17 ppm, spraying at intervals of 1 day, and spraying 3 times in total; (c) X8 large-load plant protection UAV spraying 20% Chlorantraniliprole SC, with a dosage of 150 mL/hm2, diluting with water and spraying once in total; and (d) X8 large-load plant protection UAV spraying water (control). Treatments (a), (b), and (c) were set up in 3 test plots, respectively; treatment (d) was set up in 1 test plot, for a total of 10 test plots, each with an area of 840 m2. When dividing the test plots, the control treatment was placed upwind to prevent the impact of environmental wind on the drift of fog droplets. The ecological plant protection UAV and X8 large-load plant protection UAV were used to spray ozonated water and pesticides, respectively, as shown in the Figure 18. The X8 large-load plant protection UAV was developed by the Precision Agricultural Aviation Team of Shandong University of Technology [34]. Its full-load take-off weight is 54 kg, the capacity of the medicine box is 25 L, and the effective spray width is 4.5 m (height 2.0 m, speed 3.0 m/s).
In each test plot, 10 plants were randomly selected for fixed-point investigation, and the investigated plants were marked. Before the first spraying, the number of diamondback moth larvae was investigated. During the test, two plant protection UAVs were operated at a flying height of 2.0 m, a flying speed of 3.0 m/s, and a spraying flow rate of 3.5 L/min, as shown in Figure 19. After the first spraying, the number of larvae was investigated on days 1, 3, and 7. The calculation formulas for the reduction rate of larvae population and control effect are as follows [35]:
R = C 1 C 2 C 1 × 100 %
E = R 1 R 2 1 R 2 × 100 %
where C 1 is the number of larvae before spraying, C 2 is the number of larvae after spraying, R is mortality, R 1 is observed mortality, R 2 is control mortality, and E is control effect.

4.3.2. Results and Discussion

The mean number (±SE) of diamondback moth larvae collected from four treatments is shown in Figure 20. According to Figure 20, we know that the mean number of diamondback moth larvae in treatments (a) and (b) continued to decrease, and the mean number of larvae in treatment (d) gradually increased. It shows that spraying 17 ppm ozonated water every day or every other day has the effect of killing larvae. In treatment (c), the mean number of larvae showed a downward trend on days 1 and 3 after spraying Chlorantraniliprole SC, but the mean number of larvae on day 7 was slightly higher than that on day 3. This shows that on day 7 after spraying Chlorantraniliprole SC, the larvae tend to break out, so it is necessary to spray Chlorantraniliprole SC in time.
The reduction rate of diamondback moth larvae population is shown in Table 7. From Table 7, treatments (a) and (b) had the lowest reduction rates on day 1, at 27.2 ± 3.7% and 19.4 ± 5.0%, respectively, and increased on days 3 and 7. The reduction rates on days 3 and 7 of treatment (a) were 56.3 ± 4.9% and 59.3 ± 7.1%, respectively, while those of treatment (b) were 42.2 ± 5.2% and 44.6 ± 6.1%, respectively. However, the reduction rate of treatment (c) on days 1, 3, and 7 did not change much, being 60.2 ± 4.4%, 68.4 ± 4.7%, and 64.1 ± 7.4%, respectively. It can be seen from the insect population reduction rate that, on day 1 after spraying, the reduction rate of spraying pesticides is much higher than that of spraying ozonated water. As the number of times of ozonated water spraying increased, the decline rate was also increasing.
The control effect of different treatments on broccoli diamondback moth larvae is shown in Table 8. The control effects of treatments (a), (b), and (c) all reached their highest value on day 7, and treatment (c) with Chlorantraniliprole SC once in total had the highest control effect (79.2 ± 4.3%). On day 7, the control effect of treatment (a) was 76.4 ± 4.1%, which was not significantly different from the control effect of treatment (c). The control effect of treatment (b) was the worst (67.9 ± 3.6%), and was significantly different from treatments (a) and (c). The control effect of treatment (c) was 77.1 ± 3.4% on day 3, which had little change compared with the control effect on day 7. The tests have shown that spraying 17 ppm of ozonated water every day by using the ecological plant protection UAV can effectively control broccoli diamondback moth larvae and achieve the control effect of pesticides (Chlorantraniliprole SC). Although the use of the ecological plant protection UAV has increased, its advantages lie in the fact that it causes no pollution and no chemical damage.

4.4. Cost Effectiveness of UAV for Ecological Plant Protection

We assessed the manufacturing cost of the ecological plant protection UAV prototype, which cost $6379 (USD), as shown in Table 9. The detailed cost of each component of the ozonated water system is shown in Table 3. We selected 4 UAVs with a load capacity of 20–30 kg: V40 (XAG), XP-2020 (XAG), T20 (DJI), and T30 (DJI); their prices are $5369, $7569, $5822, and $7278 (USD), respectively. Compared with the prices of these four UAVs, the cost of our ecological plant protection UAV is in the middle.

5. Conclusions

This paper describes an ecological plant protection UAV that will continuously produce and spray ozonated water during the flight, which is suitable for plant protection operations in vegetable fields. This paper carried out the design of the ozonated water system, the conceptual design of the UAV, and the structural strength analysis. Finally, the pilot production and field tests were conducted. As a result, the hovering time of the UAV could reach the design requirement of 10 min when it was fully loaded. The effective spraying width (with a height of 2.0 m and a speed of 3.0 m/s) is 5.25 m. The control effect test on broccoli diamondback moth larvae showed the ecological plant protection UAV was used to spray ozonated water with a concentration of 17 ppm once a day, and the control effect could reach 76.4%. It is proven that spraying 17 ppm ozonated water with the ecological plant protection UAV can effectively prevent and control some pests at certain concentrations. The ecological plant protection UAV can be used for plant protection in fields and orchards, meeting the requirements for the prevention and control of common diseases and pest larvae caused by harmful agricultural microorganisms such as bacteria and fungi. In the future, our work needs to be improved, and we need to explore the optimal spraying parameters for different crops and different pests and diseases. We also need to study the impact of high-concentration ozonated water on crop yield and pest reproduction.

6. Patents

A patent has been applied for and granted for this research. The patent issued as Luxembourg Patent LU101533 [36] on 14 April 2020.

Author Contributions

Conceptualization, H.X., L.Y., X.H. and Y.L.; methodology, H.X., L.Y. and X.H.; software, H.X. and C.L.; validation, H.X., C.L., J.B. and X.H.; formal analysis, H.X., C.L. and Y.S.; investigation, H.X., L.Y., C.L. and Y.S.; resources, X.H., L.Y. and Y.L.; data curation, H.X., L.H. and F.K.; writing—original draft preparation, H.X., L.Y. and X.H.; writing—review and editing, H.X., Y.S., L.H. and X.H.; visualization, H.X. and F.K.; supervision, Y.L. and X.H.; project administration, H.X., J.B., X.H. and Y.L.; funding acquisition, X.H., L.Y. and Y.L. All authors have read and agreed to the published version of the manuscript.

Funding

This research was funded by Top Talents Program for One Case One Discussion of Shandong Province, Academy of Ecological Unmanned Farm (2019ZBXC200), and Zibo School-City Integration Development Project (2019ZBXC053, 2019ZBXC143).

Data Availability Statement

The data are available upon request.

Conflicts of Interest

The authors declare no conflict of interest.

References

  1. Zhou, Z.; Zang, Y.; Luo, X.; Lan, Y.; Xue, X. Technology innovation development strategy on agricultural aviation industry for plant protection in China. Trans. Chin. Soc. Agric. Eng. 2013, 29, 1–10. [Google Scholar] [CrossRef]
  2. Zhou, Z.; Ming, R.; Zang, Y.; He, X.; Luo, X.; Lan, Y. Development status and countermeasures of agricultural aviation in China. Trans. Chin. Soc. Agric. Eng. 2017, 33, 1–13. [Google Scholar] [CrossRef]
  3. Chai, X. The Performance of the Portable Ozone Sprayer Optimization and Experimental Research. Master’s Thesis, Xinjiang Agricultural University, Urumqi, China, 2015. [Google Scholar]
  4. Ebihara, K.; Mitsugi, F.; Ikegami, T.; Nakamura, N.; Hashimoto, Y.; Yamashita, Y.; Baba, S.; Stryczewska, H.D.; Pawlat, J.; Teii, S.; et al. Ozone-mist spray sterilization for pest control in agricultural management. Eur. Phys. J. Appl. Phys. 2013, 61, 24318. [Google Scholar] [CrossRef]
  5. Steffen, H.; Rice, R.G. The PhytO3 Tech Crop Protection Technology for Microorganism and Insect Control using Ozone, UV, and Dipole-Electrical Air Jet Spray Technologies–Technical Basis and Possible Chemistries Involved. Ozone Sci. Eng. 2008, 30, 216–227. [Google Scholar] [CrossRef]
  6. Fan, X. Design and Experimental Research of Tracked Plant Protection Vehicle Based on Ozonated Water. Master’s Thesis, Shandong University of Technology, Zibo, China, 2021. [Google Scholar]
  7. Hu, X. Design and Experiment of Spray System for Synthesis of Strong Oxidizing Free Radical Solution. Master’s Thesis, Jiangsu University, Zhenjiang, China, 2022. [Google Scholar]
  8. Lan, Y.; Chen, S. Current status and trends of plant protection UAV and its spraying technology in China. Int. J. Precis. Agric. Aviat. 2018, 1, 1–9. [Google Scholar] [CrossRef]
  9. Wang, J.; Lan, Y.; Zhang, H.; Zhang, Y.; Wen, S.; Yao, W.; Deng, J. Drift and deposition of pesticide applied by UAV on pineapple plants under different meteorological conditions. Int. J. Agric. Biol. Eng. 2018, 11, 5–12. [Google Scholar] [CrossRef]
  10. Kong, H.; Yi, L.; Lan, Y.; Kong, F.; Han, X. Exploring the operation mode of spraying cotton defoliation agent by plant protection UAV. Int. J. Precis. Agric. Aviat. 2018, 1, 43–48. [Google Scholar] [CrossRef]
  11. Zhu, H.; Jiang, Y.; Li, H.; Li, J.; Zhang, H. Effects of application parameters on spray characteristics of multi-rotor UAV. Int. J. Precis. Agric. Aviat. 2019, 2, 18–25. [Google Scholar] [CrossRef]
  12. Albert, S.; Amarilla, A.A.; Trollope, B.; Sng, J.D.J.; Setoh, Y.X.; Deering, N.; Modhiran, N.; Weng, S.-H.; Melo, M.C.; Hutley, N.; et al. Assessing the potential of unmanned aerial vehicle spraying of aqueous ozone as an outdoor disinfectant for SARS-CoV-2. Environ. Res. 2021, 196, 110944. [Google Scholar] [CrossRef]
  13. DJI Agriculture UAV. Available online: https://ag.dji.com (accessed on 20 February 2023).
  14. XAG Agricultural UAV. Available online: https://www.xa.com (accessed on 20 February 2023).
  15. Zhang, Y.; Zhao, J.; Zhang, G.; Wang, Y.; Li, Y.; Zhuang, F. Application effect test of ozonated water in the control of dragon fruit diseases and insect pests. Shanghai Agric. Sci. Technol. 2020, 2, 100–103. [Google Scholar]
  16. Guo, Z. Effects of Ozonated Water on Controlling of Greenhouse Vegetable Disease and Underlying Physiological Mechanism. Ph.D. Thesis, Shanghai Normal University, Shanghai, China, 2017. [Google Scholar]
  17. Bershadsky, D.; Haviland, S.; Johnson, E.N. Electric Multirotor Propulsion System Sizing for Performance Prediction and Design Optimization. In Proceedings of the 57th AIAA/ASCE/AHS/ASC Structures, Structural Dynamics, and Materials Conference, San Diego, CA, USA, 4–8 January 2016. [Google Scholar]
  18. Hobbywing XRotor-X9 Propulsion System. Available online: https://www.hobbywing.com (accessed on 20 February 2023).
  19. Quan, Q. Introduction to Multicopter Design and Control; Springer: Singapore, 2017. [Google Scholar]
  20. Li, J.; Zhan, Y.; Ouyang, F.; Li, Y.; Lan, Y. Optimization of rotor spacing and energy consumption test for multi-rotor single arm tandem electric UAV. Trans. Chin. Soc. Agric. Eng. 2019, 35, 87–95. [Google Scholar] [CrossRef]
  21. Li, J.; Zhou, Z.; Lan, Y.; Hu, L. Distribution of canopy wind field produced by rotor unmanned aerial vehicle pollination operation. Trans. Chin. Soc. Agric. Eng. 2015, 31, 77–86. [Google Scholar] [CrossRef]
  22. Li, J.; Long, B.; Wu, H.; Hu, X.; Wei, X.; Zhang, Z.; Chai, L.; Xie, J.; Mei, H. Rapid Evaluation Model of Endurance Performance and Its Application for Agricultural UAVs. Drones 2022, 6, 186. [Google Scholar] [CrossRef]
  23. Hassanalian, M.; Abdelkefi, A. Classifications, applications, and design challenges of drones: A review. Prog. Aerosp. Sci. 2017, 91, 99–131. [Google Scholar] [CrossRef]
  24. Krznar, M.; Piljek, P.; Kotarski, D.; Pavkovic, D. Modeling, Control System Design and Preliminary Experimental Verification of a Hybrid Power Unit Suitable for Multirotor UAVs. Energies 2021, 14, 2669. [Google Scholar] [CrossRef]
  25. Vu, N.A.; Dang, D.K.; Dinh, T.L. Electric propulsion system sizing methodology for an agriculture multicopter. Aerosp. Sci. Technol. 2019, 90, 314–326. [Google Scholar] [CrossRef]
  26. Dai, X.; Quan, Q.; Ren, J.; Cai, K. An Analytical Design-Optimization Method for Electric Propulsion Systems of Multicopter UAVs with Desired Hovering Endurance. IEEE/ASME Trans. Mechatron. 2019, 24, 228–239. [Google Scholar] [CrossRef]
  27. Lin, J. Research on Energy Load Matching Technology of Multi Rotor Agricultural UAV. Master’s Thesis, South China Agricultural University, Guangzhou, China, 2019. [Google Scholar]
  28. Chen, S.; Lan, Y.; Li, J.; Xu, X.; Wang, Z.; Peng, B. Evaluation and test of effective spraying width of aerial spraying on plant protection UAV. Trans. Chin. Soc. Agric. Eng. 2017, 33, 82–90. [Google Scholar] [CrossRef]
  29. Qin, W.; Xue, X.; Zhou, Q.; Cai, C.; Wang, B.; Jin, Y. Use of RhB and BSF as fluorescent tracers for determining pesticide spray distribution. Anal. Methods 2018, 10, 4073–4078. [Google Scholar] [CrossRef]
  30. Gao, S.; Wang, G.; Zhou, Y.; Wang, M.; Yang, D.; Yuan, H.; Yan, X. Water-soluble food dye of Allura Red as a tracer to determine the spray deposition of pesticide on target crops. Pest Manag. Sci. 2019, 75, 2592–2597. [Google Scholar] [CrossRef] [PubMed]
  31. Chen, P.; Lan, Y.; Huang, X.; Qi, H.; Wang, G.; Wang, J.; Wang, L.; Xiao, H. Droplet Deposition and Control of Planthoppers of Different Nozzles in Two-Stage Rice with a Quadrotor Unmanned Aerial Vehicle. Agronomy 2020, 10, 303. [Google Scholar] [CrossRef]
  32. Lan, Y.; Shan, C.; Wang, Q.; Liu, Q.; Yang, C.; Xie, Y.; Wang, G. Effects of different spray additives on droplet deposition characteristics during plant protection UAV spraying operations. Trans. Chin. Soc. Agric. Eng. 2021, 37, 31–38. [Google Scholar] [CrossRef]
  33. Zhu, H.; Salyani, M.; Fox, R.D. A portable scanning system for evaluation of spray deposit distribution. Comput. Electron. Agric. 2011, 76, 38–43. [Google Scholar] [CrossRef]
  34. Zhang, R.; Yi, L.; Lan, Y.; Zhang, F.; Han, X.; Kong, F.; Yu, W. Structural Design and Simulation of Coaxial Double Propeller Plant Protection UAV. J. Agric. Mech. Res. 2023, 45, 29–35. [Google Scholar] [CrossRef]
  35. Qin, W.; Qiu, B.; Xue, X.; Chen, C.; Xu, Z.; Zhou, Q. Droplet deposition and control effect of insecticides sprayed with an unmanned aerial vehicle against plant hoppers. Crop Prot. 2016, 85, 79–88. [Google Scholar] [CrossRef]
  36. Han, X.; Shang, D.; Lan, Y.; Fan, X.; Li, X.; Fu, J.; Yi, L.; Kong, F. Electric Plant-Protection Drone Capable of Adding Water and No Pesticide. Luxembourg Patent LU101533, 14 April 2020. [Google Scholar]
Figure 1. The design process for ecological plant protection UAV.
Figure 1. The design process for ecological plant protection UAV.
Drones 07 00291 g001
Figure 2. The UAV composition and each system’s workflow.
Figure 2. The UAV composition and each system’s workflow.
Drones 07 00291 g002
Figure 3. Statistics of the hovering time of plant protection UAV. Green balls represent the projection on the plane composed of the “Hover time” axis and the “Total weight” axis, and blue balls represent the projection on the plane composed of the “Total weight” axis and the “Battery weight” axis.
Figure 3. Statistics of the hovering time of plant protection UAV. Green balls represent the projection on the plane composed of the “Hover time” axis and the “Total weight” axis, and blue balls represent the projection on the plane composed of the “Total weight” axis and the “Battery weight” axis.
Drones 07 00291 g003
Figure 4. The ozone generator’s working concept.
Figure 4. The ozone generator’s working concept.
Drones 07 00291 g004
Figure 5. Variation of ozonated water concentration in different production modes: (a) generation of ozonated water concentration; (b) attenuation of ozonated water concentration.
Figure 5. Variation of ozonated water concentration in different production modes: (a) generation of ozonated water concentration; (b) attenuation of ozonated water concentration.
Drones 07 00291 g005
Figure 6. Statistics of workload weight and the total weight of plant protection UAV.
Figure 6. Statistics of workload weight and the total weight of plant protection UAV.
Drones 07 00291 g006
Figure 7. The load performance diagram of the propulsion system.
Figure 7. The load performance diagram of the propulsion system.
Drones 07 00291 g007
Figure 8. The 3D model and the layout design of the ecological plant protection UAV.
Figure 8. The 3D model and the layout design of the ecological plant protection UAV.
Drones 07 00291 g008
Figure 9. The 3D model and the layout design of the ecological plant protection UAV.
Figure 9. The 3D model and the layout design of the ecological plant protection UAV.
Drones 07 00291 g009
Figure 10. (a) The direction of motor rotation; (b) The layout of the flight control system.
Figure 10. (a) The direction of motor rotation; (b) The layout of the flight control system.
Drones 07 00291 g010
Figure 11. Control block diagram of the ozonated water system.
Figure 11. Control block diagram of the ozonated water system.
Drones 07 00291 g011
Figure 12. (a) Mesh model of the UAV; (b) the boundary conditions.
Figure 12. (a) Mesh model of the UAV; (b) the boundary conditions.
Drones 07 00291 g012
Figure 13. The results of UAV statics analysis: (a) total deformation of the UAV; (b) equivalent stress of the UAV.
Figure 13. The results of UAV statics analysis: (a) total deformation of the UAV; (b) equivalent stress of the UAV.
Drones 07 00291 g013
Figure 14. The hovering time test of the ecological plant protection UAV: (a) install the power meter; (b) the UAV stays in hover.
Figure 14. The hovering time test of the ecological plant protection UAV: (a) install the power meter; (b) the UAV stays in hover.
Drones 07 00291 g014
Figure 15. Comparison of hover times at different weights.
Figure 15. Comparison of hover times at different weights.
Drones 07 00291 g015
Figure 16. The effective spraying width test: (a) the layout plan; (b) the test site.
Figure 16. The effective spraying width test: (a) the layout plan; (b) the test site.
Drones 07 00291 g016
Figure 17. The effective spraying width of the UAV in two flights (a total of four rows).
Figure 17. The effective spraying width of the UAV in two flights (a total of four rows).
Drones 07 00291 g017
Figure 18. (a) The ecological plant protection UAV; (b) X8 large-load plant protection UAV.
Figure 18. (a) The ecological plant protection UAV; (b) X8 large-load plant protection UAV.
Drones 07 00291 g018
Figure 19. Ecological plant protection UAV spraying operation.
Figure 19. Ecological plant protection UAV spraying operation.
Drones 07 00291 g019
Figure 20. During the testing period, mean number (±SE) of diamondback moth larvae collected from four treatments.
Figure 20. During the testing period, mean number (±SE) of diamondback moth larvae collected from four treatments.
Drones 07 00291 g020
Table 1. Major parameters of ecological plant protection UAV after the test.
Table 1. Major parameters of ecological plant protection UAV after the test.
ParameterValue
Flight speed (m/s)1–7
Maximum take-off weight (kg)58.3
Battery capacity (mAh)44,000
Hover time at full load (min)10.2
Total capacity of the water tank (L)16
Ozone production (g/h)0–24
Ozonated water concentration (ppm)0–17
Dimensions (mm)2100 × 2100 × 600
Total flow (L/min)0–4.5
Number of nozzles4
Effective spraying width (m)
(with a height of 2.0 m and a speed of 3.0 m/s)
5.25
Table 2. Design requirements and objectives for the UAV.
Table 2. Design requirements and objectives for the UAV.
S/NRequirementValue
1Hover time at full load (min)10
2Endurance flight time (min)7
3Maximum take-off weight (kg)60
4Flight altitude (m)0–6
5Flight speed (m/s)0–7
6Capacity of the water tank (L)15
7Spraying efficiency (hm2/h)4
8Ozonated water concentration (ppm)15
9Effective spraying width (m)4
Table 3. The weight and cost of each component in the ozonated water system.
Table 3. The weight and cost of each component in the ozonated water system.
S/NComponentWeight (kg)Cost (CNY)
1Ozonated water system controller0.22500
2Oxygen cylinder (with pressure reducing valve)1.531300
3Gas flowmeter0.11950
4Cylinder solenoid valve0.1649
5Water outlet solenoid valve0.5538
6Relay module0.2042
7Two sets of ozone generators1.23700
8Ozone high voltage power supply0.90300
9Gas-liquid mixed pump and its controller3.242100
10Water tank (full load)17.27259
11Brushless DC pump0.36280
12Four nozzles0.40180
Total26.176698 (CNY)/975 (USD)
Table 4. XRotor-X9 propulsion system specifications.
Table 4. XRotor-X9 propulsion system specifications.
SpecificationValue
Total weight of propulsion system (kg)1.4
KV (rpm/V)100
Size of the stator (mm)96 × 16
Supported Battery TypeLi-Po (6–12 cells)
Electrical signal frequency modulation (Hz)50–500
Working pulse width of electrical modulation (us)1100–1940
Maximum allowable voltage (V)52.2
Maximum allowable current (A)120
Table 5. Material properties of aluminum alloy and carbon fiber.
Table 5. Material properties of aluminum alloy and carbon fiber.
MaterialsPoisson RatioDensity
(kg/m3)
Young Modulus (GPa)Yield Strength (MPa)
Aluminum Alloy 6061-T60.332.769275
CFPR T3000.31.762303530
Table 6. The power parameters of the flight control system and ozonated water system.
Table 6. The power parameters of the flight control system and ozonated water system.
SystemDevicePower (W)Voltage (V)Current (A)
Flight control systemMain control module8240.33
Data link communication module7.8120.65
Ozonated water systemCylinder solenoid valve6240.25
Water outlet solenoid valve20240.83
Brushless DC pump60481.25
Two sets of ozone generators2402410
Gas-liquid mixing pump200248.33
Table 7. Reduction rate of diamondback moth larvae population in broccoli.
Table 7. Reduction rate of diamondback moth larvae population in broccoli.
TreatmentMean Number of Larve before SprayingReduction Rate of Larvae Population (%)
Day 1Day 3Day 7
a108.7 ± 10.127.2 ± 3.756.3 ± 4.959.3 ± 7.1
b132.3 ± 11.919.4 ± 5.042.2 ± 5.244.6 ± 6.1
c140.0 ± 9.660.2 ± 4.468.4 ± 4.764.1 ± 7.4
d (CK)91.0−13.2−38.0−72.5
Table 8. Control effect of diamondback moth larvae in broccoli.
Table 8. Control effect of diamondback moth larvae in broccoli.
TreatmentControl Effect (%)
Day 1Day 3Day 7
a35.7 ± 3.3 b68.5 ± 3.5 b76.4 ± 4.1 a
b28.8 ± 4.4 c58.2 ± 3.7 c67.9 ± 3.6 b
c64.8 ± 3.9 a77.1 ± 3.4 a79.2 ± 4.3 a
The same lowercase letters in the same column indicate no significant difference in the control effect among different treatments, p < 0.05.
Table 9. Cost of each component of ecological plant protection UAV.
Table 9. Cost of each component of ecological plant protection UAV.
ComponentCost (CNY)
Flight control system5500
Propulsion system (6 sets)7130
Power system (4 batteries and a PDU)8300
Ozonated water system6698
Ground control system and data transmission12,999
UAV fuselage3200
Total43,827 (CNY)/6379 (USD)
Disclaimer/Publisher’s Note: The statements, opinions and data contained in all publications are solely those of the individual author(s) and contributor(s) and not of MDPI and/or the editor(s). MDPI and/or the editor(s) disclaim responsibility for any injury to people or property resulting from any ideas, methods, instructions or products referred to in the content.

Share and Cite

MDPI and ACS Style

Xu, H.; Yi, L.; Li, C.; Sun, Y.; Hou, L.; Bai, J.; Kong, F.; Han, X.; Lan, Y. Design and Experiment of Ecological Plant Protection UAV Based on Ozonated Water Spraying. Drones 2023, 7, 291. https://doi.org/10.3390/drones7050291

AMA Style

Xu H, Yi L, Li C, Sun Y, Hou L, Bai J, Kong F, Han X, Lan Y. Design and Experiment of Ecological Plant Protection UAV Based on Ozonated Water Spraying. Drones. 2023; 7(5):291. https://doi.org/10.3390/drones7050291

Chicago/Turabian Style

Xu, Hang, Lili Yi, Chuanyong Li, Yuemei Sun, Liangchen Hou, Jingbo Bai, Fanxia Kong, Xin Han, and Yubin Lan. 2023. "Design and Experiment of Ecological Plant Protection UAV Based on Ozonated Water Spraying" Drones 7, no. 5: 291. https://doi.org/10.3390/drones7050291

APA Style

Xu, H., Yi, L., Li, C., Sun, Y., Hou, L., Bai, J., Kong, F., Han, X., & Lan, Y. (2023). Design and Experiment of Ecological Plant Protection UAV Based on Ozonated Water Spraying. Drones, 7(5), 291. https://doi.org/10.3390/drones7050291

Article Metrics

Back to TopTop