Drones and Blockchain Integration to Manage Forest Fires in Remote Regions
Abstract
1. Introduction
- Proposing a framework architecture aiming at applying blockchain for combating forest fires;
- Discussing two cases for drone management to combat fire, i.e., delivering materials to suppress fires and monitoring the firefighting operations in the forest area;
- Reporting the research challenges in using blockchain for putting out forest fires.
2. Related Work and Background
2.1. Blockchain Technology
2.2. Drone Technology
2.3. Applications of Blockchain in Monitoring
3. Proposed Framework Solution
4. Applications of the Presented Approach
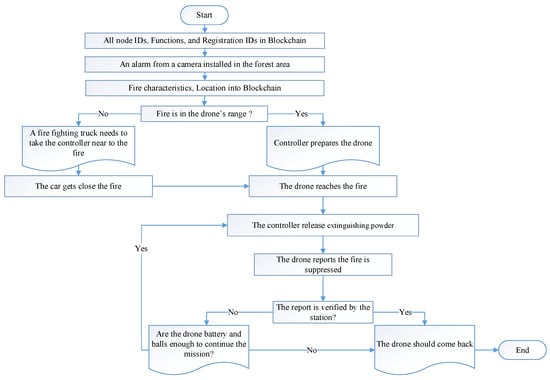
4.1. Drone for Suppressing Fires
- Sending an alarm by a camera installed in the forest area near the station;
- Deciding the place of starting the operation, based on the distance of the fire from the station;
- Registering the identification number of the selected drone into the network;
- Starting the operation and monitoring the status of equipment and the progress of the mission.

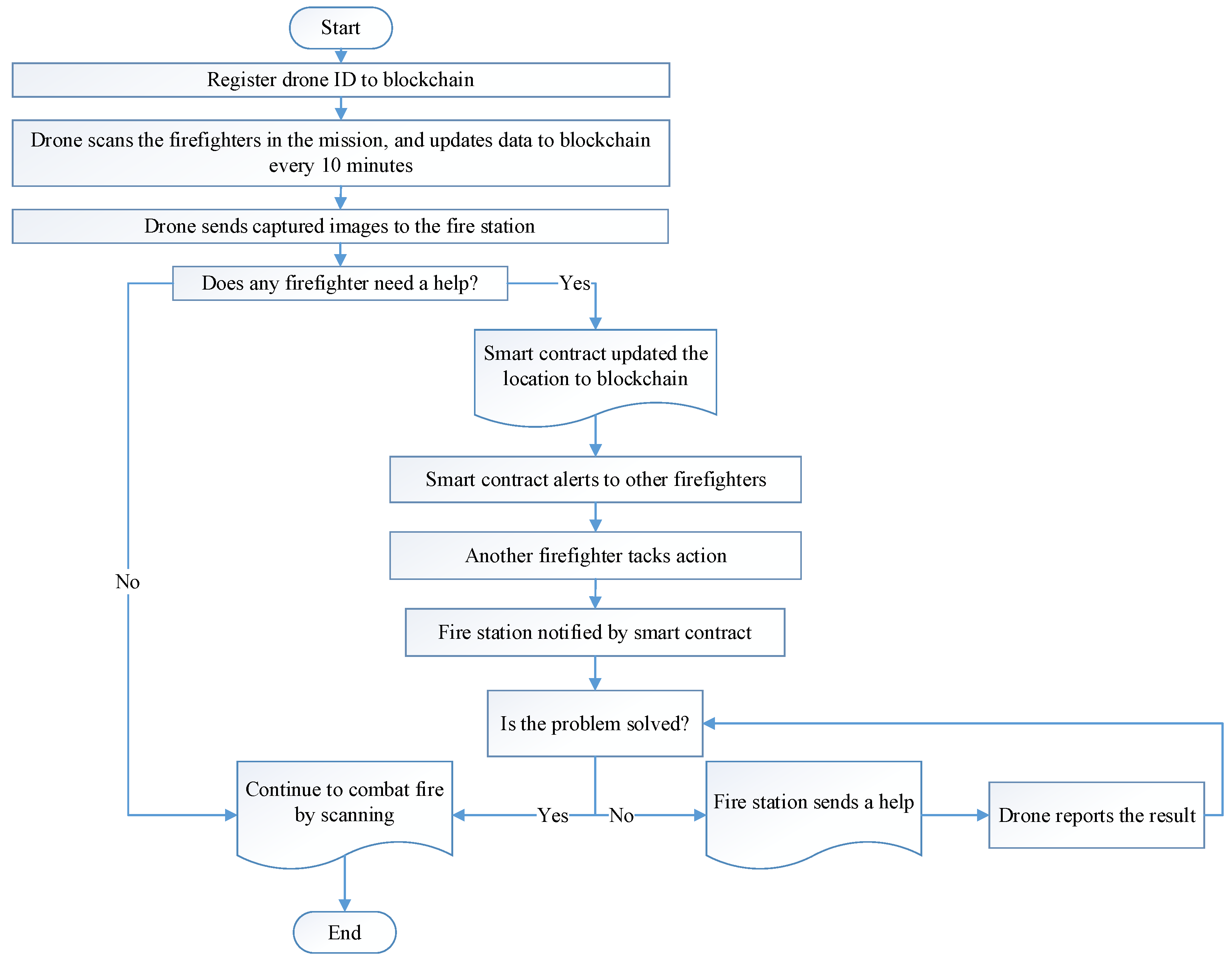
4.2. Drone for Monitoring the Operation
5. Discussion and Challenges
6. Conclusions
Author Contributions
Funding
Data Availability Statement
Conflicts of Interest
References
- Soubry, I.; Doan, T.; Chu, T.; Guo, X. A Systematic Review on the Integration of Remote Sensing and GIS to Forest and Grassland Ecosystem Health Attributes, Indicators, and Measures. Remote Sens. 2021, 13, 3262. [Google Scholar] [CrossRef]
- Zaitseva, E.; Stankevich, S.; Kozlova, A.; Piestova, I.; Levashenko, V.; Rusnak, P. Assessment of the Risk of Disturbance Impact on Primeval and Managed Forests Based on Earth Observation Data Using the Example of Slovak Eastern Carpathians. IEEE Access 2021, 9, 162847–162856. [Google Scholar] [CrossRef]
- Sannigrahi, S.; Pilla, F.; Basu, B.; Basu, A.S.; Sarkar, K.; Chakraborti, S.; Joshi, P.K.; Zhang, Q.; Wang, Y.; Bhatt, S.; et al. Examining the effects of forest fire on terrestrial carbon emission and ecosystem production in India using remote sensing approaches. Sci. Total Environ. 2020, 725, 138331. [Google Scholar] [CrossRef] [PubMed]
- Toledo-Castro, J.; Caballero-Gil, P.; Rodríguez-Pérez, N.; Santos-González, I.; Hernández-Goya, C.; Aguasca-Colomo, R. Forest Fire Prevention, Detection, and Fighting Based on Fuzzy Logic and Wireless Sensor Networks. Complexity 2018, 2018, 1639715. [Google Scholar] [CrossRef]
- Bashoor, M. Chief Concerns: Technology & Tradition. Available online: https://www.powerdms.com/policy-learning-center/technology-in-the-fire-service (accessed on 1 June 2017).
- Arif, M.; Alghamdi, K.K.; Sahel, S.A.; Alosaimi, S.O.; Alsahaft, M.E.; Alharthi, M.A.; Arif, M. Role of Machine Learning Algorithms in Forest Fire Management: A Literature Review. Int. J. Robot. Autom 2021, 5, 212–216. [Google Scholar] [CrossRef]
- Dampage, U.; Bandaranayake, L.; Wanasinghe, R.; Kottahachchi, K.; Jayasanka, B. Forest fire detection system using wireless sensor networks and machine learning. Sci. Rep. 2022, 12, 46. [Google Scholar] [CrossRef] [PubMed]
- Pais, C.; Carrasco, J.; Martell, D.L.; Weintraub, A.; Woodruff, D.L. Cell2Fire: A Cell-Based Forest Fire Growth Model to Support Strategic Landscape Management Planning. Front. For. Glob. Change 2021, 4, 692706. [Google Scholar] [CrossRef]
- Naderpour, M.; Rizeei, H.M.; Khakzad, N.; Pradhan, B. Forest fire induced Natech risk assessment: A survey of geospatial technologies. Reliab. Eng. Syst. Saf. 2019, 191, 106558. [Google Scholar] [CrossRef]
- Ban, Y.; Zhang, P.; Nascetti, A.; Bevington, A.R.; Wulder, M.A. Near Real-Time Wildfire Progression Monitoring with Sentinel-1 SAR Time Series and Deep Learning. Sci. Rep. 2020, 10, 1322. [Google Scholar] [CrossRef]
- Innocente, M.S.; Grasso, P. Self-organising swarms of firefighting drones: Harnessing the power of collective intelligence in decentralised multi-robot systems. J. Comput. Sci. 2019, 34, 80–101. [Google Scholar] [CrossRef]
- Ferrandez, S.M.; Harbison, T.; Weber, T.; Sturges, R.; Rich, R. Optimization of a truck-drone in tandem delivery network using k-means and genetic algorithm. J. Ind. Eng. Manag. 2016, 9, 15. Available online: http://inis.iaea.org/search/search.aspx?orig_q=RN:48050833 (accessed on 26 April 2016). [CrossRef]
- Walmart Testing Warehouse Drones to Catalog and Manage Inventory. Available online: https://www.supplychain247.com/article/walmart_testing_warehouse_drones_to_manage_inventory (accessed on 3 June 2016).
- Raj, A.; Sah, B. Analyzing critical success factors for implementation of drones in the logistics sector using grey-DEMATEL based approach. Comput. Ind. Eng. 2019, 138, 106118. [Google Scholar] [CrossRef]
- Yadav, V.; Damle, M.; Pathak, P.; Pal, P.R. Humanitarian Impact of Drones in Healthcare and Disaster Management. Int. J. Recent Technol. Eng. 2019, 7, 201–205. [Google Scholar]
- Arashpour, M.; Kamat, V.; Heidarpour, A.; Hosseini, M.R.; Gill, P. Computer vision for anatomical analysis of equipment in civil infrastructure projects: Theorizing the development of regression-based deep neural networks. Autom. Constr. 2022, 137, 104193. [Google Scholar] [CrossRef]
- Arashpour, M.; Ngo, T.; Li, H. Scene understanding in construction and buildings using image processing methods: A comprehensive review and a case study. J. Build. Eng. 2021, 33, 101672. [Google Scholar] [CrossRef]
- Alladi, T.; Chamola, V.; Sahu, N.; Guizani, M. Applications of blockchain in unmanned aerial vehicles: A review. Veh. Commun. 2020, 23, 100249. [Google Scholar] [CrossRef]
- Alsamhi, S.H.; Almalki, F.A.; AL-Dois, H.; Shvetsov, A.V.; Ansari, M.S.; Hawbani, A.; Gupta, S.K.; Lee, B. Multi-Drone Edge Intelligence and SAR Smart Wearable Devices for Emergency Communication. Wirel. Commun. Mob. Comput. 2021, 2021, 6710074. [Google Scholar] [CrossRef]
- Alrebdi, N.; Alabdulatif, A.; Iwendi, C.; Lian, Z. SVBE: Searchable and verifiable blockchain-based electronic medical records system. Sci. Rep. 2022, 12, 266. [Google Scholar] [CrossRef]
- She, W.; Liu, Q.; Tian, Z.; Chen, J.-S.; Wang, B.; Liu, W. Blockchain Trust Model for Malicious Node Detection in Wireless Sensor Networks. IEEE Access 2019, 7, 38947–38956. [Google Scholar] [CrossRef]
- Dorigo, M. Blockchain technology for robot swarms: A shared knowledge and reputation management system for collective estimation. In Proceedings of the 11th International Conference, 4–6 April 2018; p. 425. [Google Scholar]
- Nakamoto, S. Bitcoin: A Peer-to-Peer Electronic Cash System. Available online: https://metzdowd.com (accessed on 20 July 2019).
- Datta, S.; Sinha, D. BESDDFFS: Blockchain and EdgeDrone based secured data delivery for forest fire surveillance. Peer Peer Netw. Appl. 2021, 14, 3688–3717. [Google Scholar] [CrossRef]
- Chang, Z.; Guo, W.; Guo, X.; Chen, T.; Min, G.; Abualnaja, K.M.; Mumtaz, S. Blockchain-Empowered Drone Networks: Architecture, Features, and Future. IEEE Netw. 2021, 35, 86–93. [Google Scholar] [CrossRef]
- Satheesh Kumar, M.; Vimal, S.; Jhanjhi, N.Z.; Dhanabalan, S.S.; Alhumyani, H.A. Blockchain based peer to peer communication in autonomous drone operation. Energy Rep. 2021, 7, 7925–7939. [Google Scholar] [CrossRef]
- Calvaresi, D.; Mualla, Y.; Najjar, A.; Galland, S.; Schumacher, M. Explainable multi-agent systems through blockchain technology. In Proceedings of the International Workshop on Explainable, Transparent Autonomous Agents and Multi-Agent Systems, Montreal, QC, Canada, 13–14 May 2019; pp. 41–58. [Google Scholar]
- David, G.; Mark, S.; Jaesik, C.; Timothy, M.; Simone, S.; Guang-Zhong, Y. XAI—Explainable artificial intelligence. Sci. Robot. 2019, 4, eaay7120. [Google Scholar] [CrossRef]
- The Trust Machine- The Technology Behind Bitcoin Could Transform How the Economy Works. Available online: https://www.economist.com/leaders/2015/10/31/the-trust-machine (accessed on 31 October 2015).
- Li, H.; Li, M. Patent data access control and protection using blockchain technology. Sci. Rep. 2022, 12, 2772. [Google Scholar] [CrossRef] [PubMed]
- Frankenfield, J. What Is a Smart Contract? Investopedia 2021. Available online: https://www.investopedia.com/terms/s/smart-contracts.asp (accessed on 25 June 2019).
- Mahmudnia, D.; Arashpour, M.; Yang, R. Blockchain in construction management: Applications, advantages and limitations. Autom. Constr. 2022, 140, 104379. [Google Scholar] [CrossRef]
- Zhang, Y.; Wang, T.; Yuen, K.-V. Construction site information decentralized management using blockchain and smart contracts. Comput. Civ. Infrastruct. Eng. 2021, 37, 1450–1467. [Google Scholar] [CrossRef]
- Mao, D.; Hao, Z.; Wang, F.; Li, H. Novel Automatic Food Trading System Using Consortium Blockchain. Arab. J. Sci. Eng. 2018, 44, 3439–3455. [Google Scholar] [CrossRef]
- Yuan, K.; Yan, Y.; Xiao, T.; Zhang, W.; Zhou, S.; Jia, C. Privacy-Protection Scheme of a Credit-Investigation System Based on Blockchain. Entropy 2021, 23, 1657. [Google Scholar] [CrossRef]
- Szabo, N. Formalizing and Securing Relationships on Public Networks. First Monday. 1997, 2. [Google Scholar] [CrossRef]
- Gürsoy, G.; Brannon, C.M.; Gerstein, M. Using Ethereum blockchain to store and query pharmacogenomics data via smart contracts. BMC Med. Genomics 2020, 13, 74. [Google Scholar] [CrossRef]
- Eenmaa, H.; Schmidt-Kessen, M. Smart Contracts: Reducing Risks in Economic Exchange with No-Party Trust? Eur. J. Risk Regul. 2019, 10, 245–262. [Google Scholar] [CrossRef]
- Thompson, M.; Calkin, D.; Herynk, J.; Mchugh, C.; Short, K. Airtankers and wildfire management in the US Forest Service: Examining data availability and exploring usage and cost trends. Int. J. Wildland Fire 2013, 22, 223–233. [Google Scholar] [CrossRef]
- Butler, B. Wildland firefighter safety zones: A review of past science and summary of future needs. Int. J. Wildland Fire 2014, 999, 1. [Google Scholar] [CrossRef]
- Floreano, D.; Wood, R.J. Science, technology and the future of small autonomous drones. Nature 2015, 521, 460–466. [Google Scholar] [CrossRef]
- Giuseppi, A.; Germanà, R.; Fiorini, F.; Delli Priscoli, F.; Pietrabissa, A. UAV Patrolling for Wildfire Monitoring by a Dynamic Voronoi Tessellation on Satellite Data. Drones 2021, 5, 130. [Google Scholar] [CrossRef]
- Tehseen, A.; Zafar, N.A.; Tariq Ali, F.J.; Alkhammash, E.H. Formal Modeling of IoT and Drone-Based Forest Fire Detection and Counteraction System. Electronics 2022, 11, 128. [Google Scholar] [CrossRef]
- Aydin, B.; Selvi, E.; Tao, J.; Starek, M.J. Use of Fire-Extinguishing Balls for a Conceptual System of Drone-Assisted Wildfire Fighting. Drones 2019, 3, 17. [Google Scholar] [CrossRef]
- Bharany, S.; Sharma, S.; Frnda, J.; Shuaib, M.; Khalid, M.I.; Hussain, S.; Iqbal, J.; Ullah, S.S. Wildfire Monitoring Based on Energy Efficient Clustering Approach for FANETS. Drones 2022, 6, 193. [Google Scholar] [CrossRef]
- Ausonio, E.; Bagnerini, P.; Ghio, M. Drone Swarms in Fire Suppression Activities: A Conceptual Framework. Drones 2021, 5, 17. [Google Scholar] [CrossRef]
- Sakellariou, S.; Tampekis, S.; Samara, F.; Sfougaris, A.; Christopoulou, O. Review of state-of-the-art decision support systems (DSSs) for prevention and suppression of forest fires. J. For. Res. 2017, 28, 1107–1117. [Google Scholar] [CrossRef]
- Vahdati, M.; Gholizadeh HamlAbadi, K.; Saghiri, A.M. IoT-Based Healthcare Monitoring Using Blockchain. In Applications of Blockchain in Healthcare; Namasudra, S., Deka, G.C., Eds.; Springer: Singapore, 2021; pp. 141–170. [Google Scholar] [CrossRef]
- Mhaisen, N.; Fetais, N.; Erbad, A.; Mohamed, A.; Guizani, M. To chain or not to chain: A reinforcement learning approach for blockchain-enabled IoT monitoring applications. Future Gener. Comput. Syst. 2020, 111, 39–51. [Google Scholar] [CrossRef]
- Hathaliya, J.; Sharma, P.; Tanwar, S.; Gupta, R. Blockchain-Based Remote Patient Monitoring in Healthcare 4.0. In Proceedings of the 2019 IEEE 9th International Conference on Advanced Computing (IACC), Tiruchirappalli, India, 13–14 December 2019; pp. 87–91. [Google Scholar] [CrossRef]
- Ratta, P.; Kaur, A.; Sharma, S.; Shabaz, M.; Dhiman, G. Application of Blockchain and Internet of Things in Healthcare and Medical Sector: Applications, Challenges, and Future Perspectives. J. Food Qual. 2021, 2021, 7608296. [Google Scholar] [CrossRef]
- Barka, E.; Dahmane, S.; Kerrache, C.A.; Khayat, M.; Sallabi, F. STHM: A Secured and Trusted Healthcare Monitoring Architecture Using SDN and Blockchain. Electronics 2021, 10, 1787. [Google Scholar] [CrossRef]
- Khan, A.A.; Laghari, A.A.; Liu, D.-S.; Shaikh, A.A.; Ma, D.-D.; Wang, C.-Y.; Wagan, A.A. EPS-Ledger: Blockchain Hyperledger Sawtooth-Enabled Distributed Power Systems Chain of Operation and Control Node Privacy and Security. Electronics 2021, 10, 2395. [Google Scholar] [CrossRef]
- Górski, T.; Bednarski, J.; Chaczko, Z. Blockchain-based renewable energy exchange management system. In Proceedings of the 2018 26th International Conference on Systems Engineering (ICSEng), Sydney, NSW, Australia, 18–20 December 2018; pp. 1–6. [Google Scholar] [CrossRef]
- Van Cutsem, O.; Ho Dac, D.; Boudou, P.; Kayal, M. Cooperative energy management of a community of smart-buildings: A Blockchain approach. Int. J. Electr. Power Energy Syst. 2020, 117, 105643. [Google Scholar] [CrossRef]
- Alcarria, R.; Bordel, B.; Robles, T.; Martín, D.; Manso-Callejo, M.-Á. A Blockchain-Based Authorization System for Trustworthy Resource Monitoring and Trading in Smart Communities. Sensors 2018, 18, 3561. [Google Scholar] [CrossRef]
- Majd, A.; Loni, M.; Sahebi, G.; Daneshtalab, M. Improving Motion Safety and Efficiency of Intelligent Autonomous Swarm of Drones. Drones 2020, 4, 48. [Google Scholar] [CrossRef]
- Dawaliby, S.; Aberkane, A.; Bradai, A. Blockchain-Based IoT Platform for Autonomous Drone Operations Management. In Proceedings of the 2nd ACM MobiCom Workshop on Drone Assisted Wireless Communications for 5G and Beyond, London, UK, 25 September 2020; pp. 31–36. [Google Scholar]
- Košťál, K.; Helebrandt, P.; Belluš, M.; Ries, M.; Kotuliak, I. Management and Monitoring of IoT Devices Using Blockchain. Sensors 2019, 19, 856. [Google Scholar] [CrossRef]
- Torky, M.; El-Dosuky, M.; Goda, E.; Snášel, V.; Hassanien, A.E. Scheduling and Securing Drone Charging System Using Particle Swarm Optimization and Blockchain Technology. Drones 2022, 6, 237. [Google Scholar] [CrossRef]
- Rathore, S.; Wook Kwon, B.; Park, J.H. BlockSecIoTNet: Blockchain-based decentralized security architecture for IoT network. J. Netw. Comput. Appl. 2019, 143, 167–177. [Google Scholar] [CrossRef]
- Firefighting Drones Help Localities Battle Blazes in the Wild and in Cities. Available online: https://edms.energy.gov/Articles/Firefighting%20Drones%20Help%20Localities%20Battle%20Blazes%20in%20the%20Wild%20and%20in%20Cities.aspx (accessed on 21 December 2021).
- Alsamhi, S.H.; Lee, B.; Guizani, M.; Kumar, N.; Qiao, Y.; Liu, X. Blockchain for decentralized multi-drone to combat COVID-19 and future pandemics: Framework and proposed solutions. Trans. Emerg. Telecommun. Technol. 2021, 32, e4255. [Google Scholar] [CrossRef]
- Roan, A. How to Test Ethereum Smart Contracts. Better Programming. Available online: https://betterprogramming.pub/how-to-test-ethereum-smart-contracts-35abc8fa199d (accessed on 23 March 2020).
- How fast can Drones Fly? Available online: https://dronesgator.com/how-fast-can-drones-fly (accessed on 25 October 2022).
- Fire Extinguishers. Available online: https://en.wikipedia.org/wiki/Fire_extinguisher (accessed on 15 September 2022).
- Kumar, M.; Cohen, K.; HomChaudhuri, B. Cooperative Control of Multiple Uninhabited Aerial Vehicles for Monitoring and Fighting Wildfires. J. Aerosp. Comput. Inf. Commun. 2011, 8, 1–16. [Google Scholar] [CrossRef]
- Feng, C.; Yu, K.; Bashir, A.; AI-Otaibi, Y.; Lu, Y.; Chen, S.; Zhang, D. Efficient and Secure Data Sharing for 5G Flying Drones: A Blockchain-Enabled Approach. IEEE Netw. 2020, 35, 130–137. [Google Scholar] [CrossRef]
- Buterin, V. A next-generation smart contract and decentralized application platform. White Pap. 2014, 3, 1–36. Available online: https://github.com/ethereum/wiki/wiki/White-Paper (accessed on 29 October 2021).
- Li, B.; Fei, Z.; Zhang, Y. UAV Communications for 5G and Beyond: Recent Advances and Future Trends. IEEE Internet Things J. 2019, 6, 2241–2263. [Google Scholar] [CrossRef]
- Mehta, P.; Gupta, R.; Tanwar, S. Blockchain envisioned UAV networks: Challenges, solutions, and comparisons. Comput. Commun. 2020, 151, 518–538. [Google Scholar] [CrossRef]







| Type | Description |
|---|---|
| Function | checkFirefighters |
| Executed by | Manager |
| Manager address | 0xCE3B046f5F795e45176278Cf431584DBad02674D |
| Transaction index | 22 |
| Transaction Hash | 0x5c8f2a2f951b3f6747484e273c8bc839c8a9410a8eebe134ceb9f18b7c63913d |
Publisher’s Note: MDPI stays neutral with regard to jurisdictional claims in published maps and institutional affiliations. |
© 2022 by the authors. Licensee MDPI, Basel, Switzerland. This article is an open access article distributed under the terms and conditions of the Creative Commons Attribution (CC BY) license (https://creativecommons.org/licenses/by/4.0/).
Share and Cite
Mahmudnia, D.; Arashpour, M.; Bai, Y.; Feng, H. Drones and Blockchain Integration to Manage Forest Fires in Remote Regions. Drones 2022, 6, 331. https://doi.org/10.3390/drones6110331
Mahmudnia D, Arashpour M, Bai Y, Feng H. Drones and Blockchain Integration to Manage Forest Fires in Remote Regions. Drones. 2022; 6(11):331. https://doi.org/10.3390/drones6110331
Chicago/Turabian StyleMahmudnia, Dena, Mehrdad Arashpour, Yu Bai, and Haibo Feng. 2022. "Drones and Blockchain Integration to Manage Forest Fires in Remote Regions" Drones 6, no. 11: 331. https://doi.org/10.3390/drones6110331
APA StyleMahmudnia, D., Arashpour, M., Bai, Y., & Feng, H. (2022). Drones and Blockchain Integration to Manage Forest Fires in Remote Regions. Drones, 6(11), 331. https://doi.org/10.3390/drones6110331

