Smart Environments Design on Industrial Automated Greenhouses †
Abstract
1. Introduction
2. Related Works
3. Smart Greenhouse Design
3.1. Requirement Analysis
- Crop: Temperature, light, water, oxygen, mineral nutrients and other support are the control parameters. Sensors with this data are used as inputs to the automation and optimization processes. RGB sensors capture images daily that can be processed to analyze the evolution of production. Expert users can design different kinds of processes using the images captured.
- Soil: The roots of the plants are surrounded by soil that supports the growing plant. Soil moisture, conductivity or disease control should be treated using sensors and actuators.
- Climate: Plants grow within a limited temperature range. Humidity and temperatures that are too high or too low will reduce production. Vegetable plants and many flowers require large amounts of sunlight. Special plant-growth lamps can be used to grow these plants. In the same way as in the previous cases, sensors and actuators are necessary.
- Water and nutrients: Water Temperature, pH and Electro-Conductivity (EC) are variables that need to be controlled. Soilless growing requires complete and effective hydroponic nutrient solutions. Liquid nutrients (nitrogen, phosphorus, potassium) are prepared by the agronomist.
- Energy: Monitoring energy consumption and renewable generation are important requirements to design sustainable facilities.
- Irrigation: Irrigation time control is important. The plant receives moisture and nutrients using the irrigation process. Irrigation strategies for optimization are important in improving processes.
- User interfaces, data storage, control and communication services must be designed. Tables and graphs with statistical data show data in real time. IoT resources store principal data. Subsequent analysis generates information about the growing process.
- Events detection, classification, and data prediction are new requirements for the proposed value-added services. These services can be designed and developed in any greenhouse subsystem. New operation and integration resources must be introduced.
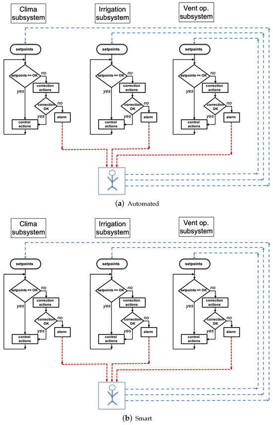
3.2. Smart Greenhouse Model. Hardware and Software Ecosystem
- Hardware platform using embedded devices to integrate greenhouses automated subsystems.
- Software platform with artificial intelligence paradigms that perform prediction and classification tasks to automate new actions.
- IoT communication: If the node implements prediction or classification models, it needs a multiprocess operating system (Linux). If the node only implements a control thread, a microcontroller with a single programming thread is needed.
- Processing capacity: One of the most used IoT protocols is Message Queuing Telemetry Transport (MQTT). The control node must have the necessary communication interfaces to transmit data using this type of communication protocol.
3.3. Facility Model. Automated Greenhouse
- Two air conditioning units with hot/cold system. An extractor. A system of horizontal and vertical screens.
- 18 high-pressure sodium lamps.
- An irrigation system consisting in drip and sprinkler irrigation.
- Six growing tables.
- Two zenithal windows with insect-proof screen (0.40 mm × 0.45 mm of mesh opening).
- A measurement station constituted by an anemometer and weather vane for velocity (Km/h) and direction measurement of the wind, solarimeter for the measure of the global radiation (W/m), and a rain gauge sensor (L/m).
- Temperature (C) and relative humidity (%), sensors inside the greenhouse.
- Temperature (C) and relative humidity (%), sensors outside the greenhouse.
- A fog generator system by means of nebulizer nozzles. Two lateral shading screens that do not allow light through.
- A thermal screen in the roof with a high-quality metallized knitting that moderates day/night temperatures.
- Vent openers by percentage of opening, extractor by on-off control.
- Air conditioning regarding temperature setpoint.
- Thermal screen by percentage of opening with reference to the radiation setpoint.
- Fog system by on-off control with a cyclic temporization.
- Extractor by on-off control in relation to temperature and relative humidity setpoint.
- Light lamps and shading screens by on-off.
4. Experimental Work
4.1. Design Requirements
- Requirements gathering—Understanding and specifying the context of automated facilities.
- Requirements specification—Specifying the agronomist and organizational requirements.
- Design—Producing designs and prototypes.
- Evaluation—Test and capture feedback data.
4.2. First Results
5. Conclusions
Author Contributions
Funding
Conflicts of Interest
References
- Tzounisa, A.; Katsoulasa, N.; Bartzanasb, T.; Kittasa, C. Internet of Things in agriculture, recent advances and future challenges. Biosyst. Eng. 2017, 164, 31–48. [Google Scholar] [CrossRef]
- Houborg, R.; Fisher, J.B.; Skidmore, A.K. Advances in remote sensing of vegetation function and traits. Int. J. Appl. Earth Obs. Geoinf. 2015, 43, 1–6. [Google Scholar] [CrossRef]
- García-Ruiz, R.A.; López-Martínez, J.; Blanco-Claraco, J.L.; Pérez-Alonso, J.; Callejón-Ferre, Á.J. On air temperature distribution and ISO 7726-defined heterogeneity insidea typical greenhouse in Almería. Comput. Electron. Agric. 2018, 151, 264–275. [Google Scholar] [CrossRef]
- Ferrández-Pastor, F.J.; García-Chamizo, J.M.; Nieto-Hidalgo, M.; Mora-Martínez, J. Precision Agriculture Design Method Using a Distributed Computing Architecture on Internet of Things Contex. Sensors 2018, 19, 1731. [Google Scholar] [CrossRef]
- Nóbrega, L.; Gonçalves, P.; Pedreiras, P.; Pereira, J. An IoT-Based Solution for Intelligent Farming. Sensors 2018, 18, 603. [Google Scholar] [CrossRef] [PubMed]
- Feng, X.; Yan, F.; Liu, X. Study of Wireless Communication Technologies on Internet of Things for Precision Agriculture. Wirel. Pers. Commun. 2019, 1–18. [Google Scholar] [CrossRef]
- von Elsner, B.; Briassoulis, D.; Waaijenberg, D.; Mistriotis, A.; von Zabeltitz, C.; Gratraud, J.; Russo, G.; Suay-Cortes, R. Review of Structural and Functional Characteristics of Greenhouses in European Union Countries, Part II: Typical Designs. J. Agric. Eng. Res. 2000, 75, 111–126. [Google Scholar] [CrossRef]
- Bethke, J.A.; Redak, R.A.; Paine, T.D. Screens deny specific pests entry to greenhouses. Calif. Agric. 1994, 48, 37–40. [Google Scholar] [CrossRef][Green Version]
- Teitel, M. The effect of insect-proof screens in roof openings on greenhouse microclimate. Agric. For. Meteorol. 2001, 110, 13–25. [Google Scholar] [CrossRef]
- Klose, F.; Tantau, H.J. Test of insect screens—Measurement and evaluation of the air permeability and light transmission. Eur. J. Hort. Sci. 2004, 69, 235–243. [Google Scholar]
- Zhang, Z.; Gates, R.S.; Zou, Z.R.; Hu, X.H. Evaluation of ventilation performance and energy efficiency of greenhouse fans. Int. J. Agric. Biol. Eng. 2015, 8, 103–110. [Google Scholar]
- Arbel, A.; Barak, M.; Shklyar, A. Combination of forced ventilation and fogging systems for cooling greenhouses. Biosyst. Eng. 2003, 84, 45–55. [Google Scholar] [CrossRef]
- Sabeh, N.C.; Giacomelli, G.A.; Kubota, C. Water Use for Pad and fan Evaporative Cooling of a Greenhouse in a Semi-arid Climate; International Society for Horticultural Science (ISHS): Leuven, Belgium, 2006. [Google Scholar]
- Davies, P.A. A solar cooling system for greenhouse food production in hot climates. Solar Energy 2005, 79, 661–668. [Google Scholar] [CrossRef]
- Ganguly, A.; Ghosh, S. Modeling and analysis of a fan-pad ventilated floricultural greenhouse. Energy Build. 2007, 39, 1092–1097. [Google Scholar] [CrossRef]
- Ilić, Z.S.; Milenković, L.; Stanojević, L.; Cvetković, D.; Fallik, E. Effects of the modification of light intensity by color shade nets on yield and quality of tomato fruits. Scientia Horticulturae 2012, 139, 90–95. [Google Scholar] [CrossRef]
- Wu, T.; Lin, Y.; Zheng, L.; Guo, Z.; Xu, J.; Liang, S.; Liu, Z.; Lu, Y.; Shih, T.; Chen, Z. Analyses of multi-color plant-growth light sources in achieving maximum photosynthesis efficiencies with enhanced color qualities. Optics Express 2018, 26, 4135–4147. [Google Scholar] [CrossRef] [PubMed]
- Mohapatra, A.G.; Lenka, S.K. Neural Network Pattern Classification and Weather Dependent Fuzzy Logic Model for Irrigation Control in WSN Based Precision Agriculture. Phys. Procedia 2016, 78, 499–506. [Google Scholar] [CrossRef]
- Saylan, L.; Kimura, R.; Caldag, B.; Akalas, N. Modeling of Soil Water Content for Vegetated Surface by Artificial Neural Network and Adaptive Neuro-Fuzzy Inference System. Ital. J. Agrometeorol. 2017, 22, 37–44. [Google Scholar]






| Services | Hardware | Software | Data | Process |
|---|---|---|---|---|
| Subsystems integration | Controller embedded and server nodes | Climate, irrigation, vent opener and extraction control algorithms communication algorithms | Sensors Climate: inside and outside data Climate: weather forecast Irrigation: soil moisture, Ph and Conductivity Renewable power: weather forecast, power generation Actuators Climate: temperature setpoint Irrigation: schedule electro valve Vent opener: open regulation Extractor: ON/OFF | Install new controllers Install new sensors/actuators algorithms implementation interfaces and communication implementation testing and validation |
| Climatic prediction | Climate controller Server node | Prediction algorithms on server node using: prediction tree paradigms, neural networks or any other prediction AI paradigm | Dataset with data stored: weather inside and outside and weather forecast, temperature set point, extractor and vent opener | Data collection Data analysis Statistic |
| Smart control | Embedded controller server node | Machine learning algorithms using: prediction tree paradigms, neural networks or any other prediction AI paradigm | Datasets: control variables actuator sensors, set points, control feedback dataset | Data collection Data analysis Statistic |
| Energy management | Embedded controller server node | Energy prediction algorithms using: prediction tree paradigms, neural networks or any other prediction AI paradigm | Datasets: Consumption data Renewable generation data | Data collection Data analysis Statistic |
| Crop growth | Webcam server node | Artificial vision algorithms using: prediction tree paradigms, neural networks or any other prediction AI paradigm | Datasets: plant growth images | Data collection Data analysis Statistic |
| Irrigation optimization | Embedded controller | Optimization algorithms using: prediction tree paradigms, neural networks or any other prediction AI paradigm | Datasets: soil sensors, actuators, climate prediction | Data collection Data analysis Statistic |
Publisher’s Note: MDPI stays neutral with regard to jurisdictional claims in published maps and institutional affiliations. |
© 2019 by the authors. Licensee MDPI, Basel, Switzerland. This article is an open access article distributed under the terms and conditions of the Creative Commons Attribution (CC BY) license (https://creativecommons.org/licenses/by/4.0/).
Share and Cite
Ferrández-Pastor, F.J.; Alcañiz-Lucas, S.; García-Chamizo, J.M.; Platero-Horcajadas, M. Smart Environments Design on Industrial Automated Greenhouses. Proceedings 2019, 31, 36. https://doi.org/10.3390/proceedings2019031036
Ferrández-Pastor FJ, Alcañiz-Lucas S, García-Chamizo JM, Platero-Horcajadas M. Smart Environments Design on Industrial Automated Greenhouses. Proceedings. 2019; 31(1):36. https://doi.org/10.3390/proceedings2019031036
Chicago/Turabian StyleFerrández-Pastor, Francisco Javier, Sara Alcañiz-Lucas, Juan Manuel García-Chamizo, and Manuel Platero-Horcajadas. 2019. "Smart Environments Design on Industrial Automated Greenhouses" Proceedings 31, no. 1: 36. https://doi.org/10.3390/proceedings2019031036
APA StyleFerrández-Pastor, F. J., Alcañiz-Lucas, S., García-Chamizo, J. M., & Platero-Horcajadas, M. (2019). Smart Environments Design on Industrial Automated Greenhouses. Proceedings, 31(1), 36. https://doi.org/10.3390/proceedings2019031036

