Abstract
Chronic Obstructive Pulmonary Disease (COPD) is the third leading cause of death according to the World Health Organization (WHO). Like any chronic disease, the clinical process of COPD affects the patient’s life. Currently, clinical processes are inefficient, causing a loss of quality of life for patients and a high economic increase in the costs borne by family members, health systems and society. This paper presents a new approach to the redesign of the process for the management of COPD based on the use of the strategy of continuous improvement Business Process Management. This approach aims to improve the efficiency of the management of chronic diseases such as COPD, while achieving a higher quality of life and patient satisfaction.
1. Introduction
Chronic diseases constitute a major health problem for all health organizations worldwide. According to the World Health Organization (WHO) [1], chronic diseases are the leading cause of death in the world, representing 60% of deaths worldwide. Among these diseases we can find the chronic obstructive pulmonary disease (COPD), which, in accordance to the WHO, is in the third position of the list of leading causes of death, with 6%. COPD is a combination of different diseases related among them, whose main feature is the difficulty in the breathing process [2].
The global initiative for chronic obstructive lung disease describes the COPD as an avoidable and treatable disease with additional pulmonary effects which may contribute to the patient’s deterioration [3]. COPD is a complex disease which often presents a comorbidity associated to cancer, diabetes, high blood pressure and depression, among others [4]. Smoking is one of the main risk factors to suffer from COPD [3,4,5], although there are other factors which may also contribute to the development of the disease such as genes, age, sex, the lung’s growth, the exposure to particles [3,5] or recurrent respiratory diseases during childhood and bronchial hyperactivity [4].
As any chronic disease, the clinical process associated to COPD extends to the patient’s life. This fact, together with the management models currently used, make most clinical processes be inefficient, causing deterioration in the patient’s quality of life and a high increase in the costs incurred by their relatives, health systems and society in general [3,6,7,8].
Business Process Management (BPM) is one of the most recent strategies of process management and also the one that has a significant impact. It is focused on the continuous improvement of business processes using information technology as one of its main principles in processes execution [9]. So far, in health issues, it has mainly been applied to the improvement of administrative processes. The proposal and novelty of this paper is focused on the application of a BPM model to the COPD clinical process, in order to reduce the problems associated to the current clinical process, with the specific goal of improving the patient’s quality of life while reducing the costs and errors related to that process. More specifically, we focus on the redesign of the current diagnosis process by implementing a new paradigm for the management of COPD. This paper is organized into sections as follows: Section 2 provides a brief review of related works. In Section 3, the Business Process Management strategy is explained. The COPD clinical process is described in Section 4. Section 5 addresses the main weaknesses in the COPD process. The redesign process is proposed in Section 6. In Section 7, Conclusion remarks are presented. Finally, future research lines and next steps are exposed in Section 8.
2. Related Literature
In order to treat COPD there currently exist many guidelines, both locally (Spain) and worldwide. Among all of them, we must highlight the one proposed by Global Initiative for Chronic Obstructive Lung Disease (GOLD) [3]. In many countries, this guide has been taken as a reference to adapt the circumstances of each region and their health systems. A key factor when treating the disease as a global process is the use of information and communications technologies (ICTs), which everyday has a more important role in the clinical process, assisting both the medical staff and the patients to control their health for years. Next, we will see some ICTs applications to the clinical processes related to COPD.
In [10] wireless mobile devices are used to communicate data with the spirometer, together with a website designed as a guide tool to support clinical decisions. Also, some decision support systems have been designed for teleassistance applications in COPD patients [11]. There are also telemonitoring solutions through mobile devices via Bluetooth [12].
On the other hand, in [13] we can see a proposal for a specific architecture for COPD patients, where a mobile device collects the data which are stored in a remote server and which can be consulted by medical staff, even making a video call if needed. This architecture also expects to prevent exacerbations in early stages. In [14] there is a study of the impact of mobile devices to treat COPD using a platform that interconnects devices, sensors, and medical centers through different communication protocols. All these aids are only partial solutions in the different sub-processes which make up the COPD clinical process.
Business Process Management (BPM) is shown as a backbone element of the whole clinical process of the disease. Its advantages, which have already been applied in industrial and business areas, make it a suitable methodology for the health area, especially if we bear in mind the target of trying to reduce costs and improve the assistance quality. All the initiatives show the use of ICTs to assist in the diagnostic and treatment processes, but they are not managed by the process, which turns them, once again, in partial solutions to the clinical process. An integral solution through BPM of all the participating agents in a specific clinical process, in this case COPD, may make the whole process subject to a continuous improvement, providing enough flexibility when facing unexpected changes in process. It will make the parts of the process automatic, and it will mean higher savings in the health system expenditure and a noteworthy increase of the patient satisfaction.
The main novelty of our paper lies in the use of business process and IT management strategies as well as the proposal of a comprehensive management framework for the entire process, which will allow its automatization. Thus, the disease is treated globally, with the process itself coordinating the actors and tasks involved in it.
3. Business Process Management
BPM is a strategy oriented to the continuous improvement which includes ICTs as one of its main pillars in order to reach the strategic goals of the organizations. Unlike other business management strategies, BPM offers capabilities and techniques which allow a flexible and dynamic management aligning strategic goals, the business processes which support it, and the technologies which allow it to be automatic [15]. In order to do so, BPM defines a life cycle which is made up of the following stages: discovery, design, implementation, deployment, execution, interaction, control, monitoring, analysis, and optimization [16].
Associated to the BPM paradigm, there have arisen software platforms denominated BPM systems, which implement their whole cycle and offer a set of techniques and technologies that make those stages more dynamic. Each of these stages will have an important role in the redesign of the COPD management process, which will allow the identification of several weaknesses as duplicated tasks, activities with no value for the patient, over-bureaucratized tasks or bottlenecks inside the same process.
BPM applied to the clinical process studied shows a new approach to manage an innovative process from the current state of the clinical process in a specific moment, and being different from reengineering, which considers creating such improvement from the redefinition of the whole process. This new approach of the whole COPD clinical process provides a higher flexibility and agility to adapt to change. It enables the integration of the process information which is scattered in different systems. It lines up the goals inner to the process together with the strategic ones, and it enables a continuous improvement and efficiency thanks to decrease the cost of inefficient subtasks or activities, through process-centered technology.
In this paper, we have made a matching of the BPM stages with the process followed for business process reengineering (Figure 1).
Figure 1.
BPM life cycle applied to COPD clinical process.
4. COPD Clinical Process
This section will deal with the discovery stage of the COPD clinical process and will have the goal of understanding and knowing thoroughly how such disease is currently managed (AS_IS process), what tasks are performed, who is responsible, and what roles are involved in them, in order to later analyze the weaknesses. This study is based on the analysis of different medical guidelines, both worldwide [3,17,18] and nationwide, that is, spanish guidelines [19,20].
From the study it is gathered that, although all the guidelines define a group of common tasks, each of them establishes a series of subtasks or specific procedures according to the environment where the implementation is developed (geographic location, primary care centers, hospitals, etc.), which show a lack of a de facto standard. Besides, all these guidelines are presented as procedures (oriented to the development of the task itself) much more than as processes, which are centered in the patients and in how to add value to satisfy their needs. Given the lack of standardization and the heterogeneity in the implementation of the clinical process for the diagnosis and treatment of COPD in the different guidelines, in this study we have taken as a reference the management of the COPD clinical process in primary care centers from the Spanish public health system.
The current COPD process involves several human teams participating in the different tasks, which implies the need of adequate coordination among them in order to avoid problems which could affect the patients. Initially, the process in primary care centers implies an initial clinical evaluation from doctors and the nurses. In this evaluation, they register in the clinical record those data associated to smoking and risk work exposure of the patient. If patients are under 45 years of age, they are asked about family records. Also, a check of visual suggestive symptoms and signs of the disease is performed. Once the evaluation is finished, one of the most conclusive tasks when detecting COPD, the spirometry, is performed generally by the medical staff, although there are exceptions. This test is registered in the medical record together with the degree of dyspnea and the disease stage. Also, a physical examination is performed in order to detect the presence of cyanosis, tachypnea, edemas and other symptoms. The nurse may perform complementary tests such as a spirometry with bronchodilator, a thoracic X-ray, a complete blood count, an ECG and a pulse oximetry. Once the medical staff confirm the disease, the nursing service will provide the patient with a document with recommendations for COPD.
5. Problems and Weaknesses in the COPD Management Process
Nowadays, the COPD clinical process in primary care centers has a large number of inefficiencies and weaknesses. Among the main problems detected is the economic cost of the clinical process of COPD [7,8]. A factor that affects the cost of treatment is the high percentage of visits to primary schools due to exacerbations (10%) [21], the high cost of medications [22], inaccurate diagnosis or an inadequate use of diagnosis tests such as spirometries [21]. Moreover the number of physicians who perform the spirometry test in each of the visits is really low [22], either because the device is not available, or because the health personnel do not know in depth all the techniques and treatments of the disease, limited to old protocols [23]. In fact, less than 30% of the primary care centers have personnel expert in the use and performance of the diagnostic test of spirometry [24]. This implies a second visit to carry out the test. It is also highlighted that in the same diagnosis, there is a lack of detection of symptoms of depression and anxiety in patients with COPD, which often leads to worsening and worse recovery of the patient, especially in exacerbation status [25]. Elevated exacerbations in patients suffering from COPD is another of the weaknesses detected. It is also significant that a high percentage of patients with COPD continue to smoke (37%) [22]. This shortage has repercussions on both economic costs due to hospitalization and labor costs in terms of days of work [8].
Furthermore, an aspect to be highlighted is the lack of standardization of the process as well as the inefficient coordination that often occurs between the different medical teams that treat each pathology individually and not as a single process for the patient [21,24,26]. Another important aspect is the lack of health education, self-help and patient involvement in decision-making [21]. Follow up in many other aspects associated with COPD that surround the patient, allow the disease to be controlled in an efficient way, being able to coordinate the various comorbidities that the patient could present among the different health areas. Thus, we see that insufficient attention is paid to the nutritional aspect in patients with COPD since there is no general guide in this regard [27]. There is also a low percentage (between 10%–15%) of communication of self-care guides [24].
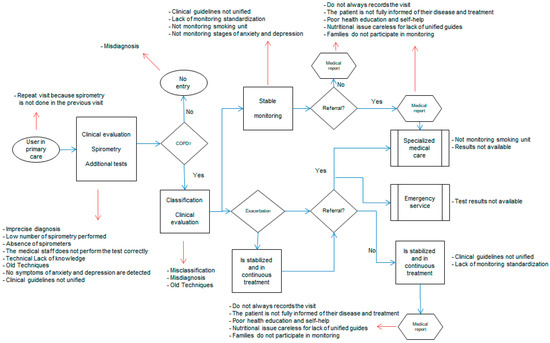
As a result of this analysis, the process of diagnosis and treatment of COPD in the centers is shown in the following graph (Figure 2) of primary care following the guide of the process of care of COPD [28] identifying in which stages the detected deficiencies take place.
Figure 2.
COPD clinical process with the detected weaknesses.
6. Redesign Process
Once the clinical process has been analyzed and its problems and weaknesses have been detected, we are going to describe the redesign and modeling the COPD diagnosis sub-process. It is in this sub-process where most deficiencies are produced, which implies an additional cost, as well as a patient’s lower satisfaction. The diagnosis sub-process comprises the patient’s clinical evaluation, the spirometry test, and other optional complementary tests. The redesign process starts with the definition of the goals for the diagnosis of COPD patients who have not been previously diagnosed. The goals are:
- Reducing the number of the patient’s unnecessary visits.
- Performing the spirometry test in 100% of the cases when patients may suffer from the disease. With this goal, we expect to always perform this basic test in order to determine COPD.
- Registering the spirometry test and other complementary tests in the medical record.
- Traceability of all the tasks involved and real time communication of these tasks, as well as registering the timing of each of them.
In order to measure the degree in which the aforementioned goals are accomplished, we have defined a series of Key Performance Indicators (KPIs) which will help us to measure the different activities which form the diagnosis throughout the time (Table 1). The KPIs that we are going to keep in mind for each objective are shown in the following table:
Table 1.
KPIs for the redesign stage.
The redesign of the process shown in Figure 3 starts when the patient asks for an appointment. The information system generates a previous questionnaire to be completed by the patient. This questionnaire has simple but well-focused questions, and it allows detecting the possible cases of COPD patients in a generic way. The performance of a complete questionnaire allows us to know more accurately and therefore have more accurate information on the patient’s condition, saving time for the medical staff to re-evaluate the patient with the extra cost of patient care, in addition to being able to perform a more accurate diagnosis of the patient.
Figure 3.
COPD clinical process redesign using BPMN.
If the system is dealing with a possible case of COPD, it starts doing other tasks so that the visit is prepared with the adequate equipment and medical staff. This way, when the patient attends the medical appointment, the necessary tests are performed without waiting inside the medical office, or even without attending a second appointment to have the specific COPD tests performed. Therefore, these tasks will increase the patients’ satisfaction because time associated to formalities in the first medical appointment is reduced. Appointments regarding COPD issues usually take longer than average appointments, so it is necessary for the information system to look for an adequate time for such appointment and, once allocated, it is also necessary to inform the patient. This sub-process allows the patient to have the specific tests performed in order to guarantee a correct diagnosis, increasing again the patient’s satisfaction and avoiding possible cost due to failure in it.
Meanwhile, once nursing staff have been notified by the information system of an appointment with a possible COPD patient, they plan the patient’s assistance. This sub-process involves a series of additional subtasks, such as finding a spirometer, and preparing additional equipment, such as tubes, nozzles, filters, and medical thermal paper, in case the spirometer is not digital. This subtask avoids the patient not having the test performed due to lack of equipment, saving the economic costs associated to a second appointment, both in medical staff and in costs associated to travelling and increasing the patient’s satisfaction (Figure 3).
As it has been said in [21], there is a high percentage of spirometries which are not registered for different reasons, which implies a second visit by the patient. The existence of a spirometer is, therefore, mandatory in the diagnosis process of COPD since it saves short-term economic costs for the health system. The calibration of the spirometer is a very important sub-task since a wrong result could give a serious result with respect to the health of the patient.
A correct calibration means avoiding a second visit, saving costs and improving patient satisfaction. The spirometer test must be performed correctly based on standards that must be known to the nursing staff. Therefore, the update of techniques and spirometry management by the nursing staff is important since it would ensure that the process is correct and therefore there have been no errors that could mean a second visit (Figure 4).
Figure 4.
Registration of clinical records and spirometries.
Once all the patient’s results have been analyzed, the disease will be confirmed, in which case the request for additional tests, such as blood tests, chest X-rays or the 6 min on the treadmill, which would be recorded in the same way in his medical record (Figure 4). This sub-task is a time saving process since the patient could leave the consultation with an appointment for the completion of these complementary tests and avoid having to perform again tests already performed in the specialized center. Finally, creating and communicating the patients’ medical report would help in their psychological and self-esteem aspect and, therefore, in the patients’ satisfaction as they and their families would know at all times about their health and actions to take from that moment onwards. Applying a unified and current self-care guide could highly reduce the number of exacerbations.
7. Conclusions
As a consequence of a higher human life expectancy, the advances in medicine and in medical treatments have achieved that a high percentage of people may live longer, turning potentially deadly diseases into chronic diseases. Currently, national health systems bear a higher economic and management load derived from these chronic diseases, which imply high health expenditure.
The inefficiency problems in clinical processes of chronic diseases, and the lack of integration among medical staff, families and the process itself, are goals to be reached through the implementation of a BPM strategy.
Our proposal has focused on the application of a BPM strategy to the COPD clinical process, proposing a comprehensive management framework which coordinates, globally, all the elements participating in the clinical process management of COPD. The main novelty of our approach consists in the use of business processes, IT management strategies, and the techniques and tools provided by the BPM paradigm applied to the clinical processes of chronic diseases. This way, we can obtain a dynamic model which adapts to the patients’ needs during their disease. Part of this flexibility is due to the concept of process orchestration which easily allows, as a jigsaw puzzle, to replace some options with others.
8. Next Steps and Future Research Lines
We are currently working on the implementation of the proposed model with the support of BPMS Bonita © BPM. We are developing the architecture of the COPD clinical process shown in this paper, and the integration of the existing sub-processes with Bonita Open Solution. It is important to highlight the use of business management processes in the clinical process itself, which until now were only implemented in administrative tasks associated to the clinical process.
During the implementation, and as a future research, we are going to develop the whole clinical process, and not only the diagnostic sub-process, which will enable the dynamic and automatic management of the complete clinical process. In addition, this research is considered to be a first step to obtain a global model which integrates all the clinical processes associated to COPD, from its diagnosis to its treatment and follow-up of the disease.
Funding
This work has been granted by the Ministerio de Economía y Competitividad of the Spanish Government (ref. TIN2014-53067-C3-1-R and ref. BES-2015-073611).
Conflicts of Interest
The authors declare no conflict of interest.
References
- World Health Organization. Chronic Disease and Health Promotion Programme. Available online: http://www.who.int/chp/en/ (accessed on 2 November 2018).
- Conditions NCC for A and C. Chronic Obstructive Pulmonary Disease. Available online: http://www.nice.org.uk/guidance/cg101 (accessed on 2 November 2018).
- Hurd, S.S.; Pauwels, R. Global Initiative for Chronic Obstructive Lung Diseases (GOLD). Pulm. Pharmacol. Ther. 2002, 15, 353–355. [Google Scholar] [CrossRef] [PubMed]
- Network, R.H.; Wa, H. Chronic Obstructive Pulmonary Disease Model of Care; PDF Present; Department of Health, State of Western Australia: East Perth, Australia, 2012; pp. 1–51. [Google Scholar]
- Garrido, V.; González, P. Nuevos avances en el tratamiento de la EPOC. Inf. Ter. Sist. Nac. Salud 2002, 26, 34–43. [Google Scholar]
- Hutchinson, A.; Brand, C.; Irving, L.; Roberts, C.; Thompson, P.; Campbell, D. Acute care costs of patients admitted for management of chronic obstructive pulmonary disease exacerbations: Contribution of disease severity, infection and chronic heart failure. Intern. Med. J. 2010, 40, 364–371. [Google Scholar] [CrossRef] [PubMed]
- Masa, J.F.; Sobradillo, V.; Villasante, C.; Jiménez-Ruiz, C.A.; Fernández-Fau, L.; Viejo, J.L.; Miravitlles, M. Costes de la EPOC en España. Estimación a Partir de un Estudio Epidemiológico Poblacional. Arch. Bronconeumol. 2004, 40, 72–79. [Google Scholar] [CrossRef]
- Fletcher, M.J.; Upton, J.; Taylor-Fishwick, J.; Buist, S.A.; Jenkins, C.; Hutton, J.; Barnes, N.; Van Der Molen, T.; Walsh, J.W.; Jones, P.; et al. COPD uncovered: An international survey on the impact of chronic obstructive pulmonary disease [COPD] on a working age population. BMC Public Health 2011, 11, 612. [Google Scholar] [CrossRef] [PubMed]
- Smith, H.; Fingar, P. Business Process Management the Third Wave. Inf. Manag. 2003, 40, 769–780. [Google Scholar]
- Parker, D.R.; Eaton, C.B.; Ahern, D.K.; Roberts, M.B.; Rafferty, C.; Goldman, R.E.; McCool, F.D.; Wroblewski, J. The Study Design and Rationale of the Randomized Controlled Trial: Translating COPD Guidelines Into Primary Care Practice. Available online: http://onlinelibrary.wiley.com/o/cochrane/clcentral/articles/009/CN-00857009/frame.html (accessed on 2 November 2018).
- Mohktar, M.S.; Lin, K.; Redmond, S.J.; Basilakis, J.; Lovell, N.H. Design of a decision support system using open source software for a home telehealth application. In Proceedings of the International Conference on Instrumentation, Communication, Information Technology and Biomedical Engineering 2011, Bandung, Indonesia, 8–9 November 2011; pp. 298–303. [Google Scholar]
- Pfeiffer, S.; Schneider, H.; Kaiser, M.; Mursina, L. Telemonitoring for COPD patients: Standardized bluetooth interface between medical and mobile devices. Biomed. Tech. 2013, 58. [Google Scholar] [CrossRef] [PubMed]
- Ding, H.; Moodley, Y.; Kanagasingam, Y.; Karunanithi, M. A mobile-health system to manage chronic obstructive pulmonary disease patients at home. In Proceedings of the 2012 Annual International Conference of the IEEE Engineering in Medicine and Biology Society, San Diego, CA, USA, 28 August–1 September 2012. [Google Scholar]
- Zhang, J.; Song, Y.-L.; Bai, C.-X. MIOTIC study: A prospective, multicenter, randomized study to evaluate the long-term efficacy of mobile phone-based Internet of Things in the management of patients with stable COPD. Int. J. Chron. Obstruct. Pulmon. Dis. 2013, 8, 433–438. [Google Scholar] [CrossRef] [PubMed]
- Robi, D.B. Business Process Management Field Guide. CrossTalk J. Def. Softw. Eng. 2012, 25, 30–35. [Google Scholar]
- Harmon, P. Business Process Change: A Manager’s Guide to Improving, Redesigning, and Automating Processes; Morgan Kaufmann: Burlington, MA, USA, 2003. [Google Scholar]
- COPD in over 16s: Diagnosis and Management. Available online: http://www.brit-thoracic.org.uk/standards-of-care/guidelines/nice-guideline-copd-in-over-16s-diagnosis-and-management/ (accessed on 2 November 2018).
- COPD Guidelines: The COPD-X Plan. Available online: http://copdx.org.au/ (accessed on 2 November 2018).
- GesEPOC—Guía Española de la EPOC. Available online: http://www.gesepoc.com/index.php (accessed on 1 December 2017).
- Grupo de Trabajo de la Guía de Práctica Clínica Sobre Atención Integral al Paciente con Enfermedad Pulmonar Obstructiva Crónica (EPOC). Desde la Atención Primaria a la Especializada. Sociedad Española de Medicina de Familia (semFYC) y Sociedad Española de: Atencion Integral Al Paciente Con Enfermedad Pulmonar Obstructiva Cronica Epoc. 2010. Available online: http://www.guiasalud.es/GPC/GPC_468_EPOC_AP_AE.pdf (accessed on 2 November 2018).
- Llauger Roselló, M.A.; Pou, M.A.; Domínguez, L.; Freixas, M.; Valverde, P.; Valero, C. Treating COPD in Chronic Patients in a Primary-Care Setting. Arch. Bronconeumol. 2011, 47, 561–570. [Google Scholar] [CrossRef] [PubMed]
- Martin, L.; Sivori, G.A.R. Encuesta a neumólogos sobre el diagnóstico y tratamiento de EPOC. Medicina 2004, 64, 113–119. [Google Scholar]
- Pacheco del Cerro, E. Plan de cuidados individualizado de paciente con neumonia en un EPOC. Reduca 2012, 4, 127–194. [Google Scholar]
- Aguilar, V. Iagnósticos De Enfermería Prevalentes En Pacientes Con Epoc Tras El Alta Hospitalaria. ENE Rev. Enferm. 2011, 5, 16–24. [Google Scholar]
- Gudmundsson, G.; Gislason, T.; Janson, C.; Lindberg, E.; Suppli Ulrik, C.; Brøndum, E.; Nieminen, M.M.; Aine, T.; Hallin, R.; Bakke, P. Depression, anxiety and health status after hospitalisation for COPD: A multicentre study in the Nordic countries. Respir. Med. 2006, 100, 87–93. [Google Scholar] [CrossRef] [PubMed]
- Guthrie, S.J.; Hill, K.M.; Muers, M.F. Living with severe COPD. A qualitative exploration of the experience of patients in Leeds. Respir. Med. 2001, 95, 196–204. [Google Scholar] [CrossRef] [PubMed]
- Górriz, M. Recomendaciones Dietéticas al alta en Pacientes con Diagnostico de EPOC. 122 (2012). Available online: http://academica-e.unavarra.es/ (accessed on 2 November 2018).
- León Jiménez, A. Proceso Asistencial Integrado Enfermedad Pulmonar Obstructiva Crónica; Respira-Fundación Española del Pulmón-SEPAR: Barcelona, Spain, 2015. [Google Scholar]
Publisher’s Note: MDPI stays neutral with regard to jurisdictional claims in published maps and institutional affiliations. |
© 2018 by the authors. Licensee MDPI, Basel, Switzerland. This article is an open access article distributed under the terms and conditions of the Creative Commons Attribution (CC BY) license (https://creativecommons.org/licenses/by/4.0/).