Dual Mode Pressure Sensing for Lower-Limb Prosthetic Interface †
Abstract
:1. Introduction
2. Related Works
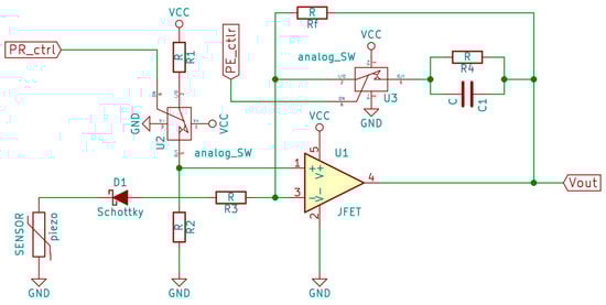
3. Dual Mode System
4. Results
5. Conclusions
Acknowledgments
Conflicts of Interest
References
- LeBlanc, M. Give Hope-Give a Hand-The LN-4 Prosthetic Hand 2008. Available online: http://events.stanford.edu/events/263/26395/ (accessed on 22 June 2017).
- Fourroux Prosthetics. Prosthetic Socket Design. Available online: http://www.fourrouxprosthetics.com/our-approach/prosthetic-socket-design.html (accessed on 22 June 2017).
- Mak, A.F.; Zhang, M.; Boone, D.A. State-of-the-art research in lower-limb prosthetic biomechanics-socket interface: A review. J. Rehabil. Res. Dev. 2001, 38, 161–174. [Google Scholar] [PubMed]
- Rossi, M.; Rizzi, A.; Lorenzelli, L.; Brunelli, D. Portable embedded systems for prosthetic interface stress mapping of lower limbs amputees. In Proceedings of the 2016 IEEE SENSORS, Orlando, FL, USA, 30 October–3 November 2016; pp. 1–3. [Google Scholar]
- Tiwana, M.I.; Shashank, A.; Redmond, S.J.; Lovell, N.H. Characterization of a capacitive tactile shear sensor for application in robotic and upper limb prostheses. Sens. Actuators A Phys. 2011, 165, 164–172. [Google Scholar] [CrossRef]
- Farella, E.; Pieracci, A.; Acquaviva, A. Design and implementation of WiMoCA node for a body area wireless sensor network. In Proceedings of the 2005 Systems Communications (ICW'05, ICMCS'05, SENET'05). Montreal, QC, Canada, 14–17 August 2005, ICHSN'05; pp. 342–347.
- Brunelli, D.; Farella, E.; Rocchi, L.; Dozza, M.; Chiari, L.; Benini, L. Bio-feedback system for rehabilitation based on a wireless body area network. In Proceedings of the Fourth Annual IEEE International Conference on Pervasive Computing and Communications Workshops (PERCOMW'06). Pisa, Italy, 13–17 March 2006. [Google Scholar]
- Rossi, M.; Rizzi, A.; Lorenzelli, L.; Brunelli, D. Remote rehabilitation monitoring with an IoT-enabled embedded system for precise progress tracking. In Proceedings of the 2016 IEEE International Conference on Electronics, Circuits and Systems (ICECS), Monte Carlo, Monaco, 11–14 December 2016; pp. 384–387. [Google Scholar]
- Yogeswaran, N.; Dang, W.; Navaraj, M.T.; Shakthivel, D.; Khan, S.; Polat, E.O.; Gupta, S.; Heidari, H.; Kaboli, M.; Lorenzelli, L.; et al. New materials and advances in making electronic skin for interactive robots. Adv. Robot. 2015, 29, 1359–1373. [Google Scholar] [CrossRef]
- Harada, S.; Kanao, K.; Yamamoto, Y.; Arie, T.; Akita, S.; Takei, K. Fully printed flexible fingerprint-like three-axis tactile and slip force and temperature sensors for artificial skin. ACS Nano 2014, 8, 12851–12857. [Google Scholar] [CrossRef] [PubMed]
- Mat Dev Kits. SensingTex. Available online: http://sensingtex.com/development-kits (accessed on 22 June 2017).
- Rossi, M.; Khouil, A.O.; Lorenzelli, L.; Brunelli, D. Energy neutral 32-channels embedded readout system for IoT-ready fitness equipments. In Proceedings of the IEEE SAS 2016, Catania, Italy, 20–22 April 2016; pp. 1–6. [Google Scholar]





Publisher’s Note: MDPI stays neutral with regard to jurisdictional claims in published maps and institutional affiliations. |
© 2017 by the authors. Licensee MDPI, Basel, Switzerland. This article is an open access article distributed under the terms and conditions of the Creative Commons Attribution (CC BY) license (https://creativecommons.org/licenses/by/4.0/).
Share and Cite
Rossi, M.; Nardello, M.; Lorenzelli, L.; Brunelli, D. Dual Mode Pressure Sensing for Lower-Limb Prosthetic Interface. Proceedings 2017, 1, 593. https://doi.org/10.3390/proceedings1040593
Rossi M, Nardello M, Lorenzelli L, Brunelli D. Dual Mode Pressure Sensing for Lower-Limb Prosthetic Interface. Proceedings. 2017; 1(4):593. https://doi.org/10.3390/proceedings1040593
Chicago/Turabian StyleRossi, Maurizio, Matteo Nardello, Leandro Lorenzelli, and Davide Brunelli. 2017. "Dual Mode Pressure Sensing for Lower-Limb Prosthetic Interface" Proceedings 1, no. 4: 593. https://doi.org/10.3390/proceedings1040593
APA StyleRossi, M., Nardello, M., Lorenzelli, L., & Brunelli, D. (2017). Dual Mode Pressure Sensing for Lower-Limb Prosthetic Interface. Proceedings, 1(4), 593. https://doi.org/10.3390/proceedings1040593

