An α-Robust Galerkin Spectral Method for the Nonlinear Distributed-Order Time-Fractional Diffusion Equations with Initial Singularity
Abstract
1. Introduction
2. Preliminaries
3. -Robust A Priori Error Estimation of the Numerical solution
4. Existence and Uniqueness of the Numerical Solution
5. -Robust Stability and Convergence of the Fully Discrete Scheme
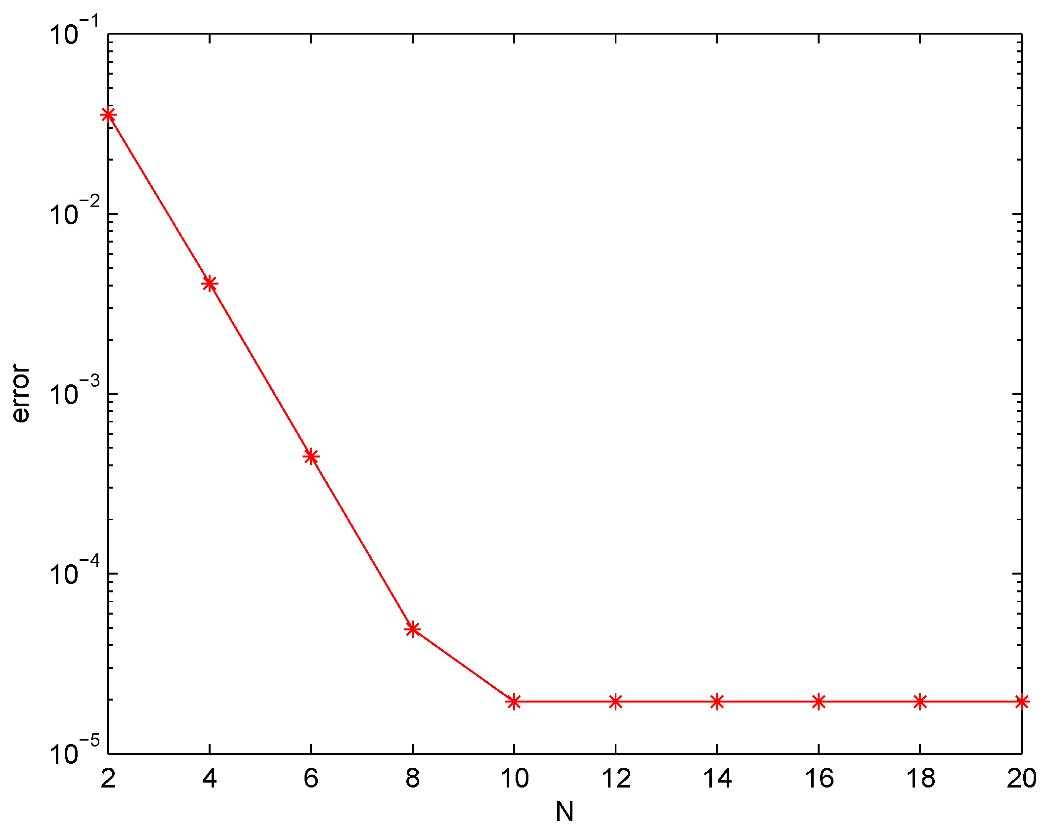
6. Numerical Experiment
7. Conclusions
Author Contributions
Funding
Data Availability Statement
Conflicts of Interest
References
- Scher, H.; Montroll, E. Anomalous transit-time dispersion in amorphous solids. Phys. Rev. B 1975, 12, 2455. [Google Scholar] [CrossRef]
- Caputo, M.; Mainardi, F. Linear models of dissipation in anelastic solids. Riv. Nuovo C. 1971, 1, 161–198. [Google Scholar] [CrossRef]
- Koeller, R.C. Applications of fractional calculus to the theory of viscoelasticity. J. Appl. Mech. 1984, 51, 299–307. [Google Scholar] [CrossRef]
- Lubich, C. Discretized fractional calculus. SIAM J. Math. Anal. 1986, 17, 704–719. [Google Scholar] [CrossRef]
- Sun, Z.Z.; Wu, X.N. A fully discrete difference scheme for a diffusion-wave system. Appl. Numer. Math. 2006, 56, 193–209. [Google Scholar] [CrossRef]
- Lin, Y.M.; Xu, C.J. Finite difference/spectral approximations for the time-fractional diffusion equation. J. Comput. Phys. 2007, 225, 1533–1552. [Google Scholar] [CrossRef]
- Alikhanov, A.A. A new difference scheme for the time fractional diffusion equation. J. Comput. Phys. 2015, 280, 424–438. [Google Scholar] [CrossRef]
- Stynes, M.; O’riordan, E.; Gracia, J.L. Error analysis of a finite difference method on graded meshes for a time-fractional diffusion equation. SIAM J. Numer. Anal. 2017, 55, 1057–1079. [Google Scholar] [CrossRef]
- Jin, B.T.; Lazarov, R.; Zhou, Z. Two fully discrete schemes for fractional diffusion and diffusion-wave equations with nonsmooth data. SIAM J. Sci. Comput. 2016, 38, A146–A170. [Google Scholar] [CrossRef]
- Cao, W.R.; Zeng, F.H.; Zhang, Z.Q.; Karniadakis, G.E. Implicit-explicit difference schemes for nonlinear fractional differential equations with nonsmooth solutions. SIAM J. Sci. Comput. 2016, 38, A3070–A3093. [Google Scholar] [CrossRef]
- Sinai, Y.G. The limiting behavior of a one-dimensional random walk in a random medium. Theory Probab. Appl. 1982, 27, 256–268. [Google Scholar] [CrossRef]
- Chechkin, A.V.; Gorenflo, R.; Sokolov, I.M. Retarding subdiffusion and accelerating superdiffusion governed by distributed order fractional diffusion equations. Phys. Rev. E 2002, 66, 046129. [Google Scholar] [CrossRef] [PubMed]
- Chechkin, A.V.; Klafter, J.; Sokolov, I.M. Fractional Fokker-Planck equation for ultraslow kinetics. Europhys. Lett. 2003, 63, 326–332. [Google Scholar] [CrossRef]
- Hu, X.; Liu, F.; Anh, V.; Turner, I. A numerical investigation of the time distributed-order diffusion model. ANZIAM J. 2014, 55, C464–C478. [Google Scholar] [CrossRef]
- Chen, H.; Lü, S.J.; Chen, W.P. Finite difference/spectral approximations for the distributed order time fractional reaction-diffusion equation on an un bounded domain. J. Comput. Phys. 2016, 315, 84–97. [Google Scholar] [CrossRef]
- Gao, G.H.; Sun, Z.Z. Two alternating direction implicit difference schemes with the extrapolation method for the two-dimensional distributed-order differential equations. Comput. Math. Appl. 2015, 69, 926–948. [Google Scholar] [CrossRef]
- Gao, G.H.; Sun, Z.Z. Two alternating direction implicit difference schemes for two-dimensional distributed-order fractional diffusion equations. J. Sci. Comput. 2016, 66, 1281–1312. [Google Scholar] [CrossRef]
- Sakamoto, K.; Yamamoto, M. Initial value/boundary value problems for fractional diffusion-wave equations and applications to some inverse problems. J. Math. Anal. Appl. 2011, 382, 426–447. [Google Scholar] [CrossRef]
- Ren, J.C.; Chen, H. A numerical method for distributed order time fractional diffusion equation with weak singular solutions. Appl. Math. Lett. 2019, 96, 159–165. [Google Scholar] [CrossRef]
- Shen, J.; Tang, T.; Wang, L.L. Spectral Methods: Algorithm and Application; Springer-Verlag: Berlin/Heidelberg, Gemany, 2011. [Google Scholar]
- Dahlquist, G.Å. Björck, Numerical Methods in Scientific Computing; Society for Industrial and Applied Mathematics: Philadelphia, PA, USA, 2008; Volume 1. [Google Scholar]
- Chen, H.; Hu, X.H.; Ren, J.C.; Sun, T.; Tang, Y.F. L1 scheme on graded mesh for the linearized time fractional KdV equation with initial singularity. Int. J. Mod. Sim. Sci. Comp. 2019, 10, 1941006. [Google Scholar] [CrossRef]
- Temam, R. Navier-Stokes Equations: Theory and Numerical Analysis, Studies in Mathematics and Its Applications 2; North-Holland Publishing: Amsterdam, The Netherlands, 1977. [Google Scholar]
- Chen, H.; Stynes, M. Blow-up of error estimates in time-fractional initial-boundary value problems. IMA J. Numer. Anal. 2021, 41, 974–997. [Google Scholar] [CrossRef]
- Huang, C.B.; Stynes, M.; Chen, H. An α-robust finite element method for a multi-term time-fractional diffusion problem. J. Comput. Appl. Math. 2021, 389, 113334. [Google Scholar] [CrossRef]
- Huang, C.B.; Stynes, M. α-robust error analysis of a mixed finite element method for a time-fractional biharmonic equation Numer. Algorithm 2021, 87, 1749–1766. [Google Scholar] [CrossRef]


| M | ||||||
|---|---|---|---|---|---|---|
| Errors | Rate | Errors | Rate | Errors | Rate | |
| 64 | * | * | * | |||
| 128 | 1.5475 | 1.2859 | 0.9882 | |||
| 256 | 1.6032 | 1.3512 | 1.0265 | |||
| 512 | 1.6454 | 1.3975 | 1.0619 | |||
| 1024 | 1.6785 | 1.4285 | 1.0878 | |||
| J | ||||||
|---|---|---|---|---|---|---|
| Error | Rate | Error | Rate | Error | Rate | |
| 2 | * | * | * | |||
| 4 | 1.9793 | 1.9699 | 1.9745 | |||
| 8 | 1.9964 | 1.9974 | 1.9965 | |||
| 16 | 2.0059 | 2.0206 | 2.0118 | |||
| 32 | 2.0288 | 2.0907 | 2.0537 | |||
Disclaimer/Publisher’s Note: The statements, opinions and data contained in all publications are solely those of the individual author(s) and contributor(s) and not of MDPI and/or the editor(s). MDPI and/or the editor(s) disclaim responsibility for any injury to people or property resulting from any ideas, methods, instructions or products referred to in the content. |
© 2024 by the authors. Licensee MDPI, Basel, Switzerland. This article is an open access article distributed under the terms and conditions of the Creative Commons Attribution (CC BY) license (https://creativecommons.org/licenses/by/4.0/).
Share and Cite
Liu, H.; Lü, S. An α-Robust Galerkin Spectral Method for the Nonlinear Distributed-Order Time-Fractional Diffusion Equations with Initial Singularity. Fractal Fract. 2024, 8, 164. https://doi.org/10.3390/fractalfract8030164
Liu H, Lü S. An α-Robust Galerkin Spectral Method for the Nonlinear Distributed-Order Time-Fractional Diffusion Equations with Initial Singularity. Fractal and Fractional. 2024; 8(3):164. https://doi.org/10.3390/fractalfract8030164
Chicago/Turabian StyleLiu, Haiyu, and Shujuan Lü. 2024. "An α-Robust Galerkin Spectral Method for the Nonlinear Distributed-Order Time-Fractional Diffusion Equations with Initial Singularity" Fractal and Fractional 8, no. 3: 164. https://doi.org/10.3390/fractalfract8030164
APA StyleLiu, H., & Lü, S. (2024). An α-Robust Galerkin Spectral Method for the Nonlinear Distributed-Order Time-Fractional Diffusion Equations with Initial Singularity. Fractal and Fractional, 8(3), 164. https://doi.org/10.3390/fractalfract8030164

