Study on Controllability for Ψ-Hilfer Fractional Stochastic Differential Equations
Abstract
1. Introduction
2. Preliminaries and Assumptions
- (i)
- There exists a constant such that for any
- (i)
- For fixed and are linear and bounded operators withandfor all , where and .
- (ii)
- The operators and are strongly continuous for , that is, for all and , we have
- is relatively compact .
- if .
- .
- For every , .
- , where .
- , where and denote the closure and convex hull of , respectively.
- If the operator is Lipschitz continuous with constant k, then for any bounded subset , where represents the Hausdorff MNC in the Banach space .
3. Results
- (i)
- For all x and for any ν, the function is continuous and there exists s.t. and ∀ satisfies
- (ii)
- is completely continuous and for any bounded set , the set is equicontinuous in H.
- (i)
- is strongly measurable for every y and x. is continuous for a.e. , and is strongly measurable function.
- (ii)
- There exist integrable function ∈∈ and non-decreasing real-valued continuous function s.t.where satisfies
- (iii)
- There exists a function ∈∈ such that for each bounded subset ,for a.e. .
- (i)
- is strongly measurable for every is continuous for a.e. ν belong to J, and is strongly measurable function.
- (ii)
- There exists integrable function ∈∈, and non-decreasing real-valued continuous function such thatwhere satisfies
- (iii)
- There exists a function such that for each bounded subset ,for a.e. ν.
- (i)
- It has an inverse operator , which take the values in Ker , and there exists a positive constant such that .
- (ii)
- For and for any bounded subset , there exists s.t.
4. Applications
4.1. Application 1
4.2. Application 2
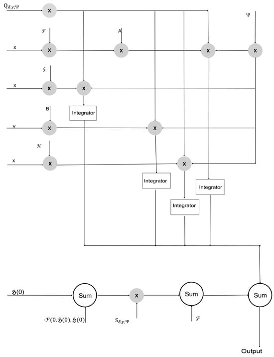
- Product modulator 1 accepts the input and produces the output .
- Product modulator 2 accepts the input and A, and produces the output .
- Product modulator 3 accepts the input and and produces the output .
- Product modulator 4 accepts the input and -function and obtains the output .
- Product modulator 5 accepts the input and produces the output .
- Product modulator 6 accepts the input and and produces the output .
- Product modulator 7 accepts the input and -function, and obtains the output .
- Product modulator 8 accepts the input and B, and produces the output .
- Product modulator 9 accepts the input and and produces the output .
- Product modulator 10 accepts the input and -function and obtains the output .
- Product modulator 11 accepts the input and produces the output .
- Product modulator 12 accepts the input and and produces the output .
- Product modulator 13 accepts the input and -function and obtains the output .
- Product modulator 14 accepts and at time and produces .
- The integrators execute the following value,and produce the integral value over the period .
5. Conclusions
Author Contributions
Funding
Data Availability Statement
Conflicts of Interest
References
- Sousa, J.V.D.C.; De Oliveira, E.C.; Magna, L.A. Fractional calculus and the ESR test. arXiv 2016, arXiv:1701.07379. [Google Scholar]
- Kumar, S.; Kumar, A.; Odibat, Z.M. A nonlinear fractional model to describe the population dynamics of two interacting species. J. Am. Math. Soc. 2017, 40, 4134–4148. [Google Scholar] [CrossRef]
- Das, S.; Gupta, P.K. A mathematical model on fractional Lotka-Volterra equations. J. Theoret. Biol. 2011, 277, 1–6. [Google Scholar] [CrossRef]
- Dipierro, S.; Valdinoci, E. A simple mathematical model inspired by the Purkinje cells: From delayed travelling waves to fractional diffusion. Bull. Math. Biol. 2018, 80, 1849–1870. [Google Scholar] [CrossRef] [PubMed]
- Sousa, J.V.D.C.; De Oliveira, E.C. On the ψ-Hilfer fractional derivative. Commun. Nonlinear Sci. Numer. Simul. 2018, 60, 72–91. [Google Scholar] [CrossRef]
- Sousa, J.V.D.C.; De Oliveira, E.C. A Gronwall inequality and the Cauchy-type problem by means of Ψ-Hilfer operator. arXiv 2017, arXiv:1709.03634. [Google Scholar]
- Kucche, D.K.; Mali, D.A.; Sousa, J.V.D.C. On the nonlinear Ψ-Hilfer fractional differential equations. Comput. Appl. Math. 2019, 38, 73. [Google Scholar] [CrossRef]
- Sousa, J.V.D.C.; Kucche, K.D.; De Oliveira, E.C. Stability of ψ-Hilfer impulsive fractional differential equations. Appl. Math. Lett. 2019, 88, 73–80. [Google Scholar] [CrossRef]
- Mahmudov, N.I. Approximate controllability of semilinear deterministic and stochastic evolution equations in abstract spaces. SIAM J. Control Optim. 2003, 42, 1604–1622. [Google Scholar] [CrossRef]
- Mahmudov, N.I. Finite-approximate controllability of fractional evolution equations: Variational approach. Fract. Calc. Appl. Anal. 2018, 21, 919–936. [Google Scholar] [CrossRef]
- Mahmudov, N.I.; Zorlu, S. Approximate controllability of fractional integro-differential equations involving nonlocal initial conditions. Bound. Value Probl. 2013, 2013, 118. [Google Scholar] [CrossRef][Green Version]
- Chang, Y.K.; Pereira, A.; Ponce, R. Approximate controllability for fractional differential equations of Sobolev type via properties on resolvent operators. Fract. Calc. Appl. Anal. 2017, 20, 963–987. [Google Scholar] [CrossRef]
- Dineshkumar, C.; Udhayakumar, R.; Vijayakumar, V.; Shukla, A.; Nisar, K.S. Results on approximate controllability of neutral integro-differential stochastic system with state-dependent delay. Numer. Methods Partial Differ. Equ. 2024, 40, e22698. [Google Scholar] [CrossRef]
- Dineshkumar, C.; Udhayakumar, R. New results concerning to approximate controllability of Hilfer fractional neutral stochastic delay integro-differential systems. Numer. Methods Partial Differ. Equ. 2021, 37, 1072–1090. [Google Scholar] [CrossRef]
- Kavitha, K.; Vijayakumar, V.; Udhayakumar, R. Results on controllability of Hilfer fractional neutral differential equations with infinite delay via measures of noncompactness. Chaos Solitons Fractals 2020, 139, 110035. [Google Scholar] [CrossRef]
- Zhou, M.; Li, C.; Zhou, Y. Existence of mild solutions for Hilfer fractional evolution equations with almost sectorial operators. Axioms 2022, 11, 144. [Google Scholar] [CrossRef]
- Bedi, P.; Kumar, A.; Abdeljawad, T.; Khan, Z.A.; Khan, A. Existence and approximate controllability of Hilfer fractional evolution equations with almost sectorial operators. Adv. Differ. Equ. 2020, 2020, 615. [Google Scholar] [CrossRef]
- Bose, C.V.; Udhayakumar, R. Analysis on the controllability of Hilfer fractional neutral differential equations with almost sectorial operators and infinite delay via measure of noncompactness. Qual. Theory Dyn. Syst. 2023, 22, 22. [Google Scholar] [CrossRef]
- Sivasankar, S.; Udhayakumar, R. A note on approximate controllability of second-order neutral stochastic delay integro-differential evolution inclusions with impulses. Math. Methods Appl. Sci. 2022, 45, 6650–6676. [Google Scholar] [CrossRef]
- Boudaoui, A.; Slama, A. Approximate controllability of nonlinear fractional impulsive stochastic differential equations with nonlocal conditions and infinite delay. Nonlinear Dyn. Syst. Theory. 2016, 16, 35–48. [Google Scholar]
- Sivasankar, S.; Udhayakumar, R.; Muthukumaran, V.; Gokul, G.; Al-Omari, S. Existence of Hilfer fractional neutral stochastic differential systems with infinite delay. Bull. Karaganda Univ. Math. Ser. 2024, 113, 174–193. [Google Scholar] [CrossRef]
- Chang, Y.K. Controllability of impulsive functional differential systems with infinite delay in Banach spaces. Chaos Solitons Fractals 2007, 22, 22. [Google Scholar] [CrossRef]
- Gu, H.; Trujillo, J.J. Existence of mild solution for evolution equation with Hilfer fractional derivative. Appl. Math. Comput. 2015, 257, 344–354. [Google Scholar] [CrossRef]
- Periago, F.; Straub, B. A functional calculus for almost sectorial operators andapplications to abstract evolution equations. J. Evol. Equ. 2002, 2, 41–68. [Google Scholar] [CrossRef]
- Zhou, Y.; Jiao, F. Existence of mild solutions for fractional neutral evolution equations. Comput. Math. Appl. 2010, 59, 1063–1077. [Google Scholar] [CrossRef]
- Banaś, J. On measures of noncompactness in Banach spaces. Comment. Math. Univ. Carolin. 1980, 21, 131–143. [Google Scholar]
- Wang, J.; Fan, Z.; Zhou, Y. Nonlocal controllability of semi linear dynamic systems with fractional derivative in Banach spaces. J. Optim. Theory Appl. 2012, 154, 292–302. [Google Scholar] [CrossRef]
- Mönch, H. Boundary value problems for nonlinear ordinary differential equations of second order in Banach spaces. Nonlinear Anal. 1980, 4, 985–999. [Google Scholar] [CrossRef]
- Shu, L.; Shu, X.B.; Mao, J. Approximate controllability and existence of mild solutions for Riemann-Liouville fractional stochastic evolution equations with nonlocal conditions of order 1< α < 2. Fract. Calc. Appl. Anal. 2019, 22, 1086–1112. [Google Scholar]
- Chandra, A.; Chattopadhyay, S. Design of hardware efficient FIR filter: A review of the state-of-the-art approaches. Eng. Sci. Technol. Int. J. 2016, 19, 212–226. [Google Scholar] [CrossRef]
- Dineshkumar, C.; Udhayakumar, R.; Vijayakumar, V.; Nisar, K.S. A discussion on the approximate controllability of Hilfer fractional neutral stochastic integro-differential systems. Chaos Solitons Fractals 2020, 142, 110472. [Google Scholar] [CrossRef]
- Zahoor, S.; Naseem, S.; Meng, W. Design and implementation of an efficient FIR digital filter. Cogent Eng. 2017, 4, 1323373. [Google Scholar] [CrossRef]

Disclaimer/Publisher’s Note: The statements, opinions and data contained in all publications are solely those of the individual author(s) and contributor(s) and not of MDPI and/or the editor(s). MDPI and/or the editor(s) disclaim responsibility for any injury to people or property resulting from any ideas, methods, instructions or products referred to in the content. |
© 2024 by the authors. Licensee MDPI, Basel, Switzerland. This article is an open access article distributed under the terms and conditions of the Creative Commons Attribution (CC BY) license (https://creativecommons.org/licenses/by/4.0/).
Share and Cite
Raheem, A.; Alamrani, F.M.; Akhtar, J.; Alatawi, A.; Alshaban, E.; Khatoon, A.; Khan, F.A. Study on Controllability for Ψ-Hilfer Fractional Stochastic Differential Equations. Fractal Fract. 2024, 8, 727. https://doi.org/10.3390/fractalfract8120727
Raheem A, Alamrani FM, Akhtar J, Alatawi A, Alshaban E, Khatoon A, Khan FA. Study on Controllability for Ψ-Hilfer Fractional Stochastic Differential Equations. Fractal and Fractional. 2024; 8(12):727. https://doi.org/10.3390/fractalfract8120727
Chicago/Turabian StyleRaheem, Abdur, Fahad M. Alamrani, Javed Akhtar, Adel Alatawi, Esmail Alshaban, Areefa Khatoon, and Faizan Ahmad Khan. 2024. "Study on Controllability for Ψ-Hilfer Fractional Stochastic Differential Equations" Fractal and Fractional 8, no. 12: 727. https://doi.org/10.3390/fractalfract8120727
APA StyleRaheem, A., Alamrani, F. M., Akhtar, J., Alatawi, A., Alshaban, E., Khatoon, A., & Khan, F. A. (2024). Study on Controllability for Ψ-Hilfer Fractional Stochastic Differential Equations. Fractal and Fractional, 8(12), 727. https://doi.org/10.3390/fractalfract8120727

