Fractional Complex Euler–Lagrange Equation: Nonconservative Systems
Abstract
:1. Introduction
2. Fractional Complex Euler–Lagrange Equation
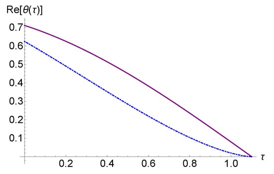
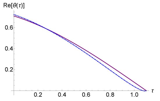
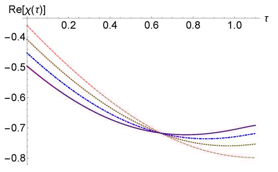
3. Hamiltonian Dynamics
4. Complex Noether Symmetries
5. Conclusions
Author Contributions
Funding
Institutional Review Board Statement
Informed Consent Statement
Data Availability Statement
Conflicts of Interest
References
- Stein, E.M.; Shakarchi, R. Compex Analysis; Princeton University Press: Princeton, NJ, USA, 2003. [Google Scholar]
- Child, M.S. Semiclassical Mechanics with Molecular Applications; Oxford University Press: Oxford, UK, 1991. [Google Scholar]
- Bender, C.M. Making Sense of Non-Hermitian Hamiltonians. Rep. Prog. Phys. 2005, 70, 947–1018. [Google Scholar] [CrossRef]
- Kumar, N.; Bhardwaj, S.B.; Kumar, V.; Singh, R.M.; Chand, F. Dynamical invariants for time-dependent real and complex Hamiltonian systems. J. Math. Phys. 2021, 62, 112705. [Google Scholar] [CrossRef]
- Singh, R.M.; Bhardwaj, S.B.; Sharma, K.; Malik, A.; Chand, F. Classical invariants for non-Hermitian anharmonic potentials. Can. J. Phys. 2020, 98, 1004–1008. [Google Scholar] [CrossRef]
- Atangana, A. Fractional Operators with Constant and Variable Order with Application to Geo-Hydrology; Academic Press: New York, NY, USA, 2018. [Google Scholar]
- Atangana, A. Derivative with a New Parameter; Academic Press: New York, NY, USA, 2015. [Google Scholar]
- Caputo, M.; Fabrizio, M. A new Definition ofFractional Derivative without Singular Kernel. Progr. Fract. Differ. Appl. 2015, 1, 73–85. [Google Scholar]
- Bouzenna, F.E.G.; Meftah, M.T.; Difallah, M. Application of the Caputo–Fabrizio derivative without singular kernel to fractional Schrödinger equations. Pramana J. Phys. 2020, 94, 92. [Google Scholar] [CrossRef]
- Sheikh, N.A.; Ali, F.; Saqib, M.; Khan, I.; Jan, S.A.A.; Alshomrani, A.S.; Alghamdi, M.S. Comparison and analysis of the Atangana–Baleanu and Caputo–Fabrizio fractional derivatives for generalized Casson fluid model with heat generation and chemical reaction. Results Phys. 2017, 7, 789–800. [Google Scholar] [CrossRef]
- Diethelm, K.; Garrappa, R.; Giusti, A.; Stynes, M. Why fractional derivatives with nonsingular kernels should not be used. Fract. Calc. Appl. Anal. 2020, 23, 610–634. [Google Scholar] [CrossRef]
- Campos, L. On the solution of some simple fractional differential equations. Int. J. Math. Math. Sci. 1990, 13, 481–496. [Google Scholar] [CrossRef]
- Andriambololona, R.; Tokiniaina, R.; Rakotoson, H. Definition of complex order integrals and complex order derivatives using operator approach. IJLRST 2012, 1, 317–323. [Google Scholar]
- Landau, E.M.L. Mechanics; Elsevier Ltd.: Amsterdam, The Netherlands, 1976. [Google Scholar]
- Abramowitz, M.; Stegun, I.A. Handbook of Mathematical Functions; National Bureau of Standards: Washington, DC, USA, 1972. [Google Scholar]
- Galley, C.R. Classical Mechanics of Nonconservative Systems. Phys. Rev. Lett. 2013, 110, 174301. [Google Scholar] [CrossRef] [PubMed]
- Postavaru, O.; Toma, A. Symmetries for nonconservative field theories on time scale. Symmetry 2021, 13, 552. [Google Scholar] [CrossRef]
- Daftardar-Gejji, V. Fractional Calculus: Theory and Applications; Narosa Publishing House: Delhi, India, 2014. [Google Scholar]
- Bhalekar, S. Investigations in Nonlinear Systems of Fractional Order. Ph.D. Thesis, University of Pune, Pune, India, 2011. [Google Scholar]








Disclaimer/Publisher’s Note: The statements, opinions and data contained in all publications are solely those of the individual author(s) and contributor(s) and not of MDPI and/or the editor(s). MDPI and/or the editor(s) disclaim responsibility for any injury to people or property resulting from any ideas, methods, instructions or products referred to in the content. |
© 2023 by the authors. Licensee MDPI, Basel, Switzerland. This article is an open access article distributed under the terms and conditions of the Creative Commons Attribution (CC BY) license (https://creativecommons.org/licenses/by/4.0/).
Share and Cite
Toma, A.; Postavaru, O. Fractional Complex Euler–Lagrange Equation: Nonconservative Systems. Fractal Fract. 2023, 7, 799. https://doi.org/10.3390/fractalfract7110799
Toma A, Postavaru O. Fractional Complex Euler–Lagrange Equation: Nonconservative Systems. Fractal and Fractional. 2023; 7(11):799. https://doi.org/10.3390/fractalfract7110799
Chicago/Turabian StyleToma, Antonela, and Octavian Postavaru. 2023. "Fractional Complex Euler–Lagrange Equation: Nonconservative Systems" Fractal and Fractional 7, no. 11: 799. https://doi.org/10.3390/fractalfract7110799
APA StyleToma, A., & Postavaru, O. (2023). Fractional Complex Euler–Lagrange Equation: Nonconservative Systems. Fractal and Fractional, 7(11), 799. https://doi.org/10.3390/fractalfract7110799
