Uncertain Currency Option Pricing Based on the Fractional Differential Equation in the Caputo Sense
Abstract
:1. Introduction
2. Preliminary
2.1. Numerical Methods of the Solution of UFDEs
- Lipschitz condition:
- linear growth condition:where L is a positive constant, and is sample-continuous. Then, we can find the , the solution of UFDE (1), which should exist and be unique.
2.2. Extreme Values for the Solution to UFDE
2.3. Uncertain Currency Model
2.4. Uncertain Fractional Stock Model
3. European Currency Option Pricing
3.1. Uncertain Fractional Currency Model
3.2. Option Pricing Model
4. American Currency Option Pricing
Option Pricing Model
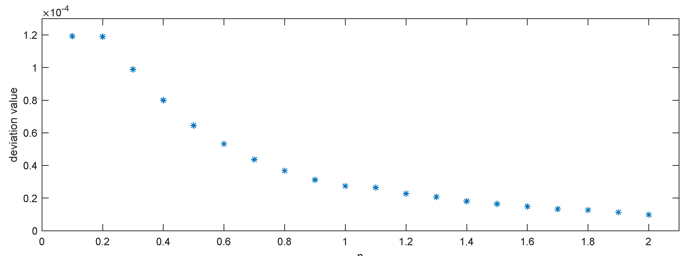
5. Numerical Calculation
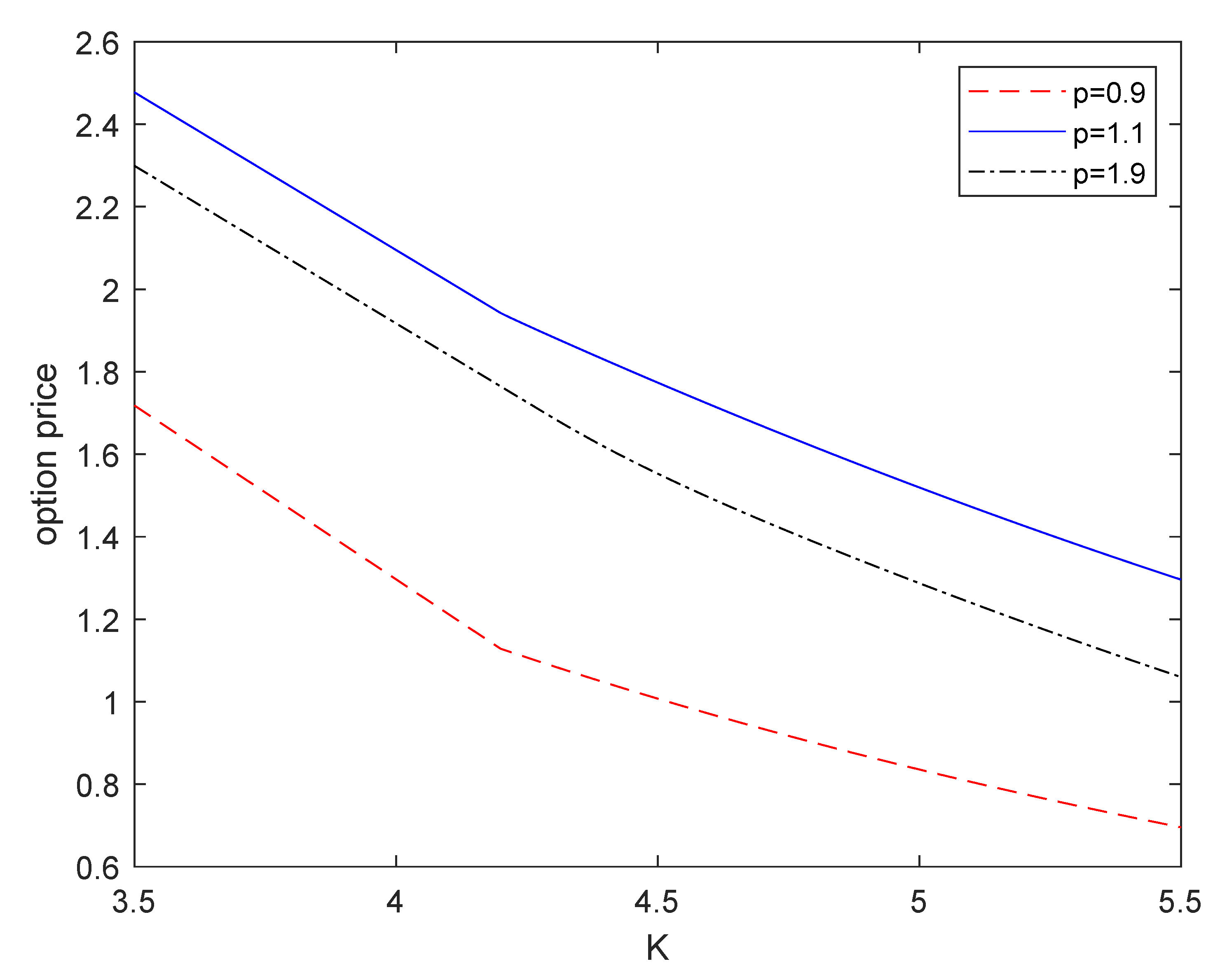
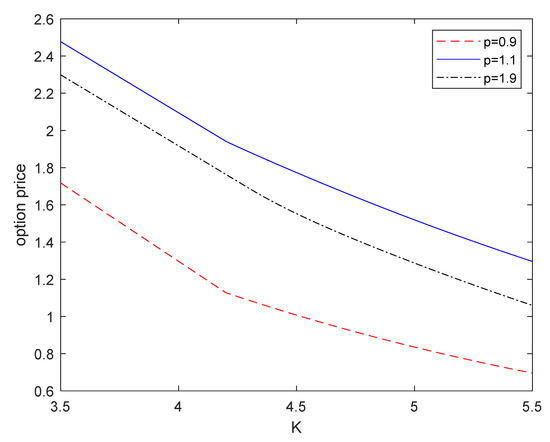
5.1. European Currency Option Pricing
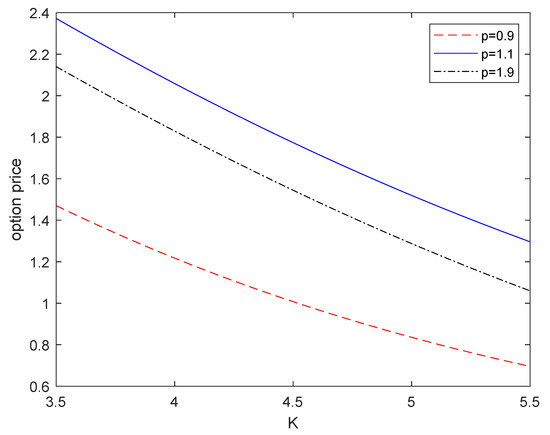
5.2. American Currency Option Pricing
6. Conclusions
Author Contributions
Funding
Institutional Review Board Statement
Informed Consent Statement
Data Availability Statement
Conflicts of Interest
References
- Soleymani, F.; Itkin, A. Pricing foreign exchange options under stochastic volatility and interest rates using an RBF–FD method. J. Comput. Sci. 2019, 37, 101028. [Google Scholar] [CrossRef]
- Alvise, D.; Alessandro, G.; Martino, G. Smiles all around: FX joint calibration in a multi-Heston model. J. Bank. Financ. 2013, 37, 3799–3818. [Google Scholar] [CrossRef]
- Tversky, K. Prospect Theory: An Analysis of Decision under Risk. Econometrica 1979, 47, 163–291. [Google Scholar]
- Liu, B. Uncertainty Theory; Springer: Berlin/Heidelberg, Germany, 2007. [Google Scholar]
- Liu, B. Uncertainty Theory: A Branch of Mathmatics for Modeling Human Uncertainty; Springer: Berlin/Heidelberg, Germany, 2011. [Google Scholar]
- Liu, B. Some research problems in uncertainty theory. J. Uncertain Syst. 2009, 3, 3–10. [Google Scholar]
- Liu, B. Fuzzy Process, Hybrid Process and Uncertain Process. J. Uncertain Syst. 2008, 2, 3–16. [Google Scholar]
- Chen, X.; Liu, B. Existence and uniqueness theorem for uncertain differential equations. Fuzzy Optim. Decis. Mak. 2010, 9, 69–81. [Google Scholar] [CrossRef]
- Gao, Y. Existence and Uniqueness Theorem on Uncertain Differential Equations with Local Lipschitz Condition. J. Uncertain Syst. 2012, 6, 223–232. [Google Scholar]
- Yao, K.; Chen, X. A numerical method for solving uncertain differential equations. J. Intell. Fuzzy Syst. 2013, 25, 825–832. [Google Scholar] [CrossRef]
- Chen, X. American option pricing formula for uncertain financial market. In Proceedings of the First International Conference on Uncertainty Theory, Berlin, Germany, 22–23 November 2010. [Google Scholar]
- Peng, J.; Yao, K. A new option pricing model for stocks in uncertainty markets. Int. J. Oper. Res. 2010, 7, 213–224. [Google Scholar]
- Gao, R.; Liu, K.; Li, Z.; Lv, R. American Barrier Option Pricing Formulas for Stock Model in Uncertain Environment. IEEE Access 2019, 7, 97846–97856. [Google Scholar] [CrossRef]
- Chang, J.; Sun, L.; Zhang, B.; Peng, J. Multi-period portfolio selection with mental accounts and realistic constraints based on uncertainty theory. J. Comput. Appl. Math. 2020, 377, 112892. [Google Scholar] [CrossRef]
- Chen, X.; Gao, J. Uncertain term structure model of interest rate. Soft Comput. 2013, 17, 597–604. [Google Scholar] [CrossRef]
- Liu, B. Extreme value theorems of uncertain process with application to insurance risk models. Soft Comput. 2013, 17, 549–556. [Google Scholar] [CrossRef]
- Lakshmikantham, V.; Vatsala, A. Theory of fractional differential equations. Nonlinear Anal. 2008, 69, 2677–2782. [Google Scholar] [CrossRef]
- Lakshmikantham, V.; Devi, J. Theory of fractional differential equations in Banach space. Nonlinear Anal. 2008, 1, 38–45. [Google Scholar]
- Belmekki, M.; Nieto, J.; Rodríguez-López, R. Existence of Periodic Solution for a Nonlinear Fractional Differential Equation. Bound. Value Probl. 2009, 2009, 324561. [Google Scholar] [CrossRef]
- Kosmatov, N. Integral equations and initial value problems for nonlinear differential equations of fractional order. Nonlinear Anal. Theory Methods Appl. 2019, 70, 2521–2529. [Google Scholar] [CrossRef]
- Zhang, S. Monotone iterative method for initial value problem involving Riemann–Liouville fractional derivatives. Nonlinear Anal. Theory Methods Appl. 2009, 71, 2087–2093. [Google Scholar] [CrossRef]
- Zhu, Y. Uncertain fractional differential equations and an interest rate model. Math. Methods Appl. Sci. 2015, 38, 3359–3368. [Google Scholar] [CrossRef]
- Zhu, Y. Existence and uniqueness of the solution to uncertain fractional differential equation. Uncertain. Anal. Appl. 2015, 3, 5. [Google Scholar] [CrossRef]
- Jin, T.; Sun, Y.; Zhu, Y. Extreme values for solution to uncertain fractional differential equation and application to American option pricing model. Phys. A Stat. Mech. Its Appl. 2019, 534, 122357. [Google Scholar] [CrossRef]
- Lu, Z.; Zhu, Y.; Li, B. Critical value-based Asian option pricing model for uncertain financial markets. Phys. A Stat. Mech. Its Appl. 2019, 525, 694–703. [Google Scholar] [CrossRef]
- Lu, Z.; Yan, H.; Zhu, Y. European option pricing model based on uncertain frational differential equation. Fuzzy Optim. Decis. Mak. 2019, 18, 199–217. [Google Scholar] [CrossRef]
- Lu, Z.; Zhu, Y. Numerical approach for solution to an uncertain fractional differential equation. Appl. Math. Comput. 2019, 343, 137–148. [Google Scholar] [CrossRef]
- Liu, Y.; Chen, X.; Ralescu, D. Uncertain Currency Model and Currency Option Pricing. Int. J. Intell. Syst. 2015, 30, 40–51. [Google Scholar] [CrossRef]
- Diethelm, K.; Ford, N.; Freed, A. A Predictor-Corrector Approach for the Numerical Solution of Fractional Differential Equations. Nonlinear Dyn. 2002, 29, 3–22. [Google Scholar] [CrossRef]






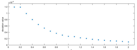
| p | 0.1 | 0.2 | 0.3 | 0.4 | 0.5 | 0.6 | 0.7 | 0.8 | 0.9 | 1.0 |
| f | 0.7090 | 0.8147 | 0.8900 | 0.9420 | 0.9765 | 0.9977 | 1.0086 | 1.0113 | 1.0075 | 0.9986 |
| p | 1.1 | 1.2 | 1.3 | 1.4 | 1.5 | 1.6 | 1.7 | 1.8 | 1.9 | 2.0 |
| f | 1.7737 | 1.7489 | 1.7223 | 1.6943 | 1.6654 | 1.6357 | 1.6055 | 1.5750 | 1.5444 | 1.5138 |
| p | 0.1 | 0.2 | 0.3 | 0.4 | 0.5 | 0.6 | 0.7 | 0.8 | 0.9 | 1.0 |
| 0.7089 | 0.8146 | 0.8899 | 0.9419 | 0.9765 | 0.9977 | 1.0085 | 1.0112 | 1.0075 | 0.9985 | |
| p | 1.1 | 1.2 | 1.3 | 1.4 | 1.5 | 1.6 | 1.7 | 1.8 | 1.9 | 2.0 |
| 1.7736 | 1.7488 | 1.7222 | 1.6943 | 1.6653 | 1.6357 | 1.6055 | 1.5750 | 1.5444 | 1.5138 |
| p | 0.1 | 0.2 | 0.3 | 0.4 | 0.5 | 0.6 | 0.7 | 0.8 | 0.9 | 1.0 |
| f | 0.7090 | 0.8147 | 0.8900 | 0.9420 | 0.9765 | 0.9977 | 1.0086 | 1.0113 | 1.0075 | 0.9986 |
| p | 1.1 | 1.2 | 1.3 | 1.4 | 1.5 | 1.6 | 1.7 | 1.8 | 1.9 | 2.0 |
| f | 1.7737 | 1.7489 | 1.7223 | 1.6947 | 1.6665 | 1.6380 | 1.6094 | 1.5810 | 1.5529 | 1.5253 |
| p | 0.1 | 0.2 | 0.3 | 0.4 | 0.5 | 0.6 | 0.7 | 0.8 | 0.9 | 1.0 |
| f | 0.7089 | 0.8146 | 0.8899 | 0.9419 | 0.9765 | 0.9977 | 1.0085 | 1.0112 | 1.0075 | 0.9985 |
| p | 1.1 | 1.2 | 1.3 | 1.4 | 1.5 | 1.6 | 1.7 | 1.8 | 1.9 | 2.0 |
| f | 1.7736 | 1.7488 | 1.7223 | 1.6947 | 1.6665 | 1.6379 | 1.6094 | 1.5810 | 1.5529 | 1.5253 |
Publisher’s Note: MDPI stays neutral with regard to jurisdictional claims in published maps and institutional affiliations. |
© 2022 by the authors. Licensee MDPI, Basel, Switzerland. This article is an open access article distributed under the terms and conditions of the Creative Commons Attribution (CC BY) license (https://creativecommons.org/licenses/by/4.0/).
Share and Cite
Liu, Q.; Jin, T.; Zhu, M.; Tian, C.; Li, F.; Jiang, D. Uncertain Currency Option Pricing Based on the Fractional Differential Equation in the Caputo Sense. Fractal Fract. 2022, 6, 407. https://doi.org/10.3390/fractalfract6080407
Liu Q, Jin T, Zhu M, Tian C, Li F, Jiang D. Uncertain Currency Option Pricing Based on the Fractional Differential Equation in the Caputo Sense. Fractal and Fractional. 2022; 6(8):407. https://doi.org/10.3390/fractalfract6080407
Chicago/Turabian StyleLiu, Qinyu, Ting Jin, Min Zhu, Chenlei Tian, Fuzhen Li, and Depeng Jiang. 2022. "Uncertain Currency Option Pricing Based on the Fractional Differential Equation in the Caputo Sense" Fractal and Fractional 6, no. 8: 407. https://doi.org/10.3390/fractalfract6080407
APA StyleLiu, Q., Jin, T., Zhu, M., Tian, C., Li, F., & Jiang, D. (2022). Uncertain Currency Option Pricing Based on the Fractional Differential Equation in the Caputo Sense. Fractal and Fractional, 6(8), 407. https://doi.org/10.3390/fractalfract6080407

