Next Article in Journal
Dirichlet Averages of Generalized Mittag-Leffler Type Function
Previous Article in Journal
Cluster Oscillation of a Fractional-Order Duffing System with Slow Variable Parameter Excitation
 
 
Font Type:
Arial Georgia Verdana
Font Size:
Aa Aa Aa
Line Spacing:
Column Width:
Background:
Article

Properties of q-Differential Equations of Higher Order and Visualization of Fractal Using q-Bernoulli Polynomials

by
Cheon-Seoung Ryoo
1 and
Jung-Yoog Kang
2,*
1
Department of Mathematics, Hannam University, Daejeon 34430, Korea
2
Department of Mathematics Education, Silla University, Busan 46958, Korea
*
Author to whom correspondence should be addressed.
Fractal Fract. 2022, 6(6), 296; https://doi.org/10.3390/fractalfract6060296
Submission received: 2 May 2022 / Revised: 23 May 2022 / Accepted: 24 May 2022 / Published: 28 May 2022
(This article belongs to the Section General Mathematics, Analysis)

Abstract

:
We introduce several q-differential equations of higher order which are related to q-Bernoulli polynomials and obtain a symmetric property of q-differential equations of higher order in this paper. By giving q-varying variations, we identify the shape of the approximate roots of q-Bernoulli polynomials, a solution of q-differential equations of higher order, and find several conjectures associated with them. Furthermore, based on q-Bernoulli polynomials, we create a Mandelbrot set and a Julia set to find a variety of related figures.

1. Introduction

One of the differential equations that converts nonlinear equations into linear equations is the Bernoulli differential equation. A Bernoulli differential equation is an equation of the form
d y d x + p ( x ) y g ( x ) y m = 0 ,
where m is any real number, p ( x ) and g ( x ) are continuous functions on the interval. If m = 0 or m = 1 , the above equation is linear, and if not, the equation is nonlinear. The Bernoulli differential equation can be reduced to a linear differential equation with substitution u = y 1 m . Then, for u we obtain a linear equation d u d x + ( 1 m ) p ( x ) u = ( 1 m ) g ( x ) . This Bernoulli differential equation has many applications to problems modeled by nonlinear differential equations, equations about the population expressed in logistic equations or Verhulst equations, physics, etc.
If m = 0 in (1), then the Bernoulli differential equation has the solution which is the generating function of the Bernoulli polynomials. The equation is as follows.
d d x B n ( x ) + B 0 + n 1 B 1 B n ( x ) n ( x 1 ) B 1 B n 1 ( x ) = 0 ,
where B n ( x ) is the Bernoulli polynomials, see [1,2].
For | t | < 2 π , the Bernoulli numbers and polynomials can be expressed as
n = 0 B n t n n ! = t e t 1 , n = 0 B n ( x ) t n n ! = t e t 1 e t x , respectively .
Based on the concept above, we can consider the q-Bernoulli differential equation of the first order D q y + p ( x ) y g ( x ) y m = 0 in q-calculus. When m = 0 in (1), the q-Bernoulli polynomials are a solution of the following q-differential equation of the first order.
D q B n , q ( x ) + q ( B 0 , q 1 ) B 1 , q B n , q ( x ) + [ n ] q ( q n B n , q ( q x ) ( x q 2 ) B n 1 , q ( x ) ) B 1 , q = 0 ,
where D q is the derivative in q-calculus and B n , q ( x ) is the q-Bernoulli polynomials, see [3,4]. The q-Bernoulli numbers and polynomials can be expressed as
n = 0 B n , q t n [ n ] q ! = t e q ( t ) 1 , n = 0 B n , q ( x ) t n [ n ] q ! = t e q ( t ) 1 e q ( t x ) , respectively .
We note that (3) becomes (2) when q 1 .
Many mathematicians discovered q-differential equations by using special polynomials as a solution and studying their properties and identities, see [5,6]. For example, in [5], Hermoso, Huertas, Lastra, and Soria-Lorente studied the q-differential equation based on q-Hermit polynomials. In [6], q-differential equations and properties related to Euler polynomials and Genocchi polynomials were studied.
Based on the above paper, our purpose is to find various q-differential equations of higher order that contain q-Bernoulli polynomials as a solution of the q-differential equation of higher order. In Section 3, we find q-differential equations of higher order that have q-Bernoulli polynomials as the solution by expanding the equation in (3) and check its associated symmetric properties. In Section 4, we find the values of q-Bernoulli numbers, show the approximate roots of q-Bernoulli polynomials, and organize several conjectures for q-Bernoulli numbers and polynomials. Using q-Bernoulli polynomials, we construct a Mandelbrot set and Julia set and find the results of various figures and phenomena in Section 5.

2. Preliminaries

To reach the goal of this paper, we will summarize the definitions and theorems and make arrangements as follows.
The q-number, that plays an important role in q-calculus, is first introduced by Jackson, see [7,8]. From the discovery of the q-number, various useful results are studied in q-series, q-special functions, quantum algebras, q-discrete distribution, q-differential equations, q-calculus, etc., see [3,4,6,7,9,10,11,12,13,14,15]. Here, we briefly review several concepts of q-calculus which we need for this paper.
Let n , q R with q 1 . The number
[ n ] q = 1 q n 1 q
is called q-number, see [11]. We note that lim q 1 [ n ] q = n . In particular, for k Z , [ k ] q is called q-integer.
The q-Gaussian binomial coefficients are defined by
m r q = [ m ] q ! [ m r ] q ! [ r ] q ! ,
where m and r are nonnegative integers, see [9,11,16]. For r = 0 , the value is 1 since the numerator and the denominator are both empty products. One notes [ n ] q ! = [ n ] q [ n 1 ] q [ 2 ] q [ 1 ] q and [ 0 ] q ! = 1 .
Definition 1.
Let z be any complex numbers with | z | < 1 . Two forms of q-exponential functions can be expressed as
e q ( z ) = n = 0 z n [ n ] q ! , E q ( z ) = n = 0 q n 2 z n [ n ] q ! .
We note that lim q 1 e q ( z ) = e z , see [10,11].
Theorem 1.
From Definition 1, we note that
(i) 
e q ( x ) e q ( y ) = e q ( x + y ) , if y x = q x y .
(ii) 
e q ( x ) E q ( x ) = 1 .
(iii) 
e q 1 ( x ) = E q ( x ) .
From the result of using the two concepts of q-exponential functions, new types of Bernoulli, Euler, and Genocchi polynomials appear and many mathematicians have studied their properties and identities. This topic is studied in various studies via computer, see [1,2,3,4,6,12,13,17,18]. The generating functions of q-Euler polynomials and q-Genocchi polynomials used in this paper can be confirmed in Definitions 2 and 3, see [1,2,3,4,13].
Definition 2.
The generating function for the q-Euler numbers and polynomials are
n = 0 E n , q t n [ n ] q ! = 2 e q ( t ) + 1 , n = 0 E n , q ( x ) t n [ n ] q ! = 2 e q ( t ) + 1 e q ( t x ) , respectively .
Let q 1 in Definition 2. Then, we can find the Euler numbers and polynomials as
n = 0 E n t n n ! = 2 e t + 1 , n = 0 E n ( x ) t n n ! = 2 e t + 1 e t x , | t | < π .
Definition 3.
The generating function for the q-Genocchi numbers and polynomials are
n = 0 G n , q t n [ n ] q ! = 2 t e q ( t ) + 1 , n = 0 G n , q ( x ) t n [ n ] q ! = 2 t e q ( t ) + 1 e q ( t x ) , respectively .
Setting q 1 in Definition 3, we can find the Genocchi numbers and polynomials as
n = 0 G n t n n ! = 2 t e t + 1 , n = 0 G n ( x ) t n n ! = 2 t e t + 1 e t x , | t | < π .
Definition 4.
The q-derivative of a function f with respect to x is defined by
D q , x f ( x ) : = D q f ( x ) = f ( x ) f ( q x ) ( 1 q ) x , for x 0 ,
and D q f ( 0 ) = f ( 0 ) .
We can prove that f is differentiable at zero and it is clear that D q x n = [ n ] q x n 1 , see [7,10,14,15]. From Definition 4, we can see some formulae for q-derivative.
Theorem 2.
From Definition 4, we note that
(i) 
D q ( f ( x ) g ( x ) ) = q ( x ) D q f ( x ) f ( q x ) D q g ( x ) = f ( x ) D q g ( x ) + g ( q x ) D q f ( x ) ,
(ii) 
D q f ( x ) g ( x ) = g ( q x ) D q f ( x ) f ( q x ) D q g ( x ) g ( x ) g ( q x ) = g ( x ) D q f ( x ) f ( x ) D q g ( x ) g ( x ) g ( q x ) ,
(iii) 
for any constants a and b ,
D q ( a f ( x ) + b g ( x ) ) = a D q f ( x ) + b D q g ( x ) .
Definition 5.
We define the iterated maps of functions as follows: denote the iterated map of function f as f : C C such that
f n : z f ( f ( ( f n ( z ) ) ) ) .
Definition 6.
The orbit of the point z C under the action of the function of f is said to be bounded if there exists M R such that | f n ( z ) | < M for all n N . If not, it is said to be unbounded.
Let f : X X be a complex function, with X as a subset of C . Point z is said to be a fixed point of f if f ( z ) = z . Point z is said to be a periodic point of the period n of f if n is the smallest natural number such that f n ( z ) = z . We also say that z = is a fixed point or a 1 is a periodic point.
Definition 7
([19]). Let c C be given. Then, the Mandelbrot sequence is
C 0 = 0 , C n + 1 = C n 2 + c ( n = 0 , 1 , 2 , 3 , ) .
We know the Mandelbrot set expected for the divergent sequence in the complex plane, i.e., M : = C H , where H : = { c c : | C n ( c ) | ( n ) } .
Definition 8
([19]). Let c C be the fixed point. The Julia sequence is then
Z 0 ( z , c ) = z , Z n + 1 ( z , c ) = Z n 2 ( z , c ) + c ( n = 0 , 1 , 2 , 3 , ) .
We also know the Julia set for the complex plane, i.e., K c : = C B , where B : = { c c : | Z n ( c ) | ( n ) } .

3. Several Symmetric Properties of q-Differential Equations of Higher Order for q-Bernoulli Polynomials

In this section, we find that the q-Bernoulli polynomials are solutions to several q-differential equations of higher order. We also derive symmetric properties of q-differential equations of higher order which are related to q-Bernoulli polynomials. In addition, we show q-differential equations of higher order which combine q-Euler numbers and q-Genocchi numbers.
Theorem 3.
The q-Bernoulli polynomial B n , q ( x ) is a solution of the following q-differential equation of higher order.
B n , q q n [ n ] q ! D q , x ( n ) B n , q ( x ) + B n 1 , q q n 1 [ n 1 ] q ! D q , x ( n 1 ) B n , q ( x ) + + B 2 , q q 2 [ 2 ] q ! D q , x ( 2 ) B n , q ( x ) + B 1 , q q D q , x ( 1 ) B n , q ( x ) + ( B 0 , q 1 ) B n , q ( x ) + [ n ] q q 1 n B n , q ( q x ) [ n ] q ( q x q 1 ) B n 1 , q ( x ) = 0 ,
where B n , q is the q-Bernoulli numbers.
Proof. 
Consider the q-derivative after substituting q x instead of x in q-Bernoulli polynomials. Then, we have
D q , t n = 0 B n , q ( q x ) t n [ n ] q ! = D q , t t e q ( t ) 1 e q ( q t x ) = e q ( q t x ) e q ( t ) t e q ( t ) 1 ( e q ( t ) 1 ) ( e q ( q t ) 1 ) + q t e q ( q t ) 1 q x e q ( q t x ) = q t e q ( q t ) 1 e q ( q t x ) q 1 t 1 q 1 + q x q 1 e q ( t ) 1 .
Multiplying in Equation (4), we obtain
t D q , t n = 0 B n , q ( q x ) t n [ n ] q ! = q t e q ( q t ) 1 e q ( q t x ) q 1 q 1 t + q t x q 1 t e q ( t ) 1 .
By using q-Bernoulli numbers and Cauchy product in Equation (5), we find
n = 0 B n , q ( q x ) t n [ n ] q ! = n = 0 q n B n , q ( x ) t n [ n ] q ! q 1 q 1 t + q t x n = 0 q 1 B n , q t n [ n ] q ! = n = 0 q n 1 B n , q ( x ) k = 0 n n k q q k B k , q B n k , q ( x ) + [ n ] q ( q x q 1 ) B n 1 , q ( x ) t n [ n ] q ! .
Comparing the coefficients of Equation (6), we have
k = 0 n n k q q k B k , q B n k , q ( x ) = B n , q ( x ) [ n ] q q 1 n B n , q ( q x ) + [ n ] q ( q x q 1 ) B n 1 , q ( x ) .
Here, we note a relation of B n , q ( x ) and D q , x ( k ) B n , q ( x ) as
B n k , q ( x ) = [ n k ] q ! [ n ] q ! D q , x ( k ) B n , q ( x ) .
Substituting D q , x ( k ) B n , q ( x ) of (8) on the left hand side of (7), we have the following equation.
k = 0 n B k , q q k [ k ] q ! D q , x ( k ) B n , q ( x ) = B n , q ( x ) [ n ] q q 1 n B n , q ( q x ) + [ n ] q ( q x q 1 ) B n 1 , q ( x ) .
From Equation (9), we complete the required result. □
From Equation (7) and Theorem 3, we can see Corollaries 1 and 2.
Corollary 1.
Let k be a nonnegative integer. Then, the following holds:
k = 0 n n k B k B n k ( x ) = ( 1 n ) B n ( x ) + n ( x 1 ) B n 1 ( x ) ,
where B n is the Bernoulli numbers and B n ( x ) is the Bernoulli polynomials.
Corollary 2.
Setting q 1 in Theorem 3, it holds that
B n [ n ] q ! d n d x n B n ( x ) + B n 1 [ n 1 ] q ! d n 1 d x n 1 B n ( x ) + + B 2 [ 2 ] q ! d 2 d x 2 B n ( x ) + B 1 d d x B n ( x ) + ( B 0 + n 1 ) B n ( x ) n ( x 1 ) B n 1 ( x ) = 0 ,
where B n is the Bernoulli numbers and B n ( x ) is the Bernoulli polynomials.
Theorem 4.
The q-Bernoulli polynomial B n , q ( x ) satisfies the following q-differential equation of higher order.
B n , q [ n ] q ! D q , x ( n ) B n , q ( q 1 x ) + B n 1 , q [ n 1 ] q ! D q , x ( n 1 ) B n , q ( q 1 x ) + B n 2 , q [ n 2 ] q ! D q , x ( n 2 ) B n , q ( q 1 x ) + + B 3 , q [ 3 ] q ! D q , x ( 3 ) B n , q ( q 1 x ) + B 2 , q [ 2 ] q ! D q , x ( 2 ) B n , q ( q 1 x ) + B 1 , q D q , x ( 1 ) B n , q ( q 1 x ) + ( B 0 , q 1 ) B n , q ( q 1 x ) [ n ] q ( x q 1 ) B n 1 , q ( q 1 x ) + q 1 n [ n ] q B n , q ( x ) = 0 ,
where B n , q is the q-Bernoulli numbers.
Proof. 
In order to find another differential equation of higher order, we consider substituting q t for t this time. From q-Bernoulli polynomials, we have
n = 0 q n B n , q ( x ) t n [ n ] q ! = q t e q ( q t ) 1 e q ( q t x ) ,
and
D q , t n = 0 q n B n , q ( x ) t n [ n ] q ! = e q ( q t x ) D q , t q t e q ( q t ) 1 + q 2 t e q ( q 2 t ) 1 D q , t e q ( q t x ) = q 2 t e q ( q 2 t ) 1 e q ( q t x ) q 1 t 1 1 + q x 1 e q ( q t ) 1 .
To make the calculations easier, we multiply t in Equation (10) as
t D q , t n = 0 q n B n , q ( x ) t n [ n ] q ! = q 2 t e q ( q 2 t ) 1 e q ( q t x ) q 1 + ( q x 1 ) t t e q ( q t ) 1 .
From Equation (11), we find
n = 0 q n [ n ] q B n , q ( x ) t n [ n ] q ! = n = 0 q 2 n B n , q ( q 1 x ) t n [ n ] q ! q 1 + ( q x 1 ) t n = 0 q n 1 B n , q t n [ n ] q ! = n = 0 q 2 n 1 B n , q ( q 1 x ) k = 0 n n k q q k B k , q B n k , q ( q 1 x ) t n [ n ] q ! + n = 0 [ n ] q q 2 n 1 ( x q 1 ) B n 1 , q ( q 1 x ) t n [ n ] q ! .
Comparing both sides of t n [ n ] q ! in Equation (12), we have
q n [ n ] q B n , q ( x ) = q 2 n 1 B n , q ( q 1 x ) q 2 n 1 k = 0 n n k q q k B k , q B n k , q ( q 1 x ) + [ n ] q q 2 n 1 ( x q 1 ) B n 1 , q ( q 1 x ) .
From Equation (13), we have
k = 0 n n k q q k B k , q B n k , q ( q 1 x ) = B n , q ( q 1 x ) + [ n ] q ( x q 1 ) B n 1 , q ( q 1 x ) q 1 n [ n ] q B n , q ( x ) .
We note a relation of q-Bernoulli polynomials and D q , x ( k ) B n , q ( x ) as
B n k , q ( q 1 x ) = q k [ n k ] q ! [ n ] q ! D q , x ( k ) B n , q ( q 1 x ) .
Using the relation of Equation (15) in Equation (14), we can find
k = 0 n B k , q [ k ] q ! D q , x ( k ) B n , q ( q 1 x ) = B n , q ( q 1 x ) + [ n ] q ( x q 1 ) B n 1 , q ( q 1 x ) q 1 n [ n ] q B n , q ( x ) ,
where the required result is completed instantly. □
From now on, we find some q-differential equation of higher order by combining q-Euler and q-Genocchi numbers.
Theorem 5.
The q-Bernoulli polynomial B n , q ( x ) satisfies the following q-differential equation of higher order which combines q-Euler numbers and polynomials.
E n , q + E n , q ( 1 ) [ n ] q ! D q , x ( n ) B n , q ( x ) + E n 1 , q + E n 1 , q ( 1 ) [ n 1 ] q ! D q , x ( n 1 ) B n , q ( x ) + + E 2 , q + E 2 , q ( 1 ) [ 2 ] q ! D q , x ( 2 ) B n , q ( x ) + ( E 1 , q + E 1 , q ( 1 ) ) D q , x ( 1 ) B n , q ( x ) + ( E 0 , q + E 0 , q ( 1 ) 2 ) B n , q ( x ) = 0 ,
where E n , q is q-Euler numbers and E n , q ( x ) is the q-Euler polynomials.
Proof. 
We can consider the following equation from the generating function of q-Bernoulli polynomials.
n = 0 B n , q ( x ) t n [ n ] q ! = t e q ( t ) 1 e q ( t x ) = 1 2 n = 0 k = 0 n n k q ( E k , q + E k , q ( 1 ) ) B n k , q ( x ) t n [ n ] q ! .
From (16), we have a relation of q-Bernoulli polynomials and q-Euler numbers and polynomials.
2 B n , q ( x ) = k = 0 n n k q ( E k , q + E k , q ( 1 ) ) B n k , q ( x ) .
Applying Equation (8) in Equation (17), we find
2 B n , q ( x ) = k = 0 n E k , q + E k , q ( 1 ) [ k ] q ! D q , x ( k ) B n , q ( x ) .
From Equation (18), we can derive Theorem 5. □
Corollary 3.
Setting q 1 in Theorem 5, the following holds:
E n + E n ( 1 ) n ! d n d x n B n ( x ) + E n 1 + E n 1 ( 1 ) ( n 1 ) ! d n 1 d x n 1 B n ( x ) + + E 3 + E 3 ( 1 ) 3 ! d 3 d x 3 B n ( x ) + E 2 + E 2 ( 1 ) 2 ! d 2 d x 2 B n ( x ) + ( E 1 + E 1 ( 1 ) ) d d x B n ( x ) + ( E 0 + E 0 ( 1 ) 2 ) B n ( x ) = 0 ,
where E n is the Euler numbers and E n ( x ) is the Euler polynomials.
Theorem 6.
The q-Bernoulli polynomial B n , q ( x ) satisfies the following q-differential equation of higher order which combines q-Genocchi numbers and polynomials.
G n , q + G n , q ( 1 ) [ n ] q ! D q , x ( n ) B n , q ( x ) + G n 1 , q + G n 1 , q ( 1 ) [ n 1 ] q ! D q , x ( n 1 ) B n , q ( x ) + + G 2 , q + G 2 , q ( 1 ) [ 2 ] q ! D q , x ( 2 ) B n , q ( x ) + ( G 1 , q + G 1 , q ( 1 ) ) D q , x ( 1 ) B n , q ( x ) + ( G 0 , q + G 0 , q ( 1 ) ) B n , q ( x ) 2 [ n ] q B n 1 , q ( x ) = 0 ,
where G n , q is the q-Genocchi numbers and G n , q ( x ) is the q-Genocchi polynomials.
Proof. 
From the generating function of q-Bernoulli polynomials, we have a relation between q-Bernoulli polynomials and q-Genocchi numbers and polynomials as
n = 0 B n , q ( x ) t n [ n ] q ! = 1 2 t 2 t e q ( t ) + 1 + 2 t e q ( t ) + 1 e q ( t ) t e q ( t ) 1 e q ( t x ) = 1 2 t n = 0 k = 0 n n k q ( G k , q + G k , q ( 1 ) ) B n k , q ( x ) t n [ n ] q ! .
By a similar method from Theorem 5, we can find the following equation.
2 [ n ] q B n 1 , q ( x ) = k = 0 n n k q ( G k , q + G k , q ( 1 ) ) B n k , q ( x ) .
Hence, we complete the proof of Theorem 6. □
Corollary 4.
Putting q 1 in Theorem 6, it holds that
G n + G n ( 1 ) n ! d n d x n B n ( x ) + G n 1 + G n 1 ( 1 ) ( n 1 ) ! d n 1 d x n 1 B n ( x ) + + G 2 + G 2 ( 1 ) 2 ! d 2 d x 2 B n ( x ) + ( G 1 + G 1 ( 1 ) ) d d x B n ( x ) + ( G 0 + G 0 ( 1 ) ) B n , q ( x ) 2 n B n 1 ( x ) = 0 ,
where G n is the Genocchi numbers and G n ( x ) is the Genocchi polynomials.
Theorem 7.
Let a 0 , b 0 , and 0 < q < 1 . Then, we obtain
B n , q [ n ] q ! D q , x ( n ) B n , q ( b 1 x ) + a 1 B n 1 , q [ n 1 ] q ! D q , x ( n 1 ) B n , q ( b 1 x ) + a 2 B n 2 , q [ n 2 ] q ! D q , x ( n 2 ) B n , q ( b 1 x ) + + a 2 n B 2 , q [ 2 ] q ! D q , x ( 2 ) B n , q ( b 1 x ) + a 1 n B 1 , q D q , x ( 1 ) B n , q ( b 1 x ) + a n B 0 , q B n , q ( b 1 x ) = B n , q [ n ] q ! D q , x ( n ) B n , q ( a 1 x ) + b 1 B n 1 , q [ n 1 ] q ! D q , x ( n 1 ) B n , q ( a 1 x ) + b 2 B n 2 , q [ n 2 ] q ! D q , x ( n 2 ) B n , q ( a 1 x ) + + b 2 n B 2 , q [ 2 ] q ! D q , x ( 2 ) B n , q ( a 1 x ) + b 1 n B 1 , q D q , x ( 1 ) B n , q ( a 1 x ) + b n B 0 , q B n , q ( a 1 x ) .
Proof. 
To find a symmetric property of q-differential equations of higher order for q-Bernoulli polynomials, suppose a form of A as
A : = t 2 e q ( t x ) ( e q ( a t ) 1 ) ( e q ( b t ) 1 ) .
From form A, we can have
A : = t e q ( a t ) 1 t e q ( b t ) 1 e q ( t x ) = n = 0 k = 0 n n k q a k 1 b n k 1 B k , q B n k , q ( b 1 x ) t n [ n ] q ! ,
and
A : = t e q ( b t ) 1 t e q ( a t ) 1 e q ( t x ) = n = 0 k = 0 n n k q b k 1 a n k 1 B k , q B n k , q ( a 1 x ) t n [ n ] q ! .
Comparing Equations (19) and (20), we find
k = 0 n n k q a k 1 b n k 1 B k , q B n k , q ( b 1 x ) = k = 0 n n k q b k 1 a n k 1 B k , q B n k , q ( a 1 x ) .
Applying Equation (15) to Equation (21), we obtain
b n 1 k = 0 n a k 1 B k , q [ k ] q ! D q , x ( k ) B n , q ( b 1 x ) = a n 1 k = 0 n b k 1 B k , q [ k ] q ! D q , x ( k ) B n , q ( a 1 x ) ,
and complete the proof of Theorem 7. □
Corollary 5.
Setting a = 1 in Equation (22), we have
b n 1 k = 0 n B k , q [ k ] q ! D q , x ( k ) B n , q ( b 1 x ) = k = 0 n b k 1 B k , q [ k ] q ! D q , x ( k ) B n , q ( x ) .
Corollary 6.
Consider q 1 in Theorem 7. Then, the following holds:
B n n ! d n d x n B n ( b 1 x ) + a 1 B n 1 ( n 1 ) ! d n 1 d x n 1 B n ( b 1 x ) + a 2 B n 2 ( n 2 ) ! d n 2 d x n 2 B n ( b 1 x ) + + a 2 n B 2 2 ! d 2 d x 2 B n ( b 1 x ) + a 1 n B 1 d d x B n ( b 1 x ) + a n B 0 B n ( b 1 x ) = B n n ! d n d x n B n ( a 1 x ) + b 1 B n 1 ( n 1 ) ! d n 1 d x n 1 B n ( a 1 x ) + b 2 B n 2 ( n 2 ) ! d n 2 d x n 2 B n ( a 1 x ) + + b 2 n B 2 2 ! d 2 d x 2 B n ( a 1 x ) + b 1 n B 1 d d x B n ( a 1 x ) + b n B 0 B n ( a 1 x ) ,
where B n is the Bernoulli numbers and B n ( x ) is the Bernoulli polynomials.

4. The Observation of q -Bernoulli Numbers and Scattering Zeros of the q -Bernoulli Polynomials

In this section, we try to find approximate values of q-Bernoulli numbers and approximate roots of q-Bernoulli polynomials which appear with changes in q. We use MATHEMATICA to pile up the structure and make some conjectures based on this.
Based on the generating function of q-Bernoulli numbers, several q-Bernoulli numbers B n , q are found as follows:
B 0 , q = 1 , B 1 , q = 1 1 + q , B 2 , q = q 2 ( 1 + q ) ( 1 + q + q 2 ) , B 3 , q = ( 1 + q ) q 3 ( 1 + q ) 2 ( 1 + q 2 ) , B 4 , q = q 4 q 6 2 q 7 q 8 + q 10 ( 1 + q ) 2 ( 1 + q + q 2 ) ( 1 + q + q 2 + q 3 + q 4 ) , B 5 , q = 1 + 3 q + 3 q 2 3 q 4 2 q 5 q 6 + q 7 + 2 q 8 + q 9 q 10 ( 1 + q ) 3 ( 1 + q + q 2 ) , .
From q-Bernoulli numbers, Table 1 shows the approximate values of B n , q which appear with changes in q. In Table 1, we can see that if q decreases, there are approximate values of q-Bernoulli numbers near the absolute value of zero.
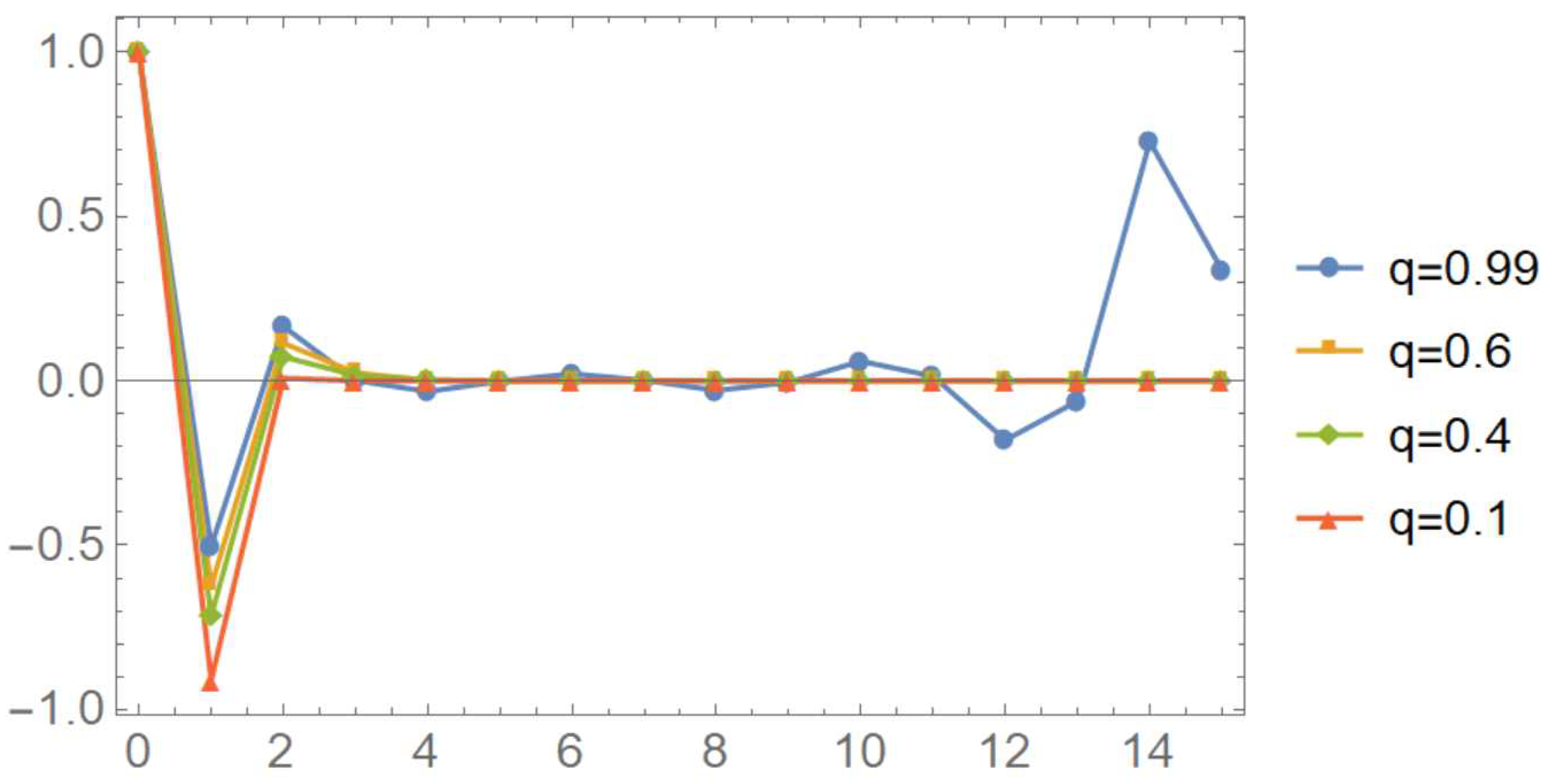
From Table 1, we can see the location of B n , q shown by varying q and n, as shown in Figure 1. In Figure 1, nonnegative integers of the x-axis represent the value of n.
For example, it means that 0 is B 0 , q , 1 is B 1 , q , ⋯, and 15 is B 15 , q . The blue dots, the yellow squares, the green rhombuses, and the red triangles in Figure 1 are the approximate values of q-Bernoulli numbers when q = 0.99 , 0.6 , 0.4 , 0.1 , respectively. The lines represent variations of the approximate values for q-Bernoulli numbers. Here, from Table 1 and Figure 1, we can observe the following.
Conjecture 1.
If the value of n increases, then the value of q-Bernoulli numbers approaches zero when q = 0.1 .
Next, several q-Bernoulli polynomials B n , q ( x ) are shown in the following:
B 0 , q ( x ) = 1 , B 1 , q ( x ) = 1 1 + q + x , B 2 , q ( x ) = q 2 ( 1 + q ) ( 1 + q + q 2 ) , B 3 , q ( x ) = ( 1 + q ) q 3 ( 1 + q ) 2 ( 1 + q 2 ) + q 2 x 1 + q ( 1 + q + q 2 ) x 2 1 + q + x 3 , B 4 , q ( x ) = q 4 q 6 2 q 7 q 8 + q 10 ( 1 + q ) 2 ( 1 + q + q 2 ) ( 1 + q + q 2 + q 3 + q 4 )      ( 1 + q ) q 3 x 1 + q + q 2 ( 1 + q 2 ) x 2 1 + q ( 1 + q 2 ) x 3 + x 4 ,     .
Let us fix 0 n 50 . Then, we can find the structure of the approximate roots of q-Bernoulli polynomials shown by varying q as in Figure 2. The condition of the left figure (a) is q = 0.2 , the condition of the middle figure (b) is q = 0.5 , and the condition of the right figure (c) is q = 0.9 .
From Figure 2, it can be inferred that the structures of approximate roots for q-Bernoulli polynomials change from elliptical to circular form as q becomes smaller and n increases. In addition, it can be seen that the numbers of real roots among the approximate roots decrease as q becomes smaller in Figure 2.
Table 2 shows the approximate real zeros of B n , 0.2 and B n , 0.5 with changes in n. In Table 2, we can see that if n 8 , one of the approximate real root values is 1 in B n , 0.2 . Additionally, if n 10 , one of the approximate real root values is 1 in B n , 0.5 . Therefore, we can organize the following.
Conjecture 2.
If n increases, then one of the approximate real root values for B n , 0.2 and B n , 0.5 is 1.
To find the exact results of the experiment, Figure 3 shows the results of the changed value of q. Let us fix n = 50 . The left figure (a) in Figure 3 shows the location for approximate roots of q-Bernoulli polynomials under the condition of q = 0.1 , the condition of the middle figure (b) is q = 0.5 , and the condition of the right figure (c) is q = 0.9 . Panels (a), (b), and (c) in Figure 3 contain the approximate real roots and the approximate imaginary roots for q-Bernoulli polynomials. Here, we expect the approximate root location for q-Bernoulli polynomials to approach any approximate diagram. Hence, we remove the approximate real roots of B 50 , q of a changed value of q because these polynomials have some approximate real roots.
Let us consider n = 50 for q-Bernoulli polynomials. In (d), (e), and (f) of Figure 3, the red dots are the approximate imaginary roots for B 50 , q , the blue dots are the circle’s centers, and the blue lines represent the circles closest to the approximate imaginary roots. The lower left figure (d) in Figure 3 is when q = 0.1 , the lower middle figure (e) is when q = 0.5 , and the lower right figure (f) is when q = 0.9 . Figure 3 shows the location of the approximate roots of q-Bernoulli polynomials approximated in circular form.
Table 3 shows the information in detail regarding (d), (e), and (f) in Figure 3. The position of the blue dot in (d) of Figure 3 is ( 0.00144168 , 8.79432 × 10 14 ) and the radius of the circle of (d) is 0.556351 . The error range between the blue line and the red dots in (d) of Figure 3 is 0.000154709 . In addition, we can see that the position of the blue dot in (f) of Figure 3 is ( 0.141941 , 1.43819 × 10 11 ) , the radius of the circle of (f) is 1.34797 , and the error range of the blue line and the red dots in (f) of Figure 3 is 0.225143 .
From Figure 2 and Figure 3, and Table 3, we suggest a conjecture as follows.
Conjecture 3.
Let us fix q = 0.1 . If n 50 , then the location of approximate roots forq-Bernoulli polynomials can be found on the circle.

5. Visualization of the Mandelbrot Set and the Julia Set for q-Bernoulli Polynomials

In this section, we introduce the Mandelbrot set and the Julia set for q-Bernoulli polynomials and show their special properties according to the change in q. Figures of this section are investigated using the C program.
Let us consider B 4 , 0.5 ( x ) = 0.00371224 + 0.0416667 x + 0.208333 x 2 1.25 x 3 + x 4 . Then, the Mandelbrot set is B 4 , 0.5 ( x ) + c . By using the escape time algorithm, the Mandelbrot set iterated 64 times can be seen in the left picture in Figure 4. As shown in (a) in Figure 4, the range of convergence is the absolute value of 2. Panel (a) in Figure 4 shows that the top and bottom are symmetrical. In Figure 4, the image center of the figure in (b) is ( 0.05687500 , 0.56000000 ) . Panel (b) is an enlarged part of (a) because the boundary of the Mandelbrot set shows more intricate detail as one looks closer or magnifies the image. The line in (c) in Figure 4 represents periodic critical orbit with period 4. The point ( 0.97500000 , 0.32000000 ) in the Mandelbrot set is a periodic point with period 4 if its critical orbit is periodic with period 4.
Figure 5 shows the properties of the Mandelbrot set created by B 4 , 0.5 ( x ) . Panel (a) of Figure 5 shows the information about the accumulated points. As the point colors go from red to blue, we can see that there are more accumulated points.
We show some fixed points which are periodic points with periods equal to one in (b) in Figure 5. In this figure, the green dots represent fixed points, and we can see that it consists of four dots. Additionally, it can be seen that there is a portion in which the fixed points are clustered, since the sizes of the points are different. In (c) in Figure 5, a point ( 0.97500000 , 0.32000000 ) is connected to one of the attracting fixed points of the function.
Figure 6 and Figure 7 show the visualization of the Julia set’s various shapes for B 4 , 0.5 ( x ) by setting the number of iterations to 128 or 64. Additionally, we consider the convergence range as 2. Panel (a) of Figure 6 shows the range of the real axis from 1.2050 to 1.7950 and the range of the imaginary axis from 1.43 to 1.57 . The polynomial here is B 4 , 0.5 ( x ) , the offset is shown if 0.535 0.27 i , and the center of the image is 0.295 + 0.07 i . To show this figure, we use HSV image, and light blue means low iterations and yellow means the 128th iteration. If we look closely in this figure, we can see that the 128th appearing area is indicated by a dot.
Panel (b) of Figure 6 shows the range of the real axis from 1.2050 to 1.7950 and the range of the imaginary axis from 1.430 to 1.570 , the offset is shown in 1.02 0.18 i , and the convergence range of figure is 2. This figure shows a continent which is one of the representative shapes of the Julia set. The blue color shows low iterations and the green color shows the 128th iteration. In (c) of Figure 6, the range of the real axis and the range of the imaginary axis are the same condition as (b), the offset is shown in 0.6 0.71 i , and the image center is 0.295 + 0.07 i . Here, we use the gray image color and as we get closer to the black color, this means 128 iteration was complete.
Panel (a) of Figure 7 shows the range of the real axis from 0.455 to 1.045 and the range of the imaginary axis from 0.230 to 0.82 when the offset is 0.965 0.665 i . Here, the image center of (a) in Figure 7 is 0.295 + 0.070 i . We use the gray image color and as we get closer to the black color, this means the 128th iteration was complete. To find the property of self-similarity in this figure, we change the scale from 0.0005 to 0.025 .
Panel (b) in Figure 7 shows the range of the real axis from 1.2050 to 1.7950 and the range of the imaginary axis from 1.430 to 1.570 , the offset is shown in 0.65 + 0.835 i , the maximum iteration is 64, and the convergence range of figure is 2. The red color shows low iterations and the blue color shows the 64th iteration.
In panel (b) of Figure 7, it can be seen that various periodic points appear. Panel (c) of Figure 7 shows the range of the real axis from 0.4550 to 1.0450 and the range of the imaginary axis from 0.680 to 0.820 , the offset is shown if 0.30 + 0.395 i , and the center of the image is 0.295 + 0.070 i . To show this figure, we used HSV image. In addition, the red color means few iterations were carried out and the blue color means 128 iterations were carried out. In (c), one can find that the 128th appearing area is indicated by blue dots.

6. Conclusions

We find several q-differential equations of higher order which are related to q-Bernoulli polynomials and obtain a symmetric property of q-differential equations of higher order in Section 3. Since we show q-differential equations of higher order based on q-Bernoulli polynomials, we find some values of q-Bernoulli numbers by varying q and show approximate roots for q-Bernoulli polynomials. We also guess properties of q-Bernoulli polynomials in Section 4. By using the property of polynomials in which the q-Bernoulli polynomials contain various orders, the relevant Mandelbrot set and Julia set are shown in Section 5. We think it is necessary to establish a theoretical content for the conjectures and results obtained using computers.

Author Contributions

Conceptualization, C.-S.R.; methodology, C.-S.R.; software, J.-Y.K.; formal analysis, J.-Y.K.; writing—original draft preparation, J.-Y.K.; writing—review and editing, J.-Y.K. All authors have read and agreed to the published version of the manuscript.

Funding

This research received no external funding.

Institutional Review Board Statement

Not applicable.

Informed Consent Statement

Not applicable.

Data Availability Statement

The data presented in this study are available on request from the corresponding author.

Conflicts of Interest

The authors declare no conflict of interest.

References

  1. Kim, T.; Ryoo, C.S. Some identities for Euler and Bernoulli polynomials and their zeros. Axioms 2018, 7, 56. [Google Scholar] [CrossRef] [Green Version]
  2. Srivastava, H.M. Some formulae for the Bernoulli and Euler polynomials at rational arguments. Math. Proc. Camb. Philos. Soc. 2000, 129, 77–84. [Google Scholar] [CrossRef]
  3. Luo, Q.M.; Srivastava, H.M. q-extension of some relationships between the Bernoulli and Euler polynomials. Taiwan. J. Math. 2011, 15, 241–257. [Google Scholar] [CrossRef]
  4. Ryoo, C.S. A note on the zeros of the q-Bernoulli polynomials. J. Appl. Math. Inform. 2010, 28, 805–811. [Google Scholar]
  5. Hermoso, C.; Huertas, E.J.; Lastra, A.; Soria-Lorente, A. On second order q-difference equations for high-order Sobolev-type q-Hermite orthogonal polynomials. arXiv 2021, arXiv:2106.13726. [Google Scholar]
  6. Ryoo, C.S.; Kang, J.Y. Various Types of q-Differential Equations of Higher Order for q-Euler and q-Genocchi Polynomials. Mathematics 2022, 10, 1181. [Google Scholar] [CrossRef]
  7. Jackson, H.F. q-Difference equations. Am. J. Math. 1910, 32, 305–314. [Google Scholar] [CrossRef]
  8. Jackson, H.F. On q-functions and a certain difference operator. Trans. R. Soc. Edinb. 2013, 46, 253–281. [Google Scholar] [CrossRef]
  9. Bangerezako, G. Variational q–calculus. J. Math. Anal. Appl. 2004, 289, 650–665. [Google Scholar] [CrossRef] [Green Version]
  10. Mason, T.E. On properties of the solution of linear q-difference equations with entire function coefficients. Am. J. Math. 1915, 37, 439–444. [Google Scholar] [CrossRef]
  11. Kac, V.; Cheung, P. Quantum Calculus; Part of the Universitext Book Series(UTX); Springer Nature: Cham, Switzerland, 2002; ISBN 978-0-387-95341-0. [Google Scholar]
  12. Ryoo, C.S.; Kang, J.Y. Phenomenon of scattering of zeros of the (p,q)-cosine sigmoid polynomials and (p,q)-sine sigmoid polynomials. Fractal Fract. 2021, 5, 245. [Google Scholar] [CrossRef]
  13. Ryoo, C.S.; Kim, T.; Agarwal, R.P. A numerical investigation of the roots of q-polynomials. Int. J. Comput. Math. 2006, 83, 223–234. [Google Scholar] [CrossRef]
  14. Carmichael, R.D. The general theory of linear q-difference equations. Am. J. Math. 1912, 34, 147–168. [Google Scholar] [CrossRef]
  15. Trjitzinsky, W.J. Analytic theory of linear q-difference equations. Acta Math. 1933, 61, 1–38. [Google Scholar] [CrossRef]
  16. Konvalina, J. A unified interpretation of the binomial coefficients, the Stirling numbers, and the Gaussian coefficients. Am. Math. Mon. 2000, 107, 901–910. [Google Scholar] [CrossRef]
  17. Mahmudov, N.I. A new class of generalized Bernoulli polynomials and Euler polynomials. arXiv 2012, arXiv:1201.6633v1. [Google Scholar]
  18. Endre, S.; David, M. An Introduction to Numerical Analysis; Cambridge University Press: Cambridge, UK, 2003; ISBN 0-521-00794-1. [Google Scholar]
  19. Michael, F. Barnsley Fractals Everywhere; Dover Publications, Inc.: Mineola, NY, USA, 1993; ISBN 9781483257693. [Google Scholar]
Figure 1. Locations of B n , q for 0 n 15 and q = 0.99 , 0.6 , 0.4 , 0.1 .
Figure 1. Locations of B n , q for 0 n 15 and q = 0.99 , 0.6 , 0.4 , 0.1 .
Fractalfract 06 00296 g001
Figure 2. Structures of approximate roots of B n , q ( x ) with 0 n 50. (a) q = 0.2 ; (b) q = 0.5 ; (c) q = 0.9 .
Figure 2. Structures of approximate roots of B n , q ( x ) with 0 n 50. (a) q = 0.2 ; (b) q = 0.5 ; (c) q = 0.9 .
Fractalfract 06 00296 g002
Figure 3. Approximate roots and approximate circle of B n , q ( x ) for n = 50 . (a) q = 0.1 ; (b) q = 0.5 ; (c) q = 0.9 ; (d) q = 0.1 ; (e) q = 0.5 ; (f) q = 0.9 .
Figure 3. Approximate roots and approximate circle of B n , q ( x ) for n = 50 . (a) q = 0.1 ; (b) q = 0.5 ; (c) q = 0.9 ; (d) q = 0.1 ; (e) q = 0.5 ; (f) q = 0.9 .
Fractalfract 06 00296 g003
Figure 4. The Mandelbrot set using B 4 , 0.5 ( x ) iterated 64 times. (a) B 4 , 0.5 ( x ) ; (b) Enlarged view; (c) Periodic critical orbit.
Figure 4. The Mandelbrot set using B 4 , 0.5 ( x ) iterated 64 times. (a) B 4 , 0.5 ( x ) ; (b) Enlarged view; (c) Periodic critical orbit.
Fractalfract 06 00296 g004
Figure 5. Special features of the Mandelbrot set using B 4 , 0.5 ( x ) . (a) Accumulated map; (b) Fixed points; (c) Attracting fixed point.
Figure 5. Special features of the Mandelbrot set using B 4 , 0.5 ( x ) . (a) Accumulated map; (b) Fixed points; (c) Attracting fixed point.
Fractalfract 06 00296 g005
Figure 6. Various shapes of Julia sets for B 4 , 0.5 ( x ) iterating 128 times. (a) c = 0.535 0.27 i ; (b) c = 1.02 0.18 i ; (c) c = 0.6 0.71 i .
Figure 6. Various shapes of Julia sets for B 4 , 0.5 ( x ) iterating 128 times. (a) c = 0.535 0.27 i ; (b) c = 1.02 0.18 i ; (c) c = 0.6 0.71 i .
Fractalfract 06 00296 g006
Figure 7. Various shapes of Julia sets for B 4 , 0.5 ( x ) iterating 128 or 68 times. (a) c = 0.965 0.665 i ; (b) c = 0.65 + 0.835 i ; (c) c = 0.30 + 0.395 i .
Figure 7. Various shapes of Julia sets for B 4 , 0.5 ( x ) iterating 128 or 68 times. (a) c = 0.965 0.665 i ; (b) c = 0.65 + 0.835 i ; (c) c = 0.30 + 0.395 i .
Fractalfract 06 00296 g007
Table 1. Approximate values of B n , q .
Table 1. Approximate values of B n , q .
q 0.1 0.40.60.99
n
01111
1−0.909091−0.714286−0.625−0.502513
20.008190010.07326010.1147960.165824
30.0007364370.01688950.02481620.00123741
40.00006619910.003504630.00140097−0.0323251
5 5.95043 × 10 6 0.000650145−0.00171646−0.00119436
6 5.34863 × 10 7 0.000105052−0.0009022340.0220399
7 4.80769 × 10 8 0.0000136161−0.0002126670.0018828
8 4.32146 × 10 9 9.47788 × 10 7 9.00017 × 10 6 −0.028844
Table 2. Approximate real roots of B n , q ( x ) .
Table 2. Approximate real roots of B n , q ( x ) .
q0.20.5
n
7 0.101413 , 0.178492 , 0.999997 0.177926 , 0.504025 , 1.00014
8 0.18477 , 1 0.16711 , 0.236812 , 0.505852 , 1.00004
9 0.11239 , 0.189 , 1 0.275063 , 0.504065 , 1.00001
10 0.191927 , 1 0.0416672 , 0.296755 , 0.501855 , 1
20 0.199691 , 1 0.0730879 , 0.282403 , 0.500003 , 1
30 0.34364 , 1 0.283994 , 0.294001 , 0.5 , 1
40 0.444821 , 1 0.265631 , 0.501383 , 1
50 0.557273 , 1 0.532412 , 0.552037 , 1
Table 3. The circle of approximate roots of B 50 , q ( x ) .
Table 3. The circle of approximate roots of B 50 , q ( x ) .
Center ( x , y ) Radius Error Range
q = 0.1 ( 0.00144168 , 8.79432 × 10 14 ) 0.556351 0.000154709
q = 0.5 ( 0.000709806 , 7.30322 × 10 12 ) 0.538804 0.000451823
q = 0.9 ( 0.141941 , 1.43819 × 10 11 ) 1.34797 0.225143
Publisher’s Note: MDPI stays neutral with regard to jurisdictional claims in published maps and institutional affiliations.

Share and Cite

MDPI and ACS Style

Ryoo, C.-S.; Kang, J.-Y. Properties of q-Differential Equations of Higher Order and Visualization of Fractal Using q-Bernoulli Polynomials. Fractal Fract. 2022, 6, 296. https://doi.org/10.3390/fractalfract6060296

AMA Style

Ryoo C-S, Kang J-Y. Properties of q-Differential Equations of Higher Order and Visualization of Fractal Using q-Bernoulli Polynomials. Fractal and Fractional. 2022; 6(6):296. https://doi.org/10.3390/fractalfract6060296

Chicago/Turabian Style

Ryoo, Cheon-Seoung, and Jung-Yoog Kang. 2022. "Properties of q-Differential Equations of Higher Order and Visualization of Fractal Using q-Bernoulli Polynomials" Fractal and Fractional 6, no. 6: 296. https://doi.org/10.3390/fractalfract6060296

APA Style

Ryoo, C.-S., & Kang, J.-Y. (2022). Properties of q-Differential Equations of Higher Order and Visualization of Fractal Using q-Bernoulli Polynomials. Fractal and Fractional, 6(6), 296. https://doi.org/10.3390/fractalfract6060296

Article Metrics

Back to TopTop