Investigation of the Ripa Model via NHRS Scheme with Its Wide-Ranging Applications
Abstract
1. Introduction
2. Mathematical Models
2.1. The 1D Ripa System for Flat Bottom
2.2. The 1D Ripa System with Non-Flat Bottom
3. The NHRS Scheme
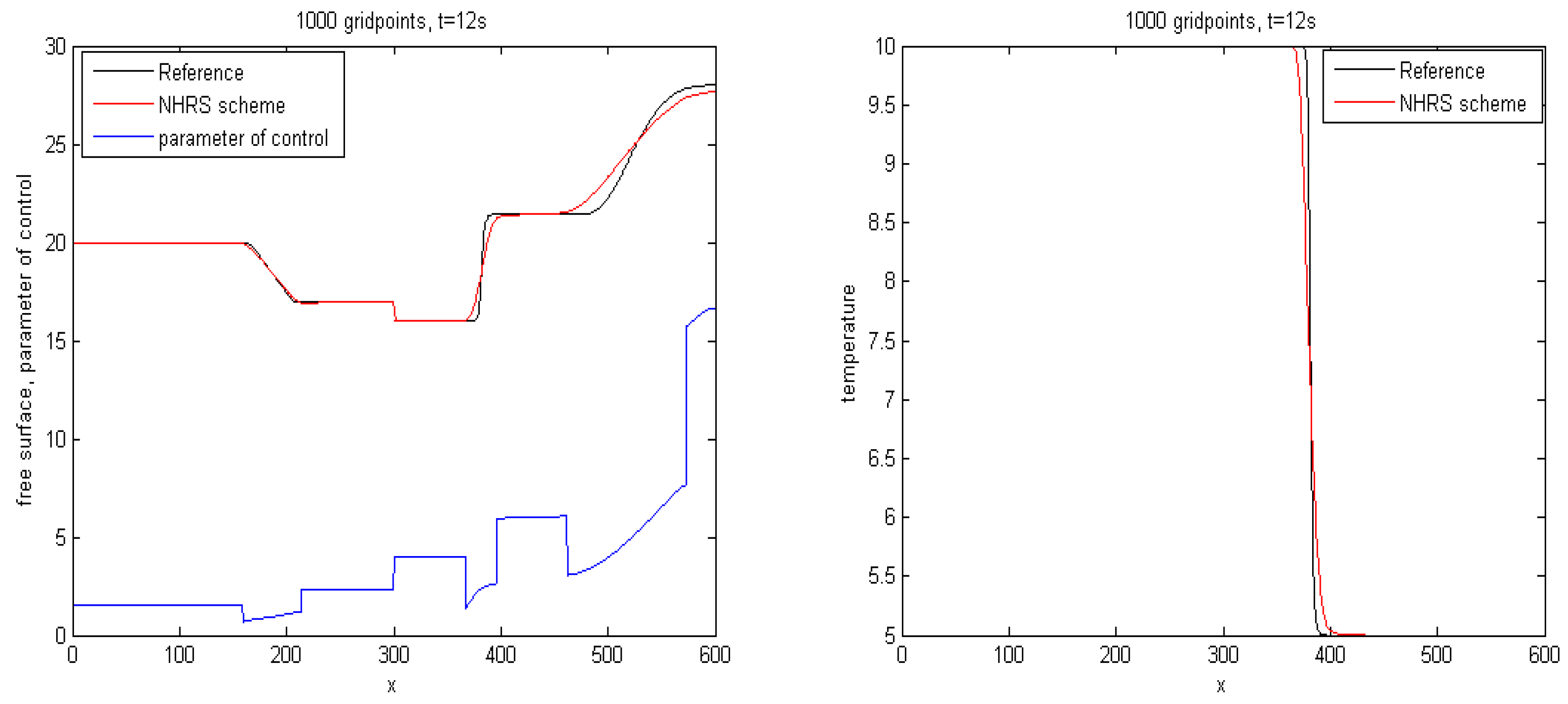
4. Numerical Simulation
4.1. Example 1
4.2. Example 2
4.3. Example 3
4.4. Example 4
4.5. Example 5: Perturbation of a Lake at Rest Problem
4.6. Example 6
4.7. Example 7
4.8. Example 8
4.9. Example 9
5. Conclusions
Author Contributions
Funding
Institutional Review Board Statement
Informed Consent Statement
Data Availability Statement
Acknowledgments
Conflicts of Interest
References
- Shakeel, M.; Mohyud-Din, S.T.; Iqbal, M.A. Modified extended exp-function method for a system of nonlinear partial differential equations defined by seismic sea waves. Pramana 2018, 91, 28. [Google Scholar] [CrossRef]
- Chunga, K.; Toulkeridis, T. Ftrst evidence of plaeo-tsunami deposits of a major historic event in Ecuador. J. Tsunami Soc. Int. 2014, 33, 55–69. [Google Scholar]
- Pedlosky, J. Geophysical Fluid Dynamics, 2nd ed.; Springer: New York, NY, USA, 1987. [Google Scholar]
- Salmon, R. Lectures on Geophysical Fluid Dynamics; Oxford University Press: Oxford, UK, 1998. [Google Scholar]
- Abdelrahman, M.A.E. On the shallow water equations. Z. Naturforsch. 2017, 72, 873–879. [Google Scholar] [CrossRef]
- Ripa, P. Conservation laws for primitive equations models with inhomogeneous layers. Geophys. Astrophys. Fluid Dynam. 1993, 70, 85–111. [Google Scholar] [CrossRef]
- Dellar, P.J. Common Hamiltonian structure of the shallow water equations with horizontal temperature gradients and magnetic fields. Phys. Fluids 2003, 15, 292–297. [Google Scholar] [CrossRef]
- Ripa, P. On improving a one-Layer ocean model with thermodynamics. J. Fluid Mech. 1995, 303, 169–201. [Google Scholar] [CrossRef]
- Keimer, A.; Pflug, L. Nonlocal conservation laws with time delay. Nonlinear Differ. Equ. Appl. 2019, 26, 54. [Google Scholar] [CrossRef]
- Rodriguez, D.F.N.; Wintrant, E.; Sename, O. Control-oriented modeling of fluid networks: A time-delay approach. In Recent Results on Nonlinear Delay Control Systems; Springer International Publishing: Cham, Switzerland, 2016. [Google Scholar]
- Greenberg, J.M.; Leroux, A.Y. A Well-balanced scheme for the numerical processing of source terms in hyperbolic equations. SIAM J. Numer. Anal. 1996, 33, 1–16. [Google Scholar] [CrossRef]
- Krner, D.; Thanh, M.D. Numerical solutions to compressible flows in a nozzle with variable cross-section. SIAM J. Numer. Anal. 2005, 43, 796–824. [Google Scholar] [CrossRef]
- Wen, X. A steady state capturing and preserving method for computing hyperbolic systems with geometrical source terms having concentrations. J.Comput. Phys. 2006, 219, 322–390. [Google Scholar] [CrossRef]
- Desveaux, V.; Zenk, M.; Berthon, C.; Klingenberg, C. Well-Balanced schemes to capture non-Explicit steady states: Ripa model. Math. Comput. 2016, 85, 1571–1602. [Google Scholar] [CrossRef]
- Britton, J.; Xing, Y. High order still-water and moving-water equilibria preserving discontinuous Galerkin methods for the Ripa model. J. Sci. Comput. 2020, 82, 30. [Google Scholar] [CrossRef]
- Rehman, A.; Ali, I.; Zia, S.; Qamar, S. Well-balanced finite volume multi-resolution schemes for solving the Ripa models. Adv. Mech. Eng. 2021, 13, 1–16. [Google Scholar] [CrossRef]
- Chertock, A.; Karni, S.; Kurganov, A. Interface tracking method for compressible multifluids. ESAIM Math. Model. Numer. Anal. 2008, 42, 991–1019. [Google Scholar] [CrossRef]
- Chertock, A.; Kurganov, A.; Liu, Y. Central-upwind schemes for the system of shallow water equations with horizontal temperature gradients. Numer. Math. 2014, 127, 595–639. [Google Scholar] [CrossRef]
- Touma, R.; Klingenberg, C. Well-balanced central finite volume methods for the Ripa system. Appl. Numer. Math. 2015, 97, 42–68. [Google Scholar] [CrossRef]
- Audusse, E.; Bouchut, F.; Bristeau, M.-O.; Klein, R.; Perthame, B. A fast and stable well-balanced scheme with hydrostatic reconstruction for shallow water flows. SIAM J. Sci. Comput. 2004, 25, 2050–2065. [Google Scholar] [CrossRef]
- Kurganov, A.; Levy, D. Central-upwind schemes for the Saint-Venant system. ESAIM Math. Model. Numer. Anal. 2002, 36, 397–425. [Google Scholar] [CrossRef]
- Ricchiuto, M.; Bollermann, A. Stabilized residual distribution for shallow water simulations. J. Comput. Phys. 2009, 228, 1071–1115. [Google Scholar] [CrossRef]
- Kurganov, A. Finite-volume schemes for shallow-water equations. Acta Numer. 2018, 27, 289–351. [Google Scholar] [CrossRef]
- Xing, Y.; Shu, C.-W. A survey of high order schemes for the shallow water equations. J. Math. Study 2014, 47, 221–249. [Google Scholar]
- Xing, Y.; Shu, C.-W.; Noelle, S. On the advantage of well-balanced schemes for moving-water equilibria of the shallow water equations. J. Sci. Comput. 2011, 48, 339–349. [Google Scholar] [CrossRef]
- Han, X.; Li, G. Well-Balanced finite difference WENO schemes for the Ripa model. Comput. Fluids 2016, 134–135, 1–10. [Google Scholar] [CrossRef]
- Snchez-Linares, C.; Luna, T.M.D.; Daz, M.J.C. A HLLC scheme for Ripa model. Appl. Math. Comput. 2016, 272, 369–384. [Google Scholar] [CrossRef]
- Mohamed, K. Simulation Numérique en Volume Finis, de Problémes D’écoulements Multidimensionnels Raides, par un Schéma de Flux á Deux pas. Ph.D. Dissertation, University of Paris, Paris, France, 2005. [Google Scholar]
- Mohamed, K.; Seaid, M.; Zahri, M. A finite volume method for scalar conservation laws with stochastic time-space dependent flux function. J. Comput. Appl. Math. 2013, 237, 614–632. [Google Scholar] [CrossRef]
- Mohamed, K.; Sahmim, S.; Abdelrahman, M.A.E. A Predictor–corrector scheme for simulation of two-phase granular flows over a moved bed with a variable topography. Eur. J. Mech.-B/Fluids 2022, 96, 39–50. [Google Scholar] [CrossRef]
- Mohamed, K.; Benkhaldoun, F. A modified Rusanov scheme for shallow water equations with topography and two phase flows. Eur. Phys. J. Plus 2016, 131, 207. [Google Scholar] [CrossRef]
- Mohamed, K. A finite volume method for numerical simulation of shallow water models with porosity. Comput. Fluids 2014, 104, 9–19. [Google Scholar] [CrossRef]
- Mohamed, K.; Alkhidhr, H.A.; Abdelrahman, M.A.E. The NHRS scheme for the Chaplygin gas model in one and two dimensions. AIMS Math. 2022, 7, 17785–17801. [Google Scholar] [CrossRef]
- Mohamed, K.; Abdelrahman, M.A.E. The modified Rusanov scheme for solving the ultra-relativistic Euler equations. Eur. J. Mech. B/Fluids 2021, 90, 89–98. [Google Scholar] [CrossRef]
- Rehman, A.; Ali, I.; Qamar, S. Exact riemann solutions of the ripa model for flat and non-flat bottom topographies. Res. Phys. 2018, 8, 104–113. [Google Scholar] [CrossRef]






















Publisher’s Note: MDPI stays neutral with regard to jurisdictional claims in published maps and institutional affiliations. |
© 2022 by the authors. Licensee MDPI, Basel, Switzerland. This article is an open access article distributed under the terms and conditions of the Creative Commons Attribution (CC BY) license (https://creativecommons.org/licenses/by/4.0/).
Share and Cite
Abdelwahed, H.G.; Abdelrahman, M.A.E.; Alsarhana, A.F.; Mohamed, K. Investigation of the Ripa Model via NHRS Scheme with Its Wide-Ranging Applications. Fractal Fract. 2022, 6, 745. https://doi.org/10.3390/fractalfract6120745
Abdelwahed HG, Abdelrahman MAE, Alsarhana AF, Mohamed K. Investigation of the Ripa Model via NHRS Scheme with Its Wide-Ranging Applications. Fractal and Fractional. 2022; 6(12):745. https://doi.org/10.3390/fractalfract6120745
Chicago/Turabian StyleAbdelwahed, H. G., Mahmoud A. E. Abdelrahman, A. F. Alsarhana, and Kamel Mohamed. 2022. "Investigation of the Ripa Model via NHRS Scheme with Its Wide-Ranging Applications" Fractal and Fractional 6, no. 12: 745. https://doi.org/10.3390/fractalfract6120745
APA StyleAbdelwahed, H. G., Abdelrahman, M. A. E., Alsarhana, A. F., & Mohamed, K. (2022). Investigation of the Ripa Model via NHRS Scheme with Its Wide-Ranging Applications. Fractal and Fractional, 6(12), 745. https://doi.org/10.3390/fractalfract6120745

