Next Article in Journal
Morphodynamic Modeling of Glioblastoma Using 3D Autoencoders and Neural Ordinary Differential Equations: Identification of Morphological Attractors and Dynamic Phase Maps
Previous Article in Journal
A Stochastic Fractional Fuzzy Tensor Framework for Robust Group Decision-Making in Smart City Renewable Energy Planning
Previous Article in Special Issue
Existence Results for Neumann Problem with Critical Sobolev–Hardy Exponent and Choquard-Type Nonlinearity
 
 
Font Type:
Arial Georgia Verdana
Font Size:
Aa Aa Aa
Line Spacing:
Column Width:
Background:
Article

Two-Dimensional Discrete Coupled Fractional Fourier Transform (DCFrFT)

1
Department of Applied Mathematics, Zewail City Campus, University of Science and Technology at Zewail City, 6th of October City 12578, Giza, Egypt
2
Department of Mathematics, Faculty of Science, Cairo University, Cairo 12613, Giza, Egypt
3
Department of Mathematical Sciences, DePaul University, Chicago, IL 60614, USA
*
Author to whom correspondence should be addressed.
Fractal Fract. 2026, 10(1), 7; https://doi.org/10.3390/fractalfract10010007 (registering DOI)
Submission received: 19 November 2025 / Revised: 12 December 2025 / Accepted: 17 December 2025 / Published: 23 December 2025

Abstract

The fractional Fourier transform is critical in signal processing and supports many applications. Signal processing is one notable application. Implementing the fractional Fourier transform requires discrete versions. As a result, defining a discrete coupled fractional Fourier transform (DCFrFT) is essential. This paper presents a discrete version of the continuous, two-dimensional coupled fractional Fourier transform, which is not a tensor product of one-dimensional transforms. We examine the main characteristics of the operator and illustrate its relationship with the existing two-dimensional discrete fractional Fourier transforms. Examples help clarify the approach.

1. Introduction and Preliminaries

Victor Namias [1] constructed a new integral transform in 1980 that he named the fractional-order Fourier transform (FrFT) and applied to quantum mechanical problems. Although J. Wiener and E. U. Condon’s earlier works from 1927 and 1937 had alluded to Namias’s concept of a fractional Fourier transform, it was Namias who developed it explicitly and coined the term "fractional transform." The integral representation for Namias’ fractional-order Fourier transform is given by
F α f ( x ) = e i ( π 4 α 2 ) 2 π sin α e ( i 2 x 2 cot α ) e ( i 2 t 2 cot α + i x t sin α ) f ( t ) d t ,
with the inverse operator
F α f ( x ) = e i ( π 4 α 2 ) 2 π sin α e ( i 2 x 2 cot α ) e ( i 2 t 2 cot α i x t sin α ) f ( t ) d t .
This inverse operator is the complex conjugate of F α when α is real. The topic began to take shape and gained greater attention in the early 1990s when physicists and engineers discovered numerous real-world uses for Namias’ transform in signal processing and optics. Kerr and McBride [2,3,4] modified Namias’ fractional operators to strengthen the theory’s clarity. They developed an operational calculus and proved several theorems for the modified operators, enhancing the mathematical foundation of the FrFT. Some of the pioneers in this field were L. B. Almeida, M. Kutay, A. Lohmann, D. Mendlovic, H. M. Ozaktas, and Z. Zalevsky. In 1993, Almeida [5] provided a more formal definition of the FrFT, which included an integral representation with a specific kernel. Almeida’s approach was more structured and provided a clearer mathematical framework compared to Namias’s heuristic derivation (see [6] and the references therein). The main difference lies in the approach that uses K θ to define the fractional Fourier transform of a function f L 1 ( R ) with an angle θ as
F θ ( u ) = F θ { f ( t ) } ( u ) = K θ ( t , u ) f ( t ) d t .
where the kernel K θ ( t , u ) is given by
K θ ( t , u ) = c ( θ ) e i [ a ( θ ) ( t 2 + u 2 ) b ( θ ) u t ] , θ n π , δ ( t u ) , θ = 2 n π , δ ( t + u ) , θ = ( 2 n + 1 ) π ,
where n is an integer and
a ( θ ) = cot θ 2 , b ( θ ) = csc θ , c ( θ ) = 1 + i cot θ 2 π .
Also, Almeida defined the inverse fractional Fourier transform by
f ( t ) = F θ { F θ ( u ) } ( t ) = K θ ( t , u ) F θ ( u ) d u .
The transform has then been extended to higher dimensions [7,8] as a product of one-dimensional transforms. In 2018, Zayed [9] introduced a two-dimensional fractional Fourier transform (2D-FrFT) that is not a tensor product of two one-dimensional transforms but a more integrated approach that allowed for the analysis of two-dimensional signals by the formula
F α , β [ f ( x , y ) ] = F α , β ( u , v ) = k ( x , y , u , v , α , β ) f ( x , y ) d x d y ,
where
k ( x , y , u , v , α , β ) = d ( γ ) e a ( γ ) ( x 2 + y 2 + u 2 + v 2 ) + b ( γ , δ ) ( u x + v y ) + c ( γ , δ ) ( v x u y ) ,
γ = α + β 2 , δ = α β 2 ,
and
a ( γ ) = i cot γ 2 , b ( γ , δ ) = i cos δ sin γ , c ( γ , δ ) = i sin δ sin γ , d ( γ ) = i e i γ 2 π sin γ .
Then Zayed proved that the inversion formula for the 2D-FrFT defined in (4) is given by
f ( x , y ) = d ( γ ) F α , β ( u , v ) e a ( γ ) ( x 2 + y 2 + u 2 + v 2 ) b ( γ , δ ) ( u x v y ) c ( γ , δ ) ( v x u y ) d u d v .
The CFrFT has several applications, one of which was shown in [10]. This showed that the Wigner distribution of the two-dimensional fractional Fourier transform may be obtained from the Wigner distribution of a two-dimensional signal as a real four-dimensional rotation.
Following the derivation of the continuous fractional Fourier transform, many authors have attempted to deduce its discrete equivalent, the discrete fractional Fourier transform (DFrFT) [11,12,13,14]. Pei [15] defined the discrete two-dimensional fractional Fourier transform as a tensor product of two one-dimensional transforms, although the closed form had not yet been developed. In 2000, Pei [16] gathered all the discrete versions of the one-dimensional fractional Fourier transform that had been developed by other authors and presented a closed form by
Y α [ m ] = n = N N F α ( m , n ) y ( n ) ,
where
F α ( m , n ) = 1 i cot ( α ) 2 π Δ t e i 2 cot ( α ) m 2 Δ u 2 i csc ( α ) m n Δ u Δ t + i 2 cot ( α ) n 2 Δ t 2 ,
α is limited to the range of ( π / 4 , π / 4 ) . In 2011 Pei [17] introduced a discrete fractional Fourier transform based on the eigen decomposition of discrete Hermite functions, providing a mathematically consistent formulation that can be extended to two dimensions through separable operations. In 2013, Kutay et al. [18] proposed a faster algorithm for computing the discrete fractional Fourier transform. In 2019, Liu [19] generated a formula for the tensor product for two one-dimensional transformations specified in (8) by
F α , β ( m , n ) = p = 0 M 1 q = 0 N 1 f ( p , q ) K α , β ( p , q , m , n ) ,
K α , β ( p , q , m , n ) = F α ( p , m ) F β ( q , n ) ,
where F α and F β are defined as in (9) but with
1 sin α Δ u α Δ t α = 2 π M , 1 sin β Δ u β Δ t β = 2 π N ,
and sin α and s i n β are positive. Furthermore, the sampling intervals for the input signal f ( p , q ) and the output signal F α , β ( m , n ) are represented by ( Δ t α , Δ t β ) and ( Δ u α , Δ u β ) , respectively.
The structure of the subsequent sections is as follows: Section 2 presents the derivation of a discrete version of the two-dimensional coupled fractional Fourier transform and its inversion formula and introduces the fundamental properties of the discrete coupled fractional Fourier transform (DCFrFT). Section 3 discusses examples and numerical evaluations that compare the continuous and discrete coupled fractional Fourier transforms. Section 4 introduces a convolution formula. The conclusions of this paper are made in Section 5.

2. Two-Dimensional Discrete Coupled Fractional Fourier Transform (DCFrFT)

In this section, we derive a discrete version of the two-dimensional coupled fractional Fourier transform (Equation (4)). First, we sample the input function f ( x , y ) and the output function F α , β ( u , v ) , with Δ x , Δ y , Δ u , Δ v as
y ( n , m ) = f ( n Δ x , m Δ y ) , Y α , β ( u , v ) = F α , β ( r Δ u , s Δ v ) ,
where y ( n , m ) , Y α , β ( r , s ) are signals of two variables and n , m , r , and s range over integers from N to N. So we can define a two-dimensional discrete coupled Fourier transform (DCFrFT) of y ( n , m ) as follows:
Definition 1. 
The discrete coupled fractional Fourier transform for the signal y ( n , m ) is given by
Y α , β ( r , s ) = F α , β { y ( n , m ) } ( r , s ) = n = N N m = N N K α , β ( n , m , r , s ) y ( n , m ) .
where
K α , β ( n , m , r , s ) = d ( γ ) e a ( γ ) ( n 2 Δ 2 x + m 2 Δ 2 y + r 2 Δ 2 u + s 2 Δ 2 v ) + b ( γ , δ ) ( n r Δ x Δ u + m s Δ y Δ v ) + c ( γ , δ ) ( n s Δ x Δ v m r Δ y Δ u ) , α + β 2 k π , δ ( n r ) δ ( m s ) , α + β = 2 k π ,
where k is an integer and γ , δ , a ( γ ) , b ( γ , δ ) , c ( γ , δ ) , d ( γ ) are the constants defined in (6).
For simplicity, we will use a , b , c , d instead of a ( γ ) , b ( γ , δ ) , c ( γ , δ ) , d ( γ ) , where
a : = i a ˜ , b : = i b ˜ , c : = i c ˜ , d : = i d ˜ .
The CDFrFT is more general than the two-dimensional discrete fractional Fourier transform; that is, when α = β , δ = 0 and γ = α , the coupled fractional Fourier transform reduces to the tensor product of two one-dimensional fractional Fourier transforms. In the discrete case, when α = β and M = N , the discrete coupled fractional Fourier transform also reduces to the tensor product of two one-dimensional discrete fractional Fourier transforms. The following relation is then satisfied
F α , α = 1 Δ t 2 F α , α ,
where F α , α and F α , α are defined in (12) and (10), respectively. Moreover, when α = β = π 2 , F π 2 , π 2 is the classical two-dimensional discrete Fourier transform.
Now, we will derive an inversion formula for the DCFrFT. First, we define the Hermitian of K α , β ( k , l , r , s ) .
Definition 2. 
The Hermitian K α , β * ( r , s , k , l ) (conjugation and transpose) of K α , β ( k , l , r , s ) is defined by
K α , β * ( r , s , k , l ) = d * e a ( k 2 Δ 2 x + l 2 Δ 2 y + r 2 Δ 2 u + s 2 Δ 2 v ) b ( k r Δ x Δ u + l s Δ y Δ v ) e c ( k s Δ x Δ v l r Δ y Δ u ) , α + β 2 k π , δ ( k r ) δ ( l s ) , α + β = 2 k π ,
Second, we need the following lemma
Lemma 1. 
If one of the following sets of conditions holds
b Δ x Δ u = M s 1 , c Δ y Δ u = M s 2 , and c Δ x Δ v = M s 3 ,
or
b Δ x Δ u = M s 1 , b Δ y Δ v = M s 4 , and c Δ x Δ v = M s 3 ,
where M = 2 π i 2 N + 1 , we obtain the identities
r = N N s = N N K α , β * ( r , s , k , l ) K α , β ( n , m , r , s ) = | d | 2 ( 2 N + 1 ) 2 δ ( k n ) δ ( l m ) ,
and
n = N N m = N N K α , β ( n , m , r , s ) K α , β * ( k , l , n , m ) = | d | 2 ( 2 N + 1 ) 2 δ ( k r ) δ ( s l ) ,
where s k is an integer prime to 2 N + 1 , for k = 1 , 2 , 3 , 4 .
Proof. 
Assume the set of conditions in (15) holds. Then we have
K α , β * ( r , s , k , l ) K α , β ( n , m , r , s ) = | d | 2 e a ( r 2 Δ 2 u + s 2 Δ 2 v + k 2 Δ 2 w + l 2 Δ 2 h ) b ( r k Δ u Δ w + s l Δ v Δ h ) × e c ( s k Δ v Δ w r l Δ u Δ h ) × e a ( n 2 Δ 2 x + m 2 Δ 2 y + r 2 Δ 2 u + s 2 Δ 2 v ) + b ( n r Δ x Δ u + m s Δ y Δ v ) × e c ( n s Δ x Δ v m r Δ y Δ u ) .
If we set Δ x = Δ w and Δ y = Δ h , then
K α , β * ( r , s , k , l ) K α , β ( n , m , r , s ) = | d | 2 e a [ ( k 2 n 2 ) Δ 2 x + ( l 2 m 2 ) Δ 2 y ] b [ r ( k n ) Δ u Δ x + s ( l m ) Δ v Δ y ] × e c [ s ( k n ) Δ v Δ x + r ( m l ) Δ u Δ y ] = | d | 2 e a [ ( k 2 n 2 ) Δ 2 x + ( l 2 m 2 ) Δ 2 y ] [ b ( k n ) Δ x + c ( m l ) Δ y ] Δ u r × e [ b ( l m ) Δ y + c ( k n ) Δ x ] Δ v s .
Let A = [ b ( k n ) Δ x + c ( m l ) Δ y ] Δ u , and B = [ b ( l m ) Δ y + c ( k n ) Δ x ] Δ v , then
r = N N s = N N K α , β * ( r , s , k , l ) K α , β ( n , m , r , s ) = | d | 2 e a [ ( k 2 n 2 ) Δ 2 x + ( l 2 m 2 ) Δ 2 y ] r = N N e r A s = N N e s B .
If ( k , l ) = ( n , m ) , then A = B = 0 and
r = N N 1 s = N N 1 = ( 2 N + 1 ) 2 , and r = N N s = N N K α , β * ( r , s , k , l ) K α , β ( n , m , r , s ) = | d | 2 ( 2 N + 1 ) 2 .
If k n or l m , then we have
b Δ x Δ u = M s 1 and c Δ y Δ u = M s 2 ,
where s 1 and s 2 are positive integers prime to 2 N + 1 . In this case,
r = N r = N e r A = s = N s = N e s B = 0 .
Hence
r = N N s = N N K α , β * ( r , s , k , l ) K α , β ( n , m , r , s ) = 0 ,
and
r = N N s = N N K α , β * ( r , s , k , l ) K α , β ( n , m , r , s ) = | d | 2 ( 2 N + 1 ) 2 δ ( k n ) δ ( l m ) , N k , l , N .
Now we prove (18), since
K α , β ( n , m , r , s ) K α , β * ( k , l , n , m ) = | d | 2 e a ( n 2 Δ 2 x + m 2 Δ 2 y + r 2 Δ 2 z + s 2 Δ 2 w ) + b ( n r Δ x Δ z + m s Δ y Δ w ) × e c ( n s Δ x Δ w m r Δ y Δ z ) × e a ( n 2 Δ 2 x + m 2 Δ 2 y + k 2 Δ 2 u + l 2 Δ 2 v ) b ( n k Δ x Δ u + m l Δ y Δ v ) × e c ( n l Δ x Δ v m k Δ y Δ u ) ,
then if we set Δ u = Δ z and Δ v = Δ w , we obtain
K α , β ( n , m , k , l ) K α , β * ( n , m , r , s ) = | d | 2 e a [ ( r 2 k 2 ) Δ 2 u + ( s 2 l 2 ) Δ 2 v ) ] + b [ ( k r ) n Δ x Δ u + m ( l s ) Δ y Δ v ) ] × e c [ ( n ( l s ) Δ x Δ v m ( k r ) Δ y Δ u ) ] = | d | 2 e a [ ( r 2 k 2 ) Δ 2 u + ( s 2 l 2 ) Δ 2 v ) ] + [ b ( k r ) Δ u + c ( l s ) Δ v ] n Δ x × e [ b ( l s ) Δ v + c ( k r ) Δ u ] m Δ y .
Let C = [ b ( k r ) Δ u + c ( l s ) Δ v ] Δ x and D = [ b ( l s ) Δ v + c ( k r ) Δ u ] Δ y . Then
n = N N m = N N K α , β ( n , m , k , l ) K α , β * ( n , m , r , s ) = | d | 2 e a [ ( r 2 k 2 ) Δ 2 u + ( s 2 l 2 ) Δ 2 v ) ] n = N N m = N N e n C + m D
If ( k , l ) = ( r , s ) , then C = D = 0 and
n = N N m = N N K α , β ( n , m , r , s ) K α , β * ( r , s , k , l ) = | d | 2 ( 2 N + 1 ) 2 .
If k r or l s , from (15) we have
c Δ x Δ v = M s 3 .
Consequently
n = N N e n C = 0 , and m = N N e m D = 0 .
Hence,
r = N N s = N N K α , β ( n , m , r , s ) K α , β * ( r , s , k , l ) = | d | 2 e a [ ( r 2 k 2 ) Δ 2 u + ( s 2 l 2 ) Δ 2 v ) ] n = N N e n C m = N N e m D = 0 .
Thus
n = N N m = N N K α , β ( n , m , r , s ) K α , β * ( k , l , n , m ) = | d | 2 ( 2 N + 1 ) 2 δ ( k r ) δ ( l s ) .
Similarly, if the second set of conditions (16) holds, we will obtain the same result. □
Theorem 1. 
The inversion formula for the DCFrFT, defined in Equation (12), is
y ( k , l ) = ( F α , β 1 { Y ( r , s ) } ) ( k , l ) = 1 | d | 2 ( 2 N + 1 ) 2 r = N N s = N N K α , β * ( r , s , k , l ) Y α , β ( r , s ) ,
k , l { N , N + 1 , . . . , N } , provided that one of the sets of conditions ((15) or (16)) holds.
Proof. 
First, we verify that F α , β 1 is the left inverse of F α , β .
F α , β 1 { F α , β { y ( n , m ) } } ( k , l ) = 1 | d | 2 ( 2 N + 1 ) 2 r , s = N N n , m = N N K α , β * ( k , l , r , s ) K α , β ( n , m , r , s ) y ( n , m )
By changing the order of summations and using (17), we obtain
F α , β 1 { F α , β { y ( n , m ) } } ( k , l ) = 1 | d | 2 ( 2 N + 1 ) 2 n , m = N N y ( n , m ) r , s = N N K α , β * ( k , l , r , s ) K α , β ( n , m , r , s ) = n = N N m = N N y ( n , m ) δ ( n k ) δ ( m l ) = y ( k , l ) .
Now, we prove that F α , β 1 is the right inverse of F α , β .
F α , β { F α , β 1 { Y α , β ( r , s ) } } = 1 | d | 2 ( 2 N + 1 ) 2 n , m = N N r , s = N N K α , β ( n , m , k , l ) K α , β * ( n , m , r , s ) Y α , β ( r , s ) = 1 | d | 2 ( 2 N + 1 ) 2 r , s = N N Y α , β ( r , s ) n , m = N N K α , β ( n , m , k , l ) K α , β * ( n , m , r , s ) = r , s = N N Y α , β ( r , s ) δ ( r k ) δ ( s l ) = Y α , β ( r , s ) .
Definition 3. 
Let S N be the space of all signals defined in Z × Z that vanish outside the square [ N , N ] × [ N , N ] associated with the inner product
< f , g > : = r = N N s = N N f ( r , s ) g ( r , s ) ¯ , f , g S N ,
where g ( r , s ) ¯ is the complex conjugate of g ( r , s ) .
One can verify that ( S N , < . , . > ) is a Hilbert space, where
< F α , β f , g > = < f , F α , β ¯ g > , f , g S N .
Since F α , β 1 = F α , β ¯ = F α , β , one can verify that F α , β is a unitary operator, i.e., | | F α , β f | | = | | f | | . This identity will introduce the Parseval identity in Theorem (5).
In Theorem 1, we proved that the transform is invertible if one of the sets of conditions (15) or (16) holds. In this case, we can obtain simplified versions of our transform, as we shall see in the following theorem.
Theorem 2. 
Let a , b , c , and d be the constants defined in (6). Set σ = b / c , and η = c / b . Under the set of conditions (15), the discrete coupled fractional Fourier transform for the signals ( y ( n , m ) , n and m) ranging over the integers from N to N takes the following form:
F α , β , s 1 , s 2 , s 3 { y ( n , m ) } ( r , s ) = n = N N m = N N K α , β , s 1 , s 2 , s 3 ( n , m , r , s ) y ( n , m ) ,
where
K α , β , s 1 , s 2 , s 3 ( n , m , r , s ) = d e a Δ 2 x ( n 2 + m 2 σ 2 s 2 2 s 1 2 ) a Δ 2 u ( r 2 + s 2 σ 2 s 3 2 s 1 2 ) + M ( n r s 1 + m s σ 2 s 2 s 3 s 1 ) + M ( n s s 3 m r s 2 ) , α + β 2 k π , δ ( n r ) δ ( m s ) , α + β = 2 k π ,
where k is an integer; s i , 1 i 4 are integers prime to 2 N + 1 ; and γ , δ , a ( γ ) , b ( γ , δ ) , c ( γ , δ ) , d ( γ ) are the constants defined in (6).
Moreover, the inversion formula of (22) takes the following form:
y ( k , l ) = 1 | d | 2 ( 2 N + 1 ) 2 r = N N s = N N K α , β , s 1 , s 2 , s 3 * ( r , s , k , l ) Y α , β ( r , s ) .
where
K α , β , s 1 , s 2 , s 3 * ( r , s , k , l ) = d * e a Δ 2 x ( n 2 + m 2 σ 2 s 2 2 s 1 2 ) + a Δ 2 u ( r 2 + s 2 σ 2 s 3 2 s 1 2 ) M ( n r s 1 + m s σ 2 s 2 s 3 s 1 ) M ( n s s 3 m r s 2 ) , α + β 2 k π , δ ( n r ) δ ( m s ) , α + β = 2 k π .
Proof. 
From (15),
Δ y = σ s 2 s 1 Δ x , Δ v = σ s 3 s 1 Δ u
and
b Δ y Δ v = M s 2 s 3 s 1 σ 2 , where M = 2 π i 2 N + 1
Now, we can write the DCFrFT kernel (Equation (12)) as
K α , β , s 1 , s 2 , s 3 ( n , m , r , s ) = d e a Δ 2 x ( n 2 + m 2 σ 2 s 2 2 s 1 2 ) a Δ 2 u ( r 2 + s 2 σ 2 s 3 2 s 1 2 ) + M ( n r s 1 + m s σ 2 s 2 s 3 s 1 ) + M ( n s s 3 m r s 2 ) .
We substitute the values of Δ y and Δ v from (25) to (12).
Similarly, another version of the operator can be defined under the set of conditions (Equation (16)) in the following theorem:
Theorem 3. 
The discrete coupled fractional Fourier transform for the signals ( y ( n , m ) , n and m) ranging over the integers from N to N can take the form
F α , β , s 1 , s 3 , s 4 { y ( n , m ) } ( r , s ) = n = N N m = N N K α , β , s 1 , s 3 , s 4 ( n , m , r , s ) y ( n , m ) .
where
K α , β , s 1 , s 3 , s 4 ( n , m , r , s ) = d e a Δ 2 x ( n 2 + m 2 η 2 s 4 2 s 3 2 ) a Δ 2 u ( r 2 + s 2 σ 2 s 3 2 s 1 2 ) + M ( n r s 1 + m s s 2 ) + M ( n s s 4 m r s 3 s 1 s 4 η 2 ) , α + β 2 k π , δ ( n r ) δ ( m s ) , α + β = 2 k π ,
where k is an integer, s i , 1 i 4 are integers prime to N + 1 , and γ , δ , a ( γ ) , b ( γ , δ ) , c ( γ , δ ) , d ( γ ) are the constants defined in (6).
Moreover, the inversion formula of (26) takes the following form:
y ( k , l ) = 1 | d | 2 ( 2 N + 1 ) 2 r = N N s = N N K α , β , s 1 , s 3 , s 4 * ( r , s , k , l ) Y α , β ( r , s ) .
where
K α , β , s 1 , s 2 , s 3 * ( r , s , k , l ) = d * e a Δ 2 x ( n 2 + m 2 η 2 s 4 2 s 3 2 ) + a Δ 2 u ( r 2 + s 2 σ 2 s 3 2 s 1 2 ) M ( n r s 1 + m s s 3 ) M ( n s s 4 m r s 3 s 1 s 4 η 2 ) , α + β 2 k π , δ ( n r ) δ ( m s ) , α + β = 2 k π .
The proof is similar to the proof of Theorem (2) and is omitted.
Corollary 1. 
Let s 1 = s 2 = s 3 = p , where p is a positive integer prime to 2 N + 1 in (2); then
F α , β , p { y ( n , m ) } ( r , s ) = n = N N m = N N K α , β , p ( n , m , r , s ) y ( n , m ) .
where
K α , β , p ( n , m , r , s ) = d e a Δ 2 x ( n 2 + m 2 σ 2 ) a Δ 2 u ( r 2 + s 2 σ 2 ) + M p ( n r + m s ) + M p ( n s m r ) .
where α + β 2 k π , k is an integer and a , b , c , d are the constants defined in (6).
Similarly, in (3) we may take s 1 = s 3 = s 4 = q , , where q is a positive integer prime to 2 N + 1 ; then
F α , β , q { y ( n , m ) } ( r , s ) = n = N N m = N N K α , β , q ( n , m , r , s ) y ( n , m ) ,
where
K α , β , q ( n , m , r , s ) = d e a Δ 2 x ( n 2 + m 2 η 2 s 4 2 s 3 2 ) a Δ 2 u ( r 2 + s 2 σ 2 s 3 2 s 1 2 ) + M q ( n r + m s ) + M q ( n s m r η 2 ) ,
where α + β 2 k π , k is an integer and a , b , c , d are the constants defined in (6).
It is worth noting that if the squares of the constants (c and b) defined in (6) are equal, then the operators F α , β , p and F α , β , q , defined in (29) and (31), respectively, coincide.

Fundamental Properties of the DCFrFT

Theorem 4. 
The kernel K α , β ( m , n , r , s ) defined in (13) has the following properties for N n , m , r , s N :
1. 
K α , β ( r , s , m , n ) ¯ = K α , β ( n , m , r , s ) .
2. 
K α , β ( n , m , r , s ) = K α , β ( n , m , r , s ) .
3. 
K α , β ( n , m , r , s ) = K α , β ( n , m , r , s ) .
4. 
K β , α ( n , m , r , s ) = K α , β ( r , s , n , m ) .
Proof. 
The proof of ( 1 ) follows from the fact that
a ( γ ) ¯ = a ( γ ) = a ( γ ) , b ( γ , δ ) ¯ = b ( γ , δ ) = b ( γ , δ ) , c ( γ , δ ) ¯ = c ( γ , δ ) = c ( γ , δ ) ,
and d ( γ ) ¯ = d ( γ ) . Then
K α , β ( r , s , m , n ) ¯ = d ( γ ) e a ( n 2 Δ 2 x + m 2 Δ 2 y + r 2 Δ 2 u + s 2 Δ 2 v ) b ( n r Δ x Δ u + m s Δ y Δ v ) + c ( n s Δ x Δ v m r Δ y Δ u ) = K α , β ( n , m , r , s ) .
The proofs of ( 2 ) and ( 3 ) are straightforward. To prove ( 4 ) , we observe that
γ ( β , α ) = γ ( α , β ) , δ ( β , α ) = δ ( α , β ) , b ( γ , δ ) = b ( γ , δ ) , c ( γ , δ ) = c ( γ , δ ) . Then
K β , α ( n , m , r , s ) = d e a ( n 2 Δ 2 x + m 2 Δ 2 y + r 2 Δ 2 u + s 2 Δ 2 v ) + b ( n r Δ x Δ u + m s Δ y Δ v ) c ( n s Δ x Δ v m r Δ y Δ u ) = K α , β ( r , s , n , m ) .
Theorem 5. 
Assume that Y α , β ( r , s ) = ( F α , β y ( . , . ) ) ( r , s ) . Then the DCFrFT has the following properties:
1. 
Time inversion: Y α , β ( r , s ) = F α , β { y ( n , m ) } ( r , s ) .
2. 
Periodicity: Y α + π , β + π ( r , s ) = Y α , β ( r , s ) , consequently, Y α + 2 π , β + 2 π ( r , s ) = Y α , β ( r , s ) .
3. 
DC property: Y α , β ( 0 , 0 ) = d n = N N m = N N e a ( n 2 Δ 2 x + m 2 Δ 2 y ) y ( n , m )
4. 
Parity property: If y ( n , m ) is even, then F α , β { y ( n , m ) } is even, and if y ( n , m ) is odd, then F α , β { y ( n , m ) } is odd.
5. 
Conjugation property: Y α , β ( r , s ) ¯ = Y α , β ( y ( n , m ) ¯ ) . If y is pure real, then Y α , β ( r , s ) = Y α , β ( r , s ) .
6. 
Parseval’s identity: r , s | Y α , β ( r , s ) | 2 = | d | 2 ( 2 N + 1 ) 2 n , m | y ( n , m ) | 2 .
Proof. 
To prove ( 1 ) , we show that
Y α , β ( r , s ) = n = N N m = N N K α , β ( n , m , r , s ) y ( n , m ) = n = N N m = N N K α , β ( n , m , r , s ) y ( n , m ) = n = N N m = N N K α , β ( n , m , r , s ) y ( n , m ) = F α , β { y ( n , m ) }
Now we prove ( 2 ) .
K α + π , β + π ( n , m , r , s ) = K α , β ( n , m , r , s ) .
Since
γ ( α + π , β + π ) = γ + π , δ ( α + π , β + π ) = δ ,
and
a ( γ + π ) = a ( γ ) , d ( γ + π ) = d ( γ ) , b ( γ + π , δ ) = b ( γ , δ ) , c ( γ + π , δ ) = c ( γ + π , δ ) .
Then Y α + π , β + π ( r , s ) = Y α , β ( r , s ) . Similarly,
K α + 2 π , β + 2 π ( n , m , r , s ) = K α , β ( n , m , r , s ) .
Since
γ ( α + 2 π , β + 2 π ) = γ + 2 π , δ ( α + 2 π , β + 2 π ) = δ
and
a ( γ + 2 π ) = a ( γ ) , d ( γ + 2 π ) = d ( γ ) , b ( γ + 2 π , δ ) = b ( γ , δ ) , c ( γ + 2 π , δ ) = c ( γ + π , δ ) .
Then Y α + 2 π , β + 2 π ( r , s ) = Y α , β ( r , s ) .
For ( 3 ) , take r = s = 0 . Then
Y α , β ( 0 , 0 ) = n = N N m = N N K α , β ( n , m , 0 , 0 ) y ( n , m ) = d n = N N m = N N e a ( n 2 Δ 2 x + m 2 Δ 2 y ) y ( n , m )
The proof of ( 4 ) follows from
Y α , β ( r , s ) = n = N N m = N N K α , β ( n , m , r , s ) y ( n , m ) = n = N N m = N N K α , β ( n , m , r , s ) y ( n , m ) = n = N N m = N N K α , β ( n , m , r , s ) y ( n , m ) .
Then Y α , β ( r , s ) is even/odd if and only if y ( m , n ) is even/odd.
The complex conjugate at ( 5 ) yields
Y α , β ( r , s ) ¯ = n = N N m = N N K α , β ( n , m , r , s ) y ( n , m ) ¯ = n = N N m = N N K α , β ( n , m , r , s ) y ( n , m ) ¯ = Y α , β ( y ( n , m ) ¯ ) .
Finally, we prove Parseval’s identity using ( 6 ) , where
r , s | Y α , β ( r , s ) | 2 = r , s n , m | K α , β ( n , m , r , s ) | 2 | y ( n , m ) | 2 = n , m | y ( n , m ) | 2 r , s | K α , β ( n , m , r , s ) | 2 .
But
| K α , β ( n , m , r , s ) | 2 = K α , β ( n , m , r , s ) K α , β ( n , m , r , s ) ¯ = | d | 2 = csc 2 γ 2 π .
Then
r , s | Y α , β ( r , s ) | 2 = | d | 2 ( 2 N + 1 ) 2 n , m | y ( n , m ) | 2

3. Examples

The coupled fractional Fourier transform (CFrFT) offers enhanced flexibility for analyzing two-dimensional signals, particularly complex signals such as higher-order chirp signals, by employing two coupled angles, ( α + β ) / 2 and ( α + β ) / 2 , instead of α , β . It is anticipated that the discrete CFrFT (DCFrFT) fulfills a comparable function, particularly in numerical investigations. We can use the discrete transform to compute the continuous transform for spectral analysis, and it is suitable for processing discrete data signals. In this section, we present the transformation results for some special signals:
Example 1. 
If y ( n , m ) = δ ( n , m ) , then
F α , β { δ ( n , m ) } ( r , s ) = n = N N m = N N K α , β ( n , m , r , s ) δ ( n , m ) = K α , β ( r , s , r , s )
Example 2. 
The rectangular function is as follows:
y ( n , m ) = Rect ( n , m ) = 1 , i f | n | , | m | N , 0 , o t h e r w i s e ,
F α , β { R e c t ( n , m ) } = n = N N m = N , N K α , β ( n , m , r , s )
Example 3. 
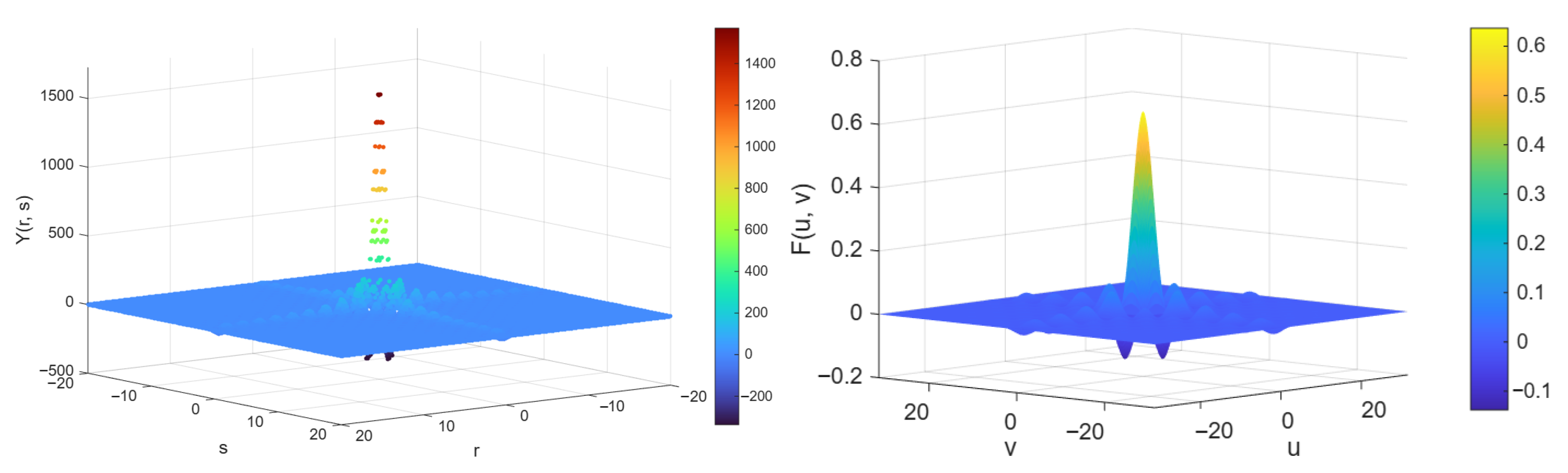
Let y ( n , m ) = e a ( n 2 Δ 2 x + m 2 Δ 2 y ) , where n and m range over the integers from N to N and a = i cot γ 2 . Then the discrete coupled fractional Fourier transform (DCFrFT) will be
F α , β { y ( n , m ) } ( r , s ) = Y α , β ( r , s ) = n = N N m = N N d e a ( r 2 Δ 2 u + s 2 Δ 2 v ) + b ( n r Δ x Δ u + m s Δ y Δ v ) + c ( n s Δ x Δ v m r Δ y Δ u ) .
The numerical results, which are illustrated in Figure 1 (all computations were performed using MATLAB (https://www.mathworks.com/), show the result of the transformation for α = π 3 , β = π 4
As a special case, if α = β = π 2 , it follows that
Y π 2 , π 2 ( r , s ) = 1 2 π n = N N m = N N e i ( n r Δ x Δ u + m s Δ y Δ v ) = 1 2 π sin [ ( N + 1 2 ) r Δ x Δ u ] sin ( r Δ x Δ u 2 ) sin [ ( N + 1 2 ) s Δ y Δ v ] sin ( s Δ y Δ v 2 ) .
One can see that for the CFrFT defined in (4),
F α , β ( u , v ) = K α , β ( x , y , u , v ) f ( x , y ) d x d y N N N N K α , β ( x , y , u , v ) d x d y as N .
Hence, using Riemann sums, with x k = k Δ x , y m = m Δ y , N k , m N , we obtain the following function:
F α , β ( r Δ u , s Δ v ) Δ x Δ y N N N N K α , β ( n Δ x , m Δ y , r Δ u , s Δ v ) f ( n Δ x , m Δ y ) as N Δ x Δ y Y α , β ( r , s ) .
So, the error between the values of the discrete and continuous transformations will have the form
Square error = r = N N s = N N | Δ x Δ y Y α , β ( r , s ) F α , β ( r Δ u , s Δ v ) | 2
Normalized error = r = N N s = N N | Δ x Δ y Y α , β ( r , s ) F α , β ( r Δ u , s Δ v ) | 2 r = N N s = N N | F α , β ( r Δ u , s Δ v ) | 2 .
where Y α , β ( r , s ) and F α , β ( r , s ) are the DCFrFT and CFrFT, respectively. We shall calculate the error between our DCFrFT and CFrFT in Examples (2) and (3). For the rectangular function in Example 2, we take N = 50 ,   Δ x = Δ y = 0.02 and α = π 3 , β = π 4 . We obtain
Square error = 6.2 × 10 3 , and Normalized error = 5.4 × 10 3 .
For Example 3 f ( x , y ) = e a ( x 2 + y 2 ) χ Ω , where χ Ω is the characteristic function of the rectangular region Ω = [ r , r ] × [ R , R ] , the CFrFT for f ( x , y ) "as calculated in [6]" is given by
F α , β ( u , v ) = 2 i e i γ sin γ π e a ( u 2 + v 2 ) × sin r sin γ ( u cos δ + v sin δ ) sin R sin γ ( v cos δ u sin δ ) u v cos 2 δ + sin 2 δ ( v 2 u 2 ) / 2 .
As a special case, if α = β = π 2 , then γ = π 2 , with δ = 0 , and it follows that f ( x , y ) = χ Ω . Under these conditions, F π 2 , π 2 { χ Ω } reduces to
F π 2 , π 2 { χ Ω } = F ( u , v ) = 2 π · sin ( r u ) u · sin ( R v ) v .
Figure 2 illustrate the graphs of the DCFrFT and CFrFT, respectively.
We take, for example, N = 50 , Δ x = Δ y = 0.02 , and r = R = N Δ x , yielding the following results:
Square error = 6.4 × 10 3 , and Normalized error = 1.6 × 10 2 .
For N = 500 , Δ x = Δ y = 0.002 ,
square error = 6.3 × 10 4 and normalized error = 1.5 × 10 3 .
Table 1 shows the normalized error values for different values of α and β , with N = 50 , Δ x = Δ y = 0.02 , and r = R = N Δ x .

4. Convolution Theorem

It is known that in the general framework of convolution theory, any integral transformation has, at least theoretically, a convolution operator * such that F ( f * g ) = F ( f ) F ( g ) (see [6] and the references therein). However, the classical convolution property of the two-dimensional Fourier transform does not hold in the CFrFT; that is, standard time-domain convolution does not translate directly into multiplication in the fractional domain. So in [20], the authors redefined the convolution. This redefinition introduced an additional chirp modulation term that compensated for the rotated geometry of the time–frequency plane in the CFrFT. As a result, convolution in the time domain regained its correspondence to multiplication in the frequency domain. In this section, we establish a convolution theorem for the two-dimensional discrete coupled fractional Fourier transform (DCFrFT) by incorporating a similar chirp modulation into the signals. This modification ensures that the transform of the convolution of the modulated signals corresponds to a chirp modulation of the product of their individual transforms.
Definition 4. 
Let N N , where y , z S N . The chirp modulations for y , z are given by
y ^ ( n , m ) = e a ( n 2 Δ 2 x + m 2 Δ 2 y ) y ( n , m ) , z ^ ( n , m ) = e a ( n 2 Δ 2 x + m 2 Δ 2 y ) z ( n , m ) ,
where a = i cot γ 2 . The discrete coupled fractional convolution of y , z is given by
h ( n , m ) = ( y z ) = d ( γ ) e a ( n 2 Δ 2 x + m 2 Δ 2 y ) ( y ^ z ^ ) ( n , m ) ,
where * stands for the standard discrete convolution given by
( y z ) ( n , m ) = k , j = y ( k , j ) z ( n k , m j ) .
Theorem 6. 
Let N N , y , z S N , and let h ( n , m ) = ( y z ) , and Y , Z , H denote the discrete coupled two-dimensional Fourier transform of y , z , h , respectively. Then
H ( r , s ) = e a ( r 2 Δ 2 u + s 2 Δ 2 v ) Y ( r , s ) Z ( r , s ) .
Proof. 
Let A = b r Δ u + c s Δ v and B = b s Δ v c r Δ u .
H ( r , s ) = n , m = N N K α , β ( n , m , r , s ) d e a ( n 2 Δ 2 x + m 2 Δ 2 y ) ( y ^ z ^ ) ( n , m ) .
From (36), we obtain the following:
H ( r , s ) = d 2 e a ( r 2 Δ 2 u + s 2 Δ 2 v ) n , m = N N e n Δ x A + m Δ y B × k , j = e a ( k 2 Δ 2 x + j 2 Δ 2 y ) y ( k , j ) e a ( ( n k ) 2 Δ 2 x + ( m j ) 2 Δ 2 y ) z ( n k , m j ) ,
where z ( n k , m j ) takes non-zero values only when N n k , m j N , i.e
H ( r , s ) = d 2 e a ( r 2 Δ 2 u + s 2 Δ 2 v ) n , m = N N e n Δ x A + m Δ y B × k = N + n N + n j = N + m N + m e a ( k 2 Δ 2 x + j 2 Δ 2 y ) y ( k , j ) e a ( ( n k ) 2 Δ 2 x + ( m j ) 2 Δ 2 y ) z ( n k , m j ) ,
Now, by changing the order of summations, we obtain
H ( r , s ) = d 2 e a ( r 2 Δ 2 u + s 2 Δ 2 v ) k , j = N N e a ( k 2 Δ 2 x + j 2 Δ 2 y ) e k Δ x A + j Δ y B y ( k , j ) × n = N N + k m = N N + j e k Δ x A j Δ y B e n Δ x A + m Δ y B e a ( ( n k ) 2 Δ 2 x + ( m j ) 2 Δ 2 y ) z ( n k , m j ) .
By letting n k = p and m j = q , we obtain
H ( r , s ) = d 2 e a ( r 2 Δ 2 u + s 2 Δ 2 v ) k , j = N N e a ( k 2 Δ 2 x + j 2 Δ 2 y ) e k Δ x A + j Δ y B y ( k , j ) × p = N k N q = N j N e p Δ x A + q Δ y B e a ( p 2 Δ 2 x + q 2 Δ 2 y ) z ( p , q )
But we have z ( p , q ) = 0 whenever p and q are less than N ; then
H ( r , s ) = d 2 e a ( r 2 Δ 2 u + s 2 Δ 2 v ) k , j = N N e a ( r 2 Δ 2 u + s 2 Δ 2 v ) e a ( k 2 Δ 2 x + j 2 Δ 2 y ) e k Δ x A + j Δ y B y ( k , j ) × p , q = N N e a ( r 2 Δ 2 u + s 2 Δ 2 v ) e p Δ x A + q Δ y B e a ( p 2 Δ 2 x + q 2 Δ 2 y ) z ( p , q ) = e a ( r 2 Δ 2 u + s 2 Δ 2 v ) Y ( r , s ) Z ( r , s )
A comparison between the DCFrFT and the two-dimensional discrete fractional Fourier transform (2-DDFrFT) is listed in Table 2. The results in the table are proved in [16] for the one-dimensional transform and are inherited to the 2-DDFrFT by the tensor product.
When we say that the additive property does not hold, we mean that F α + β F β [ F α ] .

5. Conclusions and Future Work

In this work, we introduced and analyzed the two-dimensional discrete coupled fractional Fourier transform (DCFrFT). Unlike separable tensor product approaches, the DCFrFT preserves the coupled structure of the continuous operator, providing a more faithful discrete analog. We established the inversion formula, proved the unitarity of the transform, and derived several of its fundamental properties, including Parseval’s identity and symmetry relations. Furthermore, we developed a convolution theorem for the DCFrFT, which enhances its applicability in signal and image processing. The numerical results showed that the proposed DCFrFT approximates the continuous counterpart with controllable error, which decreases as the sampling resolution increases. These results highlight the efficiency of the DCFrFT and suggest promising potential for applications in discrete signal analysis, image processing, and optical systems.
Future work will focus on developing a fast algorithm to calculate the DCFrFT, enabling the implementation of more advanced examples, the computation of transform complexity, and a systematic study of error dependence on relevant parameters.

Author Contributions

Investigation, Z.S.I.M.; Writing—original draft, A.E.; Supervision, A.Z. All authors have read and agreed to the published version of the manuscript.

Funding

This research received no external funding.

Data Availability Statement

Data are contained within the article.

Conflicts of Interest

The authors declare no conflicts of interest.

References

  1. Namias, V. The fractional order Fourier transform and its application to quantum mechanics. J. Inst. Math. Appl. 1980, 25, 241–265. [Google Scholar] [CrossRef]
  2. Kerr, F. Namias’ fractional Fourier transforms on L2 and applications to differential equations. J. Math. Anal. Appl. 1988, 136, 404–418. [Google Scholar] [CrossRef]
  3. Kerr, F.; McBride, A. Operational calculus and fractional operators. Proc. Edinb. Math. Soc. 1983, 26, 323–340. [Google Scholar]
  4. McBride, A.; Kerr, F. On Namias’ fractional Fourier transforms. IMA J. Appl. Math. 1987, 39, 159–175. [Google Scholar] [CrossRef]
  5. Almeida, L.B. The fractional Fourier transform and time-frequency representation. IEEE Trans. Signal Process. 1994, 42, 3084–3091. [Google Scholar] [CrossRef]
  6. Zayed, A. Fractional Integral Transforms: Theory and Applications, 1st ed.; Chapman and Hall/CRC: Boca Raton, FL, USA, 2024. [Google Scholar]
  7. Sahin, A.; Kutay, M.A.; Ozaktas, H.M. Non-separable two-dimensional fractional Fourier transform. Appl. Opt. 1998, 37, 5444–5453. [Google Scholar] [CrossRef] [PubMed]
  8. Shain, A.; Ozaktas, H.; Mendlovic, D. Optical implementations of two-dimensional fractional fourier transforms and linear canonical transforms with arbitrary parameters. Appl. Opt. 1998, 37, 2130–2141. [Google Scholar] [CrossRef] [PubMed]
  9. Zayed, A. Two-dimensional fractional Fourier transform and some of its properties. Integral Transforms Spec. Funct. 2018, 29, 553–570. [Google Scholar] [CrossRef]
  10. Zayed, A. A New Perspective on the Two-Dimensional Fractional Fourier Transform and its Relationship with the Wigner Distribution. Fourier Anal. Appl. 2019, 25, 460–487. [Google Scholar] [CrossRef]
  11. Arıkan, O.; Kutay, M.A.; Ozaktas, H.M.; Akdemir, O.K. The discrete fractional fourier transformation. In Proceedings of the Third International Symposium on Time-Frequency and Time-Scale Analysis (TFTS-96), Paris, France, 18–21 June 1996; pp. 205–207. [Google Scholar]
  12. Pei, S.C.; Tseng, C.C.; Yeh, M.H. Discrete fractional Hartley and Fourier transform. IEEE Trans. Circuits Syst. II 1998, 45, 665–675. [Google Scholar]
  13. Pei, S.C.; Yeh, M.H. Improved discrete fractional Fourier transform. Opt. Lett. 1997, 22, 1047–1049. [Google Scholar] [CrossRef] [PubMed]
  14. Pei, S.C.; Yeh, M.H.; Tseng, C.C. Discrete fractional fourier transform based on orthogonal projection. IEEE Trans. Signal Process. 1999, 47, 1335–1348. [Google Scholar] [CrossRef]
  15. Pei, S.C.; Yeh, M.H. Two-dimensional discrete fractional Fourier transform. Signal Process. 1998, 67, 99–108. [Google Scholar] [CrossRef]
  16. Pei, S.C.; Ding, J.J. Closed-form discrete fractional and affine Fourier transforms. IEEE Trans. Signal Process. 2000, 48, 1338–1353. [Google Scholar] [CrossRef] [PubMed]
  17. Pei, S.C.; Ding, J.J.; Yeh, Y.T. Discrete fractional Fourier transform based on eigen decomposition. IEEE Trans. Signal Process. 2011, 59, 6046–6057. [Google Scholar]
  18. Kutay, M.A.; Ozaktas, M.A.; Arikan, O. Faster computation of the discrete fractional Fourier transform. Opt. Commun. 2013, 291, 29–34. [Google Scholar]
  19. Liu, M.; Zhang, Y.; Zhang, T. Sliding 2d discrete fractional Fourier transform. IEEE Signal Process. Lett. 2019, 26, 109–113. [Google Scholar] [CrossRef]
  20. Bhandari, A.; Zayed, A.I. Convolution and product theorems for the special affine Fourier transform. In Frontiers in Orthogonal Polynomials and q-Series; Nashed, M.Z., Li, X., Eds.; World Scientific: Singapore, 2018; pp. 119–137. [Google Scholar]
Figure 1. Three-dimensional Y π 3 , π 4 ( r , s ) .
Figure 1. Three-dimensional Y π 3 , π 4 ( r , s ) .
Fractalfract 10 00007 g001
Figure 2. Results of Example 2.3 for α = β = π 2 . (left) Discrete DCFrFT and (right) continuous CFrFT.
Figure 2. Results of Example 2.3 for α = β = π 2 . (left) Discrete DCFrFT and (right) continuous CFrFT.
Fractalfract 10 00007 g002
Table 1. Normalized Error.
Table 1. Normalized Error.
α = π 2 α = π 3 α = π 4
β = π 2 1.6 × 10 2 4.6 × 10 3 1.2 × 10 1
β = π 3 4.6 × 10 3 1.3 × 10 2 8.04 × 10 1
β = π 4 1.2 × 10 1 8.04 × 10 1 1.4 × 10 2
Table 2. DCFrFT vs. 2-DDFrFT.
Table 2. DCFrFT vs. 2-DDFrFT.
PropertyDCFrFTDFrFT
Additive propertyNot holdNot hold
Inversion formula y ( k , l ) = 1 | d | 2 ( 2 N + 1 ) 2 r = N N s = N N K α , β * ( r , s , k , l ) Y α , β ( r , s ) f ( n ) = F α ( n , m )
Time inversion Y α , β ( r , s ) = F α , β { y ( n , m ) } ( r , s ) F α ( m ) = F α { f ( n ) }
Periodicity Y α + π , β + π ( r , s ) = Y α , β ( r , s ) , F α ( m ) = F α + π ( m )
Y α + 2 π , β + 2 π ( r , s ) = Y α , β ( r , s ) F α + 2 π ( m ) = F α ( m )
DC property Y α , β ( 0 , 0 ) = d n = N N m = N N e a ( n 2 Δ 2 x + m 2 Δ 2 y ) y ( n , m ) F α ( 0 ) = 1 i cot α 2 π Δ t N N e i 2 cot α n 2 Δ t 2 f ( n )
Parity propertyIf y ( n , m ) is even, then Y α , β ( r , s ) is even,If f ( n ) is even, then F α ( m ) is even,
if y ( n , m ) is odd, then Y α , β ( r , s ) is oddif f ( n ) is odd, then F α ( m ) is odd
conjugation property Y α , β ( r , s ) ¯ = Y α , β ( y ( n , m ) ¯ ) F α ( m ) = F α ( m ) ¯
Parseval’s identity r , s | Y α , β ( r , s ) | 2 = | d | 2 ( 2 N + 1 ) 2 n , m | y ( n , m ) | 2 M M | F α ( m ) | 2 = N N | f ( n ) | 2
Convolution F α , β { ( y z ) } = e a ( r 2 Δ 2 u + s 2 Δ 2 v ) Y α , β ( r , s ) Z α , β ( r , s ) f ( n ) g ( n ) = F α 1 ( F α ( m ) · G α ( m ) )
Disclaimer/Publisher’s Note: The statements, opinions and data contained in all publications are solely those of the individual author(s) and contributor(s) and not of MDPI and/or the editor(s). MDPI and/or the editor(s) disclaim responsibility for any injury to people or property resulting from any ideas, methods, instructions or products referred to in the content.

Share and Cite

MDPI and ACS Style

Elshamy, A.; Mansour, Z.S.I.; Zayed, A. Two-Dimensional Discrete Coupled Fractional Fourier Transform (DCFrFT). Fractal Fract. 2026, 10, 7. https://doi.org/10.3390/fractalfract10010007

AMA Style

Elshamy A, Mansour ZSI, Zayed A. Two-Dimensional Discrete Coupled Fractional Fourier Transform (DCFrFT). Fractal and Fractional. 2026; 10(1):7. https://doi.org/10.3390/fractalfract10010007

Chicago/Turabian Style

Elshamy, Asma, Zeinab S. I. Mansour, and Ahmed Zayed. 2026. "Two-Dimensional Discrete Coupled Fractional Fourier Transform (DCFrFT)" Fractal and Fractional 10, no. 1: 7. https://doi.org/10.3390/fractalfract10010007

APA Style

Elshamy, A., Mansour, Z. S. I., & Zayed, A. (2026). Two-Dimensional Discrete Coupled Fractional Fourier Transform (DCFrFT). Fractal and Fractional, 10(1), 7. https://doi.org/10.3390/fractalfract10010007

Article Metrics

Article metric data becomes available approximately 24 hours after publication online.
Back to TopTop