Next Article in Journal
Robust Parameter Interval Identification for a Logistic-Type Fractional Difference System
Previous Article in Journal
A Fractional Calculus-Enhanced Multi-Objective AVOA for Dynamic Edge-Server Allocation in Mobile Edge Computing
error_outline You can access the new MDPI.com website here. Explore and share your feedback with us.
 
 
Font Type:
Arial Georgia Verdana
Font Size:
Aa Aa Aa
Line Spacing:
Column Width:
Background:
Article

Influence of Initial Stress on Wave Propagation in Microelongated Thermo-Elastic Media Under the Refined Fractional Dual Phase Lag Model

by
Mohamed F. Ismail
1,
Hamdy M. Ahmed
2,
Taha Radwan
3,*,
Soliman Alkhatib
4,
M. Elsaid Ramadan
5 and
Eslam Nabil Shawki El-Ganzoury
6
1
Department of Computer Science, Faculty of Computers and Information Systems, Egyptian Chinese University, Cairo 19346, Egypt
2
Department of Physics and Engineering Mathematics, Higher Institute of Engineering, El Shorouk Academy, Cairo 11837, Egypt
3
Department of Management Information Systems, College of Business and Economics, Qassim University, Buraydah 51452, Saudi Arabia
4
College of Engineering and Technology (CET), American University in the Emirates (AUE), Dubai Intel Academic City, Dubai P.O. Box 503000, United Arab Emirates
5
Department of Mathematics, Faculty of Science, Islamic University of Madinah, Medina 42351, Saudi Arabia
6
Department of Physics and Engineering Mathematics, Faculty of Engineering, Ain Shams University, Cairo 11566, Egypt
*
Author to whom correspondence should be addressed.
Fractal Fract. 2026, 10(1), 30; https://doi.org/10.3390/fractalfract10010030
Submission received: 10 December 2025 / Revised: 31 December 2025 / Accepted: 1 January 2026 / Published: 4 January 2026
(This article belongs to the Special Issue Feature Papers for Mathematical Physics Section 2026)

Abstract

This paper focuses on analyzing how initial stress influences wave propagation phenomena in a microelongated thermoelastic medium described within the framework of fractional conformable derivative, considering both the dual phase lag (DPL) and refined dual phase lag (RDPL) theories. The fundamental governing equations for heat transfer, mechanical motion, and microelongation are established to incorporate finite thermal wave speed and microelongation effects. Through an appropriate non-dimensionalization procedure and the application of the normal mode analysis technique, the coupled partial differential system is transformed into a form that admits explicit analytical solutions. These solutions provide expressions for displacement, microelongation, temperature distribution, and stress components, allowing a comprehensive examination of the thermomechanical wave behavior within the medium. To better comprehend the theoretical results, numerical evaluations are performed to emphasize the comparison of DPL and RDPL in the presence and absence of initial stress, as well as the influence of the fractional-order parameter and different times on wave properties. The results show that initial stress has a considerable effect on wave propagation characteristics such as amplitude modulation, propagation speed, and attenuation rate. Furthermore, the use of fractional conformable derivatives and the RDPL formulation allows for more precise modeling and control of the thermal relaxation dynamics. The current study contributes to a better understanding of the linked microelongated and thermal effects in thermoelastic media, as well as significant insights for designing and modeling advanced microscale thermoelastic systems.

1. Introduction

The RDPL model represents a significant advancement in heat conduction theory, developed as an improvement over the classical DPL framework. While the standard DPL model introduces two relaxation times associated with the temperature gradient and heat flux, it may not fully capture the complex lagging mechanisms inherent in real materials, particularly under rapid thermal loading. These deficiencies become apparent in situations involving non-equilibrium heat transfer, where the interaction between thermal and mechanical fields is strongly time-dependent and cannot be adequately described by purely diffusive assumptions. For more details, see [1,2,3]. Such limitations are especially evident in ultra-fast thermal processes, including laser-induced heating, microelectronic thermal management, and thermoelastic wave propagation. In these applications, heat transfer exhibits wave-like characteristics rather than instantaneous diffusion. To address this behavior, the RDPL formulation incorporates higher-order temporal terms and refined phase lag parameters, enabling a more accurate representation of finite thermal propagation speed. Consequently, the RDPL model provides a physically consistent description of delayed thermal responses and multi-wave phenomena in coupled thermoelastic systems. For more information, read [4,5,6]. Moreover, the refined structure of the RDPL model alleviates several shortcomings associated with the classical DPL theory, such as non-physical thermal oscillations, numerical instability, and inaccuracies in predicting peak temperature distributions. These improvements make the RDPL framework particularly suitable for analyzing thermoelastic interactions at micro and nano-scales, where realistic modeling of thermomechanical coupling is crucial. As a result, the RDPL model has gained increasing importance in the study of advanced thermoelastic and magneto-thermoelastic systems subjected to complex thermal excitations. For more information, see [7,8,9].
Fractional thermoelasticity represents a significant generalization of classical thermoelastic theories by incorporating fractional-order derivatives into the governing energy balance and constitutive relations. Within this framework, heat conduction is extended through the use of temporal fractional derivatives, allowing the model to capture non-Fourier heat transport features such as finite-speed thermal wave propagation and dispersion. These capabilities provide a more realistic description of heat transfer mechanisms in materials where classical diffusion theories are no longer adequate. For additional information, review [10,11,12]. In addition to modifying the heat conduction law, fractional thermoelastic formulations often reformulate the stress–strain relations to account for time-dependent viscoelastic recovery. This approach introduces fractional material parameters that enhance modeling flexibility and enable a more comprehensive representation of coupled thermomechanical interactions. As a result, important physical phenomena such as thermal lag, damping characteristics, and wave attenuation can be described with greater accuracy than in integer-order theories. For further detail, refer to [13,14,15]. Owing to these advantages, fractional thermoelasticity has emerged as a powerful theoretical framework for analyzing complex materials and advanced engineering systems. It has proven particularly effective in improving predictions of dynamic stability and transient responses in media subjected to rapid thermal loading or anomalous heat conduction. Consequently, fractional models are increasingly employed in modern applications. For more information, read [3,16,17,18].
Microelongated thermoelastic materials belong to a class of generalized continuum theories that extend classical thermoelasticity by incorporating additional microstructural deformation mechanisms. Unlike conventional models, where mechanical behavior is governed solely by macroscopic displacement fields and thermal effects are described through temperature variations, the microelongated framework introduces an independent kinematic variable associated with internal microlevel stretching. This internal microelongation may represent fiber extension, molecular chain deformation, pore-structure distortion, or reorientation of microstructural constituents, thereby enabling a more realistic description of the thermomechanical response of complex materials such as polymers, composites, porous solids, biological tissues, and microstructured media. For more details, see [19,20,21,22]. When thermal effects are included, the interaction between the microelongation field and the temperature distribution gives rise to additional stress components and heat exchange mechanisms that are absent in classical thermoelastic formulations. Consequently, wave propagation, stress evolution, and temperature fields in microelongated media exhibit distinctive features such as dispersion, attenuation, and relaxation phenomena governed by the underlying microstructure. This theoretical framework has proven particularly effective in analyzing high-frequency dynamic responses, microscale thermoelastic interactions, and materials subjected to rapid thermal or photothermal loading, where delayed and spatially varying internal responses cannot be accurately captured by traditional thermoelastic theories. For additional information, examine [23,24,25,26].
Initial stress is a fundamental factor in thermoelasticity, as many materials and structural components exist in a pre-stressed state before being subjected to external mechanical loads or thermal excitations. These stresses may originate from manufacturing processes, residual strain, thermal treatments, gravitational effects, or long-term operational conditions. The presence of initial stress modifies the mechanical equilibrium configuration of the medium and influences the interaction between deformation and thermal fields, thereby affecting the overall thermoelastic response. For further details, refer to [27,28,29,30]. The influence of initial stress becomes particularly evident in the propagation of thermoelastic waves and the spatial distribution of stress components. Depending on its magnitude and orientation, initial stress can either enhance or suppress wave speeds, induce anisotropy in materials that are otherwise isotropic, and significantly alter dispersion and attenuation characteristics. Such effects play a critical role in understanding wave behavior in pre-stressed solids and layered structures. For more details, refer to [31,32,33,34]. Moreover, initial stress may strongly couple with thermal effects, leading to additional energy exchange mechanisms that are especially pronounced in rapid or high-frequency thermoelastic processes. Incorporating initial stress into thermoelastic models, therefore, provides a more realistic and accurate representation of material behavior under practical operating conditions. For more details, see [35,36]. This refined modeling approach is essential for applications in geophysics, biomechanics, aerospace engineering, and the design of micro and nano-structured materials, where pre-existing stress states are inherently present.
Although thermoelasticity has been extensively investigated using phase lag models and fractional derivatives, and separate studies have explored the mechanical behavior of microelongated materials, a notable gap persists in the literature concerning the combined interaction of microelongated thermoelastic coupling and the fractional-order RDPL model. Existing contributions generally address these aspects in isolation, concentrating either on deformation governed by fractional derivatives or on non-Fourier heat conduction while neglecting microelongation and initial stress effects. No published work has yet integrated microelongated behavior, initial stress, fractional derivatives, and the RDPL framework within a unified thermoelastic formulation. Accordingly, one of the primary objectives of the present study is to bridge this gap by developing a comprehensive model that captures the coupled thermomechanical and fractional-order responses of microelongated materials subjected to initial stress within the RDPL theory.
This paper focuses on exploring how initial stress effects, together with the fractional conformable derivative, affect the behavior of a microelongated thermoelastic half-space, analyzed within both the DPL and the RDPL models. The study begins by formulating the fundamental field equations governing motion, heat conduction, and microelongation in order to accurately represent the mutual coupling among mechanical and thermal responses in the presence of initial stress. To simplify the mathematical structure and clearly emphasize the main physical parameters controlling the system’s response, these equations are converted to being dimensionless. For analytical convenience, the obtained system of partial differential equations is then systematically transformed into a set of ordinary differential equations using the normal mode analysis, which enables a more tractable investigation of wave propagation properties and the dynamic characteristics of the medium. The boundary conditions applied at the surface z = 0 are subsequently utilized to evaluate the constants ( R 1 ,   R 2 ,   R 3 ,  M), which are necessary for constructing the solution of the problem. After deriving the analytical solutions, numerical simulations and graphical representations are performed to examine how different physical parameters, especially initial stress effects, times, and fractional parameters, affect stress fields, displacement, and microelongation behavior. The resulting plots clearly illustrate the significant role that initial stress and fractional parameters play in modifying the thermomicroelongated response of the medium under the two theoretical models.

2. Preliminary

Definition 1
([37,38]). Let f be a function such that f : [ a , ) R . Then, the conformable derivative of a function f is defined as
D t α f ( t ) = lim ϵ 0 f t + ϵ t 1 α f ( t ) ϵ ,
for all  t a , α ( 0 , 1 ] . Then, if the limit of the above exists, f is said to be α-differentiable.
The fractional derivative D α used in this study satisfies several important properties, which we summarize below:
D α a f ( t ) + b g ( t ) = a D α f ( t ) + b D α g ( t ) , a , b R , ( Linearity ) D α f ( t ) g ( t ) = f ( t ) D α g ( t ) + g ( t ) D α f ( t ) , ( Product Rule ) D α f ( t ) g ( t ) = g ( t ) D α f ( t ) f ( t ) D α g ( t ) ( g ( t ) ) 2 , ( Quotient Rule ) D α f ( t ) = t 1 α d f ( t ) d t , ( Fundamental Definition ) D β f ( g ( t ) ) = g ( t ) β D α f ( g ( t ) ) , ( Fractional Chain Rule ) .

3. The Description of the Problem and Basic Equations

In this section of the study, we introduce the basic field equations that govern the thermoelastic response of a two-dimensional microelongated solid when examined under both the DPL model and its refined formulation, RDPL. Particular emphasis is placed on examining how the presence of an initial stress field affects the material behavior and wave characteristics. For the purpose of simplifying the mathematical treatment and enabling a more convenient analysis of the obtained relations, the governing equations are subsequently transformed into their non-dimensional forms.
The equation of motion
σ i j , j = ρ u i , t t ,
where
σ i j = 2 μ ε i j + λ e β 0 θ + λ 0 ϕ P δ i j P 2 u j . i u i , j .
The equation of microelongated
a 0 ϕ , i i + β 1 θ λ 1 ϕ λ 0 u j , j = ρ j ϕ , t t 2 .
The mathematical representation of heat conduction in a two-dimensional configuration takes the form [8]:
0 = k 1 + Σ n = 1 N τ θ n 1 + α Γ n + α α t α n 1 t n 1 θ , i i β 1 T 0 ψ , t 1 + Σ n = 1 N τ q n 1 + α Γ n + α α t α n 1 t n 1 β 0 T 0 u , x t + w , z t + ρ c e θ , t .
When N = 3 and ( τ θ < τ q 0 ,   k 0 ), is the RDPL model, and N = 1 and ( τ θ < τ q 0 ,   k 0 ) is the DPL model.
Using Equation (2) in Equation (1) with the help of the displacement vector u x , z , t = u u , 0 , w and the initial stress P, one acquires that
μ 2 u + λ + μ e , x β 0 θ , x + λ 0 ϕ , x + P 2 u , z z w , x z = ρ u , t t ,
μ 2 w + λ + μ e , z β 0 θ , z + λ 0 ϕ , z + P 2 w , x x u , x z = ρ w , t t .
Using the displacement vector u x , z , t = u u , 0 , w in Equation (3), one acquires
a 0 ϕ , i i + β 1 θ λ 1 ϕ λ 0 u , x + w , z = ρ j ϕ , t t 2 .
The characteristics of the conformable derivative, as presented in Section 2, are incorporated into Equation (4), leading to the following result:
0 = k 1 + Σ n = 1 N τ θ n 1 + α Γ n + α t 1 α n t n θ , i i β 1 T 0 ψ , t 1 + Σ n = 1 N τ q n 1 + α Γ n + α t 1 α n t n β 0 T 0 u , x t + w , z t + ρ c e θ , t .
In our analysis, we utilize the following set of non-dimensional variables to simplify the equations and facilitate a more comprehensive understanding of the system’s behavior
x , z = c 1 ω x ¯ , z ¯ , u , v = T 0 β 0 ρ c 1 ω u ¯ , v ¯ , t , τ θ , τ q = t ¯ , τ ¯ θ , τ ¯ q ω , θ = T 0 θ ¯ , σ i j = β 1 T 0 σ ¯ i j , ϕ = β 0 T 0 λ 0 ϕ ¯ , P = λ + 2 μ P ¯ , k ω = ρ c 1 2 c e , ρ c 1 2 = λ + μ .
Using Equation (9) in Equations (5)–(8), one discovers (dropping the bar (−) for convenience)
a 1 2 2 t 2 + a 2 2 x 2 + P 2 2 z 2 u + a 2 P 2 2 w x z θ x + ϕ x = 0 ,
a 2 P 2 2 u x z + a 1 2 2 t 2 + a 2 2 z 2 + P 2 2 x 2 w θ z + ϕ z = 0 ,
a 5 u x + a 5 w z a 3 θ 2 a 4 a 6 2 t 2 ϕ = 0 ,
a 8 1 + τ 2 2 u x t + a 8 1 + τ 2 2 w z t 2 + τ 1 2 a 7 t τ 2 a 7 t θ + a 9 ϕ t = 0 ,
where a 1 = μ c 1 2 ρ ,   a 2 = μ + λ c 1 2 ρ ,   a 3 = λ 0 β 1 c 1 2 β 0 a 0 ω 2 ,   a 4 = c 1 2 λ 1 a 0 ω 2 ,   a 5 = λ 0 2 a 0 ρ ω 2 ,   a 6 = ρ j c 1 2 2 a 0 ,
  a 7 = ρ c e c 1 2 k ω ,   a 8 = β 0 2 T 0 k ω ρ ,   a 9 = β 0 β 1 T 0 c 1 2 k ω λ 0 ,   τ 1 = Σ n = 1 N τ θ n 1 + α Γ n + α t 1 α n t n , and τ 2 = Σ n = 1 N τ q n 1 + α Γ n + α t 1 α n t n .
Using Equation (9) in Equation (2), one infers that
σ x x = u x + a 10 w z θ + ϕ a 11 P ,
σ z z = a 10 u x + w z θ + ϕ a 11 P ,
σ z x = σ x z = a 12 u z + a 13 w x ,
where a 10 = λ 0 2 a 0 ρ ω 2 ,   a 11 = λ + 2 μ β 0 T 0 ,   a 12 = μ + λ + 2 μ P 2 c 1 2 ρ ,   a 13 = μ λ + 2 μ P 2 c 1 2 ρ ,
When the displacement potentials Φ x , z , t and Ψ x , z , t , which relate to displacement components, have been introduced, one acquires that
u = Φ , x + Ψ , z , w = Φ , z Ψ , x ,
u , x + w , z = 2 Φ , u , z w , x = 2 Ψ .
Using Equation (17) in Equations (10)–(13), we see
a 1 + a 2 2 2 t 2 Φ θ + ϕ = 0 ,
a 1 + P 2 2 2 t 2 Ψ = 0 ,
a 5 2 Φ a 3 θ 2 a 4 a 6 2 t 2 ϕ = 0 ,
a 8 1 + τ 2 2 Φ t 2 + τ 1 2 a 7 t τ 2 a 7 t θ + a 9 ϕ t = 0 .

4. Solution

The solution of the identified physical variable can be expressed and analyzed in terms of normal modes as follows:
u , w , θ , ϕ , Φ , Ψ , σ i j x , z , t = u ˜ , w ˜ , θ ˜ , ϕ ˜ , Φ ˜ , Ψ ˜ , σ ˜ i j z e i b x + ω t α α .
where b is the frequency and ω is the wave number
Inserting Equation (22) into Equations (18)–(21), we obtain
ι 1 D 2 + ι 2 Φ ˜ θ ˜ + ϕ ˜ = 0 ,
ι 3 D 2 + ι 4 Ψ ˜ = 0 ,
a 5 D 2 ι 5 Φ ˜ a 3 θ ˜ D 2 + ι 6 ϕ ˜ = 0 ,
ι 7 D 2 ι 8 Φ ˜ ι 9 D 2 ι 10 θ ˜ + ι 11 ϕ ˜ = 0 ,
where ι 1 = a 1 + a 2 ,   ι 2 = ω 2 t 2 α 2 i α 1 ω t α 2 b 2 ι 1 ,   ι 3 = a 1 + P 2 ,
ι 4 = ω 2 t 2 α 2 i α 1 ω t α 2 ι 3 b 2 ,   ι 5 = b 2 a 5 ,
ι 6 = a 6 ω 2 t 2 α 2 i α 1 ω t α 2 a 4 b 2 ,   ι 7 = i a 8 1 + τ 2 ω t α 1 ,
ι 8 = ι 7 b 2 ,   ι 9 = 1 + τ 1 ,   ι 10 = ι 9 b 2 + i 1 + τ 2 a 7 ω t α 1 ,   ι 11 = i a 9 ω t α 1 .
It is observed that the cases
  • τ 1 = i ω τ θ α Γ 1 + α + ω τ θ 1 + α Γ 2 + α i t 1 ω t α 1 + ω τ θ 2 + α Γ 3 + α i α 1 α 2 t 2 3 ω α 1 t α 2 i ω 2 t 2 α 2 and
    τ 2 = i ω τ q α Γ 1 + α + ω τ q 1 + α Γ 2 + α i t 1 ω t α 1 + ω τ q 2 + α Γ 3 + α i α 1 α 2 t 2 3 ω α 1 t α 2 i ω 2 t 2 α 2 correspond to the RDPL model
  • τ 1 = i ω τ θ α Γ ( α + 1 ) and τ 2 = i ω τ q α Γ ( α + 1 ) correspond to the DPL model
Equations (23), (25) and (26) yield a non-trivial solution when the determinant of the coefficient matrix associated with the physical quantities equal zero. Using the MATLAB 9.5 program, we infer
D 6 A 1 D 4 + A 2 D 2 A 3 { Φ ˜ z , θ ˜ z , ϕ ˜ z } = 0 ,
where A 1 = 1 ι 1 ι 9 { ι 7 + ι 1 ι 10 ι 2 ι 9 a 5 ι 9 ι 1 ι 6 ι 9 } ,
A 2 = 1 ι 1 ι 9 { ι 8 + ι 2 ι 10 + ι 6 ι 7 + ι 5 ι 9 + ι 7 a 3 + ι 10 a 5 + ι 11 a 5 + ι 1 ι 6 ι 10 ι 2 ι 6 ι 9 ι 1 2 } ,
A 3 = 1 ι 1 ι 9 { ι 8 a 3 ι 6 ι 8 ι 5 ι 10 ι 5 ι 11 + ι 2 ι 6 ι 10 ι 2 ι 11 a 3 } .
This equation can be expressed as
D 2 r 1 D 2 r 2 D 2 r 3 { Φ ˜ z , θ ˜ z , ϕ ˜ z } = 0 ,
where r 1 ,   r 2 , and r 3 are roots
The general solution of Equation (28) bound as z can be written as
Φ ˜ z = Σ m = 1 3 R m e r m z ,
ϕ ˜ z = Σ m = 1 3 Θ 1 m R m e r m z ,
θ ˜ z = Σ m = 1 3 Θ 2 m R m e r m z ,
where Θ 1 m = a 5 a 3 ι 1 r m 2 a 3 ι 2 + ι 5 r m 2 + a 3 + ι 6 ,   Θ 2 m = ι 1 r m 2 + ι 2 + Θ 1 m .
The general solution of Equation (24) bound as z can be written as
Ψ ˜ z = M e S z ,
Employing Equation (22) in Equation (17), then using Equations (29) and (32), one infers that
u ˜ = i b Σ m = 1 3 R m e r m z S M e S z ,
w ˜ = Σ m = 1 3 r m R m e r m z + i b M e S z .
Using Equation (22) with Equations (14)–(16), then employing Equations (30), (31), (33) and (34), one obtains
σ ˜ x x = Σ m = 1 3 Θ 3 m R m e r m z + i b 1 a 10 S M e S z a 11 P ,
σ ˜ z z = Σ m = 1 3 Θ 4 m R m e r m z + i b a 10 1 S M e S z a 11 P ,
σ ˜ x z = σ ˜ z x = Σ m = 1 3 Θ 5 m R m e r m z + a 12 S 2 + a 13 b 2 M e S z ,
where Θ 3 m = a 10 r m 2 b 2 + Θ 1 m Θ 2 m ,   Θ 4 m = r m 2 a 10 b 2 + Θ 1 m Θ 2 m ,   Θ 5 m = i b a 12 r m a 13 r m .

5. Boundary Condition

To find the constants R 1 , R 2 , R 3 , and M , we have applied the boundary conditions for the problem at z = 0 as follows:
σ z z = f 1 e i b x + ω t α α a 11 P , σ x z = 0 , θ = f 2 e i b x + ω t α α , ϕ z = 0 ,
where f 1 and f 2 are constants.
By incorporating the assumed formulas for the variables into the previously specified boundary conditions (38), we create a set of equations that must be fulfilled by the given parameters. As a result, a system of four equations is formulated. To determine the unknown constants R 1 , R 2 , R 3 , M we use the inverse matrix method to solve this system, ultimately obtaining explicit expressions for these constants as follows:
R 1 R 2 R 3 M = Θ 41 Θ 42 Θ 43 i b a 10 1 S Θ 51 Θ 52 Θ 53 a 12 S 2 + a 13 b 2 Θ 21 Θ 22 Θ 23 0 r 1 Θ 11 r 2 Θ 12 r 3 Θ 13 0 1 f 1 0 f 2 0

6. Numerical Discussions and Results

The fractional-order parameter α plays a key role in regulating the effective time scale of the thermoelastic response. The presence of the factor t 1 α in the governing equations modifies the rate at which the physical fields evolve in time. When α approaches unity, the model recovers the classical thermoelastic behavior, while smaller values of α lead to a temporal stretching effect. Physically, this results in slower wave propagation, increased attenuation, and smoother spatial distributions of displacement, stress, and microelongation. Hence, α quantifies the deviation from classical behavior and governs the balance between wave propagation and energy dissipation in the microelongated thermoelastic medium.
The numerical results clearly demonstrate that decreasing the fractional-order parameter α leads to reduced wave amplitude and enhanced damping, which is consistent with the physical role of α as a time-scaling parameter in the conformable derivative formulation.
Here, the two-dimensional plots are presented to illustrate the obtained analytical results. Aluminum epoxy is selected as the thermoelastic material due to its suitable thermal and mechanical properties, and the corresponding physical constants are assigned specific values as reported in [39]
j = 0.196 × 10 4 m 2 , λ = 7.59 × 10 10 N m 2 , ρ = 2190 kg m 3 , μ = 1.89 × 10 10 N m 2 , β 0 = 0.50 × 10 5 N m 2 . K , λ 0 = 0.37 × 10 10 N m 2 , β 1 = 0.50 × 10 5 N m 2 . K , c e = 966 J kg . K , k = 252 J m . s . K , T 0 = 293 K , λ 1 = 0.37 × 10 10 N m 2 , a 0 = 0.61 × 10 10 , τ θ = 0.6 s , τ q = 0.9 s f 1 = 15 , f 2 = 10 .
In this work, numerical computations are conducted for all physical quantity at a dimensionless time value of t = 0.2 across the spatial domain 0 z 2 and along the surface x = 2.5 . The numerical method implemented in this study serves to analyze and characterize the variations in the physical quantities u ,   ϕ ,   σ z z ,  and  σ x z . The graphical representations demonstrate the theoretical predictions based on the DPL model and the RDPL model, providing a comparative understanding of their respective behaviors. Figure 1, Figure 2, Figure 3 and Figure 4 show a detailed comparison between the DPL model and the RDPL model investigating the effect of initial stress at a fractional order α = 0.05 .
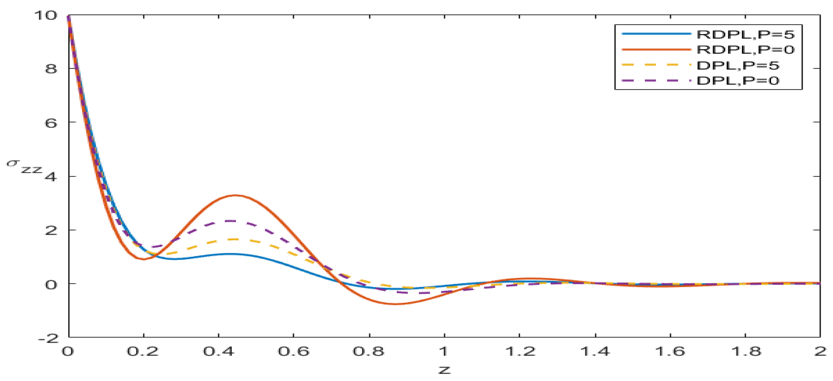
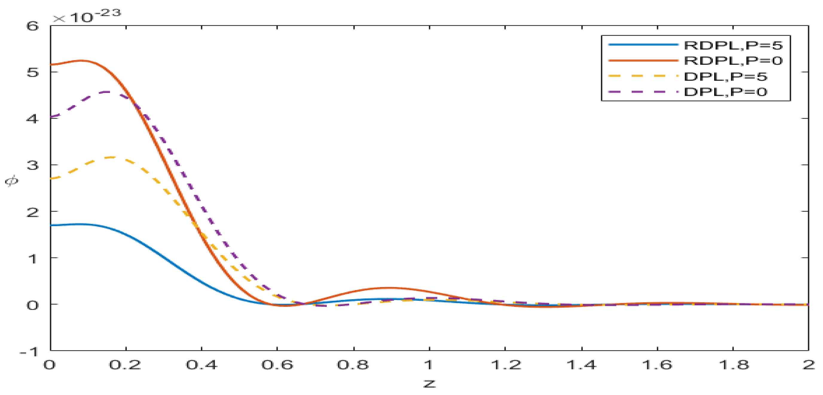
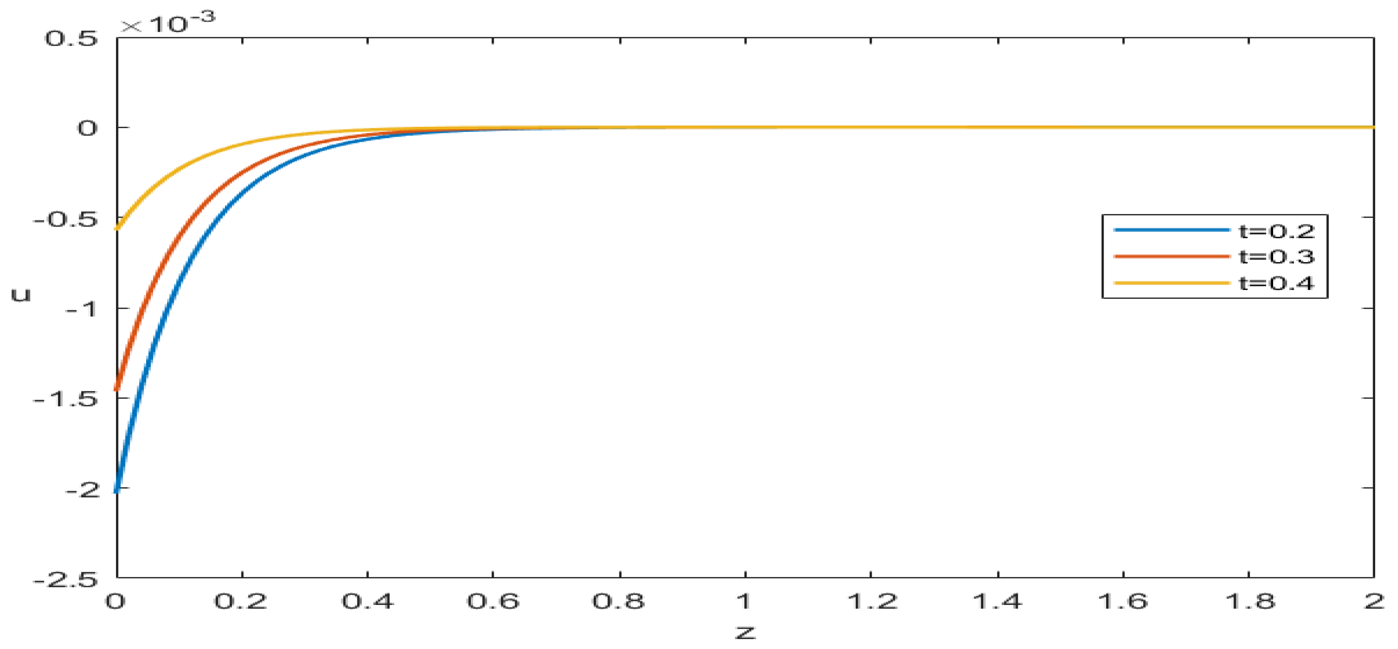
Figure 1 depicts the variation in the displacement field u for both the DPL and RDPL models. It is evident that the initial stress P has a noticeable effect on the propagation of the displacement wave. The RDPL model exhibits a smoother and more stable wave profile compared to the DPL model due to its enhanced ability to represent finite thermal relaxation and lagging effects. The presence of initial stress increases the material stiffness, resulting in changes to wave amplitude and propagation speed. The RDPL curve demonstrates reduced wave attenuation and more realistic dynamic behavior, highlighting the improved predictive capability of the refined model. Figure 2 illustrates the microelongational scalar field ϕ for the DPL and RDPL models. The results indicate that microelongation is strongly influenced by the initial stress P, which modifies the relaxation behavior of the internal microelongation. Compared to the DPL model, the RDPL model yields a more controlled and stable evolution of ϕ , indicating that refined phase lag parameters improve the representation of internal microscale interactions. The RDPL response displays less oscillatory behavior and reduced dispersion, confirming that the refined model better captures the coupling between microelongated deformation and thermal lag effects. Figure 3 illustrates the distribution of the normal stress component σ z z for both the DPL and RDPL theories. The presence of initial stress P significantly alters the stress, modifying its amplitude and spatial gradient. A key observation is that the RDPL model yields a smoother, more physically plausible stress field with attenuated oscillations compared to the DPL model. Figure 4 clarifies the distribution of the tangential stress component σ x z under the DPL and RDPL models. The tangential stress component σ x z represents the internal force transmission associated with combined displacement and microelongational effects. The effect of the initial stress P is clearly observed, as it causes notable adjustments in stress amplitude, gradient, and attenuation characteristics. The RDPL model predicts a smoother stress response with reduced non-physical fluctuations compared to the DPL model due to its improved ability to account for phase lag and finite thermal propagation speed. This demonstrates that the RDPL theory provides a more realistic description of thermoelastic stress fields in microstructured media, especially under initial stress. It is demonstrated that initial stress significantly modifies material stiffness, which in turn alters the wave amplitude and propagation speed. For engineers designing aerospace components or microstructured materials, this implies that pre-existing stresses from manufacturing must be accounted for to accurately predict how the system will respond to dynamic thermal loads. Figure 5, Figure 6, Figure 7 and Figure 8 are presented to clarify and interpret the variation in the previously discussed physical quantities, considering the influence of initial stress within the framework of the RDPL model. These graphical results offer an in-depth depiction of how the quantities respond for three different values of the fractional-order parameter, denoted by α . Such a visualization provides valuable insight into how changes in the fractional-order parameter affect the thermoelastic behavior of the system.
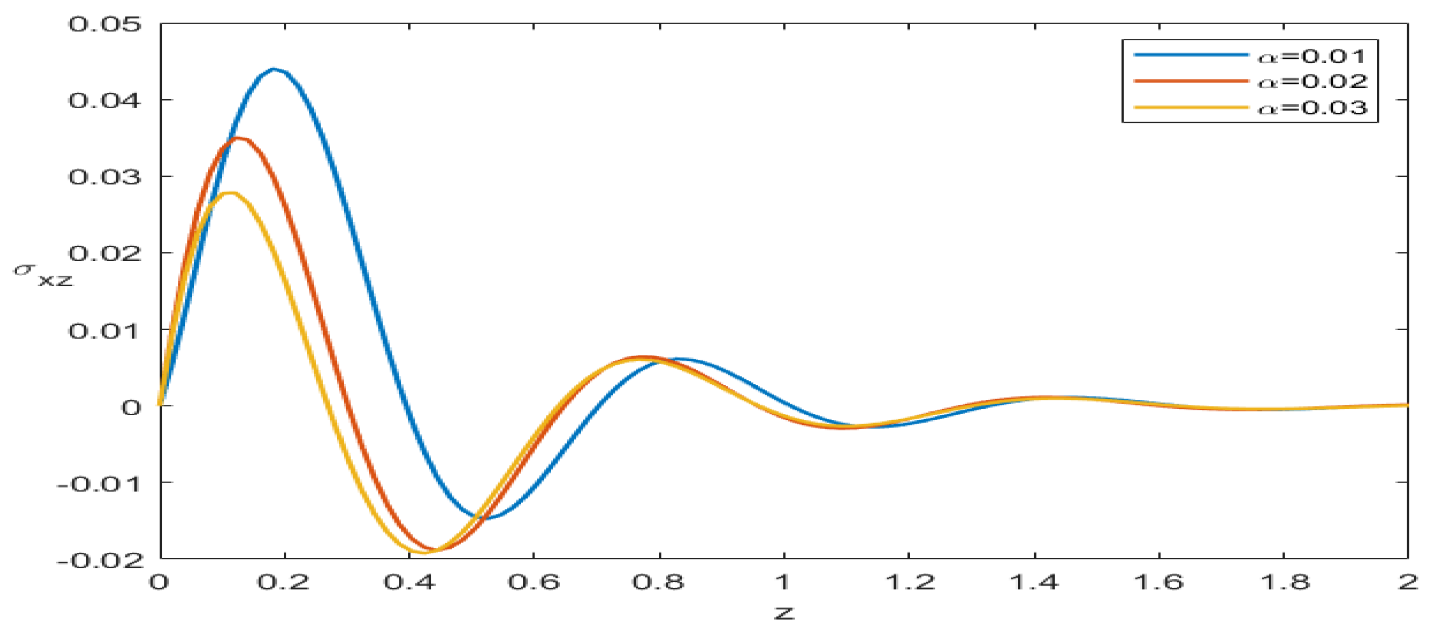
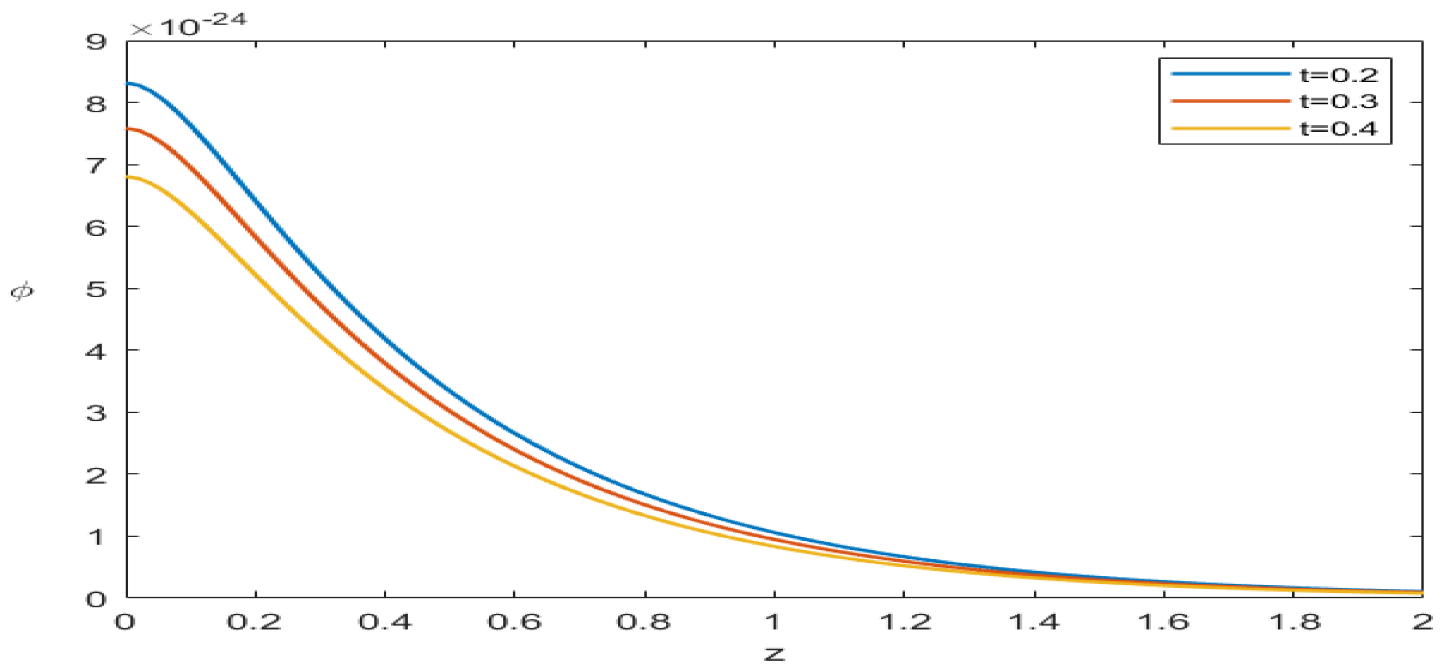
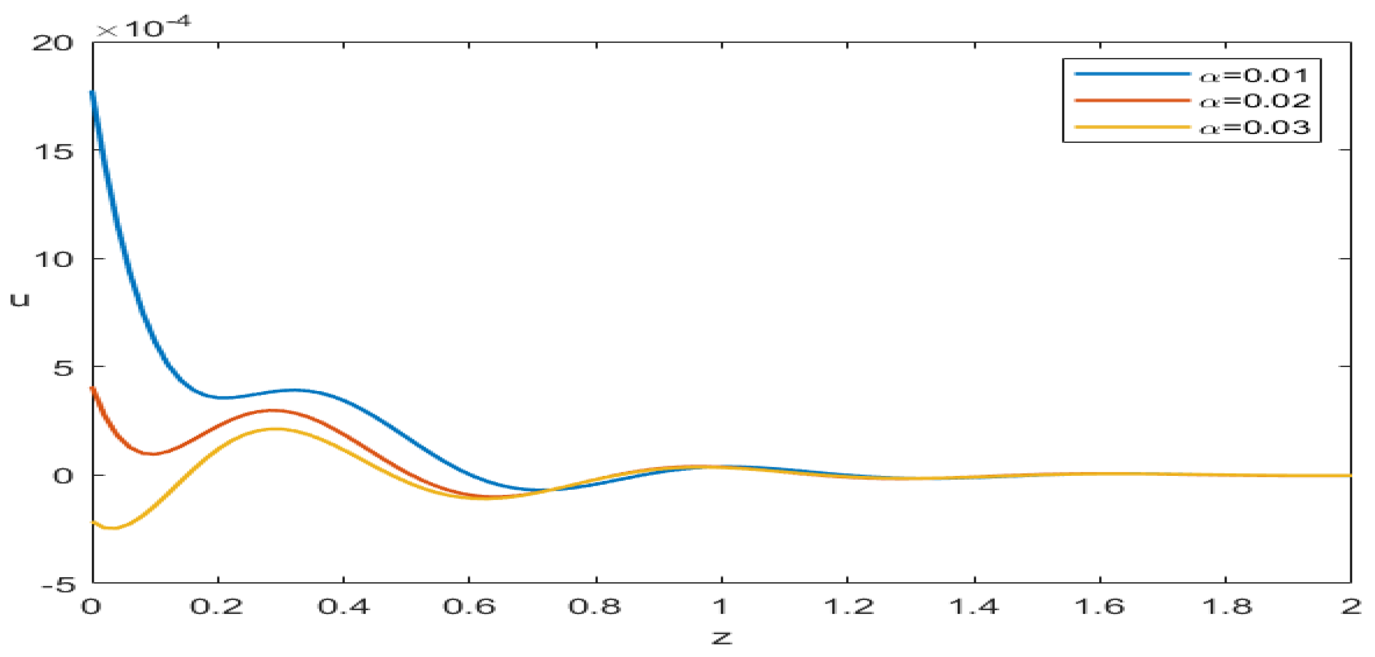
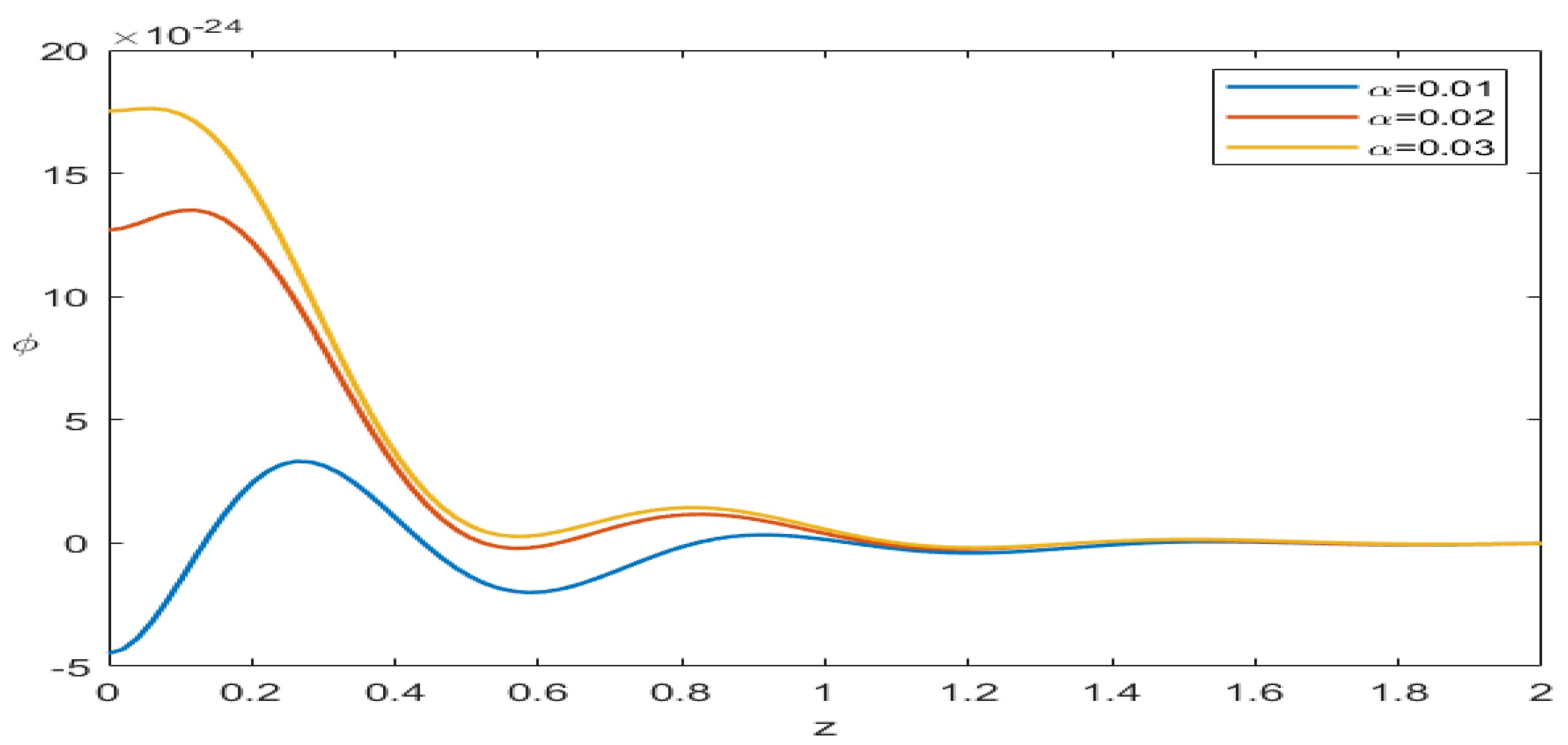
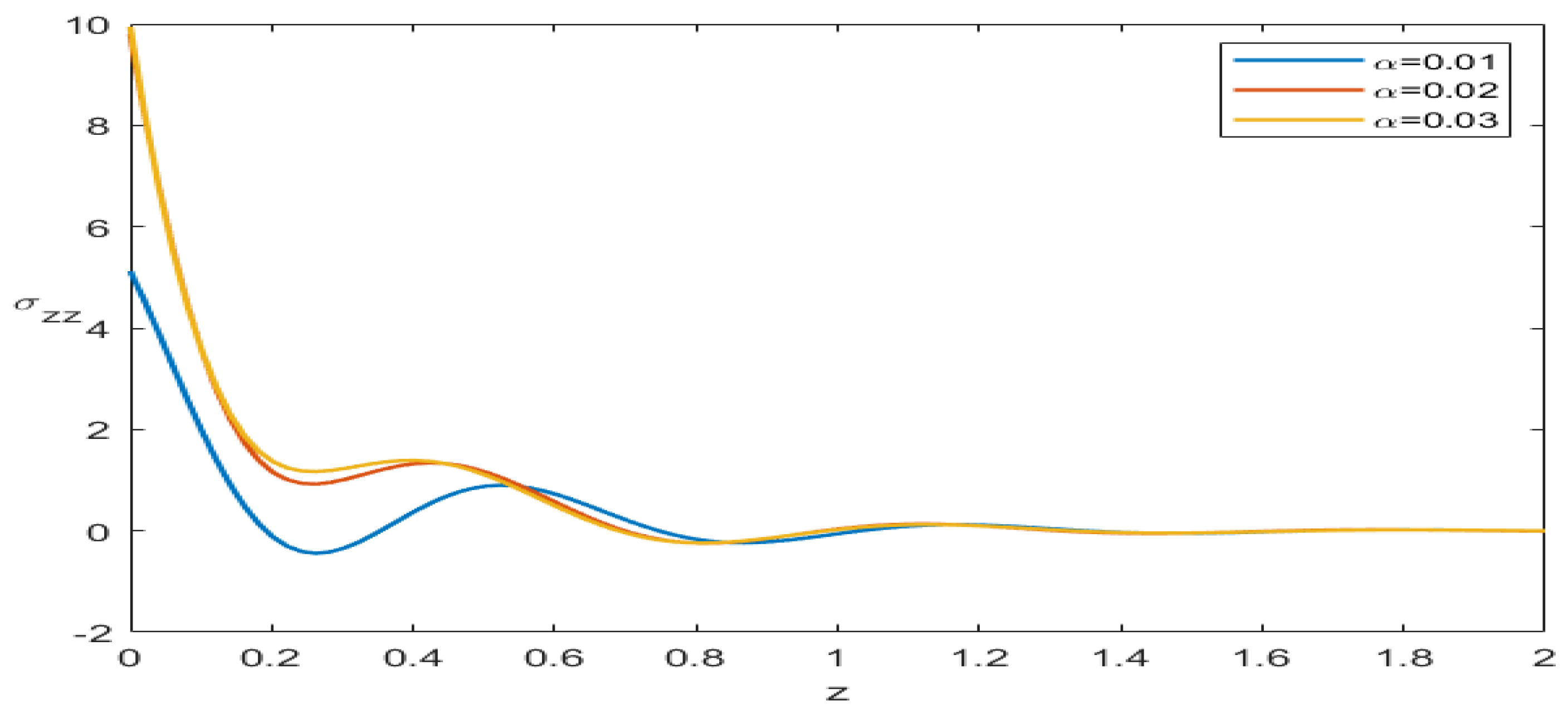
Figure 5 shows the variation in the displacement component u for different values of α . It is observed that as α changes, the displacement amplitude and propagation characteristics are significantly influenced, leading to a reduction in the displacement amplitude and a slower propagation speed. Figure 6 illustrates the behavior of the microelongational scalar field ϕ under varying values of α . The figure reveals that ϕ exhibits noticeable sensitivity to the fractional parameter, reflecting the influence of microelongated interactions on the elongational response, which reduces the oscillation amplitude of the microelongation field. Figure 7 describes the distribution of the stress component σ z z for several values of α . It can be observed that stress behavior is highly sensitive to changes in α , revealing the crucial role played by the fractional parameter in governing the material’s mechanical response. As α decreases, the stress curves exhibit noticeable damping and smoother transitions, indicating a reduction in stress intensity and oscillation amplitude. Consequently, lower fractional orders lead to more stable and less abrupt stress distributions, enhancing the mechanical stability and energy dissipation characteristics of the microelongated thermoelastic medium. Figure 8 presents the distribution of the stress component σ x z for different values of α . The stress response clearly depends on α , where smaller values of the fractional parameter lead to stronger damping and smoother stress variation. This demonstrates that fractional effects significantly influence the stress transmission mechanism, reducing stress gradients and enhancing material stability. The physical sensitivity of the system to the fractional parameter α shows that lower fractional orders lead to noticeable damping and smoother stress transitions. This provides a technological roadmap for designing advanced damping systems in microscale thermoelastic devices, where material properties can be tuned to enhance energy dissipation and dynamic stability. Figure 9, Figure 10, Figure 11 and Figure 12 are presented to demonstrate and interpret the distribution of the physical quantities considering the influence of initial stress within the framework of the RDPL model. These graphical results offer an in-depth description of how the quantities respond for three different values of time.
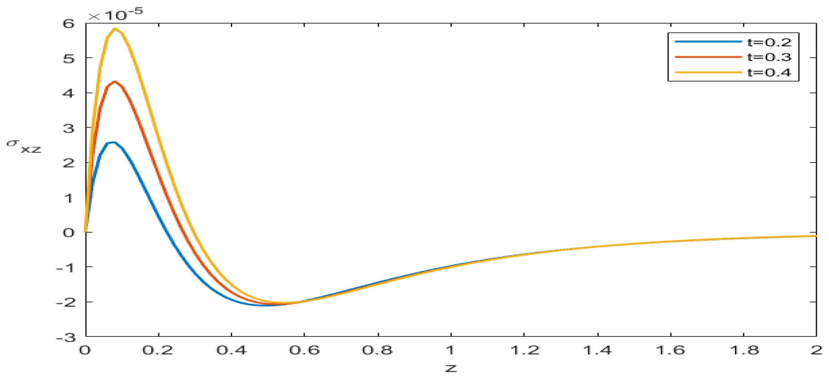
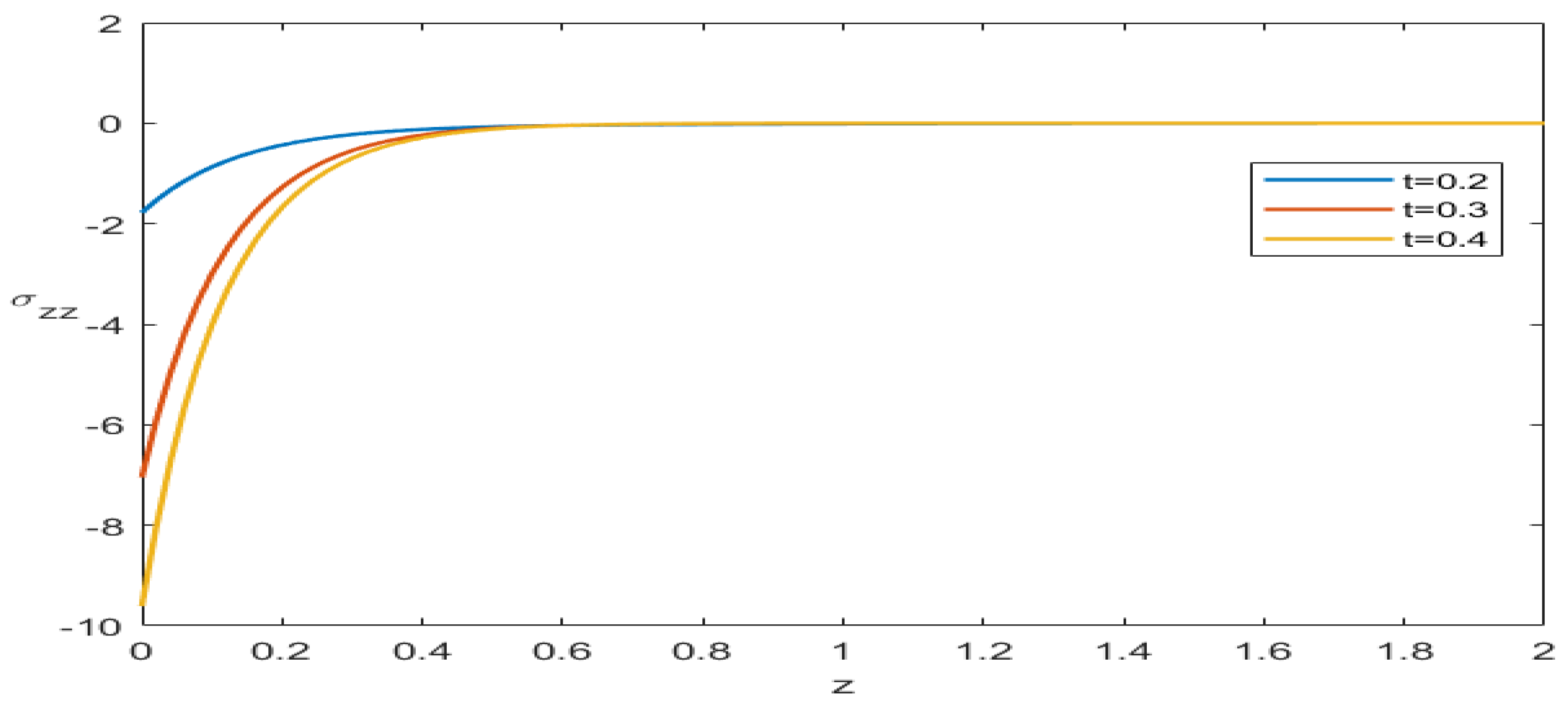
Figure 9 and Figure 12 show the impact of different values of time on u and σ x z . It is observed that the values of u and σ x z decrease with decreasing time. Figure 10 and Figure 11 depict the influence of different values of time on ϕ and σ z z . It is clarified that the values of ϕ and σ z z decrease with increasing time.

Comparative Analysis

Although the present study shares a thematic connection with earlier works that examined thermoelastic wave propagation under initial stress, it distinguishes itself through a novel theoretical framework and a more advanced solution methodology. To highlight the uniqueness of this contribution, a concise comparison with the two key references [40,41] is provided below.
Our findings are consistent with those of [40,41] in several important aspects:
1. All three studies investigate thermoelastic wave behavior in microelongated continua.
2. The predicted physical trends, such as stress attenuation and the decay of thermal fields, exhibit similar qualitative behavior.
However, several substantial differences set our work apart from [40,41]:
1. Othman et al. [40,41] incorporate mechanical loading study microelongated interactions, whereas the present study derives analytical wave solutions in the absence of external loading.
2. Their analyses rely on the DPL model and the Lord–Shulman theory applied to a half-space, while our study employs the DPL model and the RDPL model under fractional derivative within a fully deformable elastic continuum.
3. Although all studies demonstrate wave attenuation due to various physical effects, our work provides a deeper interpretation by explicitly linking wave speed, amplitude, and attenuation characteristics to the RDPL formulation.
While previous research has underscored the significant role of initial stress in thermoelastic processes, the present work advances the field by delivering exact analytical wave solutions within the RDPL framework. The refined phase lag structure enhances the practical applicability of the model, particularly for engineering scenarios involving aerospace thermal protection systems and structural integrity assessments.

7. Conclusions

In this study, a detailed theoretical and numerical investigation has been conducted to understand the effect of initial stress on wave propagation in a microelongated thermoelastic medium governed by the fractional conformable derivative within the frameworks of the DPL and RDPL theories. The governing equations of heat conduction, mechanical motion, and microelongation were systematically formulated to incorporate essential physical effects such as finite thermal propagation speed, fractional-order dependence, and initial stress fields. By employing a proper non-dimensionalization process and utilizing the normal mode analysis method, the highly coupled system of partial differential equations was reduced to a tractable analytical form, allowing the derivation of explicit expressions for the fundamental physical variables displacement, temperature, microelongation, and stress components. The obtained analytical and numerical results reveal several critical insights into the thermomechanical behavior of microelongated materials. It has been demonstrated that initial stress significantly alters the propagation characteristics of thermoelastic waves by modifying the amplitude, phase velocity, and attenuation rate. This influence becomes more pronounced when coupled with microelongation effects and fractional-order parameters, highlighting the intricate interplay among the material’s internal microelongated. The study reveals that the RDPL model provides a more stable and physically plausible representation of thermal signals compared to the classical DPL model. This physical understanding is critical for engineering ultra-fast heating applications and microelectronic cooling processes, where accurately predicting temperature peaks and preventing non-physical oscillations can prevent component failure. Also, the inclusion of microelongation allows for a comprehensive description of internal stretching, such as fiber extension or pore-structure distortion. This is essential for the development of composite media and biological tissues where internal microcomponents deform independently of bulk motion.

Author Contributions

Methodology, H.M.A.; Software, M.F.I.; Validation, E.N.S.E.-G.; Formal analysis, M.F.I. and E.N.S.E.-G.; Investigation, T.R.; Resources, S.A.; Data curation, M.E.R.; Writing—original draft, T.R.; Writing—review & editing, H.M.A. and M.E.R. Visualization, S.A. All authors have read and agreed to the published version of the manuscript.

Funding

The APC was funded by Qassim University (QU-APC-2026).

Data Availability Statement

The original contributions presented in this study are included in the article. Further inquiries can be directed to the corresponding author.

Acknowledgments

The Researchers would like to thank the Deanship of Graduate Studies and Scientific Research at Qassim University for financial support (QU-APC-2026).

Conflicts of Interest

The authors declare no conflicts of interest.

Nomenclature

SymbolDescription
u Displacement vector,
α t 1 ,   α t 2 Coefficient of linear thermal expansion, where β 0 = 3 λ + 3 μ α t 1 ,   β 1 = 3 λ + 3 μ α t 2 ,
λ and μ Constants of Lame,
j Microinertia,
T 0 Reference temperature,
PInitial stress,
λ 0 ,   λ 1 ,   a 0 Constants of microelongational,
ϕ Microelongational scalar,
θ Temperature,
c e Specific heat,
ρ Density,
tTime,
kThermal conductivity,
τ θ Phase lag of the temperature gradient,
σ i j Component of stress tensor,
τ q Phase lag of the heat flux,
α t α Conformable fractional derivative of order 0 < α 1 .

References

  1. Zenkour, A.M. Thermo-diffusion of solid cylinders based upon refined dual-phase-lag models. Multidiscip. Model. Mater. Struct. 2020, 16, 1417–1434. [Google Scholar] [CrossRef]
  2. Khamis, A.K.; El-Bary, A.A.; Lotfy, K.; Bakali, A. Photothermal excitation processes with refined multi dual phase-lags theory for semiconductor elastic medium. Alex. Eng. J. 2020, 59, 1–9. [Google Scholar] [CrossRef]
  3. Abouelregal, A.E. Modified fractional thermoelasticity model with multi-relaxation times of higher order: Application to spherical cavity exposed to a harmonic varying heat. Waves Random Complex Media 2021, 31, 812–832. [Google Scholar] [CrossRef]
  4. Kutbi, M.A.; Zenkour, A.M. Refined dual-phase-lag Green–Naghdi models for thermoelastic diffusion in an infinite medium. Waves Random Complex Media 2022, 32, 947–967. [Google Scholar] [CrossRef]
  5. Jeyaraman, P.; Mahesh, S.; Selvamani, R.; Dimitri, R.; Tornabene, F. Multi thermal waves in a thermo diffusive piezo electric functionally graded rod via refined multi-dual phase-lag model. Curved Layer. Struct. 2022, 9, 105–115. [Google Scholar] [CrossRef]
  6. Zenkour, A.M.; Saeed, T.; Aati, A.M. Refined dual-phase-lag theory for the 1D behavior of skin tissue under ramp-type heating. Materials 2023, 16, 2421. [Google Scholar] [CrossRef] [PubMed]
  7. De, A.; Purkait, P.; Das, P.; Kanoria, M. Memory dependent magneto-thermoelastic interaction in a rotating medium based on refined multi-phase-lag model. Res. Sq. 2024. [Google Scholar] [CrossRef]
  8. Bhattacharya, D.; Kanoria, M. Refined four-phase lag model for elasto-thermodiffusive interaction with harmonically varying heat sources. Mech.-Time-Depend. Mater. 2024, 28, 1853–1872. [Google Scholar] [CrossRef]
  9. Hafed, Z.S.; Abo-Dahab, S.M.; Kilany, A.A.; Ahmed, S.E. Electromagnetic field on a photothermal semiconducting voids medium under Lord–Shulman and refined multi-phase lag models in thermoelasticity. Int. J. Mod. Phys. B 2025, 39, 2550007. [Google Scholar] [CrossRef]
  10. El-Karamany, A.S.; Ezzat, M.A. On fractional thermoelasticity. Math. Mech. Solids 2011, 16, 334–346. [Google Scholar] [CrossRef]
  11. Sumelka, W. Thermoelasticity in the framework of the fractional continuum mechanics. J. Therm. Stress. 2014, 37, 678–706. [Google Scholar] [CrossRef]
  12. Ezzat, M.; Ezzat, S. Fractional thermoelasticity applications for porous asphaltic materials. Pet. Sci. 2016, 13, 550–560. [Google Scholar] [CrossRef]
  13. Sheoran, S.S.; Kundu, P. Fractional order generalized thermoelasticity theories: A review. Int. J. Adv. Appl. Math. Mech. 2016, 3, 76–81. [Google Scholar]
  14. Youssef, H.M. Theory of generalized thermoelasticity with fractional order strain. J. Vib. Control 2016, 22, 3840–3857. [Google Scholar] [CrossRef]
  15. Yu, Y.J.; Deng, Z.C. Fractional order theory of Cattaneo-type thermoelasticity using new fractional derivatives. Appl. Math. Model. 2020, 87, 731–751. [Google Scholar] [CrossRef]
  16. Sherief, H.H.; Hussein, E.M. Fractional order model of micropolar thermoelasticity and 2D half-space problem. Acta Mech. 2023, 234, 535–552. [Google Scholar] [CrossRef]
  17. Yu, Y.J.; Wu, H.; Deng, Z.C. New insights on fractional thermoelasticity from anomalous heat conduction. Acta Mech. 2024, 40, 423419. [Google Scholar] [CrossRef]
  18. Abouelregal, A.E.; Yaylacı, M.; Alhashash, A.; Alsaeed, S.S. Fractional thermoelastic analysis of infinite porous materials with cylindrical cavities and voids using a modified space-time-nonlocality kernel. Int. J. Mech. Mater. Des. 2025, 21, 1297–1321. [Google Scholar] [CrossRef]
  19. Ailawalia, P.; Sachdeva, S.K.; Pathania, D.S. Plane strain deformation in a thermoelastic microelongated solid with internal heat source. Int. J. Appl. Mech. Eng. 2015, 20, 717–731. [Google Scholar] [CrossRef]
  20. Lotfy, K. Thermo-mechanical waves of excited microelongated semiconductor layer during photothermal transport processes. Waves Random Complex Media 2022, 1–17. [Google Scholar] [CrossRef]
  21. Hilal, M.I. Thermomechanical interactions of rotating thermoelastic magneto-microelongated medium heated by laser and initially stressed via non-local elasticity and GN III. Acta Mech. 2022, 233, 5183–5197. [Google Scholar] [CrossRef]
  22. Yadav, K.; Sheoran, D.; Kalkal, K.K. Reflection of plane waves in a microelongated thermoelastic porous medium with Hall current under modified Green–Lindsay model. Acta Mech. 2025, 236, 1359–1380. [Google Scholar] [CrossRef]
  23. Alshehri, A.M.; Lotfy, K.; Ibrahim, E. A novel model of microelongation thermomechanical photoacoustic waves in excited semiconductor materials. Results Phys. 2024, 63, 107881. [Google Scholar] [CrossRef]
  24. Kadian, P.; Kumar, S.; Hooda, N.; Sangwan, M. Reflection of plane waves in a non-local viscothermoelastic half-space under variable thermal conductivity and microelongation effects. J. Thermal Stress. 2024, 47, 1479–1499. [Google Scholar] [CrossRef]
  25. Kadian, P.; Kumar, S.; Sangwan, M. Effect of inclined mechanical load on a rotating microelongated two temperature thermoelastic half space with temperature dependent properties. J. Vib. Technol. 2024, 12, 4053–4074. [Google Scholar] [CrossRef]
  26. El-Sapa, S.; Alhejaili, W.; Lotfy, K.; El-Bary, A.A. Response of excited microelongated non-local semiconductor layer thermomechanical waves to photothermal transport processes. Acta Mech. 2023, 234, 2373–2388. [Google Scholar] [CrossRef]
  27. Kumar, R.; Kumar, R. Wave propagation in transversely isotropic generalized thermoelastic half-space with voids under initial stress. Multidiscip. Model. Mater. Struct. 2011, 7, 440–468. [Google Scholar] [CrossRef]
  28. Kumar, R.; Kumar, R. Propagation of plane waves in an anisotropic thermoelastic material with voids under initial stress. Int. J. Appl. Math. Mech. 2012, 8, 76–97. [Google Scholar]
  29. El-Naggar, A.M.; Kishka, Z.; Abd-Alla, A.M.; Abbas, I.A.; Abo-Dahab, S.M.; Elsagheer, M. On the initial stress, magnetic field, voids and rotation effects on plane waves in generalized thermoelasticity. J. Comput. Theor. Nanosci. 2013, 10, 1408–1417. [Google Scholar] [CrossRef]
  30. Abbas, I.A.; Kumar, R. Response of thermal source in initially stressed generalized thermoelastic half-space with voids. J. Comput. Theor. Nanosci. 2014, 11, 1472–1479. [Google Scholar] [CrossRef]
  31. Kumar, R.; Ahuja, S.; Garg, S.K. Effect of Initial Stress on the Propagation Characteristics of Waves in Fiber-Reinforced Transversely Isotropic Thermoelastic Material under an Inviscid Liquid Layer. J. Thermodyn. 2014, 2014, 134276. [Google Scholar] [CrossRef]
  32. Kumar, R.; Garg, S.K.; Ahuja, S. Wave Propagation in Fibre-Reinforced Transversely Isotropic Thermoelastic Media with Initial Stress at the Boundary Surface. J. Solid Mech. 2015, 7, 223–238. [Google Scholar]
  33. Abbas, I.A.; Kumar, R. 2D deformation in initially stressed thermoelastic half-space with voids. Steel Compos. Struct. 2016, 20, 1103–1117. [Google Scholar] [CrossRef]
  34. Khalil, E.M.; Abo-Dahab, S.M.; Kilany, A.A. Electromagnetic field and initial stress on a photothermal semiconducting voids medium under thermoelasticity theories. Math. Methods Appl. Sci. 2021, 44, 7778–7798. [Google Scholar] [CrossRef]
  35. Ailawalia, P.; Sharma, A.; Marin, M.; Öchsner, A. Analysis of an initially stressed functionally graded thermoelastic medium (type III) without energy dissipation. Continuum Mech. Thermodyn. 2024, 36, 1553–1564. [Google Scholar] [CrossRef]
  36. Ismail, M.F.; Ahmed, H.M.; Abd-Elmonem, A.; Abulhassan, M.E.; Rabie, W.B. Effective analytical approach to investigate wave propagation in nonlinear thermoelastic media under the influence of initial stress. Mech. Based Des. Struct. Mach. 2025, 1–37. [Google Scholar] [CrossRef]
  37. Ullah, N.; Asjad, M.I.; Awrejcewicz, J.; Muhammad, T.; Baleanu, D. On soliton solutions of fractional-order nonlinear model appears in physical sciences. Aims Math. 2022, 7, 7421–7440. [Google Scholar] [CrossRef]
  38. Zhao, D.; Luo, M. General conformable fractional derivative and its physical interpretation. Calcolo 2017, 54, 903–917. [Google Scholar] [CrossRef]
  39. Othman, M.I.A.; Ismail, M.F. The gravitational field effect on a microelongated thermoe- lastic layer under a fluid load with two theories. Multidiscip. Model. Mater. Struct. 2022, 18, 757–771. [Google Scholar] [CrossRef]
  40. Othman, M.I.A.; Atwa, S.Y.; Eraki, E.E.; Ismail, M.F. The initial stress effect on a thermoelastic micro-elongated solid under the dual-phase-lag model. Appl. Phys. A 2021, 127, 697. [Google Scholar] [CrossRef]
  41. Othman, M.I.A.; Eraki, E.E.; Ismail, M.F. Mathematical Model of a Thermoelastic Micro-elongated Plate Influenced by Initial Stress and an Upper Load from a Piezoelectric Layer according to Dual-phase-lag Model. J. Appl. Comput. Mech. 2025, 11, 787–796. [Google Scholar]
Figure 1. Impact of initial stress on u.
Figure 1. Impact of initial stress on u.
Fractalfract 10 00030 g001
Figure 2. Impact of initial stress on ϕ .
Figure 2. Impact of initial stress on ϕ .
Fractalfract 10 00030 g002
Figure 3. Impact of initial stress on σ z z .
Figure 3. Impact of initial stress on σ z z .
Fractalfract 10 00030 g003
Figure 4. Impact of initial stress on σ x z .
Figure 4. Impact of initial stress on σ x z .
Fractalfract 10 00030 g004
Figure 5. Influence of different fractional order ( α ) on u.
Figure 5. Influence of different fractional order ( α ) on u.
Fractalfract 10 00030 g005
Figure 6. Influence of different fractional order ( α ) on ϕ .
Figure 6. Influence of different fractional order ( α ) on ϕ .
Fractalfract 10 00030 g006
Figure 7. Influence of different fractional order ( α ) on σ z z .
Figure 7. Influence of different fractional order ( α ) on σ z z .
Fractalfract 10 00030 g007
Figure 8. Influence of different fractional order ( α ) on σ x z .
Figure 8. Influence of different fractional order ( α ) on σ x z .
Fractalfract 10 00030 g008
Figure 9. Effect of time (t) on u.
Figure 9. Effect of time (t) on u.
Fractalfract 10 00030 g009
Figure 10. Effect of time (t) on ϕ .
Figure 10. Effect of time (t) on ϕ .
Fractalfract 10 00030 g010
Figure 11. Effect of time (t) on σ z z .
Figure 11. Effect of time (t) on σ z z .
Fractalfract 10 00030 g011
Figure 12. Effect of time (t) on σ x z .
Figure 12. Effect of time (t) on σ x z .
Fractalfract 10 00030 g012
Disclaimer/Publisher’s Note: The statements, opinions and data contained in all publications are solely those of the individual author(s) and contributor(s) and not of MDPI and/or the editor(s). MDPI and/or the editor(s) disclaim responsibility for any injury to people or property resulting from any ideas, methods, instructions or products referred to in the content.

Share and Cite

MDPI and ACS Style

Ismail, M.F.; Ahmed, H.M.; Radwan, T.; Alkhatib, S.; Ramadan, M.E.; El-Ganzoury, E.N.S. Influence of Initial Stress on Wave Propagation in Microelongated Thermo-Elastic Media Under the Refined Fractional Dual Phase Lag Model. Fractal Fract. 2026, 10, 30. https://doi.org/10.3390/fractalfract10010030

AMA Style

Ismail MF, Ahmed HM, Radwan T, Alkhatib S, Ramadan ME, El-Ganzoury ENS. Influence of Initial Stress on Wave Propagation in Microelongated Thermo-Elastic Media Under the Refined Fractional Dual Phase Lag Model. Fractal and Fractional. 2026; 10(1):30. https://doi.org/10.3390/fractalfract10010030

Chicago/Turabian Style

Ismail, Mohamed F., Hamdy M. Ahmed, Taha Radwan, Soliman Alkhatib, M. Elsaid Ramadan, and Eslam Nabil Shawki El-Ganzoury. 2026. "Influence of Initial Stress on Wave Propagation in Microelongated Thermo-Elastic Media Under the Refined Fractional Dual Phase Lag Model" Fractal and Fractional 10, no. 1: 30. https://doi.org/10.3390/fractalfract10010030

APA Style

Ismail, M. F., Ahmed, H. M., Radwan, T., Alkhatib, S., Ramadan, M. E., & El-Ganzoury, E. N. S. (2026). Influence of Initial Stress on Wave Propagation in Microelongated Thermo-Elastic Media Under the Refined Fractional Dual Phase Lag Model. Fractal and Fractional, 10(1), 30. https://doi.org/10.3390/fractalfract10010030

Article Metrics

Back to TopTop