A Simultaneous Wireless Information and Power Transfer-Based Multi-Hop Uneven Clustering Routing Protocol for EH-Cognitive Radio Sensor Networks
Abstract
1. Introduction
- Taking into account the dynamic changes in the residual energy of CRSN nodes caused by energy collection from PUs occupying channels or the sink, an EH-based energy state function is proposed, along with the selection criteria for CHs and relay nodes. Additionally, intra-cluster and inter-cluster SWIPT mechanisms are introduced to allow for the immediate energy replenishment for CHs or relays with insufficient energy while transmitting data, thereby preventing data transmission failures due to energy depletion.
- To prevent the death of CRSN nodes due to insufficient energy, and to avoid the energy waste caused by excessive activation of the SWIPT mechanism, an energy status control mechanism is introduced. When the residual energy of nodes falls below the dormancy threshold, nodes only engage in EH and do not participate in data transmission or forwarding. Simulation results indicate that the proposed EH- and SWIPT-based multi-hop uneven clustering routing protocol (ES-MUCRP) markedly prolongs the network lifespan, improves the balance of energy consumption among nodes, and enhances the network monitoring capabilities when compared to existing clustering routing protocols for CRSNs.
2. Related Works
2.1. Non-EH Clustering Routing Protocols
2.1.1. Uniform Clustering Routing Protocols
- Centralized protocols, such as Fuzzy C-means [11], ions motion optimization-based clustering routing protocol (IMOCRP) [12], CogLEACH-C [13], and artificial bee colony clustering protocol [14], utilize CHs to reduce energy use and improve data efficiency while simplifying network administration, though they are limited by potential single point of failure and communication bottlenecks, which can hamper network scalability.
- Distributed protocols like CogLEACH [15], distributed spectrum-aware clustering (DSAC) protocol [16], spectrum-aware cluster-based energy-efficient multimedia protocol [17], network stability-aware clustering (NSAC) protocol [18], and energy aware cluster based routing protocol [19] allow for more flexible CHs selection based on node energy levels, thus enhancing reliability and scalability, reducing bottlenecks and failures, and enabling more even energy consumption distribution across the network.
- The spectrum-aware clustering algorithm based on weighted clustering metric (WCM) [20] and energy efficient spectrum aware clustering algorithm based on reinforcement learning (EESA-RLC) [21] are representative hybrid clustering routing protocols. Specifically, WCM achieves optimal clustering by solving optimization problems, selecting CHs and CMs based on temporal–spatial correlation, confidence levels, and residual energy, while minimizing energy consumption by limiting spectrum sensing to CHs. EESA-RLC protocol introduces a reinforcement learning-based clustering algorithm for spectrum sensing, establishing an energy consumption model that takes into account channel sensing, intra- and inter-cluster data transmission, and formulates the clustering process as a Markov decision problem to achieve optimal cluster configuration. This algorithm performs well in terms of energy efficiency, channel sensing accuracy, and computational complexity.
2.1.2. Uneven Clustering Routing Protocols
- In single-hop uneven clustering routing protocols, CHs far away from the sink will consume more energy to transmit their data, which will result in imbalanced energy consumption among nodes. In [22,23], the size of the cluster radius is determined by Equation (1). Candidate CHs are chosen based on the number of accessible channels, and those with substantial residual energy within the cluster radius are elected to become CHs [22]. In [23], an uneven clustering protocol is put forward based on particle swarm optimization, which seeks to minimize energy expenditure within clusters. This is achieved by implementing a multi-objective function encompassing residual energy of nodes, neighboring node count, and proximity to the sink for CHs selection within a defined circular coverage area. Additionally, it proposes two fitness functions to determine the optimal location of CHs within the circular area for comprehensive network coverage.where signifies the maximum competitive radius, and c denotes the uneven clustering constant. dmax and dmin represent the maximum and minimum Euclidean distances from all nodes to the sink, respectively, with d(i,sink) indicating the Euclidean distance from candidate CH i to the sink.
- Multi-hop uneven clustering routing protocols can balance the energy consumption among CHs by controlling cluster radius, thereby extending the network lifespan. Reference [24] considers the nodes’ residual energy when selecting candidate CHs and uses ant colony optimization to search for inter-cluster paths, which lightens the load on CHs, and the cluster radius is also determined by Equation (1). Reference [25] further factors in the residual energy of nodes, the number of neighbors, and the probability of idle channels when calculating the cluster radius. Protocols [24,25] offer an improvement in balancing energy consumption and prolonging network lifetime compared to uniform clustering protocols, but the precise value of c is not tailored to the specific network configurations. In [26], an algorithm is presented that leverages grid clustering for efficient multi-hop routing, with the explicit goal of minimizing energy consumption. The algorithm considers various parameters including network area, node location, and node energy, and introduces communication nodes to alleviate the burden of inter-cluster communications in multi-hop routing protocols. Our previous work [27] designs a multi-hop uneven clustering routing protocol for CRSNs based on intra-cluster SWIPT (S-MUCRP). It establishes criteria for selecting CHs and relay nodes based on an energy level function, assessing nodes’ transmission capabilities by considering both energy availability and spectrum access, thereby facilitating the selection of qualified CHs and relay nodes for improved energy equilibrium and network connectivity. While uneven clustering protocols have successfully tackled issues related to energy holes and hot spots, they have not yet rectified the fundamental limitation of energy scarcity in sensor nodes.
2.2. EH-Based Clustering Routing Protocols
2.2.1. Clustering Routing Protocols for EH-WSNs
2.2.2. Clustering Routing Protocols for EH-CRSNs
3. SWIPT-Based Multi-Hop Uneven Clustering Routing Protocol Design for RF EH-CRSNs
3.1. Network Model
- Each CRSN node can perform linear EH at the beginning of each round from either the sink or the PUs engaged in communication. The sink consistently provides RF energy to CRSN nodes during a fixed period t1, while the PUs only supply energy to CRSN nodes when they are occupying the channels. The quantity of energy harvested by CRSN node j is indicated by Equation (2).where PPU denotes the PU’s transmit power, which is 40 W; Psink indicates the transmit power of the sink, which is 100 W; GT and GR are the gains of the transmitting and receiving antennas, respectively; λ is the carrier wavelength, valued at 1/3 m; dtoPU(j) denotes the Euclidean distance from CRSN node j to the PU; dtosink(j) represents the Euclidean distance from node j to the sink; and η signifies the efficiency of the linear EH process.
- Once deployed, CRSN nodes do not change their locations.
- CRSN nodes identify and exchange information such as their locations and remaining energy with adjacent nodes through common control channel (CCC).
- CRSN nodes are capable of perfect spectrum sensing and opportunistic access to vacant channels for communication.
- Relay nodes can transfer a portion of their remaining energy to the next hop while forwarding data.
3.2. Design Details of ES-MUCRP
3.2.1. Spectrum Sensing Stage
3.2.2. Linear EH Stage
3.2.3. Cluster Formation and Route Establishment Stage
- CHs selection sub-stage: The surviving CRSN nodes in the first ring become CHs directly, while surviving node j in other rings determines the number of neighboring nodes in the adjacent outer ring Next(j) that share common available channels within the maximum communication range Rt, as well as the count of neighbors within the same ring and cluster radius num(j) via control information exchanges. Subsequently, node j computes the overall energy Eintra(j) consumed in processing data from neighbors within the same ring and cluster radius, the energy Eforward(j) used in forwarding data for outer rings, and the energy Econtrol(j) expended in control information exchange, as shown in Equations (3)–(5). These calculations, alongside the node’s remaining energy Eres(j) and the energy harvested EEH(j), are used to derive the EH-based energy state function EH_ESF(j), as indicated in Equation (6).where L1 and L2 denote the sizes of the control and data packets, respectively; Eelec represents the energy consumed by electronic circuitry to send/receive a single bit of data; Under the assumption that the signal transmission adheres to the free-space path loss model, Efs is the power amplifier’s energy consumption per bit under this model; EDA is the energy used to aggregate a bit of data; and Nr(j) denotes the average node count in a single cluster of ring r(j). Ar(j) is the area of ring r(j), with Ar(j) = (2r(j) − 1)πRt2. Sr(j) indicates the average area of a single cluster in ring r(j), with Si = πRr(j)2. Here, Rr(j) is the cluster radius of ring r(j), and Ar(j)/Sr(j) gives the total cluster count in ring r(j), which corresponds to the total CHs count in that ring. Similarly, Ak/Sk signifies the total CHs count in ring k. represents the number of data packets from outer rings that need to be forwarded by ring r(j). dCH(r(j))→CH(r(j)−1) measures the average distance from the CHs of ring r(j) to the relay CHs located in ring r(j) − 1 or to the sink, and the specific calculation is shown in Equation (7).where dCHtosink(r(j)) and dCHtosink(r(j)−1) represent the average distances from the CHs of ring r(j) and ring r(j) − 1 to the sink, respectively, with dCHtosink(r(j)) specifically illustrated in Equation (8).Utilizing EH_ESF(j), node j calculates the EH-based CHs selection weight EH_W(j), as indicated in Equation (9):where α is the weight factor that adjusts the influence of the energy state function.Once the CHs selection weight EH_W(j) is determined, nodes with non-zero residual energy outside the first ring disseminate their CHs weights within the cluster radius. Nodes receive these weights from neighbors and engage in a comparison of CHs weights. If a node’s own weight is less than that of a neighboring node, it broadcasts a message to withdraw from the competition, and surrounding nodes receive this message; if the node has the highest weight among all its neighbors, it becomes a CH and broadcasts a CHs announcement message on CCC, leading to the withdrawal from the competition by the neighboring nodes. This process is repeated until all nodes have either become CHs or withdrawn from the competition.
- Cluster construction sub-stage: Ordinary nodes that are not yet clustered look for the CH within their own transmission range that has common available channels and the highest CHs selection weight, to which they send a join request, thereby marking themselves as clustered. CHs acknowledge these join requests from the ordinary nodes and list them as their CMs. Ordinary nodes that fail to identify a CH become CHs by default. CHs that do not receive any join requests form clusters independently. Once all ordinary nodes have identified their CHs, cluster construction is completed, and the process moves to the route selection sub-stage.
- Route selection sub-stage: Specifically, nodes in the first ring can reach the sink in a single hop, enabling them to send packets directly to the sink. Due to communication range limitations, all CHs beyond the first ring must select appropriate relay nodes to assist in forwarding data packets until they reach the sink. CH j, located in the third ring and beyond, selects two inner-ring CHs, a and b, that maximize the competition value Compet(j) and record them; if no suitable nodes are discovered, CH j seeks assistance from its CM k to locate the subsequent hops and eventually determines two relay nodes, a and b, that maximize Compet(j). CH j in the second ring selects the first-ring CH a that maximizes Compet(j) as the next-hop relay; if none are found, then CH j uses its CM k to search for the next hop, and finally records two-hop relays, k and a, that maximize Compet(j), completing the route selection. The expression for the competition value Compet(j) is as shown in Equation (10).where relay denotes the relay set composed of CMs.
3.2.4. Data Transmission Stage
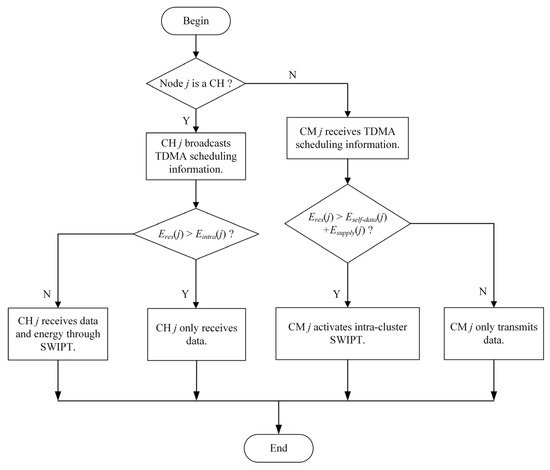
- The intra-cluster data transmission process is specifically depicted in Figure 1. It determines whether node j is a CH or a CM, and CHs that have CMs schedule time division multiple access (TDMA) time slots for their CMs, who receive the schedule information and decide whether to transfer energy to the CH through SWIPT while transmitting data based on their energy levels.Based on Eintra(j), as shown in Equation (4), and the residual energy Eres(j), it is determined whether to employ SWIPT technology. If Eres(j) exceeds Eintra(j), then all CMs are required only to transmit information; otherwise, each CM k must calculate the energy Esupply(k) supplemented to its CH through SWIPT for intra-cluster data processing, as indicated in Equation (13).where Pthresh is the minimum threshold for SWIPT information transmission, set at 6.8 nW or −51.66 dBm; and nCM(j) is the number of CMs belonging to the cluster of CH j.CM k decides whether to perform intra-cluster SWIPT based on its remaining energy. If Eres(k) − Eself-data(k) exceeds Esupply(k), then CM k transfers energy Esupply(k) to CH j while transmitting data using the SWIPT mechanism. In this case, the effective energy received by CH j is Eintra(j)/nCM(j). Eself-data(k) is the energy consumption of CM k for transmitting its own data, as shown in Equation (14). If Eres(k) − Eself-data(k) is less than or equal to Esupply(k), then the CM only transmits data.
- Prior to inter-cluster data transmission, following the established routing path, node j assesses whether the residual energy Eres(s) of the next hop s exceeds the energy required to forward its data Erelay(s), as presented in Equation (15). If Eres(s) is greater than Erelay(s), node j transmits data directly to the next hop s, which relays the data packet. Otherwise, an assessment must be made according to Equation (16) to see if Eres(j) surpasses the combined requirements of the intra-cluster data processing energy Eintra(j), the inter-cluster supplemented energy ES-supply(j) for the next hop to relay data packets, and the dormancy threshold Edormancy(j). If it does, node j supplements the residual energy of the next hop while transmitting data using inter-cluster SWIPT.where dCH(r(s))→CH(r(s)+1) represents the average relay distance from the CHs in the ring where relay s resides to their next hops.
3.3. Theoretical Derivation of Cluster Radius
3.3.1. Derivation of the Relationship between Cluster Radii of Adjacent Rings
3.3.2. Determining the Cluster Radius of the Outermost Ring Rz
3.4. Complexity Analysis of ES-MUCRP
4. Simulation Results and Discussion
- In ES-MUCRP protocol, the overall control overhead incurred during the CHs selection and cluster construction is more than triple but less than four times the count of non-first-ring active nodes. Specifically, CRSN nodes in the first ring become independent CHs directly, eliminating the need for broadcasting CHs selection weights and thus avoiding the associated control overhead. Furthermore, during the CHs selection process, CRSN nodes beyond the first ring broadcast information such as available channels, their locations, and CHs selection weights to their neighbors. Neighboring nodes determine their potential to become CHs based on the received information. Nodes that qualify as CHs then disseminate CHs announcement messages, prompting ordinary nodes that receive these announcements to broadcast their withdrawal from the CHs competition. During cluster formation, nodes not designated as CHs apply to join clusters by sending out join requests.
- WCM protocol incurs a total control overhead for CHs selection and cluster formation that is roughly four times the count of active nodes: all CRSN nodes broadcast their spectrum sensing results and CHs weights on CCC to select CHs; neighboring nodes that receive this information decide if they are eligible to become CHs, with qualifying nodes broadcasting CHs announcements, and other nodes broadcasting their withdrawal from CHs competition; nodes not designated as CHs apply to join the CH with the greatest weight and shared available channels, after which the CH communicates the cluster details to the sink. In DSAC protocol, each CRSN node starts as a CH and merges with adjacent clusters based on the common available channels and cluster distances until they reach the optimal number derived from theoretical calculations. This involves substantial control information exchanges between CMs and CHs, as well as among neighboring CHs, resulting in considerable energy expenditure. In NSAC protocol, all CRSN nodes calculate their own weight based on the remaining energy and channel quality and continuously update and broadcast their weight information, and the node with the highest weight in the vicinity becomes a CH, with neighboring nodes joining to become CMs. Unclustered nodes repeat this until clustering is completed. This process necessitates extensive control information exchanges among adjacent nodes, leading to significant energy usage. As a result, the first node death occurs earlier in WCM, DSAC, and NSAC protocols than in ES-MUCRP protocol, with a sharp decline in the number of active nodes in subsequent rounds. Fuzzy C-means and IMOCRP represent centralized, single-hop clustering routing protocols for CRSNs. These protocols mandate that each surviving CRSN node transmits information such as remaining energy to the sink. The sink is responsible for choosing CHs and communicating the clustering results to all CRSN nodes. Consequently, their total control overhead per round is equivalent to the count of surviving nodes. The first node death in CogLEACH happens later than that in ES-MUCRP. This is due to the fact that the control overhead for CHs selection and cluster formation in CogLEACH is roughly twice the number of active nodes, which is relatively modest. In CogLEACH, each CH broadcasts temporary and final CHs announcements, and nodes not designated as CHs send temporary join requests and final confirmation to their CH. Despite lower energy usage under CogLEACH, Fuzzy C-means, and IMOCRP, restriction to single-hop communication with the sink substantially restricts the network scalability and monitoring capability.
- According to the aforementioned analysis, the total control overhead per round of ES-MUCRP is close to that of WCM. However, as shown in Figure 4, its total energy consumption per round is much lower than that of WCM, NSAC, and DSAC. This is because nodes under ES-MUCRP exchange control information within the cluster radius during CHs selection and cluster construction stage, while nodes in other competing protocols exchange information within Rt. Since the cluster radius is smaller than Rt, nodes consume less energy in CHs selection and cluster construction. Moreover, in order to make full use of the direct communication between CHs in ring 1 and the sink, in ES-MUCRP, CHs in ring 1 send their state messages directly to the sink in route selection stage. The sink receives, aggregates, and broadcasts the message, which can reduce the number of control messages received by CHs in ring 2 and the energy consumption of competing for accessing CCC in ring 1. Thus, node energy is saved, and the network lifetime is prolonged.
- From Figure 5, we can observe that the execution time of DSAC is the longest among all competing protocols. This results from its excessive control information exchange for cluster merging and multi-hop route selection. More competing nodes within Rt increases the time required for successful channel access. ES-MUCRP can reduce the time required for control information exchange by controlling the cluster radius, but more effective data gathering nodes will inevitably increase the execution time of data transmission. This is the price to pay for guaranteeing powerful network surveillance capability. Nonetheless, data packets in ES-MUCRP can still reach the sink within the round time.
- Additionally, from Figure 2 and Table 3, it is observable that the first node failure in S-MUCRP occurs at round 893. Beyond round 2588, ES-MUCRP protocol maintains a notably higher number of surviving nodes compared to S-MUCRP protocol. Upon calculation, it is found that compared to S-MUCRP protocol, ES-MUCRP protocol exhibits a 37.02% increase in the number of surviving nodes. A detailed analysis of the specific reasons is as follows. By integrating a linear EH mechanism, ES-MUCRP protocol enables CRSN nodes to identify the optimal RF energy source from either the sink or a PU occupying a channel based on the node’s location information before cluster formation and route establishment in each round. This RF EH supplements the node’s residual energy, delaying node depletion. The energy-intensive activities reduce the residual energy of some nodes to below the dormancy threshold in the network employing ES-MUCRP protocol. The activation of the energy status control mechanism transitions these nodes from an active state to a sleep state, wherein they only engage in EH, thus preventing early node death due to substantial energy depletion from data transfers. Due to the introduction of the inter-cluster SWIPT mechanism, ES-MUCRP protocol allows nodes requiring relay to assess the necessity of energy replenishment through inter-cluster SWIPT, taking into account their own energy situation and that of the relay nodes. After round 2588, some relay nodes experience a sharp decline in energy due to extensive data relaying and forwarding. The activation of the inter-cluster SWIPT mechanism prevents the early death of relay nodes in critical positions and ensures a more uniform distribution of residual energy among the inter-cluster routing nodes.
- The EH mechanism effectively replenishes the nodes’ residual energy, decelerating the death rate of the nodes.
- After round 2588, the residual energy of some nodes and key relay nodes drops significantly. The energy status control mechanism and the inter-cluster SWIPT mechanism within ES-MUCRP protocol are activated, which equalize energy consumption across the network and effectively avoid premature deaths of nodes, thereby notably prolonging the duration of network monitoring.
- ES-MUCRP protocol is proposed on the assumption of perfect spectrum sensing in this paper, disregarding the potential for sensing errors. Although this assumption simplifies the design of the protocol, it might not align with the actual detection capabilities of CRSN nodes.
- In EH-CRSNs, communication is restricted to direct links between transmitters and receivers, where substantial path loss due to large Euclidean distance can deplete the limited battery energy of nodes. Although ES-MUCRP can slow down the rate of energy depletion in nodes, it cannot inherently resolve the limitations imposed on network lifespan by finite battery capacity.
5. Conclusions and Future Work
Author Contributions
Funding
Institutional Review Board Statement
Informed Consent Statement
Data Availability Statement
Conflicts of Interest
References
- Lilhore, U.K.; Dalal, S.; Simaiya, S. A Cognitive Security Framework for Detecting Intrusions in IoT and 5G Utilizing Deep Learning. Comput. Secur. 2024, 136, 103560. [Google Scholar] [CrossRef]
- Dalal, S.; Lilhore, U.K.; Faujdar, N.; Simaiya, S.; Ayadi, M.; Almujally, N.A.; Ksibi, A. Next-generation Cyber Attack Prediction for IoT Systems: Leveraging Multi-class SVM and Optimized CHAID Decision Tree. J. Cloud Comp. 2023, 12, 137. [Google Scholar] [CrossRef]
- Zheng, M.; Wang, C.Q.; Song, M.; Liang, W.; Yu, H.B. SACR: A Stability-aware Cluster-based Routing Protocol for Cognitive Radio Sensor Networks. IEEE Sens. J. 2021, 21, 17350–17359. [Google Scholar] [CrossRef]
- Kumar, D.; Singya, P.K.; Choi, K.; Bhatia, V. SWIPT Enabled Cooperative Cognitive Radio Sensor Network with Non-linear Power Amplifier. IEEE Trans. Cogn. Commun. Netw. 2023, 9, 884–896. [Google Scholar] [CrossRef]
- Talukdar, B.; Kumar, D.; Arif, W. Performance Analysis of a SWIPT Enabled Cognitive Radio Sensor Network Using TS Protocol. In Proceedings of the 2020 Advanced Communication Technologies and Signal Processing (ACTS), Silchar, India, 4–6 December 2020; pp. 1–5. [Google Scholar] [CrossRef]
- Wang, J.H.; Ge, Y.Y. A Radio Frequency Energy Harvesting-based Multihop Clustering Routing Protocol for Cognitive Radio Sensor Networks. IEEE Sens. J. 2022, 22, 7142–7156. [Google Scholar] [CrossRef]
- Cao, C.F.; Zhang, X.M.; Song, C.Y.; Georgiadis, A.; Goussetis, G. A Highly Integrated Multipolarization Wideband Rectenna for Simultaneous Wireless Information and Power Transfer (SWIPT). IEEE Trans. Antennas Propag. 2023, 71, 7980–7991. [Google Scholar] [CrossRef]
- Shahraki, A.; Taherkordi, A.; Haugen, O.; Eliassen, F. A Survey and Future Directions on Clustering: From WSNs to IoT and Modern Networking Paradigms. IEEE Trans. Netw. Serv. Manag. 2021, 18, 2242–2274. [Google Scholar] [CrossRef]
- Afsar, M.M.; Younis, M. A Load-balanced Cross-layer Design for Energy-harvesting Sensor Networks. J. Netw. Comput. Appl. 2019, 145, 102390. [Google Scholar] [CrossRef]
- Yuan, Y.F.; Liu, M.Y.; Zhuo, X.X.; Wei, Y.; Tu, X.B.; Qu, F.Z. A Q-learning-based Hierarchical Routing Protocol with Unequal Clustering for Underwater Acoustic Sensor Networks. IEEE Sens. J. 2023, 23, 6312–6325. [Google Scholar] [CrossRef]
- Bhatti, D.M.S.; Saeed, N.; Nam, H. Fuzzy C-means Clustering and Energy Efficient Cluster Head Selection for Cooperative Sensor Network. Sensors 2016, 16, 1459. [Google Scholar] [CrossRef]
- Wang, J.H.; Li, S.; Ge, Y.Y. Ions Motion Optimization-based Clustering Routing Protocol for Cognitive Radio Sensor Network. IEEE Access 2020, 8, 187766–187782. [Google Scholar] [CrossRef]
- Latiwesh, A.; Qiu, D.Y. Energy Efficient Spectrum Aware Clustering for Cognitive Sensor Networks: CogLEACH-C. In Proceedings of the 10th International Conference on Communications and Networking in China (ChinaCom), Shanghai, China, 15–17 August 2015; pp. 515–520. [Google Scholar] [CrossRef]
- Kim, S.S.; McLoone, S.; Byeon, J.H.; Lee, S.; Liu, H.B. Cognitively Inspired Artificial Bee Colony Clustering for Cognitive Wireless Sensor Networks. Cognit. Comput. 2017, 9, 207–224. [Google Scholar] [CrossRef]
- Eletreby, R.M.; Elsayed, H.M.; Khairy, M.M. CogLEACH: A Spectrum Aware Clustering Protocol for Cognitive Radio Sensor Networks. In Proceedings of the 9th International Conference on Cognitive Radio Oriented Wireless Networks and Communications (CROWNCOM), Oulu, Finland, 2–4 June 2014; pp. 179–184. [Google Scholar] [CrossRef]
- Zhang, H.Z.; Zhang, Z.Y.; Dai, H.Y.; Yin, R.; Chen, X.M. Distributed Spectrum-aware Clustering in Cognitive Radio Sensor Networks. In Proceedings of the IEEE Global Telecommunications Conference (GLOBECOM), Houston, TX, USA, 5–9 December 2011; pp. 1–6. [Google Scholar] [CrossRef]
- Shah, G.A.; Alagoz, F.; Fadel, E.A.; Akan, O.B. A Spectrum-aware Clustering for Efficient Multimedia Routing in Cognitive Radio Sensor Networks. IEEE Trans. Veh. Technol. 2014, 63, 3369–3380. [Google Scholar] [CrossRef]
- Zheng, M.; Chen, S.; Liang, W.; Song, M. NSAC: A Novel Clustering Protocol in Cognitive Radio Sensor Networks for Internet of Things. IEEE Internet Things J. 2019, 6, 5864–5865. [Google Scholar] [CrossRef]
- Yadav, R.N.; Misra, R.; Saini, D. Energy Aware Cluster Based Routing Protocol over Distributed Cognitive Radio Sensor Network. Comput. Commun. 2018, 129, 54–66. [Google Scholar] [CrossRef]
- Wang, T.J.; Guan, X.J.; Wan, X.L.; Shen, H.; Zhu, X.M. A Spectrum-aware Clustering Algorithm Based on Weighted Clustering Metric in Cognitive Radio Sensor Networks. IEEE Access 2019, 7, 109555–109565. [Google Scholar] [CrossRef]
- Mustapha, I.; Ali, B.M.; Rasid, M.F.A.; Sali, A.; Mohamad, H. An Energy-efficient Spectrum-aware Reinforcement Learning-based Clustering Algorithm for Cognitive Radio Sensor Networks. Sensors 2015, 15, 19783–19818. [Google Scholar] [CrossRef]
- Pei, E.R.; Han, H.Z.; Sun, Z.H.; Shen, B.; Zhang, T.Q. LEAUCH: Low-energy Adaptive Uneven Clustering Hierarchy for Cognitive Radio Sensor Network. Eurasip J. Wirel. Commun. Netw. 2015, 2015, 122. [Google Scholar] [CrossRef]
- Stephan, T.; Joseph, K.S. Particle Swarm Optimization-based Energy Efficient Channel Assignment Technique for Clustered Cognitive Radio Sensor Networks. Comput. J. 2018, 61, 926–936. [Google Scholar] [CrossRef]
- Wang, C.Q.; Wang, S.B. Research on Uneven Clustering APTEEN in CWSN Based on Ant Colony Algorithm. IEEE Access 2019, 7, 163654–163664. [Google Scholar] [CrossRef]
- Stephan, T.; Al-Turjman, F.; Suresh, J.K.; Balusamy, B. Energy and Spectrum Aware Unequal Clustering with Deep Learning Based Primary User Classification in Cognitive Radio Sensor Networks. Int. J. Mach. Learn. Cybern. 2020, 12, 3261–3294. [Google Scholar] [CrossRef]
- Liu, W.W.; Zhu, Y.H.; Pan, J. A Grid-based Routing Algorithm with Cross-level Transmission to Prolong Lifetime of Wireless Sensor Networks. Chin. J. Electron. 2010, 19, 499–502. [Google Scholar]
- Wang, J.H.; Zhang, L.D. A Simultaneous Wireless Information and Power Transfer-based Multihop Uneven Clustering Routing Protocol for Cognitive Radio Sensor Networks. J. Netw. Intell. 2023, 8, 1134–1149. [Google Scholar]
- Seo, D.; Varshney, L.R. Information and Energy Transmission with Experimentally Sampled Harvesting Functions. IEEE Tran. Commun. 2019, 67, 4479–4490. [Google Scholar] [CrossRef]
- Xiao, M.; Zhang, X.D.; Dong, Y.H. An Effective Routing Protocol for Energy Harvesting Wireless Sensor Networks. In Proceedings of the 2013 IEEE Wireless Communications and Networking Conference (WCNC), Shanghai, China, 7–10 April 2013; pp. 2080–2084. [Google Scholar] [CrossRef]
- Yang, L.; Lu, Y.Z.; Zhong, Y.C.; Wu, X.G.; Yang, S.X. A Multi-hop Energy Neutral Clustering Algorithm for Maximizing Network Information Gathering in Energy Harvesting Wireless Sensor Networks. Sensors 2016, 16, 26. [Google Scholar] [CrossRef] [PubMed]
- Meng, J.; Zhang, X.D.; Dong, Y.H.; Lin, X.K. Adaptive Energy-harvesting Aware Clustering Routing Protocol for Wireless Sensor Networks. In Proceedings of the 7th International Conference on Communications and Networking in China (ChinaCom), Kunming, China, 8–10 August 2012; pp. 742–747. [Google Scholar] [CrossRef]
- Liu, Z.X.; Zhao, M.Y.; Yuan, Y.Z.; Guan, X.P. Subchannel and Resource Allocation in Cognitive Radio Sensor Network with Wireless Energy Harvesting. Comput. Netw. 2020, 167, 107028. [Google Scholar] [CrossRef]
- Aslam, S.; Ibnkahla, M. Optimized Node Classification and Channel Pairing Scheme for RF Energy Harvesting Based Cognitive Radio Sensor Networks. In Proceedings of the 2015 IEEE 12th International Multi-Conference on Systems, Signals & Devices (SSD15), Mahdia, Tunisia, 16–19 March 2015; pp. 1–6. [Google Scholar] [CrossRef]
- Zhang, M.C.; Zheng, R.J.; Li, Y.; Wu, Q.T.; Song, L. R-bUCRP: A Novel Reputation-based Uneven Clustering Routing Protocol for Cognitive Wireless Sensor Networks. J. Sens. 2016, 2016, 5986265. [Google Scholar] [CrossRef]
- Heinzelman, W.B.; Chandrakasan, A.P.; Balakrishnan, H. An Application-specific Protocol Architecture for Wireless Microsensor Networks. IEEE Trans. Wirel. Commun. 2002, 1, 660–670. [Google Scholar] [CrossRef]








| References | Target Network | Protocol Type | Considering Control Overhead | Applying SWIPT | Applying Downlink EH | Single-Hop/Multi-Hop |
|---|---|---|---|---|---|---|
| [11,13,14] | CRSNs | Uniform (Centralized) | × | × | × | Single-hop |
| [12] | CRSNs | Uniform (Centralized) | √ | × | × | Single-hop |
| [15] | CRSNs | Uniform (Distributed) | × | × | × | Single-hop |
| [16,17,19] | CRSNs | Uniform (Distributed) | × | × | × | Multi-hop |
| [18] | CRSNs | Uniform (Distributed) | × | × | × | Single-hop |
| [20] | CRSNs | Uniform (Hybrid) | × | × | × | Single-hop |
| [21] | CRSNs | Uniform (Hybrid) | × | × | × | Multi-hop |
| [22,23] | CRSNs | Uneven | × | × | × | Single-hop |
| [24,25] | CRSNs | Uneven | × | × | × | Multi-hop |
| [26] | WSNs | Uneven | × | × | × | Multi-hop |
| [27] | CRSNs | Uneven | √ | √ | √ | Multi-hop |
| [28] | − | − | − | √ | √ | − |
| [29] | WSNs | Uniform (Centralized) | × | × | √ | Single-hop |
| [30] | WSNs | Uneven | × | × | √ | Multi-hop |
| [31] | WSNs | Uniform (Distributed) | × | × | √ | Single-hop |
| [32] | CRSNs | − | × | × | √ | − |
| [33] | CRSNs | Uniform (Centralized) | × | × | √ | Single-hop |
| Ours | CRSNs | Uneven | √ | √ | √ | Multi-hop |
| Parameters | Values |
|---|---|
| Network radius (R) | 150 m |
| Total number of CRSN nodes (K) | 450 |
| Quantity of PUs (m) | 50 |
| Channel occupancy rate of PUs (pc) | 0.8 |
| Number of authorized channels (C) | 5 |
| Length of control packets (L1) | 100 bits |
| Length of data packets (L2) | 1024 bits |
| Weight factor for adjusting the impact of energy state function (α) | 10 |
| Energy expended on data aggregation (EDA) | 5 nJ/bit/packet |
| Energy consumption of electronic circuitry (Eelec) | 50 nJ/bit |
| Energy utilized for channel switching (Eswitch) | 10 nJ |
| Power amplifier coefficient under free-space path loss model (Efs) | 10 pJ/bit/m2 |
| Duration of EH (t1) | 0.2 s |
| Conversion efficiency of linear EH (η) | 0.8 |
| Maximum transmission range of CRSN nodes (Rt) | 50 m |
| Interference protection range of PUs | 20 m |
| Protocols | The Number of Rounds until the First Node Death |
|---|---|
| CogLEACH | 3469 |
| DSAC | 203 |
| WCM | 478 |
| NSAC | 415 |
| IMOCRP | 5588 |
| Fuzzy C-means | 4220 |
| S-MUCRP | 893 |
| E-MUCRP | 989 |
| Protocols | The Duration of Effective Data Collection |
|---|---|
| CogLEACH | 7500 |
| DSAC | 1097 |
| WCM | 7500 |
| NSAC | 627 |
| IMOCRP | 7500 |
| Fuzzy C-means | 7500 |
| S-MUCRP | 2588 |
| ES-MUCRP | 7500 |
Disclaimer/Publisher’s Note: The statements, opinions and data contained in all publications are solely those of the individual author(s) and contributor(s) and not of MDPI and/or the editor(s). MDPI and/or the editor(s) disclaim responsibility for any injury to people or property resulting from any ideas, methods, instructions or products referred to in the content. |
© 2024 by the authors. Licensee MDPI, Basel, Switzerland. This article is an open access article distributed under the terms and conditions of the Creative Commons Attribution (CC BY) license (https://creativecommons.org/licenses/by/4.0/).
Share and Cite
Wang, J.; Wang, Z.; Zhang, L. A Simultaneous Wireless Information and Power Transfer-Based Multi-Hop Uneven Clustering Routing Protocol for EH-Cognitive Radio Sensor Networks. Big Data Cogn. Comput. 2024, 8, 15. https://doi.org/10.3390/bdcc8020015
Wang J, Wang Z, Zhang L. A Simultaneous Wireless Information and Power Transfer-Based Multi-Hop Uneven Clustering Routing Protocol for EH-Cognitive Radio Sensor Networks. Big Data and Cognitive Computing. 2024; 8(2):15. https://doi.org/10.3390/bdcc8020015
Chicago/Turabian StyleWang, Jihong, Zhuo Wang, and Lidong Zhang. 2024. "A Simultaneous Wireless Information and Power Transfer-Based Multi-Hop Uneven Clustering Routing Protocol for EH-Cognitive Radio Sensor Networks" Big Data and Cognitive Computing 8, no. 2: 15. https://doi.org/10.3390/bdcc8020015
APA StyleWang, J., Wang, Z., & Zhang, L. (2024). A Simultaneous Wireless Information and Power Transfer-Based Multi-Hop Uneven Clustering Routing Protocol for EH-Cognitive Radio Sensor Networks. Big Data and Cognitive Computing, 8(2), 15. https://doi.org/10.3390/bdcc8020015
