An Automatic Generation of Heterogeneous Knowledge Graph for Global Disease Support: A Demonstration of a Cancer Use Case
Abstract
1. Introduction
1.1. Knowledge Graph Construction
1.2. Entity Linking and Integration to Standardized Ontologies
2. Related Work
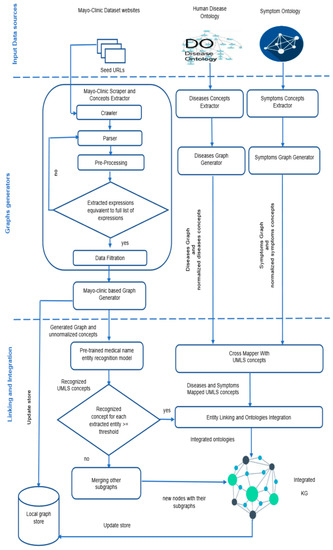
3. Proposed Ontology-Based Integration Framework
3.1. Mayoclinic Scraper
3.2. Concept and Graph Extraction from Ontologies
3.3. Entity Linking and Integration
3.3.1. Disease and Symptom Named Entity Recognition
3.3.2. Symptom Named Entity Recognition for Long Sentences
4. Experimental Results
5. Knowledge Graph Evaluation and Discussion
6. Conclusions and Future Work
Author Contributions
Funding
Data Availability Statement
Conflicts of Interest
Abbreviations
| KG | Knowledge graph |
| DO | The Human Disease ontology |
| SYMP | The Symptoms Ontology |
| DOID | disease ontology identifier |
| IRI | Internationalized Resource Identifier |
| CDC | Centers for Disease Control and Prevention |
| UMLS | Unified Medical Language System |
| RDF | Resource Description Framework |
| DNER | Disease name entity recognition |
| BERT | Bidirectional Encoder Representations from Transformers |
| BILSTM | Bidirectional Long Short-Term Memory |
| CRF | Conditional Random Field |
References
- Hammad, R.; Barhoush, M.; Abed-Alguni, B.H. A Semantic-Based Approach for Managing Healthcare Big Data: A Survey. J. Healthc. Eng. 2020, 20, 8865808. [Google Scholar] [CrossRef] [PubMed]
- Cheatham, M.; Pesquita, C. Semantic Data Integration. In Handbook of Big Data Technology; Springer: Cham, Switzerland, 2017; pp. 263–305. [Google Scholar] [CrossRef]
- Panch, T.; Szolovits, P.; Atun, R. Artificial intelligence, machine learning and health systems. J. Glob. Health 2018, 8, 020303. [Google Scholar] [CrossRef] [PubMed]
- Shaban-Nejad, A.; Michalowski, M.; Buckeridge, D.L. Health Intelligence: How Artificial Intelligence Transforms Population and Personalized Health. NPJ Digit. Med. 2018, 1, 53. [Google Scholar] [CrossRef] [PubMed]
- Narayanasamy, S.K.; Srinivasan, K.; Hu, Y.C.; Masilamani, S.K.; Huang, K.Y. A Contemporary Review on Utilizing Semantic Web Technologies in Healthcare, Virtual Communities, and Ontology-Based Information Processing Systems. Electronics 2022, 11, 453. [Google Scholar] [CrossRef]
- Sermet, Y.; Demir, I. A Semantic Web Framework for Automated Smart Assistants: A Case Study for Public Health. Big Data Cogn. Comput. 2021, 5, 57. [Google Scholar] [CrossRef]
- Jagadeeswari, V.; Subramaniyaswamy, V.; Logesh, R.; Vijayakumar, V. A Study on Medical Internet of Things and Big Data in Personalized Healthcare System. Health Inf. Sci. Syst. 2018, 6, 14. [Google Scholar] [CrossRef] [PubMed]
- Ferreira, J.D.; Teixeira, D.C.; Pesquita, C. Biomedical Ontologies: Coverage, Access and Use. In Reference Module in Biomedical Sciences; Elsevier: Amsterdam, The Netherlands, 2021; pp. 382–395. [Google Scholar] [CrossRef]
- Rossanez, A.; dos Reis, J.C.; da Torres, R.S.; de Ribaupierre, H. KGen: A Knowledge Graph Generator from Biomedical Scientific Literature. BMC Med. Inform. Decis. Mak. 2020, 20, 314. [Google Scholar] [CrossRef]
- Tan, J.; Qiu, Q.; Guo, W.; Li, T. Research on the Construction of a Knowledge Graph and Knowledge Reasoning Model in the Field of Urban Traffic. Sustainability 2021, 13, 3191. [Google Scholar] [CrossRef]
- Trouli, G.E.; Pappas, A.; Troullinou, G.; Koumakis, L.; Papadakis, N.; Kondylakis, H. SumMER: Structural Summarization for RDF S / KGs. Algorithms 2023, 16, 18. [Google Scholar] [CrossRef]
- Abu-Salih, B.; L-Qurishi, M.A.; Alweshah, M.; L-Smadi, M.A.; Alfayez, R.; Saadeh, H. Healthcare Knowledge Graph Construction: State-of-the-Art, Open Issues, and Opportunities. arXiv 2022, arXiv:2207.03771. [Google Scholar]
- Kim, J.; Sohn, M. Graph Representation Learning-Based Early Depression Detection Framework in Smart Home Environments. Sensors 2022, 22, 1545. [Google Scholar] [CrossRef] [PubMed]
- Qu, J. A Review on the Application of Knowledge Graph Technology in the Medical Field. Sci. Program. 2022, 22, 12. [Google Scholar] [CrossRef]
- Shi, L.; Li, S.; Yang, X.; Qi, J.; Pan, G.; Zhou, B. Semantic Integration of Heterogeneous Medical Knowledge and Services. Res. Artic. Semant. Health Knowl. Graph 2017, 2017, 8–10. [Google Scholar]
- Rajabi, E.; Kafaie, S. Knowledge Graphs and Explainable AI in Healthcare. Information 2022, 13, 459. [Google Scholar] [CrossRef]
- Wu, X.; Duan, J.; Pan, Y.; Li, M. Medical Knowledge Graph: Data Sources, Construction, Reasoning, and Applications. Big Data Min. Anal. 2022, 2022. [Google Scholar] [CrossRef]
- Zhang, Y.; Sheng, M.; Zhou, R.; Wang, Y.; Han, G.; Zhang, H.; Xing, C.; Dong, J. HKGB: An Inclusive, Extensible, Intelligent, Semi-Auto-Constructed Knowledge Graph Framework for Healthcare with Clinicians’ Expertise Incorporated. Inf. Process. Manag. 2020, 57, 102324. [Google Scholar] [CrossRef]
- Schriml, L.M.; Arze, C.; Nadendla, S.; Chang, Y.-W.W.; Mazaitis, M.; Felix, V.; Feng, G.; Kibbe, W.A. Disease Ontology: A Backbone for Disease Semantic Integration. Nucleic Acids Res. 2012, 40, D940–D946. [Google Scholar] [CrossRef] [PubMed]
- Kirkpatrick, A.; Onyeze, C.; Kartchner, D.; Allegri, S.; An, D.N.; McCoy, K.; Davalbhakta, E.; Mitchell, C.S. Optimizations for Computing Relatedness in Biomedical Heterogeneous Information Networks: SemNet 2.0. Big Data Cogn. Comput. 2022, 6, 27. [Google Scholar] [CrossRef] [PubMed]
- Gao, M.; Xiao, Q.; Wu, S.; Deng, K. An Improved Method for Named Entity Recognition and Its Application to CEMR. Future Internet 2019, 11, 185. [Google Scholar] [CrossRef]
- Elnagar, S.; Yoon, V.; Thomas, M.A. An Automatic Ontology Generation Framework with an Organizational Perspective. Proc. Annu. Hawaii Int. Conf. Syst. Sci. 2020, 2020, 4860–4869. [Google Scholar] [CrossRef]
- Postiglione, M. Towards an Italian Healthcare Knowledge Graph. In Proceedings of the 14th International Conference, SISAP 2021, Dortmund, Germany, 29 September–1 October 2021; Springer: Cham, Switzerland, 2021; pp. 387–394. [Google Scholar] [CrossRef]
- Syed, M.H.; Huy, T.Q.B.; Chung, S.T. Context-Aware Explainable Recommendation Based on Domain Knowledge Graph. Big Data Cogn. Comput. 2022, 6, 11. [Google Scholar] [CrossRef]
- Ruas, P.; Lamurias, A.; Couto, F.M. Linking Chemical and Disease Entities to Ontologies by Integrating PageRank with Extracted Relations from Literature. J. Cheminform. 2020, 12, 1–11. [Google Scholar] [CrossRef]
- Batbaatar, E. Ontology-Based Healthcare Named Entity Recognition from Twitter Messages Using a Recurrent Neural Network Approach. Int. Environ. Res. Public Health 2019, 16, 3628. [Google Scholar] [CrossRef]
- Sboev, A.; Rybka, R.; Gryaznov, A.; Moloshnikov, I.; Sboeva, S.; Rylkov, G.; Selivanov, A. Adverse Drug Reaction Concept Normalization in Russian-Language Reviews of Internet Users. Big Data Cogn. Comput. 2022, 6, 145. [Google Scholar] [CrossRef]
- Makris, C.; Simos, M.A. Otnel: A Distributed Online Deep Learning Semantic Annotation Methodology. Big Data Cogn. Comput. 2020, 4, 31. [Google Scholar] [CrossRef]
- Karadeniz, I.; Özgür, A. Linking Entities through an Ontology Using Word Embeddings and Syntactic Re-Ranking. BMC Bioinform. 2019, 20, 1–13. [Google Scholar] [CrossRef] [PubMed]
- Schriml, L.M.; Munro, J.B.; Schor, M.; Olley, D.; McCracken, C.; Felix, V.; Baron, J.A.; Jackson, R.; Bello, S.M.; Bearer, C.; et al. The Human Disease Ontology 2022 Update. Nucleic Acids Res. 2022, 50, D1255–D1261. [Google Scholar] [CrossRef]
- Disease Ontology Project. Available online: https://disease-ontology.org/ (accessed on 20 December 2022).
- Symptom Ontology. Available online: http://purl.obolibrary.org/obo/symp.owl (accessed on 20 December 2022).
- OBO Foundary. Available online: https://obofoundry.org/ (accessed on 15 December 2022).
- Mayo Clinic Diseases and Conditions. Available online: https://www.mayoclinic.org/diseases-conditions (accessed on 22 December 2022).
- Health Websites Ranking. Available online: https://www.similarweb.com/top-websites/category/health/ (accessed on 27 December 2022).
- Top 15 Most Popular Health Websites. Available online: https://escapingthehealthcareprison.org/consumer-information-navigator/top-15-popular-health-websites/ (accessed on 27 December 2022).
- Global Burden of Disease Cancer Collaboration. Global, Regional, and National Cancer Incidence, Mortality, Years of Life Lost, Years Lived with Disability, and Disability-Adjusted Life-Years for 29 Cancer Groups, 1990 to 2017: A Systematic Analysis for the Global Burden of Disease Study. JAMA Oncol. 2019, 5, 1749–1768. [Google Scholar] [CrossRef] [PubMed]
- Alawad, M.; Gao, S.; Shekar, M.C.; Hasan, S.M.S.; Christian, J.B.; Wu, X.C.; Durbin, E.B.; Doherty, J.; Stroup, A.; Coyle, L.; et al. Integration of Domain Knowledge Using Medical Knowledge Graph Deep Learning for Cancer Phenotyping. arXiv 2021, arXiv:2101.01337. [Google Scholar]
- Kim, G.W.; Lee, D.H. Intelligent Health Diagnosis Technique Exploiting Automatic Ontology Generation and Web-Based Personal Health Record Services. IEEE Access 2019, 7, 9419–9444. [Google Scholar] [CrossRef]
- Cahyani, D.E.; Wasito, I. Automatic Ontology Construction Using Text Corpora and Ontology Design Patterns (ODPs) in Alzheimer’s Disease. J. Ilmu Komput. dan Inf. 2017, 10, 59. [Google Scholar] [CrossRef]
- Kim, T.; Yun, Y.; Kim, N. Deep Learning-Based Knowledge Graph Generation for Covid-19. Sustainability 2021, 13, 2276. [Google Scholar] [CrossRef]
- Hamed, A.A.; Fandy, T.E.; Tkaczuk, K.L.; Verspoor, K.; Lee, B.S. COVID-19 Drug Repurposing: A Network-Based Framework for Exploring Biomedical Literature and Clinical Trials for Possible Treatments. Pharmaceutics 2022, 14, 567. [Google Scholar] [CrossRef] [PubMed]
- Hamed, A.A.; Rey, M.; Rey, M. Mining Literature-Based Knowledge Graph for Predicting Combination Therapeutics: A COVID-19 Use Case. Preprints 2022. [Google Scholar] [CrossRef]
- Zhou, X.; Menche, J.; Barabási, A.L.; Sharma, A. Human Symptoms-Disease Network. Nat. Commun. 2014, 5, 4212. [Google Scholar] [CrossRef]
- Disease-Symptom Knowledge Database. Available online: https://people.dbmi.columbia.edu/~friedma/Projects/DiseaseSymptomKB/index.html (accessed on 17 December 2022).
- Mhadhbi, L.; Akaichi, J. DS-Ontology: A Disease-Symptom Ontology for General Diagnosis Enhancement. In Proceedings of the ICISDM’17: 2017 International Conference on Information System and Data Mining, Charleston, SC, USA, 1–3 April 2017; pp. 99–102. [Google Scholar] [CrossRef]
- Oberkampf, H.; Gojayev, T.; Zillner, S.; Zühlke, D.; Auer, S.; Hammon, M. From Symptoms to Diseases–Creating the Missing Link. In European Semantic Web Conference; Springer: Cham, Switzerland, 2015; pp. 652–667. [Google Scholar]
- Ruan, T.; Wang, M.; Sun, J.; Wang, T.; Zeng, L.; Yin, Y.; Gao, J. An Automatic Approach for Constructing a Knowledge Base of Symptoms in Chinese. J. Biomed. Semant. 2017, 8, 71–79. [Google Scholar] [CrossRef]
- Hassan, M.; Makkaoui, O.; Coulet, A.; Toussaint, Y. Extracting Disease-Symptom Relationships by Learning Syntactic Patterns from Dependency Graphs. In Proceedings of the BioNLP 15, Beijing, China, 26–31 July 2015; pp. 71–80. [Google Scholar] [CrossRef]
- Rotmensch, M.; Halpern, Y.; Tlimat, A.; Horng, S.; Sontag, D. Learning a Health Knowledge Graph from Electronic Medical Records. Sci. Rep. 2017, 7, 5994. [Google Scholar] [CrossRef]
- Pechsiri, C.; Piriyakul, R. Applied Sciences Construction of Disease—Symptom Knowledge Graph from Web—Board Documents. Appl. Sci. 2022, 12, 6615. [Google Scholar] [CrossRef]
- Okumura, T.; Tateisi, Y. A Lightweight Approach for Extracting Disease-Symptom Relation with MetaMap toward Automated Generation of Disease Knowledge Base. In Proceedings of the International Conference on Health Information Science, HIS 2012, Beijing, China, 8–10 April 2012; Springer: Berlin/Heidelberg, Germany, 2012; pp. 164–172. [Google Scholar] [CrossRef]
- Silva, M.C.; Eugénio, P.; Faria, D.; Pesquita, C. Ontologies and Knowledge Graphs in Oncology Research. Cancers 2022, 14, 1906. [Google Scholar] [CrossRef]
- Gong, M.; Wang, Z.; Liu, Y.; Zhou, H.; Wang, F.; Wang, Y.; Hong, N. Toward Early Diagnosis Decision Support for Breast Cancer: Ontology-Based Semantic Interoperability. J. Clin. Oncol. 2019, 27, e18072. [Google Scholar] [CrossRef]
- Gogleva, A.; Polychronopoulos, D.; Pfeifer, M.; Poroshin, V.; Ughetto, M.; Martin, M.J.; Thorpe, H.; Bornot, A.; Smith, P.D.; Ben Sidders, B.; et al. Knowledge Graph-Based Recommendation Framework Identifies Drivers of Resistance in EGFR Mutant Non-Small Cell Lung Cancer. Nat. Commun. 2022, 13, 1667. [Google Scholar] [CrossRef] [PubMed]
- Patel, H. Bionerflair: Biomedical named entity recognition using flair embedding and sequence tagger. arXiv 2020, arXiv:2011.01504. [Google Scholar]
- Weber, L.; Sänger, M.; Münchmeyer, J.; Habibi, M.; Leser, U.; Akbik, A. HunFlair: An Easy-to-Use Tool for State-of-the-Art Biomedical Named Entity Recognition. Bioinformatics 2021, 37, 2792–2794. [Google Scholar] [CrossRef] [PubMed]
- Abulaish, M.; Parwez, M.A.; Jahiruddin. DiseaSE: A Biomedical Text Analytics System for Disease Symptom Extraction and Characterization. J. Biomed. Inform. 2019, 100, 103324. [Google Scholar] [CrossRef] [PubMed]
- Cho, H.; Choi, W.; Lee, H. A Method for Named Entity Normalization in Biomedical Articles: Application to Diseases and Plants. BMC Bioinform. 2017, 18, 451. [Google Scholar] [CrossRef]
- Soshnikov, D.; Petrova, T.; Soshnikova, V.; Grunin, A. Analyzing COVID-19 Medical Papers Using Artificial Intelligence: Insights for Researchers and Medical Professionals. Big Data Cogn. Comput. 2022, 6, 4. [Google Scholar] [CrossRef]
- Gates, L.E.; Hamed, A.A. The Anatomy of the SARS-CoV-2 Biomedical Literature: Introducing the Covidx Network Algorithm for Drug Repurposing Recommendation. J. Med. Internet Res. 2020, 22, e21169. [Google Scholar] [CrossRef]
- Zongcheng, J.; Wei, Q.; Xu, H. Bert-based ranking for biomedical entity normalization. Amia Summits Transl. Sci. Proc. 2020, 20, 269–277. [Google Scholar] [CrossRef]
- He, Y.; Zhu, Z.; Zhang, Y.; Chen, Q.; Caverlee, J. Infusing Disease Knowledge into BERT for Health Question Answering, Medical Inference and Disease Name Recognition. arXiv 2020, arXiv:2010.03746. [Google Scholar]
- He, Y.; Chen, J.; Antonyrajah, D.; Horrocks, I. BERTMap: A BERT-Based Ontology Alignment System. Proc. Conf. AAAI Artif. Intell. 2022, 36, 5684–5691. [Google Scholar] [CrossRef]
- Xu, K.; Yang, Z.; Kang, P.; Wang, Q.; Liu, W. Document-Level Attention-Based BiLSTM-CRF Incorporating Disease Dictionary for Disease Named Entity Recognition. Comput. Biol. Med. 2019, 108, 122–132. [Google Scholar] [CrossRef] [PubMed]
- UMLS Metathesaurus. Available online: https://www.nlm.nih.gov/research/umls/knowledge_sources/metathesaurus/index.html (accessed on 20 December 2021).
- Neumann, M.; King, D.; Beltagy, I.; Ammar, W. ScispaCy: Fast and Robust Models for Biomedical Natural Language Processing. In Proceedings of the 18th BioNLP Workshop and Shared Task, Florence, Italy, 1 August 2019; pp. 319–327. [Google Scholar] [CrossRef]
- Cariello, M.C.; Lenci, A.; Mitkov, R. A Comparison between Named Entity Recognition Models in the Biomedical Domain. In Proceedings of the Translation and Interpreting Technology Online Conference, Online, 6–7 July 2021; pp. 76–84. [Google Scholar] [CrossRef]
- Abdurxit, M.; Tohti, T.; Hamdulla, A. An Efficient Method for Biomedical Entity Linking Based on Inter-and Intra-Entity Attention. Appl. Sci. 2022, 12, 3191. [Google Scholar] [CrossRef]
- Zhang, Y.; Chen, Q.; Yang, Z.; Lin, H.; Lu, Z. BioWordVec, Improving Biomedical Word Embeddings with Subword Information and MeSH. Sci. Data 2019, 6, 1–9. [Google Scholar] [CrossRef] [PubMed]
- Chen, H.; Cao, G.; Chen, J.; Ding, J. A Practical Framework for Evaluating the Quality of Knowledge Graph. In Knowledge Graph and Semantic Computing: Knowledge Computing and Language Understanding 4th China Conference, CCKS 2019, Hangzhou, China, 24–27 August 2019; Springer: Singapore, 2019. [Google Scholar] [CrossRef]
- Huaman, E. Steps to Knowledge Graphs Quality Assessment. arXiv 2022, arXiv:2208.07779. [Google Scholar]














| Study | Methodology | Data | Number of | Entity Mentions | Linked | Linked | Graph |
|---|---|---|---|---|---|---|---|
| Used | Resources | Diseases | Linked to | and Integrated | and Integrated | Generated | |
| Covered | Medical Vocabulary | with DO | with SYMP | ||||
| HSDN [44] | The term | PubMed | 4219 | Yes | No | No | Yes |
| frequency-inverse | abstracts | ||||||
| document frequency | |||||||
| DS-Ontology [46] | Manual | Medical Experts | 200 | Yes | Yes | Yes | Yes |
| intervention | |||||||
| HDDO [39] | Term | PubMed abstracts | 1000 | Yes | Linked but | Linked but | Yes |
| co-occurrence | and | not integrated | not integrated | ||||
| analysis | MedlinePlus website | ||||||
| DSKG [51] | Word co-occurrence | Medical web-board | 70 | Yes | No | No | Yes |
| pattern | resources | ||||||
| Okumura, T. et al. [52] | Manual | Medical Texts | 20 | Yes | No | No | No |
| Ruan, T. et al. [48] | Fusing data | healthcare websites | 32,956 | Yes | No | No | Yes |
| extracted from | and Chinese | ||||||
| Chinese | encyclopedia | ||||||
| data sources | sites | ||||||
| Oberkampf, H. et al. [47] | Clustering based on | Structural relations | Limited | Yes | Linked but | Linked but | Yes |
| relation mentions in | mentions in | not Integrated | not Integrated | ||||
| different ontologies | different ontologies | ||||||
| Hassan, M. et al. [49] | Patten learning | Abstracts of PubMed | 457 | Yes | No | No | No |
| from the text | for rare diseases | rare diseases | |||||
| dependency graph | |||||||
| Rotmensch, M. et al. [50] | Classification | Electronic | Limited | Yes | No | No | Yes |
| algorithms | medical records |
| Methodology | Disease Nodes | Symptom Nodes |
|---|---|---|
| Phrase Matcher | 410 | 108 |
| PreTrained NER with Threshold | 580 | 588 |
| PreTrained NER with Threshold | 594 | 588 |
| BioSentVec on Symptoms | 594 | 661 |
| Methodology | Precision | Recall | F1 Score |
|---|---|---|---|
| Phrase Matcher | 0.80 | 0.41 | 0.54 |
| PreTrained NER with Threshold | 0.85 | 0.51 | 0.64 |
| PreTrained NER with Threshold | 0.85 | 0.52 | 0.65 |
| BioSentVec on Symptoms | 0.88 | 0.54 | 0.67 |
| Dimension | HSDN [44] | DS-ontology [46] | HDDO [39] | DSKG [51] | Ruan, T. et al. [48] | Oberkampf, H. et al. [52] | Rotmensch, M. et al. [50] | Proposed KG |
|---|---|---|---|---|---|---|---|---|
| 1. Accessibility | All data | unavailable | All data | All data | All data | All data | Data | All data |
| resources | resources | resources | resources | resources | resources | resources | ||
| are available | are available | are available | are available | are available | available for | are available | ||
| online | online | online | online | online | Professionals | online | ||
| 2. Appropriate | One resource | Covering | Covering | Covering | Covering | Covering | Covering | For Diseases |
| amount | not covering | 200 diseases | 1000 diseases | 70 diseases | 32,956 diseases | limited | limited | mentioned in |
| all diseases | diseases | diseases | MayoClinic | |||||
| 3. Believability | Based on | Based on | Based on | Based on | Based on | Based on | Based on | Based on |
| (Reliability) | provenance | Medical | provenance | web-board | provenance | provenance | provenance | provenance |
| of trustful | Experts | of trustful | resources | of trustful | of trustful | of trustful | of trustful | |
| information | Intervention | information | information | information | information | information | ||
| 4. Completeness | No linkage | Nodes | Nodes | No linkage | No linkage | Nodes | No linkage | Nodes |
| in terms of | to DO | linked to | linked to | to DO | to DO | linked to | to DO | linked to |
| linkage to | or | DO and | DO and | or | or | DO and | or | DO and |
| DO or SYMP | SYMP | SYMP | SYMP | SYMP | SYMP | SYMP | SYMP | SYMP |
| 5. Cost-effective | small | small | small | small | Moderate | small | small | Moderate |
| graph size | graph size | graph size | graph size | graph size | graph size | graph size | graph size | |
| 6. Ease of | No URIs | Concepts URIs | Concepts URIs | No URIs | No URIs | Concepts URIs | No URIs | Concepts URIs |
| understanding | considered | considered | considered | considered | considered | considered | considered | considered |
| in terms of | ||||||||
| self-descriptive | ||||||||
| URIs | ||||||||
| 7. Interoperability | Use | Use | Use | Use | Use | Use | Use | Use |
| standard | standard | standard | standard | standard | standard | standard | standard | |
| vocabularies | vocabularies | vocabularies | vocabularies | vocabularies | vocabularies | vocabularies | vocabularies | |
| 8. Relevancy | Yes, for | Yes, for | Yes, for | Yes, for | Yes, for | Yes, for | Yes, for | Yes, for |
| specified | specified | specified | specified | specified | specified | specified | all DO | |
| diseases | diseases | diseases | diseases | diseases | diseases | diseases | diseases | |
| 9. Timeliness | Limited to | Limited to | Up to date | Limited to | Up to date | Up to date | Limited to | Up to date |
| study | study | data | study | |||||
| resource | resource | resource | resource | |||||
| 10. Variety | Limited to | Limited to | Use a variety | Limited to | Use a variety | Limited to | Limited to | Use a variety |
| study | medical | of domain- | study | of domain- | study | study | of domain- | |
| resource | experts’ | specific | resource | specific | resource | resource | specific | |
| intervention | resources | resources | resources | |||||
| 11. Scalability | Yes | No | Yes | Yes | Yes | Yes | Yes | Yes |
| 12. Synonyms covered | No | No | No | No | Treated as | Yes | No | Yes |
| separate | ||||||||
| nodes | ||||||||
| 13. Relationships | Disease- | Disease- | Disease- | Disease- | Disease- | Disease- | Disease- | 4 relationships |
| covered | Symptom | Symptom | Symptom | Symptom | Symptom | Symptom | Symptom | covered |
| relationship | relationship | relationship | relationship | relationship | relationship | relationship |
Disclaimer/Publisher’s Note: The statements, opinions and data contained in all publications are solely those of the individual author(s) and contributor(s) and not of MDPI and/or the editor(s). MDPI and/or the editor(s) disclaim responsibility for any injury to people or property resulting from any ideas, methods, instructions or products referred to in the content. |
© 2023 by the authors. Licensee MDPI, Basel, Switzerland. This article is an open access article distributed under the terms and conditions of the Creative Commons Attribution (CC BY) license (https://creativecommons.org/licenses/by/4.0/).
Share and Cite
Maghawry, N.; Ghoniemy, S.; Shaaban, E.; Emara, K. An Automatic Generation of Heterogeneous Knowledge Graph for Global Disease Support: A Demonstration of a Cancer Use Case. Big Data Cogn. Comput. 2023, 7, 21. https://doi.org/10.3390/bdcc7010021
Maghawry N, Ghoniemy S, Shaaban E, Emara K. An Automatic Generation of Heterogeneous Knowledge Graph for Global Disease Support: A Demonstration of a Cancer Use Case. Big Data and Cognitive Computing. 2023; 7(1):21. https://doi.org/10.3390/bdcc7010021
Chicago/Turabian StyleMaghawry, Noura, Samy Ghoniemy, Eman Shaaban, and Karim Emara. 2023. "An Automatic Generation of Heterogeneous Knowledge Graph for Global Disease Support: A Demonstration of a Cancer Use Case" Big Data and Cognitive Computing 7, no. 1: 21. https://doi.org/10.3390/bdcc7010021
APA StyleMaghawry, N., Ghoniemy, S., Shaaban, E., & Emara, K. (2023). An Automatic Generation of Heterogeneous Knowledge Graph for Global Disease Support: A Demonstration of a Cancer Use Case. Big Data and Cognitive Computing, 7(1), 21. https://doi.org/10.3390/bdcc7010021

