Big Data Contribution in Desktop and Mobile Devices Comparison, Regarding Airlines’ Digital Brand Name Effect
Abstract
1. Introduction
1.1. Big Data, Mobile and Desktop Usage Background
1.1.1. Big Data and Web Analytics Connection with Device Usage
1.1.2. Determination of Usage in Mobile and Desktop Devices
1.2. Related Background in Mobile and Desktop Usage and Firms’ Digital Brand Name
1.2.1. Connection of Firms’ Traffic Sources with Their Digital Brand Name
1.2.2. Impact of Mobile and Desktop Usage on Digital Brand Name’s Factors
1.2.3. Key Performance Indicators of Mobile/Desktop Usage and Digital Brand Name
1.3. Research Hypotheses, Problem Formulation
- To strategists to easily comprehend the exact web metrics impacting their digital brand name and the various means of traffic sources attracted to their website.
- To marketeers to get a clear picture of the most user-preferred device (mobile-desktop) in favor of brand name optimization.
- To the organization itself, so as to benefit from user preferred device, especially for SEO development, based on the specific visitor usage metrics, such as pages per visit. In this way, the organization will be able to leverage desktop and mobile usage metrics, such as unique visitors, pages per visit, etc., in favor of their digital marketing optimization and improve website’s visibility and firm’s digital brand name.
2. Materials and Methods
- Big Data retrieval from airlines’ websites through web analytics tools (SEMrush), for discovering possible connections between them and airlines’ traffic, in alignment with KPIs. From the data gathered, we distinguish that both desktop and mobile usage highly affect airlines’ traffic sources and especially organic traffic;
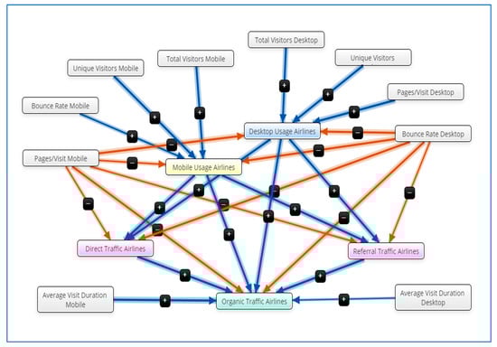
- Developing a Diagnostic Exploratory Model, for existing strong correlations estimation of the chosen web analytics metrics, based on integrity, veracity, and credibility, by the deployment of Fuzzy Cognitive Mapping [48], linear regression, and correlation analysis;
- Lastly, we develop a predictive and simulation model (Agent-Based Modelling) in combination with regression analysis outputs, for examining the extent of desktop and mobile usage and average visit duration impact on airlines’ traffic sources and their joint impact, for estimating which has the strongest effect on the chosen traffic sources.
2.1. Sample Selection, Data Retrieval, and KPIs’ Alignment
2.2. Development of Diagnostic and Exploratory Model
- Emphasize on the strong correlations of the selected metrics;
- Include the valuable veracity and credibility, enabling digital marketing strategy’s potential model implementation.
2.3. Development of Predictive and Simulation Model
- Full data range exploitation of mobile and desktop usage, with the business being able to determine the most profitable device. Up to that point, a clear depiction of a firms’ best choice for harnessing device data in favor of their digital marketing strategy.
- Acknowledgment of visitors’ micro-level modelling in favor of simulation, keeping the cost at a low level. Lower costs concerning mobile and desktop strategy can help airlines design digital marketing campaigns and SEO more efficiently. Thus, whether a desktop or a mobile device is mostly preferred has the potential to affect a firm’s organic traffic and consequently the firm’s digital brand name.
- Alignment of the prediction model, through making it more adaptable with continuous supply of necessary analysis tools. For the above purposes, we deployed the Agent Based Model, for its precise predictive and simulation capabilities in terms of web metrics, since the dynamic type it has fits the challenging digital marketing sector.
3. Results
- More accurate time window determination for optimized execution of the predictive model (research use of 180 observation days);
- Feasible expression by the constant descriptive statistics of the ten involved airline websites during the 180 observation days;
- Singularity definition of performance in digital brand name, in terms of organic, direct, and referral traffic of the selected airline websites.
4. Discussion
5. Conclusions
5.1. Mobile and Desktop Device Usage Impingement in Digital Brand Name
5.2. Research Implications
Author Contributions
Funding
Institutional Review Board Statement
Informed Consent Statement
Data Availability Statement
Conflicts of Interest
Appendix A
| JAVA Coding Route for Defining Poisson Distribution in Potential Visitors’ Allocation to Mobile and Desktop Users |
|---|
| {case potentialVisitors: // (Simple state (not composite)) statechart.setActiveState_xjal( potentialVisitors ); {PotentialVisitorsAirlines = poisson(1000);} transition.start(); transition1.start(); return; case MobileUsage: // (Composite state) transition8.start(); transition12.start(); transition14.start(); transition16.start(); transition25.start(); if ( _destination ) { enterState( visitorsMobile, true ); } return; case bounceRateMobile: // (Simple state (not composite)) statechart.setActiveState_xjal( bounceRateMobile ); transition10.start(); return; case directTraffAirlines: // (Simple state (not composite)) statechart.setActiveState_xjal( directTraffAirlines ); {DirectTrafficAirlines = DirectTrafficAirlines + DesktopUsageAirlines*(0.000326) + MobileUsageAirlines*(0.424);} transition19.start(); return; case referralTraffAirlines: // (Simple state (not composite)) statechart.setActiveState_xjal( referralTraffAirlines ); {ReferralTrafficAirlines = ReferralTrafficAirlines + DesktopUsageAirlines*(0.300) + MobileUsageAirlines*(0.075);} transition20.start(); return; case organicTraffAirlines: // (Simple state (not composite)) statechart.setActiveState_xjal( organicTraffAirlines ); {OrganicTrafficAirlines = OrganicTrafficAirlines + DesktopUsageAirlines*(0.961) + MobileUsageAirlines*(0.416);;} transition18.start(); return; case DesktopUsage: // (Composite state) transition9.start(); transition13.start(); transition15.start(); transition17.start(); transition21.start(); if ( _destination ) {enterState( visitorsDesktop, true );} return; case bounceRateDesktop: // (Simple state (not composite)) statechart.setActiveState_xjal( bounceRateDesktop ); transition11.start(); return; case visitorsDesktop: // (Simple state (not composite)) statechart.setActiveState_xjal( visitorsDesktop ); {VisitorsDesktop = PotentialVisitorsAirlines;} transition5.start(); transition22.start(); transition23.start(); return; case pagesVisitorDesktop: // (Simple state (not composite)) statechart.setActiveState_xjal( pagesVisitorDesktop ); {PagesVisitorDesktop = VisitorsDesktop*(0.837);} transition6.start(); return; case uniqueVisitorsDesktop: // (Simple state (not composite)) statechart.setActiveState_xjal( uniqueVisitorsDesktop ); {UniqueVisitorsDesktop = VisitorsDesktop*(0.897);} transition7.start(); return; case visitorsMobile: // (Simple state (not composite)) statechart.setActiveState_xjal( visitorsMobile ); {VisitorsMobile = PotentialVisitorsAirlines;} transition2.start(); transition24.start(); transition26.start(); return; case uniqueVisitorsMobile: // (Simple state (not composite)) statechart.setActiveState_xjal( uniqueVisitorsMobile ); {UniqueVisitorsMobile = VisitorsMobile*(0.994);} transition3.start(); return; case pagesVisitorMobile: // (Simple state (not composite)) statechart.setActiveState_xjal( pagesVisitorMobile ); {PagesVisitorMobile = VisitorsMobile*(−0.736);} transition4.start(); return; default: super.enterState( _state, _destination ); return;}} |
References
- Wang, C.S.; Jeng, Y.L.; Huang, Y.M. What influences teachers to continue using cloud services? The role of facilitating conditions and social influence. Electron. Libr. 2017, 35, 520–533. [Google Scholar] [CrossRef]
- Faroukhi, A.Z.; El Alaoui, I.; Gahi, Y.; Amine, A. An adaptable Big Data value chain framework for end-to-end Big Data monetization. Big Data Cogn. Comput. 2020, 4, 34. [Google Scholar] [CrossRef]
- Kirsh, I.; Joy, M. Splitting the Web Analytics Atom: From Page Metrics and KPIs to Sub-Page Metrics and KPIs. In Proceedings of the WIMS 2020, 10th International Conference on Web Intelligence, Mining and Semantics, Biarritz, France, 30 June–3 July 2020; pp. 33–43. [Google Scholar] [CrossRef]
- Drivas, I.C.; Sakas, D.P.; Giannakopoulos, G.A.; Kyriaki-Manessi, D. Big data analytics for search engine optimization. Big Data Cognit. Comput. 2020, 4, 5. [Google Scholar] [CrossRef]
- Schubert, D. Influence of mobile-friendly design to search results on Google search. Proc. Soc. Behav. Sci. 2016, 220, 424–433. [Google Scholar] [CrossRef]
- Vankeirsbilck, B.; Deboosere, L.; Simoens, P.; Demeester, P.; Turck, F.D.; Dhoedt, B. User subscription-based resource management for desktop-as-a-service platforms. J. Supercomput. 2014, 69, 412–428. [Google Scholar] [CrossRef][Green Version]
- Kleijnen, M.; De Ruyter, K.; Wetzels, M. An assessment of value creation in mobile service delivery and the moderating role of time consciousness. J. Retail. 2007, 83, 33–46. [Google Scholar] [CrossRef]
- Chopdar, P.K.; Balakrishnan, J. Consumers response towards mobile commerce applications: S-O-R approach. Int. J. Inf. Manag. 2020, 53, 102–106. [Google Scholar] [CrossRef]
- M., S.; Chattu, V.K. A review of artificial intelligence, Big Data, and blockchain technology applications in medicine and global health. Big Data Cogn. Comput. 2021, 5, 41. [Google Scholar] [CrossRef]
- Hasan, L.; Morris, A.; Probets, S. Using Google Analytics to Evaluate the Usability of E-Commerce Sites. In Human Centered Design HCD 2009, Proceedings of the 1st International Conference on Human Centered Design, San Diego, CA, USA, 19–24 July; Kurosu, M., Ed.; Springer: Berlin/Heidelberg, Germany, 2009; pp. 697–706. [Google Scholar] [CrossRef]
- Chaffey, D.; Patron, M. From web analytics to digital marketing optimization: Increasing the commercial value of digital analytics. J. Direct Data Digit. Market. Pract. 2012, 14, 30–45. [Google Scholar] [CrossRef]
- Maurer, M.-E.M.; Hausen, D.; De Luca, A.; Hussman, H. Mobile or Desktop Websites? Website Usage on Multitouch Devices. In Proceedings of the 6th Nordic Conference on Human-Computer Interaction 2010, Reykjavik, Iceland, 16–20 October 2010. [Google Scholar] [CrossRef]
- Racherla, P.; Furner, C.; Babb, J. Conceptualizing the Implications of Mobile App Usage and Stickiness. Res. Agend. 2012. [Google Scholar] [CrossRef]
- Huang, Y.-M. Examining students’ continued use of desktop services: Perspectives from expectation-confirmation and social influence. Comput. Human Behav. 2019, 96, 23–31. [Google Scholar] [CrossRef]
- Law, D.; Wong, C.; Yip, J. How does visual merchandising affect consumer affective response? An intimate apparel experience. Eur. J. Market. 2012, 46, 112–133. [Google Scholar] [CrossRef]
- Lai, F.; Griffin, M.; Babin, B.J. How quality, value, image, and satisfaction create loyalty at a Chinese telecom. J. Bus. Res. 2009, 62, 980–986. [Google Scholar] [CrossRef]
- Kim, Y.H.; Kim, D.J.; Wachter, K. A study of mobile user engagement (MoEN): Engagement motivations, perceived value, satisfaction, and continued engagement intention. Decis. Support Syst. 2013, 56, 361–370. [Google Scholar] [CrossRef]
- Voropanova, E. Conceptualizing smart shopping with a smartphone: Implications of the use of mobile devices for shopping productivity and value. Int. Rev. Retail. Distribut. Consum. Res. 2015, 25, 529–550. [Google Scholar] [CrossRef]
- Zarmpou, T.; Saprikis, V.; Markos, A.; Vlachopoulou, M. Modeling users’ acceptance of mobile services. Electron. Commer. Res. 2012, 12, 225–248. [Google Scholar] [CrossRef]
- Jang, S.; Chong, K.; Yoo, C. The effect of mobile application-driven customer participation on bakery purchase behavior Evidence from a field experiment. Int. J. Hospit. Manag. 2021, 94, 102865. [Google Scholar] [CrossRef]
- Okazaki, S.; Mendez, F. Perceived ubiquity in mobile services. J. Int. Market. 2013, 27, 98–111. [Google Scholar] [CrossRef]
- Lin, Y. 10 Mobile Usage Statistics Every Marketer Should Know in 2021. 2020. Available online: https://www.oberlo.com/blog/mobile-usage-statistics (accessed on 21 April 2021).
- Petrov, C. 57 Mobile vs. Desktop Usage Statistics for 2021 [Mobile’s Overtaking!]. 2021. Available online: https://techjury.net/blog/mobile-vs-desktop-usage/#gref (accessed on 3 May 2021).
- Krohn, S. Organic Traffic and Why It Is Important. 2016. Available online: https://www.linkedin.com/pulse/organic-traffic-why-important-krohn-online-traffic-generation (accessed on 21 April 2021).
- Jeffers, J. Is Direct Traffic an Indicator of Brand Strength? 2019. Available online: https://www.portent.com/blog/analytics/is-direct-traffic-an-indicator-of-brand-strength.htm (accessed on 4 May 2021).
- Chawla, V. Referral Traffic Is Goldmine, Brands Should Use It. 2020. Available online: https://bloncampus.thehindubusinessline.com/columns/going-digital/referral-traffic-is-goldmine-brands-should-use-it/article31118849.ece (accessed on 4 May 2021).
- Shelley, R. What Is Referral Traffic? 2020. Available online: https://www.smamarketing.net/blog/what-is-referral-traffic (accessed on 24 March 2021).
- Omniconvert. What Is...Organic Traffic. 2019. Available online: https://www.omniconvert.com/what-is/organic-traffic/ (accessed on 9 April 2021).
- Gústafsdóttir, G. What do the Different Metrics (Visits, Page Views, Unique Visitors, etc.) Mean in Analytics? 2021. Available online: https://support.siteimprove.com/hc/en-gb/articles/207866996-What-do-the-different-metrics-visits-page-views-unique-visitors-etc-mean-in-Analytics- (accessed on 9 April 2021).
- Clifton, B. Advanced Web Metrics with Google Analytics; John Wiley & Sons: Indianapolis, IN, USA, 2012. [Google Scholar]
- Shang, D.; Wu, W. Understanding mobile shopping consumers’ continuance intention. Ind. Manag. Data Syst. 2017, 117, 213–227. [Google Scholar] [CrossRef]
- McLean, G.; Al-Nabhani, K.; Wilson, A. Developing a mobile applications customer experience model (MACE)-Implications for retailers. J. Bus. Res. 2018, 85, 325–336. [Google Scholar] [CrossRef]
- Marriott, H.R.; Williams, M.D. Exploring consumers perceived risk and trust for mobile shopping: A theoretical framework and empirical study. J. Retail. Consum. Serv. 2018, 42, 133–146. [Google Scholar] [CrossRef]
- Tak, P.; Panwar, S. Using UTAUT 2 model to predict mobile app based shopping: Evidences from India. J. Ind. Bus. Res. 2017, 9, 248–264. [Google Scholar] [CrossRef]
- Kirkpatrick, D. Google: 53% of Mobile Users Abandon Sites that Take over 3 Seconds to Load. 2016. Available online: https://www.marketingdive.com/news/google-53-of-mobile-users-abandon-sites-that-take-over-3-seconds-to-load/426070/ (accessed on 14 April 2021).
- StatCounter. Desktop vs Mobile vs. Tablet Market Share Worldwide. 2020. Available online: https://gs.statcounter.com/platform-market-share/desktop-mobile-tablet (accessed on 14 April 2021).
- Merchant Savvy. Global Mobile eCommerce Statistics, Data & Charts. 2020. Available online: https://www.merchantsavvy.co.uk/mobile-ecommerce-statistics/ (accessed on 14 April 2021).
- Bouchrika, I. Mobile vs. Desktop Usage Statistics for 2020/2021. 2021. Available online: https://www.guide2research.com/research/mobile-vs-desktop-usage (accessed on 14 April 2021).
- Bonnie, E. The Mobile Growth Statistics You Need to Know. 2019. Available online: https://clevertap.com/blog/mobile-growth-statistics/ (accessed on 14 April 2021).
- Mobile Marketing. Mobile App Engagement Rates Soar under Lockdown: Report. 2020. Available online: https://mobilemarketingmagazine.com/mobile-app-engagement-rates-soar-under-lockdown-report (accessed on 14 April 2021).
- Fitz-Gibbon, C. BERA Dialogues: Performance indicators; Multilingual Matters LTD: Philadelphia, PA, USA, 1990. [Google Scholar]
- McFadden, C. Optimizing the Online Business Channel with Web Analytics. 2005. Available online: https://www.slideshare.net/cmcfadden/optimizing-the-online-business-channel-with-web-analytics (accessed on 8 May 2021).
- Saura, J.R.; Palos-Sánchez, P.; Suárez, L.M.C. Understanding the Digital Marketing Environment with KPIs and Web Analytics. Fut. Int. 2017, 9, 76. [Google Scholar] [CrossRef]
- Narang, P. 25 Important Digital Marketing Metrics for Measuring Success in 2021. 2020. Available online: https://www.henryharvin.com/blog/digital-marketing-metrics (accessed on 8 April 2021).
- Prakharevich, A. 9 Essential Metrics to Watch When Doing SEO. 2020. Available online: https://www.link-assistant.com/news/seo-metrics-guide.html (accessed on 9 April 2021).
- McEwen, M. Top 8 Key Performance Indicators to Track on Your Website. 2017. Available online: https://smallbusinessforum.co/top-8-key-performance-indicators-to-track-on-your-website-d574b147c41 (accessed on 9 April 2021).
- Akyildirim, N.A. Common Website KPIs. 2020. Available online: https://medium.com/@anilak1978_94291/common-website-kpis-644e3771850e (accessed on 9 April 2021).
- Salmeron, J.L. Supporting Decision Makers with Fuzzy Cognitive Maps. Res. Technol. Manag. 2015, 52. [Google Scholar] [CrossRef]
- Giabbanelli, P.J.; Gray, S.A.; Aminpour, P. Combining fuzzy cognitive maps with agent-based modelling: Frameworks and pitfalls of a powerful hybrid modelling approach to understand human-environment interactions. Environ. Model. Softw. 2017, 95, 320–325. [Google Scholar] [CrossRef]
- Skytrax. World’s Top 10 Airlines of 2019. Available online: https://www.worldairlineawards.com/worlds-top-10-airlines-2019/ (accessed on 24 April 2021).
- Cronbach, L.J. Coefficient alpha and the internal structure of tests. Psychometrika 1951, 16, 97–334. [Google Scholar] [CrossRef]
- Bartlett, M.S. A note on the multiplying factors for various chi square approximations. J. R. Stat. Soc. 1954, 16, 296–298. [Google Scholar]
- Kosko, B. Fuzzy cognitive maps. Int. J. Man-Mach. Stud. 1986, 24, 65–75. [Google Scholar] [CrossRef]
- An, L. Modeling human decisions in coupled human and natural systems: Review of agent-based models. Ecol. Model. 2012, 229, 25–36. [Google Scholar] [CrossRef]
- Davis, C.W.H.; Giabbanelli, P.J.; Jetter, A.J. The Intersection of Agent Based Models and Fuzzy Cognitive Maps: A Review of an Emerging Hybrid Modeling Practice. In Proceedings of the 2019 Winter Simulation Conference (WSC), National Harbor, MD, USA, 8–11 December 2019; pp. 1292–1303. [Google Scholar]
- Consul, P.C.; Jain, G.C. A generalization of the Poisson distribution. Technometrics 1973, 15, 791–799. [Google Scholar] [CrossRef]
- Mourelatos, E.; Frarakis, N.; Tzagarakis, M. A Study on the Evolution of Crowdsourcing Websites. Eur. J. Soc. Sci. Educ. Res. 2017, 4, 29–40. [Google Scholar] [CrossRef][Green Version]
- Fabio, R.A.; Gullà, J.; Errante, A. Emotions and eye movements: Eye tracker and mnestic parameters. In Memory Consolidation; Sakakibara, M., Ito, E., Eds.; Nova Science: New York, NY, USA, 2015; pp. 235–258. [Google Scholar]
- Zamani, H.; Abas, A.; Amin, M.K.M. Eye tracking application on emotion analysis for marketing strategy. J. Telecommun. Electron. Comput. Eng. 2016, 8, 87–91. [Google Scholar]
- Simon, C.J.; Sullivan, M.W. The measurement and determinants of brand equity: A financial approach. Market. Sci. 1993, 12, 28–52. [Google Scholar] [CrossRef]
- Bekavac, I.; Praničević, D.G. Web analytics tools and web metrics tools: An overview and comparative analysis. Croat. Oper. Res. Rev. 2015, 6, 373–386. [Google Scholar] [CrossRef][Green Version]
- Homburg, C.; Jozić, D.; Kuehnl, C. Customer experience management: Toward implementing an evolving marketing concept. J. Acad. Mark. Sci. 2017, 45, 377–401. [Google Scholar] [CrossRef]
- Liu, Y.; Li, H.; Hu, F. Website attributes in urging online impulse purchase: An empirical investigation on consumer perceptions. Dec. Support Syst. 2013, 55, 829–837. [Google Scholar] [CrossRef]
- Zheng, X.; Men, J.; Yang, F.; Gong, X. Understanding impulse buying in mobile commerce: An investigation into hedonic and utilitarian browsing. Int. J. Inf. Manag. 2019, 48, 151–160. [Google Scholar] [CrossRef]
- Machač, M. Google Upřednostňuje Mobilní Weby v Serp. Je váš Web Připraven? 2015. Available online: https://www.interval.cz/clanky/googleuprednostnuje-mobilni-weby-v-serp/ (accesed on 20 April 2021).
- Sakas, D.P.; Giannakopoulos, N.T. Harvesting Crowdsourcing Platforms’ Traffic in Favour of Air Forwarders’ Brand Name and Sustainability. Sustainability 2021, 13, 8222. [Google Scholar] [CrossRef]
- Järvinen, J.; Karjaluoto, H. The use of Web analytics for digital marketing performance measurement. Ind. Market. Manag. 2015, 50, 117–127. [Google Scholar] [CrossRef]
- Glantz, S.A.; Slinker, B.K. Primer of Applied Regression and Analysis of Variance; McGraw-Hill: New York, NY, USA, 1990. [Google Scholar]
- Strout, A. Mobile vs. desktop: Are You Optimizing Both Experiences? 2016. Available online: https://marketingland.com/mobile-vs-desktop-optimizing-experiences-175380 (accessed on 15 April 2021).





| Web Analytics Metrics | Description of the WA Metrics |
|---|---|
| Organic Traffic | The term Organic traffic talks about visitors that visit a website as a result of unpaid search results. Organic traffic is measured by the appearance of the site in the results of a search that potential users perform in search engines and this traffic is not “referred” by any other website [28]. |
| Referral Traffic | Referral traffic is a way of reporting when someone visits a site, who either came from another website or a web page. This involves blogs, directories, industry related forums, etc. When sites of those types or other pages on the web makes a link to another site, sending traffic to that site, it is called referral traffic [27]. |
| Direct Traffic | Direct access (direct traffic) to a website occurs when a visitor arrives directly at a website without having clicked on a link on another site. Direct Traffic can be measured from visitors entering the exact URL to the browser bar, by clicking on bookmarked saved URLs and by links on emails. |
| Visitors | A website visit can be defined and counted as lines of page requests from an IP address within a time of 30 minutes between each request or 2 days [29]. |
| Unique Visitors | Unique visitors are identified as visitors that have never entered the site before, by having a persistent or session cookie on their browser or device remembering the IP address previously visited the website [29]. |
| Pages per Visit | A page view is a record about how many times a page has been accessed on a website or by a specific audience during a given time span [29]. All page views are registered, regardless of how many times a user visits the website during the specified time span. |
| Bounce Rate | Bounce rate is the ratio of extremely short-termed sessions established by direct traffic (user types firm’s URL into browser), by referral traffic (hyperlink-clicking), etc., and its correspondent landing [30]. The bounce rate of a website ascribes a webpage’s efficiency, since lower bounce rates mean that users are intrigued by its content. |
| KPIs | Performance Measurement |
|---|---|
| Organic Traffic/day | Forms one of the most valuable tools for digital marketing strategy and promotion planning and auditing [44]. It is also known as SEO traffic and shows how firms can attract more visitors to their website through their strategy, usually over past-time periods [45]. |
| Referral Traffic/day | In our study, we suggest the daily measurement and observation of a firm’s website direct and referral traffic, as they provide measurement, classification, and comparison benefits for a daily period, between website’s traffic sources [44]. |
| Direct Traffic/day | Similar to the above, measuring the daily rate visitors arrive directly on a website, without having clicked on a link on another site, can supply a firms’ digital strategy with important data form building up a credible KPI. |
| Visitors | Visitors are measured by each visitors’ IP address count, through a cookie on their browser, which can be useful for understanding and analyzing web traffic over time [46]. After a 2-day period, the cookie “deletes” itself and starts counting the same IP address as another visit. |
| Unique Visitors | In this way firms will be able to analyze spikes and lags in their unique visitor numbers to determine the cause of them |
| Pages per Visit | The number of pages visitors see in each session indicate the amount of content they consume. So, the more content they consume, the more likely they are to see more ads, thus increasing the probability of clicking on ads [47]. |
| Bounce Rate | The bounce rate explains the percentage of single-page site visits, meaning that, this important website KPI, states how often visitors on the website stay on the same page they initially entered [46]. |
| Mean | Min | Max | Std. Deviation | |
|---|---|---|---|---|
| Organic Traffic | 35,289,452.67 | 30,961,243 | 39,774,650 | 3,695,764.1 |
| Direct Traffic | 38,924,488.5 | 35,687,277 | 41,250,310 | 2,108,197.7 |
| Referral Traffic | 12,175,116.3 | 11,082,821 | 13,385,878 | 857,789.4 |
| Desktop Usage | 33,846,947.3 | 31,972,409.4 | 36,016,553.63 | 1,617,726.9 |
| Mobile Usage | 80,066,235.9 | 72,394,957.9 | 85,753,144.45 | 4,972,747.7 |
| Desktop Bounce Rate | 0.2597 | 0.2885 | 0.2306 | 0.02292 |
| Mobile Bounce Rate | 0.3503 | 0.3622 | 0.3398 | 0.00768 |
| Desktop Average Duration | 608.12 | 562.7 | 639.9 | 27.73 |
| Mobile Average Duration | 435.85 | 416.1 | 472.8 | 22.51 |
| N = 180 observation days for 10 airline companies’ websites | ||||
| Cronbach’s Alpha | Kaiser-Meyer–Olkin Factor Adequacy | % of Total Variance Explained | |
|---|---|---|---|
| Desktop Usage (Desktop Visitors + Desktop Unique Visitors + Desktop Pages Visit) | 0.653 | 0.761 | 90.318 |
| Mobile Usage (Mobile Visitors + Mobile Unique Visitors + Mobile Pages Visit) | 0.627 | 0.647 | 88.803 |
| Variable | Standardized Coefficient | R2 | F | p Value |
|---|---|---|---|---|
| Dependent (Direct Traffic) Desktop Usage | −1,695,452.1 0.921 | 0.848 | 22.326 | 0.009 ** |
| Dependent (Referral Traffic) Desktop Usage | −5,154,225 0.966 | 0.932 | 55.119 | 0.002 ** |
| Variable | Standardized Coefficient | R2 | F | p Value |
|---|---|---|---|---|
| Dependent (Direct Traffic) Mobile Usage | 4,994,900.4 1.000 | 0.999 | 4674.54 | 0.000 ** |
| Dependent (Referral Traffic) Mobile Usage | −1,015,869.8 0.955 | 0.912 | 41.555 | 0.003 ** |
| Variable | Standardized Coefficient | R2 | F | p Value |
|---|---|---|---|---|
| Dependent (Organic Traffic) Desktop Usage | −37,089,741.3 0.936 | 0.876 | 28.303 | 0.006 ** |
| Dependent (Organic Traffic) Mobile Usage | −21,058,580.2 0.947 | 0.897 | 34.719 | 0.004 ** |
| Variable | Standardized Coefficient | R2 | F | p Value |
|---|---|---|---|---|
| Dependent (Direct Traffic) | 4,991,692.6 | 0.999 | 1752.972 | 0.000 ** |
| Desktop Usage | 0.000 | 0.996 | ||
| Mobile Usage | 0.999 | 0.000 ** |
| Variable | Standardized Coefficient | R2 | F | p Value |
|---|---|---|---|---|
| Dependent (Organic Traffic) | −19,815,360.7 | 0.824 | 7.010 | 0.074 |
| Desktop Average Duration | −0.219 | 0.516 | ||
| Mobile Average Duration | 1.019 | 0.042 * |
| Desktop Usage Leading to Higher Airlines’ Traffic | Mobile Usage Leading to Higher Airlines’ Traffic | |||||
|---|---|---|---|---|---|---|
| Web Analytics Metrics | Constant Values | % of Increase | Final Values | Constant Values | % of Increase | Final Values |
| Organic Traffic | −37,089,741.3 | 93.6% | −2,373,843.4 | −21,058,580.2 | 94.7% | −1,116,104.7 |
| Direct Traffic | −1,695,452.1 | 92.1% | −133,940.7 | 4,994,900.4 | 100% | 9,989,800.8 |
| Referral Traffic | −5,154,225 | 96.6% | −175,243.6 | −1,015,869.8 | 95.5% | −45,714 |
Publisher’s Note: MDPI stays neutral with regard to jurisdictional claims in published maps and institutional affiliations. |
© 2021 by the authors. Licensee MDPI, Basel, Switzerland. This article is an open access article distributed under the terms and conditions of the Creative Commons Attribution (CC BY) license (https://creativecommons.org/licenses/by/4.0/).
Share and Cite
Sakas, D.P.; Giannakopoulos, N.T. Big Data Contribution in Desktop and Mobile Devices Comparison, Regarding Airlines’ Digital Brand Name Effect. Big Data Cogn. Comput. 2021, 5, 48. https://doi.org/10.3390/bdcc5040048
Sakas DP, Giannakopoulos NT. Big Data Contribution in Desktop and Mobile Devices Comparison, Regarding Airlines’ Digital Brand Name Effect. Big Data and Cognitive Computing. 2021; 5(4):48. https://doi.org/10.3390/bdcc5040048
Chicago/Turabian StyleSakas, Damianos P., and Nikolaos Th. Giannakopoulos. 2021. "Big Data Contribution in Desktop and Mobile Devices Comparison, Regarding Airlines’ Digital Brand Name Effect" Big Data and Cognitive Computing 5, no. 4: 48. https://doi.org/10.3390/bdcc5040048
APA StyleSakas, D. P., & Giannakopoulos, N. T. (2021). Big Data Contribution in Desktop and Mobile Devices Comparison, Regarding Airlines’ Digital Brand Name Effect. Big Data and Cognitive Computing, 5(4), 48. https://doi.org/10.3390/bdcc5040048

