Urban Mobility and Socio-Environmental Aspects in David, Panama: A Bayesian-Network Analysis
Abstract
1. Introduction
- (i)
- What is the relationship between socio-environmental conditions and mobility patterns in David, Panama?
- (ii)
- Which mobility profiles emerge when social, environmental, and travel variables are integrated through an explainable Bayesian network?
- (iii)
- What possibilities does a Bayesian network model offer for exploring complex relationships between urban mobility and socio-environmental aspects, with the potential to support decision-making processes?
Research Objectives and Hypotheses
- To map and classify the key dependencies among social, environmental, and mobility-related variables through a hybrid structure-learning process.
- To identify and interpret cohesive subsystems that reveal patterns of exclusion, risk, and behavioral adaptation using community detection techniques.
- To estimate posterior probabilities associated with mobility-related perceptions (e.g., harassment, stress, vulnerability) across diverse social profiles.
- To provide data-driven insights and modeling tools that support urban policy and planning in complex environments.
2. Literature Review
2.1. Socio-Environmental Factors and Urban Mobility
2.2. Bayesian Networks in Urban Systems and Decision-Making
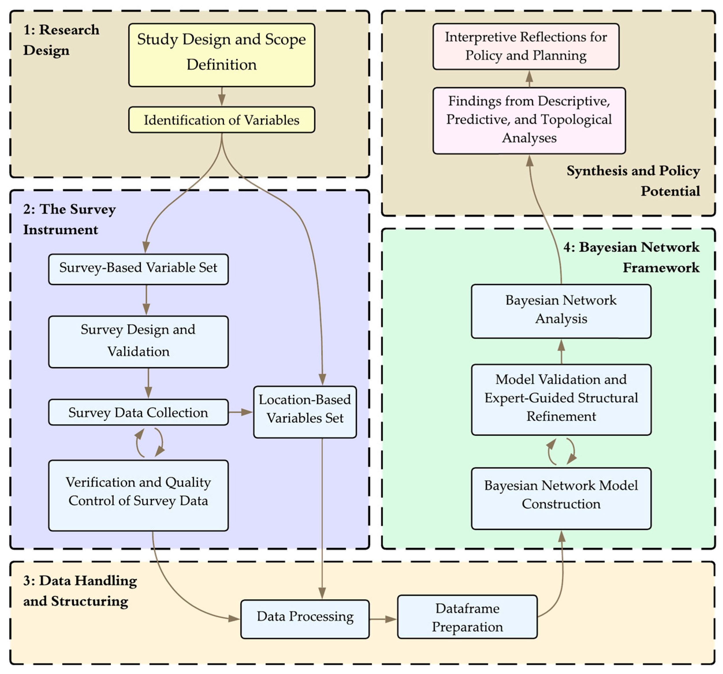
3. Materials and Methods
3.1. Study Area: City of David
3.2. Data Collection and Survey Design
3.2.1. Step 1: Research Design
3.2.2. Step 2: The Survey Instrument
Step 2.1: Survey Design and Validation
Step 2.2: Survey Data Collection
Step 2.3: Verification and Quality Control of Survey Data
3.2.3. Step 3: Data Handling and Structuring
3.2.4. Step 4: Bayesian Network Framework
Step 4.1: Bayesian Network Model Construction
Step 4.2: Model Validation and Expert-Guided Structural Refinement
3.3. Bayesian Network Analysis
4. Results
4.1. Structure and Key Dependencies in the Learned Bayesian Network
4.2. Louvain Communities in the Bayesian Network of Urban Mobility
4.3. Probabilistic Inference and Scenario Analysis for Decision Support
5. Discussion
6. Conclusions
7. Limitations and Recommendations
Author Contributions
Funding
Data Availability Statement
Conflicts of Interest
Appendix A. Dictionary of Variables Used in the Study, Including Code, Description, and States, Along with the Distribution of Survey Responses
| # | Code | Description | States |
|---|---|---|---|
| 1 | housingType | Type of housing unit where the respondent currently resides | Rented room (6.4%); Apartment (building) (1.2%); House (92.2%); Other (0.2%) |
| 2 | housingTenure | Tenure status of the dwelling in which the respondent resides | Other (1.90%); Rented (13.27%); Lives rent-free (13.51%); Owner paying (18.48%); Owner paid (52.84%) |
| 3 | hhSize | Number of people living in the household | 1–2 persons (25.1%); 3–5 persons (62.8%); 6–9 persons (11.8%); 10 or more persons (0.2%) |
| 4 | hhIncome | Monthly household income, reported in USD | Don’t know/No answer (6.9%); ≤$400 (16.6%); $401–800 (23.7%); $801–1500 (26.5%); $1501–3000 (19.0%); $3001–5000 (6.2%); ≥$5001 (1.2%) |
| 5 | hhCars | Number of cars available in the household | 0 cars (35.8%); 1 car (39.3%); 2 cars (16.8%); 3 cars (5.2%); 4 cars (1.4%); 5 or more cars (1.4%) |
| 6 | parkingEase | Ease of finding parking when visiting downtown David | Very difficult (48.9%); Difficult (30.1%); Moderate (18.0%); Easy (1.5%); Very easy (1.5%) |
| 7 | carPurchasePrice | Approximate price paid by the respondent when acquiring their vehicle | Economy (≤$10,000) (6.0%); Low-mid ($10,001–20,000) (43.6%); Mid-range ($20,001–35,000) (30.8%); Upper-mid ($35,001–50,000) (14.3%); Premium (>$50,000) (5.3%) |
| 8 | incomePerception | Self-reported perception of the adequacy of the household’s income | Very low—Insufficient (7.8%); Low—Barely sufficient (31.3%); Moderate (57.6%); High (3.3%) |
| 9 | gender | Reported gender of the respondent | Female (58.3%); Male (41.7%) |
| 10 | age | Age group of the respondent, based on standard demographic segmentation captured in the survey | Youth (15–24) (36.6%); Young adult (25–39) (39.1%); Middle-aged adult (40–64) (19.9%); Senior (65+) (4.7%) |
| 11 | maritalStatus | Legal or de facto marital status of the respondent | Single (66.6%); Cohabiting (16.1%); Married (14.7%); Divorced (1.2%); Widowed (1.4%) |
| 12 | height | Reported height of the respondent (in meters) | <1.50 m (2.6%); 1.50–1.59 m (29.1%); 1.60–1.69 m (34.6%); 1.70–1.79 m (26.1%); 1.80–1.89 m (5.9%); 1.90– 1.99 m (1.7%) |
| 13 | weight | Reported weight of the respondent (in pounds) | 100–140 lb (39.6%); 141–180 lb (35.8%); > 180 lb (22.7%) |
| 14 | healthGeneral | Self-reported general physical health status | Very poor (0.2%); Poor (1.9%); Fair (34.6%); Good (51.9%); Very good (11.4%) |
| 15 | hlthMobImpact | Self-reported impact of physical health on daily mobility | None (44.8%); Very little (15.9%); Little (20.6%); Moderate (11.8%); High (4.5%); Very high (2.4%) |
| 16 | ethnicity | Ethnic self-identification based on cultural heritage and ancestry | Other (68.5%); Afro-descendant (19.0%); Indigenous (12.6%) |
| 17 | phoneConnectivity | Type of phone connectivity available to the respondent, distinguishing between device and data access | No cellphone (0.7%); Cellphone without data (29.6%); Cellphone with data (69.7%) |
| 18 | eduLevel | Highest educational level attained by the respondent | No formal education (0.5%); Primary education (3.8%); Secondary education (23.7%); Tertiary education (63.5%); Master’s degree (8.1%); Doctoral degree (0.5%) |
| 19 | kidsAtHome | Whether the respondent has children living in the same household | No (71.3%); Yes (28.7%) |
| 20 | activityStatus | Current main activity status of the respondent | Other (0.7%); Working (48.8%); Studying (31.8%); Housework (5.7%); Unemployed (seeking) (6.2%); Unemployed (not seeking) (1.2%); Retired (5.7%) |
| 21 | weeklyFuelCost | Weekly expenditure on fuel for the respondent’s vehicle | ≤B/.9.99 (6.0%); B/.10.00–24.99 (37.6%); B/.25.00–49.99 (34.6%); B/.50.00–74.99 (18.8%); B/.75.00–99.99 (1.5%); >B/.100.00 (1.5%) |
| 22 | distToWork | Straight-line (Euclidean) distance in meters from the respondent’s residence to their workplace | Very close (0–700 m) (3.3%); Close (701–1600 m) (3.3%); Mid-range (1601–5000 m) (50.0%); Far (5001–10,000 m) (28.3%); Very far (>10,000 m) (15.0%) |
| 23 | jobType | Type of current job or occupation reported by the respondent | Private sector employee (38.8%); Public sector employee (22.8%); Domestic worker (2.4%); Driver or courier (2.4%); Construction worker (5.8%); Agricultural or fishery laborer (1.9%); Freelance professional (8.7%); Self-employed worker (15.0%); Employer (1.5%); Unpaid worker (0.5%) |
| 24 | jobSector | Economic sector in which the respondent is currently employed | Not classified (58.5%); Primary sector (2.1%); Secondary sector (7.1%); Tertiary sector (32.2%) |
| 25 | laborMobilityPattern | Pattern of labor mobility based on the number and location of work sites frequented by the respondent place or in multiple locations | Single fixed site within the district (68.9%); Multiple sites within the district (7.3%); Multiple sites inside and outside the district (14.6%); Multiple sites inside and outside the province (9.2%) |
| 26 | workSubdistrict | Administrative subdistrict (corregimiento) where the respondent’s workplace is located | David (64.8%); David Sur (7.4%); Chiriquí (8.2%); Las Lomas (4.9%); San Pablo Viejo (5.7%); Pedregal (3.3%); David Este (4.1%); Does not know (1.6%) |
| 27 | workDeparTime | Time range in which the respondent usually leaves home for work | Before 6:00 a.m. (24.9%); 6:00–9:00 a.m. (62.7%); 9:01 a.m.–12:00 m. (6.5%); After noon (5.9%) |
| 28 | homeToWorkTime | Reported duration of the respondent’s daily commute to work | Short (≤15 min) (41.5%); Moderate (16–30 min) (43.0%); Long (31–60 min) (9.2%); Very long (>1 h) (6.3%) |
| 29 | workEndTime | Time range in which the respondent usually ends their workday | Early (before 4:00 p.m.) (29.8%); Peak (4:00–6:00 p.m.) (48.2%); Late (6:01–8:00 p.m.) (14.1%); Night (after 8:00 p.m.) (7.9%) |
| 30 | workToHomeTime | Duration of the respondent’s commute from workplace to home | Short (≤15 min) (35.9%); Moderate (16–30 min) (43.0%); Long (31–60 min) (14.1%); Very long (>1 h) (7.0%) |
| 31 | postWorkRoutine | Number of routine activities the respondent performs after leaving work before returning home | Single activity or punctual task (49.5%); Two or more routine stops (25.2%); Extended multi-stop routine (25.2%) |
| 32 | goesHomeDirectly | Whether the respondent regularly goes straight home after leaving work | No (38.8%); Yes (61.2%) |
| 33 | stopsForShopping | Whether the respondent regularly stops for shopping or consumption after leaving work | No (72.8%); Yes (27.2%) |
| 34 | postWorkFamTasks | Whether the respondent regularly engages in family care tasks, such as picking up or accompanying dependents after work | No (90.3%); Yes (9.7%) |
| 35 | personalActivities | Whether the respondent regularly carries out personal or recreational activities after leaving work | No (43.2%); Yes (56.8%) |
| 36 | otherJobs | Whether the respondent regularly performs additional work activities after their main job | No (85.4%); Yes (14.6%) |
| 37 | workAccessEase | Perceived ease or difficulty in accessing the workplace from home | Very difficult (0.5%); Difficult (3.9%); Moderate (41.3%); Easy (33.0%); Very easy (21.4%) |
| 38 | workRouteVuln | Perceived safety level during the daily route from home to workplace | Very low (11.7%); Low (32.0%); Moderate (26.2%); High (10.7%); Very high (3.9); None (15.5%) |
| 39 | workRouteSafety | Perceived safety of the route to work in terms of crime or delinquency | Very unsafe (0.5%); Unsafe (11.7%); Moderate (45.1%); Safe (33.0%); Very safe (9.7%) |
| 40 | walkToWork | Whether the respondent regularly walks to work, and if so, whether alone or accompanied | Does not walk to work (83.1%); Walks alone (16.2%); Walks accompanied (0.7%) |
| 41 | unempDuration | Duration of the respondent’s current period of unemployment | ≤1 month (7.5%); 1–6 months (20.8%); 6–12 months (24.5%); More than 1 year (47.2%) |
| 42 | vehObsJS | Perceived impact of lacking a personal vehicle on the respondent’s ability to search for a job while unemployed | None/Has own vehicle (17.0%); Very little (9.4%); Little (24.5%); Moderate (32.1%); High (11.3%); Very high (5.7%) |
| 43 | condStreetObsJS | Perceived impact of the absence of street infrastructure in the respondent’s area on their job search | Very high (22.6%); High (9.4%); Moderate (22.6%); Low (11.3%); Very low (20.8%); None (13.2%) |
| 44 | noStreetObsJS | Perceived impact of the absence of street infrastructure in the respondent’s area on their job search | Very high (9.4%); High (9.4%); Moderate (11.3%); Low (24.5%); Very low (11.3%); None (34.0%) |
| 45 | busStopObsJS | Perceived impact of the distance to the nearest bus stop on the respondent’s ability to search for a job | Very high (1.9%); High (5.7%); Moderate (20.8%); Low (32.1%); Very low (11.3%); None (28.3%) |
| 46 | ptranspObsJS | Perceived impact of the lack of public transportation on the respondent’s ability to search for a job | Very high (1.9%); High (13.2%); Moderate (22.6%); Low (15.1%); Very low (13.2%); None (34.0%) |
| 47 | crossFearObsJS | Perceived impact of fear when crossing streets on the respondent’s ability to search for a job | Very high (3.8%); High (9.4%); Moderate (7.5%); Low (11.3%); Very low (9.4%); None (58.5%) |
| 48 | eduCurrentLevel | Current educational level the respondent is enrolled in | Secondary (3.6%); Technical (3.6%); Bachelor’s or equivalent (84.3%); Postgraduate (2.5%); Master’s (5.6%); Doctorate (0.5%) |
| 49 | studyShift | Time of day during which the respondent attends classes | Morning (21.4%); Afternoon (15.5%); Night (33.0%); Mixed (22.8%); Other (7.3%) |
| 50 | eduAccessEase | Perceived ease of reaching the educational institution from home | Very difficult (0.5%); Difficult (4.4%); Moderate (41.7%); Easy (36.4%); Very easy (17.0%) |
| 51 | workToEduRoute | Route taken by respondents who study and work before arriving at their educational institution | From work to home, then to school (25.0%); Directly from work to school (41.7%); From work to other activities, then to school (9.7%); Other (23.6%) |
| 52 | eduTravelTime | Duration of the respondent’s trip from home to their educational institution | Short (34.0%); Moderate (40.8%); Long (19.9%); Very long (5.3%) |
| 53 | eduRouteVuln | Perceived level of vulnerability while traveling from home to the educational institution | Very high (4.9%); High (13.1%); Moderate (31.6%); Low (28.2%); Very low (11.7%); None (10.7%) |
| 54 | eduRouteSafety | Perceived level of safety during the respondent’s commute to their educational institution | Very high (4.9%); High (15.5%); Moderate (51.0%); Low (18.4%); Very low (5.3%); None (4.9%) |
| 55 | walkToEdu | Whether the respondent walks to their educational institution, and if so, whether alone or accompanied | Does not walk to the educational institution (88.0%); Walks alone (6.3%); Walks accompanied (5.3%) |
| 56 | mobWeekdays | Frequency with which the respondent leaves home during weekdays (Monday to Friday) | Does not leave home (12.3%); Leaves on some weekdays (29.0%); Leaves every weekday (58.7%) |
| 57 | mainTranspMode | Main mode of transportation used by the respondent for daily activities | Public transport (48.2%); Private vehicle (47.6%); Light motorized vehicle (0.6%); Active transport (walking/cycling) (3.6%) |
| 58 | multimodalityLevel | Number of different transport modes regularly used by the respondent, indicating their level of multimodality | Unimodal (48.8%); Bimodal (20.5%); Moderate multimodality (3–4 modes) (29.9%); High multimodality (5+ modes) (0.8%) |
| 59 | walks | Whether the respondent regularly walks as part of their daily transportation | No (64.4%); Yes (35.6%) |
| 60 | drives | Whether the respondent regularly drives a motor vehicle as part of their daily transportation | No (67.4%); Yes (32.6%) |
| 61 | transpCostDaily | Reported daily amount spent by the respondent on public transportation fares | None or ≤B/.1.00 (16.0%); B/.1.05–2.00 (22.3%); B/.2.05–3.00 (20.4%); B/.3.05–4.00 (9.6%); B/.4.05–5.00 (12.1%); More than B/.5.00 (19.6%) |
| 62 | transpCostImpact | Perceived impact of daily transportation costs (fare, fuel, etc.) on the respondent’s life | None (3.6%); Very little (4.4%); Little (14.3%); Moderate (49.9%); High (20.9%); Very high (6.9%) |
| 63 | mobTimeHealth | Perceived physical health impact due to time spent traveling for daily activities | Very high (1.7%); High (5.0%); Moderate (24.0%); Low (31.4%); Very low (13.5%); None (24.5%) |
| 64 | mobTimeStress | Perceived impact of time spent commuting or traveling on the respondent’s stress levels | Very high (6.9%); High (16.5%); Moderate (35.3%); Low (22.0%); Very low (10.2%); None (9.1%) |
| 65 | mobTimeSleep | Perceived impact of daily travel time on the respondent’s sleep or nightly rest | Very high (5.8%); High (12.7%); Moderate (26.2%); Low (28.9%); Very low (11.6%); None (14.9%) |
| 66 | mobTimeActivities | Perceived impact of daily travel time on the respondent’s ability to perform other everyday activities | Very high (4.4%); High (19.6%); Moderate (31.4%); Low (23.7%); Very low (10.2%); None (10.7%) |
| 67 | pmCongestHome | Perceived traffic congestion near the respondent’s residence (Monday–Friday, 4:00–6:00 p.m.) | Very high (10.1%); High (14.3%); Moderate (27.8%); Low (22.5%); Very low (12.4%); None (12.9%) |
| 68 | pmCongestWork | Perceived traffic congestion near the respondent’s workplace (Mondar–Friday, 4:00–6:00 p.m.) | Very high (16.2%); High (30.7%); Moderate (27.4%); Low (13.4%); Very low (7.8%); None (4.5%) |
| 69 | pmCongestEdu | Perceived traffic congestion near the respondent’s educational institution (Monday–Friday, 4:00–6:00 p.m.) | Very high (21.5%); High (20.9%); Moderate (31.6%); Low (15.8%); Very low (7.0%); None (3.2%) |
| 70 | amCongestHome | Perceived traffic congestion near the respondent’s residence (Monday–Friday, 8:00 a.m.–4:00 p.m.) | Very high (12.1%); High (19.1%); Moderate (24.7%); Low (20.5%); Very low (11.2%); None (12.4%) |
| 71 | amCongestWork | Perceived traffic congestion near the respondent’s workplace (Monday–Friday, 8:00 a.m.–4:00 p.m.) | Very high (23.9%); High (27.2%); Moderate (24.4%); Low (13.3%); Very low (5.0%); None (6.1%) |
| 72 | amCongestEdu | Perceived traffic congestion near the respondent’s educational institution (Monday–Friday, 8:00 a.m.–4:00 p.m.) | Very high (24.8%); High (27.4%); Moderate (23.6%); Low (14.0%); Very low (7.0%); None (3.2%) |
| 73 | harassTPexp | Perceived intensity or frequency of sexual harassment experienced in public transport | Very high (3.9%); High (6.9%); Moderate (12.5%); Low (19.1%); Very low (13.9%); None (43.8%) |
| 74 | taxiInsec | Perceived level of insecurity when using taxi or similar individual transport services | Very high (4.2%); High (11.9%); Moderate (26.0%); Low (23.0%); Very low (14.7%); None (20.2%) |
| 75 | walkDayInsec | Perceived level of insecurity while walking during the day in the area of residence | Very high (2.2%); High (9.1%); Moderate (18.6%); Low (32.7%); Very low (16.6%); None (20.8%) |
| 76 | walkNightInsec | Perceived level of insecurity while walking at night in the area of residence | Very high (13.3%); High (18.5%); Moderate (28.7%); Low (14.1%); Very low (12.7%); None (12.7%) |
| 77 | disabilityType | Type of disability reported by the respondent, based on their self-assessed condition | Mild visual disability (62.7%); Severe visual disability (22.9%); Intellectual disability (2.4%); Physical or motor disability (6.0%); Other disability (6.0%) |
| 78 | disabDayMove | Perceived impact of disability on the respondent’s daytime mobility | None (9.8%); Very little (25.6%); Little (35.4%); Moderate (22.0%); High (6.1%); Very high (1.2%) |
| 79 | disabNightMove | Perceived impact of disability on the respondent’s nighttime mobility | None (7.3%); Very little (13.4%); Little (26.8%); Moderate (34.1%); High (13.4%); Very high (4.9%) |
| 80 | hhMemberSchool | Whether any member of the respondent’s household attends a basic or primary education level | No (76.5%); Yes (23.5%) |
| 81 | hhMSchoolAge | Age group of the household member attending primary school, based on Panama’s educational structure | 5 years (9.0%); 6–11 years (52.8%); 12 years (13.5%); 13+ years (21.3%); Other/not classified (3.4%) |
| 82 | hhMSchoolGender | Reported gender of the household member attending primary school | Male (60.7%); Female (39.3%) |
| 83 | hhMSAccessEase | Perceived ease with which the household member reaches their primary school from home | Very difficult (1.1%); Difficult (5.6%); Moderate (30.3%); Easy (39.3%); Very easy (23.6%) |
| 84 | hhMSTravelTime | Approximate time it takes for the household member to reach their primary school from home | Short (≤15 min) (53.9%); Moderate (16–30 min) (37.1%); Long (31–60 min) (6.7%); Very long (>60 min) (2.2%) |
| 85 | hhMSWalk | Mode by which the household member arrives at school, indicating whether they walk, and if alone or accompanied | Does not walk—is taken (56.2%); Walks accompanied (23.6%); Walks alone (4.5%); Goes alone but not walking (15.7%) |
| 86 | hhMSRouteVuln | Perceived vulnerability of the household member during the route to their primary school | None (3.4%); Very little (10.1%); Little (22.5%); Moderate (31.5%); High (20.2%); Very high (12.4%) |
| 87 | hhMSRouteSafety | Perceived exposure to crime or delinquency during the route to the primary school | None (1.1%); Very little (5.6%); Little (12.4%); Moderate (53.9%); High (21.3%); Very high (5.6%) |
| 88 | densityLevel | Estimated population density level of the area based on number of inhabitants per km2 | Very low (0–100) (14.5%); Low (101–500) (42.2%); Moderate (501–1000) (14.2%); High (1001–5000) (29.1%) |
| 89 | distToCenter | Approximate distance in meters from the respondent’s residence to the urban center, categorized in five levels | Very close (0–700 m) (1.9%); Close (701–1600 m) (7.1%); Mid-range (1601–5000 m) (58.5%); Far (5001–10,000 m) (19.0%); Very far (>10,000 m) (13.5%) |
| 90 | sidewalkHome | Whether there is a sidewalk in front of the respondent’s home and who built it | No (52.6%); Yes—built by household (13.5%); Yes—built by others (33.2%); Other (0.7%) |
| 91 | sidewalkCovHome | Perceived extent of sidewalk coverage in the respondent’s residential area | None (33.4%); Very little (10.2%); Little (8.3%); Some areas (16.8%); Most areas (14.7%); Full coverage (16.6%) |
| 92 | sidewalkConHome | Perceived physical condition of sidewalks in the respondent’s residential area | Very poor (3.2%); Poor (11.7%); Fair (47.3%); Good (23.5%); Very good (14.2%) |
| 93 | homeTSTime | Estimated walking time from the respondent’s home to the nearest public transportation stop | ≤15 min (87.2%); 16–30 min (8.8%); 31–60 min (2.8%); >60 min (0.5%); Don’t know (0.7%) |
| 94 | crosswalkRes | Perceived availability of pedestrian crosswalks in the respondent’s residential area | None (41.9%); Very few (10.0%); Few (18.5%); Some (17.3%); Sufficient (9.0%); More than sufficient (3.3%) |
| 95 | roadSignsRes | Perceived availability of road signage in the respondent’s residential area | None (15.4%); Very few (19.8%); Few (24.2%); Some (22.5%); Sufficient (14.0%); More than sufficient (4.3%) |
| 96 | carCrashesRes | Respondent’s perception of how frequently car crashes occur in their residential area | Never (12.8%); Very infrequent (28.7%); Infrequent (29.9%); Moderate (14.2%); Frequent (10.7%); Very frequent (3.8%) |
| 97 | nightLightRes | Respondent’s perception of the quality of nighttime lighting in their residential area | No lighting (1.2%); Very poor (12.1%); Poor (23.2%); Moderate (43.4%); Good (15.2%); Very good (5.0%) |
| 98 | NLBarrierRes | Perceived extent to which the absence or poor quality of nighttime lighting limits the respondent’s activities | Not at all (7.3%); Very little (10.9%); Little (21.8%); Moderate (38.2%); Much (15.4%); Very much (6.4%) |
| 99 | safetyRes | Respondent’s perception of general safety in their residential area | Very poor (7.3%); Poor (22.3%); Moderate (51.4%); Good (15.9%); Very good (3.1%) |
| 100 | trashAccumRes | Respondent’s perception of how much trash accumulates in their residential area | None (21.3%); Very little (11.8%); Little (16.4%); Moderate (25.8%); Much (15.2%); Very much (9.5%) |
| 101 | trashBarrierRes | Perceived extent to which trash accumulation limits the respondent’s comfort or activities in the area | None (16.0%); Very little (16.0%); Little (25.9%); Moderate (22.9%); Much (14.8%); Very much (4.5%) |
| 102 | roadConRes | Respondent’s perception of the condition of roads in their residential area | Very poor (17.3%); Poor (21.3%); Fair (36.5%); Good (21.3%); Very good (3.6%) |
| 103 | noiseLevelRes | Respondent’s perception of ambient noise levels in their residential area | None (5.5%); Very low (12.1%); Low (19.9%); Moderate (43.8%); High (12.8%); Very high (5.9%) |
| 104 | adsRes | Respondent’s perception of the density of billboards or advertisements in their residential area | Very low (24.4%); None (28.4%); High (5.0%); Low (15.6%); Moderate (24.6%); Very high (1.9%) |
| 105 | adsViewBarrRes | Perceived extent to which billboards or advertisements obstruct visibility in the residential area | None (25.5%); Very little (16.6%); Little (34.4%); Moderate (15.9%); Much (5.6%); Very much (2.0%) |
| 106 | treesRes | Perceived abundance of trees in the respondent’s residential area | None (1.2%); Very low (5.7%); Low (15.4%); Moderate (46.9%); High (21.3%); Very high (9.5%) |
| 107 | treesViewBarrRes | Perceived extent to which trees obstruct visibility in the residential area | None (29.7%); Very little (17.0%); Little (29.7%); Moderate (14.4%); Much (6.5%); Very much (2.6%) |
| 108 | tallGrassRes | Perceived extent to which tall grass obstructs visibility in the residential area | None (10.0%); Very low (14.0%); Low (25.6%); Moderate (30.6%); High (12.8%); Very high (7.1%) |
| 109 | tallGrassbBarrRes | Perceived extent to which overgrown vegetation obstructs visibility in the residential area | None (20.8%); Very little (18.7%); Little (29.7%); Moderate (18.9%); Much (8.7%); Very much (3.2%) |
| 110 | PTAccessRes | Respondent’s perception of public transportation accessibility in their residential area | No access (3.1%); Very poor (2.6%); Poor (9.0%); Moderate (9.0%); Good (29.9%); Very good (10.4%) |
| 111 | PTFreqRes | Respondent’s perception of the frequency of public transportation in their residential area | Very poor (3.9%); Poor (8.6%); Moderate (49.4%); Good (28.9%); Very good (9.3%) |
| 112 | PTQualityRes | Respondent’s perception of the quality of public transportation in their residential area | Very poor (2.2%); Poor (12.0%); Moderate (55.0%); Good (25.9%); Very good (4.9%) |
| 113 | busWaitTimeRes | Estimated waiting time for a public bus from the respondent’s residential area | ≤15 min (45.5%); 16–30 min (36.9%); 31–60 min (13.4%); >1 h (2.4%); Don’t know (1.7%) |
| 114 | taxiAccessRes | Respondent’s perception of how easy it is to access taxi services in their residential area | No taxi access (4.5%); Very difficult (7.6%); Difficult (16.1%); Moderate (33.9%); Easy (25.6%); Very easy (12.3%) |
| 115 | animalPresenceRes | Perceived frequency of the presence of stray or wild animals in the residential area | Never (21.6%); Very infrequent (21.6%); Infrequent (24.9%); Moderate (13.7%); Frequent (12.8%); Very frequent (5.5%) |
| 116 | driverBehavRes | Respondents’ perception of how vehicles are generally driven in their residential area | Very aggressive (12.1%); Moderately aggressive (30.1%); Neutral (40.0%); Generally calm (11.6%); Very calm and cooperative (6.2%) |
| 117 | crossingBehavRes | Respondent’s perception of how safely pedestrians’ cross streets in their residential area | Always prioritizes safety (16.4%); Generally safe with exceptions (33.9%); Moderately safe with occasional risks (37.9%); Rarely safe, often risky (9.2%); Totally unsafe, reckless behavior (2.6%) |
| 118 | commConstrRes | Respondents’ opinion about the impact of commercial construction or expansion projects in their area | Strongly negative (9.7%); Somewhat negative (21.3%); Unsure (39.8%); Somewhat positive (14.9%); Strongly positive (14.2%) |
| 119 | roadConstrRes | Respondents’ opinion about the impact of road construction or expansion projects in their area | Strongly negative (18.0%); Negative (8.8%); Neutral/Unsure (25.1%); Positive (27.5%); Strongly positive (20.6%) |
| 120 | floodFreqRes | Respondent’s perception of how frequently flooding occurs in their residential area | Very frequently (3.8%); Frequently (9.2%); Occasionally (17.1%); Rarely (22.3%); Very rarely (18.7%); Never (28.9%) |
| 121 | maxWaterLevelRes | Maximum water level reached in the respondent’s residential area during the most severe flood | None (no water observed) (29.1%); Very low (e.g., water at foot or ankle level) (48.3%); Moderate (e.g., water reaching knees or waist) (20.6%); High or extreme (e.g., water reaching chest or higher) (1.9%) |
| 122 | mobFloodRes | Perceived extent to which flooding affects the respondent’s ability to move around their area | None (33.4%); Very little (15.4%); Little (20.6%); Moderate (17.1%); Much (10.4%); Very much (3.1%) |
| 123 | floodVulnRes | Respondent’s perceived level of vulnerability to flooding in their residential area | None (32.7%); Very little (24.9%); Little (17.3%); Moderate (16.6%); Much (6.2%); Very much (2.4%) |
| 124 | floodConcernRes | Respondent’s level of concern about rain potentially causing flooding in their residential area | None (29.4%); Very little (23.7%); Little (19.4%); Moderate (14.9%); Much (8.8%); Very much (3.8%) |
| 125 | landslideFreqRes | Perceived frequency of landslides in the respondent’s residential area | Never (70.1%); Very infrequent (16.4%); Infrequent (8.5%); Moderate (3.8%); Frequent (0.7%); Very frequent (0.5%) |
| 126 | landslideSevRes | Perceived severity of landslides occur in the respondent’s residential area | None (24.6%); Very little (27.0%); Little (25.4%); Moderate (15.9%); Much (5.6%); Very much (1.6%) |
| 127 | landslideMobRes | Perceived impact of landslides on the respondent’s ability to move around or commute | None 33.3%); Very little (21.4%); Little (23.8%); Moderate (12.7%); Much (7.1%); Very much (1.6%) |
| 128 | disasterPrep | Respondent’s self-assessed level of preparedness for natural disasters or emergencies | Not prepared (16.4%); Slightly prepared (40.8%); Moderately prepared (32.0%); Prepared (8.1%); Very prepared (2.8%) |
References
- Fouracre, P.R.; Sohail, M.; Cavill, S. A Participatory Approach to Urban Transport Planning in Developing Countries. Transp. Plan. Technol. 2006, 29, 313–330. [Google Scholar] [CrossRef]
- Grieco, M. Social Sustainability and Urban Mobility: Shifting to a Socially Responsible pro-Poor Perspective. Soc. Responsib. J. 2015, 11, 82–97. [Google Scholar] [CrossRef]
- Camarero, L.A.; Oliva, J. Exploring the Social Face of Urban Mobility: Daily Mobility as Part of the Social Structure in Spain. Int. J. Urban Reg. Res. 2008, 32, 344–362. [Google Scholar] [CrossRef]
- Chaiechi, T.; Pryce, J.; Eijdenberg, E.L.; Azzali, S. Rethinking the Contextual Factors Influencing Urban Mobility: A New Holistic Conceptual Framework. Urban Plan. 2022, 7, 140–152. [Google Scholar] [CrossRef]
- Ewing, R.; Cervero, R. Travel and the Built Environment. J. Am. Plan. Assoc. 2010, 76, 265–294. [Google Scholar] [CrossRef]
- Zegras, P.C. Sustainable Urban Mobility: Exploring the Role of the Built Environment. Ph.D. Thesis, Massachusetts Institute of Technology, Cambridge, MA, USA, 2005. [Google Scholar]
- Miotti, M.; Needell, Z.A.; Jain, R.K. The Impact of Urban Form on Daily Mobility Demand and Energy Use: Evidence from the United States. Appl. Energy 2023, 339, 120883. [Google Scholar] [CrossRef]
- Mollinedo, C.L. Movilidad Urbana Sostenible: Un Reto Para Las Ciudades Del Siglo XXI. Econ. Soc. y Territ. 2006, VI, 283–321. [Google Scholar]
- von Schönfeld, K.C.; Ferreira, A. Urban Planning and European Innovation Policy: Achieving Sustainability, Social Inclusion, and Economic Growth? Sustainability 2021, 13, 1137. [Google Scholar] [CrossRef]
- Spadaro, I.; Pirlone, F. Sustainable Urban Mobility Plan and Health Security. Sustainability 2021, 13, 4403. [Google Scholar] [CrossRef]
- Tiznado-Aitken, I.; Vecchio, G.; Guzman, L.A.; Arellana, J.; Humberto, M.; Vasconcellos, E.; Muñoz, J.C. Unequal Periurban Mobility: Travel Patterns, Modal Choices and Urban Core Dependence in Latin America. Habitat. Int. 2023, 133, 102752. [Google Scholar] [CrossRef]
- Hine, J.; Grieco, M. Scatters and Clusters in Time and Space: Implications for Delivering Integrated and Inclusive Transport. Transp. Policy 2003, 10, 299–306. [Google Scholar] [CrossRef]
- Oviedo, D. Making the Links between Accessibility, Social and Spatial Inequality, and Social Exclusion: A Framework for Cities in Latin America. Adv. Transp. Policy Plan. 2021, 8, 135–172. [Google Scholar] [CrossRef]
- Daza Yate, C.A.; Muñoz Rincón, W.S. El Espacio Público Como Factor de Seguridad En La Provincia de Chiriquí En La Ciudad de David En Panamá. Ph.D. Thesis, Universidad La Gran Colombia, Bogotá, Colombia, 2024. [Google Scholar]
- CAF. Five Challenges Identified in the Comprehensive Sustainable Urban Mobility Plan (PIMUS) for David and Conurbated Districts. Available online: https://www.caf.com/es/actualidad/noticias/5-retos-identificados-en-el-pimus-de-david-y-distritos-conurbados/ (accessed on 11 May 2025).
- Quesada-Román, A.; Picado-Monge, A.; Rivera-Solís, J.; Hernández, M.; Torres-Berhard, L.; Ruiz, M. Flood Risk Method for Scarce-Data Catchments and Municipalities. Rev. Geol. Am. Cent. 2025, 72, 1–24. [Google Scholar] [CrossRef]
- Heinz, D.; Saavedra, C. Analysis of the Relationship between Landslides and Precipitation Events in Chiriquí Province, Panama. Rev. Iniciacion Cient. 2019, 5, 57–60. [Google Scholar] [CrossRef]
- Hüging, H.; Glensor, K.; Lah, O. Need for a Holistic Assessment of Urban Mobility Measures—Review of Existing Methods and Design of a Simplified Approach. Transp. Res. Procedia 2014, 4, 3–13. [Google Scholar] [CrossRef][Green Version]
- Lanzini, P.; Stocchetti, A. From Techno-Centrism to Socio-Centrism: The Evolution of Principles for Urban Sustainable Mobility. Int. J. Sustain. Transp. 2021, 15, 815–825. [Google Scholar] [CrossRef]
- Szewrański, S.; Kazak, J.K. Socio-Environmental Vulnerability Assessment for Sustainable Management. Sustainability 2020, 12, 7906. [Google Scholar] [CrossRef]
- Pouyanne, G. L’interaction Entre Usage Du Sol et Comportements de Mobilité. Méthodologie et Application a l’aire Urbaine de Bordeaux. Rev. D’économie Reg. Urbaine 2005, 5, 723–746. [Google Scholar] [CrossRef]
- de Waal, A.; Joubert, J.W. Explainable Bayesian Networks Applied to Transport Vulnerability. Expert Syst. Appl. 2022, 209, 118348. [Google Scholar] [CrossRef]
- Kitson, N.K.; Constantinou, A.C.; Guo, Z.; Liu, Y.; Chobtham, K. A Survey of Bayesian Network Structure Learning. Artif. Intell. Rev. 2023, 56, 8721–8814. [Google Scholar] [CrossRef]
- Fusco, G. Spatial Dynamics in the Coastal Region of South-Eastern France. In Bayesian Networks: A Practical Guide to Applications; Pourret, O., Naim, P., Marcot, B., Eds.; John Wiley & Sons, Ltd.: Hoboken, NJ, USA, 2008; pp. 87–111. ISBN 9780470994559. [Google Scholar]
- Casali, Y.; Aydin, N.Y.; Comes, T. Machine Learning for Spatial Analyses in Urban Areas: A Scoping Review. Sustain. Cities Soc. 2022, 85, 104050. [Google Scholar] [CrossRef]
- Camarero, L.; Carmo, R.M.; Santos, S. Mobility as a Function of Environmental Conditions and Sociodemographic Differentiation: The Case of Gender Inequality in the Lisbon Metropolitan Area. Rev. Estud. Reg. 2020, 117, 145–172. [Google Scholar]
- Blumenberg, E.; Siddiq, F. Commute Distance and Jobs-Housing Fit. Transportation 2023, 50, 869–891. [Google Scholar] [CrossRef]
- Travisi, C.; Camagni, R. Sustainability of Urban Sprawl: Environmental-Economic Indicators for the Analysis of Mobility Impact in Italy. SSRN Electron. J. 2005. [Google Scholar] [CrossRef][Green Version]
- Travisi, C.; Camagni, R.; Nijkamp, P. Analysis of Environmental Costs of Mobility Due to Urban Sprawl a Modelling Study on Italian Cities. SSRN Electron. J. 2006. [Google Scholar] [CrossRef]
- Harbering, M.; Schlüter, J. Determinants of Transport Mode Choice in Metropolitan Areas the Case of the Metropolitan Area of the Valley of Mexico. J. Transp. Geogr. 2020, 87, 102766. [Google Scholar] [CrossRef]
- Barbosa, H.; Hazarie, S.; Dickinson, B.; Bassolas, A.; Frank, A.; Kautz, H.; Sadilek, A.; Ramasco, J.J.; Ghoshal, G. Uncovering the Socioeconomic Facets of Human Mobility. Sci. Rep. 2021, 11, 8616. [Google Scholar] [CrossRef]
- Ozbilen, B.; Akar, G.; White, K.; Dabelko-Schoeny, H.; Cao, Q. Analysing the Travel Behaviour of Older Adults: What Are the Determinants of Sustainable Mobility? Ageing Soc. 2024, 44, 1964–1992. [Google Scholar] [CrossRef]
- Dieleman, F.M.; Dijst, M.; Burghouwt, G. Urban Form and Travel Behaviour: Micro-Level Household Attributes and Residential Context. Urban Stud. 2002, 39, 507–527. [Google Scholar] [CrossRef]
- Rahman, M.; Sciara, G.-C. Travel Attitudes, the Built Environment and Travel Behavior Relationships: Causal Insights from Social Psychology Theories. Transp Policy 2022, 123, 44–54. [Google Scholar] [CrossRef]
- Marquet, O.; Bedoya, V.R.; Miralles-Guasch, C. Local Accessibility Inequalities and Willingness to Walk in Latin-American Cities: Findings from Medellín, Colombia. Int. J. Sustain. Transp. 2017, 11, 186–196. [Google Scholar] [CrossRef]
- Berrill, P.; Nachtigall, F.; Javaid, A.; Milojevic-Dupont, N.; Wagner, F.; Creutzig, F. Comparing Urban Form Influences on Travel Distance, Car Ownership, and Mode Choice. Transp. Res. D Transp. Environ. 2024, 128, 104087. [Google Scholar] [CrossRef]
- Camagni, R.; Gibelli, M.C.; Rigamonti, P. Urban Mobility and Urban Form: The Social and Environmental Costs of Different Patterns of Urban Expansion. Ecol. Econ. 2002, 40, 199–216. [Google Scholar] [CrossRef]
- Olivieri, C.; Fageda, X. Urban Mobility with a Focus on Gender: The Case of a Middle-Income Latin American City. J. Transp. Geogr. 2021, 91, 102996. [Google Scholar] [CrossRef]
- Orellana, D.; Hermida, C.; Osorio, P. A Multidisciplinary Analytical Framework for Studying Active Mobility Patterns. Int. Arch. Photogramm. Remote Sens. Spat. Inf. Sci. 2016, XLI-B2, 527–534. [Google Scholar] [CrossRef][Green Version]
- Jones, P.; Lucas, K. The Social Consequences of Transport Decision-Making: Clarifying Concepts, Synthesising Knowledge and Assessing Implications. J. Transp. Geogr. 2012, 21, 4–16. [Google Scholar] [CrossRef]
- Verlinghieri, E.; Schwanen, T. Transport and Mobility Justice: Evolving Discussions. J. Transp. Geogr. 2020, 87, 102798. [Google Scholar] [CrossRef]
- Mouratidis, K. Urban Planning and Quality of Life: A Review of Pathways Linking the Built Environment to Subjective Well-Being. Cities 2021, 115, 103229. [Google Scholar] [CrossRef]
- Scutari, M.; Denis, J.-B. The Discrete Case: Multinomial Bayesian Networks. In Bayesian Networks; Chapman and Hall/CRC: Boca Raton, FL, USA, 2021; ISBN 9780429347436. [Google Scholar]
- Mehdizadeh, A.; Cai, M.; Hu, Q.; Alamdar Yazdi, M.A.; Mohabbati-Kalejahi, N.; Vinel, A.; Rigdon, S.E.; Davis, K.C.; Megahed, F.M. A Review of Data Analytic Applications in Road Traffic Safety. Part 1: Descriptive and Predictive Modeling. Sensors 2020, 20, 1107. [Google Scholar] [CrossRef]
- Zhang, X.; Mahadevan, S. Bayesian Network Modeling of Accident Investigation Reports for Aviation Safety Assessment. Reliab. Eng. Syst. Saf. 2021, 209, 107371. [Google Scholar] [CrossRef]
- Li, H.; Ren, X.; Yang, Z. Data-Driven Bayesian Network for Risk Analysis of Global Maritime Accidents. Reliab. Eng. Syst. Saf. 2023, 230, 108938. [Google Scholar] [CrossRef]
- Olivier, P.; Patrick, N.; Bruce, M. Bayesan Networks: A Practical Guide to Applications; Wiley: Hoboken, NJ, USA, 2008; ISBN 9780470060308. [Google Scholar]
- Phan, T.D.; Smart, J.C.R.; Stewart-Koster, B.; Sahin, O.; Hadwen, W.L.; Dinh, L.T.; Tahmasbian, I.; Capon, S.J. Applications of Bayesian Networks as Decision Support Tools for Water Resource Management under Climate Change and Socio-Economic Stressors: A Critical Appraisal. Water 2019, 11, 2642. [Google Scholar] [CrossRef]
- Polotskaya, K.; Muñoz-Valencia, C.S.; Rabasa, A.; Quesada-Rico, J.A.; Orozco-Beltrán, D.; Barber, X. Bayesian Networks for the Diagnosis and Prognosis of Diseases: A Scoping Review. Mach. Learn. Knowl. Extr. 2024, 6, 1243–1262. [Google Scholar] [CrossRef]
- Kocabas, V.; Dragicevic, S. Bayesian Networks and Agent-Based Modeling Approach for Urban Land-Use and Population Density Change: A BNAS Model. J. Geogr. Syst. 2013, 15, 403–426. [Google Scholar] [CrossRef]
- Kumar, S.; Banerji, H. Bayesian Network Modeling for Economic-Socio-Cultural Sustainability of Neighborhood-Level Urban Communities: Reflections from Kolkata, an Indian Megacity. Sustain. Cities Soc. 2022, 78, 103632. [Google Scholar] [CrossRef]
- Sierra, L.A.; Yepes, V.; García-Segura, T.; Pellicer, E. Bayesian Network Method for Decision-Making about the Social Sustainability of Infrastructure Projects. J. Clean. Prod. 2018, 176, 521–534. [Google Scholar] [CrossRef]
- Fusco, G. Looking for Sustainable Urban Mobility through Bayesian Networks. Cybergeo 2004. [Google Scholar] [CrossRef]
- INEC. XII Censo Nacional de Población y VIII de Vivienda 2023; INEC: Panamá City, Panamá, 2023. [Google Scholar]
- Steer. Diagnóstico Del Plan Integral de Movilidad Urbano Sustentable (PIMUS) Del Distrito de David y Localidades Conurbadas de La Provincia de Chiriquí; Steer: Panamá City, Panamá, 2019. [Google Scholar]
- Bryman, A. The Nature and Process of Social Research. In Social Research Methods; Oxford University Press: London, UK, 2016; pp. 2–15. ISBN 978-0199588053. [Google Scholar]
- Mestayer, P.; Abidi, A.; André, M.; Bocher, E.; Bougnol, J.; Bourges, B.; Brécard, D.; Broc, J.; Bulteau, J.; Chiron, M.; et al. Environmental Impact Assessment of Urban Mobility Plan: A Methodology Including Socio-Economic Consequences. In Urban Environment; Rauch, S., Morrison, G.M., Eds.; Springer: Dordrecht, The Netherlands, 2012; pp. 15–26. [Google Scholar]
- Wu, J.; Yang, M.; Rasouli, S.; Xu, C. Exploring Passenger Assessments of Bus Service Quality Using Bayesian Networks. J. Public Trans. 2016, 19, 36–54. [Google Scholar] [CrossRef]
- Quijada-Alarcón, J.; Rodríguez-Rodríguez, R.; Icaza, A.; González-Cancelas, N.; Bethancourt-Lasso, G. Social Perception of the Connectivity and Quality of Sidewalks in the Metropolitan Area of Panama. J. Maps 2024, 20, 2349167. [Google Scholar] [CrossRef]
- Stevens, S.S. On the Theory of Scales of Measurement. Science 1946, 103, 677–680. [Google Scholar] [CrossRef]
- Koller, D.; Friedman, N. Structure Learning in Bayesian Networks. In Probabilistic Graphical Models: Principles and Techniques; Dietterich, T., Ed.; The MIT Press: Cambridge, UK, 2009; pp. 783–848. ISBN 9780262013192. [Google Scholar]
- Vaca-Cabrero, J.; González-Cancelas, N.; Camarero-Orive, A.; Quijada-Alarcón, J. Bayesian Networks Applied to the Maritime Emissions Trading System: A Tool for Decision-Making in European Ports. Inventions 2025, 10, 28. [Google Scholar] [CrossRef]
- Carvalho, A.M. Scoring Functions for Learning Bayesian Networks. INESC-Id Technol. Rep. 2009, 12, 1–48. [Google Scholar]
- Ankan, A.; Textor, J. Pgmpy: A Python Toolkit for Bayesian Networks. J. Mach. Learn. Res. 2024, 25, 1–8. [Google Scholar]
- Ghoshal, A.; Honorio, J. Information-Theoretic Limits of Bayesian Network Structure Learning. In Proceedings of the Artificial Intelligence and Statistics, Fort Lauderdale, FL, USA, 20–22 April 2017; pp. 767–775. [Google Scholar]
- Kohavi, R. A Study of Cross-Validation and Bootstrap for Accuracy Estimation and Model Selection. In Proceedings of the 14th International Joint Conference on Artificial Intelligence—Volume 2, Montreal, QC, Canada, 20–25 August 1995; Morgan Kaufmann Publishers Inc.: San Francisco, CA, USA, 1995; pp. 1137–1143. [Google Scholar]
- Scutari, M.; Denis, J.-B. Real-World Applications of Bayesian Networks. In Bayesian Networks; Chapman and Hall/CRC: Boca Raton, FL, USA, 2021; pp. 171–204. ISBN 9780429347436. [Google Scholar]
- Scutari, M.; Nagarajan, R. Identifying Significant Edges in Graphical Models of Molecular Networks. Artif. Intell. Med. 2013, 57, 207–217. [Google Scholar] [CrossRef] [PubMed]
- Sachs, K.; Perez, O.; Pe’er, D.; Lauffenburger, D.A.; Nolan, G.P. Causal Protein-Signaling Networks Derived from Multiparameter Single-Cell Data. Science 2005, 308, 523–529. [Google Scholar] [CrossRef]
- Chickering, D.M. Learning Equivalence Classes of Bayesian-Network Structures. J. Mach. Learn. Res. 2002, 2, 445–498. [Google Scholar]
- Barons, M.J.; Hanea, A.M.; Mascaro, S.; Woodberry, O. Reporting Standards for Bayesian Network Modelling. Entropy 2025, 27, 69. [Google Scholar] [CrossRef]
- Hagberg, A.A.; Schult, D.A.; Swart, P.J. Exploring Network Structure, Dynamics, and Function Using NetworkX. In Proceedings of the 7th Python in Science Conference (SciPy 2008), Pasadena, CA, USA, 19–24 August 2008; pp. 11–15. [Google Scholar]
- Lancichinetti, A.; Fortunato, S. Community Detection Algorithms: A Comparative Analysis. Phys. Rev. E 2009, 80, 056117. [Google Scholar] [CrossRef]
- Dugué, N.; Perez, A. Direction Matters in Complex Networks: A Theoretical and Applied Study for Greedy Modularity Optimization. Phys. A Stat. Mech. Its Appl. 2022, 603, 127798. [Google Scholar] [CrossRef]
- Speidel, L.; Takaguchi, T.; Masuda, N. Community Detection in Directed Acyclic Graphs. Eur. Phys. J. B 2015, 88, 203. [Google Scholar] [CrossRef]
- Rodríguez-Rodríguez, R.; Maylin, A.; Icaza, A.; Harris, A.; Quijada-Alarcón, J. Decoding Pedestrian and Cyclist Mobility Perceptions through Drawings. Urban Plan. Transp. Res. 2025, 13, 2480382. [Google Scholar] [CrossRef]
- Zhang, C.; Wang, M.; Dong, J.; Lu, W.; Liu, Y.; Ni, A.; Yu, X. Factors and Mechanism Affecting the Attractiveness of Public Transport: Macroscopic and Microscopic Perspectives. J. Adv. Transp. 2022, 2022, 5048678. [Google Scholar] [CrossRef]
- Murooka, T.; Kumeyama, K.; Taniguchi, M. Differences in Choice of Transportation Mode by Residents of 15-Minute Cities According to Destination Amenities: Break Away from Car Dominant City. Transp. Res. Part A Policy Pract. 2025, 196, 104452. [Google Scholar] [CrossRef]
- Moreno, C.; Allam, Z.; Chabaud, D.; Gall, C.; Pratlong, F. Introducing the “15-Minute City”: Sustainability, Resilience and Place Identity in Future Post-Pandemic Cities. Smart Cities 2021, 4, 93–111. [Google Scholar] [CrossRef]
- Oke, J.B.; Aboutaleb, Y.M.; Akkinepally, A.; Azevedo, C.L.; Han, Y.; Zegras, P.C.; Ferreira, J.; Ben-Akiva, M.E. A Novel Global Urban Typology Framework for Sustainable Mobility Futures. Environ. Res. Lett. 2019, 14, 095006. [Google Scholar] [CrossRef]
- Oviedo, D.; Guzman, L.A. Revisiting Accessibility in a Context of Sustainable Transport: Capabilities and Inequalities in Bogotá. Sustainability 2020, 12, 4464. [Google Scholar] [CrossRef]
- Truffello, R.; Rojas-Marchini, F.; Flores, M. A Critical-Empirical Approach to the Use of Demographic Methods and Sources in Urban Studies. In Companion to Urban and Regional Studies; Orum, A.M., Ruiz-Tagle, J., Vicari Haddock, S., Eds.; John Wiley & Sons, Ltd.: Hoboken, NJ, USA, 2021; pp. 239–264. ISBN 9781119316916. [Google Scholar]










| Arc (Source → Target) | Bootstrap Frequency | Arc (Source → Target) | Bootstrap Frequency |
|---|---|---|---|
| activityStatus → age | 0.98 | kidsAtHome → maritalStatus | 0.74 |
| hhMemberSchool → hhSize | 0.97 | ptranspObsJS → crossFearObsJS | 0.73 |
| mainTranspMode → drives | 0.94 | ptranspObsJS → busStopObsJS | 0.73 |
| tallGrassbBarrRes → treesViewBarrRes | 0.94 | distToWork → workSubdistrict | 0.73 |
| jobType → jobSector | 0.93 | homeToWorkTime → distToWork | 0.72 |
| disabNightMove → disabilityType | 0.93 | PTFreqRes → PTQualityRes | 0.72 |
| postWorkFamTasks → activityStatus | 0.92 | hhSize → kidsAtHome | 0.70 |
| age → kidsAtHome | 0.91 | hhMSTravelTime → hhMemberSchool | 0.70 |
| eduCurrentLevel → eduLevel | 0.90 | floodVulnRes → floodConcernRes | 0.70 |
| workToHomeTime → homeToWorkTime | 0.88 | sidewalkCovHome → sidewalkConHome | 0.68 |
| carPurchasePrice → hhCars | 0.87 | treesViewBarrRes → adsViewBarrRes | 0.68 |
| roadConstrRes → commConstrRes | 0.87 | ptranspObsJS → unempDuration | 0.67 |
| hlthMobImpact → healthGeneral | 0.87 | laborMobilityPattern → workToHomeTime | 0.67 |
| postWorkRoutine → personalActivities | 0.86 | workAccessEase → workToHomeTime | 0.67 |
| age → maritalStatus | 0.85 | densityLevel → workSubdistrict | 0.66 |
| landslideMobRes → landslideFreqRes | 0.85 | mobTimeActivities → mobWeekdays | 0.66 |
| postWorkRoutine → goesHomeDirectly | 0.82 | hhMemberSchool → kidsAtHome | 0.65 |
| pmCongestEdu → amCongestEdu | 0.82 | NLBarrierRes → nightLightRes | 0.65 |
| hhMSchoolAge → hhMSWalk | 0.82 | densityLevel → taxiAccessRes | 0.65 |
| floodVulnRes → mobFloodRes | 0.82 | walkNightInsec → safetyRes | 0.65 |
| workToHomeTime → walkToWork | 0.81 | housingType → hhMemberSchool | 0.64 |
| treesViewBarrRes → treesRes | 0.81 | mainTranspMode → walks | 0.64 |
| adsViewBarrRes → adsRes | 0.80 | eduRouteVuln → eduRouteSafety | 0.63 |
| postWorkRoutine → stopsForShopping | 0.79 | otherJobs → goesHomeDirectly | 0.62 |
| personalActivities → goesHomeDirectly | 0.78 | hhMSTravelTime → hhMSAccessEase | 0.62 |
| taxiInsec → harassTPexp | 0.77 | drives → weeklyFuelCost | 0.62 |
| postWorkRoutine → otherJobs | 0.76 | transpCostImpact → transpCostDaily | 0.61 |
| postWorkRoutine → postWorkFamTasks | 0.76 | housingTenure → housingType | 0.59 |
| landslideSevRes → landslideMobRes | 0.76 | hhSize → disabilityType | 0.58 |
| PTFreqRes → busWaitTimeRes | 0.75 | disabDayMove → disabNightMove | 0.58 |
| Gender | Frequency of Leaving Home (mobWeekdays) | Probability of Perceived Intensity of Sexual Harassment in Public Transport (harassTPexp) | |||||
|---|---|---|---|---|---|---|---|
| None | Very Low | Low | Moderate | High | Very High | ||
| Female | Every weekday | 36.9% | 14.1% | 18.3% | 15.9% | 10.2% | 4.7% |
| Some weekdays | 38.7% | 14.3% | 18.4% | 15.0% | 9.6% | 4.0% | |
| Does not leave home regularly | 91.8% | 1.1% | 1.3% | 4.3% | 0.9% | 0.7% | |
| Male | Every weekday | 53.1% | 15.8% | 19.9% | 6.3% | 1.5% | 3.4% |
| Some weekdays | 55.0% | 15.3% | 20.2% | 5.7% | 1.3% | 2.6% | |
| Does not leave home regularly | 93.5% | 1.7% | 1.7% | 1.2% | 0.9% | 1.1% | |
| Commute Duration to Work (homeToWorkTime) | Probability of Perceived Vulnerability (workRouteVuln) | |||||
| None | Very Low | Low | Moderate | High | Very High | |
| Short (≤15 min) | 21.8% | 11.3% | 32.7% | 20.7% | 9.2% | 4.3% |
| Moderate (16–30 min) | 13.8% | 11.5% | 31.2% | 28.0% | 11.7% | 3.8% |
| Long (31–60 min) | 14.0% | 11.1% | 27.2% | 31.1% | 12.7% | 3.8% |
| Very long (>1 h) | 12.6% | 12.9% | 24.0% | 29.6% | 12.9% | 4.8% |
Disclaimer/Publisher’s Note: The statements, opinions and data contained in all publications are solely those of the individual author(s) and contributor(s) and not of MDPI and/or the editor(s). MDPI and/or the editor(s) disclaim responsibility for any injury to people or property resulting from any ideas, methods, instructions or products referred to in the content. |
© 2025 by the authors. Licensee MDPI, Basel, Switzerland. This article is an open access article distributed under the terms and conditions of the Creative Commons Attribution (CC BY) license (https://creativecommons.org/licenses/by/4.0/).
Share and Cite
Quijada-Alarcón, J.; Maylin, A.; Rodríguez-Rodríguez, R.; Icaza, A.; Harris, A.; González-Cancelas, N. Urban Mobility and Socio-Environmental Aspects in David, Panama: A Bayesian-Network Analysis. Urban Sci. 2025, 9, 387. https://doi.org/10.3390/urbansci9090387
Quijada-Alarcón J, Maylin A, Rodríguez-Rodríguez R, Icaza A, Harris A, González-Cancelas N. Urban Mobility and Socio-Environmental Aspects in David, Panama: A Bayesian-Network Analysis. Urban Science. 2025; 9(9):387. https://doi.org/10.3390/urbansci9090387
Chicago/Turabian StyleQuijada-Alarcón, Jorge, Anshell Maylin, Roberto Rodríguez-Rodríguez, Analissa Icaza, Angelino Harris, and Nicoletta González-Cancelas. 2025. "Urban Mobility and Socio-Environmental Aspects in David, Panama: A Bayesian-Network Analysis" Urban Science 9, no. 9: 387. https://doi.org/10.3390/urbansci9090387
APA StyleQuijada-Alarcón, J., Maylin, A., Rodríguez-Rodríguez, R., Icaza, A., Harris, A., & González-Cancelas, N. (2025). Urban Mobility and Socio-Environmental Aspects in David, Panama: A Bayesian-Network Analysis. Urban Science, 9(9), 387. https://doi.org/10.3390/urbansci9090387

