A Framework for Defining and Developing Capabilities for Operations and Maintenance of Infrastructure Assets
Abstract
1. Introduction
2. Background
2.1. Challenges to Modern Transportation Networks in Smart Cities
2.2. Shifting Priorities: From New Construction to O&M
2.3. Building Capabilities Through Planning
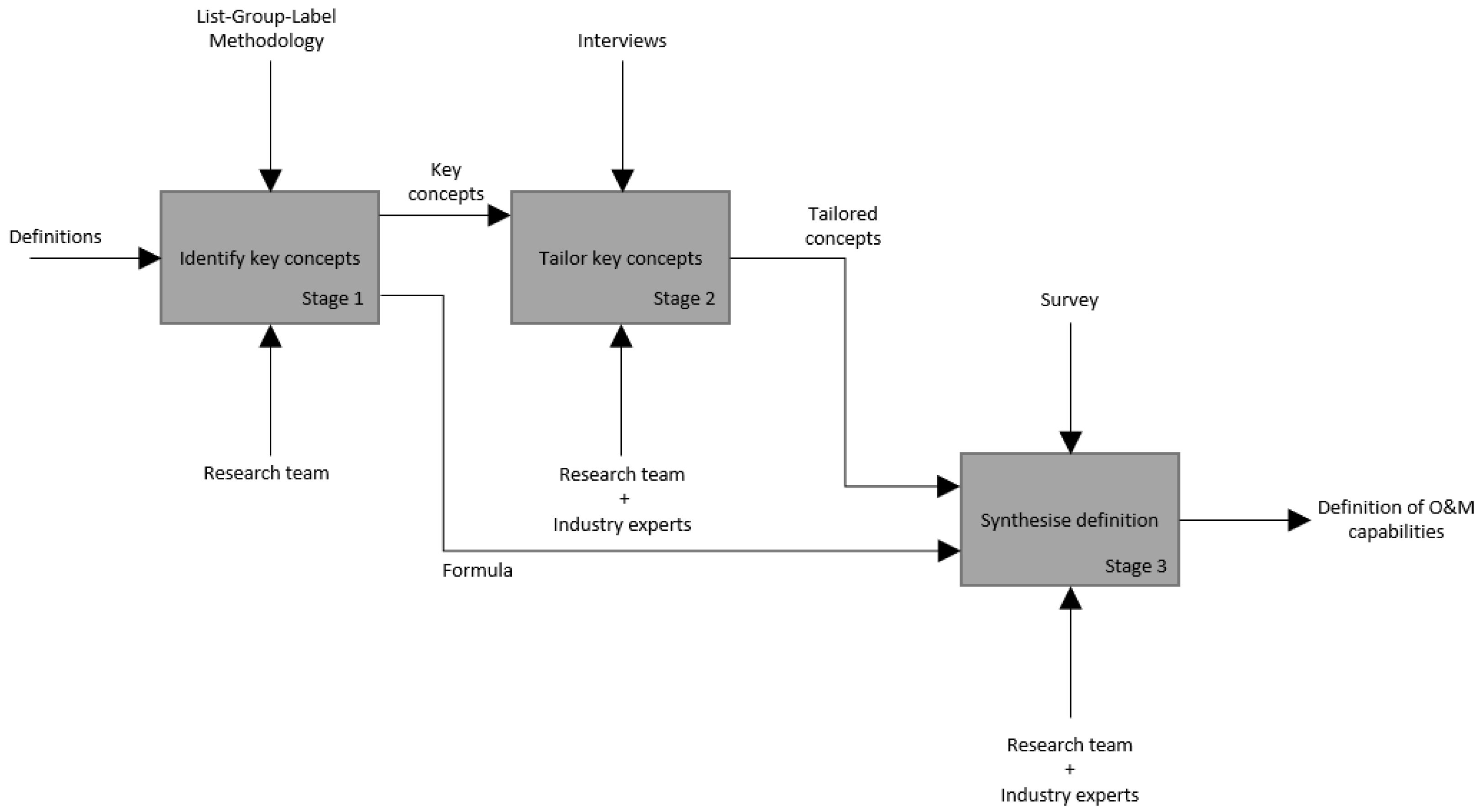
3. Materials & Methods
3.1. Identification of Key Concepts (Stage 1)
- List Phase: Individual words and word groups representing distinct concepts were extracted from each definition as the unit of analysis. The lead author conducted all coding using Excel spreadsheets to systematically document extracted concepts alongside their source definitions. Concepts were identified based on their semantic meaning within the definitional context.
- Group Phase: Extracted concepts were grouped based on logical connections and semantic similarity (i.e., concepts with similar or identical meanings were clustered together). Categories emerged inductively from the data rather than using predetermined frameworks. Grouping decisions were documented in a cleaned Excel table organising concepts into four primary groupings, with frequency analysis conducted to track concept appearance across definitions.
- Label Phase: Group labels were selected using either superordinate concepts or same-level concepts that best represented the clustered items. Label selection was documented through systematic analysis of constituent concepts within each grouping.
- Quality Assurance: To ensure consistency and validity, the resulting categorization was subsequently validated through consultation with industry experts during the interview phase of the study. This expert validation served as a reasoned alternative to traditional inter-rater reliability measures, given the single-coder approach.
- Documentation: Complete audit trails were maintained including: (1) original definitions table, (2) comprehensive concept extraction table, (3) cleaned groupings table, (4) frequency analysis, and (5) labelling rationale documentation.
3.2. Adaptation of Identified Concepts (Stage 2)
- Industry: Organisations which operate and maintain assets within any of the infrastructure industries, as they are all represented and interrelated in cities, and organisations which provides services or products to the infrastructure industries, i.e., supply chain, consultants, etc.
- Level of seniority within their organisations: Senior leaders.
- Years of experience in the infrastructure industry: More than 15 years (total can be more).
- Size of organisation: More than 1000 employees.
- Location: Globally dispersed group of interviewees.
3.3. Synthesis of the Findings (Stage 3)
4. Results and Analysis
4.1. Key Concepts (Stage 1)
- Grouping 1: What the capability, as defined, is compared to and/or equivalent to?
- Grouping 2: What the capability enables?
- Grouping 3: What the capability consists of?
- Grouping 4: What is the capability’s purpose?
- CD…definition of capability
- CE…capability equivalent
- CT…tasks enabled by capability
- CC…components of capability
- CP…purpose of capability
4.2. Adaptation of Concepts (Stage 2)
4.3. Findings (Stage 3)
- The concept must be defined using primitive and derived terms to determine that the terms are assumed to be known by the reader.
- Formal conceptual definitions should not violate the uniqueness virtue of “good” theory.
- … definitions should include only unambiguous and non-vague terms.
- … definitions should use as few terms as possible to convey the essence of the concept.
- … definition should be as consistent as possible inside the generic academic field as well within the theory.
- New formal conceptual definitions should not expand current definitions to make them less precise and broader.
- … definitions should not contain new hypotheses.
- Empirical tests validity should be performed only after the formal conceptual definition passes the first seven rules.
5. Discussion
5.1. Positioning Within Existing Capability Frameworks
5.2. Methodological Contributions
5.3. Balancing Comprehensiveness and Simplicity
5.4. Limitations and Generalizability
6. Conclusions
Author Contributions
Funding
Institutional Review Board Statement
Informed Consent Statement
Data Availability Statement
Conflicts of Interest
Appendix A. Interview Guide
- Length: 45–60 min
- Primary goal:
- ○
- to gather insights,
- ○
- to validate key concepts for the O&M disciplines and
- ○
- discuss them in the context of O&M.
- Informed consent
- Procedure:
- ○
- 1:1. interview
- Confidentiality:
- ○
- no additional profiling,
- ○
- anonymous data storage in compliance with relevant privacy regulations.
- Question: Would you like to participate in this interview?
- Interview
- 2.
- Question: What does the term “organisational capabilities” (OC) mean to you?
- How do you employ them in your organisation?
- 3.
- Question: How do you acquire OCs in your organisation?
- Is there a formal way? Is it standardised?
- Who and how decides on what OC will get acquired?
- Who advises what will get acquired?
- Is there a gap/misunderstanding about requirements for OCs between different hierarchical levels, or horizontally?
- Do you collaborate with other departments?
- Is each department a small company?
- Do you employ scenarios, when deciding what to acquire?
- 4.
- Question: Do you define goals for each capability before you acquire it?
- Do you and how do you measure the success of the capability, i.e., how well you are achieving the goals?
- What happens if it doesn’t achieve it?
- 5.
- Question: How do you decide a certain capability is surplus and how do you remove it?
- 6.
- Question: Imagine you have a capability which is good enough already, and a new piece of technology comes along, which promises even better returns—do you upgrade it? Or does it get put in the plan for future?
- 7.
- Question: Is there a running plan/a schedule which lists all capability acquisitions to happen in the future?
- 8.
- Question: What do you think of when you hear the term “Power” in the O&M context?
- 9.
- Question: What do you think of when you hear the term “Task” in the O&M context?
- 10.
- Question: What do you think of when you hear the term “Resources” in the O&M context?
- 11.
- Question: What do you think of when you hear the term “Outcomes” in the O&M context?
References
- Gupta, A.; Panagiotopoulos, P.; Bowen, F. Towards a Capabilities Approach to Smart City Management. In Electronic Government; Janssen, M., Axelsson, K., Glassey, O., Klievink, B., Krimmer, R., Lindgren, I., Parycek, P., Scholl, H.J., Trutnev, D., Eds.; Lecture Notes in Computer Science; Springer International Publishing: Cham, Switzerland, 2017; Volume 10428, pp. 25–35. ISBN 978-3-319-64676-3. [Google Scholar]
- Too, E.G. Capability Model to Improve Infrastructure Asset Performance. J. Constr. Eng. Manag. 2012, 138, 885–896. [Google Scholar] [CrossRef][Green Version]
- ISO 704:2022; Terminology Work—Principles and Methods. ISO International Standards Organisation: Geneva, Switzerland, 2022.
- Henshaw, M.J.D.C.; Lister, P.; Harding, A.D.; Kemp, D.; Daw, A.J.; Farncombe, A.; Touchin, M. Capability Engineering—An Analysis of Perspectives. INCOSE Int. Symp. 2011, 21, 712–727. [Google Scholar] [CrossRef]
- Papazoglou, A. Capability-Based Planning with TOGAF and ArchiMate; University of Twente: Enschede, The Netherlands, 2014. [Google Scholar]
- Cosic, R.; Shanks, G.; Maynard, S.B. A Business Analytics Capability Framework. Australas. J. Inf. Syst. 2015, 19. [Google Scholar] [CrossRef]
- Zawislak, P.A.; Cherubini Alves, A.; Tello-Gamarra, J.; Barbieux, D.; Reichert, F.M. Innovation Capability: From Technology Development to Transaction Capability. J. Technol. Manag. Innov. 2012, 7, 14–27. [Google Scholar] [CrossRef]
- Michell, V. A Focused Approach to Business Capability. In Proceedings of the First International Symposium on Business Modeling and Software Design, Sofia, Bulgaria, 27–28 July 2011; pp. 105–113. [Google Scholar]
- Lindbom, H.; Tehler, H.; Eriksson, K.; Aven, T. The Capability Concept—On How to Define and Describe Capability in Relation to Risk, Vulnerability and Resilience. Reliab. Eng. Syst. Saf. 2015, 135, 45–54. [Google Scholar] [CrossRef]
- Alkhaleel, B.A.; Liao, H.; Sullivan, K.M. Model and Solution Method for Mean-Risk Cost-Based Post-Disruption Restoration of Interdependent Critical Infrastructure Networks. Comput. Oper. Res. 2022, 144, 105812. [Google Scholar] [CrossRef]
- ASCE. A Comprehensive Assessment of America’s Infrastructure—2021 Report Card for America’s Infratructure; American Society of Civil Engineers: Reston, VA, USA, 2020; p. 169. [Google Scholar]
- Thacker, S.; Adshead, D.; Fay, M.; Hallegatte, S.; Harvey, M.; Meller, H.; O’Regan, N.; Rozenberg, J.; Watkins, G.; Hall, J.W. Infrastructure for Sustainable Development. Nat. Sustain. 2019, 2, 324–331. [Google Scholar] [CrossRef]
- Van Den Boomen, M.; Schoenmaker, R.; Wolfert, A.R.M. A Life Cycle Costing Approach for Discounting in Age and Interval Replacement Optimisation Models for Civil Infrastructure Assets. Struct. Infrastruct. Eng. 2018, 14, 1–13. [Google Scholar] [CrossRef]
- Duclos, C. Infrastructure Investment as a True Portfolio Diversifier. J. Priv. Equity 2019, 23, 30–38. [Google Scholar] [CrossRef]
- Modarres, A.; Dierwechter, Y. Infrastructure and the Shaping of American Urban Geography. Cities 2015, 47, 81–94. [Google Scholar] [CrossRef]
- Sjölund, A.; Autret, Y.; Boettcher, M.; De Bouville, J.; Georgiadis, L.E.; Hahn, E.; Hallosserie, A.; Hofland, A.; Lesigne, J.-F.; Mira, A.; et al. Promoting Ecological Solutions for Sustainable Infrastructure. Nat. Conserv. 2022, 47, 9–13. [Google Scholar] [CrossRef]
- Bowers, K.; Buscher, V.; Dentten, R.; Edwards, M.; England, J.; Enzer, M.; Parlikad, A.K.; Schooling, J. Smart Infrastructure: Getting More from Strategic Assets; Cambridge Centre for Smart Infrastructure and Construction: Cambridge, UK, 2017. [Google Scholar]
- Brown, R.E.; Willis, H.L. The Economics of Aging Infrastructure. IEEE Power Energy Mag. 2006, 4, 36–43. [Google Scholar] [CrossRef]
- Glendinning, S.; Hall, J.; Manning, L. Asset-Management Strategies for Infrastructure Embankments. Proc. Inst. Civ. Eng.—Eng. Sustain. 2009, 162, 111–120. [Google Scholar] [CrossRef]
- Bellis, R.; Osborne, B.; Davis, S.L. Repair Priorities 2019; Transportation for America: Washington, DC, USA, 2019; p. 46. [Google Scholar]
- Kumar, U.D.; Chattopadhyay, G.; Pannu, H.S. Total Cost of Ownership for Railway Assets: A Case Study on BOXN Wagons of Indian Railways. In Proceedings of the Fifth Asia Pacific Industrial Engineering and Management Systems Conference 2004, Gold Coast, Australia, 12–15 December 2004; pp. 1–15. [Google Scholar]
- Vanelslander, T.; Roumboutsos, A.; Pantelias, A. Editorial: Understanding Funding and Financing of Transportation Infrastructure. Eur. J. Transp. Infrastruct. Res. 2018, 18, 475–480. [Google Scholar] [CrossRef]
- Ferrari, M.; Giovannini, A.; Pompei, M. The Challenge of Infrastructure Financing. Oxf. Rev. Econ. Policy 2016, 32, 446–474. [Google Scholar] [CrossRef]
- ASCE. Failure to Act: Economic Impacts of Status Quo Investment Across Infrastructure Systems; American Society of Civil Engineers: Reston, VA, USA, 2021; p. 21. [Google Scholar]
- Chester, M.V.; Underwood, B.S.; Samaras, C. Keeping Infrastructure Reliable under Climate Uncertainty. Nat. Clim. Change 2020, 10, 488–490. [Google Scholar] [CrossRef]
- Sherif, A. Change in Remote Work Trends Due to COVID-19 in the United States in 2020. Available online: https://www.statista.com/statistics/1122987/change-in-remote-work-trends-after-covid-in-usa/ (accessed on 8 October 2025).
- Barbieri, D.M.; Lou, B.; Passavanti, M.; Hui, C.; Hoff, I.; Lessa, D.A.; Sikka, G.; Chang, K.; Gupta, A.; Fang, K.; et al. Impact of COVID-19 Pandemic on Mobility in Ten Countries and Associated Perceived Risk for All Transport Modes. PLoS ONE 2021, 16, e0245886. [Google Scholar] [CrossRef] [PubMed]
- Xu, L.; Yang, S.; Chen, J.; Shi, J. The Effect of COVID-19 Pandemic on Port Performance: Evidence from China. Ocean Coast. Manag. 2021, 209, 105660. [Google Scholar] [CrossRef] [PubMed]
- Abadie, R.; Brake, J.; Welsh, Y. Global Infrastructure Trends: The Global Forces Shaping the Future of Infrastructure; PricewaterhouseCoopers (PwC): UK, 2020. [Google Scholar]
- Alessandretti, L.; Natera Orozco, L.G.; Saberi, M.; Szell, M.; Battiston, F. Multimodal Urban Mobility and Multilayer Transport Networks. Environ. Plan. B Urban Anal. City Sci. 2023, 50, 2038–2070. [Google Scholar] [CrossRef]
- Elassy, M.; Al-Hattab, M.; Takruri, M.; Badawi, S. Intelligent Transportation Systems for Sustainable Smart Cities. Transp. Eng. 2024, 16, 100252. [Google Scholar] [CrossRef]
- Bešinović, N. Resilience in Railway Transport Systems: A Literature Review and Research Agenda. Transp. Rev. 2020, 40, 457–478. [Google Scholar] [CrossRef]
- Ganin, A.A.; Kitsak, M.; Marchese, D.; Keisler, J.M.; Seager, T.; Linkov, I. Resilience and Efficiency in Transportation Networks. Sci. Adv. 2017, 3, e1701079. [Google Scholar] [CrossRef] [PubMed]
- O’Brien, S.; MacAskill, K. Pandemic Response in the Energy Sector and Impacts for Infrastructure Resilience Management. Proc. Inst. Civ. Eng.—Eng. Sustain. 2023, 176, 72–81. [Google Scholar] [CrossRef]
- Petrov, A.I.; Petrova, D.A. Sustainability of Transport System of Large Russian City in the Period of COVID-19: Methods and Results of Assessment. Sustainability 2020, 12, 7644. [Google Scholar] [CrossRef]
- Kim, J.; Estrada, G.; Jinjarak, Y.; Park, D.; Tian, S. ICT and Economic Resilience during COVID-19: Cross-Country Analysis. Sustainability 2022, 14, 15109. [Google Scholar] [CrossRef]
- Tcholtchev, N.; Schieferdecker, I. Sustainable and Reliable Information and Communication Technology for Resilient Smart Cities. Smart Cities 2021, 4, 156–176. [Google Scholar] [CrossRef]
- Papadopoulou, C.-I.; Kalogiannidis, S.; Kalfas, D.; Konteos, G.; Kapageridis, I. Civil Protection in Greece’s Cities and Regions: Multi-Hazard Performance, Systemic Gaps, and a Roadmap to Integrated Urban Resilience. Urban Sci. 2025, 9, 362. [Google Scholar] [CrossRef]
- Rothballer, C.; Lam-Frendo, M.; Kim, H. Strategic Infrastructure: Steps to Operate and Maintain Infrastructure Efficiently and Effectively; World Economic Forum: Geneva, Switzerland, 2014; p. 88. [Google Scholar]
- Belli, L.; Cilfone, A.; Davoli, L.; Ferrari, G.; Adorni, P.; Di Nocera, F.; Dall’Olio, A.; Pellegrini, C.; Mordacci, M.; Bertolotti, E. IoT-Enabled Smart Sustainable Cities: Challenges and Approaches. Smart Cities 2020, 3, 1039–1071. [Google Scholar] [CrossRef]
- Onyango, M.; Merabti, S.A.; Owino, J.; Fomunung, I.; Wu, W. Analysis of Cost Effective Pavement Treatment and Budget Optimization for Arterial Roads in the City of Chattanooga. Front. Struct. Civ. Eng. 2018, 12, 291–299. [Google Scholar] [CrossRef]
- Smith, R.J. Public Facilities Management: Moving toward Crisis. Muma Bus. Rev. 2017, 1, 171–188. [Google Scholar] [CrossRef][Green Version]
- Giglio, J.M.; Friar, J.H.; Crittenden, W.F. Integrating Lifecycle Asset Management in the Public Sector. Bus. Horiz. 2018, 61, 511–519. [Google Scholar] [CrossRef]
- Taylor, M.A.P.; Philp, M.L. Investigating the Impact of Maintenance Regimes on the Design Life of Road Pavements in a Changing Climate and the Implications for Transport Policy. Transp. Policy 2015, 41, 117–135. [Google Scholar] [CrossRef]
- O’Regan, N.; Ghobadian, A. The Importance of Capabilities for Strategic Direction and Performance. Manag. Decis. 2004, 42, 292–313. [Google Scholar] [CrossRef]
- De Spiegeleire, S. Ten Trends in Capability Planning for Defence and Security. RUSI J. 2011, 156, 20–28. [Google Scholar] [CrossRef]
- Davis, P.K. Analytic Architecture for Capabilities-Based Planning, Mission-System Analysis, and Transformation; National Defense Research Institute: Santa Monica, CA, USA, 2002; p. 74. [Google Scholar]
- Shafi, K.; Elsayed, S.; Sarker, R.; Ryan, M. Scenario-Based Multi-Period Program Optimization for Capability-Based Planning Using Evolutionary Algorithms. Appl. Soft Comput. 2017, 56, 717–729. [Google Scholar] [CrossRef]
- Borzillo, L.; Dumas, P.; Fortier, M.; Hollander, H.; Imre-Millei, B.; Massie, J.; Munier, M.; Pupco, H.; Raymond, C. Threat-Based Defence Planning: Implications for Canada; Canadian Joint Operations Command (CJOC): Ottawa, Canada, 2021; p. 13. [Google Scholar]
- Dosi, G.; Faillo, M.; Marengo, L. Organizational Capabilities, Patterns of Knowledge Accumulation and Governance Structures in Business Firms: An Introduction. Organ. Stud. 2008, 29, 1165–1185. [Google Scholar] [CrossRef]
- United States Department of Defense. Guide to Capability-Based Planning. Technical Cooperation Program, Joint Systems Analysis Group Technical Panel 3. Available online: https://www.hsdl.org/c/view?docid=461818 (accessed on 11 October 2025).
- The TOGAF® Standard. The Open Group. Open Group, Reading, Berkshire, UK. 2022. Available online: https://www.opengroup.org/togaf (accessed on 11 October 2025).
- Adams, W.C. Conducting Semi-Structured Interviews. In Handbook of Practical Program Evaluation; Newcomer, K.E., Hatry, H.P., Wholey, J.S., Eds.; Wiley: Hoboken, NJ, USA, 2015; pp. 492–505. ISBN 978-1-118-89360-9. [Google Scholar]
- Guest, G.; Bunce, A.; Johnson, L. How Many Interviews Are Enough? Field Methods 2006, 18, 59–82. [Google Scholar] [CrossRef]
- Malterud, K.; Siersma, V.D.; Guassora, A.D. Sample Size in Qualitative Interview Studies: Guided by Information Power. Qual. Health Res. 2016, 26, 1753–1760. [Google Scholar] [CrossRef] [PubMed]
- Wacker, J.G. A Theory of Formal Conceptual Definitions: Developing Theory-building Measurement Instruments. J. Ops. Manag. 2004, 22, 629–650. [Google Scholar] [CrossRef]
- UK Ministry of Defence, MODAF Glossary v1.2 2008. Available online: https://assets.publishing.service.gov.uk/media/5ffdaea6d3bf7f65d3791c5e/20090304_MODAF01_2Glossary_V1_0__1-withdrawn.pdf (accessed on 11 October 2025).
- Hutchison, N. SEBoK: Capability (Glossary). International Council on Systems Engineering (INCOSE), San Diego, CA, USA, 2025. Available online: https://sebokwiki.org/wiki/Capability_(glossary) (accessed on 11 October 2025).
- US Department of War CIO DoDAF Glossary of Terms. Available online: https://dodcio.defense.gov/Library/DoD-Architecture-Framework/dodaf20_glossary/ (accessed on 11 October 2025).
- NATO, Architecture Framework, Version 4. Architecture Capability Team, 2020. Available online: https://www.nato.int/nato_static_fl2014/assets/pdf/2021/1/pdf/NAFv4_2020.09.pdf (accessed on 11 October 2025).
- Zahra, S.A.; Neubaum, D.O.; Hayton, J. What Do We Know About Knowledge Integration: Fusing Micro- and Macro-Organizational Perspectives. Acad. Manag. Ann. 2020, 14, 160–194. [Google Scholar] [CrossRef]
- Dale Stoel, M.; Muhanna, W.A. IT Capabilities and Firm Performance: A Contingency Analysis of the Role of Industry and IT Capability Type. Inf. Manag. 2009, 46, 181–189. [Google Scholar] [CrossRef]
- Helfat, C.E.; Peteraf, M.A. The Dynamic Resource-based View: Capability Lifecycles. Strateg. Manag. J. 2003, 24, 997–1010. [Google Scholar] [CrossRef]
- Winter, S.G. The Satisficing Principle in Capability Learning. Strateg. Manag. J. 2000, 21, 981–996. [Google Scholar] [CrossRef]
- Grant, R. The Resource-Based Theory of Competitive Advantage: Implications for Strategy Formulation. In Knowledge and Strategy; Elsevier: Amsterdam, The Netherlands, 1999; pp. 3–23. ISBN 978-0-7506-7088-3. [Google Scholar]
- Helfat, C.E.; Winter, S.G. Untangling Dynamic and Operational Capabilities: Strategy for the (N)ever-Changing World. Strateg. Manag. J. 2011, 32, 1243–1250. [Google Scholar] [CrossRef]
- Swink, M.; Harvey Hegarty, W. Core Manufacturing Capabilities and Their Links to Product Differentiation. Int. J. Oper. Prod. Manag. 1998, 18, 374–396. [Google Scholar] [CrossRef]
- Li, T.; Chan, Y.E. Dynamic Information Technology Capability: Concept Definition and Framework Development. J. Strateg. Inf. Syst. 2019, 28, 101575. [Google Scholar] [CrossRef]
- Asset Management—An Anatomy 2024. The Institute of Asset Management, 2024. Available online: https://theiam.org/media/5615/iam-anatomy-version-4-final.pdf (accessed on 11 October 2025).
- Curtis, J.J. Judgmental Sampling. Transplantation 2011, 91, 1320. [Google Scholar] [CrossRef] [PubMed]
- ISO 55000:2024; Asset Management—Vocabulary, Overview and Principles. International Organization for Standardization: Geneva, Switzerland, 2024.








| Round | Query | Results |
|---|---|---|
| Round 1 (R1) | capabilities (Q1) | 1,868,233 |
| Round 1 (R1) | operations maintenance (Q2) | 242,621 |
| Round 2 (R2) | capabilities + definition (Q3) | 106,002 |
| Round 2 (R2) | capabilities + operations maintenance (Q4) | 21,736 |
| Round 3 (R3) | capabilities + operations maintenance + definition (Q5) | 2952 |
| # | Definition | Source |
|---|---|---|
| 1 | Capabilities in the MODAF sense are specifically not about equipment but are a high-level specification of the enterprise’s ability. A capability is a classification of some ability—and can be specified regardless of whether the enterprise is currently able to achieve it. For example, one could define a capability “Manned Interplanetary Travel” which no-one can currently achieve, but which may be planned or aspired to. Capabilities in MODAF are not time-dependent—once defined they are persistent. It is only the Capability Requirement that changes. | [57] |
| 2 | An outcome or effect which can be achieved through use of features of a system of interest and which contributes to a desired benefit or goal. | [58] |
| 3 | The ability to achieve a desired effect under specified [performance] standards and conditions through combinations of ways and means [activities and resources] to perform a set of activities. | [59] |
| 4 | A capability is the ability to achieve a desired effect under specified standards and conditions. A capability is realised through combinations of ways and means. The ability of one or more resources to deliver a specified type of effect or a specified course of action. NOTE: The term “capability” has a number of different interpretations (especially in the military community). In NAF, the term is reserved for the specification of an ability to achieve an outcome. In that sense, it is dispositional—i.e., resources may possess a Capability even if they have never manifested that capability. The MODEM definition of Capability expresses this dispositional aspect from a set-theoretic point of view; “A Dispositional Property that is the set of all things that are capable of achieving a particular outcome”. | [60] |
| 5 | Knowledge integration is an organisational capability for creating novel combinations of different strands of knowledge, which have utility for solving organizational problems, from component knowledge sourced from within and beyond the organisation, and across time, and which derive from individual and group contributions, facilitated by both formal and social processes. | [61] |
| 6 | We defined organisational IT capabilities as complex bundles of IT-related resources, skills and knowledge, exercised through business processes, that enable firms to coordinate activities and make use of the IT assets to provide desired results. | [62] |
| 7 | An organisational capability refers to the ability of an organisation to perform a coordinated set of tasks, utilising organizational resources, for the purpose of achieving a particular end result. | [63] |
| 8 | An organisational capability is a high-level routine (or collection of routines) that, together with its implementing input flows, confers upon an organisation’s management a set of decision options for producing significant outputs of a particular type. NOTE: The term routine here means “repetitive pattern of activity” | [64] |
| 9 | A capability is the capacity for a team of resources to perform some task or activity | [65] |
| 10 | Thus, an operational capability enables a firm to perform an activity on an on-going basis using more or less the same techniques on the same scale to support existing products and services for the same customer population. | [66] |
| 11 | Improvement capability is the ability to incrementally increase manufacturing performance using existing resources. | [67] |
| 12 | Dynamic IT capability is an IT unit’s capacity to acquire, deploy, integrate, reconfigure, and transform the organisation’s IT resources for the fulfilment of business objectives. | [68] |
| 13 | Measure of capacity and the ability of an entity (system, person or organisation) to achieve its objectives Note: Asset management capabilities include processes, resources, competences and technologies to enable the effective and efficient development and delivery of asset management plans and asset life activities, and their continual improvement. | [69] |
| Grouping 1 | Grouping 2 | Grouping 3 | Grouping 4 |
|---|---|---|---|
| specification of ability | (use of) features of a system | (use what) features of a system | benefit |
| (it is an) outcome | activity | (combine) ways and means | goal |
| (it is an) effect | (realised through) ways and means | resources | effect |
| ability | (facilitated by) process | component knowledge | course of action |
| organisational capability | task | skills | outcome |
| bundles of resources, skills and knowledge | acquire, deploy, integrate, reconfigure, and transform | inputs | solve organisational problems |
| routine | techniques | results | |
| capacity | (include what) process | output | |
| measure of capacity and ability | competences | support product or service | |
| technologies | increase performance | ||
| objective |
| # | Industry | Experience (Years) | Role Title | Region | Organisational Type |
|---|---|---|---|---|---|
| Interviewee 1 | Nuclear, Roads, Rail | 30–40 | Senior Consultant/Technical information specialist | Europe/North America | Consulting |
| Interviewee 2 | Manufacturing | 15–20 | Plant manager | Europe | Operator |
| Interviewee 3 | Power | 30–40 | BIM manager | Europe | Operator |
| Interviewee 4 | Government | 20–30 | Senior Consultant | Europe/Middle East | Software vendor |
| Interviewee 5 | Manufacturing | 15–20 | Professor/Consultant | Europe | Academic |
| Interviewee 6 | Oil & Gas | 30–40 | Director of consulting/Plant manager | North America/Europe | Consulting/Operator |
| Interviewee 7 | Rail | 40+ | Head of Asset Management | Europe | Operator |
| Interviewee 8 | Rail | 15–20 | Account Manager | Middle East | Software vendor |
| Interviewee 9 | Roads | 20–30 | Data manager | Europe | Software vendor/Operator |
| Interviewee 10 | Oil & Gas | 15–20 | Senior Consultant | North America/Middle East | Software vendor |
| Interviewee 11 | Government | 30–40 | Senior Vice-President | North America | Software vendor |
| Rule | Conformance | Comment |
|---|---|---|
| Rule 1 | YES | Definiens can be inserted in place of definiendum without changing the sentence’s meaning. |
| Rule 2 | YES | Definiens are differentiated from other seemingly similar terms. |
| Rule 3 | YES | The definition is made unambiguous and non-vague through the use of modifiers. |
| Rule 4 | YES | The definition was built to use the least number of terms to convey the meaning of the concept without violating Rule 3. |
| Rule 5 | YES | The definition is consistent |
| Rule 6 | YES | The definition does not expand current definitions. |
| Rule 7 | YES | The definition does not contain new hypotheses |
| Rule 8 | YES | The definition conforms with the previous Rules and is therefore ready for empirical tests |
| # | Agree (YES/NO) | Comment | Response |
|---|---|---|---|
| Interviewee 1 | YES | / | |
| Interviewee 2 | YES | / | |
| Interviewee 3 | YES | Challenged the inclusion of the term “specification” | The term “specification” is essential to express the dispositional aspect of the capability. Through ability, we express the actual performance, whilst capability expresses the potential performance. |
| Interviewee 4 | YES | / | |
| Interviewee 5 | |||
| Interviewee 6 | YES | / | |
| Interviewee 7 | YES | It should include to term “define” and not just “perform” | We believe the term “define” is implied through “the tasks needed to ensure the reliability”, as in if you don’t define the right tasks, reliability can’t be ensured. However, we agree that implication might not be the best mechanism to ensure compliance or even awareness, therefore we have decided to add the suggestion to the definition. |
| Interviewee 8 | YES | / | |
| Interviewee 9 | YES | How does it incorporate governance? | Governance is incorporated as one of the tasks mentioned in the definition. |
| Interviewee 10 | YES | / | |
| Interviewee 11 | YES | Could leave out parts about resources and “high-level specification”, to simplify it and increase its effectiveness | Most of the definitions in the field include three or four of the elements defined in the formula. We believe leaving out parts could impact the clarity of the definition and differentiation from other similar concepts. Therefore, we decided against taking out the suggested parts. |
Disclaimer/Publisher’s Note: The statements, opinions and data contained in all publications are solely those of the individual author(s) and contributor(s) and not of MDPI and/or the editor(s). MDPI and/or the editor(s) disclaim responsibility for any injury to people or property resulting from any ideas, methods, instructions or products referred to in the content. |
© 2025 by the authors. Licensee MDPI, Basel, Switzerland. This article is an open access article distributed under the terms and conditions of the Creative Commons Attribution (CC BY) license (https://creativecommons.org/licenses/by/4.0/).
Share and Cite
Papič, D.; Maletič, D.; Klinc, R. A Framework for Defining and Developing Capabilities for Operations and Maintenance of Infrastructure Assets. Urban Sci. 2025, 9, 436. https://doi.org/10.3390/urbansci9110436
Papič D, Maletič D, Klinc R. A Framework for Defining and Developing Capabilities for Operations and Maintenance of Infrastructure Assets. Urban Science. 2025; 9(11):436. https://doi.org/10.3390/urbansci9110436
Chicago/Turabian StylePapič, Dejan, Damjan Maletič, and Robert Klinc. 2025. "A Framework for Defining and Developing Capabilities for Operations and Maintenance of Infrastructure Assets" Urban Science 9, no. 11: 436. https://doi.org/10.3390/urbansci9110436
APA StylePapič, D., Maletič, D., & Klinc, R. (2025). A Framework for Defining and Developing Capabilities for Operations and Maintenance of Infrastructure Assets. Urban Science, 9(11), 436. https://doi.org/10.3390/urbansci9110436

