Nature-Based Solutions for Urban Buildings—The Potential of Vertical Greenery: A Brief Review of Benefits and Challenges of Implementation
Abstract
1. Introduction
- (i)
- What are the environmental, social, and economic benefits of VGSs, including their role in mitigating UHI effects, improving air quality, managing stormwater, enhancing biodiversity, and reducing energy consumption?
- (ii)
- What are the key challenges and risks associated with VGSs, such as potential structural damage to buildings, plant health issues, fire hazards, and high maintenance costs?
- (iii)
- What strategies can be adopted to maximize the benefits of VGSs while minimizing their disadvantages, particularly within the framework of urban planning and sustainable development?
2. Methodology
2.1. Literature Search
2.2. Evaluation Process
2.3. Typology Breakdown
- i.
- Green façades correspond to systems that use climbing plants, which grow on a building’s façade. They can be further divided into direct and indirect green façades. In direct green façades, plants are attached directly to the building surface, using aerial roots or adhesion pads [29]. Additionally, in indirect green façades, plants are supported by structures such as cables, trellises, or meshes [37]. Additionally, green façades can be distinguished between single-skin, where plants grow directly on the wall or with minimal support, or double-skin, which have an air cavity between the plants and the wall [34].
- ii.
- Living walls, also known as green walls or vertical gardens, are more complex systems constructed using modular panels or continuous layers containing soil or artificial growing mediums [37]. They are further subdivided into modular systems (pre-vegetated panels containing soil or other growing mediums), continuous systems (based on a single support structure often using a geotextile felt system that also acts as the growing medium), and linear systems. The latter are a type of living wall systems that are characterized by the use of planter boxes, arranged one above the other in a linear fashion [29].
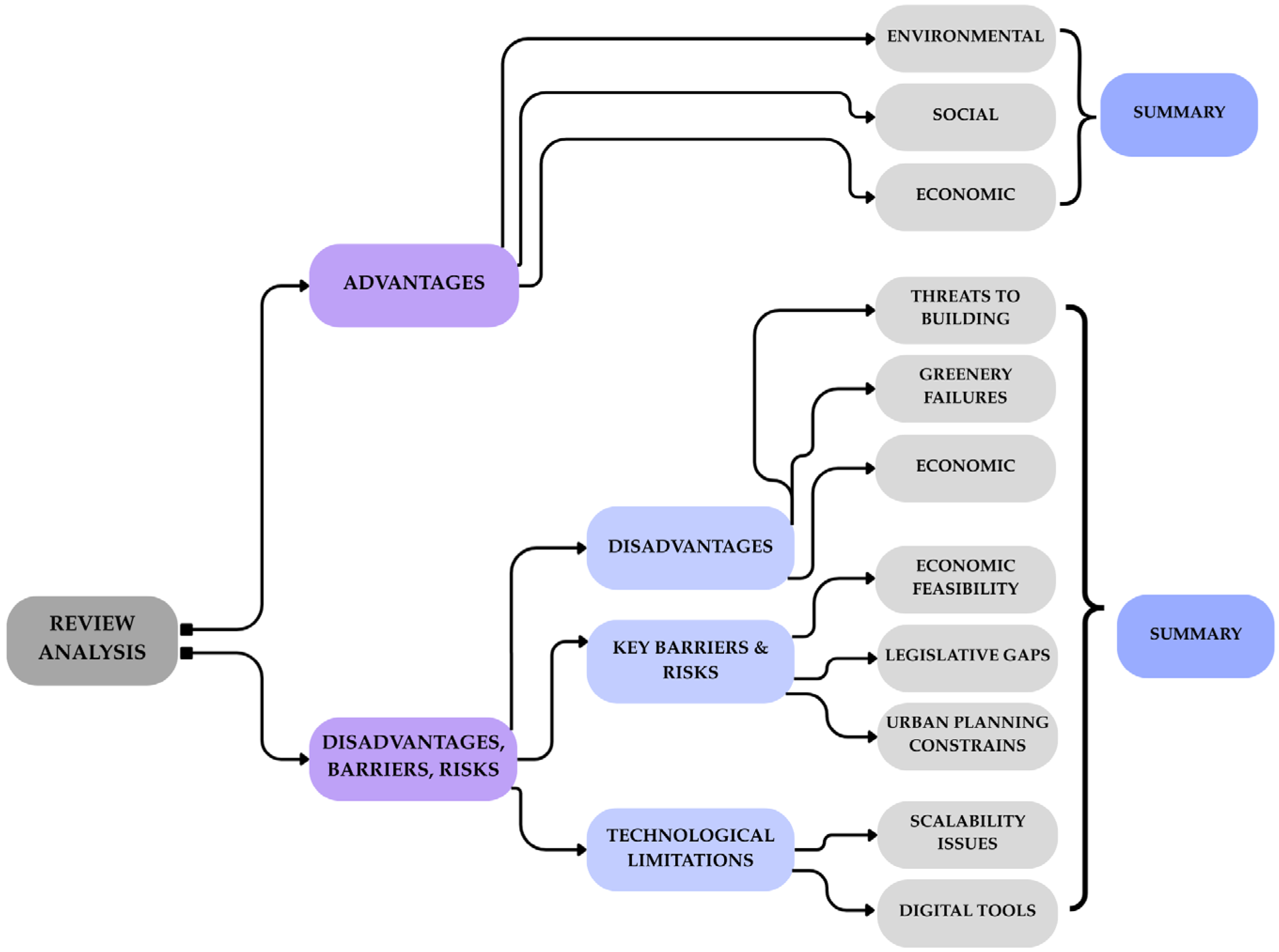
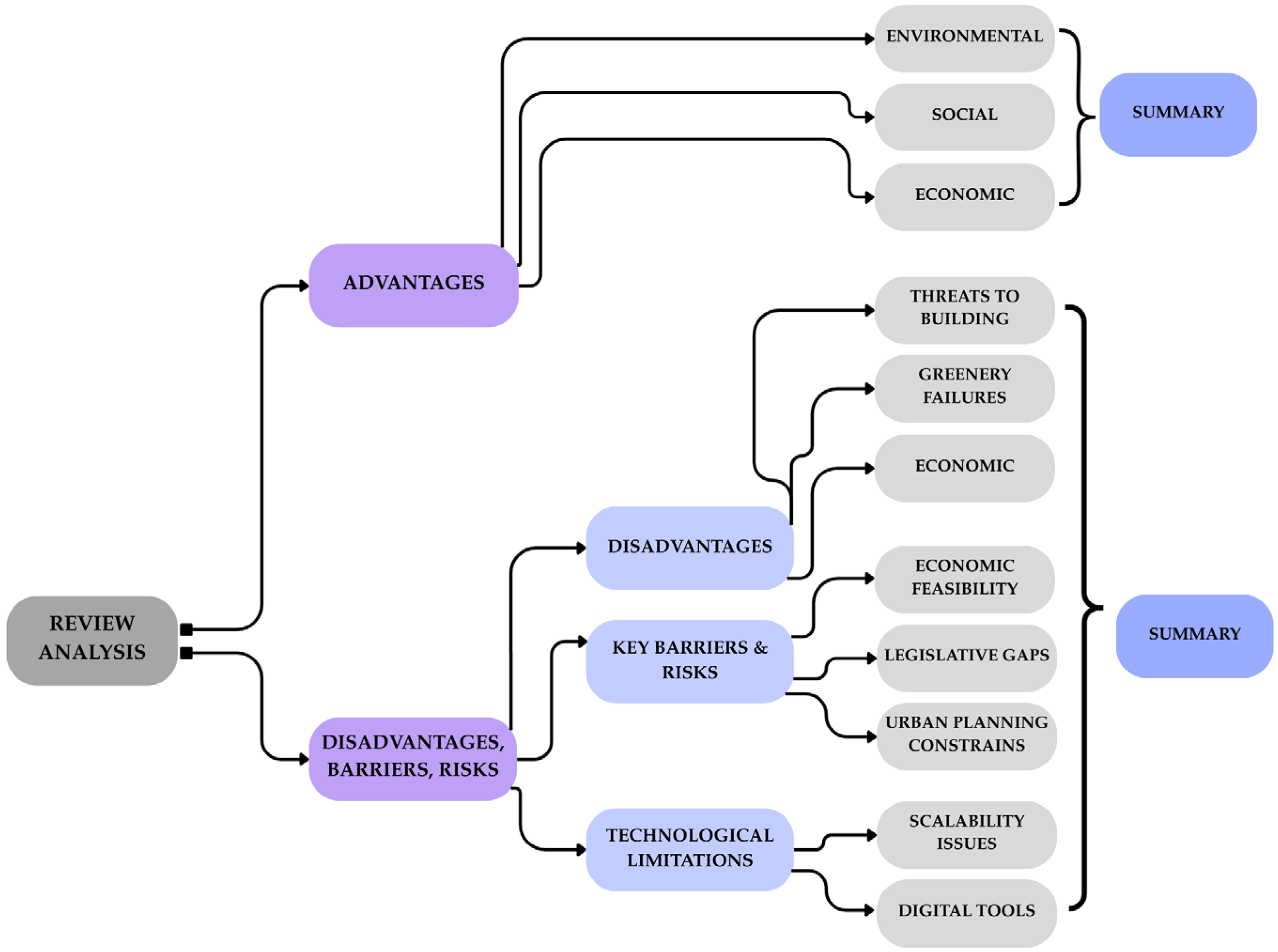
3. Review Analysis
3.1. Advantages from VGSs
3.1.1. Environmental Benefits
- i.
- Foliage protects façades from solar radiation and UV, wind, and driving rain, stabilizing near-wall moisture, as well as temperature regimes.
- ii.
- Leaf canopies capture particulate pollutants and can reduce near-façade noise; effects vary by species and morphology.
- iii.
- Systems retain stormwater (especially modular living walls), easing peak runoff and enabling reuse, as well as the support of gray water concepts in buildings.
- iv.
- Habitat provision supports urban biodiversity when native, climate-fit species are used and biomass is managed.
- v.
- Urban microclimate benefits (localized UHI mitigation and improved outdoor comfort) depend on canyon geometry, orientation, and coverage ratio.
3.1.2. Social Benefits
- i.
- Biophilic exposure and views to greenery correlate with improved well-being, stress reduction, and perceived comfort.
- ii.
- Visual amenity and green space creation enhance streetscape quality and cultural identity, especially in dense districts.
- iii.
- Shading and cooler microclimates near façades improve outdoor thermal comfort for passers-by and ground-floor users.
- iv.
- Potential noise perception benefits in traffic-exposed settings.
- v.
- Social acceptance rises with good aesthetics, clear maintenance plans, and transparent risk management (e.g., pests and fire).
3.1.3. Economic Benefits
- i.
- There is reduced HVAC energy use for heating and cooling, where the degree of reduction varies with climate, orientation, and system type.
- ii.
- Façade protection due to reduced weathering can defer maintenance and extend the service life of historic building surfaces.
- iii.
- Stormwater retention may unlock fee reductions and incentives where applicable; some cities offer green-infrastructure subsidies.
- iv.
- Property value increase and productivity gains (in office and retail buildings) are reported in several case studies.
3.1.4. Summary of the Literature Review Regarding Key Benefits of VGS
| Category | Benefits Provided | Details/Examples | References |
|---|---|---|---|
| Environmental | Air quality improvement | Removal of PMs; reduction in NO2, O3, SO2, and CO; VOC biodegradation | i.e., [39] |
| Climate regulation | Ambient/surface cooling; UHI mitigation; carbon sequestration; improved microclimates | i.e., [43] | |
| Energy efficiency | Thermal insulation; reduced heat gain/loss; energy savings | i.e., [48] | |
| Stormwater management | Rainfall interception/retention; delayed runoff; pollutant removal | i.e., [53] | |
| Biodiversity support | New habitats; vertical corridors; higher richness with thicker/more diverse vegetation | i.e., [11] | |
| Social | Noise reduction | Traffic/urban noise attenuation | i.e., [8] |
| Psychological and health benefits | Stress reduction; enhanced cognition; safety; social cohesion; restorative/biophilic effects | i.e., [65] | |
| Aesthetic and cultural value | Visual quality; sustainability awareness; educational programs | i.e., [71] | |
| Urban agriculture | Potential façade-based food production with community engagement | i.e., [73] | |
| Hygrothermal and thermal comfort (IEQ) | Improved indoor environmental quality and comfort (cooler/healthier spaces) | i.e., [70] | |
| Economic | Energy cost savings | Reduced heating/cooling loads; up to 40–60% savings reported in Mediterranean climates | i.e., [37] |
| Effective retrofitting measure while respecting heritage façade preservation | i.e., [84] | ||
| Overall reduced energy demands in various climates | i.e., [85,86] | ||
| Building durability | Protection from UV, rainfall, and thermal swings; lower maintenance/repair costs | i.e., [75] | |
| Property value and branding | Higher real-estate value; improved marketability and rental income; branding opportunities | i.e., [37] | |
| Public incentives and job creation | Tax reductions/subsidies; local employment from VGS projects | i.e., [77] | |
| Water management-related savings | Savings from stormwater/gray water management and associated fees/uses | i.e., [57] | |
| Biomass byproducts | Monetary value from pruning residues (minor relative to other benefits) | i.e., [82] | |
| Reduced sick leave and productivity gains | Better environmental conditions for residents linked to fewer absences and better work performance | i.e., [83] | |
| Minimize degradation risks | Notable fluctuations’ reduction in surface and air temperature, relative humidity, solar irradiance, and particulate matter | i.e., [87] |
3.2. Disadvantages, Key Barriers, Risks, and Limitations of VGSs
3.2.1. Disadvantages of VGSs
Threats to Building Condition and Pathology
Greenery Failures
Threats to Building Tenants
3.2.2. Key Barriers and Risks for the Successful VGS Implementation
Costs and Economic Feasibility
Legislative and Regulatory Gaps
Typological, Technical, and Urban Planning Constraints
3.2.3. Technological Limitations
Scalability Restrictions
Digital Analysis Tools of VGSs’ Integration
3.2.4. Summary of the Literature Review Regarding Disadvantages, Barriers, Risks, and Limitations of VGS
| Category | Barrier/Risk | References |
|---|---|---|
| Building condition and pathology | Wall/foundation integrity due to root penetration and growth | i.e., [90] |
| Visible scarring on masonry/wood/painted surfaces after plant removal | i.e., [89] | |
| Façade dampness due to moisture from evapotranspiration | i.e., [96] | |
| Streaking/corrosion due to moisture from irrigation/leaks | i.e., [97] | |
| Structural/local damage due to added weight and stresses in balconies | i.e., [27,94,95] | |
| Structural damage in historical buildings due to fluctuations in soil moisture changes | i.e., [92] | |
| Differential subsidence in soil and damage in the overlying masonry walls | i.e., [91] | |
| Greenery failures (plant health) | Plant stress/mortality due to irrigation faults | i.e., [31] |
| Plant health issues due to biotic (i.e., pests) and abiotic stressors (pollution, UHI, and intense sun/wind) | i.e., [36] | |
| Distorted growth (roots/canopy) due to space constraints | i.e., [46] | |
| Dehydration and uprooting due to extreme winds | i.e., [101] | |
| Degradation of the VGS due to poor material selection and maintenance, as well as material aging process | i.e., [102] | |
| Threats to building tenants (health, safety, and utility) | Interior dampness and mold due to leaks, water pooling | i.e., [90] |
| Increased fire risk due to dry biomass/“fuel ladders” | i.e., [104] | |
| Aesthetic/utility impacts due to dead patches and/or plant overgrowth | i.e., [96] | |
| Health risks due to mold, reptiles, insects in stagnant water, etc. | i.e., [98,109] | |
| Bio-debris hazards around façades and balconies due to winds | i.e., [23] | |
| Costs and economic feasibility | Significant capital expenditures, initial costs, alongside installation costs and substantial operational expenditures | i.e., [14,37,82,112,119] |
| Other interventions might be more effective for specific benefit (i.e., primary sound insulation is more cost-effective) | i.e., [116] | |
| Feasibility depends on climate, complexity, and scale | i.e., [14,59,114] | |
| Maintenance costs due to earthquake damages | i.e., [106] | |
| Increased heating costs due to reduced solar heat gains | i.e., [108] | |
| Indirect VGSs present higher overall cost-effectiveness | i.e., [9,32] | |
| Legislative and code barriers | Code gaps create indirect restrictions/uncertainty | i.e., [129] |
| Fire safety requirements by legislation | i.e., [90,104,126] | |
| National energy performance codes may not credit insulating benefits of VGS | i.e., [90,128] | |
| Typological, technical, and planning constraints | Building heterogeneity and density limit available areas | i.e., [130] |
| Variety of local building typologies linked to various underlying constructions, blocking unified large-scale implementations | i.e., [129,130] | |
| Lack of non-invasive systems to install VGS | i.e., [90,131,132,133] | |
| Conservation constraints in historic façades | i.e., [90,131,134,135] | |
| Lack of systematic maintenance protocols | i.e., [90] | |
| Technological limitations | High complexity for the evaluation of the potential of NBS solutions for larger building groups or even cities | i.e., [138] |
| Lack of standardized evaluation framework or datasets for multiscale applications | i.e., [139] | |
| Micro- to city-scale gap, predominantly single-building studies | i.e., [90,117] | |
| Robust deployment at large scale depends on UBEM/DT/BIM adoption | i.e., [90,121] |
4. Discussion
4.1. Framework of the Review Analysis Results
4.2. Policy Landscape and the Future of VGSs in Urban Built Environments
5. Conclusions
- Long-term monitoring of VGS performance in terms of durability, energy use, biodiversity, and user acceptance.
- Standardized evaluation frameworks that include environmental, social, and economic metrics, enabling more robust cost–benefit assessments.
- Fire-safety and structural testing, particularly for tall buildings and heritage façades.
- Digital tools (BIM, UBEM, and digital twins) for large-scale simulation of available surfaces, costs, benefits, and risks to inform policy.
- Policy and planning integration, including zoning, building codes, and conservation guidelines tailored to historic contexts.
- Scaling-up approaches that bridge the gap between single-building studies and city-wide implementation, to take advantage of the full climate and health co-benefits.
Author Contributions
Funding
Data Availability Statement
Conflicts of Interest
Abbreviations
| BIM | Building information modeling |
| BREEAM | Building Research Establishment Environmental Assessment Method |
| CO | Carbon monoxide |
| EEA | European environment agency |
| EPBD | Energy Performance of Buildings Directives |
| EU | European Union |
| ICC | International Code Council |
| LEED | Leadership in Energy and Environmental Design |
| NBS | Nature-based solution |
| NO2 | Nitrogen dioxide |
| PM | Particulate matter |
| SO2 | Sulfur dioxide |
| UHI | Urban heat island |
| UK | United Kingdom |
| UN | United Nations |
| US | United States |
| VGS | Vertical greenery system |
| VOC | Volatile organic compound |
References
- Negev, M.; Zohar, M.; Paz, S. Multidimensional Hazards, Vulnerabilities, and Perceived Risks Regarding Climate Change and COVID-19 at the City Level: An Empirical Study from Haifa, Israel. Urban Clim. 2022, 43, 101146. [Google Scholar] [CrossRef]
- Abubakar, I.R.; Alshammari, M.S. Urban Planning Schemes for Developing Low-Carbon Cities in the Gulf Cooperation Council Region. Habitat Int. 2023, 138, 102881. [Google Scholar] [CrossRef]
- McCarthy, M.P.; Best, M.J.; Betts, R.A. Climate Change in Cities Due to Global Warming and Urban Effects. Geophys. Res. Lett. 2010, 37, L09705. [Google Scholar] [CrossRef]
- Wang, X.; Yang, J.; Xin, J.; Yu, W.; Ren, J.; Xiao, X.; Xia, J.C. Building a Climate-Adaptative City: A Study on the Optimization of Thermal Vulnerability. J. Clean. Prod. 2025, 490, 144768. [Google Scholar] [CrossRef]
- Li, A.; Toll, M.; Bentley, R. Mapping Social Vulnerability Indicators to Understand the Health Impacts of Climate Change: A Scoping Review. Lancet Planet. Health 2023, 7, e925–e937. [Google Scholar] [CrossRef] [PubMed]
- Shoreman-Ouimet, E.; DiCairano, J.; Lachlan, K.; Burton, C.; Walters, A.; Ouimet, W.; Barrett, J. On the Brink: Examining Preemptive Indicators of Preparedness Inequity and Social Vulnerability to Climate Change Hazards in Connecticut, USA. Int. J. Disaster Risk Reduct. 2024, 101, 104276. [Google Scholar] [CrossRef]
- Turesson, K.; Pettersson, A.; de Goër de Herve, M.; Gustavsson, J.; Haas, J.; Koivisto, J.; Karagiorgos, K.; Nyberg, L. The Human Dimension of Vulnerability: A Scoping Review of the Nordic Literature on Factors for Social Vulnerability to Climate Risks. Int. J. Disaster Risk Reduct. 2024, 100, 104190. [Google Scholar] [CrossRef]
- Azkorra, Z.; Pérez, G.; Coma, J.; Cabeza, L.F.; Bures, S.; Álvaro, J.E.; Erkoreka, A.; Urrestarazu, M. Evaluation of Green Walls as a Passive Acoustic Insulation System for Buildings. Appl. Acoust. 2015, 89, 46–56. [Google Scholar] [CrossRef]
- Irga, P.J.; Torpy, F.R.; Griffin, D.; Wilkinson, S.J. Vertical Greening Systems: A Perspective on Existing Technologies and New Design Recommendation. Sustainability 2023, 15, 6014. [Google Scholar] [CrossRef]
- Ode Sang, Å.; Thorpert, P.; Fransson, A.-M. Planning, Designing, and Managing Green Roofs and Green Walls for Public Health—An Ecosystem Services Approach. Front. Ecol. Evol. 2022, 10, 804500. [Google Scholar] [CrossRef]
- Hecht, K.; Haan, L.; Wösten, H.A.B.; Hamel, P.; Swaminathan, S.; Jain, A. Rocks and Walls: Biodiversity and Temperature Regulation of Natural Cliffs and Vertical Greenery Systems. Build. Environ. 2025, 268, 112308. [Google Scholar] [CrossRef]
- Besir, A.B.; Cuce, E. Green Roofs and Facades: A Comprehensive Review. Renew. Sustain. Energy Rev. 2018, 82, 915–939. [Google Scholar] [CrossRef]
- Rupasinghe, H.T.; Halwatura, R.U. Benefits of Implementing Vertical Greening in Tropical Climates. Urban For. Urban Green 2020, 53, 126708. [Google Scholar] [CrossRef]
- Manso, M.; Teotónio, I.; Silva, C.M.; Cruz, C.O. Green Roof and Green Wall Benefits and Costs: A Review of the Quantitative Evidence. Renew. Sustain. Energy Rev. 2021, 135, 110111. [Google Scholar] [CrossRef]
- Egerlid, H.; Wang, X.; Thuvander, L.; Maiullari, D. Carbon Efficiency of Passive Cooling Measures in Future Climate Scenarios: Renovating Multi-Family Residential Buildings in a Swedish Context. Energy Build. 2025, 334, 115502. [Google Scholar] [CrossRef]
- United Nations Transforming Our World: The 2030 Agenda for Sustainable Development|Department of Economic and Social Affairs. Available online: https://sdgs.un.org/2030agenda (accessed on 25 February 2025).
- Randazzo, T.; De Cian, E.; Mistry, M.N. Air Conditioning and Electricity Expenditure: The Role of Climate in Temperate Countries. Econ. Model. 2020, 90, 273–287. [Google Scholar] [CrossRef]
- Population Reference Bureau. World Population Data Sheet; Population Reference Bureau: Washington, DC, USA, 2023. [Google Scholar]
- Yang, X.; Yao, L.; Li, M.; Cao, J.; Zhong, Q.; Peng, W.; Wu, W.; Zhou, J. How Heat Waves and Urban Microclimates Affect Building Cooling Energy Demand? Insights from Fifteen Eastern Chinese Cities. Appl. Energy 2025, 384, 125424. [Google Scholar] [CrossRef]
- Doust, M.; Bekkers, A.; Costa, J.; Shabou, S. Europe’s Cities Should Prepare for Hotter, More Hazardous Days Ahead. 2024. Available online: https://www.wri.org/insights/europe-cities-extreme-heat-climate-change (accessed on 21 July 2025).
- European Environment Agency Cooling Buildings Sustainably in Europe: Exploring the Links between Climate Change Mitigation and Adaptation, and Their Social Impacts. Available online: https://www.eea.europa.eu/publications/cooling-buildings-sustainably-in-europe/cooling-buildings-sustainably-in-europe (accessed on 25 February 2025).
- Jin, J.; Chen, W.Y.; Jia, B.; Wang, C. Cooling Effect of Urban Greenery: A Bibliometric Analysis. Urban For. Urban Green 2024, 99, 128453. [Google Scholar] [CrossRef]
- Al-Kodmany, K. Greenery-Covered Tall Buildings: A Review. Buildings 2023, 13, 2362. [Google Scholar] [CrossRef]
- International Energy Agency. Renovation of Near 20% of Existing Building Stock to Zero-Carbon-Ready by 2030 Is Ambitious but Necessary; IEA: Paris, France, 2022. [Google Scholar]
- World Economic Forum for Net Zero Cities, We Need to Revisit Our Older Buildings 2022. Available online: https://www.weforum.org/stories/2022/11/net-zero-cities-retrofit-older-buildings-cop27/ (accessed on 21 July 2025).
- European Environment Agency. Buildings and Construction; European Environment Agency: Copenhagen, Denmark, 2020. [Google Scholar]
- Wang, X.; Gard, W. Vertical Forest Engineering: Applications of Vertical Forests with Self-Growing Connections in High-Rise Buildings. Available online: https://repository.tudelft.nl/record/uuid:59d2590b-609b-4178-b2dd-960880c03994 (accessed on 21 July 2025).
- Kandel, S.; Frantzeskaki, N. Nature-Based Solutions and Buildings: A Review of the Literature and an Agenda for Renaturing Our Cities One Building at a Time. Nat.-Based Solut. 2024, 5, 100106. [Google Scholar] [CrossRef]
- Medl, A.; Stangl, R.; Florineth, F. Vertical Greening Systems—A Review on Recent Technologies and Research Advancement. Build. Environ. 2017, 125, 227–239. [Google Scholar] [CrossRef]
- Radić, M.; Brković Dodig, M.; Auer, T. Green Facades and Living Walls—A Review Establishing the Classification of Construction Types and Mapping the Benefits. Sustainability 2019, 11, 4579. [Google Scholar] [CrossRef]
- Wang, P.; Wong, Y.H.; Tan, C.Y.; Li, S.; Chong, W.T. Vertical Greening Systems: Technological Benefits, Progresses and Prospects. Sustainability 2022, 14, 12997. [Google Scholar] [CrossRef]
- Khan, I.H.; Munawer, T. A Systematic Review of Economic Sustainability of Vertical Greenery Systems for Buildings. Constr. Econ. Build. 2024, 24, 119–143. [Google Scholar] [CrossRef]
- Wang, W.; Zhou, X.; Wu, S.; Zhao, M.; Jin, Z.; Bei, K.; Zheng, X.; Fan, C. Vertical Green Wall Systems for Rainwater and Sewage Treatment. Sustainability 2024, 16, 7593. [Google Scholar] [CrossRef]
- Yan, F.; Shen, J.; Zhang, W.; Ye, L.; Lin, X. A Review of the Application of Green Walls in the Acoustic Field. Build. Acoust. 2022, 29, 295–313. [Google Scholar] [CrossRef]
- Oquendo-Di Cosola, V.; Olivieri, F.; Ruiz-García, L. A Systematic Review of the Impact of Green Walls on Urban Comfort: Temperature Reduction and Noise Attenuation. Renew. Sustain. Energy Rev. 2022, 162, 112463. [Google Scholar] [CrossRef]
- Manouchehri, M.; Santiago López, J.; Valiente López, M. Sustainable Design of Vertical Greenery Systems: A Comprehensive Framework. Sustainability 2024, 16, 3249. [Google Scholar] [CrossRef]
- Perini, K.; Rosasco, P. Cost–Benefit Analysis for Green Façades and Living Wall Systems. Build. Environ. 2013, 70, 110–121. [Google Scholar] [CrossRef]
- Safikhani, T.; Abdullah, A.M.; Ossen, D.R.; Baharvand, M. A Review of Energy Characteristic of Vertical Greenery Systems. Renew. Sustain. Energy Rev. 2014, 40, 450–462. [Google Scholar] [CrossRef]
- Tomson, M.; Kumar, P.; Barwise, Y.; Perez, P.; Forehead, H.; French, K.; Morawska, L.; Watts, J.F. Green Infrastructure for Air Quality Improvement in Street Canyons. Environ. Int. 2021, 146, 106288. [Google Scholar] [CrossRef]
- Qian, X.; Zhang, X.; Weerasuriya, A.U.; Zhai, J. Designing Green Walls to Mitigate Fine Particulate Pollution in an Idealized Urban Environment. Sustain. Cities Soc. 2024, 113, 105640. [Google Scholar] [CrossRef]
- Fonseca, F.; Paschoalino, M.; Silva, L. Health and Well-Being Benefits of Outdoor and Indoor Vertical Greening Systems: A Review. Sustainability 2023, 15, 4107. [Google Scholar] [CrossRef]
- Zhao, J.; Rao, Q.; Sun, C.; Ikram, R.M.A.; Fan, C.; Li, J.; Wang, M.; Zhang, D. A Systematic Review of the Vertical Green System for Balancing Ecology and Urbanity. Water 2024, 16, 1472. [Google Scholar] [CrossRef]
- Yungstein, Y.; Helman, D. Cooling, CO2 Reduction, and Energy-Saving Benefits of a Green-Living Wall in an Actual Workplace. Build. Environ. 2023, 236, 110220. [Google Scholar] [CrossRef]
- Vera, S.; Viecco, M.; Jorquera, H. Effects of Biodiversity in Green Roofs and Walls on the Capture of Fine Particulate Matter. Urban For. Urban Green 2021, 63, 127229. [Google Scholar] [CrossRef]
- Wang, Y.; Bakker, F.; de Groot, R.; Wörtche, H. Effect of Ecosystem Services Provided by Urban Green Infrastructure on Indoor Environment: A Literature Review. Build. Environ. 2014, 77, 88–100. [Google Scholar] [CrossRef]
- Wang, X.; Gard, W.; Borska, H.; Ursem, B.; van de Kuilen, J.W.G. Vertical Greenery Systems: From Plants to Trees with Self-Growing Interconnections. Eur. J. Wood Wood Prod. 2020, 78, 1031–1043. [Google Scholar] [CrossRef]
- Wu, Q.; Huang, Y.; Irga, P.; Kumar, P.; Li, W.; Wei, W.; Shon, H.K.; Lei, C.; Zhou, J.L. Synergistic Control of Urban Heat Island and Urban Pollution Island Effects Using Green Infrastructure. J. Environ. Manag. 2024, 370, 122985. [Google Scholar] [CrossRef]
- Detommaso, M.; Costanzo, V.; Nocera, F.; Evola, G. Evaluation of the Cooling Potential of a Vertical Greenery System Coupled to a Building through an Experimentally Validated Transient Model. Build. Environ. 2023, 244, 110769. [Google Scholar] [CrossRef]
- Cardinali, M.; Balderrama, A.; Arztmann, D.; Pottgiesser, U. Green Walls and Health: An Umbrella Review. Nat.-Based Solut. 2023, 3, 100070. [Google Scholar] [CrossRef]
- Bakhtyari, V.; Fattahi, K.; Movahed, K.; Franz, A. Investigating the Effect of Living Walls on Cooling Energy Consumption in Various Urban Microclimates, Building Heights, and Greenery Coverage Areas. Sustainability 2024, 16, 920. [Google Scholar] [CrossRef]
- Pan, L.; Wei, S.; Chu, L.M. Orientation Effect on Thermal and Energy Performance of Vertical Greenery Systems. Energy Build. 2018, 175, 102–112. [Google Scholar] [CrossRef]
- Hunter, A.M.; Williams, N.S.G.; Rayner, J.P.; Aye, L.; Hes, D.; Livesley, S.J. Quantifying the Thermal Performance of Green Façades: A Critical Review. Ecol. Eng. 2014, 63, 102–113. [Google Scholar] [CrossRef]
- Tiwary, A.; Godsmark, K.; Smethurst, J. Field Evaluation of Precipitation Interception Potential of Green Façades. Ecol. Eng. 2018, 122, 69–75. [Google Scholar] [CrossRef]
- Yang, M.; Zhang, X.; Qin, C.; Meng, F.; Long, J.; Dong, X.; Liu, Y. Enhancing Water Quality in Urban Areas: A Spatiotemporal Optimization Framework for Green-Gray Infrastructure. Water Res. 2025, 272, 122921. [Google Scholar] [CrossRef]
- De Oliveira Santos, T.D.; Pacheco, F.A.L.; Fernandes, L.F.S. A Systematic Analysis on the Efficiency and Sustainability of Green Facades and Roofs. Sci. Total Environ. 2024, 932, 173107. [Google Scholar] [CrossRef]
- Boano, F.; Caruso, A.; Costamagna, E.; Ridolfi, L.; Fiore, S.; Demichelis, F.; Galvão, A.; Pisoeiro, J.; Rizzo, A.; Masi, F. A Review of Nature-Based Solutions for Greywater Treatment: Applications, Hydraulic Design, and Environmental Benefits. Sci. Total Environ. 2020, 711, 134731. [Google Scholar] [CrossRef]
- Fowdar, H.S.; Hatt, B.E.; Breen, P.; Cook, P.L.M.; Deletic, A. Designing Living Walls for Greywater Treatment. Water Res. 2017, 110, 218–232. [Google Scholar] [CrossRef]
- Tiago, P.; Leal, A.I.; Silva, C.M. Assessing Ecological Gains: A Review of How Arthropods, Bats and Birds Benefit from Green Roofs and Walls. Environments 2024, 11, 76. [Google Scholar] [CrossRef]
- Pérez-Urrestarazu, L.; Fernández-Cañero, R.; Franco-Salas, A.; Egea, G. Vertical Greening Systems and Sustainable Cities. J. Urban Technol. 2015, 22, 65–85. [Google Scholar] [CrossRef]
- Salisbury, A.; Blanusa, T.; Bostock, H.; Perry, J.N. Careful Plant Choice Can Deliver More Biodiverse Vertical Greening (Green Façades). Urban For. Urban Green 2023, 89, 128118. [Google Scholar] [CrossRef]
- Francis, R.A.; Lorimer, J. Urban Reconciliation Ecology: The Potential of Living Roofs and Walls. J. Environ. Manag. 2011, 92, 1429–1437. [Google Scholar] [CrossRef] [PubMed]
- Treder, M.; Joedecke, V.; Schweikert, K.; Rosenkranz, P.; Ruttensperger, U.; Traynor, K. Vertical Greening Systems Serve as Effective Means to Promote Pollinators: Experimental Comparison of Vertical and Horizontal Plantings. Landsc. Urban Plan. 2024, 243, 104951. [Google Scholar] [CrossRef]
- Oquendo-Di Cosola, V.; Olivieri, F.; Olivieri, L.; Ruiz-García, L. Assessment of the Impact of Green Walls on Urban Thermal Comfort in a Mediterranean Climate. Energy Build. 2023, 296, 113375. [Google Scholar] [CrossRef]
- Van Renterghem, T. Towards Explaining the Positive Effect of Vegetation on the Perception of Environmental Noise. Urban For. Urban Green 2019, 40, 133–144. [Google Scholar] [CrossRef]
- Wei, H.; Hauer, R.J.; Sun, Y.; Meng, L.; Guo, P. Emotional Perceptions of People Exposed to Green and Blue Spaces in Forest Parks of Cities at Rapid Urbanization Regions of East China. Urban For. Urban Green 2022, 78, 127772. [Google Scholar] [CrossRef]
- Rakhshandehroo, M.; Yusof, M.J.M.; Najd, M.D. Green Façade (Vertical Greening): Benefits and Threats. Appl. Mech. Mater. 2015, 747, 12–15. [Google Scholar] [CrossRef]
- Reeves-Latour, J. La Représentation du Bien-Être en Contexte de Verdissement Urbain: Le Cas des Ruelles Vertes de L’île de Montréal. Available online: https://archipel.uqam.ca/9951/ (accessed on 8 February 2025).
- Golasz-Szolomicka, H.; Szolomicki, J. Vertical Gardens in High-Rise Buildings—Modern Form of Green Building Technology. IOP Conf. Ser. Mater. Sci. Eng. 2019, 603, 022067. [Google Scholar] [CrossRef]
- Kuo, F.E.; Bacaicoa, M.; Sullivan, W.C. Transforming Inner-City Landscapes: Trees, Sense of Safety, and Preference. Environ. Behav. 1998, 30, 28–59. [Google Scholar] [CrossRef]
- Holmgren, M.; Kabanshi, A.; Sörqvist, P. Occupant Perception of “Green” Buildings: Distinguishing Physical and Psychological Factors. Build. Environ. 2017, 114, 140–147. [Google Scholar] [CrossRef]
- Knuth, S. Seeing Green in San Francisco: City as Resource Frontier. Antipode 2016, 48, 626–644. [Google Scholar] [CrossRef]
- Nevárez-Favela, M.M.; García-Albarado, J.C.; Quevedo-Nolasco, A.; López-Pérez, A.; Bolaños-González, M.A. Perception of green infrastructure systems: Green walls and green roofs. Agrociencia 2023, 57, 1746–1759. [Google Scholar] [CrossRef]
- Skar, S.L.G.; Pineda-Martos, R.; Timpe, A.; Pölling, B.; Bohn, K.; Külvik, M.; Delgado, C.; Pedras, C.M.G.; Paço, T.A.; Ćujić, M.; et al. Urban Agriculture as a Keystone Contribution towards Securing Sustainable and Healthy Development for Cities in the Future. Blue-Green Syst. 2019, 2, 1–27. [Google Scholar] [CrossRef]
- Perini, K.; Bazzocchi, F.; Croci, L.; Magliocco, A.; Cattaneo, E. The Use of Vertical Greening Systems to Reduce the Energy Demand for Air Conditioning. Field Monitoring in Mediterranean Climate. Energy Build. 2017, 143, 35–42. [Google Scholar] [CrossRef]
- Erçin, Ç.; Usluer, B. Analysis of the Effects of Green Wall Usage on the User’s in Indoor Spaces. Amaz. Investig. 2022, 11, 234–248. [Google Scholar] [CrossRef]
- Yeang, K.; Powell, R. Designing the Ecoskyscraper: Premises for Tall Building Design. Struct. Des. Tall Spec. Build. 2007, 16, 411–427. [Google Scholar] [CrossRef]
- Irga, P.J.; Braun, J.T.; Douglas, A.N.J.; Pettit, T.; Fujiwara, S.; Burchett, M.D.; Torpy, F.R. The Distribution of Green Walls and Green Roofs throughout Australia: Do Policy Instruments Influence the Frequency of Projects? Urban For. Urban Green 2017, 24, 164–174. [Google Scholar] [CrossRef]
- Douglas, A.N.J.; Morgan, A.L.; Rogers, E.I.E.; Irga, P.J.; Torpy, F.R. Evaluating and Comparing the Green Wall Retrofit Suitability across Major Australian Cities. J. Environ. Manag. 2021, 298, 113417. [Google Scholar] [CrossRef] [PubMed]
- Shazmin, S.A.A.; Sipan, I.; Sapri, M.; Ali, H.M.; Raji, F. Property Tax Assessment Incentive for Green Building: Energy Saving Based-Model. Energy 2017, 122, 329–339. [Google Scholar] [CrossRef]
- Akinwolemiwa, O.H.; Bleil de Souza, C.; De Luca, L.M.; Gwilliam, J. Building Community-Driven Vertical Greening Systems for People Living on Less than £1 a Day: A Case Study in Nigeria. Build. Environ. 2018, 131, 277–287. [Google Scholar] [CrossRef]
- Pradhan, S.; Al-Ghamdi, S.G.; Mackey, H.R. Greywater Recycling in Buildings Using Living Walls and Green Roofs: A Review of the Applicability and Challenges. Sci. Total Environ. 2019, 652, 330–344. [Google Scholar] [CrossRef] [PubMed]
- Rosasco, P.; Perini, K. Evaluating the Economic Sustainability of a Vertical Greening System: A Cost-Benefit Analysis of a Pilot Project in Mediterranean Area. Build. Environ. 2018, 142, 524–533. [Google Scholar] [CrossRef]
- Hollands, J.; Korjenic, A. Indirect Economic Effects of Vertical Indoor Green in the Context of Reduced Sick Leave in Offices. Sustainability 2021, 13, 2256. [Google Scholar] [CrossRef]
- Yalaz, E.T.; Dişli, G. Climate-Responsive Building Façade Design: Inspirations from Historic Buildings in Semi-Cold Climate Zone. Sustain. Energy Technol. Assess. 2024, 69, 103914. [Google Scholar] [CrossRef]
- Cameron, R.W.F.; Taylor, J.; Emmett, M. A Hedera Green Façade—Energy Performance and Saving under Different Maritime-Temperate, Winter Weather Conditions. Build. Environ. 2015, 92, 111–121. [Google Scholar] [CrossRef]
- Wong, N.H.; Kwang Tan, A.Y.; Chen, Y.; Sekar, K.; Tan, P.Y.; Chan, D.; Chiang, K.; Wong, N.C. Thermal Evaluation of Vertical Greenery Systems for Building Walls. Build. Environ. 2010, 45, 663–672. [Google Scholar] [CrossRef]
- De Groeve, M.; Kale, E.; Godts, S.; Orr, S.A.; De Kock, T. Impact of Vertical Greening on Urban Microclimate and Historic Building Materials: A Meta-Analysis. Build. Environ. 2024, 253, 111365. [Google Scholar] [CrossRef]
- Vanian, V.; Rousakis, T.; Fanaradelli, T.; Voutetaki, M.; Macha, M.; Zapris, A.; Theodoridou, I.; Stefanidou, M.; Vatitsi, K.; Mallinis, G.; et al. Performance-Based Damage Quantification and Hazard Intensity Measures for Vertical Forest Systems on RC Buildings. Buildings 2025, 15, 769. [Google Scholar] [CrossRef]
- Thomsit-Ireland, F.; Essah, E.A.; Hadley, P.; Blanuša, T. The Impact of Green Facades and Vegetative Cover on the Temperature and Relative Humidity within Model Buildings. Build. Environ. 2020, 181, 107009. [Google Scholar] [CrossRef]
- Satriani, A.; Loperte, A.; Proto, M.; Bavusi, M. Building Damage Caused by Tree Roots: Laboratory Experiments of GPR and ERT Surveys. Adv. Geosci. 2010, 24, 133–137. [Google Scholar] [CrossRef]
- Giannakis, I.; Tosti, F.; Lantini, L.; Alani, A.M. Health Monitoring of Tree Trunks Using Ground Penetrating Radar. IEEE Trans. Geosci. Remote Sens. 2019, 57, 8317–8326. [Google Scholar] [CrossRef]
- Blavier, C.L.S.; Huerto-Cardenas, H.E.; Aste, N.; Del Pero, C.; Leonforte, F.; Della Torre, S. Adaptive Measures for Preserving Heritage Buildings in the Face of Climate Change: A Review. Build. Environ. 2023, 245, 110832. [Google Scholar] [CrossRef]
- Shi, F.; Meng, Q.; Pan, L.; Wang, J. Root Damage of Street Trees in Urban Environments: An Overview of Its Hazards, Causes, and Prevention and Control Measures. Sci. Total Environ. 2023, 904, 166728. [Google Scholar] [CrossRef]
- Li, Y.; Wei, M.; Hu, X. Damage Monitoring of the Planting Balcony in Vertical Greenery Buildings Using the EMI Method. Smart Mater. Struct. 2023, 32, 035038. [Google Scholar] [CrossRef]
- Li, D.; Tao, Y.; Mou, S.; Lyu, B.; Lin, W.; Zeng, C.; Li, N.; Zhang, X.; Guo, L.; Chen, Q. Investigating Planting Concrete Suitability by Evaluating the Physiological Indexes of Three Ground Cover Plants. Appl. Sci. 2022, 12, 645. [Google Scholar] [CrossRef]
- Ottelé, M.; Perini, K.; Fraaij, A.L.A.; Haas, E.M.; Raiteri, R. Comparative Life Cycle Analysis for Green Façades and Living Wall Systems. Energy Build. 2011, 43, 3419–3429. [Google Scholar] [CrossRef]
- Shahmohammad, M.; Hosseinzadeh, M.; Dvorak, B.; Bordbar, F.; Shahmohammadmirab, H.; Aghamohammadi, N. Sustainable Green Roofs: A Comprehensive Review of Influential Factors. Environ. Sci. Pollut. Res. 2022, 29, 78228–78254. [Google Scholar] [CrossRef]
- Gunawardena, K.; Steemers, K. Urban Living Walls: Reporting on Maintenance Challenges from a Review of European Installations. Archit. Sci. Rev. 2020, 63, 526–535. [Google Scholar] [CrossRef]
- Andersen, B.; Frisvad, J.C.; Søndergaard, I.; Rasmussen, I.S.; Larsen, L.S. Associations between Fungal Species and Water-Damaged Building Materials. Appl. Environ. Microbiol. 2011, 77, 4180–4188. [Google Scholar] [CrossRef]
- Dahanayake, K.C.; Chow, C.L. Moisture Content, Ignitability, and Fire Risk of Vegetation in Vertical Greenery Systems. Fire Ecol. 2018, 14, 125–142. [Google Scholar] [CrossRef]
- Ricci, A.; Guasco, M.; Caboni, F.; Orlanno, M.; Giachetta, A.; Repetto, M.P. Impact of Surrounding Environments and Vegetation on Wind Comfort Assessment of a New Tower with Vertical Green Park. Build. Environ. 2022, 207, 108409. [Google Scholar] [CrossRef]
- Reyhani, M.; Santolini, E.; Tassinari, P.; Torreggiani, D. Environmental Assessment of Design Choices of Green Walls Based for Materials Combination and Plants. Int. J. Life Cycle Assess. 2023, 28, 1078–1091. [Google Scholar] [CrossRef]
- Karunaratne, T.L.W.; Chow, C.L. Upward Fire Spread Hazard of Vertical Greenery Systems: A Comparative Study with External Thermal Insulation Composite System and Double-Skin Façade. Fire 2023, 6, 200. [Google Scholar] [CrossRef]
- Engel, T.; Werther, N. Fire Safety for Green Façades: Part 1: Basics, State-of-the-Art Research and Experimental Investigation of Plant Flammability. Fire Technol. 2024, 60, 2177–2230. [Google Scholar] [CrossRef]
- Kotzen, B.; Galea, E.R.; Mosco, S.; Wang, Z.; Ewer, J.; Jia, F. Fire Safety Risks of External Living Walls and Implications for Regulatory Guidance in England. Fire Saf. J. 2023, 139, 103816. [Google Scholar] [CrossRef]
- Welsh-Huggins, S.J.; Liel, A.B. A Life-Cycle Framework for Integrating Green Building and Hazard-Resistant Design: Examining the Seismic Impacts of Buildings with Green Roofs. Struct. Infrastruct. Eng. 2017, 13, 19–33. [Google Scholar] [CrossRef]
- Satumane, A.; Suk, J.Y. Impacts of Vertical Greening System (VGS) on Daylight Quantity and Quality in Buildings. In Proceedings of the ARCC—EAAE 2018 International Conference 2018, Philadelphia, PA, USA, 16–19 May 2018. [Google Scholar]
- Giacomello, E. Case Study: Bosco Verticale, Milan: A New Urban Forest Rises in Milan; The Council on Tall Buildings and Urban Habitat: Chicago, IL, USA, 2015; pp. 12–18. [Google Scholar]
- Behm, M.; Poh, C. Safe Design and Management of Vertical Greenery Systems. In Proceedings of the CIB W099 International Conference—Modeling & Building Health & Safety, Singapore, 10–11 September 2012. [Google Scholar]
- Green Maintainability Assessment of High-Rise Vertical Greenery Systems. Facilities 2019, 37, 1008–1047. [CrossRef]
- Talhinhas, P.; Ferreira, J.C.; Ferreira, V.; Soares, A.L.; Espírito-Santo, D.; do Paço, T.A. In the Search for Sustainable Vertical Green Systems: An Innovative Low-Cost Indirect Green Façade Structure Using Portuguese Native Ivies and Cork. Sustainability 2023, 15, 5446. [Google Scholar] [CrossRef]
- Huang, Z.; Lu, Y.; Wong, N.H.; Poh, C.H. The True Cost of “Greening” a Building: Life Cycle Cost Analysis of Vertical Greenery Systems (VGS) in Tropical Climate. J. Clean. Prod. 2019, 228, 437–454. [Google Scholar] [CrossRef]
- Meral, A.; Başaran, N.; Yalçınalp, E.; Doğan, E.; Ak, M.K.; Eroğlu, E. A Comparative Approach to Artificial and Natural Green Walls According to Ecological Sustainability. Sustainability 2018, 10, 1995. [Google Scholar] [CrossRef]
- Madushika, U.G.D.; Ramachandra, T.; Geekiyanage, D. Economic Performance of Green Walls: A Systematic Review. In Proceedings of the 10th World Construction Symposium, Colombo, Sri Lanka, 24–26 June 2022. [Google Scholar] [CrossRef]
- Manso, M.; Castro-Gomes, J. Green Wall Systems: A Review of Their Characteristics. Renew. Sustain. Energy Rev. 2015, 41, 863–871. [Google Scholar] [CrossRef]
- Wong, N.H.; Kwang Tan, A.Y.; Tan, P.Y.; Chiang, K.; Wong, N.C. Acoustics Evaluation of Vertical Greenery Systems for Building Walls. Build. Environ. 2010, 45, 411–420. [Google Scholar] [CrossRef]
- Samuel Adegoke, A.; Taiwo Gbadegesin, J.; Oluwafemi Ayodele, T.; Efuwape Agbato, S.; Bamidele Oyedele, J.; Tunde Oladokun, T.; Onyinyechukwu Ebede, E. Property Managers’ Awareness of the Potential Benefits of Vertical Greenery Systems on Buildings. Int. J. Constr. Manag. 2023, 23, 2769–2778. [Google Scholar] [CrossRef]
- Ling, T.-Y. Rethinking Greening the Building Façade under Extreme Climate: Attributes Consideration for Typo-Morphological Green Envelope Retrofit. Clean. Circ. Bioeconomy 2022, 3, 100024. [Google Scholar] [CrossRef]
- Rosasco, P. Chapter 4.4—Economic Benefits and Costs of Vertical Greening Systems. In Nature Based Strategies for Urban and Building Sustainability; Pérez, G., Perini, K., Eds.; Butterworth-Heinemann: Oxford, UK, 2018; pp. 291–306. ISBN 978-0-12-812150-4. [Google Scholar]
- Farrokhirad, E.; Rigillo, M.; Köhler, M.; Perini, K. Optimising Vertical Greening Systems for Sustainability: An Integrated Design Approach. Int. J. Sustain. Energy 2024, 43, 2411831. [Google Scholar] [CrossRef]
- Hollands, J.; Korjenic, A. Evaluation and Planning Decision on Façade Greening Made Easy—Integration in BIM and Implementation of an Automated Design Process. Sustainability 2021, 13, 9387. [Google Scholar] [CrossRef]
- Wu, Y.; Wang, H.; Wang, Z.; Ann Diehl, J.; Xue, S. Evaluating the Economic Sustainability of Commercial Complex Greening Based on Cost-Benefit Analysis: A Case Study of Singapore’s Shaw Center. Ecol. Indic. 2024, 161, 111890. [Google Scholar] [CrossRef]
- Building and Construction Authority (BCA); Housing and Development Board (HDB); Ministry of Manpower (MOM); National Environment Agency (NEA); National Parks Board (NParks); Public Utilities Board (PUB); Singapore Civil Defence Force (SCDF). A Handbook on Developing Sustainable Highrise Gardens—Bringing Greenery Skywards; National Parks Board: Singapore, 2017. [Google Scholar]
- Liberalesso, T.; Oliveira Cruz, C.; Matos Silva, C.; Manso, M. Green Infrastructure and Public Policies: An International Review of Green Roofs and Green Walls Incentives. Land Use Policy 2020, 96, 104693. [Google Scholar] [CrossRef]
- Capeluto, I.G. The Unsustainable Direction of Green Building Codes: A Critical Look at the Future of Green Architecture. Buildings 2022, 12, 773. [Google Scholar] [CrossRef]
- Knifka, W.; Karutz, R.; Zozmann, H. Barriers and Solutions to Green Facade Implementation—A Review of Literature and a Case Study of Leipzig, Germany. Buildings 2023, 13, 1621. [Google Scholar] [CrossRef]
- ICC Digital Codes Chapter 14—Exterior Walls—2021 International Building Code (IBC). Available online: https://codes.iccsafe.org/content/IBC2021P1/chapter-14-exterior-walls?utm_source=chatgpt.com (accessed on 27 February 2025).
- European Commission Energy Performance of Buildings Directive. Available online: https://energy.ec.europa.eu/topics/energy-efficiency/energy-efficient-buildings/energy-performance-buildings-directive_en (accessed on 27 February 2025).
- Theodoridou, I.; Papadopoulos, A.M.; Hegger, M. A Feasibility Evaluation Tool for Sustainable Cities—A Case Study for Greece. Energy Policy 2012, 44, 207–216. [Google Scholar] [CrossRef]
- Tsoka, S. Investigating the Relationship Between Urban Spaces Morphology and Local Microclimate: A Study for Thessaloniki. Procedia Environ. Sci. 2017, 38, 674–681. [Google Scholar] [CrossRef]
- Sofi, M.; Zhong, A.; Lumantarna, E.; Cameron, R. Addition of Green: Re-Evaluation of Building Structural Elements. In Proceedings of the Practical Responses to Climate Change Conference, Melbourne, Australia, 25–27 November 2014. [Google Scholar]
- Santi, G.; Bertolazzi, A.; Leporelli, E.; Turrini, U.; Croatto, G. Green Systems Integrated to the Building Envelope: Strategies and Technical Solution for the Italian Case. Sustainability 2020, 12, 4615. [Google Scholar] [CrossRef]
- Sciuto, G.; Cascone, S.; Evola, G.; Leone, C. Technological and performance issues in an intervention of retrofitting through greenery systems. TEMA 2019, 5, 141–154. [Google Scholar]
- Kale, E.; De Groeve, M.; Erkan, Y.; De Kock, T. Perception of Vertical Greening Applications on Historic Buildings. Heritage 2025, 8, 316. [Google Scholar] [CrossRef]
- Coombes, M.A.; Viles, H.A. Integrating Nature-Based Solutions and the Conservation of Urban Built Heritage: Challenges, Opportunities, and Prospects. Urban For. Urban Green 2021, 63, 127192. [Google Scholar] [CrossRef]
- Sternberg, T.; Viles, H.; Cathersides, A. Evaluating the Role of Ivy (Hedera helix) in Moderating Wall Surface Microclimates and Contributing to the Bioprotection of Historic Buildings. Build. Environ. 2011, 46, 293–297. [Google Scholar] [CrossRef]
- Karteris, M.; Theodoridou, I.; Mallinis, G.; Tsiros, E.; Karteris, A. Towards a Green Sustainable Strategy for Mediterranean Cities: Assessing the Benefits of Large-Scale Green Roofs Implementation in Thessaloniki, Northern Greece, Using Environmental Modelling, GIS and Very High Spatial Resolution Remote Sensing Data. Renew. Sustain. Energy Rev. 2016, 58, 510–525. [Google Scholar] [CrossRef]
- Xiao, Z.; Ge, H.; Lacasse, M.A.; Wang, L.; Zmeureanu, R. Nature-Based Solutions for Carbon Neutral Climate Resilient Buildings and Communities: A Review of Technical Evidence, Design Guidelines, and Policies. Buildings 2023, 13, 1389. [Google Scholar] [CrossRef]
- Wu, Y.; Wang, Z.; Wang, H. Vertical Greenery Systems in Commercial Complexes: Development of an Evaluation Guideline. Sustainability 2023, 15, 2551. [Google Scholar] [CrossRef]
- European Union CitiVERSE|Shaping Europe’s Digital Future. Available online: https://digital-strategy.ec.europa.eu/en/factpages/citiverse?utm_source=chatgpt.com (accessed on 26 February 2025).
- Directorate-General for Energy—EU Renovation Wave. Available online: https://energy.ec.europa.eu/topics/energy-efficiency/energy-efficient-buildings/renovation-wave_en (accessed on 26 February 2025).
- Chowdhury, M.; Hosseini, M.R.; Edwards, D.J.; Martek, I.; Shuchi, S. Comprehensive Analysis of BIM Adoption: From Narrow Focus to Holistic Understanding. Autom. Constr. 2024, 160, 105301. [Google Scholar] [CrossRef]
- Directive—EU—2024/1275—EN—EUR-Lex. Available online: https://eur-lex.europa.eu/eli/dir/2024/1275/oj/eng (accessed on 9 September 2025).
- Communication from the Commission to the European Parliament, the European Council, the Council, the European Economic And Social Committee and the Committee of the Regions the European Green Deal. 2019. Available online: https://eur-lex.europa.eu/legal-content/EN/TXT/?uri=celex:52019DC0640 (accessed on 21 July 2025).
- Biodiversity Strategy for 2030—European Commission. Available online: https://environment.ec.europa.eu/strategy/biodiversity-strategy-2030_en (accessed on 9 September 2025).
- The EU #NatureRestoration Law. Available online: https://environment.ec.europa.eu/topics/nature-and-biodiversity/nature-restoration-regulation_en (accessed on 9 September 2025).
- Regulation—2020/852—EN—Taxonomy Regulation—EUR-Lex. Available online: https://eur-lex.europa.eu/eli/reg/2020/852/oj/eng (accessed on 9 September 2025).
- New European Bauhaus: Beautiful, Sustainable, Together.—European Union. Available online: https://new-european-bauhaus.europa.eu/index_en (accessed on 9 September 2025).
- Covenant of Mayors—Eurocities 2020. Available online: https://eurocities.eu/projects/covenant-of-mayors/ (accessed on 21 July 2025).
- Why a Covenant of Mayors?|EU Covenant of Mayors. Available online: https://eu-mayors.ec.europa.eu/en/about?utm_source=chatgpt.com (accessed on 9 September 2025).
- Greenery. Available online: https://www.ura.gov.sg/Corporate/Guidelines/Development-Control/Non-Residential/SR/Greenery?utm_source=chatgpt.com (accessed on 9 September 2025).
- Savarani, S. A Review of Green Roof Laws & Policies; New York University School of Law: New York, NY, USA, 2019. [Google Scholar]







| Key Decision Parameters | |||
|---|---|---|---|
| Advantages | Disadvantages | Further Aspects and Restrictions | Technological Limitations |
| Environmental benefits | Threats to building condition and pathology | Costs | Scalability restrictions |
| Social benefits | Greenery failures | Legislative aspects | Digital integration of VGS |
| Economic benefits | Threats to building tenants | Typological and structural aspects | |
| Threat | Impact on Plant Health |
|---|---|
| Root penetration (growth/action) | Wall and foundation integrity (i.e., cracks) |
| Plant direct attachment/green layer removal | Wall and foundation integrity (i.e., lifted blocks, cracks, scarring, and plaster removal/local wetness) |
| High level of moisture (due to evapotranspiration) | Mold development/indoor and outdoor dampness/material covers damages/slow drying |
| High level of moisture (due to watering/irrigation systems) | Water leaks/water pooling/dripping water/indoor and outdoor dampness/mold development/corrosion/streaking/material covers damages |
| Soil moisture changes | Wall and foundation integrity (i.e., potential instability issues, and subsidence) |
| Soil microbial flora and organic acids | Concrete erosion |
| Additional weight and stresses (plants/planting media) | Potential instability issues (e.g., reinforced concrete planting balcony) |
| Wind | Structural integrity (i.e., cracks, collapses, blown out, and debris) |
| Threat | Impact on Plant Health |
|---|---|
| High level of moisture | Pests/degradation of planting media |
| Low level of moisture | Plant stress/dry vegetation/dead plants Wilting/vegetation gaps/degradation of planting media data |
| Improper maintenance | Overgrown vegetation/dead biomass/bio-debris/vegetation gaps/degradation of planting media/compaction |
| Inadequate space data | Data distorted vegetation growth |
| Environmental stressors (harsh sunlight and strong wind) data | Plant stress/dehydration |
| Extreme winds | Uprooting/mechanical stress/dehydration/reduced plant growth rate/wilting/bended trees/falling bio-debris |
| Threat | Impact on Plant Health |
|---|---|
| Dead plants | Aesthetics/utility/energy needs (increased during summer) |
| Overgrown vegetation | Insects/aesthetics/energy needs (increased during winter)/utility/reduced sunlight/view/living space occupation |
| High moisture level | Health issues/pests/insects/mold development |
| Fire | Safety/evacuation obstruction/chimney effect |
| Wind | Fallen objects/bio-debris/turbulence |
| Aspect | Description | Implications |
|---|---|---|
| High installation costs | Modular living walls and irrigation systems require substantial upfront investment. | Limits adoption in low-budget projects; often requires subsidies or incentives. |
| Maintenance expenses | Regular irrigation, pruning, plant replacement, and inspections are cost-intensive. | Increases life cycle costs; may discourage owners without long-term financial planning. |
| Cost–benefit uncertainty | Lack of standardized life cycle cost analyses across climates and typologies. | Investors face uncertainty about payback; weakens business cases. |
| Externalities often excluded | Ecosystem services (cooling, air quality, and health) not monetized in many feasibility studies. | Underestimation of true benefits; policy undervaluation. |
| Aspect | Gap | Impact |
|---|---|---|
| Building codes | No explicit VGS provisions | Uncertainty, delays in approval |
| Fire safety | Lack of test protocols/flammability classes | Limits use on high-rises, case-by-case approval |
| Heritage preservation | Restrictions on façade alterations | Hinders use in historic lefts |
| Planning/zoning | Absence in development procedures | Missed integration with urban greening targets |
| Incentives/policies | Few targeted subsidies (focus on roofs) | Lower economic feasibility |
| Maintenance/liability | Undefined owner responsibilities | Liability concerns, discourages adoption |
| Aspect | Gap | Impact |
|---|---|---|
| Structural load | Not all façades suitable | Safety risks, retrofit limitations |
| Orientation/microclimate | North/west façades, wind exposure | Uneven plant growth, higher failure rates |
| Design integration | Lack of standardized systems | Case-by-case customization, higher costs |
| Urban context | Limited space in dense/historic areas | Restricts large-scale implementation |
| Aspect | Gap | Impact |
|---|---|---|
| Economies of scale | High cost per m2 for small/isolated projects | Limits adoption beyond pilot buildings |
| Resource demand | Water/energy requirements increase at district scale | Stress on urban infrastructure, especially in dry climates |
| Maintenance logistics | Lack of centralized services | Inconsistent quality, high costs for dispersed projects |
| Urban planning | No city-wide integration frameworks | Fragmented deployment, missed synergies |
| Policy framework | Few municipal mandates or incentives | Reliance on voluntary or showcase projects |
| Aspect | Gap | Impact |
|---|---|---|
| Modeling accuracy | Limited simulation models for VGS (energy, microclimate, and water) | Underestimation or overestimation of benefits; weak decision support |
| BIM/urban digital twins | Poor integration of VGS modules | Difficulty in large-scale planning and performance monitoring |
| Monitoring technology | Few standardized sensors/IoT protocols | Limited real-time data for maintenance and optimization |
| Decision-support tools | Lack of user-friendly, multi-criteria platforms | Barriers for architects, planners, and municipalities |
| Data availability | Sparse long-term performance datasets | Hinders validation and policy uptake |
Disclaimer/Publisher’s Note: The statements, opinions and data contained in all publications are solely those of the individual author(s) and contributor(s) and not of MDPI and/or the editor(s). MDPI and/or the editor(s) disclaim responsibility for any injury to people or property resulting from any ideas, methods, instructions or products referred to in the content. |
© 2025 by the authors. Licensee MDPI, Basel, Switzerland. This article is an open access article distributed under the terms and conditions of the Creative Commons Attribution (CC BY) license (https://creativecommons.org/licenses/by/4.0/).
Share and Cite
Theodoridou, I.; Vatitsi, K.; Stefanidou, M.; Vanian, V.; Fanaradelli, T.; Macha, M.; Zapris, A.; Kytinou, V.; Voutetaki, M.; Rousakis, T.; et al. Nature-Based Solutions for Urban Buildings—The Potential of Vertical Greenery: A Brief Review of Benefits and Challenges of Implementation. Urban Sci. 2025, 9, 398. https://doi.org/10.3390/urbansci9100398
Theodoridou I, Vatitsi K, Stefanidou M, Vanian V, Fanaradelli T, Macha M, Zapris A, Kytinou V, Voutetaki M, Rousakis T, et al. Nature-Based Solutions for Urban Buildings—The Potential of Vertical Greenery: A Brief Review of Benefits and Challenges of Implementation. Urban Science. 2025; 9(10):398. https://doi.org/10.3390/urbansci9100398
Chicago/Turabian StyleTheodoridou, Ifigeneia, Katerina Vatitsi, Maria Stefanidou, Vachan Vanian, Theodora Fanaradelli, Makrini Macha, Adamantis Zapris, Violetta Kytinou, Maristella Voutetaki, Theodoros Rousakis, and et al. 2025. "Nature-Based Solutions for Urban Buildings—The Potential of Vertical Greenery: A Brief Review of Benefits and Challenges of Implementation" Urban Science 9, no. 10: 398. https://doi.org/10.3390/urbansci9100398
APA StyleTheodoridou, I., Vatitsi, K., Stefanidou, M., Vanian, V., Fanaradelli, T., Macha, M., Zapris, A., Kytinou, V., Voutetaki, M., Rousakis, T., Mallinis, G., & Chalioris, C. (2025). Nature-Based Solutions for Urban Buildings—The Potential of Vertical Greenery: A Brief Review of Benefits and Challenges of Implementation. Urban Science, 9(10), 398. https://doi.org/10.3390/urbansci9100398

