Abstract
Electronic waste (E-waste) is a global environmental issue and a contemporary challenge in developing countries, where implementing sustainable E-waste management policies is required to mitigate the adverse impacts of inappropriate treatment and disposal. This study assesses the environmental and human health impacts of the current E-waste management system in Yaoundé. The study then proposes an integrated E-waste management system (IEMS) with policy instruments for increased formal E-waste collection and reduced environmental impacts from informal E-waste treatment. Life cycle assessment (LCA) was utilized to identify high-impact contributing processes within the current E-waste management system (EMS) and to determine the optimum scenario for an integrated system. The system dynamics model (SDM) analysis ascertained the efficiency of the E-waste policy under the IEMS. Results show that the IEMS can reduce global warming potential, fine particulate matter formation, and human carcinogenic toxicity from one ton of E-waste treatment by 27%, 16.3%, and 34%, respectively. Regarding the policy efficiency simulation for the IEMS, the policy instrument (Policy 1), with levies on electronic appliance producers, proved environmentally efficient in reducing the quantity of informal recycling. It was also more economically viable for the recycling fund to increase formal E-waste collection and subsidize formal treatment within the context of the IEMS. The study outcome is informative for E-waste management policy planning in developing economies.
Keywords:
E-waste; sustainable development; recycling; developing countries; development policies; urban spaces JEL Classification:
C15; O21
1. Introduction
1.1. Research Background
Today, characterized by rapid technological advancements and the widespread use of electronic devices, electronic waste management has become a pressing global issue. The perpetual product innovation cycle and rising consumer demands for newer and more advanced gadgets have led to a remarkable increase in electronic waste generation with significant environmental and human health impacts due to their disposal methods. Over time, the evolution of consumption patterns has been influenced by increased living standards, industrialization, and the incorporation of science and technology into every sector of human activity [1]. Information and communication technology (ICT), which has tremendously influenced economic production, communication, and transportation through numerous electronic gadgets, is an example worth mentioning [2,3].
Commonly known as E-waste, waste electrical and electronic equipment (WEEE), or end-of-life (EoL), electronic products are electronic devices that have attained the end of their useful life span and are discarded as garbage. E-waste usually comprises various components, sub-assemblies, and consumables as part of the product at disposal [4]. The E-waste components generally contain hazardous and toxic substances that pose environmental and human health risks if not treated and appropriately discarded [5]. E-waste can be categorized based on its origins, such as medical devices, monitoring and control instruments, automatic dispensers, lighting equipment, consumer electronics, IT, toys and sports equipment, and large and small household appliances [6,7]. These devices may become defective due to technological obsolescence, malfunction or damage, high repair costs, and upgraded consumer demands [8].
Modern society now faces a phenomenal challenge in ensuring the environmentally friendly treatment and disposal of E-waste through sustainable policy implementation. According to the United Nations (UN) statistics, the global generation of E-waste ranges from 20 to 50 million metric tons (Mt) per year [9]. The 2016 global E-waste generation quantity was estimated at 44.7 million Mt, with a per capita generation of 6.1 kg. Estimates of global E-waste generation were expected to exceed 46 million Mt by 2017 and increase to 52.2 million Mt in 2021, with an annual growth rate of 3 to 4% [10].
Developing countries, predominantly low-income and lower-middle-income countries in Africa, generate comparatively smaller amounts of E-waste annually. However, these countries are highly impacted by E-waste proliferation due to inadequate E-waste management systems and insufficient treatment technologies [11,12]. Developing countries also grapple with the influx of E-waste from developed countries, usually imported as second-hand electronic equipment. A global survey on E-waste quantities and flows indicates that Africa’s average total E-waste generation is 2.9 million tons/year with a per capita generation of 2.5 kg/year. Regarding E-waste collection and recycling in Africa, 0.03 million tons/year are formally collected and recycled, accounting for only 0.9% of the annual average generation quantity [13].
Regarding national E-waste management policies, only 13 out of the 49 surveyed African countries have an instituted E-waste-related legislature or policy framework. These countries include Cote d’Ivoire, Ghana, Nigeria, Cameroon, Sao Tome and Principe, Egypt, Uganda, Rwanda, Kenya, Tanzania, Zambia, South Africa, and Madagascar. However, most of these regulatory frameworks are not enforced, and their implementation does not address specific E-waste-related issues in their corresponding socio-economic contexts [13,14]. It is, therefore, crucial to examine the E-waste related issues in specific socio-economic contexts to draw more precise conclusions and propose solutions for more sustainable E-waste management systems (EMS) in developing countries.
1.2. E-Waste Management in Cameroon
The Republic of Cameroon is a central African country in the Gulf of Guinea with a surface area of 475,400 km2. The country’s population in 2023 was 28.6 million, with a growth rate of 2.63% from 2022 [15]. As a lower-middle-income country, its sources of electronic equipment are primarily imports from manufacturing countries in Europe, Asia, and North America. E-waste management has recently become a challenge in the country, especially in urban cities with high living standards and a growing consumption of electronic goods. Information from the Ministry of Environment, Nature Protection and Sustainable Development (MINEPDED) indicates that the country imported an average of 153,900 tons of electrical and electronic equipment between 2006 and 2013 [16].
Regarding the E-waste management framework in Cameroon, the country has instituted several texts that generally address hazardous waste management within the scope of solid waste management. Urban development and environmental protection are fundamental to the national development strategy (NDS) [17]. Concerning waste management, the NDS concurs with the United Nations’ sustainable development goals (SDGs) in connection with achieving sustainable cities, enhancing urban spaces (SDG-11), and responsible consumption and production (SDG-12). The strategy also promotes climate action implementation (SDG-13) and strives to ensure sustainable life below water (SDG-13) and on land (SDG-15) relative to waste management practices in the country. Hence, the NDS aligns with the National Vision 2035, which aims to make the country an upper-middle-income economy by 2035 [18]. Consequently, several regulatory texts have been instituted to regulate environmental management and hazardous and E-waste management in the country, as shown in Table A1.
However, these regulatory texts vaguely address E-waste management and are not enforced through policy instruments to ensure environmentally safe E-waste treatment at all levels, from generation through collection to treatment and final disposal.
Regarding formal E-waste management in Cameroon, the country currently has only one formal E-waste collection company active in the capital city, Yaoundé, and the country’s economic capital, Douala. The company, Solidarité Technologique (SoliTech), is a French non-governmental organization (NGO) that is the primary operator of the Waste Electrical and Electronic Equipment Cameroon (WEEECAM) project. The company partnered with local and international NGOs to implement the WEEECAM project to set up a large-scale E-waste collection and pre-processing scheme in Cameroon. Furthermore, an economically and environmentally sound E-waste treatment system will be established in the country following the success of the project’s pilot phase, which lasted from 2017 to 2022 [19]. The company’s activities under the WEEECAM project include E-waste collection, E-waste testing and refurbishing whenever possible, E-waste pre-processing, and preparation of recovered materials for recycling [20]. Nonetheless, the company’s collection coverage remains minimal compared to Yaoundé city’s E-waste generation quantities, implying that informal E-waste treatment is predominant and requires more specific E-waste management policy instruments to control the situation better. Ultimately, Cameroon’s constant importation of some common household electronic goods, as depicted in Figure A1, plus the recent decrease in average electronic appliance life span, implies an imminent accumulation of E-waste in the long run, necessitating an improvement of the EMS [21,22].
1.3. Research Gaps
Recent studies on E-waste management have addressed issues relative to the driving factors of E-waste generation in various socio-economic contexts, E-waste generation quantities, and material composition [13,23,24]. The findings show that different socio-economic contexts portray varying E-waste generation rates, and material composition is peculiar to consumer habits and living standards in a given study area. Therefore, tackling E-waste management issues requires a context-based approach to testing hypotheses and proposing solutions [25,26,27]. Consequently, other studies have suggested more environmentally sound and economically viable options for E-waste recycling and disposal of various E-waste material components. Research findings indicate that microwave-based heating is 1.5 times more efficient than conventional electric furnace-based heating for zinc recovery in recycling alkaline batteries [28]. Regarding sustainable methods of recycling commodity plastic waste across different economic regions, mechanical recycling, characterized by less capital and resource demand, proved more suitable for developing countries [29]. Likewise, several studies have applied life cycle assessment to ascertain optimal E-waste treatment methods and final disposal options to reduce environmental pollution. The results show that increasing formal E-waste treatment amount and clearly defining the duties of all stakeholders is crucial to reducing the ecological impacts of E-waste treatment [30]. Another study confirms that complete E-waste treatment and recycling without outsourcing complex recycling processes to other geographic locations has lower potential impact with a significant reduction in acidification, photochemical oxidation, eutrophication, and non-renewable energy consumption [31]. While the contributions of these works are valuable for E-waste treatment and recycling, they are more adaptable for the treatment and recycling of isolated E-waste material components within the context of more advanced E-waste management systems. Hence, there is a study gap relative to identifying high-impact contributing processes in unregulated E-waste management systems as an avenue for devising an integrated model to enhance sustainable E-waste management.
Additionally, results from other past studies show that comparative to formal E-waste treatment, informal E-waste treatment practices result in higher environmental and human health impacts, considering air emissions and the leaching of toxic substances to soil, surface, and groundwater from the application of rudimentary methods [32,33,34]. Accordingly, subsequent studies on E-waste management policy planning have promoted the extended producer responsibility (EPR) scheme as a necessary tool to ensure sustainable E-waste management [35,36,37]. Implementing the EPR policy has achieved considerable success in developed countries by applying various policy instruments like mandatory take-back systems, deposit refund systems, and recycling rate targets, which ensure eco-friendly E-waste disposal [38,39]. Nevertheless, such take-back schemes have yet to be implemented in developing countries due to unbeaten underlying E-waste management challenges. Past studies have not pinpointed specific E-waste treatment processes in ungoverned E-waste management systems, which require intervention to formalize informal treatment and establish an integrated E-waste management system with an applicable policy instrument. Therefore, this study fills this gap by applying a context-based approach to identify the high-impact contributing processes in the unregulated E-waste management system in Yaoundé as a directive to devise an integrated model with an adapted policy instrument to increase formal E-waste collection and reduce the environmental and human health impacts of informal E-waste treatment. This study, therefore, proposes, as its novelty, a tailored integrated E-waste management model with a tested policy instrument for transitioning from an unregulated business-as-usual E-waste management system to a governed integrated system.
In Cameroon, previous studies have only quantified E-waste generation and characterized E-waste composition in major urban cities [21,40]. The primary purpose of this study is to propose an optimal scenario for an integrated E-waste management system (IEMS) with an adapted policy instrument in Yaoundé to reduce the environmental and human health impacts of the current unregulated business-as-usual (BAU) EMS. The study also gauges the efficiency of the policy instrument suited for the optimal integrated E-waste management scenario.
Based on the hypothesis that an IEMS with efficient policy instruments will increase formal E-waste collection and reduce the impacts of informal E-waste treatment, the study addresses three research questions as follows:
- What are the high-impact contributing processes of the current unregulated business-as-usual E-waste management system in Yaoundé?
- What is the optimum scenario for an integrated E-waste management system in Yaoundé?
- What policy instruments will be environmentally efficient and economically suitable for governing the proposed integrated E-waste management system?
More specifically, the study investigates these research questions via three specific objectives. Firstly, the study quantifies the BAU system’s environmental and human health impacts through a life cycle assessment (LCA) and identifies the system’s high-impact contributing processes. Secondly, an integrated E-waste management model regulating the high-impact processes is formulated and analyzed via LCA to determine the adoptable optimal scenario. Finally, a benchmark policy for the integrated model is evaluated using a system dynamics model (SDM) analysis to establish the most suitable policy instrument. The study outcome serves as a reference for planning the transition from unregulated E-waste management systems to integrated models in similar socio-economic contexts. Ultimately, the study contributes valuable information to the literature on E-waste management, especially in developing countries. Details of the applied methodologies are elaborated in the Section 2, followed by the Section 3 and Section 4.
2. Materials and Methods
2.1. Study Area
Yaoundé was chosen as the study area because it is the administrative capital of the Republic of Cameroon and one of the only two urban cities where the formal E-waste collection company, Solidarité Technologique, established the WEEECAM pilot project. The city, therefore, has a fully functional formal E-waste collection system amidst informal recyclers’ widespread e-waste treatment activities. Hence, this situation presents an ideal scenario for environmental and health impact assessment of the city’s formal and informal E-waste treatment processes. Yaoundé has 4.5 million inhabitants [41] and is marked by a tropical wet and dry climate with year-long constant temperatures ranging between 26 °C and 30 °C. The city’s geographic location, as shown in Figure 1, has seven urban municipalities and an estimated 644,143 households, with an average household size of 7 [42].
Figure 1.
Geographic location of Yaoundé City.
2.2. Data Collection and Life Cycle Inventory (LCI)
The study utilized secondary data for the life cycle assessment (LCA) and the system dynamics model (SDM) simulation. For the LCA, the annual E-waste generation for Yaoundé city was calculated from the average annual household E-waste generation quantity in Cameroon’s major urban cities [21]. The generated E-waste quantities were calculated following Equation (1) below. The calculations depict annual E-waste generation from 2018 to 2022, as shown in Table A2.
where
Ty = Total generated household E-waste per year
Ah = Annual generation quantity per household
Nh = Number of households
Regarding the life cycle assessment (LCA), secondary data were collected from the formal E-waste collection company in Yaoundé, alongside findings from previous studies on E-waste management in the city. The data obtained were utilized to determine the E-waste flows in the different collection streams and to build the life cycle scenarios. According to [43], 7.8% of the total generated E-waste in Yaoundé is often mixed with household waste and discarded at the municipal landfill site without proper prior treatment. Consequently, our study considers three collection streams for the LCA, namely, the formal, informal, and municipal solid waste (MSW) collection streams.
The formal E-waste collection quantities from 2018 to 2022 were obtained from the collection records of the WEEECAM project. A summary of the annual collection quantities is given in Table 1. The sudden increase in the collection quantities for 2020 is attributed to the effect of the COVID-19 lockdown on the people’s livelihood, coupled with the opening of two additional collection points in the city. The formal collectors observed increased decluttering of old household electronic appliances as information about collection campaigns reached more people during the lockdown. Furthermore, the coverage area for the formal collection campaigns was expanded to several other municipalities, taking advantage of the lockdown situation to increase formal collection rates. The pre-processing of collected E-waste is illustrated in Figure A2.
Table 1.
Formal collection quantities for E-waste in Yaoundé (metric tons).
As regards the MSW collection stream, the annual E-waste quantity going to landfill without prior treatment was set at 7.8% of the generated E-waste. Thus, the rest of the generated E-waste was assumed to be treated by informal collectors, as it is customary for consumers to take their defective electronic appliances to nearby electronic repairers [40]. Usually, appliances beyond repairs are eventually sold or handed to informal collectors who carry out informal pre-processing by various rudimentary methods to extract valuable E-waste material components. The E-waste collection ratio for the three collection streams was then calculated from the total E-waste generation quantity. However, due to insufficient data on the exact amounts of treated televisions, computers, and refrigerators in the informal stream, the percentage composition of the selected appliances within collected E-waste in the formal collection stream was applied to the informal and MSW collection streams for the life cycle scenario design. The collection ratios and percentage composition of selected appliances for the LCA are shown in Table 2.
Table 2.
E-waste collection ratios per collection stream.
Finally, an assessment of the E-waste treatment processes in the three collection streams was conducted to quantify the E-waste material inputs and the impacts of their output emissions from the various applied treatment processes within the scope of the LCA. The process inventory was obtained from Solidarité Technologique (SoliTech) for formal E-waste collection and treatment. For informal treatment, a site investigation was conducted at the largest informal E-waste pre-processing dumpsite in the Tsinga-Elobi neighborhood in Yaoundé. The observed processes for treating televisions, computers, and refrigerators were documented. An overview of the applied rudimentary processes is shown in Figure A3. Furthermore, the material input quantities were calculated following the data for E-waste material composition per ton of disassembled appliances, which were recorded for formally collected E-waste by SoliTech. The E-waste treatment processes across the various streams and the material input quantities are illustrated in Table 3 for the life cycle inventory.
Table 3.
Life cycle inventory.
2.3. Life Cycle Assessment of the E-Waste Treatment System in Yaoundé
For the LCA, this study considered only televisions, computers, and refrigerators to assess the impacts of the treatment processes of their component materials. The appliance selection was based on the scope of data available within the Ecoinvent database to facilitate the life cycle impact calculations. Subsequently, the LCA was conducted using the openLCA software version 1.10.3 from GreenDelta [44], loaded with the licensed Ecoinvent version 3.10 life cycle impact assessment (LCIA) methods. The Ecoinvent database was obtained from the openLCA Nexus platform [45], and the LCA was executed following the ISO 14040 series guidelines [46] by which the following elements were defined.
- Goal and scope: The goal was to identify high-impact contributing processes in the current EMS in Yaoundé and ascertain the optimal scenario for the proposed integrated E-waste management system. The scope of evaluation included E-waste collection, treatment, and disposal.
- Functional unit: The LCA evaluated the treatment of 1 Mt of E-waste following the formal, informal, and MSW collection streams within the BAU system, compared to the treatment of 1 Mt of E-waste within the IEMS.
- Life cycle impact categories: Global warming potential (GWP), human carcinogenic toxicity (HCT), and fine particulate matter formation (FPMF) were selected to evaluate environmental and human health impacts, as these are the most direct indicators in assessing these impacts.
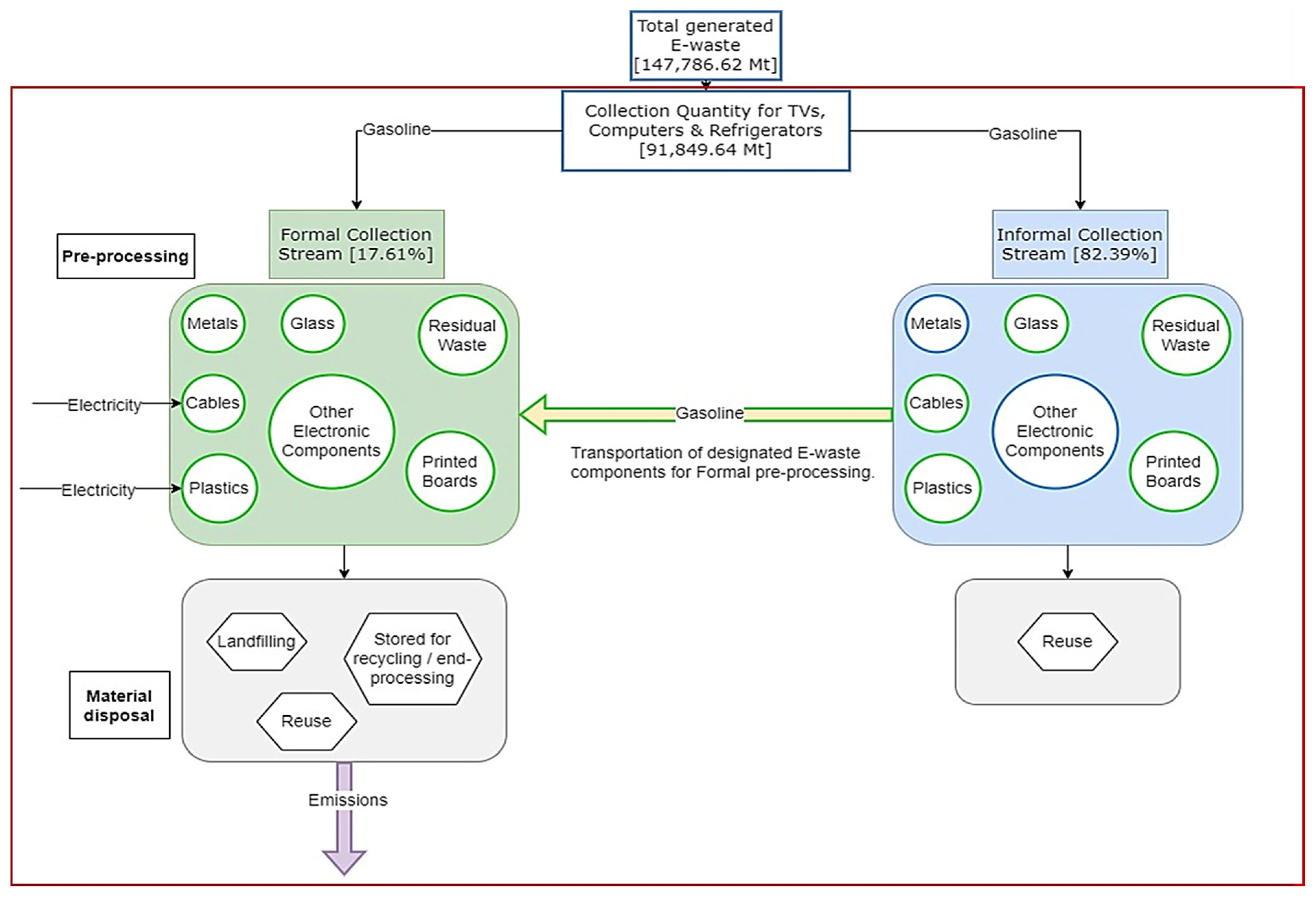
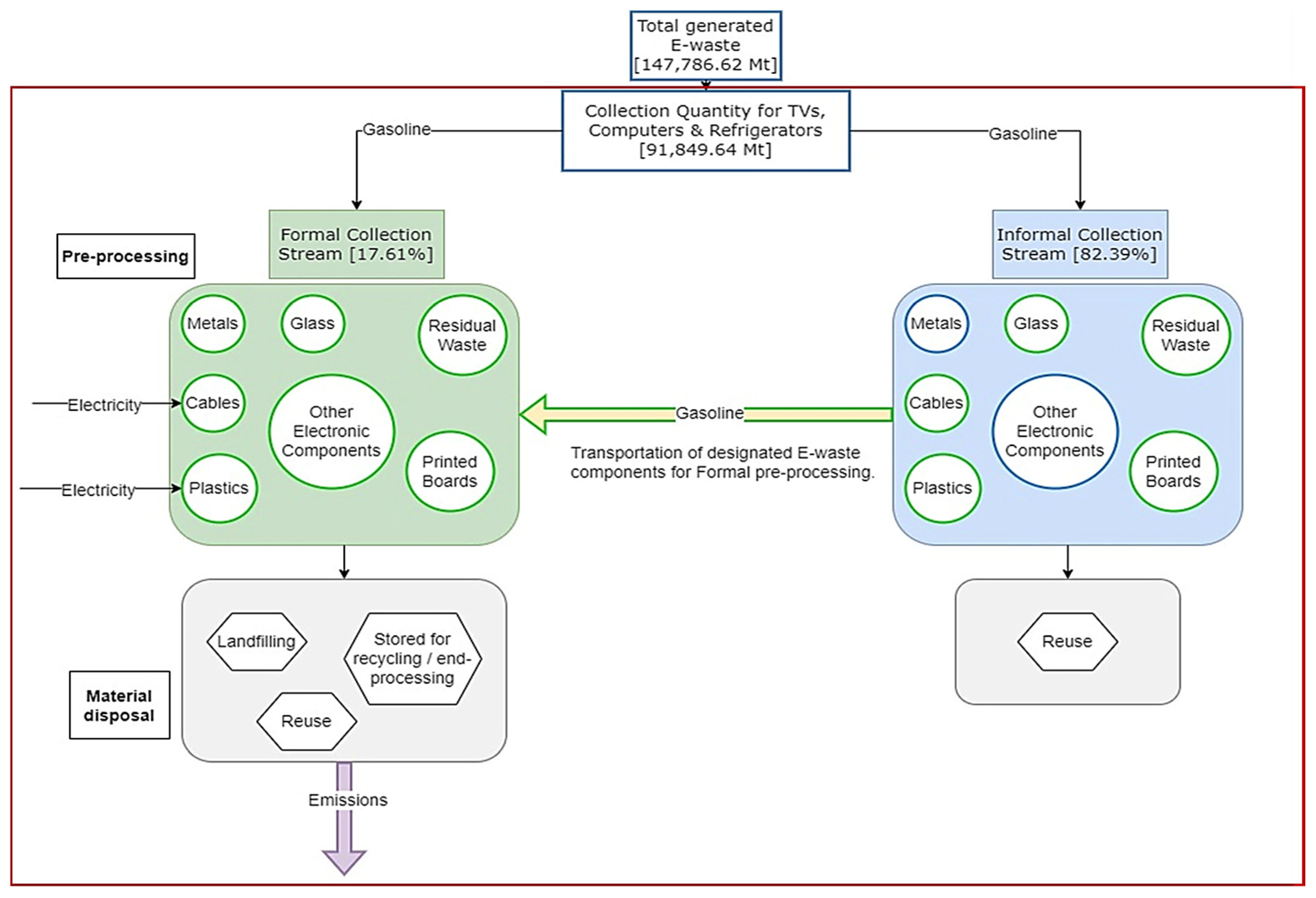
- Life cycle impact assessment method: The Recipe 2016 midpoint hierarchical impact assessment method was utilized to calculate the life cycle impacts [47]. Global scale emission factors in the Ecoinvent database were used to calculate the impacts of each unit process for the end-of-life pre-processing of televisions, computers, and refrigerators, as specific emission factors for Cameroon are unknown. The system boundaries according to the LCA scope are presented in Figure 2 and Figure 3 for the BAU system and IEMS, respectively.
Figure 2. System boundary for the BAU system LCA.
Figure 3. System boundary for the IEMS life cycle assessment.
Regarding the LCA scenarios, they were modeled based on increasing formal collection while minimizing the negative impacts of improper E-waste treatment. Given the current lack of specific E-waste management policy instruments in Cameroon, there are no set targets for improving formal collection. Hence, the collection efficiencies applied in the LCA scenarios were set at the authors’ discretion.
The current E-waste management system, termed the business-as-usual (BAU) system, was set as the base scenario compared to 3 ameliorative scenarios. The integrated E-waste management system (IEMS) was then modeled with the elimination of the MSW collection stream, as no E-waste should be mixed with household solid waste under ideal circumstances. The IEMS also formalized the high-impact processes identified within the BAU system. It allowed informal recyclers to extract only major E-waste metal components. Eventually, the rest of the E-waste material was sent to the formal collection company for further treatment under more eco-friendly conditions. The rationale behind this setting was to ensure the incorporation of informal treatment activities within the IEMS. The proportion of E-waste from the MSW collection stream was added to the formal collection stream to create the base scenario, which was then compared to 2 ameliorative scenarios. Lastly, a comparative analysis was conducted for the business-as-usual and integrated E-waste management systems to establish the optimal scenario. The scenario settings for the LCA are described in Table 4 and Table 5.
Table 4.
Scenarios for the BAU system.
Table 5.
Scenarios for the integrated E-waste management system.
2.4. Sensitivity and Uncertainty Analysis
The LCA model was tested for replicability via a sensitivity analysis to ensure the same results can be achieved following the outlined procedures. Hence, the International Reference Life Cycle Data System (ILCD) 2011 midpoint impact assessment method was applied to the LCA model. The ILCD method was chosen as it comprises the same impact categories measured in this study, using the Recipe 2016 impact assessment method. Accordingly, the impact calculation was conducted for the base scenarios applying the same input ratios and parameters for the various E-waste collection streams. The results exhibited a similar trend of impact variation with acceptable percentage margins of error compared to the impact values calculated by the Recipe 2016 impact assessment method. The sensitivity analysis results with the percentage margins of error are shown in Table 6.
Table 6.
LCA sensitivity analysis.
Additionally, to confirm the assertion that the integrated E-waste management system is more eco-friendly than the business-as-usual system, uncertainty analysis was conducted via a Monte Carlo analysis in openLCA. The geometric variation for the simulated results defined the 2.5th and 97.5th percentiles, which indicate a 95% confidence level and a probability distribution near the median value. The results of the uncertainty Monte Carlo analysis are illustrated in Figure 4.
Figure 4.
Monte Carlo analysis for uncertainty assessment.
Furthermore, the sources of data uncertainty in this study may only arise from the input parameters of the informal E-waste collection stream, owing to the assumptions made for the input material quantities. Nonetheless, the sensitivity and uncertainty analyses prove the replicability and robustness of the LCA model. More accurate results for the LCA impacts may be achieved by collecting primary data for the informal input parameters. However, this would require an extensive survey of the input material quantities at all the informal E-waste recycling dumpsites in Yaoundé, as only one dumpsite was considered in this study. Applying different input parameters in the informal collection stream will change the magnitude of the resulting LCA impact quantities. However, maintaining the same E-waste treatment processes and emission factors ensures the replication of the result analyses.
2.5. Efficiency Simulation of the Proposed IEMS Policy
In Cameroon, city dwellers often take old electronic devices to electronic repairers for fixing. However, the unrepairable appliances usually accumulate at the repairers’ shops, ready to be dismantled for material recovery or traded with informal scrap dealers [40]. Regarding similar E-waste management practices in other countries, electronic goods consumers in China can sell their old appliances to formal or informal recyclers [48]. The official processing fund policy for E-waste management prescribes subsidies for formal recycling to reduce the negative impacts of informal recycling. Considering the similarity in E-waste disposal choices for consumers in Cameroon and China, the processing fund policy in China was applied to this study’s proposed IEMS to test its efficiency for the Cameroon socio-economic context. Precisely, a system dynamics model analysis was conducted to evaluate the performance of the set policy instruments, based on their environmental and economic indicators.
The policy was reformulated as the recycling fund policy (RFP) in this study. The RFP promotes formal E-waste collection while reducing informal collection and implements E-waste recycling levies on either electronic appliance producers (importers and retailers) or consumers, directed toward subsidizing formal E-waste recycling in Yaoundé. Hence, the policy simulation entailed visualizing predicted values of E-waste quantity and monetary flows between the various stakeholders within the IEMS. The simulation utilized sales data for televisions, computers, and refrigerators in Yaoundé, obtained from the Statista database as given in Table A3.
2.5.1. Model Structure
The simulation model was built using the Vensim PLE software version 8.2.1 [49]. The software’s capacity to run multiple simulation analyses for complex dynamic systems made it a good fit for testing the policy efficiency. The model was set to represent this study’s proposed IEMS with the stakeholders depicted as the system’s stocks. Meanwhile, the stakeholders’ monetary transactions and E-waste material flux represent the system flows. The stock-flow diagram for the model simulation is illustrated in Figure 5.
Figure 5.
Stock flow diagram of the system dynamics model simulation.
Regarding the workings of the system dynamics model, each stock with its different flows constitutes an operation module within the model. Thus, the various modules were operated by mathematical equations that determined each module’s input and output flows for the overall system simulation. The calculation equations for the inputs and outputs in each module were adapted from [48], and the module operations are described as follows.
The Producer Module
Regarding applying the E-waste recycling fund policy, Equation (2) below gives the producer’s profit.
where
HASR = household appliance sales revenue
ProdL = producer’s levy
HASR is given by multiplying the number of sales (NS) for each appliance by the selling price (SP) per unit [50], while ProdL is derived from multiplying NS by the producer’s levy per unit sold (ProdL/U).
The Consumer Module
Given that electronic appliance consumers in Cameroon can sell their old household appliances to informal collectors, the consumer’s profit is given by Equation (3) below.
where
EwSR = E-waste sales revenue
ConsL = consumer’s levy
EwSR is given by multiplying the E-waste scrap market price per unit (EwSMP/U) [51] by the consumer’s number of old appliances sold to formal or informal collectors. Moreover, ConsL is derived by multiplying the number of formally collected appliances by the consumer’s levy per unit (ConsL/U).
The consumer’s levy per unit was set at the same percentage as the producer’s. This setting served to monitor the simulation patterns for the recycling fund in different scenarios where the levy is applied separately to producers and consumers.
The Scrapping Module
The scrapping module represents the rate of E-waste generation for the device life span. The formula for operating the scrapping module adapted from [52] is given in Equation (4) below.
where
HASQ = household appliance scrapping quantity
HAI = household appliance inventory
FRE = formal recovery efficiency
HASLmax = maximum household appliance service life
HASLa = actual household appliance service life
For the dynamics of E-waste scrapping, the formal recovery efficiency was set at 60% in the scenarios without levies on consumers and at 40% when levies were applied to consumers. This setting was made because formal E-waste collection is expected to decrease if consumers pay a levy to discard their old electronic products. The maximum household appliance service life (HASLmax) was set at 16 years, as recommended by [48]. Moreover, the actual household appliance service life (HASLa) was set considering the lifespan of the various electronic appliances [53]. For the HAI, the number of appliances per household was calculated from previously surveyed data on the domestic electric appliance usage trend in Cameroon [54]. Regarding the model building, it was considered that consumers would prolong the use of their electronic appliances when charged with levies for discarding E-waste. Hence, the model set a one-year shift in HASLa from l1 to l2, as shown by the following assertions:
where
HASLa = l1 if ConsL = 0
HASLa = l2 if ConsL > 0
l1 = Standard average appliance lifespan
l2 = Standard average appliance lifespan + 1 year
The Recycling Module
This module comprises the formal and informal recycling subsystems. In this study, the model aims to increase E-waste formal recycling quantity and reduce informal recycling quantity while increasing the recycling fund to subsidize formal recycling. The recycler’s profit is given by Equation (5) below for the formally collected E-waste.
where
RecP = recycler’s profit
RMSR = recycled material sales revenue
RecSub = recycler’s subsidy
RecC = recycler’s cost
RMSR is a product of recycled material quantity (RMQ) and recycled material price per unit (RMP/U). Similarly, RecSub is given by the product of formal recycled quantity (FRQ) and recycler’s subsidy per unit (RecSub/U). Lastly, RecC is given by FRQ multiplied by the recycler’s cost per unit (RecC/U).
The Recycling Fund Module
The recycling fund (RF) module is the central variable in the integrated E-waste management model. It was set as the capital repository raising funds from the levies on producers or consumers and proffering subsidies for formal E-waste recycling. The RF computation is given by Equation (6) below.
2.5.2. Policy Settings
The policy settings for the model were executed based on attributing levies and subsidy rates according to the selling price per unit for televisions, computers, and refrigerators in Yaoundé. The levy per unit sold was calculated based on the Cameroonian consumption tax rates per unit selling price for televisions, computers, and refrigerators [55]. Three scenarios were evaluated for the policy efficiency simulation. Firstly, the baseline scenario was set without policy applications. This scenario represents the BAU E-waste management system and its unregulated informal treatment sector. Accordingly, no levies or subsidies were applied. Secondly, Scenario 1 was formulated, and Policy 1 was used. Likewise, Policy 2 was applied to Scenario 2. Scenarios 1 and 2 represent the IEMS by applying policy instruments to regulate informal E-waste treatment. The scenario formulation and policy settings are described in Table 7.
Table 7.
Policy settings for the policy efficiency simulation.
2.5.3. Model Testing
The model testing was conducted according to the methods described by Bala et al., 2017 [56]. Although several methods exist for testing and improving system dynamics models, historical testing and sensitivity testing were carried out in this study to ascertain the accuracy of the model simulation.
Historical Testing
The household appliance scrapping quantity (HASQ) was simulated from the actual household appliance inventory data from 2017 to 2022. The simulated HASQ was then compared to the actual HASQ data. A similar data trend between the simulated and actual data was observed, indicating that the model was able to reproduce the observed data pattern. Additionally, a mean absolute percent error (MAPE) of 6.2%, which indicates a high accuracy of the simulated data, was calculated, as shown in Table 8. The low variance and covariance values depict unsystematic errors, implying a good prediction accuracy of the model, capable of replicating observed data patterns.
Table 8.
Historical testing (2017–2022).
Sensitivity Testing
HASQ and IRQ were also used to test the model sensitivity. Following different policy settings for the various scenarios plus the increase in household appliance service life (HASL), the model sensitivity was evaluated through observed variations in the simulated results for HASQ and the IRQ. As shown in Figure 6, the HASQ responds synchronically to the different policy settings for the various evaluated scenarios, which simultaneously induces variations in the simulated IRQ.
Figure 6.
Model sensitivity testing.
2.6. Evaluation of GWP Reductions Relative to Climate Change Mitigation
As concerns evaluating the implications of gaseous emissions on climate change, numerous factors must be considered for more comprehensive conclusions [57]. However, based on the achievable global warming potential (GWP) reduction via implementation of the IEMS, the implications for climate change can be attributed to the relationship between GWP and global temperature change via the effect of radiative forcing, which results from a cumulative greenhouse gas-induced change in atmospheric energy balance [58]. Hence, the avoided global temperature change generated by the feasible GWP reduction denotes this study’s contribution to E-waste policy planning in developing countries toward climate change mitigation.
Regarding the computation of the avoidable global temperature change, the feasible GWP reduction is calculated for the total E-waste quantity of televisions, computers, and refrigerators collected and treated according to the LCA of the BAU system and the IEMS. The calculations entailed the steps detailed below.
2.6.1. Calculation of the GWP Reduction in the BAU System and IEMS Base Scenarios
The GWP reduction is given by Equation (7) below.
where
GWPRed = global warming potential reduction
GWPBAU = global warming potential of the business-as-usual system
GWPIEMS = global warming potential of the integrated E-waste management system
2.6.2. Calculation of the Equivalent CO2 Emissions’ Radiative Forcing
The change in radiative forcing due to the increase in atmospheric greenhouse gas concentrations, as adapted from [59], is given by Equation (8) below.
where
∆RF = change in radiative forcing
= conversion factor for CO2 emissions to radiative forcing (0.0044 Watts per meter square per gigaton of CO2).
2.6.3. Temperature Change Calculation
The avoidable temperature change derived from the GWP reduction is given by Equation (9) below [60].
where
∆T = temperature change
λ = climate sensitivity parameter (usually ranges from 0.8 to 1.2 °C per W/m2).
3. Results and Discussion
3.1. High-Impact Contributing Processes to Global Warming Potential
Among the different treatment processes within the three E-waste collection streams in Yaoundé, only those in the informal and municipal waste management collection streams were identified as the most impact-contributing processes to global warming. As shown in Table 9, 91.83% of the global warming potential (GWP) resulted from gaseous waste emissions in informal E-waste treatment. The GWP quantities listed result from collecting, pre-processing, and disposing of 1 Mt of E-waste in Yaoundé. The gaseous emissions include pollutant refrigerants from the disassembly of refrigerators. The refrigerant contains hydrofluorocarbons (HFCs), infamous for their high greenhouse gas effect. Past studies also identified the flaring of HFCs within informal E-waste treatment as responsible for high contributions to global warming [8]. This assertion confirms that regulatory policy instruments must be enforced to address this phenomenon within BAU E-waste management systems. Furthermore, 7.82% of the GWP originated from the landfilling of residual waste and other pollutants contained in waste electronic devices, which are discarded alongside household waste and eventually landfilled without prior separation for proper treatment.
Table 9.
Global warming potential of E-waste treatment processes.
3.2. High-Impact Contributing Processes to Fine Particulate Matter Formation (FPMF)
Concerning air pollution, fine particulate matter (PM2.5) is one of the main precursors. FPMF was identified to result mainly from E-waste treatment processes in the informal and municipal solid waste collection streams. As shown in Table 10, 99.79% of FPMF resulted from the open burning of plastic residues from cables. This is explained by the fact that most of the electric cables dismantled from old appliances at informal E-waste treatment locations are ripped to extract the metal content, generally copper. The plastic shreds are usually discarded at open dumpsites, which are habitually subjected to open burning to reduce the accumulated waste.
Table 10.
Fine particulate matter formation of E-waste treatment processes.
Regarding the World Health Organization’s (WHO) air quality guidelines, Cameroon’s urban cities have unsafe air quality, with a mean annual PM2.5 concentration of 73 µg/m3 [61,62,63]. This PM2.5 concentration surpasses the WHO recommended value of 5 µg/m3 [64]. Furthermore, other studies on air quality in Yaoundé have proven that the open burning of trash is one of the significant sources of particulate matter formation [65,66,67]. For better policy formulation, further studies must be performed to ascertain the quota of particulate matter contribution, specifically from sources related to informal E-waste treatment in Yaoundé.
3.3. High-Impact Contributing Processes to Human Carcinogenic Toxicity (HCT)
The highest contributions for HCT (77.52%, 6.18%, 4.69%, 3.87%, 3.52%, 1.35%) originated from six processes in informal E-waste treatment and municipal solid waste management (Table 11). The level of HCT indicated for each process arises from the treatment of 1 Mt of E-waste. As is commonly known, the leading cause of carcinogenic health effects from E-waste treatment is the transmission of heavy metals into the air, soil, and water sources. These heavy metals include arsenic, cadmium, chromium, and nickel, which are known to cause lung, skin, and bladder cancer [68]. According to a recent study, significant health hazards have been associated with heavy metal concentrations in the soil around E-waste recycling sites in Cameroon. More research is, therefore, required to fully comprehend the effects of heavy metal poisoning on human health [69].
Table 11.
Human carcinogenic toxicity of E-waste treatment processes.
Following the findings of other studies on E-waste ecological and human health impacts, open dumping and open burning of E-waste at dumpsites are the leading causes of potential heavy metal carcinogenic contamination [70,71]. Given the increase in E-waste dumping in the West African region and the lack of sustainable E-waste management policies, there is a higher probability of the outbreak of ecological and public health hazards related to informal E-waste treatment [72,73].
3.4. Life Cycle Analysis of the BAU and the IEMS
Emissions from the treatment of 1 Mt of E-waste under the BAU base scenario accounted for 13,922.4 kg CO2 eq of global warming potential (GWP), 668.06 × 10−3 kg PM2.5 eq of fine particulate matter formation (FPMF), and 9.27032 kg 1,4-DCB of human carcinogenic toxicity (HCT). Regarding the ameliorative scenarios in the BAU system, there was a 50% increase in formal E-waste collection with the maintenance of MSW E-waste collection at 7.8%, which reduced GWP to 51% in Scenario 1. Subsequently, an increased formal collection rate of 60% with no E-waste going to MSW collection further reduced GWP to 41% in scenario 2. Finally, a 70% increase in formal collection reduced GWP to 31% in scenario 3. The results of these scenarios are illustrated in Figure 7.
Figure 7.
Life cycle assessment of the BAU system.
Likewise, FPMF was reduced to 47%, 44%, and 33% in Scenarios 1, 2, and 3, respectively. However, HCT increased with further formal collection in Scenarios 2 and 3, with only a slight decrease in Scenario 3. The positive correlation between increased E-waste collection and HCT is accredited to the increased exposure to toxic substances of the E-waste handlers and the higher probability of E-waste pollution from improper handling and disposal [74].
Hence, the necessity to simultaneously reduce the magnitude of all impact categories led to modeling the IEMS. Under the conditions of restricting informal recycling to only metal content extraction and setting emission reduction measures for formal E-waste treatment, a significant decrease in GWP, FPMF, and HCT was achieved with the increase in formal collection in Scenarios 1 and 2 for the IEMS (Figure 8).
Figure 8.
Life cycle assessment of the integrated E-waste management system.
Ultimately, a comparative analysis of both base scenarios for the BAU system and the IEMS shows that the IEMS was more environmentally efficient, with a net decrease in impacts of 27%, 16.3%, and 34% for GWP, FPMF, and HCT, respectively (Table 12). Further comparison between the most environmentally efficient scenarios from the BAU system and the IEMS proved that the increase in formal E-waste collection was more efficient in abating environmental and human health impacts under an IEMS (Table 13).
Table 12.
Comparative analysis of life cycle scenarios showing potential impact reductions.
Table 13.
Comparison of the optimal scenarios for the BAU system and the IEMS.
3.5. Environmental Indicator of the Policy Efficiency
The variation in informal recycling quantity (IRQ) indicates the potential environmental impacts in the policy simulation. The graph suggests a reduction in informal recycling when E-waste collection levies are placed on producers (Policy 1) and consumers (Policy 2), with subsidies provided to formal E-waste recyclers. The variation in IRQ for televisions, computers, and refrigerators is illustrated in Figure 9. The application of Policy 1 and 2 attributed to the IEMS effectively reduced IRQ compared to the scenario without policy, representing the BAU system. Moreover, Policy 2, with levies on consumers, was observed to be more environmentally efficient in reducing informal recycling. This is because consumers will tend to prolong the use of their electronic appliances to avoid paying levies for disposal, thereby reducing E-waste generation rates. The results concur with findings from other studies that have evaluated the efficacy of consumer taxes for E-waste recycling in reducing the environmental impact of informal recycling [48,75].
Figure 9.
Variation in IRQ under the BAU system and the IEMS.
3.6. Economic Indicator of the Policy Efficiency
The recycling fund (RF) was evaluated as the economic indicator of the efficiency of the integrated E-waste policy. As observed in Figure 10, policy instruments 1 and 2, representing the IEMS, were more economically effective, contrary to the scenario depicting the BAU system without policy applications. However, Policy 1, with levies on producers, performed better in increasing the RF. This is because the levies on producers do not affect the prolongation of the electronic appliances’ life span, contrary to applying levies on consumers, whereby the use of electronic devices will be prolonged to reduce the tax paying frequency, thus decreasing the monetary flows to the recycling fund.
Figure 10.
Variation in the recycling fund (RF) under the BAU system and the IEMS.
Summarily, Policy 2, with levies on consumers, was more environmentally efficient, while Policy 1, with levies on producers, was more economically viable for the E-waste recycling fund. Nonetheless, to concurrently reduce informal recycling while increasing formal collection plus the recycling fund, the application of Policy 1 may be more effective as it is an indirect tax on the consumers. This assertion is supported by the findings of [48] in the efficiency evaluation of the E-waste processing fund policy in China. The producers’ levy may be elicited from electronic goods consumers via electronic appliance cost increments. This implies that electronic appliance importers who pay an E-waste recycling levy into the recycling fund will either implement strategies to retrieve E-waste from their consumers or increase the price of new appliances to recover the initial levy deposits. Consequently, the price increase will moderate consumer purchasing of new electronic appliances. In addition, modifying electronic appliance consumption will favorably impact E-waste generation rates and disposal practices, thereby reducing the impacts of improper E-waste treatment.
Finally, applying policy incentives such as discounts for purchasing new appliances in exchange for the return of old appliances will improve consumers’ E-waste disposal practices, thereby reducing informal recycling and its imminent environmental impacts. Such extended producer recovery (EPR) E-waste management policies have been successfully applied in China, Taiwan, and South Korea [76,77].
3.7. Implications of GWP Reductions for Climate Change Mitigation
The GWP reduction calculated for the total quantity of televisions, computers, and refrigerators collected and treated according to the LCA of the BAU system and the IEMS is given in Table 14 below.
Table 14.
Total GWP reduction.
Based on Equation (7) above, the radiative forcing was calculated as 1.54 × 10−6 W/m2, and finally, the estimated temperature change following the computation of Equation (8) where λ (climate sensitivity parameter) was given as 1 W/m2. Hence, the avoidable temperature change was given as 1.54 × 10−6 °C. This result, therefore, implies that transitioning from the unregulated business-as-usual (BAU) E-waste management system in Yaoundé to the proposed integrated E-waste management system (IEMS) can potentially mitigate global climate change by 1.54 × 10−6 °C. Although the assumed output and impact are minimal on a global scale, due to the study’s focus on E-waste management in Yaoundé city, its replication on a global scale would yield a more significant implication for climate change. Moreover, the calculated avoidable temperature change indicates an achievable decrease in Cameroon’s regional mean temperature, owing to GWP reduction contributions from a more sustainable IEMS.
Consequently, the system dynamics model (SDM) analysis of the proposed recycling fund policy establishes the environmental and economic efficiency of the designated policy instrument suited for the IEMS. This signifies that abating E-waste pollution from informal treatment in Yaoundé requires the implementation of the selected policy instrument (Policy 1) with taxes on E-waste producers (electronic appliance importers) to subsidize the increase in formal E-waste collection and treatment, plus regulate informal E-waste pre-processing activities.
4. Conclusions
This study focused on optimizing household E-waste treatment practices in Yaoundé by proposing an integrated E-waste management system (IEMS) with an applicable policy instrument, as opposed to the current unregulated business-as-usual (BAU) system. Hinging on the initiating hypothesis that an IEMS with efficient policy instruments will increase formal E-waste collection and reduce the impacts of informal E-waste treatment, the study addressed three research questions that sought to identify the high-impact contributing processes of the current unregulated business-as-usual E-waste management system in Yaoundé; to determine the optimum scenario for an integrated E-waste management system; and to ascertain the efficiency of a benchmark E-waste policy adaptable for integrated E-waste management in the Cameroon socio-economic context. The study evaluated the E-waste pre-processing and treatment methods of televisions, computers, and refrigerators within the formal, informal, and municipal solid waste collection streams. Life cycle assessment (LCA) and system dynamics model (SDM) analysis were used to achieve the study’s objectives. Firstly, the LCA quantified the BAU system’s environmental and human health impacts and identified the system’s high-impact contributing processes. Furthermore, an integrated E-waste management model that regulates the identified high-impact processes was designed and analyzed via LCA to determine the adoptable optimal scenario. Lastly, SDM analysis evaluated proposed policy instruments to define the most eco-friendly and economically viable policy instrument applicable to the IEMS.
Regarding the identified high-impact contributing processes in the BAU system, gaseous waste emissions from pollutant refrigerants in informal E-waste pre-processing and the landfilling of residual and pollutant waste in municipal solid waste (MSW) disposal contributed 91.83% and 7.82%, respectively, to global warming potential (GWP). Concerning the high-impact contributing processes to fine particulate matter formation (FPMF), open burning of plastic residues in informal E-waste pre-processing accounted for 99.79%. As concerns human carcinogenic toxicity (HCT), the high-impact contributing processes in informal E-waste treatment were open burning of plastic residues from cables, gaseous refrigerant emissions, open dumping of plastics, open dumping of leaded glass, and open dumping of printed wiring boards; their percentage contributions were 77.52%, 6.18%, 4.69%, 3.52%, and 1.35%, respectively. A contribution of 3.52% also originated from landfilling E-waste plastics in MSW disposal.
From the comparative analysis of the BAU system and the IEMS, the results show that the IEMS can reduce global warming potential, fine particulate matter formation, and human carcinogenic toxicity in E-waste treatment by 27%, 16.3%, and 34%, respectively. The policy efficiency simulation reveals that applying the policy instrument (Policy 1) with levies on producers is more economically viable for the E-waste recycling fund and is environmentally efficient in reducing informal recycling quantity. The GWP reduction achievable via the IEMS was calculated to be 0.35 × 10−3 Gt CO2 eq, yielding an avoidable temperature change of 1.54 × 10−6 °C. Despite its minimal potential impact on global climate change mitigation, a replication of the integrated E-waste management-based GWP reduction on a regional or global scale will yield a more significant implication for climate change. These findings imply that implementing an integrated E-waste management system in Yaoundé, regulated by the designated policy instrument, will proffer a contributory impact on atmospheric temperature change, hence a significant effect on Cameroon’s regional mean temperature, if the integrated E-waste policy instrument is applied to the whole country for the treatment of additional types of end-of-life electronic appliances.
Finally, the bi-dimensional application of life cycle assessment and system dynamics model analysis in this study to evaluate the impacts of E-waste treatment processes in Yaoundé offers a blueprint approach to urban policy planning and decision-making as concerns transitioning from unregulated E-waste management systems to formal integrated systems in developing countries. The study outcome is insightful for decision-makers regarding installing sustainable management systems for recycling and circular economy in E-waste management. Further research needs to be performed to determine the socio-economic feasibilities of formalizing the informal E-waste management sector in Yaoundé and the practical targets plus strategies to increase formal E-waste collection quantities.
Author Contributions
Conceptualization, Y.E.; methodology, Y.E., H.Y. and T.M.; investigation, Y.E. and D.R.; formal analysis, Y.E., H.Y. and T.M.; writing—original draft, Y.E.; writing—review and editing, H.Y., T.M. and D.R.; supervision, H.Y. and T.M. All authors have read and agreed to the published version of the manuscript.
Funding
This research received no external funding.
Institutional Review Board Statement
Not applicable to this study.
Informed Consent Statement
Not applicable to this study.
Data Availability Statement
All data are reported in this work.
Acknowledgments
The authors are grateful for Helmut Yabar’s supervision and Takeshi Mizunoya’s orientating guidance. We also appreciate the University of Tsukuba, the Graduate School of Science and Technology, and the Department of Life and Environmental Sciences for providing a conducive study environment with all necessary equipment. Finally, we thank the administrators of Solidarité Technologique Yaoundé for granting access to all essential data required for the research.
Conflicts of Interest
The authors declare no conflict of interest.
Appendix A
Table A1.
Regulatory texts for environmental management, hazardous, and E-waste management in Cameroon.
Table A1.
Regulatory texts for environmental management, hazardous, and E-waste management in Cameroon.
| Regulatory Text | Field of Regulation |
|---|---|
| Law N° 96/12 of 5 August 1996 | Law frame relative to environmental management. |
| Decree N° 2012/2809/PM of 26 September 2012 | Stipulates the conditions for waste materials separation, collection, transportation, recovery, recycling, treatment, and final elimination. |
| Law N° 89/027 dated 29 December 1989 | Regulates the management of toxic and hazardous waste. |
| Joint MINEPDED/MINCOMMERCE Order N°005 dated 24 October 2012 | Stipulates the conditions for E-waste management and treatment. |
| MINEPDED Decree N°002 dated 15 October 2012 | Sets the specific conditions for industrial (toxic and hazardous) waste management. |
Source: [78,79,80,81,82].
Table A2.
Total generated E-waste per year in Yaoundé.
Table A2.
Total generated E-waste per year in Yaoundé.
| Year | Yaoundé Population (Inhabitants) | Number of Households (Units) | Average amount Generated per Household (Mt/year) | Total Generated E-Waste (Mt/year) |
|---|---|---|---|---|
| 2018 | 3,656,000 | 731,200 | 0.037 | 27,054.40 |
| 2019 | 3,822,000 | 764,400 | 0.037 | 28,282.80 |
| 2020 | 3,992,000 | 798,400 | 0.037 | 29,540.80 |
| 2021 | 4,164,167 | 832,833 | 0.037 | 30,814.82 |
| 2022 | 4,337,000 | 867,400 | 0.037 | 32,093.80 |
| Total | 147,786.62 | |||
Table A3.
Number of sales for televisions, computers, and refrigerators in Yaoundé.
Table A3.
Number of sales for televisions, computers, and refrigerators in Yaoundé.
| Year | Televisions (Units) | Computers (Units) | Refrigerators (Units) |
|---|---|---|---|
| 2017 | 23,334 | 27,383 | 20,990 |
| 2018 | 23,227 | 28,448 | 21,523 |
| 2019 | 23,121 | 32,178 | 20,777 |
| 2020 | 22,375 | 38,038 | 21,949 |
| 2021 | 21,523 | 31,512 | 21,310 |
| 2022 | 23,334 | 27,383 | 20,990 |
Source: adapted from [83,84,85].
Appendix B
Figure A1.
Number of electronic imports to Cameroon for selected devices. Source: [83,84,85,86].
Figure A1.
Number of electronic imports to Cameroon for selected devices. Source: [83,84,85,86].

Figure A2.
E-waste pre-processing at SoliTech.
Figure A2.
E-waste pre-processing at SoliTech.

Figure A3.
Informal E-waste pre-processing methods at Tsinga-Elobi.
Figure A3.
Informal E-waste pre-processing methods at Tsinga-Elobi.

References
- Dutta, S.; Lanvin, B.; Rivera León, L.; Wunsch-Vincent, S. Global Innovation Index 2023: Innovation in the Face of Uncertainty; WIPO: Geneva, Switzerland, 2023. [Google Scholar]
- Grübler, A. (Ed.) Technological Change and the Environment; Routledge: London, UK, 2010; Available online: https://www.taylorfrancis.com/books/9781136522918 (accessed on 22 April 2024).
- Martin, W.J. The Global Information Society, 1st ed.; Routledge: London, UK, 2017; Available online: https://www.taylorfrancis.com/books/9781351888899 (accessed on 22 April 2024).
- Debnath, B.; Roychoudhuri, R.; Ghosh, S.K. E-Waste Management. A Potential Route to Green Computing. Procedia Environ. Sci. 2016, 35, 669–675. [Google Scholar] [CrossRef]
- Sivaramanan, S. E-Waste Management, Disposal and Its Impacts on the Environment. Univers. J. Environ. Res. Technol. 2013, 3, 531–537. [Google Scholar] [CrossRef]
- Forti, V.; Baldé, K.; Kuehr, R. E-Waste Statistics: Guidelines on Classifications, Reporting and Indicators; Report No.: 978-92-808-9067–9; United Nations University: Bonn, Germany, 2018; p. 71. Available online: https://www.researchgate.net/publication/331714941_E-Waste_statistics_Guidelines_on_classification_reporting_and_indicators (accessed on 14 March 2024).
- Habib, K.; Mohammadi, E.; Vihanga Withanage, S. A first comprehensive estimate of electronic waste in Canada. J. Hazard. Mater. 2023, 448, 130865. [Google Scholar] [CrossRef] [PubMed]
- Prasad, M.N.V.; Vithanage, M.; Borthakur, A. Handbook of Electronic Waste Management: International Best Practices and Case Studies; Butterworth-Heinemann: Oxford, UK, 2019; Available online: https://www.amazon.co.jp/-/en/Majeti-Narasimha-Vara-Prasad/dp/0128170301 (accessed on 12 December 2023).
- Parajuly, K.; Kuehr, R.; Awasthi, A.K.; Fitzpatrick, C.; Lepawsky, J.; Smith, E.; Widmer, R.; Zeng, X. Future E-Waste Scenarios; E-waste Management; Report No.: 9789280891065; United Nations Environmental Program (UNEP): Bonn, Germany; Osaka, Japan, 2019; p. 34. Available online: https://www.unep.org/ietc/resources/publication/future-e-waste-scenarios?_ga=2.167751614.1465874392.1713825714-1681212696.1713825714 (accessed on 1 April 2024).
- Baldé, C.P.; Forti, V.; Gray, V.; Kuehr, R.; Stegmann, P. The Global E-Waste Monitor 2017: Quantities, Flows and Resources; United Nations University, International Telecommunication Union: Geneva, Switzerland, 2017; Available online: https://www.researchgate.net/publication/321797215_The_Global_E-waste_Monitor_2017_Quantities_Flows_and_Resources (accessed on 10 November 2023).
- Maphosa, V.; Maphosa, M. E-waste management in Sub-Saharan Africa: A systematic literature review. Cogent Bus. Manag. 2020, 7, 1814503. [Google Scholar] [CrossRef]
- Moyen Massa, G.; Archodoulaki, V.-M. Electrical and Electronic Waste Management Problems in Africa: Deficits and Solution Approach. Environments 2023, 10, 44. [Google Scholar] [CrossRef]
- Forti, V.; Baldé, C.P.; Kuehr, R.; Bel, G. The Global E-Waste Monitor 2020; United Nations University (UNU): Bonn, Germany; International Telecommunication Union (ITU): Geneva, Switzerland; International Solid Waste Association (ISWA): Rotterdam, The Netherlands, 2020; Available online: https://www.giswatch.org/sites/default/files/gisw2010thematicictssustainability_en.pdf (accessed on 10 November 2023).
- Modekwe, H.U.; Ayeleru, O.O.; Adeniran, J.A.; Fafowora, B.L.; Onu, M.A.; Nyam, T.T.; Olubambi, P.A. Electronic Waste Management in Developing Countries—The Sub-Saharan Africa Experience. In Electronic Waste Management, 1st ed.; Kumar, S., Kumar, V., Eds.; Wiley: Hoboken, NJ, USA, 2023; pp. 1–12. Available online: https://onlinelibrary.wiley.com/doi/10.1002/9781119891543.ch1 (accessed on 7 June 2024).
- Macrotrends. Cameroon Population 1950–2024. World Population Prospects 2022. 2023. Available online: https://www.macrotrends.net/global-metrics/countries/CMR/cameroon/population (accessed on 23 April 2024).
- Welleng, D.; Electronic Waste Management: Growing Cause for Concern. Cameroon Tribune. 13 April 2021. Available online: https://www.cameroon-tribune.cm/article.html/39267/fr.html/electronic-waste-management-growing-cause-for%E2%80%9D (accessed on 23 April 2024).
- MINEPAT. National Development Strategy 2020–2030|Cameroun NHO. Ministry of Economy, Planning and Regional Development; 2020. Available online: http://onsp.minsante.cm/fr/publication/262/national-development-strategy-2020-2030 (accessed on 23 April 2024).
- MINEPAT. Vision 2035—MINEPAT Cameroon. June 2009; p. 61. Available online: https://minepat.gov.cm/en/vision-2035/ (accessed on 23 April 2024).
- FFEM WEEECAM: Construire un Système de Traitement des Déchets D’équipements Électriques et Électroniques Exemplaire Pour L’afrique|FFEM—Fonds Français Pour l’Environnement Mondial. 2022. Available online: https://www.ffem.fr/fr/carte-des-projets/weeecam-construire-un-systeme-de-traitement-des-dechets-dequipements-electriques (accessed on 8 June 2024).
- Solidarité Technologique E-Waste Treatment in Yaoundé. Association Solidarité Technologique. 2021. Available online: https://solidarite-technologique.org/en/e-waste-treatment/ (accessed on 23 April 2024).
- Tchoupou, A.D.; Ngnikam, E.; Yelkouni, M. Contribution à l’amélioration de la gestion des déchets d’équipements électriques et électroniques ménagers au Cameroun: Cas de la ville de Douala. Environ. Ingénierie Dév. 2017, 73, 7784. [Google Scholar] [CrossRef]
- Fawole, A.A.; Orikpete, O.F.; Ehiobu, N.N.; Ewim, D.R.E. Climate change implications of electronic waste: Strategies for sustainable management. Bull. Natl. Res. Cent. 2023, 47, 147. [Google Scholar] [CrossRef]
- Bagwan, W.A. Electronic waste (E-waste) generation and management scenario of India, and ARIMA forecasting of E-waste processing capacity of Maharashtra state till 2030. Waste Manag. Bull. 2024, 1, 41–51. [Google Scholar] [CrossRef]
- Tutton, C.G.; Young, S.B.; Habib, K. Pre-processing of e-waste in Canada: Case of a facility responding to changing material composition. Resour. Environ. Sustain. 2022, 9, 100069. [Google Scholar] [CrossRef]
- Herat, S. E-Waste Management in Asia Pacific Region: Review of Issues, Challenges and Solutions. Nat. Environ. Pollut. Technol. 2021, 20, 45–53. [Google Scholar] [CrossRef]
- Shittu, O.S.; Williams, I.D.; Shaw, P.J. Global E-waste management: Can WEEE make a difference? A review of e-waste trends, legislation, contemporary issues and future challenges. Waste Manag. 2021, 120, 549–563. [Google Scholar] [CrossRef] [PubMed]
- Gollakota, A.R.K.; Gautam, S.; Shu, C.-M. Inconsistencies of e-waste management in developing nations—Facts and plausible solutions. J. Environ. Manag. 2020, 261, 110234. [Google Scholar] [CrossRef] [PubMed]
- Kosai, S.; Kurogi, D.; Kozaki, K.; Yamasue, E. Distributed recycling system with microwave-based heating for obsolete alkaline batteries. Resour. Environ. Sustain. 2022, 9, 100071. [Google Scholar] [CrossRef]
- Darko, C.; Yung, P.W.S.; Chen, A.; Acquaye, A. Review and recommendations for sustainable pathways of recycling commodity plastic waste across different economic regions. Resour. Environ. Sustain. 2023, 14, 100134. [Google Scholar] [CrossRef]
- Hong, J.; Shi, W.; Wang, Y.; Chen, W.; Li, X. Life cycle assessment of electronic waste treatment. Waste Manag. 2015, 38, 357–365. [Google Scholar] [CrossRef] [PubMed]
- Moraes, D.D.G.E.S.V.M.D.; Rocha, T.B.; Ewald, M.R. Life cycle assessment of cell phones in Brazil based on two reverse logistics scenarios. Production 2014, 24, 735–741. [Google Scholar] [CrossRef][Green Version]
- Jain, M.; Kumar, D.; Chaudhary, J.; Kumar, S.; Sharma, S.; Singh Verma, A. Review on E-waste management and its impact on the environment and society. Waste Manag. Bull. 2023, 1, 34–44. [Google Scholar] [CrossRef]
- Ghulam, S.T.; Abushammala, H. Challenges and Opportunities in the Management of Electronic Waste and Its Impact on Human Health and Environment. Sustainability 2023, 15, 1837. [Google Scholar] [CrossRef]
- Li, W.; Achal, V. Environmental and health impacts due to e-waste disposal in China—A review. Sci. Total Environ. 2020, 737, 139745. [Google Scholar] [CrossRef] [PubMed]
- Faibil, D.; Asante, R.; Agyemang, M.; Addaney, M.; Baah, C. Extended producer responsibility in developing economies: Assessment of promoting factors through retail electronic firms for sustainable e-waste management. Waste Manag. Res. 2023, 41, 117–142. [Google Scholar] [CrossRef] [PubMed]
- Leclerc, S.H.; Badami, M.G. Extended producer responsibility for E-waste management: Policy drivers and challenges. J. Clean. Prod. 2020, 251, 119657. [Google Scholar] [CrossRef]
- Thapa, K.; Vermeulen, W.J.V.; Deutz, P.; Olayide, O. Ultimate producer responsibility for e-waste management–A proposal for just transition in the circular economy based on the case of used European electronic equipment exported to Nigeria. Bus. Strategy Dev. 2023, 6, 33–52. [Google Scholar] [CrossRef]
- Bhaskar, K.; Turaga, R.M.R. India’s E-Waste Rules and Their Impact on E-Waste Management Practices: A Case Study. J. Ind. Ecol. 2018, 22, 930–942. [Google Scholar] [CrossRef]
- Castro, F.D.; Botelho Júnior, A.B.; Bassin, J.P.; Tenório, J.; Cutaia, L.; Vaccari, M.; Espinosa, D. E-waste policies and implementation: A global perspective. In Waste Management and Resource Recycling in the Developing World; Elsevier: Amsterdam, The Netherlands, 2023; pp. 271–307. Available online: https://linkinghub.elsevier.com/retrieve/pii/B9780323904636000166 (accessed on 7 June 2024).
- Tsamo, C. E-waste assessment in Cameroon. Case study: Town of Maroua. Int. J. Chemtech Res. 2014, 6, 681–690. [Google Scholar]
- Macrotrends Yaounde, Cameroon Metro Area Population 1950–2024. 2023. Available online: https://www.macrotrends.net/global-metrics/cities/20365/yaounde/population (accessed on 24 April 2024).
- NIS Quatrième Enquête Camerounaise Auprès des Ménages Tendances, Profil et Déterminants de la Pauvreté au Cameroun entre 2001–2014/Cameroun NHO; Cameroon National Institute of Statistics, 2015; p. 72. Available online: http://onsp.minsante.cm/sites/default/files/publications/226/4e%20Enquete%20Camerounaise%20aupr_s%20des%20m_nages%202014.pdf (accessed on 24 April 2024).
- Ngnikam, E.; Naquin, P.; Oumbe, R.; Djietcheu, K.B. Evolution of household solid waste characteristics in Yaoundé city, Cameroon (1995–2015). Environ. Ingénierie Dév. 2017, 74, 7778. [Google Scholar] [CrossRef]
- GreenDelta. openLCA Software. GreenDelta; 2006. Available online: https://www.openlca.org/ (accessed on 24 April 2024).
- GreenDelta. openLCA Nexus: The Source for LCA Data Sets. 2024. Available online: https://nexus.openlca.org/database/ecoinvent (accessed on 1 May 2024).
- Finkbeiner, M. The International Standards as the Constitution of Life Cycle Assessment: The ISO 14040 Series and its Offspring. In Background and Future Prospects in Life Cycle Assessment; Klöpffer, W., Ed.; LCA Compendium—The Complete World of Life Cycle Assessment; Springer: Dordrecht, The Netherlands, 2014; pp. 85–106. Available online: https://link.springer.com/10.1007/978-94-017-8697-3_3 (accessed on 24 April 2024).
- Acero, A.P.; Rodríguez, C.; Ciroth, A. LCIA methods. In Impact Assessment Methods in Life Cycle Assessment and Their Impact Categories; GreenDelta GmbH: Berlin, Germany, 2016; Volume 23, Available online: https://www.openlca.org/wp-content/uploads/2015/11/LCIA-METHODS-v.1.5.4.pdf (accessed on 15 June 2022).
- Guo, Q.; Wang, E.; Nie, Y.; Shen, J. Profit or environment? A system dynamic model analysis of waste electrical and electronic equipment management system in China. J. Clean. Prod. 2018, 194, 34–42. [Google Scholar] [CrossRef]
- Ventana Systems Software—Ventana Systems. 2023. Available online: https://vensim.com/software/ (accessed on 1 May 2024).
- Glotelho Cameroon Online Sales of Household Electronic Appliances. 2024. Available online: https://glotelho.cm/category/computers-820 (accessed on 14 June 2024).
- Scrap Monster Scrap for Sale in Cameroon, Scrap Wholesale Dealers, Suppliers Sell Listings in Cameroon. Scrap Monster. 2024. Available online: https://www.scrapmonster.com/selloffers/country/cameroon/117 (accessed on 14 June 2024).
- Liu, Z.; Xue, Y.; Huang, H. Prediction of the quantities of waste electric and electronic products in Mainland China. Acta Sci. Circumstantiae 2016, 36, 1875–1882. [Google Scholar]
- Statista. Major Household Appliances: Life Expectancy 2022|Statista. 2022. Available online: https://www.statista.com/statistics/220020/average-life-expectancy-of-major-household-appliances/ (accessed on 24 April 2024).
- Enongene, K.; Murray, P.; Holland, J.; Abanda, F.; Manjia, M. Patterns in the use of domestic energy appliances in Cameroon. In Proceedings of the SBE16 Dubai; 2016; pp. 17–19. Available online: https://www.researchgate.net/publication/301341931 (accessed on 13 August 2023).
- LLoyds Bank Tax Rates in Cameroon—International Trade Portal. 2022. Available online: https://www.lloydsbanktrade.com/en/market-potential/cameroon/taxes (accessed on 24 April 2024).
- Bala, B.K.; Arshad, F.M.; Noh, K.M. System Dynamics; Springer Texts in Business and Economics; Springer: Singapore, 2017; Available online: http://link.springer.com/10.1007/978-981-10-2045-2 (accessed on 25 April 2024).
- Grose, M.R.; Narsey, S.; Trancoso, R.; Mackallah, C.; Delage, F.; Dowdy, A.; Di Virgilio, G.; Watterson, I.; Dobrohotoff, P.; Rashid, H.A.; et al. A CMIP6-based multi-model downscaling ensemble to underpin climate change services in Australia. Clim. Serv. 2023, 30, 100368. [Google Scholar] [CrossRef]
- IPCC (Ed.) Anthropogenic and Natural Radiative Forcing. In Climate Change 2013—The Physical Science Basis; Cambridge University Press: Cambridge, UK, 2014; pp. 659–740. Available online: https://www.cambridge.org/core/product/identifier/CBO9781107415324A026/type/book_part (accessed on 17 June 2024).
- Stocker, T.F.; Qin, D.; Plattner, G.-K.; Tignor, M.; Allen, S.K.; Boschung, J.; Nauels, A.; Xia, Y.; Bex, V.; Midgley, P.M. (Eds.) Climate Change 2013: The Physical Science Basis. Contribution of Working Group I to the Fifth Assessment Report of the Intergovernmental Panel on Climate Change; Cambridge University Press: Cambridge, UK, 2013; p. 1535. [Google Scholar]
- Masson-Delmotte, V.; Zhai, P.; Pirani, A.; Connors, S.L.; Péan, C.; Berger, S.; Caud, N.; Chen, Y.; Goldfarb, L.; Gomis, M.; et al. Climate change 2021: The physical science basis. Contrib. Work. Group Sixth Assess. Rep. Intergov. Panel Clim. Chang. 2021, 2, 2391. [Google Scholar]
- Sanford, C. Urban Medicine: Threats to Health of Travelers to Developing World Cities. J. Travel Med. 2006, 11, 313–327. [Google Scholar] [CrossRef][Green Version]
- WHO. WHO Air Quality Guidelines for Particulate Matter, Ozone, Nitrogen Dioxide and Sulphur Dioxide; Global Update 2005; World Health Organ: Geneva, Switzerland, 2006; Volume 38, p. E90038. Available online: http://www.euro.who.int/__data/assets/pdf_file/0005/786 (accessed on 16 March 2024).
- WHO. Ambient Air Pollution: A Global Assessment of Exposure and Burden of Disease; World Health Organization: Geneva, Switzerland, 2016; 121p. Available online: https://iris.who.int/handle/10665/250141 (accessed on 16 March 2024).
- WHO. WHO Global Air Quality Guidelines: Particulate Matter (PM2. 5 and PM10), Ozone, Nitrogen Dioxide, Sulfur Dioxide and Carbon Monoxide; World Health Organization: Geneva, Switzerland, 2021. Available online: https://iris.who.int/bitstream/handle/10665/345329/9789240034228-eng.pdf?sequence=1&isAllowed=y (accessed on 16 March 2024).
- Antonel, J.; Chowdhury, Z. Measuring ambient particulate matter in three cities in Cameroon, Africa. Atmos. Environ. 2014, 95, 344–354. [Google Scholar] [CrossRef]
- Feuyit, G.; Nzali, S.; Lambi, J.N.; Laminsi, S. Air Quality and Human Health Risk Assessment in the Residential Areas at the Proximity of the Nkolfoulou Landfill in Yaoundé Metropolis, Cameroon. J. Chem. 2019, 2019, 3021894. [Google Scholar] [CrossRef]
- Nducol, N.; Siaka, Y.F.T.; Yakum-Ntaw, S.Y.; Saidou; Manga, J.D.; Vardamides, J.C. Preliminary study of black carbon content in airborne particulate matters from an open site in the city of Yaoundé, Cameroon. Environ. Monit. Assess. 2021, 193, 135. [Google Scholar] [CrossRef] [PubMed]
- Wu, Y.; Li, G.; An, T. Toxic Metals in Particulate Matter and Health Risks in an E-Waste Dismantling Park and Its Surrounding Areas: Analysis of Three PM Size Groups. Int. J. Environ. Res. Public Health 2022, 19, 15383. [Google Scholar] [CrossRef] [PubMed]
- Ouabo, R.E.; Ogundiran, M.B.; Sangodoyin, A.Y.; Babalola, B.A. Ecological Risk and Human Health Implications of Heavy Metals Contamination of Surface Soil in E-Waste Recycling Sites in Douala, Cameroun. J. Health Pollut. 2019, 9, 190310. [Google Scholar] [CrossRef] [PubMed]
- Abiaziem, C.V.; Ojelade, I.A.; Sosanya, P.A. Ecological and Human Health Risk Assessment of Heavy Metals Contamination of Soil in E-Waste Dumpsite in Atan, Ogun State, Nigeria. Int. J. Environ. Chem. Ecotoxicol. Res. 2022, 4, 1–14. [Google Scholar] [CrossRef]
- Adeyi, A.A.; Oyeleke, P. Heavy Metals and Polycyclic Aromatic Hydrocarbons in Soil from E-waste Dumpsites in Lagos and Ibadan, Nigeria. J. Health Pollut. 2017, 7, 71–84. [Google Scholar] [CrossRef] [PubMed]
- Merem, E.C.; Twumasi, Y.A.; Wesley, J.; Olagbegi, D.; Crisler, M.; Romorno, C.; Alsarari, M.; Isokpehi, P.; Alrefai, M.; Ochai, S.; et al. Analyzing the Environmental Risks from Electronic Waste Dumping in the West African Region. J. Health Sci. 2021, 11, 1–16. [Google Scholar] [CrossRef]
- Orisakwe, O.E.; Frazzoli, C.; Ilo, C.E.; Oritsemuelebi, B. Public Health Burden of E-waste in Africa. J. Health Pollut. 2019, 9, 190610. [Google Scholar] [CrossRef] [PubMed]
- Ankit; Saha, L.; Kumar, V.; Tiwari, J.; Sweta; Rawat, S.; Singh, J.; Bauddh, K. Electronic waste and their leachates impact on human health and environment: Global ecological threat and management. Environ. Technol. Innov. 2021, 24, 102049. [Google Scholar] [CrossRef]
- Lee, J.; Choi, H.; Kim, J. Environmental and economic impacts of e-waste recycling: A systematic review. Chem. Eng. J. 2024, 494, 152917. [Google Scholar] [CrossRef]
- Chung, S.-W.; Murakami-Suzuki, R. A comparative study of e-waste recycling systems in Japan, South Korea and Taiwan from the EPR perspective: Implications for developing countries. Kojima Chiba 2008, 21, 11–23. [Google Scholar]
- Chunlong, L. How Does the Chinese E-waste Disposal Fund Scheme Work 1. Background. 2014 May. Available online: https://policycommons.net/artifacts/3836021/how-does-the-chinese-e-waste-disposal-fund-scheme-work-1/4641913/ (accessed on 2 February 2023).
- MINEPDED. Law No. 89/027 Dated 29 December 1989 Regulating the Management of Toxic and Hazardous Waste. 1989. Available online: https://minepded.gov.cm/wp-content/uploads/2020/01/LEGAL-TEXTS-COMPILATION-OF-12-12-18-corrected-1.pdf (accessed on 24 April 2024).
- MINEPDED. Law No. 96/12 of 05 August 1996 Relating to Environmental Management. 1996. Available online: https://minepded.gov.cm/wp-content/uploads/2020/01/LAW-NO.-9612-OF-05-AUGUST-1996-RELATING-TO-ENVIRONMENTAL-MANAGEMENT.pdf (accessed on 24 April 2024).
- MINEPDED. Decree No. 2012/2809/PM of 26 September 2012 Stipulating the Conditions for Waste Materials Separation, Collection, Transportation, Recovery, Recycling, Treatment, and Final Elimination. 2012. Available online: https://minepded.gov.cm/wp-content/uploads/2020/01/D%C3%89CRET-N%C2%B020122809PM-DU-26-SEPTEMBRE-2012-FIXANT-LES-CONDITIONS-DE-TRI-DE-COLLECTE-DE-TRANSPORT-DE-R%C3%89CUP%C3%89RATION-DE-RECYCLAGE-DE-TRAITEMENT-ET-D%E2%80%99%C3%89LIMINATION-FINALE-DES-D%C3%89CHET.pdf (accessed on 7 June 2023).
- MINEPDED. Joint MINEPDED/MINCOMMERCE Order No. 005 Dated 24 October 2012 Stipulating the Conditions for E-Waste Management and Treatment. 2012. Available online: https://nicholasinstitute.duke.edu/sites/default/files/plastics-policies/2384_TR_Final_Cameroon%202012%20packaging%20regulation.pdf (accessed on 7 June 2023).
- MINEPDED. Decree No. 002 Dated 15 October 2012 Stipulating the Specific Conditions for Industrial Waste Management. 2012. Available online: https://minepded.gov.cm/wp-content/uploads/2020/01/LEGAL-TEXTS-COMPILATION-OF-12-12-18-corrected-1.pdf (accessed on 7 June 2023).
- Statista Global TV Shipments 2015–2024. Statista. 2022. Available online: https://www.statista.com/statistics/276238/television-shipments-worldwide-forecast/ (accessed on 24 April 2024).
- Statista PC Vendor Market Share by Quarter 2023. Statista. 2023. Available online: https://www.statista.com/statistics/269703/global-market-share-held-by-pc-vendors-since-the-1st-quarter-2009/ (accessed on 25 April 2024).
- Statista Global: Refrigerators Sales Volume 2018–2028. Statista. 2022. Available online: https://www.statista.com/statistics/1124245/refrigerator-unit-sales-worldwide/ (accessed on 24 April 2024).
- Statista Mobile Subscription Penetration Cameroon 2000–2022. Statista. 2022. Available online: https://www.statista.com/statistics/640177/mobile-cellular-subscriptions-per-100-inhabitants-in-cameroon/ (accessed on 24 April 2024).
Disclaimer/Publisher’s Note: The statements, opinions and data contained in all publications are solely those of the individual author(s) and contributor(s) and not of MDPI and/or the editor(s). MDPI and/or the editor(s) disclaim responsibility for any injury to people or property resulting from any ideas, methods, instructions or products referred to in the content. |
© 2024 by the authors. Licensee MDPI, Basel, Switzerland. This article is an open access article distributed under the terms and conditions of the Creative Commons Attribution (CC BY) license (https://creativecommons.org/licenses/by/4.0/).









