Abstract
Mobility as a Service (MaaS) is a new mobility solution that brings together different modes of transportation, such as car-sharing, public transport, taxis, and bicycles, to create personalized service packages for commuters. The present study aims to identify key factors affecting the adoption of a Mobility as a Service system, and to explore the extent to which a local community is ready to accept the implementation of MaaS. The case study investigates the city of Thessaloniki, which is the second largest urban agglomeration in Greece. This study applies a triangulation approach by combining quantitative and qualitative analysis, providing a comprehensive understanding of the opportunities and the challenges arising with the implementation of a MaaS system in the city of Thessaloniki. Furthermore, the utilization of MaaS as a tool for vulnerable people, a crucial aspect that has not been analyzed properly in the existing literature, is examined. A quantitative survey analysis was conducted, inferential statistics were applied, and a binary logistic regression model was developed to determine the significant characteristics that most affect citizens’ willingness to use a MaaS system. In addition, stakeholders were interviewed to examine their readiness to promote and collaborate for the development of a MaaS system. Results showed that age, driving license, daily time spent on urban trips, the frequency of commuting as car passenger or by public transport (PT), previous usage of a MaaS system, and the number of family members seem to be the most influential factors of citizens’ choice to adopt MaaS. For stakeholders, the quality of service provided, and the user friendliness of the system are necessary prerequisites. The findings reveal that the views of residents and stakeholders provide some positive foundations for the development of a MaaS system in the city.
1. Introduction
Within a city the available modes of transportation vary, ranging from private cars and public transport (PT) to micro-mobility vehicles and walking, thus creating a complex transportation system. The ever-growing rate of urbanization in modern societies further increases mobility, land use for transport infrastructure, and the expansion of cities, without taking into consideration the environmental impact [1]. It is important that when unexpected changes occur due to an environmental threat, resilient transport systems can absorb these changes through their ability to adapt and recover [2]. For example, the COVID-19 pandemic led to major changes in mobility standards and urban transport planning [3,4], with a strong shift towards active mobility [3].
Mobility as a Service (MaaS), aims to decompress the complexity of the urban landscape through the combination of several transportation modes and transportation-related services into a single, all-inclusive on-demand service [5]. MaaS provides a wide range of transportation choices including taxis, public transportation, bicycling, and car-sharing [6] and considers attributes such as individual preferences and transportation requirements (e.g., luggage) in order to provide more sustainable transportation solutions and reduce the attractiveness of individual car trips [7,8]. In addition, service fees for the use of MaaS can be tailored monthly based on individualized mobility programs [9,10], providing further flexibility to users. By providing integrated, unobstructed, and adaptable multi-modal mobility services, MaaS aims to redesign the future of urban mobility [11] and is consider a compelling alternative to traditional privately owned mobility vehicles [12]. MaaS offers multiple advantages, including contributing to the enhancement of existing service and resource management frameworks, increasing multi-modal connectivity and reliability, and optimizing the efficiency of urban transportation networks as a whole [5]. MaaS provides users the ability to compare modes, find the most efficient routes, and even consider sustainability factors like CO2 emissions, encouraging greener trips [13]. Moreover, the service is considered to reduce travel costs, congestion, and air pollution, while at the same time improves the quality of travel time, increases accessibility [9,14,15,16,17], and provides services the opportunity to penetrate into new markets, creating a more competitive environment among transport operators [18].
Considering the diversity and complexity of urban landscapes as well as the evolving nature of MaaS, several companies have tried to implement the MaaS services. MaasGlobal [Whim App] was the first integrated service provider for mobility in 2017 [19], operating in multiple countries, such as Finland (Helsinki, Turku), Austria (Vienna), Belgium, Switzerland, England (West Midlands), and Japan (Greater Tokyo) [20]. A study showed that Whim users preferred utilizing public transport through the service application rather than through the official transport organizations [19]. Despite its operation network and reputation as the most well-known MaaS service provider, the company declared bankruptcy on March 2024 [21]. Another known MaaS provider is Mobilleo [22], which collaborates with private companies and public organizations in order to create new MaaS systems offering high-connectivity services. Mobilleo’s collaboration with the Manchester Public Transport Authority led to the development of the IMOVE app, under which different mobility providers from public and private sectors were integrated. Mobilleo is currently serving as a vital enabler in the MaaS landscape, highlighting the transformative potential of MaaS in shaping the future of urban mobility. Finally, a MaaS pilot is taking place in Thessaloniki Greece under the authority of the Hellenic Institute of Transport (H.I.T.) [23]. Multiple mobility companies have collaborated to develop a comprehensive MaaS system with only electric vehicles [e-MaaS], as a one-stop-shop for mobility, that will provide functionality to travellers. Research that was conducted showed that users are particularly concerned with protection of personal data and security of transactions, while young people [18,24,25,26,27,28,29] and frequent PT passengers are the most willing to use the scheme [30]. The present study utilizes a triangulation approach, by combining quantitative and qualitative analysis, in order to enhance validity and credibility of the results, provide a comprehensive understanding of the opportunities and the challenges around MaaS schemes, and mitigate potential bias. This research provides valuable insight into the readiness of local communities to adopt a MaaS scheme and examines the possibility of utilizing MaaS as a tool to increase the accessibility and autonomy of more vulnerable social groups. At the same time, the study aims to understand stakeholders’ views and perspectives on MaaS systems, and to assess their willingness to promote and collaborate on the implementation of such a mobility system. By understanding the travel needs, preferences, and behavior of citizens, as well as the transport policy concerns and priorities of the stakeholders, we are able to support and consult the decision-making process regarding the development and optimization of MaaS systems in Thessaloniki.
Thus, four research questions (RQs) are examined and addressed in this study, and for each RQ a set of different exploratory variables are examined. For readability purposes, only the most important statistically significant results are presented in this paper. The RQs are the following:
- To what extent is Thessaloniki ready and suitable for the implementation of a MaaS scheme?
- What factors affect individuals’ willingness to use a MaaS scheme?
- Which factors affect individuals’ willingness to subscribe to a MaaS scheme for elderly and young family members?
- What are the stakeholders’ views vis a vis MaaS implementation?
The rest of the paper is structured as follows. Section 2 provides an extensive literature review. Section 3 describes the study area and the research methodοlogy. Section 4 presents the results of the descriptive and inferential statistical analysis of the citizens’ survey, the logistic model developed to determine the willingness to use MaaS, and finally the stakeholders’ perspectives. Section 5 provides a discussion of the research, while Section 6 lists the conclusions of the paper.
2. Literature Review
The high congestion levels observed in urban environments reflect the need for increased sustainable, flexible, and integrated mobility services, such as MaaS. Maas provides multiple benefits to urban environments, such as seamless and easy access to services, as well as high-quality and value-for-money mobility [17].
Building on the importance of user preferences of mobility choices, an earlier study on traveller perception of the selection of their personalized MaaS package in London [10] showed that increasing a service package’s price discouraged people from choosing it, whereas the type of transport provided by each mode and its usability were decisive elements in users’ final choice. Specifically, users’ tendency to use MaaS systems has been shown to have significant relation with the monthly subscription cost and the usage time available of each package [24]. At the same time, the diversity of payment options and the availability of discount offers constitute influential factors in the users’ final choice [25]. In addition, studies [18,26] concluded that casual and infrequent car users are more likely to use the service compared to non-car users. Correspondingly, another study [25] indicated increased possibility of MaaS service usage for private car users compared to cyclists and people who frequently travel on foot. Adding taxi services in MaaS packages improves attractiveness for regular taxi and Uber users, whereas the most popular transport mode in MaaS schemes has been public transport [24,26]. Interestingly, regular public transport users prefer to purchase a package that only contains free public transport usage [26]. At this point, it is important to underscore that few of the identified MaaS schemes offer mobility services packages [31].
Expanding on the challenges and considerations regarding MaaS, recent findings [27] highlight the importance of addressing liability issues and existing regulation, and identify young people and digitally educated individuals as the most likely to adopt an intercity/rural/island MaaS system. Furthermore, the number of children in the household has been designated as an important factor in users’ final choice of using a MaaS system [18]. MaaS seems to be more appealing to women and individuals with higher income, while the average willingness to pay for a MaaS scheme appears to be below market prices [28]. Private vehicle owners who frequently use PT and active modes display a higher willingness to adopt MaaS, while highly car-dependent individuals, who rely on their cars for all types of trips, demonstrate lower willingness to use MaaS [29]. In addition, a strong association between technology readiness and user preferences has been observed, indicating that more technologically advanced individuals are more likely to adopt MaaS [32]. Specifically, university graduates and full-time employees are more likely to choose at least three transport modes in their service package [26]. In this context, our research investigates the factors that influence citizens’ willingness to use a MaaS system in the city of Thessaloniki, Greece.
Regarding transport accessibility issues for vulnerable users, there is limited research examining the use of MaaS schemes by individuals who depend on others for their mobility, such as elderly family members and teenagers. Older individuals are considered less likely to adopt a MaaS scheme compared to younger generations [33,34], while evidence suggests that elderly individuals are more willing to adopt MaaS if motivators such as off-peak travel discounts are provided [8]. Integrating MaaS with community transport has the potential to mitigate equity issues and enhance mobility and accessibility of the elderly population [35]. Concerns have been raised regarding the ability of MaaS to cover the needs of groups within the business-driven market landscape. It is underscored that, for older travellers, a MaaS system can potentially create accessibility barriers due to challenges of certain groups in adapting to new technologies and changes [36]. On the other hand, it has been found that younger people positively view aspects of MaaS such as the provided flexibility in transport, but express concerns and reservations regarding shared transportation modes [37]. Unfortunately, no relative research was found regarding parental opinion on accepting a MaaS scheme for teenage children, as parental agreement for MaaS use is essential for minors.
Finally, governance is considered a key factor in the successful implementation of a MaaS system [38]. Research has shown that MaaS stakeholders in Stockholm showed a preference for medium-high level engagement of the city in the development of a MaaS scheme [39]. The stakeholders consider that involvement of the local government is important for fostering cooperation, ensuring accountability, and establishing regulatory frameworks regarding the successful implementation of the MaaS scheme. Significant concerns have been voiced regarding taxation with private transport operators advocating for redefining of the taxation regime to ensure an inclusive market with equal opportunities for all service providers, while academics suggest exploring new financial measures to increase the usage of sustainable transport options [38]. This notion aligns with research indicating that government funding and penalties have severe implications for stakeholders’ strategies and the costs of government policy-making, emphasizing the need for an innovative legislative framework capable of effectively accommodating necessary changes [39]. An interesting study showed that while private initiatives of a MaaS scheme were quicker to be implemented, public governance was better suited for the development of stable MaaS services, due to greater integration, higher service adoption rates, and lower market entry barriers [40]. A public governance MaaS ensures fair competition and enhances service quality for users.
MaaS is a relatively recent concept with still enough room for further research in order to validate and provide credibility to existing results or uncover new insights. Our study examines individuals’ willingness to use a MaaS scheme, both validating previous studies and revealing new insights. Furthermore, one of the main goals of our study is to investigate whether individuals would be willing to subscribe to a MaaS scheme for their elderly family members and teenagers. By exploring individuals’ attitude towards MaaS adoption on behalf of their dependent members, we seek to address the gap in research regarding the accessibility of MaaS schemes for individuals who rely on others for their mobility needs. This research contributes to the broader discussion on the potential exclusion of vulnerable groups from MaaS, and the role of MaaS in enhancing equity and accessibility in transportation. In addition to all the above, interviews with stakeholders are conducted, to uncover their preferences, concerns, and perspectives regarding MaaS. Understanding stakeholders’ needs and opinions is crucial for an effective design of a MaaS scheme. The triangulation used in this study helps in bridging the existing gaps in the literature.
3. Materials and Methods
The overall methodological framework to assess the readiness of Thessaloniki and the acceptance of its citizens of a MaaS scheme is presented below. Firstly, the study area is presented in detail in order to contextualize the research findings. Τhen, the methodology used is analyzed and divided into two different sub-sections to increase readability and understanding.
3.1. Study Area
The case study of this research is Thessaloniki, which is the second biggest city in Greece, located in the northern part of the country. Thessaloniki was a typical example of a compact city with high density, until the late 1980s, when the phenomenon of extensive suburbanization and urban sprawl occurred [41]. This led to increased traffic problems in the city due to higher travel demand [42]. According to the last national census from the Hellenic Statistical Authority, the city’s population is estimated at 1,091,424 million inhabitants, making Thessaloniki the biggest city of the Central Macedonia region [43]. To the south, the city is surrounded by the sea, while towards the north there is a hilly and mountainous area with an urban forest. This indicates a special geomorphology that limits the central area of the city in the flat section alongside the coastal front, further limiting the spatial and transport capacity of the road network [44]. In addition, at the city’s historic center, the intense mix of land uses results in increased traffic congestion levels, overexploitation of public space, and environmental degradation of the city [41]. According to the Sustainable Urban Mobility Plan of Thessaloniki, the distribution of users in different transport modes reveals that 44% of the users commute by private car, 27% by public transport, 11% by motorcycles, 4% by taxi, and 3% by bicycles, while only 11% of travelers commute on foot [45].
The public transport system is based solely on the city bus network of the “Thessaloniki Urban Transport Organization” (OASTH), which is characterized by a lack in frequency of service, spatial accessibility, intermodality, and interoperability [42], while the a metro system is under construction [46]. It is important to mention that the city is characterized by limited bike lane networks, a large variety of taxi services, and low usage levels of the available bike-sharing and e-scooter sharing systems. When it comes to the mobility patterns inside the city, approximately 1,600,000 daily trips [45,46] are conducted, of which 25% start or end at the city’s historical center, and 55% are carried out during peak hours [46]. In addition, according to OASTH, in 2019 the bus system carried out around 2,000,000 transfers [47], whereas a significant increase (equal to 3.4%) of private car use was observed between 2000 and 2018 [45]. Regarding on-foot trips, research showed that most residents do not feel comfortable and safe to travel on foot due to inadequate infrastructure [48], while another study [49] indicated that the residents considered the sidewalk infrastructure adequate in terms of width and coverage area but insufficient in ramps for people with disabilities, rich in obstacles, and poor in cleanliness and environment. Finally, the first line of the Thessaloniki metro is expected to be operational by the end of 2024, with the base line extending for 9.6 km and featuring 13 modern stations. The metro will consist of 18 ultra-automatic driverless trains equipped with cutting edge technology, including air-conditioning and automatic door systems [50].
In terms of the demographic distribution of Thessaloniki citizens, 52.3% of permanent residents are women and 47.7% are males [43]. Additionally, within the region of Central Macedonia, in which Thessaloniki municipality belongs, 16.7% of citizens are older than 70 years old, 27.6% are from 50 to 70, 26.3% are from 30 to 50, 10.6% are young adults from 20 to 30, while 18.8% are under 20 years old.
3.2. Methodology
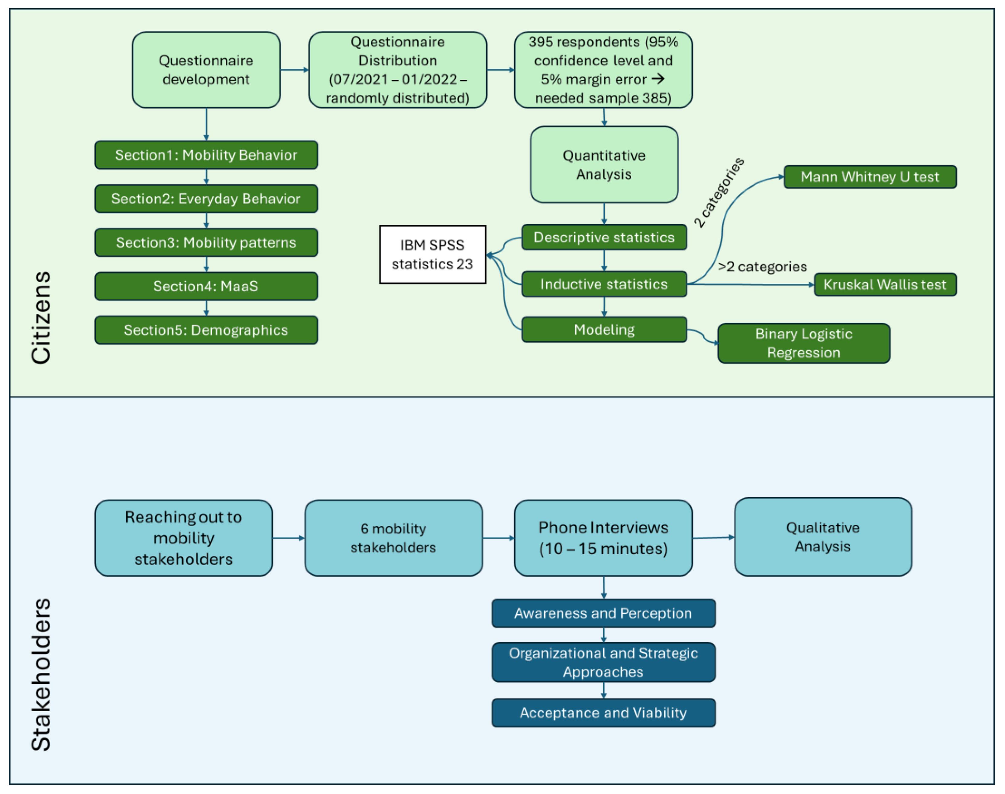
The present study implements qualitative and quantitative analysis to explore the city’s readiness and receptiveness towards a MaaS system. A citizens’ survey was followed by stakeholders’ interviews, offering insights into both public perceptions and stakeholder perspectives. The combination of qualitative and quantitative analysis provides an overall examination of the city’s prospects of adopting a MaaS system and creates a comprehensive analysis framework for future reference. The methodology flow is presented in Figure 1 and is analyzed in greater detail in Section 3.2.1 and Section 3.2.2.
Figure 1.
Methodology Flow.
3.2.1. Citizens Survey
This study aims to identify citizens’ willingness to use a MaaS system, as well as the most critical factors regarding their final choice.
To examine the possibilities of developing and implementing a MaaS system in a city such as the city of Thessaloniki, a questionnaire was distributed to residents for seven months, from July 2021 to January 2022, and interviews were conducted with possible stakeholders. The questionnaire was anonymous and was distributed randomly in person through social networks, private interviews, emails, and online magazine posts to permanent residents of the city, leading to a final valid sample of 395 individuals. The structure of the questionnaire was divided into five sections. The first section gathered data related to participants’ mobility behavior, the second section was related to everyday behavior, the third section included open-ended questions that examined participants’ mobility patterns in the transportation network, the forth section examined participants’ knowledge and attitude towards a MaaS system, while the fifth section gathered detailed demographic characteristics in order to examine whether different social groups present different levels of willingness to use MaaS. The survey consisted of six-point Likert-scale questions that captured participants’ attitudes towards the characteristics of different transportation modes and different MaaS services (e.g., 1: I totally disagree, 2: I disagree a lot, 3: I disagree a little, 4: I agree a little, 5: I agree a lot, 6: I completely agree).
To define the required sample size for the study, a simple random sampling method was used calculating the minimum needed sample according to the city’s population for 95% confidence level and 5% margin error. The minimum number needed for a valid sample for the examination of residents’ willingness to use a MaaS system was calculated as 385 participants. Data collected from 395 participants were therefore analyzed descriptively and inductively and used for the development of a binary logistic regression model with the use of IBM SPSS statistics 23 software. The collected data were not normally distributed, resulting in the use of non-parametric methods for their detailed analysis. The Mann–Whitney U test and the Kruskal–Wallis test were applied to analyze the relations between different variables. A binary logistic regression model was created in order to dive deeper into the factors influencing residents’ willingness to use a MaaS system. While descriptive and inductive analysis provided initial insights, the logistic regression model provided a more detailed analysis between various predictors and individuals’ willingness to adopt a MaaS scheme, thus allowing for a more focused exploration, uncovering hidden or subtle relationships.
A description of MaaS schemes was given to the respondents through a detailed explanation of its concept and functionality. Specifically, respondents were informed that MaaS offers tailored commuting packages to meet individual needs. The description highlighted the diverse range of available services, including city buses, bicycles, electric scooters, taxis, and private vehicles. Participants were also made aware of the option to choose a pay-as-you-go alternative for accessing the MaaS services without a monthly subscription requirement. By providing this information, the survey ensured that participants were well-informed about MaaS and able to answer the MaaS-related questions of the survey.
For the creation of the model, the variable that presents peoples’ choice to use a MaaS system (1: I would not use the system, 2: I probably wouldn’t use the system, 3: I probably would use the system, 4: I would use the system) was coded in two categories. The two first categories were combined to one negative willingness category (1: I would not use the system), and the last two categories were combined to one positive willingness category (2: I would use the system). The categorization of the variable into two distinct groups was chosen in order to optimize the analysis and facilitate the interpretation process. This categorization approach aimed to enhance the interpretability of the results, as it allows for a clear distinction between individuals expressing negative and positive positions towards MaaS adoption. By adopting this approach, the analysis was able to provide practical insights into the factors influencing individuals’ overall willingness to adopt a MaaS scheme and facilitate informed decision-making in urban transportation planning and policy implementation.
3.2.2. Stakeholders’ Interviews
In addition to the residents’ survey, interviews were conducted with potential MaaS stakeholders. Stakeholders’ interviews provide valuable qualitative insights and increase our understanding of the city’s readiness for the application of such schemes. Following the citizens’ opinion, we reached out to potential stakeholders and discussed the possibilities that arise, the most important benefits and obstacles, as well as the regulatory and infrastructure needs for a successful implementation of a MaaS scheme in Thessaloniki.
We aimed to ensure the participation of stakeholders from various sectors of the mobility industry in Thessaloniki, focusing on operators that could potentially participate in a MaaS scheme. Efforts were made to contact multiple companies operating within the city, aiming to create a diverse segment of the mobility ecosystem. Six mobility providers responded positively to our invitations and were interviewed. The interviews were conducted via phone calls and video calls, while each interview lasted for approximately 10–15 min. Specifically, the participants of the research were the public transport authority (OSETH); the e-scooter sharing provider RISE, who at the time was the only e-scooter operator in the city; the bicycle providers BikeIT and KINEO; the car rental provider auto365; and the private bus provider SKG BUS Transfers and Tours. Due to the COVID-19 restrictions and for the participants’ convenience, the questions were e-mailed to them in an editable document before the phone interview was conducted. In cases in which a phone call was not possible, the participants were given the choice to answer the questions on the provided editable document and e-mail it back to the researchers. Three categories of issues related to “Awareness and Perception”, “Organizational and Strategic Approaches”, and “Acceptance and Viability” were discussed. The stakeholders’ opinions were then analyzed qualitatively and, to maintain the anonymity of the companies, the participants were coded and reported with numbers within the following sections.
4. Results
This section provides a concise and precise description of the experimental results, their interpretation, as well as the experimental conclusions that can be drawn.
4.1. Citizens’ Survey
4.1.1. Descriptive Analysis
The majority of the survey participants were women, adults from 25 to 34 years old, residents of the municipality of Thessaloniki, higher education graduates, and private employees. In addition, most of the participants indicated an individual monthly income ranging between EUR 501 and EUR 1000, possession of a driving license, and ownership of a private car, while only 29.1% of the respondents had lived abroad. Table 1 presents the sample’s identity in detail. It is important to point out that our sample slightly over-represents women and younger age groups compared to the general population. While our sample provides valuable insights, it is important to recognize that certain viewpoints may be more prevalent.
Table 1.
Sample identity characteristics.
Analyzing the participants’ trip patterns, results showed increased travel frequency regarding work-related trips as well as constant preference of travelers to follow the same route for their daily trips. On the other hand, trips related to education and medical reasons showed the lowest frequency. In addition, the majority of the sample worked very strict hours, with most of them requiring between 30 to 60 min of daily commute. Table 2 represents the frequency the participants’ commute with different modes according to the six-level scale (1: Never, 2: <1 day/week, 3: 1–2 days/week, 4: 2–3 days/week, 5: 3–4 days/week, 6: 5+ days/week) used in the survey. For each one of the seven alternatives, Table 2 provides the mean, the median, the standard deviation, and the interquartile range value. The interquartile range is a measure of statistical dispersion, which captures the spread of the middle half of the data distribution.
Table 2.
Frequency of using different transportation modes.
Walking and private car were the two modes of transport with the highest usage frequency, while fewer people opt for micro-mobility modes. Figure 2 shows the level of influence that different factors have on participants’ mode choice. Specifically, independence and comfort seem to be the most influential factors in commuters’ choice.
Figure 2.
Factors that influence participants’ mode choice.
Table 3 presents the sample’s opinion on the city’s available transportation modes. Participants appear to strongly believe that cars provide autonomy, independence, comfort, high reliability, and safe transportation. On the contrary, lack of parking space is a deterrent to car use. It is important that the participants seem to be interested in abandoning their cars if they were provided with a stable, reliable, and comfortable alternative solution. At the same time, participants feel a strong discomfort when using the city’s public transit due to overcrowding and sparse frequency of buses, while they consider it an economical mode of transport with relatively significant environmental benefits. It is important that participants highlight the fear of COVID-19 viral spread as a reason to avoid the usage of public transport. Regarding the use of bicycles, individuals believe this transportation mode has a strong positive economic and environmental impact and provides dependence and autonomy. As for the participants’ view on e-scooters, they consider this mode to offer significant environmental, independence, and autonomy benefits. Lastly, participants consider walking as beneficial for their health and the environment as well as an independent way of moving around. The analysis also showed increased levels of walking due to COVID-19.
Table 3.
Participants’ opinion on the city’s available transportation modes.
Analyzing the sample’s beliefs regarding MaaS, the results showed that 24.3% knew the term before participating in the survey, while only 10.4% had used a MaaS system in the past. Results showed that the most important factor that could persuade individuals in using a MaaS system is cost savings, followed by a trial use out of curiosity and the provision of unlimited trips with simultaneous access to multiple modes. On the other hand, 11.00% of the sample stated that they could not think of a factor that would make them try such a system. Table 4 presents these in greater detail. On the other hand, Table 5 presents the mean scores of the different transportation services provided in a MaaS scheme, with unlimited access to taxi services being considered the most appealing option for the participants. In addition, based on a set of alternative transportation services that were presented to the participants, it appears that the unlimited access to bicycles and e-scooters is rated as the least important service, while it is interesting that citizens state that they would trust a private company being responsible for the city’s public transportation system relatively more, thus revealing the citizens’ negative opinion of the present network organization. In particular, for the more frequent users of PT (+3 days/week), the mean score is increased from 3.35 to 3.7.
Table 4.
Factor that could push individuals to use a MaaS system.
Table 5.
Rating of alternative transportation services in a MaaS scheme.
The participants believe that the implementation of MaaS would bring significant positive environmental benefits to the city of Thessaloniki and would help reduce travel time. In addition, responders indicate that the implementation of a MaaS system would affect their final mode choice as well as their destination, while, as shown in Figure 3, almost 84% of participants would abandon their private vehicle if a stable, reliable, and comfortable alternative transportation option were provided. Finally, presented in Figure 4, most of the participants stated that they would try the service for themselves, for their elders, and for their teenage children.
Figure 3.
Individuals’ tendency to abandon their private car if a stable, reliable, and comfortable alternative transportation option to work was provided.
Figure 4.
Individuals’ willingness to adopt MaaS for their family.
4.1.2. Inferential Statistical Analysis: Individuals Choosing a MaaS for Themselves
Building upon the previously discussed descriptive statistics, inferential analysis was used to uncover the factors influencing individual decisions to adopt a MaaS scheme. The tests used in this section are the Mann–Whitney U test and the Kruskal–Wallis H test and the results are presented in Table 6 and Table 7.
Table 6.
Inferential statistics: peoples’ willingness to use a MaaS for themselves (Mann–Whitney U).
Table 7.
Inferential statistics: peoples’ willingness to use MaaS for themselves (Kruskal–Wallis H).
Drawing on the highest mean ranks, the Mann–Whitney U test indicated that women are more likely to use a Maas system compared to men, as evidenced by the U statistic value, which represents the magnitude of the difference between the two groups. Furthermore, the calculated p-value score (<0.05) indicates that this difference is statistically significant. Accordingly, driving license holders are more likely to use a Maas system compared to people that do not own a driving license. Statistical analysis of individuals’ prior knowledge of MaaS and prior usage of similar systems shows a positive correlation with the final choice of use. People with prior knowledge of the MaaS term and people that have previously used similar systems are more likely to use a Maas system compared to people that did not have prior knowledge of the term and/or have not used a similar system in the past.
Based on Kruskal–Wallis H tests, there is a statistically significant relationship between the willingness to use MaaS and the modal choice for work commuting, educational trips, and leisure trips. Drawing on the highest mean ranks presented in Table 7, we conclude that people who mostly commute as car passengers for work or education, and people who mostly use taxis for leisure, seem to be more willing to adopt a MaaS system.
Moreover, a set of multi-level variables related to participants’ attitudes and characteristics was examined, and results showed multiple influential factors in individual choices of participants to use a MaaS system for their trips. Younger age groups, people who are more likely to change transport mode due to COVID-19 pandemic, people for whom weather is a factor that affects their modal choice, and people with environmental awareness seem to be more willing to adopt a MaaS system. All presented relationships demonstrate a statistically significant relationship (high chi-square values and low p-values < 0.05) highlighting that MaaS adoption levels are shaped by multiple factors.
4.1.3. Inferential Statistical Analysis: Creating a Subscription for a MaaS Scheme for Elderly Family Members
The present study additionally examined factors that can potentially influence the individuals’ decision to use a MaaS system for their elderly family members. Based on the Mann–Whitney U test and Mean Ranks comparison, there is a statistically significant dependence between willingness to choose MaaS for elderly family members, and gender and trip cost. Women and people who consider trip cost as an important modal choice factor seem to be more willing to adopt a MaaS system (see Table 8).
Table 8.
Inferential statistics: peoples’ willingness to create a MaaS subscription for their elderly family members (Mann–Whitney U).
Looking at the multilevel variables, the Kruskal–Wallis H test showed statistically significant difference between people’s willingness to use a MaaS system for elderly family members depending on how often they travel by car and how often they travel by bus. People who use cars more frequently as a passenger as well as people that use public buses more frequently are more willing to adopt MaaS for elderly family members (see Table 9).
Table 9.
Inferential statistics: peoples’ willingness to create a MaaS subscription for their elderly family members (Kruskal–Wallis H).
4.1.4. Inferential Statistical Analysis: Create Subscription for a MaaS Scheme for Young Teenage Family Members
In addition, the analysis identified factors with potential impact on individuals regarding allowing the adoption of a MaaS system for their teenage children. Table 10 provides all details regarding detected statistically significant relationships. People who are familiar with the term MaaS and have used it in the past are more likely to adopt the system for their teenage children. Moreover, people that use public transport for their shopping activities and people that do not own a private car would be more willing to let their children use a MaaS system. People that feel that public transport does not provide frequent routes for commuting are also more open to a MaaS scheme.
Table 10.
Inferential statistics: peoples’ willingness to create a MaaS subscription for their young teenage family members (Mann–Whitney U).
4.2. Modelling Willingness to Use a MaaS System
Binary logistic regression was used to model the probability of occurrence of an event, based on a set of independent variables. In the fitted model, the dependent variable Y is dichotomous (0: non-occurrence, 1: occurrence of the event) and the logistic model estimates the odds ratio, thus the probability of success (Y = 1) is divided by the probability of failure (Y = 0) as a function of the selected explanatory variables. If we denote the probability of choosing to use MaaS as p: Pr(Y = 1|X1, X2,…Xn), then the logistic regression model is formulated as given in Equation (1).
where:
Logit(odds) = ln(p/1 − p) = b0 + b1X1 + b2X2 + … + bmXm
b0 is the intercept coefficient.
bi are the coefficients to be estimated for each independent variable.
Xi are the independent variables describing the characteristics of the survey participants.
Then, the probability p is calculated from Equation (2).
p = 1/(1 + e−(b0+b1X1+b2X2+…+bmXm))
The initial independent variables introduced to the model were age, the time participants spent on urban trips, the trip frequency as a car passenger, the level of avoidance of using public buses due to COVID-19, the preference for a public or private transport operator, the possession of a driving license, the number of household members, the previous use of MaaS, the environmental awareness with respect to modal choice, and the willingness to give up car use in the case of a good quality public transport system alternative.
Table 11 presents the final model with the statistically significant variables that affect peoples’ willingness to use a MaaS system, which were selected after the application of an iterative selection process. The model is statistically significant, X2 (8, N = 395) = 103,753, p = 0.000, explains 33.4% (Nagelkerke R2) of the variance and correctly classifies 78.2% of cases. In addition, the Hosmer and Lemeshow test indicated a good model fit (p = 0.282). The reference category used in the model was the last category of the variables, while the p-values, Wald statistics, and degrees of freedom provide critical insights regarding the significance of each predictor in the model. Lower p-values and larger Wald statistics suggest greater statistical significance and stronger evidence against the null hypothesis. The final formula of the model is shown in Equation (3).
Logit(odds) = y = b0 + b1 × (Time Spend on Urban Commuting) + b2 × (Trip Frequency as car passenger) + b3 × (Avoiding using public busses compared to the past use due to COVID-19) + b4 × (Previous experience on MaaS system) + b5 × (Previous experience on MaaS system) + b6 × (Trusting the private sector for the operation of public transport) + b7 × (Age) + b8 × (Family members) + b9 × (Driving License)
Table 11.
Binary Logistic Regression Results.
Further investigating the model results, we observe that people spending more than 2 h on their urban trips seem to be less likely to choose a MaaS system, as they are probably more dependent on their private car. As shown by the EXP(B) value (Odds Ratio), people that spend between 1 and 2 h on their daily commutes seem to be 8.7 times more likely to use a MaaS system, compared to people that spend more than 2 h on their urban trips. On the other hand, peoples’ increased frequency of commuting as a car passenger was found to be associated with increased likelihood to adopt a MaaS system. In particular, people that use car transport as a passenger 2–3 days/week are 3.4 (1/EXP(B)) times less likely to choose a MaaS, compared to people that commute as a car passenger almost every day. In addition, people that have used a MaaS system in the past are 4.7 times more likely to use a MaaS system again, while, on the contrary, people who have more trust in the public sector for the operation of public transport are less likely to adopt a MaaS scheme. Examining the influence age may have on peoples’ choice, people from 18 to 54 are more likely to choose a MaaS system compared to older people. In more detail, people from 18 to 24 are 3.2 times more likely to use a MaaS system compared to those aged over 64. Accordingly, people from 25 to 34 are 3.4 times more likely to adopt a MaaS system, people from 35 to 44 are 3.6 times more likely, and people from 45 to 54 are 2.9 more likely. In addition, the model shows that the likeliness to choose a MaaS system decreases with increasing size in family members. Participants that lived alone were 3.7 more likely to adopt a MaaS system, compared to those whose families consisted of five or more members. Finally, an unexpected result that should be analyzed further in the future showed that people that hold a driving license seem to be 1.8 times more likely to use a MaaS system, compared to people that do not hold a driving license. This may indicate that people do not feel they can take full advantage of the system’s benefits, since they will be unable to use services such as car-sharing.
4.3. Stakeholders Qualitative Interviews
Six mobility companies (one public transport authority, one e-scooter sharing provider, one bike rental provider, one log-term bike and e-scooter sharing provider, one car rental provider, and one private bus provider) were interviewed in order to provide input on the implementation of a MaaS system in the city of Thessaloniki. Participants were asked to provide their opinion about the concept of Mobility as a Service and elaborate on whether they would be interested in participating in a potential collaboration. Five out of the six participants had prior knowledge of the term, while all stated that they consider the idea of MaaS interesting. Additionally, three out of the six stakeholders mentioned that they had considered joining a MaaS system. Specifically, respondent 3 mentioned that they already collaborate with private companies to provide special mobility packages to their clients. At the same time, respondent 3 mentioned that creating collaborations between the private sector is easier compared to collaborations between private and public sectors due to bureaucratic complications. On the other hand, all stakeholders are willing to investigate even further the context of MaaS and potentially participate in future collaborations, under certain conditions. Respondent 5 stated that the high quality of the system is a non-negotiable condition, while respondent 6 considered it was important for the system to be firstly implemented as a pilot program. All participating stakeholders said they would be willing to collaborate if a citizen survey with a reliable sample size showed that the local community was in favor of implementing a MaaS system. Other factors that would convincingly impact participation of stakeholders in such a collaboration were economic benefits, the improvement of cooperation between the private and public sector, the optimization of transport services, the users’ needs satisfaction, as well as the availability of the required funding.
Participating stakeholders were also asked to state their opinion on whether a MaaS system could be implemented successfully in Greece and particularly in the city of Thessaloniki. Participants’ opinions varied, with four out of six stakeholders being positive and two being negative. According to respondent 3, Thessaloniki is a city that embraces new ventures if the residents understand them, while respondent 6 mentioned that Thessaloniki has shown in the past a tendency to adopt new and innovative approaches. On the other hand, respondent 4 stated that they do not consider that the city will be ready in the next decades for such a system, while respondent 5 stated, “The use of private cars is still deeply rooted in our culture and many steps are needed in order for the public to perceive mobility differently and to be able to make the necessary assessment for what a MaaS service would mean for the public’s living days and economics”.
Participants were also asked about the ways a MaaS system could potentially be beneficial for the city. All respondents considered that MaaS implementation could provide environmental benefits. Respondent 5 stated that “We believe that the development of MaaS services would have a positive environmental impact and, in addition, would provide an incentive for Smart Mobility and a pollution-free Europe by 2040”.
In terms of factors that stakeholders consider important in encouraging the public to use MaaS, these include the quality of the service and the user friendliness of the system; e.g., reasonable prices, easiness to use, user friendly application interference, discounts to the most vulnerable groups, time accuracy, and environmental benefits. Specifically, respondent 6 states that “Familiarity with the service, explanation of the system’s possibilities, the flexibility the system provides, the economic benefits in the long run and the possibility of contactless transactions, which is gaining greater value today due to the COVID-19 pandemic are important factors. The friendliness of the interface (e.g., app on a mobile phone) and the easiness to be used by large groups of the population are also key parameters”.
On the other hand, misconception of the service, increased complexity, difficulty in use, lack of time accuracy, and the fear of unjustified charges can be considered as the main inhibitors. Finally, the private stakeholders were asked if they believe a collaboration with a public organization would decrease citizens’ acceptance. All respondents had a positive attitude towards cooperation, but also mentioned a concern regarding collaborations between the public and private sectors.
Stakeholders’ analysis reveals mixed perspectives regarding the readiness of Thessaloniki for implementing a MaaS system. Some stakeholders’ expressed optimism for the city’s potential to adopt an innovative transportation solution like MaaS, while others were more cautious on the matter. Existing cultural and behavioral barriers, such as citizens’ ingrained car dependency and concerns about bureaucratic issues, are key challenges that must be resolved for the city to be open to full adoption of a MaaS mobility system. However, stakeholders appear to be overall positive and willing to explore new collaborations and partnerships and consequently facilitate MaaS implementation.
5. Discussion
The findings of this study shed light upon several important factors influencing the adoption of MaaS mobility systems in urban environments. A triangulation approach was used in the present study by combining quantitative analysis of survey data and qualitative stakeholder interviews analysis, thus providing a comprehensive understanding of the opportunities and challenges associated with implementing a MaaS system in the city of Thessaloniki. This study highlights how demographic characteristics affect individuals’ choice to use MaaS schemes, focusing on the choices individuals make for themselves, but also the decisions individuals make for other family members who depend on them for their commuting needs.
The descriptive analysis that was conducted on participants’ attitudes and perceptions showed interesting trends and patterns. Citizens indicated willingness to adopt a MaaS system for commuting within their city, with the low public transport quality of service creating an opportunity for MaaS to fill this gap. Additionally, participants stated they would be willing to abandon their private car if provided with a stable, reliable, and comfortable alternative transportation option for commuting to work. Such findings are extremely important for the city of Thessaloniki, as application of appropriate policy decisions could significantly reduce the high car-dependency levels of the city.
The statistical analysis revealed several significant factors with impact on individuals’ willingness to use a MaaS system. Age, frequency of commuting as a car passenger, prior experience with MaaS, and citizens’ preferences for private versus public sector operation of public transport in a MaaS system emerged as significant predictors of MaaS adoption. The model analysis showed that people that spend 1 to 2 h per day on urban commuting have higher probability of selecting a MaaS system solution, while those that spend more than 2 h on their daily commute seemed less likely to choose a MaaS scheme. Such results correspond with the findings of Ko et al. [51], and, as other studies suggest [52,53], car dependence seems to be a very important factor in individuals’ choices. In addition, the inferential analysis showed that younger people have a higher probability of choosing a MaaS system. As mentioned by Ye et al. [54], younger people are more curious and more likely to accept new technology. Stakeholders should therefore target younger people but, equally importantly, implement actions to promote the service and develop activities that will help raise public awareness and present the MaaS benefits towards older age groups.
Another variable that was identified as an important influential factor in participants’ choice was the frequency of commuting as a car passenger. People who commute frequently as car passengers showed a positive attitude towards choosing a MaaS system. This aligns with Fioreze et al. [53], who argue that most users of MaaS are not frequent car drivers. Potential factors explaining the above may include the desire for cost savings, convenience, flexibility, or autonomy. Understanding these hidden relationships is essential for further promoting MaaS. However, it is noteworthy that those with a driving license are also more likely to use the system. This category can include both car owners and carless people. For car owners, factors such as perceived costs associated with car use and maintenance in addition to parking constraints may increase their likelihood of MaaS system adoption. For those without a car, their dependence on other family members for commuting could contribute to their preference for MaaS. The above considerations suggest a complex interplay between individuals’ willingness to adopt a MaaS scheme and their driving status and commuting habits, indicating the need for further detailed analysis specifically on these aspects.
When it comes to people living alone, our study indicates that they are more likely to choose a MaaS scheme. This means that MaaS stakeholders should take actions to increase the attractiveness of the service to larger households. Such actions could include discount policies and implementation of child seats. Finally, people who were aware of the service or had used the service before taking the questionnaire were more willing to use the service. This finding also shows that actions should be taken to educate people about the system and the benefits it provides. A well-designed pilot project could be extremely useful in attracting new users of a MaaS scheme. A wide implementation of a MaaS pilot system could be one of the most crucial steps in attracting more people towards shared mobility.
Our research provides new insights that, to our knowledge, have not been analyzed in earlier studies. Most respondents seem willing to adopt MaaS, not only for themselves, but also for their family members, with particular focus on the elderly and teenagers.
Women indicate a higher tendency to adopt MaaS for their elderly relatives compared to men. Individuals who consider travel cost as a key factor in their choice of transport mode also seem more likely to embrace MaaS for their elderly family members. This finding highlights the importance of affordability in transport and emphasizes the need to consider price accessibility across different demographic groups. Individuals who frequently commute by car as passengers or frequently commute by public buses indicate a higher willingness to adopt MaaS for their elderly relatives. This indicates that those who travel less independently are more willing to adopt alternative transport solutions for their dependent family members. When it comes to individuals’ willingness to adopt a MaaS system for their teenage children, familiarity with MaaS and prior usage increased the likelihood of adoption, suggesting increased trust in such systems. Accordingly, people who had previously used MaaS were more likely to use it for their teenage family members, suggesting increased familiarity and trust. Interestingly, people who perceive public transport as less reliable due to infrequent services are more open to adopting MaaS alternatives for their teenage children. These findings underscore the complex interplay between personal experiences, travel habits, and perceptions of existing mobility options.
Finally, the interviews that were conducted with possible MaaS stakeholders provide important insights. It seems that stakeholders’ concerns regarding collaboration in a MaaS system are related to user-accessibility problems. The increased complexity of the service and difficulty of use are important factors that need to be addressed before a MaaS scheme is operational. In addition, stakeholders pointed out people’s hesitation regarding invalid payment charges. As many individuals may be skeptical of change, trust is an important factor influencing their decision to adopt a new mobility mode [50]. To overcome this impediment, stakeholders should try to create a relationship of trust with the commuters, keep all procedures transparent, and secure users’ safety and privacy. Additionally, stakeholders’ interviews revealed mixed perspectives regarding the readiness of Thessaloniki to implement a MaaS scheme. While some stakeholders expressed optimism about the city’s potential to introduce innovative transport solutions, such as MaaS, others were more cautious. Existing cultural and behavioral barriers, such as citizens’ high car dependency and bureaucratic issues, are key challenges that must be overcome for the city to be ready to fully adopt a MaaS system.
One limitation of the research is the absence of real MaaS schemes in Greece. Given this, it is interesting that 10% of respondents reported using the service prior to the survey. Considering their limited exposure to actual MaaS implementations, this raises questions regarding whether respondents understood in depth the MaaS concept. Thus, their responses regarding MaaS usage and comprehension may be influenced by this lack of direct experience. It is possible that the respondents might have answered positively due to encountering other services similar to MaaS. Some of the stakeholders mentioned the collaboration between different service providers for discount prices or bundled services, such as offering free access to additional amenities or complimentary services after a certain number of uses, which respondents may have perceived as “MaaS”-like experiences.
The insights gained from this study can be applied to other urban areas with similar characteristics, providing a framework for assessing and implementing MaaS in different metropolitan areas. The research methodology used in this research, which includes a triangulation approach combining quantitative survey data and qualitative stakeholder interviews, is robust and adaptable to different urban environments. Especially in cities with wider micro-mobility usage levels and lesser car-dependency of the population, this research could serve as a valuable tool for comparison, guiding the development of tailored MaaS solutions that address specific local needs. The influential factors identified, such as demographic characteristics and commuting habits, are common across many urban settings, making the findings widely applicable to different areas. Urban planners can use the information obtained from this study to design targeted marketing, campaigns, and initiatives that will promote MaaS schemes. Additionally, policy makers can learn from the outcome of our research in order to inform policy decisions and create supportive regulatory frameworks for MaaS implementation. Furthermore, our research provides insights that can advance research in transportation and urban science, as well as transportation behavioral modeling.
Further research needs to explore the impact of the spatial characteristics of individuals’ place of residence, the travel behavior profile of citizens, as well as the provision of cost-effective mobility services and solutions on the willingness to adopt MaaS. To gain a deeper understanding of the factors influencing the adoption of MaaS systems, it is essential to examine the attitudes and beliefs of car-dependent individuals. Future research needs to examine their perception regarding MaaS and whether they consider it hard to achieve, too costly, unreliable, or fear potential coverage limitations. Accordingly, researchers should examine the reasons why parents and families are less likely to adopt a MaaS scheme. By addressing these concerns, strategies could be developed in order to increase the system’s attractiveness. Moreover, stated preferences experiments would provide more detailed insights into citizens’ readiness to accept MaaS as a transport solution for their daily commuting and enable more advanced modelling techniques. To facilitate the application of this study on a larger scale, we recommend implementing well-designed pilot projects in different urban areas. These pilots can examine the effectiveness of a MaaS concept locally. Furthermore, bringing residents and the public sector together to discuss the potential of a MaaS system in the city could address the community’s needs, potential barriers, or areas of disagreement. The development of such living labs could foster collaborations that will enhance MaaS acceptance levels within the city.
6. Conclusions
This study investigated the city’s readiness to embrace MaaS and explored the factors influencing MaaS adoption. This study innovates by examining individuals’ willingness to utilize MaaS as a tool to enhance the accessibility and autonomy of vulnerable groups within the city. Based on the views and perspectives of citizens and stakeholders, Thessaloniki seems ready to at least experiment with the implementation of a MaaS scheme. In a car-dependent city, such as Thessaloniki, MaaS could contribute to the integration of urban transport modes and the development of targeted demand management policies and increase the incentives to promote sustainable mobility behavior.
This research contributes to better understanding potential MaaS users and detecting points of interest in order to promote MaaS systems. Furthermore, areas that need further evaluation and more thorough examination in order to transform MaaS into a transportation solution for all are highlighted. Specifically, as shown by the results, individuals with families are less likely to adopt a MaaS scheme compared to people living on their own. Researchers need to explore ways to increase MaaS attractiveness for parents and families.
Reducing car dependency in the city of Thessaloniki is crucial. This becomes more evident when considering the city’s struggling public transport services and the significantly increased traffic problems. MaaS could become a catalyst of transformation for urban mobility in the city by providing an alternative and reliable transportation option to citizens.
Author Contributions
Conceptualization, P.M. and A.P.; methodology, P.M. and A.P.; validation, P.M. and A.P.; formal analysis, P.M.; investigation, P.M.; data curation, P.M.; writing—original draft preparation, P.M.; writing—review and editing, A.P.; visualization, P.M.; supervision, A.P. All authors have read and agreed to the published version of the manuscript.
Funding
This research received no external funding.
Data Availability Statement
The raw data supporting the conclusions of this article could be made available by the authors upon reasonable request.
Conflicts of Interest
The authors declare no conflicts of interest.
References
- Li, L.; Zhu, G.; Wu, D.; Xu, H.; Ma, P.; Liu, J.; Li, Z.; He, Y.; Li, C.; Wu, P. Land Suitability Assessment for Supporting Transport Planning Based on Carrying Capacity and Construction Demand. PLoS ONE 2021, 16, e0246374. [Google Scholar] [CrossRef] [PubMed]
- Papagiannakis, A.; Ntafos, K. Impact assessment of climate change on coastal transport systems in the greater Thessaloniki area. In Advances in Mobility as a Service Systems, Proceedings of the 5th Conference on Sustainable Urban Mobility, Virtual CSUM 2020, Online, Greece, 17–19 June 2020; Nathanail, E.G., Adamos, G., Karakikes, I.D., Eds.; Advances in Intelligent Systems and Computing; Springer International Publishing: Cham, Switzerland, 2021; Volume 1278, pp. 751–759. [Google Scholar] [CrossRef]
- Georgouli, C.; Tronca, L.P.; Kamargianni, M.; Chaniotakis, M. How Transport and Urban Planning Priorities Have Changed during the Covid-19 Pandemic. Driving Factors of Changes and Barriers in Dealing with Crisis. J. Transp. Health 2021, 22, 101207. [Google Scholar] [CrossRef]
- Le Pira, M.; Attard, M.; Ison, S.G. Urban Transport Planning and Policy in a Changing World: Bridging the Gap between Theory and Practice. Res. Transp. Bus. Manag. 2021, 39, 100634. [Google Scholar] [CrossRef]
- Signor, L.; Karjalainen, P.; Kamargianni, M.; Matyas, M.; Pagoni, I.; Stefanelli, T.; Galli, G.; Malgieri, P.; Bousse, Y.; Mizaras, V.; et al. Mobility as a Service (MaaS) and Sustainable Urban Mobility Planning; ERTICO ITS, Brussels, Belgium, 2019.
- Audenhove, F.-J.V.; Arby, H.; Rominger, G.; Tauvel, M. How to Realize the Promise of Mobility-as-a-Service. Arthur D. Little’s Future of Mobility Lab. 2021. Available online: https://www.adlittle.com/sites/default/files/reports/ADL_Beyond_MaaS_Report_0.pdf (accessed on 13 June 2022).
- Russo, F.; Rindone, C. Smart City for Sustainable Development: Applied Processes from SUMP to MaaS at European Level. Appl. Sci. 2023, 13, 1773. [Google Scholar] [CrossRef]
- Dadashzadeh, N.; Woods, L.; Ouelhadj, D.; Thomopoulos, N.; Kamargianni, M.; Antoniou, C. Mobility as a Service Inclusion Index (MaaSINI): Evaluation of Inclusivity in MaaS Systems and Policy Recommendations. Transp. Policy 2022, 127, 191–202. [Google Scholar] [CrossRef]
- Urban Mobility Partnership. Mobility as a Service A Practical Guide 2023. Available online: https://urbanmobilitypartnership.com/wp-content/uploads/2023/09/UMP-MaaS-paper-FINAL.pdf (accessed on 11 June 2024).
- Matyas, M.; Kamargianni, M. Survey Design for Exploring Demand for Mobility as a Service Plans. Transportation 2018, 46, 1525–1558. [Google Scholar] [CrossRef]
- Mitropoulos, L.; Kortsari, A.; Mizaras, V.; Ayfantopoulou, G. Mobility as a Service (MaaS) Planning and Implementation: Challenges and Lessons Learned. Future Transp. 2023, 3, 498–518. [Google Scholar] [CrossRef]
- Cisterna, C.; Madani, N.; Bandiera, C.; Viti, F.; Cools, M. MaaS Modelling: A Review of Factors, Customers’ Profiles, Choices and Business Models. Eur. Transp. Res. Rev. 2023, 15, 37. [Google Scholar] [CrossRef]
- Wolf, S. Defining Mobility-as-a-Service: Its Benefits, Challenges and Sustainable Potential. Available online: https://www.intelligenttransport.com/transport-articles/151320/defining-mobility-as-a-service-its-benefits-challenges-sustainable-potential/ (accessed on 18 April 2024).
- Alyavina, E.; Nikitas, A.; Njoya, E.T. Mobility-as-a-Service and Unsustainable Travel Behaviour: Exploring the Car Ownership and Public Transport Trip Replacement Side-Effects of the MaaS Paradigm. Transp. Policy 2024, 150, 53–70. [Google Scholar] [CrossRef]
- Kant, P.; Machavarapu, P.K.; Gajjar, H. Assessment of Drivers and Barriers in the Adoption of Mobility as a Service (MaaS): A Case Study of Noida, India. Urban Plan. Transp. Res. 2023, 11, 2247044. [Google Scholar] [CrossRef]
- Labee, P.; Rasouli, S.; Liao, F. The Implications of Mobility as a Service for Urban Emissions. Transp. Res. Part D Transp. Environ. 2022, 102, 103128. [Google Scholar] [CrossRef]
- Dimitriou, D.; Sartzetaki, M.; Roumboutsos, A.; Polydoropoulou, A.; Pagoni, I.; Tsirimpa, A. Transport Trends and Economics 2018–2019: Mobility as a Service; United Nations: Geneva, Switzerland, 2020; ISBN 978-92-1-004785-2. [Google Scholar]
- Ho, C.Q.; Hensher, D.A.; Mulley, C.; Wong, Y.Z. Potential Uptake and Willingness-to-Pay for Mobility as a Service (MaaS): A Stated Choice Study. Transp. Res. Part A Policy Pract. 2018, 117, 302–318. [Google Scholar] [CrossRef]
- Huhtala-Jenks, K. Whim by MaaS Global MaaS—Development and Business Models. MaaS Alliance 2019. Available online: https://maas-alliance.eu/wp-content/uploads/sites/7/2019/06/MaaS-of-the-Month-Whim-Final.pdf (accessed on 11 June 2024).
- Experience the Seamless Way to Move Around. Available online: https://whimapp.com/ (accessed on 19 November 2021).
- Intelligent Transport MaaS Global, Creator of Whim App, Acquired by Umob Following Bankruptcy. Available online: https://www.intelligenttransport.com/transport-news/180138/maas-global-whim-app-umob/ (accessed on 19 April 2024).
- Mobilleo Mobilleo Case Study: TfGM Works in Partnership with Mobilleo to Power Its IMOVE Maas Solution for Greater Manchester. Available online: https://www.mobilleo.com/case-studies/tfgm-imove/ (accessed on 11 June 2024).
- eMaaS. Available online: https://emaasproject.gr/?lang=el&page=home (accessed on 19 April 2024).
- Jang, S.; Caiati, V.; Rasouli, S.; Timmermans, H.; Choi, K. Does MaaS Contribute to Sustainable Transportation? A Mode Choice Perspective. Int. J. Sustain. Transp. 2021, 15, 351–363. [Google Scholar] [CrossRef]
- Feneri, A.-M.; Rasouli, S.; Timmermans, H.J.P. Modeling the Effect of Mobility-as-a-Service on Mode Choice Decisions. Transp. Lett. 2020, 14, 324–331. [Google Scholar] [CrossRef]
- Tsouros, I.; Tsirimpa, A.; Pagoni, I.; Polydoropoulou, A. MaaS Users: Who They Are and How Much They Are Willing-to-Pay. Transp. Res. Part A Policy Pract. 2021, 148, 470–480. [Google Scholar] [CrossRef]
- Papaioannou, G.; Polydoropoulou, A.; Tsirimpa, A.; Pagoni, I. Development of Mobility as a Service (MaaS) for Intercity Travel & Rural/Island Areas: The Case Study of Greece. Eur. Transp. Res. Rev. 2023, 15, 48. [Google Scholar] [CrossRef]
- Bahamonde-Birke, F.J.; Frowijn, L.; Van Gils, C.; Helmink, R.D.W.; Henkus, S.; Van Der Hoeven, S.; Mathilde Kolkman, O.; Van Onzen, T.; Ronteltap, L.; Wehl, D.E.; et al. Am I Willing to Replace My Car with a MaaS Subscription? An Analysis of the Willingness of Dutch Citizens to Adopt MaaS and the Triggers Affecting Their Choices. Transp. Res. Part A Policy Pract. 2023, 176, 103816. [Google Scholar] [CrossRef]
- Van’t Veer, R.; Annema, J.A.; Araghi, Y.; Homem De Almeida Correia, G.; Van Wee, B. Mobility-as-a-Service (MaaS): A Latent Class Cluster Analysis to Identify Dutch Vehicle Owners’ Use Intention. Transp. Res. Part A Policy Pract. 2023, 169, 103608. [Google Scholar] [CrossRef]
- Nikiforiadis, A.; Tsavdari, D.; Mizaras, V.; Ayfantopoulou, G. Identifying Barriers and Expectations in MaaS: Users’ and Stakeholders’ Perspective. Future Transp. 2023, 3, 1240–1252. [Google Scholar] [CrossRef]
- Daniela, A.-M.; Juan Carlos, G.-P.; Javier, G. On the Path to Mobility as a Service: A MaaS-Checklist for Assessing Existing MaaS-like Schemes. Transp. Lett. 2023, 15, 142–151. [Google Scholar] [CrossRef]
- Kriswardhana, W.; Esztergár-Kiss, D. Exploring the Aspects of MaaS Adoption Based on College Students’ Preferences. Transp. Policy 2023, 136, 113–125. [Google Scholar] [CrossRef]
- Farahmand, Z.H.; Gkiotsalitis, K.; Geurs, K.T. Mobility-as-a-Service as a Transport Demand Management Tool: A Case Study among Employees in the Netherlands. Case Stud. Transp. Policy 2021, 9, 1615–1629. [Google Scholar] [CrossRef]
- Lopez-Carreiro, I.; Monzon, A.; Lopez-Lambas, M.E. Comparison of the Willingness to Adopt MaaS in Madrid (Spain) and Randstad (The Netherlands) Metropolitan Areas. Transp. Res. Part A Policy Pract. 2021, 152, 275–294. [Google Scholar] [CrossRef]
- Mulley, C.; Nelson, J.D.; Wright, S.D. Mobility as a Service for the Older Population: A Transport Solution to Land Use Changes in Essential Services? Aust. Key Cent. Transp. Logist. Manag 2017. Available online: https://ses.library.usyd.edu.au/handle/2123/19114 (accessed on 11 June 2024).
- Li, Y.; Cook, S.; May, A. Understanding the Exclusion Issues of Mobility-as-a-Service (MaaS): The Potential Problems of Older Travellers’ Involvement. In Human Aspects of IT for the Aged Population. Technology and Society; Gao, Q., Zhou, J., Eds.; Lecture Notes in Computer Science; Springer International Publishing: Cham, Switzerland, 2020; Volume 12209, pp. 269–287. ISBN 978-3-030-50231-7. [Google Scholar]
- Casadó, R.G.; Golightly, D.; Laing, K.; Palacin, R.; Todd, L. Children, Young People and Mobility as a Service: Opportunities and Barriers for Future Mobility. Transp. Res. Interdiscip. Perspect. 2020, 4, 100107. [Google Scholar] [CrossRef]
- Lopez-Carreiro, I.; Monzon, A.; Lopez, E. MaaS Implications in the Smart City: A Multi-Stakeholder Approach. Sustainability 2023, 15, 10832. [Google Scholar] [CrossRef]
- Fenton, P.; Chimenti, G.; Kanda, W. The Role of Local Government in Governance and Diffusion of Mobility-as-a-Service: Exploring the Views of MaaS Stakeholders in Stockholm. J. Environ. Plan. Manag. 2020, 63, 2554–2576. [Google Scholar] [CrossRef]
- Caballini, C.; Olivari, E.; Gasparini, C.; Dalla Chiara, B. The Spread of MaaS Initiatives in Europe: The Leading Role of Public Governance Emerging from an Italian Regional Application. Sustainability 2023, 15, 13413. [Google Scholar] [CrossRef]
- Papagiannakis, A.; Vitopoulou, A.; Yiannakou, A. Transit-Oriented Development in the Southern European City of Thessaloniki Introducing Urban Railway: Typology and Implementation Issues. Eur. Plan. Stud. 2021, 29, 117–141. [Google Scholar] [CrossRef]
- Tsamtzi, D.; Papagiannakis, A. In Search of Sustainable Urban Mobility: The Citizens’ Opinion on Key Elements of a Sustainable Urban Transport Plan for Thessaloniki. In Proceedings of the 6th International Conference on Transport Research, Thessaloniki, Greece, 28–30 May 2013. [Google Scholar]
- Hellenic Statistical Authority. Census Results of Population and Housing ELSTAT 2021 19.07.2022; ELSTAT: Moschato, Greece, 2022. [Google Scholar]
- Saliara, K. Public Transport Integration: The Case Study of Thessaloniki, Greece. Transp. Res. Procedia 2014, 4, 535–552. [Google Scholar] [CrossRef]
- Ayfantopoulou, G.; Kotoula, C.M.; Morfoulaki, M.; Spandou, M.; Hatziathanasiou, M.; Zourna, M.; Theodoridou, S.; Avramidou, E.; Parthenopoulou, S.; Chelidoni, K. Sustainable Urban Mobility Plan of Thessaloniki 2022. Available online: https://www.svakthess.imet.gr/Portals/0/Deliverables/PARADOTEO_P5_SVAK_THESSALONIKI.pdf (accessed on 11 June 2024).
- Perra, V.-M.; Sdoukopoulos, A.; Pitsiava-Latinopoulou, M. Evaluation of Sustainable Urban Mobility in the City of Thessaloniki. Transp. Res. Procedia 2017, 24, 329–336. [Google Scholar] [CrossRef]
- OSETH 2019 Annual Report. Available online: https://oseth.com.gr (accessed on 11 June 2024).
- Amprasi, V.; Politis, I.; Nikiforiadis, A.; Basbas, S. Comparing the Microsimulated Pedestrian Level of Service with the Users’ Perception: The Case of Thessaloniki, Greece, Coastal Front. Transp. Res. Procedia 2020, 45, 572–579. [Google Scholar] [CrossRef]
- Gkavra, R.; Nalmpantis, D.; Genitsaris, E.; Naniopoulos, A. Τhe Walkability of Thessaloniki: Citizens’ Perceptions. In Data Analytics: Paving the Way to Sustainable Urban Mobility, Proceedings of the 4th Conference on Sustainable Urban Mobility (CSUM2018), Skiathos Island, Greece, 24–25 May 2018; Nathanail, E.G., Karakikes, I.D., Eds.; Advances in Intelligent Systems and Computing; Springer International Publishing: Cham, Switzerland, 2019; Volume 879, ISBN 978-3-030-02304-1. [Google Scholar]
- Elliniko Metro. Progress of the Thessaloniki Metro Project. Available online: https://www.emetro.gr/?page_id=18048 (accessed on 20 April 2024).
- Ko, E.; Kwon, Y.; Son, W.; Kim, J.; Kim, H. Factors Influencing Intention to Use Mobility as a Service: Case Study of Gyeonggi Province, Korea. Sustainability 2021, 14, 218. [Google Scholar] [CrossRef]
- Alyavina, E.; Nikitas, A.; Tchouamou Njoya, E. Mobility as a Service and Sustainable Travel Behaviour: A Thematic Analysis Study. Transp. Res. Part F Traffic Psychol. Behav. 2020, 73, 362–381. [Google Scholar] [CrossRef]
- Fioreze, T.; de Gruijter, M.; Geurs, K. On the Likelihood of Using Mobility-as-a-Service: A Case Study on Innovative Mobility Services among Residents in the Netherlands. Case Stud. Transp. Policy 2019, 7, 790–801. [Google Scholar] [CrossRef]
- Ye, J.; Zheng, J.; Yi, F. A Study on Users’ Willingness to Accept Mobility as a Service Based on UTAUT Model. Technol. Forecast. Soc. Chang. 2020, 157, 120066. [Google Scholar] [CrossRef]
Disclaimer/Publisher’s Note: The statements, opinions and data contained in all publications are solely those of the individual author(s) and contributor(s) and not of MDPI and/or the editor(s). MDPI and/or the editor(s) disclaim responsibility for any injury to people or property resulting from any ideas, methods, instructions or products referred to in the content. |
© 2024 by the authors. Licensee MDPI, Basel, Switzerland. This article is an open access article distributed under the terms and conditions of the Creative Commons Attribution (CC BY) license (https://creativecommons.org/licenses/by/4.0/).



