Application of Multi-Criteria Decision-Making Model and Expert Choice Software for Coastal City Vulnerability Evaluation
Abstract
:1. Introduction
2. Methodology
2.1. Study Area
2.2. Understanding the AHP Framework
2.2.1. Data Collection by Using Experts
2.2.2. Pairwise Comparisons
2.2.3. Priorities Derivation
2.2.4. Consistency
2.2.5. Aggregation
2.2.6. Sensitivity Analysis
3. Results and Discussion
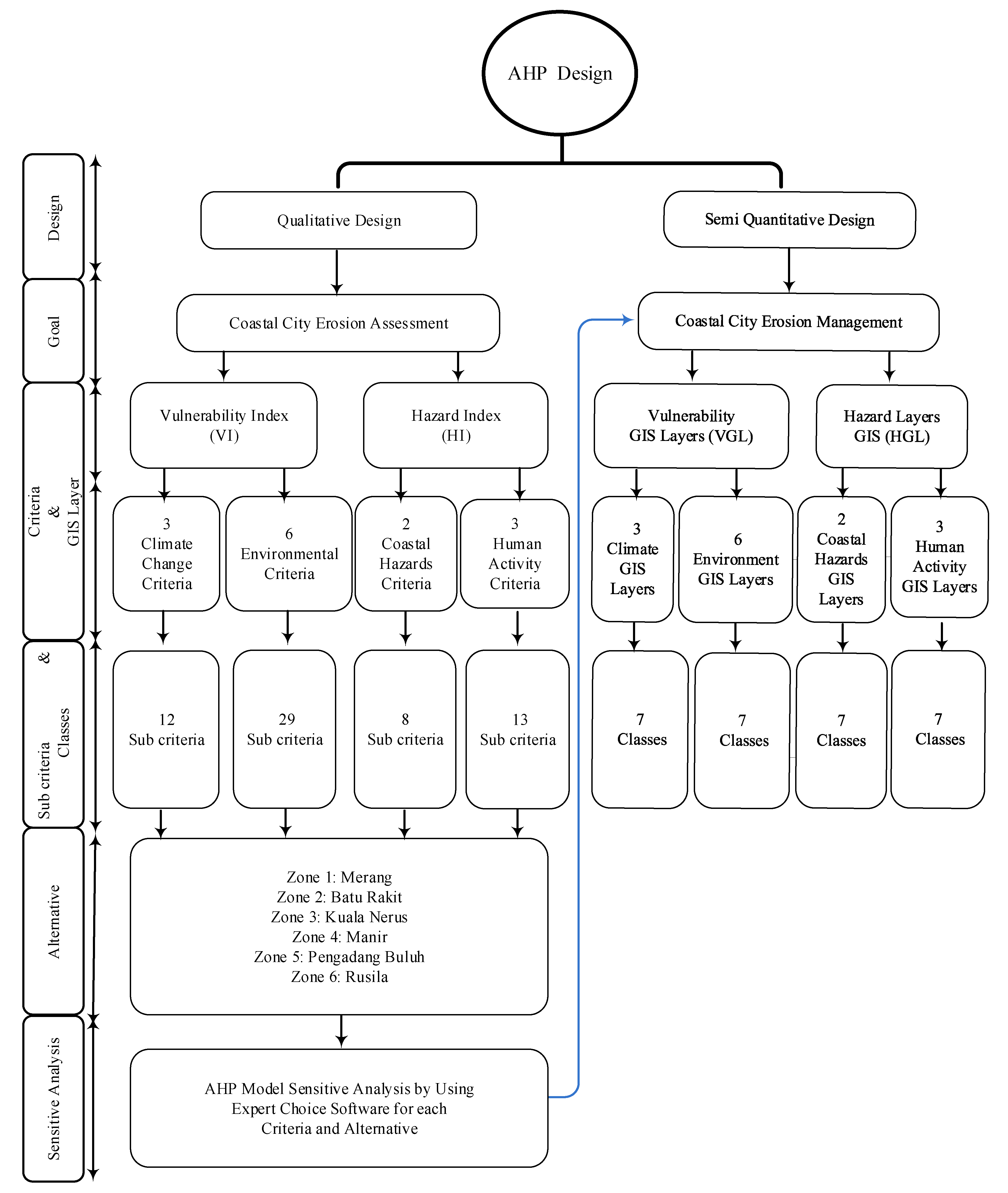
3.1. AHP Approach and Structure for CCEM Model
3.2. AHP Expert Choice Team and Weights
3.3. Sensitivity Analysis
4. Conclusions
4.1. Coastal City Erosion Control
4.2. Control Works and Protection
4.3. Limitations of the Study
4.4. Recommendations and Future Work
Author Contributions
Funding
Institutional Review Board Statement
Informed Consent Statement
Data Availability Statement
Acknowledgments
Conflicts of Interest
References
- Bagheri, M.; Ibrahim, Z.Z.; Mansor, S.B.; Abd Manaf, L.; Badarulzaman, N.; Vaghefi, N. Shoreline change analysis and erosion prediction using historical data of Kuala Terengganu, Malaysia. Environ. Earth Sci. 2019, 78, 1–21. [Google Scholar] [CrossRef]
- Rahman, H.A. Global climate change and its effects on human habitat and environment in Malaysia. Malays. J. Environ. Manag. 2009, 10, 17–32. [Google Scholar]
- Mentaschi, L.; Vousdoukas, M.I.; Pekel, J.F.; Voukouvalas, E.; Feyen, L. Global long-term observations of coastal erosion and accretion. Sci. Rep. 2018, 8, 1–11. [Google Scholar] [CrossRef] [Green Version]
- Burcharth, H.F.; Zanuttigh, B.; Andersen, T.L.; Lara, J.L.; Steendam, G.J.; Roul, P.; Chen, Z. Coastal Risk Management in a Changing Climate; Butterworth-Heinemann: Oxford, UK, 2014; pp. 55–170. [Google Scholar]
- Balica, S.F.; Wright, N.G.; Van der Meulen, F. A flood vulnerability index for coastal cities and its use in assessing climate change impacts. Nat. Hazards 2012, 64, 73–105. [Google Scholar] [CrossRef] [Green Version]
- Cowell, P.J.; Thom, B.G.; Jones, R.A.; Everts, C.H.; Simanovic, D. Management of uncertainty in predicting climate-change impacts on beaches. J. Coast. Res. 2006, 22, 232–245. [Google Scholar] [CrossRef]
- Neumann, B.; Vafeidis, A.T.; Zimmermann, J.; Nicholls, R.J. Future coastal population growth and exposure to sea-level rise and coastal flooding-a global assessment. PLoS ONE 2015, 10, e0118571. [Google Scholar] [CrossRef] [Green Version]
- Ehsan, S.; Begum, R.A.; Nor, N.G.M.; Maulud, K.N.A. Current and potential impacts of sea level rise in the coastal areas of Malaysia. In IOP Conference Series: Earth and Environmental Science; IOP Publishing: Bristol, UK, 2019; Volume 228, p. 012023. [Google Scholar]
- Hunt, J.D.; Byers, E. Reducing sea level rise with submerged barriers and dams in Greenland. Mitig. Adapt. Strateg. Glob. Chang. 2019, 24, 779–794. [Google Scholar] [CrossRef] [Green Version]
- Mimura, N. Sea-level rise caused by climate change and its implications for society. Proc. Jpn. Acad. Ser. B 2013, 89, 281–301. [Google Scholar] [CrossRef] [Green Version]
- Nicholls, R.J. Case Study on Sea-Level Rise Impacts. Available online: https://citeseerx.ist.psu.edu/viewdoc/download?doi=10.1.1.552.4668&rep=rep1&type=pdf (accessed on 27 September 2018).
- Wu, Q.; Liu, Y.; Liu, D.; Zhou, W. Prediction of floor water inrush: The application of GIS-based AHP vulnerable index method to Donghuantuo coal mine, China. Rock Mech. Rock Eng. 2011, 44, 591–600. [Google Scholar] [CrossRef]
- Nicholls, R.J.; Cazenave, A. Sea-Level Rise and Its Impact on Coastal Zones. J. Sci. 2010, 328, 1517–1520. [Google Scholar] [CrossRef]
- Duong, T.M.; Ranasinghe, R.; Walstra, D.; Roelvink, D. Assessing climate change impacts on the stability of small tidal inlet systems: Why and how? Earth-Sci. Rev. 2016, 154, 369–380. [Google Scholar] [CrossRef]
- Kremer, H.; Crossland, C. Coastal change and the” Anthropocene”: Past and future perspectives of the IGBP-LOICZ project. In Proceedings of the Low-Lying Coastal Areas-Hydrology and Integrated Coastal Zone Management: International Symposium, Bremerhaven, Germany, 9–12 September 2002; Bundesanstalt für Gewässerkunde: Koblenz, Germany, 2002; pp. 3–19. [Google Scholar]
- Kumar, A.; Jayappa, K.S. Long and short-term shoreline changes along Mangalore coast, India. Int. J. Environ. Res. 2009, 3, 177–188. [Google Scholar] [CrossRef] [Green Version]
- Moore, L.J. Shoreline mapping techniques. J. Coast. Res. 2000, 16, 111–124. [Google Scholar]
- Raj, J.K. Net directions and rates of present-day beach sediment transport by littoral drift along the east coast of Peninsular Malaysia. Geol. Soc. Malays. Bull. 1982, 15, 57–70. [Google Scholar] [CrossRef]
- Łabuz, T.A. Environmental impacts—Coastal erosion and coastline changes. In Second Assessment of Climate Change for the Baltic Sea Basin; Springer: Cham, Switzerland, 2015; pp. 381–396. [Google Scholar]
- Cooper, J.A.G.; McLaughlin, S. Contemporary multidisciplinary approaches to coastal classification and environmental risk analysis. J. Coast. Res. 1998, 14, 512–524. [Google Scholar]
- DayangSiti, M.; Weliyadi, A.; Than, A. Method to Estimate the Land Loss from Sea Level Rise due to Gradual Warming in Kota Kinabalu. Borneo Sci. 2011, 28, 18–28. [Google Scholar]
- Senevirathna, E.M.T.K.; Edirisooriya, K.V.D.; Uluwaduge, S.P.; Wijerathna, K.B.C.A. Analysis of Causes and Effects of Coastal Erosion and Environmental Degradation in Southern Coastal Belt of Sri Lanka Special Reference to Unawatuna Coastal Area. Procedia Eng. 2018, 212, 1010–1017. [Google Scholar] [CrossRef]
- Salim, J.M.; Radzi, M.A.; Razali, S.M.; Cooke, F.M. Coastal Landscapes of Peninsular Malaysia: The Changes and Implications for Their Resilience and Ecosystem Services. In Landscape Reclamation-Rising from What’s Left; IntechOpen: London, UK, 2018. [Google Scholar]
- Ahmad, H.; Maulud, K.N.A.; Karim, O.A.; Mohd, F.A. Assessment of erosion and hazard in the coastal areas of Selangor. Geogr. Malays. J. Soc. Space 2021, 17. [Google Scholar] [CrossRef]
- Bagheri, M.; Zaiton Ibrahim, Z.; Mansor, S.; Manaf, L.A.; Akhir, M.F.; Talaat, W.I.A.W.; Beiranvand Pour, A. Land-Use Suitability Assessment Using Delphi and Analytical Hierarchy Process (D-AHP) Hybrid Model for Coastal City Management: Kuala Terengganu, Peninsular Malaysia. ISPRS Int. J. Geo-Inf. 2021, 10, 621. [Google Scholar] [CrossRef]
- Boateng, I. An assessment of the physical impacts of sea-level rise and coastal adaptation: A case study of the eastern coast of Ghana. Clim. Chang. 2012, 114, 273–293. [Google Scholar] [CrossRef]
- Ibrahim, N.; Wibowo, A. Predictions of water level in Dungun River Terengganu using partial least squares regression. Int. Basic Appl. Sci. 2013, 12, 1–7. [Google Scholar]
- Gasim, M.B.; Adam, J.H.; Toriman, M.E.H.; Rahim, S.A.; Juahir, H.H. Coastal Flood Phenomenon in Terengganu, Malaysia: Special Reference to Dungun. Res. J. Environ. Sci. 2007, 1, 102–109. [Google Scholar]
- Ishak, H.; Sidek, L.M.; Basri, H.; Fukami, K.; Hanapi, M.N.; Lahat, L.; Jaafar, A.S. Hydrological Extreme Flood Event in Dungun River Basin Region. In Proceedings of the 13th International Conference on Urban Drainage, Sarawak, Malaysia, 7–12 September 2014. [Google Scholar]
- Khanal, S.; Ridder, N.; de Vries, H.; Terink, W.; van den Hurk, B. Storm surge and extreme river discharge: A compound event analysis using ensemble impact modeling. Front. Earth Sci. 2019, 7, 224. [Google Scholar] [CrossRef]
- Talbot, C.J.; Bennett, E.M.; Cassell, K.; Hanes, D.M.; Minor, E.C.; Paerl, H.; Xenopoulos, M.A. The impact of flooding on aquatic ecosystem services. Biogeochemistry 2018, 141, 439–461. [Google Scholar] [CrossRef] [PubMed] [Green Version]
- Ariffin, E.H.; Sedrati, M.; Akhir, M.F.; Yaacob, R.; Husain, M.L. Open sandy beach morphology and morphodynamic as response to seasonal monsoon in Kuala Terengganu, Malaysia. J. Coast. Res. 2016, 75, 1032–1036. [Google Scholar] [CrossRef]
- Shaari, F.; Mustapha, M.A. Factors influencing the distribution of Chl-a along coastal waters of east Peninsular Malaysia. Sains Malays. 2017, 46, 1191–1200. [Google Scholar] [CrossRef]
- Selamat, S.N.; Maulud, K.N.A.; Mohd, F.A.; Rahman, A.A.A.; Zainal, M.K.; Wahid, M.A.A.; Awang, N.A. Multi method analysis for identifying the shoreline erosion during northeast monsoon season. J. Sustain. Sci. Manag. 2019, 14, 43–54. [Google Scholar]
- Mohd Akhir, M.F.; Zakaria, N.Z.; Tangang, F. Intermonsoon variation of physical characteristics and current circulation along the east coast of Peninsular Malaysia. Int. J. Oceanogr. 2014, 2014, 527587. [Google Scholar] [CrossRef] [Green Version]
- Marghany, M.; Mansor, S. Coastal Hazard Modeling from Radar Data. Pertanika J. Sci. Technol. 2000, 9, 81–86. [Google Scholar]
- Zainal Abidin, N.A. Assessing the Landscape Character of Malaysia’s Heritage Urban River Corridors. Doctoral Dissertation, Queensland University of Technology, Brisbane, Australia, 2017. [Google Scholar]
- Zulfakar, M.S.Z.; Akhir, M.F.; Ariffin, E.H.; Awang, N.A.; Yaacob, M.A.M.; Chong, W.S.; Muslim, A.M. The effect of coastal protections on the shoreline evolution at Kuala Nerus, Terengganu (Malaysia). J. Sustain. Sci. Manag. 2020, 15, 71–85. [Google Scholar]
- Mohamad, M.F.; Lee, L.H.; Samion, M.K.H. Coastal vulnerability assessment towards sustainable management of Peninsular Malaysia coastline. Int. J. Environ. Sci. Dev. 2014, 5, 533. [Google Scholar] [CrossRef] [Green Version]
- Capozzo, M.; Rizzi, A.; Cimellaro, G.P.; Domaneschi, M.; Barbosa, A.; Cox, D. Multi-hazard resilience assessment of a coastal community due to offshore earthquakes. J. Earthq. Tsunami 2019, 13, 1950008. [Google Scholar] [CrossRef]
- Morales, F.F., Jr.; De Vries, W.T. Establishment of Natural Hazards Mapping Criteria Using Analytic Hierarchy Process (AHP). Front. Sustain. 2021, 2, 667105. [Google Scholar] [CrossRef]
- Beaudrie, C.; Corbett, C.J.; Lewandowski, T.A.; Malloy, T.; Zhou, X. Evaluating the Application of Decision Analysis Methods in Simulated Alternatives Assessment Case Studies: Potential Benefits and Challenges of Using MCDA. Integr. Environ. Assess. Manag. 2021, 17, 27–41. [Google Scholar] [CrossRef]
- Gebre, S.L.; Cattrysse, D.; Alemayehu, E.; Van Orshoven, J. Multi-criteria decision-making methods to address rural land allocation problems: A systematic review. Int. Soil Water Conserv. Res. 2021, 9, 490–501. [Google Scholar] [CrossRef]
- van der Meer, J.; Hartmann, A.; van der Horst, A.; Dewulf, G. Multi-criteria decision analysis and quality of design decisions in infrastructure tenders: A contractor’s perspective. Constr. Manag. Econ. 2020, 38, 172–188. [Google Scholar] [CrossRef] [Green Version]
- Bagheri, M.; Sulaiman, W.N.A.; Vaghefi, N. Application of geographic information system technique and analytical hierarchy process model for land-use suitability analysis on coastal area. J. Coast. Conserv. 2013, 17, 1–10. [Google Scholar] [CrossRef] [Green Version]
- Yannis, G.; Kopsacheili, A.; Dragomanovits, A.; Petraki, V. State-of-the-art review on multi-criteria decision-making in the transport sector. J. Traffic Transp. Eng. 2020, 7, 413–431. [Google Scholar] [CrossRef]
- Bello-Dambatta, A.; Farmani, R.; Javadi, A.A.; Evans, B.M. The Analytical Hierarchy Process for contaminated land management. Adv. Eng. Inform. 2009, 23, 433–441. [Google Scholar] [CrossRef]
- Khademi, N.; Mohaymany, A.S.; Shahi, J.; Zerguini, S. An algorithm for the analytic network process (ANP) structure design. J. Multi-Criteria Decis. Anal. 2012, 19, 33–55. [Google Scholar] [CrossRef]
- Tuzkaya, G.; Önüt, S.; Tuzkaya, U.R.; Gülsün, B. An analytic network process approach for locating undesirable facilities: An example from Istanbul, Turkey. J. Environ. Manag. 2008, 88, 970–983. [Google Scholar] [CrossRef]
- Ishizaka, A.; Labib, A. Analytic hierarchy process and expert choice: Benefits and limitations. OR Insight 2009, 22, 201–220. [Google Scholar] [CrossRef] [Green Version]
- Zoppi, C. A multicriteria-contingent valuation analysis concerning a coastal area of Sardinia, Italy. Land Use Policy 2007, 24, 322–337. [Google Scholar] [CrossRef]
- Schmoldt, D.L.; Kangas, J.; Mendoza, G.A. Basic principles of decision making in natural resources and the environment. In The Analytic Hierarchy Process in Natural Resource and Environmental Decision Making; Springer: Dordrecht, The Netherlands, 2001; pp. 1–13. [Google Scholar]
- Orencio, P.M.; Fujii, M. A localized disaster-resilience index to assess coastal communities based on an analytic hierarchy process (AHP). Int. J. Disaster Risk Reduct. 2013, 3, 62–75. [Google Scholar] [CrossRef]
- Hill, M.J.; Braaten, R.; Veitch, S.M.; Lees, B.G.; Sharma, S. Multi-criteria decision analysis in spatial decision support: The ASSESS analytic hierarchy process and the role of quantitative methods and spatially explicit analysis. Environ. Modeling Softw. 2005, 20, 955–976. [Google Scholar] [CrossRef]
- Altuzarra, A.; Moreno-Jiménez, J.M.; Salvador, M. A Bayesian priorization procedure for AHP-group decision making. Eur. J. Oper. Res. 2007, 182, 367–382. [Google Scholar] [CrossRef]
- Bhutta, K.S.; Huq, F. Supplier selection problem: A comparison of the total cost of ownership and analytic hierarchy process approaches. Supply Chain. Manag. Int. J. 2002, 7, 126–135. [Google Scholar] [CrossRef]
- Dey, P.; Tabucanon, M.T.; Ogunlana, S.O. Planning for project control through risk analysis: A petroleum pipeline-laying project. Int. J. Proj. Manag. 1994, 12, 23–33. [Google Scholar] [CrossRef]
- Feltynowski, M.; Szajt, M. The Analytic Hierarchy Process (AHP) in Rural Land-use Planning in Poland: A Case Study of Zawidz Commune. Plan. Pract. Res. 2021, 36, 108–119. [Google Scholar] [CrossRef]
- Benzerra, A.; Cherrared, M.; Chocat, B.; Cherqui, F.; Zekiouk, T. Decision support for sustainable urban drainage system management: A case study of Jijel, Algeria. J. Environ. Manag. 2012, 101, 46–53. [Google Scholar] [CrossRef]
- Chen, S.; Jiang, Y.; Liu, Y.; Diao, C. Cost constrained mediation model for analytic hierarchy process negotiated decision making. J. Multi-Criteria Decis. Anal. 2012, 19, 3–13. [Google Scholar] [CrossRef]
- Bhuiyan, M.A.H.; Siwar, C. Tourism for Economic Development in East Coast Economic Region (ECER), Malaysia. In Proceedings of the Persidangan Kebangsaan Ekonomi Malaysia ke VI (PERKEM VI), Malacca, Malaysia, 5–7 June 2011; pp. 624–629. Available online: https://www.ukm.my/fep/perkem/pdf/perkemVI/PERKEM2011-1-3D6.pdf (accessed on 5 June 2011).
- Hisyam Hassan, M.K.; Rashid, Z.A.; Hamid, K.A. East Coast Economic Region from the Perspective of Shift-Share Analysis. Int. J. Bus. Soc. 2011, 12, 79. [Google Scholar]
- Sevkli, M.; Koh, S.C.L.; Zaim, S.; Demirbag, M.; Tatoglu, E. An application of data envelopment analytic hierarchy process for supplier selection: A case study of BEKO in Turkey. Int. J. Prod. Res. 2003, 45, 1973–2003. [Google Scholar] [CrossRef] [Green Version]
- Vaidya, O.S.; Kumar, S. Analytic hierarchy process: An overview of applications. Eur. J. Oper. Res. 2006, 169, 1–29. [Google Scholar] [CrossRef]
- Leal, J.E. AHP-express: A simplified version of the analytical hierarchy process method. MethodsX 2020, 7, 100748. [Google Scholar] [CrossRef] [PubMed]
- Dalalah, D.; Al-Oqla, F.; Hayajneh, M. Application of the Analytic Hierarchy Process (AHP) in Multi-Criteria Analysis of the Selection of Cranes. Jordan J. Mech. Ind. Eng. 2010, 4, 567–578. [Google Scholar]
- Saaty, T.L. A scaling method for priorities in hierarchical structures. J. Math. Psychol. 1977, 15, 234–281. [Google Scholar] [CrossRef]
- Franek, J.; Kresta, A. Judgment scales and consistency measure in AHP. Procedia Econ. Financ. 2014, 12, 164–173. [Google Scholar] [CrossRef] [Green Version]
- Waris, M.; Panigrahi, S.; Mengal, A.; Soomro, M.I.; Mirjat, N.H.; Ullah, M.; Khan, A. An application of analytic hierarchy process (AHP) for sustainable procurement of construction equipment: Multicriteria-based decision framework for Malaysia. Math. Probl. Eng. 2019, 2019, 6391431. [Google Scholar] [CrossRef]
- Yap, J.Y.; Ho, C.C.; Ting, C.Y. Analytic Hierarchy Process (AHP) for Business Site Selection. Available online: https://aip.scitation.org/doi/pdf/10.1063/1.5055553 (accessed on 27 September 2018).
- Ossadnik, W.; Schinke, S.; Kaspar, R.H. Group aggregation techniques for analytic hierarchy process and analytic network process: A comparative analysis. Group Decis. Negot. 2016, 25, 421–457. [Google Scholar] [CrossRef] [Green Version]
- Balubaid, M.; Alamoudi, R. Application of the analytical hierarchy process (AHP) to multi-criteria analysis for contractor selection. Am. J. Ind. Bus. Manag. 2015, 5, 581. [Google Scholar] [CrossRef] [Green Version]
- Tripathi, A.K.; Agrawal, S.; Gupta, R.D. Comparison of GIS-based AHP and fuzzy AHP methods for hospital site selection: A case study for Prayagraj City, India. GeoJournal 2021. [Google Scholar] [CrossRef] [PubMed]
- Bureš, V.; Cabal, J.; Čech, P.; Mls, K.; Ponce, D. The Influence of Criteria Selection Method on Consistency of Pairwise Comparison. Mathematics 2020, 8, 2200. [Google Scholar] [CrossRef]
- Williams, A.T.; Rangel-Buitrago, N.; Pranzini, E.; Anfuso, G. The management of coastal erosion. Ocean. Coast. Manag. 2018, 156, 4–20. [Google Scholar] [CrossRef]












| For Any Pair of Objectives i, j | |
|---|---|
| Verbal Judgment of Preference | The Intensity of Importance Numerical Rate |
| The equal importance of both components | 1 |
| Judgment slightly favors one component over another (moderate difference of importance) | 3 |
| Judgment strongly favors one component over another (strong difference of importance). | 5 |
| Very strong favoring of one component concerning another. | 7 |
| Evidence of extreme difference of importance of one component concerning another. | 9 |
| n | 3 | 4 | 5 | 6 | 7 | 8 | 9 | 10 |
|---|---|---|---|---|---|---|---|---|
| RI | 0.58 | 0.9 | 1.12 | 1.24 | 1.32 | 1.41 | 1.45 | 1.49 |
| Goal | Index | Criteria | CR | Weight | Sub-Criteria | CR | Weight | Alternative | Weight | |
|---|---|---|---|---|---|---|---|---|---|---|
| Coastal City Erosion Vulnerability Assessment (CCEVA) | Vulnerability Index (VI) | Environmental Criteria (EC) | River | 0.09 | 0.232 | Seasonal change | 0.06 | 0.084 | Zone 1 | 0.053 |
| Water discharge | 0.06 | 0.207 | Zone 2 | 0.129 | ||||||
| Flood intensity | 0.03 | 0.27 | Zone 3 | 0.199 | ||||||
| Sedimentology (Sediment rate) | 0.06 | 0.123 | Zone 4 | 0.105 | ||||||
| Runoff water | 0.07 | 0.06 | Zone 5 | 0.439 | ||||||
| Rainfall & runoff correlation | 0.06 | 0.256 | Zone 6 | 0.075 | ||||||
| Land Use | 0.04 | 0.201 | Plantation & cultivation | 0.07 | 0.125 | Zone 1 | 0.101 | |||
| Forestry | 0.07 | 0.239 | Zone 2 | 0.186 | ||||||
| Rangeland | 0.07 | 0.046 | Zone 3 | 0.218 | ||||||
| Urban, rural, industrial, and military development | 0.09 | 0.361 | Zone 4 | 0.075 | ||||||
| Watershed | 0.06 | 0.105 | Zone 5 | 0.237 | ||||||
| Cultural areas | 0.05 | 0.05 | Zone 6 | 0.183 | ||||||
| Geology | 0.08 | 0.036 | Geomorphologic scale | 0.08 | 0.566 | Zone 1 | 0.101 | |||
| Zone 2 | 0.066 | |||||||||
| Waterways geo-profile | 0.08 | 0.26 | Zone 3 | 0.121 | ||||||
| Tectonic process | 0.08 | 0.086 | Zone 4 | 0.211 | ||||||
| Zone 5 | 0.435 | |||||||||
| Geology era | 0.08 | 0.08 | Zone 6 | 0.067 | ||||||
| Slope | 0.09 | 0.118 | Slope Class | 0.08 | 0.582 | Zone 1 | 0.052 | |||
| Zone 2 | 0.204 | |||||||||
| The average slope of waterway/floodway | 0.07 | 0.161 | Zone 3 | 0.118 | ||||||
| The average slope of land use | 0.09 | 0.197 | Zone 4 | 0.103 | ||||||
| Zone 5 | 0.132 | |||||||||
| Regions without slope | 0.04 | 0.06 | Zone 6 | 0.392 | ||||||
| Soil | 0.09 | 0.088 | Soil type | 0.08 | 0.373 | Zone 1 | 0.075 | |||
| Soil erosion | 0.07 | 0.337 | Zone 2 | 0.1 | ||||||
| Soil influence | 0.06 | 0.099 | Zone 3 | 0.267 | ||||||
| Zone 4 | 0.038 | |||||||||
| Organic material | 0.09 | 0.045 | Zone 5 | 0.472 | ||||||
| Land proportion for agriculture use | 0.07 | 0.145 | Zone 6 | 0.048 | ||||||
| Topography | 0.09 | 0.177 | Vertical classification | 0.09 | 0.223 | Zone 1 | 0.104 | |||
| Zone 2 | 0.163 | |||||||||
| Vertical classification in coastal area | 0.09 | 0.239 | Zone 3 | 0.096 | ||||||
| Area and location of classification | 0.08 | 0.425 | Zone 4 | 0.138 | ||||||
| Zone 5 | 0.267 | |||||||||
| Average height | 0.08 | 0.113 | Zone 6 | 0.232 | ||||||
| Human Activity Criteria (HAC) | Road | 0.08 | 0.030 | Grid type | 0.09 | 0.2 | Zone 1 | 0.082 | ||
| Water resource proximity to the road | 0.09 | 0.148 | Zone 2 | 0.039 | ||||||
| Zone 3 | 0.093 | |||||||||
| Road location to coast | 0.09 | 0.607 | Zone 4 | 0.035 | ||||||
| Type of materials | 0.09 | 0.045 | Zone 5 | 0.528 | ||||||
| Zone 6 | 0.223 | |||||||||
| Population | 0.09 | 0.047 | Density/ha | 0.09 | 0.112 | Zone 1 | 0.063 | |||
| Density in land shapes | 0.07 | 0.129 | Zone 2 | 0.267 | ||||||
| Zone 3 | 0.207 | |||||||||
| Density in coastline | 0.06 | 0.501 | Zone 4 | 0.069 | ||||||
| Density in rural and urban zone | 0.06 | 0.045 | Zone 5 | 0.299 | ||||||
| Density in hazardous areas | 0.08 | 0.213 | Zone 6 | 0.095 | ||||||
| Built up (BC) | 0.07 | 0.071 | Land shape | 0.08 | 0.338 | Zone 1 | 0.055 | |||
| River grid location | 0.04 | 0.184 | Zone 2 | 0.17 | ||||||
| Zone 3 | 0.172 | |||||||||
| Distance to coast | 0.07 | 0.426 | Zone 4 | 0.072 | ||||||
| Local/non-local materials supply | 0.07 | 0.052 | Zone 5 | 0.434 | ||||||
| Zone 6 | 0.097 | |||||||||
| Goal | Index | Criteria | Criteria CR | Criteria Weight | Sub-Criteria | Sub-Criteria CR | Sub-Criteria Weight | Alternative | Alternative Weight | |
|---|---|---|---|---|---|---|---|---|---|---|
| Coastal City Erosion Hazard Assessment (CCEHA) | Hazard Index (HI) | Climate Change Hazard Criteria (CCHC) | Rainfall | 0.09 | 0.223 | Rainfall amount | 0.07 | 0.423 | Zone 1 | 0.111 |
| Rainfall node | 0.07 | 0.216 | Zone 2 | 0.094 | ||||||
| Zone 3 | 0.239 | |||||||||
| Monsoon rainfall | 0.09 | 0.199 | Zone 4 | 0.061 | ||||||
| Max rainfall | 0.08 | 0.162 | Zone 5 | 0.386 | ||||||
| Zone 6 | 0.109 | |||||||||
| Wind | 0.09 | 0.126 | Wind speed | 0.06 | 0.413 | Zone 1 | 0.097 | |||
| Major wind direction | 0.09 | 0.26 | Zone 2 | 0.12 | ||||||
| Zone 3 | 0.179 | |||||||||
| Zone 4 | 0.196 | |||||||||
| Wind & wave correlation | 0.08 | 0.327 | Zone 5 | 0.279 | ||||||
| Zone 6 | 0.13 | |||||||||
| Sea level rise | 0.05 | 0.114 | Land and sea upward coastline | 0.08 | 0.591 | Zone 1 | 0.076 | |||
| Historical changes | 0.09 | 0.135 | Zone 2 | 0.123 | ||||||
| Historical coastal erosion due to high changes | 0.05 | 0.2 | Zone 3 | 0.224 | ||||||
| Zone 4 | 0.044 | |||||||||
| Reform of beach platform / base on changes in height | 0.08 | 0.075 | Zone 5 | 0.41 | ||||||
| Zone 6 | 0.123 | |||||||||
| Coastal Hazards Criteria (CHC) | Flood | 0.07 | 0.264 | Flash flood Area | 0.08 | 0.069 | Zone 1 | 0.036 | ||
| Flood volume | 0.07 | 0.377 | Zone 2 | 0.117 | ||||||
| Flood intensity | 0.08 | 0.219 | Zone 3 | 0.376 | ||||||
| Correlation between flood and river grid | 0.09 | 0.085 | Zone 4 | 0.048 | ||||||
| Zone 5 | 0.375 | |||||||||
| Coastal zone flash flood area | 0.07 | 0.25 | Zone 6 | 0.050 | ||||||
| Coastline Change | 0.01 | 0.274 | coastline lithology | 0.07 | 0.169 | Zone 1 | 0.092 | |||
| Coastline natural hazard | 0.09 | 0.338 | Zone 2 | 0.099 | ||||||
| Zone 3 | 0.267 | |||||||||
| Coastal land use | 0.09 | 0.299 | Zone 4 | 0.051 | ||||||
| Permissible change to minimize coastline vulnerability | 0.09 | 0.194 | Zone 5 | 0.440 | ||||||
| Zone 6 | 0.051 | |||||||||
| No | Criteria | River % | ||
|---|---|---|---|---|
| 10% | 50% | 90% | ||
| 1 | Land Use | 23.5 | 11.1 | 2.3 |
| 2 | Topography | 20.7 | 17.3 | 3.6 |
| 3 | Geology | 4.2 | 2 | 0.5 |
| 4 | Slope | 13.8 | 6.5 | 1.4 |
| 5 | Soil | 10.4 | 4.9 | 1.1 |
| 6 | Built-Up | 8.3 | 3.9 | 0.9 |
| 7 | Population | 5.5 | 2.6 | 0.6 |
| 8 | Road | 3.5 | 1.7 | 0.4 |
| 1 | Zone 1 (Merang) | 10.2 | 8.7 | 7.3 |
| 2 | Zone 2 (Butu Rakit) | 17.6 | 14.2 | 11.2 |
| 3 | Zone 3 (Kuala Nerus) | 16.5 | 17.6 | 19.7 |
| 4 | Zone 4 (Manir) | 9.5 | 10.4 | 10.8 |
| 5 | Zone 5 (Bukit Besar) | 26.4 | 34.4 | 42.2 |
| 6 | Zone 6 (Rusila) | 19.9 | 14.7 | 9.4 |
| No | Criteria | Coastline Change % | ||
|---|---|---|---|---|
| 10% | 50% | 90% | ||
| 1 | Wind | 15.6 | 8.7 | 1.8 |
| 2 | Rainfall | 27.6 | 15.3 | 3.2 |
| 3 | Flood | 32.7 | 18.2 | 3.8 |
| 4 | Sea Level Rise | 14.1 | 7.8 | 1.7 |
| 1 | Zone 1 (Merang) | 7.9 | 6.8 | 5.8 |
| 2 | Zone 2 (Butu Rakit) | 11 | 10 | 9.1 |
| 3 | Zone 3 (Kuala Nerus) | 27.1 | 28.8 | 30.6 |
| 4 | Zone 4 (Manir) | 8 | 6.9 | 5.8 |
| 5 | Zone 5 (Bukit Besar) | 36.9 | 44.1 | 51.3 |
| 6 | Zone 6 (Rusila) | 9.1 | 7.9 | 5.4 |
Publisher’s Note: MDPI stays neutral with regard to jurisdictional claims in published maps and institutional affiliations. |
© 2021 by the authors. Licensee MDPI, Basel, Switzerland. This article is an open access article distributed under the terms and conditions of the Creative Commons Attribution (CC BY) license (https://creativecommons.org/licenses/by/4.0/).
Share and Cite
Bagheri, M.; Zaiton Ibrahim, Z.; Mansor, S.; Abd Manaf, L.; Akhir, M.F.; Talaat, W.I.A.W.; Beiranvand Pour, A. Application of Multi-Criteria Decision-Making Model and Expert Choice Software for Coastal City Vulnerability Evaluation. Urban Sci. 2021, 5, 84. https://doi.org/10.3390/urbansci5040084
Bagheri M, Zaiton Ibrahim Z, Mansor S, Abd Manaf L, Akhir MF, Talaat WIAW, Beiranvand Pour A. Application of Multi-Criteria Decision-Making Model and Expert Choice Software for Coastal City Vulnerability Evaluation. Urban Science. 2021; 5(4):84. https://doi.org/10.3390/urbansci5040084
Chicago/Turabian StyleBagheri, Milad, Zelina Zaiton Ibrahim, Shattri Mansor, Latifah Abd Manaf, Mohd Fadzil Akhir, Wan Izatul Asma Wan Talaat, and Amin Beiranvand Pour. 2021. "Application of Multi-Criteria Decision-Making Model and Expert Choice Software for Coastal City Vulnerability Evaluation" Urban Science 5, no. 4: 84. https://doi.org/10.3390/urbansci5040084
APA StyleBagheri, M., Zaiton Ibrahim, Z., Mansor, S., Abd Manaf, L., Akhir, M. F., Talaat, W. I. A. W., & Beiranvand Pour, A. (2021). Application of Multi-Criteria Decision-Making Model and Expert Choice Software for Coastal City Vulnerability Evaluation. Urban Science, 5(4), 84. https://doi.org/10.3390/urbansci5040084

