Next Article in Journal
Mechanical Performance and Tribological Behavior of WC-ZrO2 Composites with Different Content of Graphene Oxide Fabricated by Spark Plasma Sintering
Previous Article in Journal
An Efficient pH Detector for Water Contamination Based on Mach–Zehnder Interferometer Application
 
 
Font Type:
Arial Georgia Verdana
Font Size:
Aa Aa Aa
Line Spacing:
Column Width:
Background:
Article

An Explainable Multi-Model Stacked Classifier Approach for Predicting Hepatitis C Drug Candidates

by
Teuku Rizky Noviandy
1,
Aga Maulana
1,
Ghifari Maulana Idroes
2,
Rivansyah Suhendra
3,
Razief Perucha Fauzie Afidh
1 and
Rinaldi Idroes
4,*
1
Department of Informatics, Faculty of Mathematics and Natural Sciences, Universitas Syiah Kuala, Banda Aceh 23111, Indonesia
2
Department of Nuclear Engineering and Engineering Physics, Universitas Gadjah Mada, Yogyakarta 55281, Indonesia
3
Department of Information Technology, Faculty of Engineering, Universitas Teuku Umar, Aceh Barat 23681, Indonesia
4
Department of Pharmacy, Faculty of Mathematics and Natural Sciences, Universitas Syiah Kuala, Banda Aceh 23111, Indonesia
*
Author to whom correspondence should be addressed.
Submission received: 24 July 2024 / Revised: 29 September 2024 / Accepted: 27 November 2024 / Published: 6 December 2024
(This article belongs to the Section Computer Sciences, Mathematics and AI)

Abstract

Hepatitis C virus (HCV) infection affects over 71 million people worldwide, leading to severe liver diseases, including cirrhosis and hepatocellular carcinoma. The virus’s high mutation rate complicates current antiviral therapies by promoting drug resistance, emphasizing the need for novel therapeutics. Traditional high-throughput screening (HTS) methods are costly, time-consuming, and prone to false positives, underscoring the necessity for more efficient alternatives. Machine learning (ML), particularly quantitative structure–activity relationship (QSAR) modeling, offers a promising solution by predicting compounds’ biological activity based on chemical structures. However, the “black-box” nature of many ML models raises concerns about interpretability, which is critical for understanding drug action mechanisms. To address this, we propose an explainable multi-model stacked classifier (MMSC) for predicting hepatitis C drug candidates. Our approach combines random forests (RF), support vector machines (SVM), gradient boosting machines (GBM), and k-nearest neighbors (KNN) using a logistic regression meta-learner. Trained and tested on a dataset of 495 compounds targeting HCV NS3 protease, the model achieved 94.95% accuracy, 97.40% precision, and a 96.77% F1-score. Using SHAP values, we provided interpretability by identifying key molecular descriptors influencing the model’s predictions. This explainable MMSC approach improves hepatitis C drug discovery, bridging the gap between predictive performance and interpretability while offering actionable insights for researchers.

1. Introduction

Hepatitis C virus (HCV) infection remains a significant global health concern, affecting over 71 million people worldwide and leading to severe liver diseases, including cirrhosis and hepatocellular carcinoma [1]. HCV’s high mutation rate challenges current antiviral therapies by facilitating drug resistance [2]. This ongoing evolution necessitates the continuous development of novel therapeutics to combat HCV effectively, especially for patients unresponsive to existing treatments.
High-throughput screening (HTS) has traditionally been employed to identify potential drug candidates by testing large libraries of compounds. However, HTS is costly, time-consuming, and prone to false positives [3]. Machine learning (ML) approaches, particularly quantitative structure–activity relationship (QSAR) modeling, offer an efficient alternative [4]. QSAR models predict compounds’ biological activity based on chemical structure, potentially accelerating drug discovery and reducing expenses [5].
In recent years, ML has demonstrated considerable success in various domains of drug discovery [6,7,8]. Techniques such as support vector machines, random forests, and deep learning have been employed to develop predictive models with impressive accuracy [9,10]. These models have been utilized to predict drug–target interactions, optimize molecular properties, and identify novel compounds with therapeutic potential. The integration of ML in drug discovery has thus significantly enhanced our ability to discover new drugs efficiently.
Despite these advancements, there is a growing need for more advanced ML methods that can offer improved accuracy and robustness [11]. Additionally, many ML models are often referred to as “black-box” models, meaning their internal workings are not easily interpretable or accessible to users. This lack of transparency has raised concerns about the ability to understand and explain how these models arrive at their predictions. In the field of drug discovery, where understanding the underlying mechanisms of action is crucial, explainable ML models are essential [12,13]. They provide insights into the decision-making process, thereby increasing trust in the models and facilitating the discovery of new drugs with a higher likelihood of success.
This study proposes an explainable multi-model stacked classifier approach (MMSC) for predicting potential hepatitis C drug candidates. Our method leverages the strengths of multiple ML models, stacking them to create a robust and accurate predictive system. The primary aims of this study are to enhance the accuracy of drug candidate predictions, provide clear explanations for model decisions, and ultimately contribute to the discovery of novel therapeutics for hepatitis C. By integrating explainability into our multi-model approach, we aim to bridge the gap between predictive performance and interpretability, offering a comprehensive solution to the challenges faced in hepatitis C drug discovery.

2. Related Works

ML has revolutionized drug discovery, offering powerful tools for predicting the biological activity of compounds and identifying potential drug candidates. This review highlights several notable studies that demonstrate the application of ML in drug classification and discovery, emphasizing its efficacy and versatility across various therapeutic areas.
Ponzoni et al. explored the application of various ML methods for predicting beta-secretase activity in Alzheimer’s disease [14]. Their study employed techniques such as neural networks (NN), random forests (RF), and random committees (RC) to develop predictive models. The results indicated that ML models could effectively classify compounds based on their inhibitory activity against beta-secretase, a crucial enzyme implicated in the pathogenesis of Alzheimer’s disease. This approach significantly improved the identification of promising drug candidates, reducing the time and cost associated with traditional experimental methods.
Similarly, Karampuri and Perugu utilized ML and deep learning (DL) for breast cancer drug discovery [15]. They applied a range of algorithms to classify compounds based on their efficacy against breast cancer cell lines. Their study highlighted the potential of ML and DL to enhance drug discovery pipelines by providing accurate and reliable predictions of compound activity, thus facilitating the development of targeted therapies for breast cancer. In another study, Khan et al. [16] employed eight different classification models to discover drugs for breast cancer. Among all classification models, Gradient Boosting has been shown to deliver the best performance, highlighting the effectiveness of advanced ML techniques in speeding up the discovery of new lung cancer treatments.
Our previous research focused on the application of stacked ML models, specifically LightGBM version 4.0.0 combined with XGBoost version 2.0.0, to predict the activity of compounds targeting the HCV NS5B polymerase [17]. The stacked model achieved an accuracy of 85.07% on the testing set, showcasing the potential of ensemble methods in improving predictive performance. This study underscored the value of integrating multiple ML models to enhance accuracy and reliability in drug discovery efforts for HCV.
In addition to these methods, the SMOTE (Synthetic Minority Over-Sampling Technique) has been increasingly used in drug discovery to address class imbalances, which are common when dealing with datasets where active compounds are underrepresented. For example, Gomatam et al. [18] successfully applied the SMOTE to balance datasets in the prediction of PARP-1 inhibitors, showing that it significantly improves the performance of QSAR models by generating synthetic samples for the minority class, along with the use of interpretable ML and matched molecular pair analysis.
Furthermore, SHAP (Shapley Additive Explanations) has been introduced as a powerful tool to explain the predictions of “black-box” ML models. SHAP applied in QSAR studies allow researchers to interpret which molecular features contribute most to a model’s predictions. Liu et al. [19] demonstrated how SHAP could be used to provide insights into the decision-making processes of ML-driven QSAR models for predicting the cytotoxicity of five common microplastics, thus enhancing the interpretability and trustworthiness of ML-driven predictions.
While these studies demonstrate the success of ML in drug discovery, key challenges remain, particularly the “black-box” nature of many models. These models often lack transparency, making it difficult to interpret how predictions are made, which is crucial in the development of therapeutics. In response to this, our study introduces a novel explainable approach, integrating MMSC, the SMOTE, and SHAP to improve both the accuracy and interpretability of predictions for HCV NS3 protease inhibitors. MMSC leverages the strengths of multiple ML models, SMOTE addresses class imbalance, and SHAP provide detailed explanations of the model’s predictions, making our approach distinct from standard ML and DL methods commonly discussed in drug discovery literature.

3. Materials and Methods

3.1. Dataset Preparation

In this study, we utilized a dataset from ChEMBL, specifically retrieved from the study by Kamboj et al. [20,21]. The dataset comprised Simplified Molecular Input Line Entry System (SMILES) representations of chemical compounds, along with their corresponding pIC50 values, indicating activity against the HCV NS3 protease. To ensure data quality, the dataset was refined by removing duplicates and any entries with missing values [22], resulting in a final collection of 495 compounds that exhibit activity against the HCV NS3 protease, measured in pIC50 values.
To facilitate binary classification, we converted the pIC50 values into labels based on a threshold value of 7. This threshold corresponds to an IC50 value of 100 nM, generally considered a significant level of potency in drug discovery. Thus, compounds with a pIC50 value greater than or equal to 7 were classified as ‘active’, indicating a higher likelihood of effectiveness, while those with a pIC50 value less than 7 were classified as ‘inactive’, reflecting a lower likelihood of biological activity [23]. After this processing step, the dataset comprised 385 active compounds and 110 inactive compounds. For model training purposes, we encoded ‘active’ compounds with a label of 0 and ‘inactive’ compounds with a label of 1.
For each compound, we calculated 2D molecular descriptors using the Mordred library [24]. The SMILES strings were standardized by Mordred to ensure consistency in molecular representation, including handling stereochemistry, canonicalization, and the normalization of tautomeric forms. This process produced an initial feature set of 1613 molecular descriptors per compound.
To ensure that the features were on a comparable scale and to enhance the performance of our ML models, we standardized the descriptors. This standardization process involved centering the data by subtracting the mean of each feature, thereby shifting the distribution to have a mean of zero, and scaling it to unit variance, which ensured that each feature contributed equally to the analysis. This step mitigates the effects of varying scales and distributions of the descriptors, resulting in more stable and reliable model training [25].
Next, we eliminated low-variance features by applying a threshold of 0.1, which removes descriptors that do not vary significantly across the dataset [26]. We also addressed multicollinearity by removing features with a correlation coefficient greater than 0.80 [27]. After these preprocessing steps, we arrived at a final feature set comprising 81 molecular descriptors.

3.2. Synthetic Minority Over-Sampling Technique (SMOTE)

To address the class imbalance in our dataset, we employed the SMOTE. This method generates synthetic samples for the minority class (inactive compounds) by interpolating between existing minority instances. By creating these additional samples, the SMOTE helps to balance the class distribution in the training set, allowing ML models to learn more effectively from both classes [28]. This is important because a balanced dataset can lead to better model performance and improved generalization, especially in classification tasks where the minority class may be underrepresented.
In contrast to undersampling, which involves removing instances from the majority class to achieve balance, oversampling with the SMOTE retains all original data points while enriching the minority class. This approach is often preferable because it preserves valuable information from the majority class and avoids the risk of losing potentially important patterns in the data [29]. By maintaining a larger dataset, the SMOTE enhances the model’s ability to learn complex relationships and reduces the likelihood of overfitting to the minority class.
After applying the SMOTE, the dataset consisted of 385 active compounds and 385 inactive compounds, fully balancing the two classes. We then split the dataset into training and testing sets using stratified sampling. This method ensures that the proportion of active and inactive compounds is maintained in both the training and testing sets, reducing the potential for bias in model evaluation [30]. Specifically, 80% of the data was allocated for training, while the remaining 20% was reserved for testing [31]. This stratified split ensures a more accurate reflection of the dataset’s original distribution, leading to a more reliable evaluation of model performance.
Furthermore, we employed 5-fold cross-validation on the training set. This approach divides the training data into five subsets (folds), where the model is trained on four folds and validated on the remaining fold, rotating through all subsets. Cross-validation helps to mitigate the risk of overfitting and ensures that the model’s performance is robust across different splits of the data [32]. This process enhances the generalization ability of the model by validating it across multiple scenarios, providing a more reliable assessment of its predictive accuracy.

3.3. Multi-Model Stacked Classifier (MMSC)

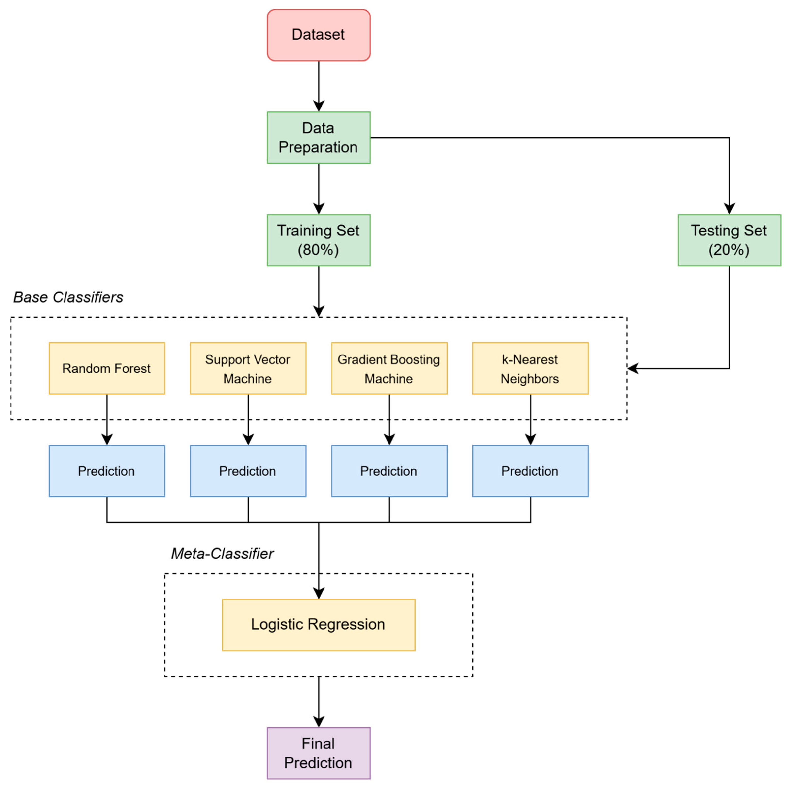
We implemented an MMSC to enhance the predictive performance for classifying HCV NS3 protease inhibitors. The MMSC is a type of ensemble learning method that combines the predictions of multiple base models to create a stronger, more accurate final model. The key idea behind stacking is that different models may capture different patterns or aspects of the data, and by blending their predictions, the overall predictive performance can be improved [33]. Stacked classifiers work in two layers: in the first layer, multiple base models are trained independently; in the second layer, a meta-model (or meta-learner) is trained on the outputs of these base models to make the final predictions [34]. The visualization of our MMSC approach can be seen in Figure 1.
The base models used in this ensemble approach included RF, support vector machine (SVM), gradient boosting machine (GBM), and k-nearest neighbors (KNN). These models were chosen for their complementary strengths: RF for its robustness and ability to handle high-dimensional data [35], SVM for its effectiveness in high-dimensional spaces and versatility with different kernel functions [36], GBM for its powerful boosting algorithm and ability to improve accuracy by combining weak learners [37], and KNN for its simplicity and effectiveness in capturing local patterns in the data [38]. Each base model was trained independently on the training set, which was stratified to maintain the distribution of active and inactive compounds. We employed 5-fold cross-validation on the training data to ensure that each base model’s performance was evaluated across different subsets, providing more reliable results and reducing the risk of overfitting.
Once the base models were trained, we used them to make predictions, but instead of directly using the predicted labels, we extracted the predicted probabilities for each class (active or inactive). These probabilities represent the base models’ confidence in their predictions and provide more granular information. The predicted probabilities from all the base models were combined into a meta-feature matrix. Each row in this matrix represented a compound, and each column represented the predicted probabilities from one of the base models. This meta-feature matrix served as the input to the next layer of the stacked classifier.
The second layer of the stacked classifier is the meta-learner, which is trained on the meta-features generated by the base models. In our case, the meta-learner was a logistic regression (LR). LR was chosen for its simplicity, interpretability, and effectiveness in binary classification tasks. The meta-learner learned how to combine the predictions of the base models to make a final, more accurate prediction. Once the meta-learner was trained on the meta-features, it was able to make the final predictions for the test set. By blending the outputs of the base models, the MMSC was able to capture a broader range of patterns in the data and correct for the weaknesses of individual models.
The key advantage of a MMSC is that it combines the strengths of multiple models. In this case, RF, SVM, GBM, and KNN each have their strengths and weaknesses, and by stacking them, we can mitigate their individual weaknesses while taking advantage of their strengths. By analyzing the output of these base models, the meta-learner can make more informed and robust predictions than any single model alone.

3.4. Performance Evaluation

To evaluate the performance of our proposed explainable MMSC, we utilized several metrics, including accuracy, precision, sensitivity, specificity, and F1-score. The equations for these metrics are shown in Equations (1)–(5), respectively.
A c c u r a c y = T P + T N T P + T N + F P + F N
P r e c i s i o n = T P T P + F P
S e n s i t i v i t y = T P T P + F N
S p e c i f i c i t y = T N T N + F P
  F 1 - s c o r e = 2 × Precision × Sensitivity Precision + Sensitivity
In these equations, TP represents the number of true positives, TN represents the number of true negatives, FP represents the number of false positives, and FN represents the number of false negatives [39].
As a baseline, we compare our proposed MMSC with multiple base classifiers, including RF, SVM, GBM, KNN, and LR. These baseline classifiers provide a benchmark to evaluate our proposed approach’s improvements in predictive performance and explainability.

3.5. Model Validation and Domain Applicability Assessment

To validate the robustness and applicability of our proposed explainable MMSC for predicting HCV drug candidates, we employed Y-scrambling validation and domain applicability assessment. These validation methods ensure that our models not only perform well on the training data but also maintain predictive accuracy and reliability within the relevant chemical space of HCV drug discovery.
Y-scrambling is utilized to assess the robustness of our predictive models against the randomization of the response variable (Y-values) [40]. We create a null distribution of model performance metrics by randomly shuffling the Y-values while keeping the X-values (input features) intact over 100 iterations. For each iteration, we calculated the accuracy and F1-score, which we then visualized in a scatter plot. This approach helps to determine whether the observed model performance is significantly better than what would be expected by chance, thereby validating the predictive power of our models [41].
For domain applicability, we applied a combination of Principal Component Analysis (PCA) and the convex hull vertex method [42]. The PCA + convex hull approach is widely recognized in QSAR modeling for its ability to define the chemical domain efficiently while ensuring computational simplicity [43,44,45]. PCA was used to reduce the dimensionality of the molecular descriptors, capturing the most significant variance in the data while preserving the essential chemical information. By reducing the descriptor space to fewer principal components, we mapped the compounds into a lower-dimensional space that effectively represents their chemical properties.
Next, we used the convex hull vertex method to define the boundaries of the chemical space. The convex hull encloses all compounds in the training dataset, ensuring that any new compound for which predictions are made falls within this defined space. This method allows us to identify whether a compound lies inside or outside the domain of applicability. Compounds outside the convex hull are considered to fall outside the model’s reliable prediction zone, thus ensuring that the model only makes predictions for compounds within the established chemical space.

3.6. Model Explainability

To achieve explainability, we employed SHAP values, a game-theoretic approach that assigns an importance value to each feature for a given prediction [46]. SHAP values decompose a prediction into contributions from each feature and provide insights into which molecular descriptors are the most influential in determining the activity of compounds against the HCV NS3 protease.
To assess the model’s predictive capability and explainability, we further tested it on individual compounds, including one known active and one known inactive compound. For each compound, SHAP values were used to highlight the contribution of specific molecular descriptors to the predicted activity or inactivity. This approach allowed us to understand how different molecular features influenced the final predictions.
The SHAP value for a feature i in a particular prediction f ( x ) can be expressed as shown in Equation (6):
ϕ i = S N { i } S ! N S 1 ! N ! f S { i } f S
where ϕ i is the SHAP value for feature i , N is the set of all features, S is a subset of N not containing i , f S is the prediction for the set of features S , and f S { i }   is the prediction for the set of features S including i .

4. Results

4.1. Model Performance

The performance evaluation of various ML models for predicting HCV NS3 protease inhibitors, both with (Table 1) and without the application of SMOTE (Table 2), reveals significant insights into their effectiveness. Without SMOTE, the MMSC exhibited superior performance across most metrics, achieving the highest test accuracy of 93.94%. The MMSC also demonstrated an excellent precision (97.37%) and F1-score (96.10%), indicating its capability to accurately identify active compounds while minimizing false positives. Its sensitivity (94.87%) was comparable to other models, suggesting that it effectively detected active compounds, although its specificity (90.48%) indicated a slightly higher rate of false positives than desired.
Among the individual models, RF showed strong overall performance with an accuracy of 92.93% and high precision (96.10%), but its sensitivity (94.87%) was slightly lower, indicating that it missed more active compounds compared to the MMSC. SVM performed well in terms of sensitivity (96.15%), but its lower specificity (85.71%) meant a higher rate of false positives, though it maintained a strong F1-score (96.15%). GBM and KNN both performed competitively, with accuracies of 92.93% and 94.95%, respectively. The GBM model demonstrated high precision (97.33%), though its specificity (90.48%) was slightly lower. KNN exhibited a well-rounded performance with a balanced F1-score of 96.82%. Logistic regression (LR), though slightly less accurate (94.95%) compared to the other models, still achieved a high F1-score (96.77%), making it a reliable baseline model.
The application of SMOTE to balance the dataset further improved the performance of the MMSC, which achieved the highest test accuracy (95.45%) and a strong precision (96.00%). Its sensitivity and specificity were also well-balanced at 94.74% and 96.15%, respectively, confirming that the MMSC remained robust even with a balanced class distribution. This indicates the MMSC’s ability to generalize well across different distributions while maintaining high predictive accuracy.
While the performance of RF slightly declined post-SMOTE, with an accuracy of 92.21% and F1-score of 92.21%, it remained competitive. SVM showed improved balance in precision (92.31%) and specificity (92.31%), demonstrating that it adapted well to the balanced dataset. KNN also improved in precision (95.77%) but exhibited reduced sensitivity (89.47%), indicating it struggled slightly to detect all active compounds after balancing. Logistic regression maintained strong performance, with an accuracy of 92.86% and F1-score of 92.72%, further supporting its reliability.
The results show that the MMSC consistently outperformed the individual models across all key metrics, both with and without SMOTE. The ensemble approach effectively captured the strengths of various base models, resulting in superior accuracy, precision, and overall robustness in predicting HCV NS3 protease inhibitors.
Because the MMSC with SMOTE demonstrated superior performance across all evaluation metrics, we further analyzed its classification results, which are presented in the confusion matrix shown in Figure 2. The MMSC with SMOTE achieved the highest accuracy, precision, sensitivity, and F1-score, making it the most robust model in classifying both active and inactive compounds. The confusion matrix reveals that the MMSC correctly predicted 72 active compounds (true positives) and 75 inactive compounds (true negatives). It made only four false positive predictions, where inactive compounds were incorrectly classified as active, and three false negative predictions, where active compounds were classified as inactive. This well-balanced classification with minimal errors emphasizes the MMSC’s effectiveness in handling class imbalance after applying SMOTE.

4.2. Model Robustness and Generalizability

The robustness and generalizability of our proposed explainable MMSC were evaluated using Y-scrambling and domain applicability assessments. Figure 3 presents the results of the Y-scrambling validation. In this figure, the orange marker represents the accuracy and F1-score of the model with the original, unscrambled dataset, while the blue markers represent the results from 100 iterations where the response variable (Y-values) was scrambled.
It is evident that the accuracy and F1-score of the model with the unscrambled dataset are significantly higher than those observed for the scrambled datasets. Specifically, the model achieves an accuracy of approximately 95% and an F1-score near 95% with the original dataset. In contrast, the highest accuracy observed for any scrambled dataset was 59.09%, and the highest F1-score reached was 61.18%. This considerable drop in performance with the scrambled datasets indicates that the model is not merely capturing noise but is effectively learning the relationship between the molecular descriptors and the biological activity against the HCV NS3 protease.
The difference between the unscrambled and scrambled results confirms the robustness of the MMSC, validating that its high performance is not due to random chance but rather the model’s ability to detect meaningful patterns in the data. This ensures confidence in the model’s generalizability to new datasets within the same chemical space.
The domain applicability of our proposed MMSC was evaluated to ensure that the model makes reliable predictions only within the defined chemical space. We employed the PCA combined with the convex hull method to assess whether the testing compounds fall within the model’s domain of applicability. Figure 4 visualizes this assessment, where the blue convex hull outlines the chemical space of the training set, and the orange convex hull represents the testing set compounds projected onto the same principal component space.
From the figure, we can observe that most of the testing set compounds fall within or close to the boundaries of the convex hull defined by the training set. This indicates that the majority of the test compounds lie within the same chemical domain as the training data, validating the generalizability of the model’s predictions to compounds within the relevant chemical space. A few testings set points are located near or on the edge of the convex hull, suggesting they are at the boundary of the model’s reliable prediction zone. However, the majority of the data remains well within the applicability domain, ensuring that the model’s predictions are applicable and trustworthy for the given dataset.

4.3. Explainability of the Stacked Classifier

To enhance the interpretability of our MMSC, we employed SHAP to identify which molecular descriptors have the most influence in determining the activity of compounds against the HCV NS3 protease. Figure 5 displays the mean SHAP values for the top 10 most important features, along with the sum of the SHAP values for the remaining 71 features. Among the features, ATSC4v is identified as the most influential, with a mean SHAP value of +0.11, indicating its significant impact on the model’s predictions. Other important features include ATSC6d, ATSC4d, and ATSC7v, each contributing notably to the model’s output. These descriptors are autocorrelation-based and capture different aspects of the molecular structure, such as bond distances and atom-type interactions, which strongly influence the predicted activity.
Additional features such as n5aRing and nHetero reflect structural properties, such as the number of rings and heteroatoms, which are crucial in defining the activity of a compound. The descriptors VR1_A and PEOE_VSA13 relate to molecular surface area and electronic properties, further contributing to the predictions. The presence of features such as ATSC8i and ATSC1v illustrates the importance of both 3D molecular structure and electronic interactions in influencing compound activity. Moreover, the sum of SHAP values for the remaining 71 descriptors, shown at the bottom of the figure, highlights that while these features have individual contributions, their combined impact (mean SHAP value of +1.6) is still significant, though less than the top 10 descriptors.
Figure 6 presents a SHAP beeswarm plot for the top 10 most important features, providing an in-depth view of how each feature contributes to the model’s predictions. In this plot, each dot represents an individual compound, with its position along the x-axis corresponding to the SHAP value, indicating the feature’s impact on the model output. The color of the dots represents the value of the feature, where red signifies higher values and blue denotes lower values.
This visualization allows us to examine how different feature values influence the model’s decisions. For instance, for ATSC4v, higher values (in red) are associated with positive SHAP values, suggesting that higher values of this feature increase the likelihood of a compound being predicted as active. Conversely, lower values (in blue) generally correspond to negative SHAP values, indicating that the lower values of this feature decrease the predicted probability of activity.
The same pattern is observed for other important features like ATSC6d, ATSC4d, and ATSC7v, where the SHAP values vary based on the feature value. The feature n5aRing, which represents the presence of rings in the compound, also shows that compounds with higher values tend to have a greater positive impact on the model’s output. In contrast, features like VR1_A and PEOE_VSA13 exhibit a more mixed influence, with both high and low feature values contributing positively or negatively to the model’s predictions, highlighting the complex interactions between molecular descriptors and biological activity.

4.4. Prediction Using Known Active and Inactive Compounds

We further tested the predictive power of our MMSC by applying it to two compounds from the ChEMBL database: CHEMBL3645619, a known active compound, and CHEMBL112557, a known inactive compound. The results are visualized using SHAP summary plots, which highlight descriptors contributing positively (red) and negatively (blue) to the prediction. This prediction aimed to confirm the model’s ability to correctly identify active and inactive compounds based on their biological activity against the HCV NS3 protease.
For CHEMBL3645619, which is experimentally confirmed as an active inhibitor of the HCV NS3 protease, the model correctly predicted activity. The predicted output of the model, represented as f ( x ) = 0 , indicated that the compound was classified as active. The SHAP explanation for this prediction, as shown in Figure 7, revealed that molecular descriptors such as ATSC6d and ATSC7v had significant negative SHAP values. These negative SHAP values contributed to lowering the predicted value of f ( x ) = 0 from the baseline E [ f ( x ) ] = 0.46   towards 0, leading to the correct classification of the compound as active. The SHAP values provided detailed insights into how the molecular features influenced the final prediction, confirming the model’s accuracy and transparency.
For CHEMBL112557, an inactive compound, the model correctly predicted inactivity, with a predicted output of f ( x ) = 1 . Figure 8 presents the SHAP summary for this prediction, where molecular descriptors such as AATS6s and nHetero contributed positively to the prediction of inactivity. The SHAP values for these descriptors increased the predicted value from the baseline E [ f ( x ) ] = 0.46 to f ( x ) = 1 , reflecting the model’s confidence in classifying the compound as inactive. This ability to correctly identify non-active compounds further demonstrated the robustness and generalizability of the MMSC in making accurate predictions for different classes of compounds.

5. Discussion

The results of our study demonstrate the efficacy of the proposed explainable MMSC approach for predicting hepatitis C drug candidates targeting the HCV NS3 protease. The superior performance metrics—such as an accuracy of 95.45%, precision of 96.00%, and F1-score of 95.36%—highlight the strength of ensemble methods in improving predictive accuracy. By stacking models, the MMSC outperformed individual models, offering a more comprehensive solution for predicting drug candidates. This multi-model approach effectively captured a wider range of patterns in the data, which improved its overall performance compared to traditional single-model classifiers.
Our study aligns with previous research that has successfully employed ML techniques in drug discovery, such as the prediction of beta-secretase inhibitors for Alzheimer’s disease [6] and breast cancer drug candidates [15,16]. However, our work addresses the growing need for model interpretability, which has been a limitation in many ML applications. By incorporating SHAP values, we provide insights into the specific molecular descriptors that influence model predictions. This transparency is crucial for drug discovery, where understanding the driving factors behind a compound’s activity is essential for rational drug design. The ability of SHAP to explain which features are most influential enhances trust in the model and allows researchers to interpret the predictions with greater confidence.
The performance comparison with individual classifiers revealed that while RF, SVM, GBM, and KNN each demonstrated strong results, the ensemble approach of MMSC consistently achieved better outcomes across all evaluation metrics, both with and without the application of SMOTE. The use of SMOTE further enhanced the MMSC’s ability to handle class imbalance, especially in the minority class of inactive compounds. This improvement in classification highlights the importance of addressing class imbalances in predictive modeling, particularly in drug discovery, where minority classes can represent crucial drug candidates.
While the MMSC has shown promising results in terms of performance and interpretability, we acknowledge some limitations in this study. First, the comparison of the MMSC with other models was performed on a single dataset. Although the consistent improvement across key metrics demonstrates the model’s robustness, future studies should incorporate additional datasets and benchmark with standard datasets to further validate the model’s predictive power. Furthermore, the wet lab validation of the model’s predictions will be essential to confirm the real-world applicability of the identified drug candidates.
Despite these limitations, the results of this study provide a solid foundation for using explainable ensemble models like MMSC in drug discovery. With further validation and refinement, this approach has the potential to accelerate the identification of novel hepatitis C treatments and increase confidence in ML-based predictions in pharmacology.

6. Conclusions

This study demonstrates that the proposed explainable MMSC significantly improves the prediction of hepatitis C drug candidates targeting the HCV NS3 protease. By combining the strengths of multiple base models, the MMSC achieved high-performance metrics, including an accuracy of 95.45%, the precision of 96.00%, and F1-score of 95.36%. The ensemble method not only enhanced predictive accuracy and robustness but also addressed the common challenge of model interpretability in ML by employing SHAP values to explain model decisions. This interpretability is critical for fostering trust in predictive models and providing actionable insights for drug discovery. Overall, the MMSC represents a powerful and transparent tool that can accelerate the identification of effective hepatitis C treatments while ensuring greater confidence in its predictions.

Author Contributions

Conceptualization, T.R.N., R.S. and R.I.; data curation, A.M., R.P.F.A. and R.I.; formal analysis, T.R.N., A.M., G.M.I. and R.P.F.A.; funding acquisition, R.I.; investigation, T.R.N., A.M., R.S. and R.P.F.A.; methodology, T.R.N., A.M., G.M.I., R.S. and R.P.F.A.; project administration, R.I.; resources, R.I.; software, T.R.N., G.M.I. and R.S.; supervision, R.P.F.A. and R.I.; validation, R.I.; visualization, T.R.N. and R.S.; writing—original draft, T.R.N., A.M. and G.M.I.; writing—review & editing, R.S., R.P.F.A. and R.I. All authors have read and agreed to the published version of the manuscript.

Funding

This research was funded by Universitas Syiah Kuala, Kementerian Pendidikan, Kebudayaan, Riset dan Teknologi through the “Penelitian Profesor” scheme, grant number: 135/UN11.2.1/PG.01.03/PTNBH/2024.

Data Availability Statement

The dataset and code are publicly accessible at https://github.com/trizkynoviandy/mmsc_hcv (accessed on 30 September 2024).

Conflicts of Interest

The authors declare no conflict of interest.

References

  1. Roger, S.; Ducancelle, A.; Le Guillou-Guillemette, H.; Gaudy, C.; Lunel, F. HCV Virology and Diagnosis. Clin. Res. Hepatol. Gastroenterol. 2021, 45, 101626. [Google Scholar] [CrossRef] [PubMed]
  2. Hayes, C.N.; Imamura, M.; Tanaka, J.; Chayama, K. Road to Elimination of HCV: Clinical Challenges in HCV Management. Liver Int. 2022, 42, 1935–1944. [Google Scholar] [CrossRef] [PubMed]
  3. Achary, P.G.R. Applications of Quantitative Structure-Activity Relationships (QSAR) Based Virtual Screening in Drug Design: A Review. Mini-Rev. Med. Chem. 2020, 20, 1375–1388. [Google Scholar] [CrossRef] [PubMed]
  4. Keyvanpour, M.R.; Shirzad, M.B. An Analysis of QSAR Research Based on Machine Learning Concepts. Curr. Drug Discov. Technol. 2021, 18, 17–30. [Google Scholar] [CrossRef] [PubMed]
  5. Yang, B.; Si, H.; Zhai, H. QSAR Studies on the IC50 of a Class of Thiazolidinone/Thiazolide Based Hybrids as Antitrypanosomal Agents. Lett. Drug Des. Discov. 2021, 18, 406–415. [Google Scholar] [CrossRef]
  6. Noviandy, T.R.; Maulana, A.; Emran, T.B.; Idroes, G.M.; Idroes, R. QSAR Classification of Beta-Secretase 1 Inhibitor Activity in Alzheimer’s Disease Using Ensemble Machine Learning Algorithms. Heca J. Appl. Sci. 2023, 1, 1–7. [Google Scholar] [CrossRef]
  7. Breslin, W.; Pham, D. Machine Learning and Drug Discovery for Neglected Tropical Diseases. BMC Bioinform. 2023, 24, 165. [Google Scholar] [CrossRef]
  8. Li, G.; Li, J.; Tian, Y.; Zhao, Y.; Pang, X.; Yan, A. Machine Learning-Based Classification Models for Non-Covalent Bruton’s Tyrosine Kinase Inhibitors: Predictive Ability and Interpretability. Mol. Divers. 2024, 28, 2429–2447. [Google Scholar] [CrossRef]
  9. Wu, Y.; Huo, D.; Chen, G.; Yan, A. SAR and QSAR Research on Tyrosinase Inhibitors Using Machine Learning Methods. SAR QSAR Environ. Res. 2021, 32, 85–110. [Google Scholar] [CrossRef]
  10. Ding, H.; Xing, F.; Zou, L.; Zhao, L. QSAR Analysis of VEGFR-2 Inhibitors Based on Machine Learning, Topomer CoMFA and Molecule Docking. BMC Chem. 2024, 18, 59. [Google Scholar] [CrossRef]
  11. Jiménez-Luna, J.; Grisoni, F.; Schneider, G. Drug Discovery with Explainable Artificial Intelligence. Nat. Mach. Intell. 2020, 2, 573–584. [Google Scholar] [CrossRef]
  12. Alizadehsani, R.; Oyelere, S.S.; Hussain, S.; Jagatheesaperumal, S.K.; Calixto, R.R.; Rahouti, M.; Roshanzamir, M.; De Albuquerque, V.H.C. Explainable Artificial Intelligence for Drug Discovery and Development: A Comprehensive Survey. IEEE Access 2024, 12, 35796–35812. [Google Scholar] [CrossRef]
  13. Ponzoni, I.; Páez Prosper, J.A.; Campillo, N.E. Explainable Artificial Intelligence: A Taxonomy and Guidelines for Its Application to Drug Discovery. WIREs Comput. Mol. Sci. 2023, 13, e1681. [Google Scholar] [CrossRef]
  14. Ponzoni, I.; Sebastián-Pérez, V.; Martínez, M.J.; Roca, C.; De la Cruz Pérez, C.; Cravero, F.; Vazquez, G.E.; Páez, J.A.; Díaz, M.F.; Campillo, N.E. QSAR Classification Models for Predicting the Activity of Inhibitors of Beta-Secretase (BACE1) Associated with Alzheimer’s Disease. Sci. Rep. 2019, 9, 9102. [Google Scholar] [CrossRef] [PubMed]
  15. Karampuri, A.; Perugu, S. A Breast Cancer-Specific Combinational QSAR Model Development Using Machine Learning and Deep Learning Approaches. Front. Bioinforma. 2024, 3, 1–10. [Google Scholar] [CrossRef]
  16. Khan, M.B.; Shahrior, R.; Asha, R.T.; Saha, P.S. Predicting AXL Inhibition of Chemicals Using Molecular Descriptors and Machine Learning Methods. In Proceedings of the 2021 5th International Conference on Electrical Information and Communication Technology (EICT), Khulna, Bangladesh, 17–19 December 2021; pp. 1–6. [Google Scholar]
  17. Noviandy, T.R.; Maulana, A.; Idroes, G.M.; Irvanizam, I.; Subianto, M.; Idroes, R. QSAR-Based Stacked Ensemble Classifier for Hepatitis C NS5B Inhibitor Prediction. In Proceedings of the 2023 2nd International Conference on Computer System, Information Technology, and Electrical Engineering (COSITE), Banda Aceh, Indonesia, 2–3 August 2023; pp. 220–225. [Google Scholar]
  18. Gomatam, A.; Hirlekar, B.U.; Singh, K.D.; Murty, U.S.; Dixit, V.A. Improved QSAR Models for PARP-1 Inhibition Using Data Balancing, Interpretable Machine Learning, and Matched Molecular Pair Analysis. Mol. Divers. 2024, 28, 2135–2152. [Google Scholar] [CrossRef]
  19. Liu, C.; Zong, C.; Chen, S.; Chu, J.; Yang, Y.; Pan, Y.; Yuan, B.; Zhang, H. Machine Learning-Driven QSAR Models for Predicting the Cytotoxicity of Five Common Microplastics. Toxicology 2024, 508, 153918. [Google Scholar] [CrossRef]
  20. Gaulton, A.; Bellis, L.J.; Bento, A.P.; Chambers, J.; Davies, M.; Hersey, A.; Light, Y.; McGlinchey, S.; Michalovich, D.; Al-Lazikani, B.; et al. ChEMBL: A Large-Scale Bioactivity Database for Drug Discovery. Nucleic Acids Res. 2012, 40, D1100–D1107. [Google Scholar] [CrossRef]
  21. Kamboj, S.; Rajput, A.; Rastogi, A.; Thakur, A.; Kumar, M. Targeting Non-Structural Proteins of Hepatitis C Virus for Predicting Repurposed Drugs Using QSAR and Machine Learning Approaches. Comput. Struct. Biotechnol. J. 2022, 20, 3422–3438. [Google Scholar] [CrossRef]
  22. Fourches, D.; Muratov, E.; Tropsha, A. Trust, But Verify: On the Importance of Chemical Structure Curation in Cheminformatics and QSAR Modeling Research. J. Chem. Inf. Model. 2010, 50, 1189–1204. [Google Scholar] [CrossRef]
  23. Yu, T.; Nantasenamat, C.; Kachenton, S.; Anuwongcharoen, N.; Piacham, T. Cheminformatic Analysis and Machine Learning Modeling to Investigate Androgen Receptor Antagonists to Combat Prostate Cancer. ACS Omega 2023, 8, 6729–6742. [Google Scholar] [CrossRef] [PubMed]
  24. Moriwaki, H.; Tian, Y.S.; Kawashita, N.; Takagi, T. Mordred: A Molecular Descriptor Calculator. J. Cheminforma. 2018, 10, 4. [Google Scholar] [CrossRef] [PubMed]
  25. Maulana, A.; Noviandy, T.R.; Suhendra, R.; Earlia, N.; Sofyan, H.; Subianto, M.; Idroes, R. Performance Analysis and Feature Extraction for Classifying the Severity of Atopic Dermatitis Diseases. In Proceedings of the 2023 2nd International Conference on Computer System, Information Technology, and Electrical Engineering (COSITE), Banda Aceh, Indonesia, 2–3 August 2023; pp. 226–231. [Google Scholar]
  26. Yu, T.; Huang, T.; Yu, L.; Nantasenamat, C.; Anuwongcharoen, N.; Piacham, T.; Ren, R.; Chiang, Y.-C. Exploring the Chemical Space of CYP17A1 Inhibitors Using Cheminformatics and Machine Learning. Molecules 2023, 28, 1679. [Google Scholar] [CrossRef] [PubMed]
  27. Stankovic, B.; Marinkovic, F. A Novel Procedure for Selection of Molecular Descriptors: QSAR Model for Mutagenicity of Nitroaromatic Compounds. Environ. Sci. Pollut. Res. 2024, 31, 54603–54617. [Google Scholar] [CrossRef] [PubMed]
  28. Kumari, C.; Abulaish, M.; Subbarao, N. Using SMOTE to Deal with Class-Imbalance Problem in Bioactivity Data to Predict MTOR Inhibitors. SN Comput. Sci. 2020, 1, 150. [Google Scholar] [CrossRef]
  29. Pradipta, G.A.; Wardoyo, R.; Musdholifah, A.; Sanjaya, I.N.H.; Ismail, M. SMOTE for Handling Imbalanced Data Problem: A Review. In Proceedings of the 2021 Sixth International Conference on Informatics and Computing (ICIC), Jakarta, Indonesia, 3–4 November 2021; pp. 1–8. [Google Scholar]
  30. De, P.; Kar, S.; Ambure, P.; Roy, K. Prediction Reliability of QSAR Models: An Overview of Various Validation Tools. Arch. Toxicol. 2022, 96, 1279–1295. [Google Scholar] [CrossRef]
  31. Agustia, M.; Noviandy, T.R.; Maulana, A.; Suhendra, R.; Muslem, M.; Sasmita, N.R.; Idroes, G.M.; Rahimah, S.; Afidh, R.P.F.; Subianto, M.; et al. Application of Fuzzy Support Vector Regression to Predict the Kovats Retention Indices of Flavors and Fragrances. In Proceedings of the 2022 International Conference on Electrical Engineering and Informatics (ICELTICs), Banda Aceh, Indonesia, 27–28 September 2022; pp. 13–18. [Google Scholar]
  32. Tropsha, A. Best Practices for QSAR Model Development, Validation, and Exploitation. Mol. Inform. 2010, 29, 476–488. [Google Scholar] [CrossRef]
  33. Kotsiantis, S.B.; Zaharakis, I.D.; Pintelas, P.E. Machine Learning: A Review of Classification and Combining Techniques. Artif. Intell. Rev. 2006, 26, 159–190. [Google Scholar] [CrossRef]
  34. Ganaie, M.A.; Hu, M.; Malik, A.K.; Tanveer, M.; Suganthan, P.N. Ensemble Deep Learning: A Review. Eng. Appl. Artif. Intell. 2022, 115, 105151. [Google Scholar] [CrossRef]
  35. Palimkar, P.; Shaw, R.N.; Ghosh, A. Machine Learning Technique to Prognosis Diabetes Disease: Random Forest Classifier Approach. Springer: Singapore, 2022; pp. 219–244. [Google Scholar]
  36. Usha Kumari, C.; Sampath Dakshina Murthy, A.; Lakshmi Prasanna, B.; Pala Prasad Reddy, M.; Kumar Panigrahy, A. An Automated Detection of Heart Arrhythmias Using Machine Learning Technique: SVM. Mater. Today Proc. 2021, 45, 1393–1398. [Google Scholar] [CrossRef]
  37. Bentéjac, C.; Csörgő, A.; Martínez-Muñoz, G. A Comparative Analysis of Gradient Boosting Algorithms. Artif. Intell. Rev. 2021, 54, 1937–1967. [Google Scholar] [CrossRef]
  38. Uddin, S.; Haque, I.; Lu, H.; Moni, M.A.; Gide, E. Comparative Performance Analysis of K-Nearest Neighbour (KNN) Algorithm and Its Different Variants for Disease Prediction. Sci. Rep. 2022, 12, 6256. [Google Scholar] [CrossRef] [PubMed]
  39. Asif, D.; Bibi, M.; Arif, M.S.; Mukheimer, A. Enhancing Heart Disease Prediction through Ensemble Learning Techniques with Hyperparameter Optimization. Algorithms 2023, 16, 308. [Google Scholar] [CrossRef]
  40. Das, N.R.; Achary, P.G.R. Machine Learning Based Approach in Building QSAR Models for the Study of Asparagine Endopeptidase. In Proceedings of the 2021 International Conference in Advances in Power, Signal, and Information Technology (APSIT), Bhubaneswar, India, 8–10 October 2021; pp. 1–6. [Google Scholar]
  41. Simeon, S.; Jongkon, N. Construction of Quantitative Structure Activity Relationship (QSAR) Models to Predict Potency of Structurally Diversed Janus Kinase 2 Inhibitors. Molecules 2019, 24, 4393. [Google Scholar] [CrossRef] [PubMed]
  42. Sahigara, F.; Mansouri, K.; Ballabio, D.; Mauri, A.; Consonni, V.; Todeschini, R. Comparison of Different Approaches to Define the Applicability Domain of QSAR Models. Molecules 2012, 17, 4791–4810. [Google Scholar] [CrossRef]
  43. Danishuddin; Madhukar, G.; Malik, M.Z.; Subbarao, N. Development and Rigorous Validation of Antimalarial Predictive Models Using Machine Learning Approaches. SAR QSAR Environ. Res. 2019, 30, 543–560. [Google Scholar] [CrossRef]
  44. Almukadi, H.; Jadkarim, G.A.; Mohammed, A.; Almansouri, M.; Sultana, N.; Shaik, N.A.; Banaganapalli, B. Combining Machine Learning and Structure-Based Approaches to Develop Oncogene PIM Kinase Inhibitors. Front. Chem. 2023, 11, 1–11. [Google Scholar] [CrossRef]
  45. Gissi, A.; Gadaleta, D.; Floris, M.; Olla, S.; Carotti, A.; Novellino, E.; Benfenati, E.; Nicolotti, O. An Alternative QSAR-Based Approach for Predicting the Bioconcentration Factor for Regulatory Purposes. ALTEX 2014, 31, 23–36. [Google Scholar] [CrossRef][Green Version]
  46. Lundberg, S.M.; Lee, S.-I. A Unified Approach to Interpreting Model Predictions. Adv. Neural Inf. Process. Syst. 2017, 30, 1–10. [Google Scholar]
Figure 1. The proposed MMSC approach.
Figure 1. The proposed MMSC approach.
Sci 06 00081 g001
Figure 2. Confusion matrix of the MMSC with SMOTE.
Figure 2. Confusion matrix of the MMSC with SMOTE.
Sci 06 00081 g002
Figure 3. Y-scrambling validation results for the MMSC model.
Figure 3. Y-scrambling validation results for the MMSC model.
Sci 06 00081 g003
Figure 4. Domain applicability assessment of MMSC model.
Figure 4. Domain applicability assessment of MMSC model.
Sci 06 00081 g004
Figure 5. Mean SHAP values for the top 10 most important features contributing to the MMSC predictions, alongside the sum of SHAP values for the remaining 71 molecular descriptors.
Figure 5. Mean SHAP values for the top 10 most important features contributing to the MMSC predictions, alongside the sum of SHAP values for the remaining 71 molecular descriptors.
Sci 06 00081 g005
Figure 6. SHAP beeswarm plot for the top 10 most important features, illustrating the distribution of SHAP values and their corresponding feature values across all predictions.
Figure 6. SHAP beeswarm plot for the top 10 most important features, illustrating the distribution of SHAP values and their corresponding feature values across all predictions.
Sci 06 00081 g006
Figure 7. SHAP summary plot for the active compound CHEMBL3645619.
Figure 7. SHAP summary plot for the active compound CHEMBL3645619.
Sci 06 00081 g007
Figure 8. SHAP summary plot for the inactive compound CHEMBL112557.
Figure 8. SHAP summary plot for the inactive compound CHEMBL112557.
Sci 06 00081 g008
Table 1. Performance of ML models for HCV NS3 prediction (without SMOTE).
Table 1. Performance of ML models for HCV NS3 prediction (without SMOTE).
ModelAccuracy
(%)
Precision
(%)
Sensitivity
(%)
Specificity
(%)
F1-Score
(%)
CVTestCVTestCVTestCVTestCVTest
MMSC90.9193.9492.2197.3796.4294.8771.9190.4894.2796.10
RF92.4292.9392.6296.1098.0594.8773.0385.7195.2595.48
SVM91.6793.9491.5296.1598.3796.1568.5485.7194.8296.15
GBM90.6692.9391.6797.3396.7493.5969.6690.4894.1495.42
KNN90.1594.9591.6196.2096.0997.4469.6685.7193.8096.82
LR88.6494.9591.1997.4094.4696.1568.5490.4892.8096.77
Table 2. Performance of ML models for HCV NS3 prediction (with SMOTE).
Table 2. Performance of ML models for HCV NS3 prediction (with SMOTE).
ModelAccuracy
(%)
Precision
(%)
Sensitivity
(%)
Specificity
(%)
F1-Score
(%)
CVTestCVTestCVTestCVTestCVTest
MMSC95.2995.4595.7596.0094.8294.7495.7796.1595.2895.36
RF94.4892.2193.3991.0395.1593.4293.8191.0394.5392.21
SVM94.4893.5195.0892.3193.8594.7495.1192.3194.4693.51
GBM93.9992.2193.8792.1194.1792.1193.8192.3194.0292.11
KNN94.1692.8695.9695.7792.2389.4796.0996.1594.0692.86
LR94.6492.8693.9593.3395.4792.1193.8193.5994.7092.72
Disclaimer/Publisher’s Note: The statements, opinions and data contained in all publications are solely those of the individual author(s) and contributor(s) and not of MDPI and/or the editor(s). MDPI and/or the editor(s) disclaim responsibility for any injury to people or property resulting from any ideas, methods, instructions or products referred to in the content.

Share and Cite

MDPI and ACS Style

Noviandy, T.R.; Maulana, A.; Idroes, G.M.; Suhendra, R.; Afidh, R.P.F.; Idroes, R. An Explainable Multi-Model Stacked Classifier Approach for Predicting Hepatitis C Drug Candidates. Sci 2024, 6, 81. https://doi.org/10.3390/sci6040081

AMA Style

Noviandy TR, Maulana A, Idroes GM, Suhendra R, Afidh RPF, Idroes R. An Explainable Multi-Model Stacked Classifier Approach for Predicting Hepatitis C Drug Candidates. Sci. 2024; 6(4):81. https://doi.org/10.3390/sci6040081

Chicago/Turabian Style

Noviandy, Teuku Rizky, Aga Maulana, Ghifari Maulana Idroes, Rivansyah Suhendra, Razief Perucha Fauzie Afidh, and Rinaldi Idroes. 2024. "An Explainable Multi-Model Stacked Classifier Approach for Predicting Hepatitis C Drug Candidates" Sci 6, no. 4: 81. https://doi.org/10.3390/sci6040081

APA Style

Noviandy, T. R., Maulana, A., Idroes, G. M., Suhendra, R., Afidh, R. P. F., & Idroes, R. (2024). An Explainable Multi-Model Stacked Classifier Approach for Predicting Hepatitis C Drug Candidates. Sci, 6(4), 81. https://doi.org/10.3390/sci6040081

Article Metrics

Back to TopTop