BIM-Based Description of Intelligent Transportation Systems for Roads
Abstract
1. Introduction
2. Knowledge Sources for Semantic Modeling of ITS
2.1. ITS Architecture
2.2. ITS Applications
- Traffic management, granting optimized commutes and efficient mobility by reducing travel duration and fuel consumption, offers alternative routes in case of emergency and traffic flow control. Urban mobility controls, such as traffic lights control systems and public transportation control systems, are also included in this category.
- Maintenance management comprises continuous monitoring and assessment of intelligent road infrastructure and road conditions using real-time data exchange. In-time alerting for detours in case of disasters or accidents, road services such as winter road maintenance, and structural damage detection and reconstruction process management are typical examples of applications in this category.
- Telematics, combining telecommunications and informatics, represent on-board applications that monitor the performance of vehicle on-board functional processes (“intra-vehicle monitoring”) and provide driving assistance services. Autonomous driving is one of the most important applications in this category.
- Infotainment, merging information and entertainment, offers Internet-based services (such as online media platforms and on-demand information) to passengers for increasing the en route comfort.
2.3. ITS Intelligent Infrastructure
- Vehicle ITS stations (mobile), i.e., vehicular cyber-physical systems that comprise all vehicle types in vehicular environments, e.g., cars, trucks, and motorbikes;
- Roadside ITS stations (fixed) that represent traffic shields and cameras, poles, and gantries;
- Personal ITS stations (mobile), i.e., smart devices, such as cellphones and tablets; and
- Central ITS stations (fixed), also known as “control centers”.
2.4. ITS Communications
3. A Semantic Model for Intelligent Transportation Systems
3.1. Semantic Content and Structure
3.2. Validation of the Semantic Model
4. BIM-Based Description of ITS for Roads
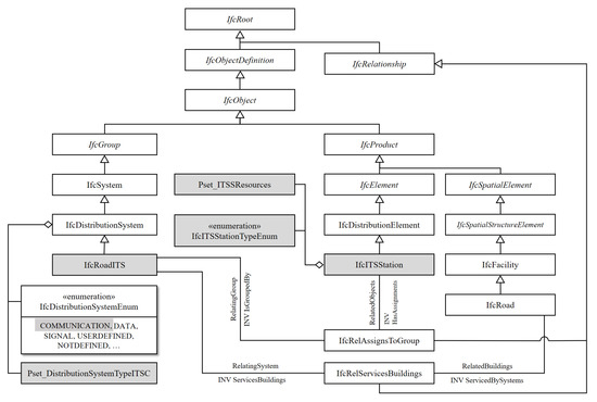
4.1. An IFC Schema Extension for ITS for Roads
… |
TYPE IfcITSStationTypeEnum = ENUMERATION OF |
(VEHICLEUNIT , PERSONALUNIT , ROADSIDEUNIT , |
CENTRALUNIT , USERDEFINED , NOTDEFINED); |
END_TYPE ; |
ENTITY IfcITSStation |
SUBTYPE OF (IfcDistributionElement); |
StationID : IfcInteger ; |
HasActuator : IfcBoolean ; |
StationType : IfcITSStationEnum ; |
END_ENTITY ; |
ENTITY IfcRoadITS |
SUBTYPE OF (IfcDistributionSystem); |
END_ENTITY ; |
… |
4.2. Validation of the IFC Schema Extension
… |
\#1= IFCROAD (\$ ,\$,’HA9 ’,\$ ,\$ ,\$ ,\$ ,\$ ,\$); |
\#2= IFCROADITS (\$ ,\$,’ HA9_TestField ’,\$ ,\$ ,\$ ,\$); |
\#3= IFCITSSTATION (\$ ,\$,’V1 ’,\$ ,\$ ,\$ ,\$ ,\$ ,935 ,.F.,. VEHICLEUNIT .); |
\#4= IFCITSSTATION (\$ ,\$,’V2 ’,\$ ,\$ ,\$ ,\$ ,\$ ,913 ,.F.,. VEHICLEUNIT .); |
\#5= IFCITSSTATION (\$ ,\$,’RSU1 ’,\$ ,\$ ,\$ ,\$ ,\$ ,42 ,.F.,. ROADSIDEUNIT .) |
; |
\#6= IFCITSSTATION (\$ ,\$,’RSU2 ’,\$ ,\$ ,\$ ,\$ ,\$ ,40 ,.T.,. ROADSIDEUNIT .) |
; |
… |
\#13= IFCPROPERTYLISTVALUE (’ SensingResource ’,\$ ,(IFCLABEL (’GPS ’) ,
|
IFCLABEL (’RADAR ’) ,IFCLABEL (’ Front CCD ’)) ,\$);
|
\#14= IFCPROPERTYSINGLEVALUE (’ ComputingResource ’,\$, IFCLABEL (’ EvoTRAC
|
-G103 ’) ,\$);
|
\#15= IFCPROPERTYSINGLEVALUE (’ PowerResource ’,\$, IFCLABEL (’On - board
|
Power ’) ,\$);
|
\#16= IFCPROPERTYLISTVALUE (’ CommunicationResource ’,\$,
|
(IFCLABEL (’Short - range WiFi ’) ,IFCLABEL (’ Bluetooth 5’)) ,\$);
|
\#17= IFCPROPERTYSET (\$ ,\$,’ Pset_ITSSResources ’,’ V2_Units |
’ ,(\#13 ,\#14 ,\#15 ,\#16) ); |
\#18= IFCRELDEFINESBYPROPERTIES (\$ ,\$ ,\$ ,\$ ,(\#4) ,\#17); |
\#19= IFCPROPERTYLISTVALUE (’ SensingResource ’,\$ ,(IFCLABEL (’LiDAR ’) ,
|
IFCLABEL (’Wind ’) ,IFCLABEL (’ Daylight ’) ,IFCLABEL (’ Temperature ’)) ,\ |
$);
|
\#20= IFCPROPERTYSINGLEVALUE (’ ComputingResource ’,\$, IFCLABEL (’UNO
|
-2271G ’) ,\$);
|
\#21= IFCPROPERTYSINGLEVALUE (’ PowerResource ’,\$, IFCLABEL (’ Electric
|
Grid ’) ,\$);
|
\#22= IFCPROPERTYLISTVALUE (’ CommunicationResource ’,\$,
|
(IFCLABEL (’Long - range WiFi ’) ,IFCLABEL (’ Internet Gateway ’)) ,\$);
|
\#23= IFCPROPERTYLISTVALUE (’ ActuatingResource ’,\$,
|
(IFCLABEL (’ Announcement board ’) ,IFCLABEL (’ Solar cell switch ’)) ,\ |
$);
|
\#24= IFCPROPERTYSET (\$ ,\$,’ Pset_ITSSResources ’,’ RSU1_Units ’, |
(\#19 ,\#20 ,\#21 ,\#22 ,\#23) ); |
\#25= IFCRELDEFINESBYPROPERTIES (\$ ,\$ ,\$ ,\$ ,(\#5) ,\#24); |
… |
\#33= IFCRELASSIGNSTOGROUP (\$ ,\$,’M1 ’,\$ ,(\#3) ,. PRODUCT . ,\#2); |
\#34= IFCRELASSIGNSTOGROUP (\$ ,\$,’M2 ’,\$ ,(\#4) ,. PRODUCT . ,\#2); |
\#35= IFCRELASSIGNSTOGROUP (\$ ,\$,’M3 ’,\$ ,(\#5) ,. PRODUCT . ,\#2); |
\#36= IFCRELASSIGNSTOGROUP (\$ ,\$,’M4 ’,\$ ,(\#6) ,. PRODUCT . ,\#2); |
\#37= IFCRELSERVICESBUILDINGS (\$ ,\$,’ Highway A9 ITS - enabled section |
’,\$ ,\#2 ,(\#1) );
|
… |
5. Summary and Conclusions
Author Contributions
Funding
Institutional Review Board Statement
Informed Consent Statement
Data Availability Statement
Acknowledgments
Conflicts of Interest
Abbreviations
| AEC | Architecture, engineering, and construction |
| AVC | Autonomous vehicular clouds |
| BIM | Building information modeling |
| bSI | buildingSMART International |
| C-ITS | Cooperative ITS |
| ETSI | European Telecommunications Standards Institute |
| ICN | Information-centric networking |
| IFC | Industry Foundation Classes |
| ITS | Intelligent transportation system |
| ISO | International Organization for Standardization |
| I2I | Infrastructure-to-infrastructure |
| LiDAR | Light detection and ranging |
| MEMS | Micro-electro-mechanical systems |
| RFID | Radio-frequency identification |
| VCC | Vehicular cloud computing |
| VCPS | Vehicular cyber-physical systems |
| V2I | Vehicle-to-infrastructure |
| V2V | Vehicle-to-vehicle |
| V2X | Vehicle-to-anything |
References
- Mirboland, M.; Smarsly, K. A semantic model of intelligent transportation systems. In Proceedings of the International Workshop on Intelligent Computing in Engineering, Leuven, Belgium, 30 June 2019. [Google Scholar]
- Whaiduzzaman, M.; Sookhak, M.; Gani, A.; Buyya, R. A survey on vehicular cloud computing. J. Netw. Comput. Appl. 2014, 40, 325–344. [Google Scholar] [CrossRef]
- Veres, M.; Moussa, M. Deep Learning for Intelligent Transportation Systems: A Survey of Emerging Trends. IEEE Trans. Intell. Transp. Syst. 2019, 21, 3152–3168. [Google Scholar] [CrossRef]
- Kuutti, S.; Bowden, R.; Jin, Y.; Barber, P.; Fallah, S. A Survey of Deep Learning Applications to Autonomous Vehicle Control. IEEE Trans. Intell. Transp. Syst. 2021, 22, 712–733. [Google Scholar] [CrossRef]
- Mirboland, M.; Smarsly, K. Semantic modeling of road intelligent transportation systems. In Proceedings of the Symposium on Positioning and Navigation for Intelligent Transportation Systems, Berlin, Germany, 15 November 2018. [Google Scholar]
- Seiler, K.; Palmer, A.; Hill, A. Flow-Achieving Online Planning and Dispatching for Continuous Transportation with Autonomous Vehicles. IEEE Trans. Autom. Sci. Eng. 2020, 1–16. [Google Scholar] [CrossRef]
- Boschian, V.; Dotoli, M.; Pia Fanti, M.; Iacobellis, G.; Ukovich, W. A Metamodeling Approach to the Management of Intermodal Transportation Networks. IEEE Trans. Autom. Sci. Eng. 2011, 8, 457–469. [Google Scholar] [CrossRef]
- Ghariani, N.; Elkosantini, S.; Darmoul, S.; Ben Said, L. A survey of simulation platforms for the assessment of public transport control systems. In Proceedings of the International Conference on Advanced Logistics and Transport, Hammamet, Tunisia, 1 May 2014. [Google Scholar]
- Fernández-Isabel, A.; Fuentes-Fernández, R. A Model-Driven Engineering Process for Agent-Based Traffic Simulations. In Proceedings of the International Conference on Simulation and Modeling Methodologies, Technologies and Applications, Colmar, France, 21 July 2015. [Google Scholar]
- Datta, S.; Costa, R.; Härri, J.; Bonnet, C. Integrating connected vehicles in Internet of Things ecosystems: Challenges and solutions. In Proceedings of the IEEE International Symposium on A World of Wireless, Mobile and Multimedia Networks, Coimbra, Portugal, 21 June 2016. [Google Scholar]
- Ramos, A.; Ferreira, J.; Barcelo, J. Modeling and Simulation for Intelligent Transportation Systems. Int. J. Model. Optim. 2012, 2, 274–279. [Google Scholar] [CrossRef]
- Zhu, F.; Lv, Y.; Chen, Y.; Wang, X.; Xiong, G.; Wang, F.Y. Parallel Transportation Systems: Toward IoT-Enabled Smart Urban Traffic Control and Management. IEEE Trans. Intell. Transp. Syst. 2020, 21, 4063–4071. [Google Scholar] [CrossRef]
- Abbondati, F.; Biancardo, S.; Palazzo, S.; Capaldo, F.; Viscione, N. I-BIM for existing airport infrastructures. Transp. Res. Procedia 2020, 45, 596–603. [Google Scholar] [CrossRef]
- Campisi, T.; Acampa, G.; Marino, G.; Tesoriere, G. Cycling Master Plans in Italy: The I-BIM Feasibility Tool for Cost and Safety Assessments. Sustainability 2020, 12, 4723. [Google Scholar] [CrossRef]
- Acampa, G.; Bona, N.; Grasso, M.; Ticali, D. BIM: Building information modeling for infrastructures. AIP Conf. Proc. 2018, 2040, 140008. [Google Scholar]
- Adibfar, A.; Costin, A. Next Generation of Transportation Infrastructure Management: Fusion of Intelligent Transportation Systems (ITS) and Bridge Information Modeling (BrIM). In Advances in Informatics and Computing in Civil and Construction Engineering; Mutis, I., Hartmann, T., Eds.; Springer International Publishing: Cham, Switzerland, 2019; pp. 43–50. [Google Scholar]
- Fernández-Isabel, A.; Fuentes-Fernández, R. Analysis of Intelligent Transportation Systems Using Model-Driven Simulations. Sensors 2015, 15, 14116–14141. [Google Scholar] [CrossRef] [PubMed]
- Smarsly, K.; Mirboland, M. BIM-based simulation of intelligent transportation systems. In Proceedings of the European Navigation Conference, Dresden, Germany, 23 November 2020. [Google Scholar]
- ISO. Industry Foundation Classes (IFC) for Data Sharing in the Construction and Facility Management Industries—Part 1: Data Schema; Standard ISO 16739-1:2018; International Organization for Standardization: Geneva, Switzerland, 2018. [Google Scholar]
- Yabuki, N.; Aruga, T.; Furuya, H. Development and Application of a Product Model for Shield Tunnels. In Proceedings of the International Symposium on Automation and Robotics in Construction and Mining: Building the Future in Automation and Robotics, Montreal, Canada, 11 August 2013. [Google Scholar]
- Vilgertshofer, S.; Jubierre, J.R.; Borrmann, A. IfcTunnel—A proposal for a multi-scale extension of the IFC data model for shield tunnels under consideration of downward compatibility aspects. In Proceedings of the European Conference on Product and Process Modelling, Limassol, Cyprus, 7 September 2016. [Google Scholar]
- KICT. buildingSMART International Publicly Available Specification Application Documents for IFC-ROAD by KICT. Project Report, Korea Institute of Civil Engineering and Building Technology. 2016. Available online: https://www.buildingsmart.org/standards/bsi-standards/standards-library/ (accessed on 18 January 2021).
- bSI. IFC Infrastructure Deployments: IFC Road. Project Deliverables, BuildingSMART International (bSI). 2020. Available online: https://www.buildingsmart.org/standards/calls-for-participation/ifcroad/ (accessed on 18 January 2021).
- Lee, S.; Kim, B. IFC Extension for Road Structures and Digital Modeling. Procedia Eng. 2011, 14, 1037–1042. [Google Scholar] [CrossRef]
- Amann, J.; Singer, D.; Borrmann, A. Extension of the upcoming IFC alignment standard with cross sections for road design. In Proceedings of the International Conference on Civil and Building Engineering Informatics, Tokyo, Japan, 22 April 2015. [Google Scholar]
- Lee, S.; Park, S.; Park, J. Development of an IFC-based data schema for the design information representation of the NATM tunnel. KSCE J. Civ. Eng. 2016, 20, 2112–2123. [Google Scholar] [CrossRef]
- Park, S.; Park, J.; Kim, B.G.; Lee, S. Improving applicability for information model of an IFC-based steel bridge in the design phase using functional meanings of bridge components. Appl. Sci. 2018, 8, 2531. [Google Scholar] [CrossRef]
- ISO. Industry Foundation Classes, Release 2x, Platform Specification (IFC2x Platform); Standard ISO/PAS 16739:2005; International Organization for Standardization: Geneva, Switzerland, 2005. [Google Scholar]
- Smarsly, K.; Theiler, M.; Dragos, K. IFC-based modeling of cyber-physical systems in civil engineering. In Proceedings of the International Workshop on Intelligent Computing in Engineering, Nottingham, UK, 10 July 2017. [Google Scholar]
- Theiler, M.; Smarsly, K. IFC Monitor—An IFC extension for modeling structural health monitoring systems. Adv. Eng. Inform. 2018, 37, 54–65. [Google Scholar] [CrossRef]
- Dixit, M.; Kumar, R.; Sagar, A. VANET: Architectures, research issues, routing protocols, and its applications. In Proceedings of the International Conference on Computing, Communication and Automation, Greater Noida, India, 29 April 2016. [Google Scholar]
- Lee, K.; Lee, U.; Gerla, M. Survey of Routing Protocols in Vehicular Ad Hoc Networks. In Advances in Vehicular Ad-Hoc Networks: Developments and Challenges; Watfa, M., Ed.; IGI Global: Hershey, PA, USA, 2010; pp. 149–170. [Google Scholar]
- Eze, E.; Zhang, S.; Liu, E.; Eze, J. Advances in vehicular ad hoc networks (VANETs): Challenges and road-map for future development. Int. J. Autom. Comput. 2016, 13, 1–18. [Google Scholar] [CrossRef]
- Liu, J.; Wan, J.; Wang, Q.; Deng, P.; Zhou, K.; Qiao, Y. A survey on position-based routing for vehicular ad hoc networks. Telecommun. Syst. 2016, 62, 15–30. [Google Scholar] [CrossRef]
- Hussain, R.; Son, J.; Eun, H.; Kim, S.; Oh, H. Rethinking Vehicular Communications: Merging VANET with cloud computing. In Proceedings of the IEEE International Conference on Cloud Computing Technology and Science, Taipei, Taiwan, 3 December 2012. [Google Scholar]
- Olariu, S.; Eltoweissy, M.; Younis, M. Towards autonomous vehicular clouds. EAI Endorsed Trans. Mob. Commun. Appl. 2011, 1, e2. [Google Scholar] [CrossRef]
- Gerla, M.; Lee, E.; Pau, G.; Lee, U. Internet of Vehicles: From intelligent grid to autonomous cars and vehicular clouds. In Proceedings of the IEEE World Forum on Internet of Things, Seoul, South Korea, 6 March 2014. [Google Scholar]
- Gerla, M. Vehicular Cloud Computing. In Proceedings of the Annual Mediterranean Ad Hoc Networking Workshop, Ayia Napa, Cyprus, 19 June 2012. [Google Scholar]
- TalebiFard, P.; Ravindran, R.; Chakraborti, A.; Pan, J.; Mercian, A.; Wang, G.; Leung, V. An Information Centric Networking approach towards contextualized edge service. In Proceedings of the Annual IEEE Consumer Communications and Networking Conference, Las Vegas, NV, USA, 9 January 2015. [Google Scholar]
- Ahlgren, B.; Dannewitz, C.; Imbrenda, C.; Kutscher, D.; Ohlman, B. A survey of information-centric networking. IEEE Commun. Mag. 2012, 50, 26–36. [Google Scholar] [CrossRef]
- Wan, J.; Zhang, D.; Zhao, S.; Yang, L.; Mauri, J. Context-aware vehicular cyber-physical systems with cloud support: Architecture, challenges, and solutions. IEEE Commun. Mag. 2014, 52, 106–113. [Google Scholar] [CrossRef]
- Lee, W.; Tseng, S.; Shieh, W. Collaborative real-time traffic information generation and sharing framework for the intelligent transportation system. Inf. Sci. 2010, 180, 62–70. [Google Scholar] [CrossRef]
- Fernández-Lozano, J.; Martín-Guzmán, M.; Martín-Ávila, J.; García-Cerezo, A. A Wireless Sensor Network for Urban Traffic Characterization and Trend Monitoring. Sensors 2015, 15, 26143–26169. [Google Scholar] [CrossRef]
- Kafi, M.; Challal, Y.; Djenouri, D.; Doudou, M.; Bouabdallah, A.; Badache, N. A Study of Wireless Sensor Networks for Urban Traffic Monitoring: Applications and Architectures. Procedia Comput. Sci. 2013, 19, 617–626. [Google Scholar] [CrossRef]
- Yu, R.; Zhang, Y.; Gjessing, S.; Xia, W.; Yang, K. Toward cloud-based vehicular networks with efficient resource management. IEEE Netw. 2013, 27, 48–55. [Google Scholar] [CrossRef]
- ETSI; Intelligent Transport Systems (ITS); Vehicular Communications. Basic Set of Applications; Definitions. Standard ETSI TR 102 638 (V1.1.1); European Telecommunications Standards Institute: Sophia Antipolis, France, 2009. [Google Scholar]
- ETSI; Intelligent Transport Systems (ITS); Communications Architecture. Standard ETSI EN 302 665 (V1.1.1); European Telecommunications Standards Institute: Sophia Antipolis, France, 2010. [Google Scholar]
- Festag, A. Cooperative intelligent transport systems standards in Europe. IEEE Commun. Mag. 2014, 52, 166–172. [Google Scholar] [CrossRef]
- ETSI; Intelligent Transport Systems (ITS); Cooperative ITS (C-ITS); Release 1. Standard ETSI TR 101 607 (V1.1.1); European Telecommunications Standards Institute: Sophia Antipolis, France, 2013. [Google Scholar]
- ETSI; Intelligent Transport Systems (ITS); Vehicular Communications; GeoNetworking. Standard ETSI EN 302 636; European Telecommunications Standards Institute: Sophia Antipolis, France, 2014. [Google Scholar]
- ETSI; Intelligent Transport Systems (ITS). Access Layer Specification for Intelligent Transport Systems Operating in the 5 GHz Frequency Band; Standard ETSI EN 302 663 (V1.2.1); European Telecommunications Standards Institute: Sophia Antipolis, France, 2013. [Google Scholar]
- ISO. Industrial Automation Systems and Integration—Product Data Representation and Exchange—Part 11; Standard ISO 10303-11:2004; International Organization for Standardization: Geneva, Switzerland, 2004. [Google Scholar]
- Theiler, M.; Dragos, K.; Smarsly, K. BIM-based design of structural health monitoring systems. In Proceedings of the International Workshop on Structural Health Monitoring, Stanford, CA, USA, 12 September 2017. [Google Scholar]
- bSI. Specification of Industry Foundation Classes: Version 4.3.0.0. Candidate Standard, BuildingSMART International (bSI). 2020. Available online: https://standards.buildingsmart.org/IFC/DEV/IFC4_3/RC2/HTML/ (accessed on 18 January 2021).
- Fitz, T.; Theiler, M.; Smarsly, K. A metamodel for cyber-physical systems. Adv. Eng. Inform. 2019, 41, 100930. [Google Scholar] [CrossRef]
- Tauscher, E.; Theiler, M. Apstex IFC Framework. 2020. Available online: http://www.apstex.com (accessed on 18 January 2021).
- BuildingSMART International (bSI); IABI; AEC3; APSTEX. B-Cert—The Official Platform for the BuildingSMART IFC4 Certification. 2017. Available online: http://www.b-cert.org (accessed on 18 January 2021).
- ISO. Industrial Automation Systems and Integration—Product Data Representation and Exchange—Part 21: Implementation Methods: Clear text Encoding of the Exchange Structure; Standard ISO 10303-21:2016; International Organization for Standardization: Geneva, Switzerland, 2016. [Google Scholar]








| Name | Type | Description |
|---|---|---|
| SensingResource | P_LISTVALUE/IfcLabel | A list of all sensors attached to ITS stations, e.g., MEMS, |
| LiDAR sensors, RFIDs, cameras, and temperature sensors | ||
| ComputingResource | P_SINGLEVALUE/IfcLabel | Description and specification of the on-board computing unit |
| PowerResource | P_SINGLEVALUE/IfcLabel | Description and specification of the on-board power unit |
| CommunicationResource | P_LISTVALUE/IfcLabel | Description and specification of the on-board computing unit |
| and network technology | ||
| ActuatingResource | P_LISTVALUE/IfcLabel | A list of all actuating units, if existing, attached to ITS stations, |
| such as dampers and automatic crossing barriers |
| Name | Type | Description |
|---|---|---|
| CommunicationType | P_ENUMERATEDVALUE/IfcLabel | Property enumerators are V2V, V2I, |
| and I2I communication types | ||
| CommunicationChannel | P_BOUNDEDVALUE/ IfcReal | ITS-G5 transmission channel specifications |
| based on ETSI EN 302 663 Standard [51] | ||
| CommunicationDuration | P_LISTVALUE/ IfcTimeMeasure | Duration of specific communication sessions |
Publisher’s Note: MDPI stays neutral with regard to jurisdictional claims in published maps and institutional affiliations. |
© 2021 by the authors. Licensee MDPI, Basel, Switzerland. This article is an open access article distributed under the terms and conditions of the Creative Commons Attribution (CC BY) license (http://creativecommons.org/licenses/by/4.0/).
Share and Cite
Mirboland, M.; Smarsly, K. BIM-Based Description of Intelligent Transportation Systems for Roads. Infrastructures 2021, 6, 51. https://doi.org/10.3390/infrastructures6040051
Mirboland M, Smarsly K. BIM-Based Description of Intelligent Transportation Systems for Roads. Infrastructures. 2021; 6(4):51. https://doi.org/10.3390/infrastructures6040051
Chicago/Turabian StyleMirboland, Mahsa, and Kay Smarsly. 2021. "BIM-Based Description of Intelligent Transportation Systems for Roads" Infrastructures 6, no. 4: 51. https://doi.org/10.3390/infrastructures6040051
APA StyleMirboland, M., & Smarsly, K. (2021). BIM-Based Description of Intelligent Transportation Systems for Roads. Infrastructures, 6(4), 51. https://doi.org/10.3390/infrastructures6040051

