Abstract
This study investigates the impact of high-speed rail (HSR) on Thailand’s public transportation market and evaluates the effectiveness of machine learning techniques in predicting travel mode choices. A stated preference survey was conducted with 3200 respondents across 16 provinces, simulating travel scenarios involving buses, trains, airplanes, and HSR. The dataset, consisting of 38,400 observations, was analyzed using the CatBoost model and the multinomial logit (MNL) model. CatBoost demonstrated superior predictive performance, achieving an accuracy of 0.853 and an AUC of 0.948, compared to MNL’s accuracy of 0.749 and AUC of 0.879. Shapley additive explanations (SHAP) analysis identified key factors influencing travel behavior, including cost, service frequency, waiting time, travel time, and station access time. The results predict that HSR will capture 88.91% of the intercity travel market, significantly reducing market shares for buses (4.76%), trains (5.11%), and airplanes (1.22%). The findings highlight the transformative role of HSR in reshaping travel patterns and offer policy insights for optimizing pricing, service frequency, and accessibility. Machine learning enhances predictive accuracy and enables a deeper understanding of mode choice behavior, providing a robust analytical framework for transportation planning.
1. Introduction
Thailand is modernizing its public transportation system to support economic growth and population mobility, aiming to enhance travel efficiency for the public. Central to this is the high-speed rail (HSR) project, anticipated to launch soon, which will drastically reduce travel times between major cities such as Bangkok and Chiang Mai. This project is expected to draw passengers from buses, trains, and domestic airlines because of its speed and convenience [1,2]. HSR, with its modern features and efficiency, is considered an appealing option for passengers seeking faster travel solutions [3,4].
However, HSR’s introduction will inevitably impact the competitive dynamics of Thailand’s public transportation market, especially affecting the bargaining power and market share of existing systems [5,6,7]. Currently, intercity public transportation in Thailand is dominated by buses, trains, and airplanes. As of 2022, buses are the primary choice for 78.25% of passengers because of their extensive network and affordability. Trains serve 7.47% of passengers, mainly on routes between major provinces, although they lack speed and convenience. Airplanes hold a 14.28% market share, favored for routes like Bangkok-Chiang Mai and Bangkok-Phuket, where speed and comfort are priorities [8].
Figure 1 illustrates the proportion of passengers using buses, trains, and airplanes between cities in Thailand from 2017 to 2022. The advent of HSR, with its advantages, raises critical questions regarding how existing transportation systems—airlines, trains, and buses—will adjust their strategies to retain market share. The long-term impact of HSR on the market structure is also a concern. Studies on market share changes following the introduction of new travel systems in various countries reveal significant effects because of increased competition. Xu, Liu, Zheng, Cao, and Yang [6] found that HSR reduced leading transportation providers’ market dominance. Similarly, Avogadro et al. [9] emphasized that increasing service frequency and reducing travel time boosted the HSR market share in the London–Amsterdam corridor. Abulibdeh [10] found that the introduction of a subway in Doha reduced reliance on cars and taxis, with XGBoost emerging as the most accurate market share prediction model. Ristić et al. [11] examined the competition between old and new HSR services, finding that competition expanded market share, evidenced by Trenitalia’s success on the Paris-Lyon route. Wu and Han [12] demonstrated that poor station accessibility in suburban China increased demand for airplanes, especially for distances under 1500 km. Meanwhile, Yuniaristanto et al. [13] predicted a 5.7% increase in Indonesia’s electric motorcycle market share by 2030 through a System Dynamics model. For rail transportation, Shi et al. [14] showed that train speeds exceeding 50 km/h significantly increased market share, influenced by container capacity and transportation distance. In Sweden, Vigren [15] reported lower ticket prices and higher ridership after the rail market was opened to competition. However, Tomeš and Jandová [16] noted that while competition in Europe increased passenger numbers, it also reduced midrange income because of discount pricing.
Figure 1.
The proportion of intercity public transport passenger volume in Thailand (2017–2022).
Despite these international insights, existing research fails to provide a comprehensive understanding of how HSR introduction may reshape Thailand’s transport sector. While studies in other countries have analyzed the effects of HSR on market competition, pricing strategies, and passenger modal shifts, similar investigations in Thailand remain scarce. Although the Thai government has projected significant passenger demand for HSR, there is limited empirical evidence to support these forecasts, particularly concerning how different traveler segments will respond to HSR services.
Prior studies in Thailand have primarily relied on traditional econometric models like the multinomial logit (MNL) model, which, despite their widespread use, may not fully capture the complexity of real-world travel behavior. These models assume fixed relationships between variables, limiting their ability to reflect nonlinear interactions and evolving market dynamics. In contrast, machine learning (ML) techniques offer a more advanced approach by uncovering hidden patterns in large datasets, yet their application in HSR adoption analysis remains underexplored.
Transportation mode choices impact system efficiency and sustainability, influenced by personal, area-specific, and perception-based factors. Personal factors like age, gender, income, and vehicle ownership affect preferences, with higher-income individuals favoring private vehicles [17,18,19,20,21,22,23]. Area-specific factors, including population density, land use, and accessibility, also shape mode choice, as seen in U.S. and German studies linking high-density areas to greater public transport use [24,25]. Perception-based factors such as government policies, pricing, service quality, and environmental concerns further influence decisions. Research suggests passengers prefer public transport with waiting times under 10 min, while compact urban development enhances trust and convenience [26,27,28]. In Thailand, key determinants of HSR adoption include travel time, station accessibility, service frequency, cost, waiting time, demographics, and private vehicle ownership. Travel purpose, such as commuting for work, study, or leisure, also plays a role, underscoring the need for improved regional transportation policies [2].
Market segmentation significantly affects competition and economic efficiency. Monopolistic conditions can hinder innovation, increase costs, and limit accessibility, restricting mobility and economic growth [6,29]. HSR infrastructure can mitigate these barriers by lowering transaction costs, improving connectivity, and promoting resource flow. However, Thailand lacks detailed studies on how airlines, buses, and trains will respond to HSR competition. This study addresses that gap by using machine learning to analyze key competitive factors and predict market share shifts. The findings will provide insights for policymakers to develop strategies that foster fair competition and sustainable transportation planning.
Accurate predictions of the travel demand for new transportation systems are essential for estimating future modal share, understanding travelers’ attitudes, and predicting potential behavioral changes. Machine learning (ML) has emerged as a powerful analytical tool in the transportation sector, offering data-driven insights that enhance decision-making and predictive modeling. In recent years, ML techniques have been widely applied to assess travel behavior, optimize transportation networks, and forecast market trends. By leveraging large datasets, ML algorithms can identify patterns and relationships that traditional statistical models may overlook, making them particularly suitable for analyzing complex systems such as public transportation. Currently, machine learning methods are widely used for this analysis [10,30,31,32,33,34,35,36,37,38,39]. Among these methods, XGBoost is a popular ensemble learning algorithm known for its efficiency. However, recent research by Banyong, Hantanong, Wisutwattanasak, Champahom, Theerathitichaipa, Seefong, Ratanavaraha, and Jomnonkwao [2] found that CatBoost outperforms other methods in analyzing traveler behavior. In this study, ML is employed to examine the transformative impact of high-speed rail (HSR) on Thailand’s public transport landscape. Specifically, the CatBoost algorithm—a gradient-boosting method designed to handle categorical variables efficiently—is utilized to predict travel mode choices. CatBoost has demonstrated superior performance over traditional models, such as the multinomial logit (MNL) model, due to its ability to mitigate overfitting and handle imbalanced data effectively. Additionally, CatBoost offers robust performance in scenarios with high-dimensional data, making it a compelling choice for transportation demand modeling. To enhance interpretability, this study also employs Shapley Additive Explanations (SHAP), a widely used method for explaining ML model predictions. SHAP values provide insights into the relative importance of various factors influencing travel mode decisions, such as cost, service frequency, waiting time, and station accessibility. By incorporating SHAP analysis, the study improves the transparency of ML-driven findings and facilitates policy recommendations based on data-driven evidence.
The structure of this paper is as follows: Section 2 details the methodology, encompassing data collection procedures, model selection criteria, and analytical techniques employed in the study. Section 3 presents the research findings, including market share projections and an evaluation of model performance. Section 4 provides an in-depth discussion of the key findings, policy implications, and potential strategic responses from existing transport modes. Finally, Section 5 concludes the study with a summary of the main insights and recommendations for future research directions.
2. Materials and Methods
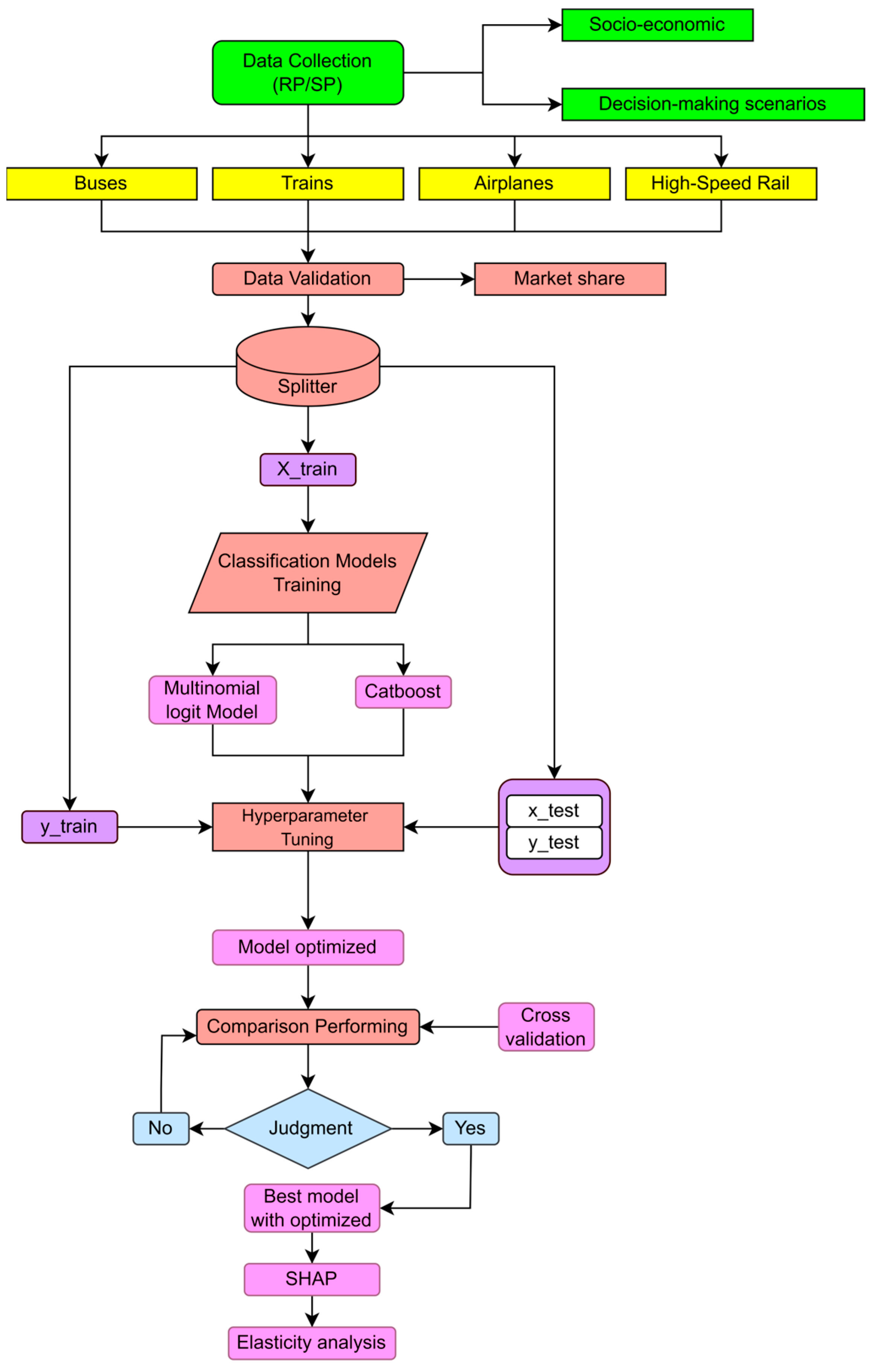
The market share analysis of transportation modes, including buses, trains, airplanes, and HSR, began with data collection through questionnaires simulating travel mode choices. Data validation ensured completeness, correctness, and balance, minimizing deviations among users of different travel modes. The data were processed and analyzed using Python 3.12.7 via Anaconda, requiring approximately two hours of final preparation. The analysis used an Intel Core i9-13900H processor (2.60 GHz, 13th Generation) and 32 GB RAM. Market share calculations evaluated the usage proportions of each mode, and the multinomial logit model predicted travel mode choices based on influencing factors. Machine learning techniques, especially CatBoost, were employed to enhance prediction accuracy and address overfitting. Hyperparameter tuning optimized the model, and cross-validation ensured reliability by testing on multiple data segments. SHAP (Shapley Additive Explanations) was used to analyze factor importance, identifying the positive and negative influences on passengers’ decisions. Finally, the elasticity analysis examined how changes in factors such as price or travel time affected market share, providing insights into traveler behavior. To ensure that the research results meet the required accuracy and performance criteria, a decision point was incorporated into the framework, allowing for model refinement through hyperparameter tuning and retraining if necessary. These results support the development of strategies and policies to improve transportation systems. Figure 2 illustrates the detailed conceptual framework.
Figure 2.
Research process flowchart.
2.1. Stated Preference (SP) Survey
This survey aimed to predict shifts in travel mode proportions following the introduction of HSR and to examine the factors influencing decisions regarding future public transportation options, including buses, trains, airplanes, and HSR. Machine learning techniques were applied to cover Thailand’s four main regions: north, northeast, central, and south. The study focuses on identifying key factors that influence travel mode choices and understanding their impact on passenger behavior [2]. The survey targeted significant provinces in each region with planned HSR stations, selecting the highest-potential provinces based on 2022 economic variables [40], as illustrated in Figure 3. Regional differences in economic conditions and infrastructure were also considered because these factors play a crucial role in shaping travel behavior. By conducting the survey across multiple provinces, the analysis provides a comprehensive reflection of passenger travel behavior on a national scale [41].
Figure 3.
Provinces selected for data collection in Thailand.
Data collection involved one-on-one interviews with an 18-year-old sample group across 16 provinces. The total sample size was 3200 individuals (200 per province). Convenience sampling was used to ensure regional coverage, reduce bias, and increase the study’s reliability. The collected data are robust enough for machine learning analysis, meeting the requirement of 50–1000 times the number of predicted classes. This study involves four classes [42]. The survey had two parts: the first collected economic and social data, while the second gathered stated preferences (SPs). The SP section used a choice experiment (SC) where participants selected future travel modes, taking into account factors such as station approach duration, delay intervals, journey duration, financial expenditure, and operational regularity. This design accurately assesses travel behavior in the future public transportation context [43,44]. The results from this analysis are crucial for improving public transportation services. Key applications include increasing service frequency, optimizing routes, and setting appropriate fare structures. Additionally, the data offers valuable insights for evaluating the competitive potential of different transportation modes and supporting strategic business decisions.
2.1.1. Stated Choice (SC) Experiment Design
Table 1 presents a detailed summary of the attributes and levels employed in the stated choice (SC) experiment, emphasizing the essential factors influencing travel mode selection: station approach duration, delay periods, journey length, financial expenditure, and operational frequency. Each attribute has multiple levels to simulate various scenarios, ensuring accuracy in responses. The SC experiment focused on the Bangkok–Chiang Mai route (700 km), a crucial case study for analyzing travel behavior changes because of its competitive distance among HSR and other modes.
Table 1.
Typical card from the SC sets.
Because HSR infrastructure was not yet constructed during the study, data on travel time, costs, waiting time, and service frequency were derived from public sector estimates disseminated through the media [45].To ensure realistic scenario representation, other key parameters were referenced from existing research studies, incorporating empirical findings on passenger behavior, operational performance, and market conditions. While these estimates provided a structured foundation for modeling potential travel behavior shifts, their reliance on assumptions rather than real-world operations introduces uncertainty and potential biases, affecting the reliability and accuracy of the model’s predictions.
A primary concern is that forecasted values for travel time, cost, and service frequency may differ from actual HSR operations once implemented. Projected travel times may not fully capture operational delays, infrastructure constraints, or network efficiency, while cost estimates might not accurately reflect future pricing strategies, government subsidies, or evolving market competition. Additionally, service frequency projections are often based on expected demand, which may vary due to economic conditions, policy changes, or unforeseen passenger adoption rates. Such discrepancies could lead to inaccuracies in predicting modal shifts, impacting the credibility of demand forecasts and policy recommendations.
Data were then adjusted to reflect realistic scenarios. To ensure that the hypothetical scenarios in the stated preference (SP) survey accurately represented real-world travel conditions, the collected data underwent an adjustment process based on official sources and observed travel patterns. Waiting times were derived from ticket reservation recommendations, ensuring alignment with actual passenger experiences, with data sourced from national ticket reservation centers for buses and trains [46], as well as airline ticketing websites [47] for flights. For current travel modes (bus, train, and airplane), waiting times, travel times, costs, and service frequencies were based on official schedules and ticketing systems [48], ensuring that the comparison between HSR and existing transport options was grounded in realistic and currently available travel conditions rather than theoretical estimates. Access times were adjusted based on mode-specific travel challenges, with longer access times for airports due to additional processes such as security checks and check-in procedures. The final dataset was cross-validated using historical travel data and user surveys to ensure plausibility and consistency. By integrating actual scheduling, pricing, and travel time data for existing transport modes, this approach ensured that the hypothetical scenarios closely mirrored real-world conditions, strengthening the reliability of the stated preference experiment for forecasting potential travel mode shifts after HSR implementation.
This study analyzed five variables by comparing three modes of current public transportation, with each variable defined at the same level and using two levels of HSR. The full design comprises 96 choice sets, calculated from (3 × 15 × 25). To reduce complexity for respondents, the researcher used a fractional factorial design, dividing the choice sets into eight subsets, with 12 choices per set. Each respondent evaluated only 12 choice sets [49]. This design maintained efficient qualities such as level balance and minimized complexity in choices.
2.1.2. Data Processing and Transformation
After collecting responses from the stated preference (SP) survey, the data underwent a structured transformation process to create a dataset suitable for machine learning analysis. This involved data cleaning, encoding categorical variables, structuring choice sets, and formatting variables for model input. First, responses were digitized and reviewed to remove incomplete or inconsistent entries, ensuring data reliability. Key preprocessing steps included removing missing or contradictory responses, standardizing numerical values, and encoding categorical variables to ensure compatibility with machine learning models.
Each respondent was presented with 12 choice sets, each containing four travel modes: bus, train, airplane, and high-speed rail (HSR). Since 3200 respondents participated, the final dataset consisted of 38,400 observations (3200 × 12). Each choice set included attributes such as access time, waiting time, travel time, and travel cost, which defined different travel conditions across modes. To prepare the dataset for predictive modeling, categorical and numerical data were structured accordingly. The dependent variable (Y) represented the chosen travel mode, converted into numerical categories (1 = bus, 2 = train, 3 = airplane, 4 = HSR), while the independent variables (X) included numerical values such as cost, waiting time, and travel time, which remained unchanged, and categorical variables like gender, income level, and car ownership, which were encoded using one-hot encoding or ordinal encoding as required.
The dataset was structured such that each row corresponded to a specific choice set presented to a respondent, with one mode being chosen (Y = 1) while others were not chosen (Y = 0). For example, if a respondent selected train, the dataset recorded train as Y = 1, while the other three modes were set to Y = 0. After transformation, the final dataset contained 38,400 records, incorporating both travel mode attributes and socio-demographic factors. To ensure robust model evaluation, the dataset was split into 80% training and 20% testing sets, optimizing performance assessment for machine learning algorithms.
2.2. Methodology
2.2.1. Multinomial Logit Model
The analysis is based on each option in the choice set offering passengers identifiable benefits. The likelihood of a traveler selecting an option increases with the utility gap between options. The multinomial logit (MNL) model is expressed as
where
is the likelihood of selecting option i;
Ui and Uj are the utilities of options i and j;
J is the number of alternatives.
2.2.2. Machine Learning Model
Machine learning (ML) has revolutionized transportation mode choice modeling, enhancing predictive accuracy and providing deeper insights into traveler behavior, crucial for urban planning and policy-making. Studies in Bengaluru and Chengdu confirm that ML models, such as random forests and XGBoost, outperform traditional multinomial logit (MNL) models in accuracy [50,51]. Beyond transportation, ML has also surpassed traditional methods in material production analysis [52,53,54]. Additionally, SHAP analysis improves model interpretability by identifying key decision factors, such as travel costs and demographics [51,55]. Feature importance analysis further enhances policy-making, and ML models exhibit greater sensitivity to policy changes, as demonstrated in Alexandria City [33].
Ensemble modeling has gained significant attention in machine learning applications due to its ability to enhance prediction accuracy across various domains. Tree-based techniques such as random forests, gradient boosting, and adaptive boosting are widely used to build ensemble models, with recent research demonstrating the effectiveness of hybrid ensembles that combine different ML techniques to improve predictive performance [56,57].
Boosting algorithms, including XGBoost, LightGBM, and CatBoost, are commonly applied in classification problems and transportation mode choice modeling. XGBoost mitigates overfitting through regularization and second-order derivatives, while LightGBM enhances speed and scalability using gradient-based one-side sampling and leaf-wise tree growth. CatBoost, designed for handling categorical data, employs random permutation techniques to reduce bias and overfitting. These models have demonstrated high accuracy in complex datasets, reinforcing the importance of advanced ensemble methods in ML.
Among these, CatBoost proves particularly effective for predicting transportation mode choices, capturing nonlinear interactions between variables such as travel cost, time, convenience, and socio-demographic factors [46]. Its ability to process categorical data efficiently with minimal preprocessing makes it ideal for transportation analysis [32,58,59,60]. By accurately modeling complex travel behavior, these ensemble methods provide valuable insights for transportation planning and policy development.
2.2.3. Categorical Boosting (CatBoost)
CatBoost is based on the Gradient Boosting Decision Tree (GBDT) framework, introducing the level method to optimize data utilization and reduce overfitting. Initially, all samples have equal weights, which adjust iteratively to emphasize misclassified samples [61,62]. This process continues until comprehensive training is achieved, enhancing model performance [63,64].
The algorithm uses a priority-based process to address gradient bias in the traditional GBDT. It rearranges data samples through random permutations and constructs multiple sub-models, processing data in varied sequences to mitigate gradient estimation bias and improve generalization. Challenges include handling imbalanced datasets, where underrepresented class prediction accuracy may decline without proper parameter optimization—such as optimizing the step size, model depth, and number of iterations. [65].
The key CatBoost components include target-based statistics metrics like average target value per class. The algorithm constructs decision trees using boosting, where each tree corrects its predecessor’s errors. Gradient calculations from the loss function further refine predictions, improving overall model accuracy [61].The following formula is applied:
η is the learning rank.
2.2.4. Shapley Additive Explanations (SHAP)
SHAP explains the predictions of complex models, like gradient boosting machines, by showing how features affect outcomes. It addresses the “black box” issue, improving model interpretability, performance, and reliability [66,67,68,69]. SHAP values are displayed in ranked diagrams, indicating each feature’s impact and direction on predictions, with red and blue colors showing positive and negative effects, respectively [70,71].
The SHAP value uses this formula for calculation:
In this context, “val” represents the feature’s relevance to the algorithm’s target and denotes the weighted sum of feature contributions to the target result across all feature combinations. The term explains the weight of |s|, where val(s) is the expected value of |s|. Here, “n” is the total number of features, “s” is a subset of the model features, and “i” indicates the vector of feature values requiring interpretation [19,70,72,73,74].
This method determines the SHAP of all features through a linear aggregation of standardized attributes. It appears as follows:
where n is the number of features and φ0 is the standard value for the undefined features. For feature t, the SHAP value is represented by φt, whereas x8 signifies the vector of the condensed input variables [74].
2.2.5. Market Share
Market share in public transportation refers to the proportion of users of buses, trains, BTS, or ships compared to other modes such as private cars, motorcycles, bicycles, or walking. It is crucial for evaluating the efficiency and attractiveness of public transportation within an area or country. Factors affecting market share include infrastructure accessibility, high service frequency, cost-effectiveness compared to private cars, especially in congested cities, and travel time benefits during rush hours. Increased environmental awareness and government policies promoting public transportation also play significant roles [10].
Regarding market share measurement, this research references Lackner and Zulehner [75] as follows:
Remark
is the market share of the sample traveling mode i in the year T;
is the quantity of customers who use sample traveling mode i in the year T;
is the quantity of customers who use all traveling modes in year T.
A high market share provides companies with greater market power [76], especially in incomplete competition markets [77].
2.2.6. Elasticity Analysis
Elasticity analysis characterizes the sensitivity of socioeconomic characteristics and trip condition variables to shifts in mode choice through cross-elasticity computations. The goal is to examine the relationship between the probability of choosing a specific transportation mode for current and future selections and the percentage of significant independent variables.
The socioeconomic traits of the passengers and circumstances of their journeys were two important independent elements considered in this research, which was connected to direct elasticity computations [78].
Thus, given a marginal change (1% increase) in a particular variable relative to the base scenario, represents the elasticity of the choice probability of the alternative i for the individual q (Piq) of selecting the Ai mode.
is a constant, and is the elasticity of the probability of selecting the Ai mode, taking into account slight changes in the value of the th variable of the alternative Aj for the individual q.
3. Results and Discussion
3.1. Descriptive Analysis
Traveler data in Thailand was collected through self-administered questionnaires from a total sample of 3200 respondents. After data collection, the completeness and reliability of the data were extensively checked to ensure all necessary questions were answered. Initial statistical calculations, such as mean, skewness, and kurtosis, were conducted to identify any abnormalities in the data distribution (Table 2).
Table 2.
Data results of the sample.
The survey indicates that HSR has strong potential to attract passengers from existing travel modes. Notably, those who currently travel by buses (75.4%), trains (74.4%), and airplanes (84.4%) are likely to switch to HSR. There is a demographic variation in HSR preference, with males slightly more inclined to choose HSR than females (53.002% and 46.998%, respectively). Medium and large households, particularly those with four members (30.801%), show the highest proportion of HSR preference. Medium-income households (15,000–30,000 baht) also display the highest proportion (48.906%). Thus, access to private cars in the sample is high at 78.111%, affecting travel via HSR. The primary purpose of travel being leisure or tourism (51.032%) underscores HSR’s role in facilitating interprovincial travel for various activities. Furthermore, the descriptive statistical analysis confirmed a normal distribution, as the skewness (SK) values remained within the acceptable range of −3.0 to +3.0, while the kurtosis (KU) values did not exceed 10.0 [79].
3.2. Statistical Analysis Verses of Machine Learning Modeling
This study utilizes three models to predict travel mode choice in Thailand, employing 10-fold cross-validation to improve efficiency and address overfitting and underfitting issues. The analysis contrasts the multinomial logit (MNL) and CatBoost models, with CatBoost fine-tuned through hyperparameter optimization to enhance performance. Specifically, Table 3 presents the optimized hyperparameter values obtained using the Grid Search algorithm, where the tree depth was set to 6, the total number of iterations to 700, the L2 penalty coefficient (l2_leaf_reg) to 1, and the learning rate to 0.1. These values were selected to balance model complexity and generalization ability, ensuring the best trade-off between predictive accuracy and overfitting prevention. Additionally, the dataset was split into an 80:20 ratio for training and testing, ensuring that the model was trained on a sufficiently large dataset while preserving a validation set for robust performance evaluation.
Table 3.
Hyperparameter values were extracted using the Grid Search algorithms for CatBoost.
A 10-fold cross-validation approach was employed, dividing the dataset into 10 equal parts, with the model trained on nine parts and validated on the remaining one, repeating the process across all sections. This method improves model reliability by ensuring that performance metrics are averaged over multiple iterations, reducing the risk of biased evaluation. Model performance was assessed using accuracy, recall, precision, F1-score, and AUC, with averages computed for comparison, as shown in Table 4.
Table 4.
Comparison of average evaluation metrics between the MNL and XGBoost models.
To address class imbalance, undersampling techniques were applied, particularly for overrepresented travel modes. This approach ensures that the model does not disproportionately favor dominant classes, such as bus travel, while improving its ability to distinguish minority classes, such as airplane and HSR users. Additionally, SHAP analysis was performed to identify key factors influencing public transportation mode choices, as illustrated in Figure 4. The results provide insights into the most influential variables affecting travelers’ decisions, supporting policy recommendations for optimizing Thailand’s transport system.
Figure 4.
Feature importance of using public transport by SHAP.
Accuracy measures the proportion of correctly classified instances among the total instances. It provides a general measure of model performance.
Recall quantifies the proportion of actual positive cases correctly identified by the model. It is important when the cost of false negatives is high.
Precision measures the proportion of correctly predicted positive cases among all cases predicted as positive. It is particularly useful when the cost of false positives is high.
The F1-score provides a balance between precision and recall, particularly useful in cases where the dataset is imbalanced. It is calculated using the harmonic mean of precision and recall.
The AUC measures the model’s ability to distinguish between classes. It is derived from the Receiver Operating Characteristic (ROC) curve, where a higher AUC value indicates a better performing model.
These meter values were calculated from a confusion matrix that featured the following: TP is a true-positive rate; TN is a true-negative rate; FP is a false-positive rate; and FN is a false-negative rate.
The comparison between the multinomial logit (MNL) model and the CatBoost model in Table 4 highlights CatBoost’s overall superiority in predicting travel mode choices. The most critical performance metrics in assessing model effectiveness are accuracy and AUC (area under the curve), as they indicate general predictive reliability and the model’s ability to distinguish between travel modes. CatBoost significantly outperforms MNL in both measures, achieving an accuracy of 0.853 and an AUC of 0.948, compared to MNL’s 0.749 and 0.879, respectively. Additionally, precision, recall, and F1-score are key indicators for class-specific performance, with F1-score being particularly crucial as it balances precision and recall, ensuring a model’s ability to make consistent predictions across different travel modes. For high-speed rail (HSR) travel, CatBoost achieves the best performance, with an F1-score of 0.910, precision of 0.860, and recall of 0.970, outperforming the MNL model, which records an F1-score of 0.846, precision of 0.746, and recall of 0.978. This underscores CatBoost’s strength in predicting HSR adoption, making it the most effective model for this mode. For bus travel, CatBoost substantially outperforms MNL, achieving an F1-score of 0.600 (0.204 for MNL), with higher precision (0.790, 0.499) and recall (0.490, 0.129). This suggests that CatBoost captures bus travelers more accurately, significantly reducing misclassification errors. For train travel, the MNL model exhibits better recall (0.948) and F1-score (0.854) than CatBoost (recall of 0.530, F1-score of 0.640), despite CatBoost having slightly higher precision (0.800, 0.776). This indicates that CatBoost misses a considerable number of train users, making MNL the preferred model for this mode. For airplane travel, MNL achieves a higher F1-score (0.855) and recall (0.944) than CatBoost, which, despite having a slightly better precision (0.840, 0.781), suffers from a substantial drop in recall (0.200), leading to a much lower F1-score (0.320). This suggests that CatBoost struggles to capture airplane users effectively, likely misclassifying them into other modes. Overall, CatBoost emerges as the superior model for predicting travel mode choices, particularly for HSR and bus travel, where it significantly enhances classification accuracy.
Figure 4 illustrates the significance of various features, determined by their average absolute Shapley values. Features with higher SHAP values have a greater impact on public transportation mode choices in Thailand. The results highlight that COST, FREQ, and WAITING are the most influential factors. While TRAVEL and ACCESS also contribute to the predictions, their impact is relatively lower. Other variables, such as HOUSE_SIZE, FR_TRA, and MON_HOUSE, have progressively smaller effects.
As presented in Table 5, the analysis of future travel mode preferences in comparison to HSR identifies key factors influencing decisions among buses, trains, and airplanes. Household size (HOUSE_SIZE) positively correlates with travel mode selection, indicating that higher-income households may prefer comfortable travel choices. Conversely, household income (MON_HOUSE) negatively impacts the likelihood of selecting other modes, suggesting that households with greater financial resources tend to be more likely to opt for HSR. Car ownership (N_CARS) decreases the likelihood of selecting buses and trains but increases the probability of selecting airplanes. Simulation results indicate that factors such as station approach duration, delay intervals, monetary costs, journey length, and operational frequency significantly influence the choice between buses, trains, airplanes, and HSR. Longer HSR access times increase the probability of choosing other modes, with train usage increasing 3.3-fold, followed by airplanes and buses. Lengthy HSR waiting times lead to a 66.7-fold increase in train choice, whereas bus and airplane options decline, emphasizing the importance of minimal waiting times for HSR adoption. When HSR travel times are extended, passengers are much more likely to opt for airplanes (81.9-fold increase), with train choice preference increasing 12.2-fold and bus preference decreasing. Rising HSR costs lead to a significant increase in the train option (235.6-fold) as passengers prioritize financial value, whereas the airplane option rises modestly (7.3-fold). Conversely, higher HSR service frequency reduces the likelihood of choosing buses (374.3-fold reduction), trains, and airplanes, indicating that frequent services attract more passengers to HSR. The model’s statistical measures—Cox and Snell R Square (0.221), Nagelkerke R Square (0.415), and McFadden R Square (0.328)—demonstrate its efficiency in explaining results, highlighting the importance of cost, convenience, and service features in determining travel mode preferences.
Table 5.
Model parameter estimates for using the HSR, future mode choice (HSR is the reference).
Comparative analysis shows that CatBoost outperforms the MNL model in evaluating travel mode choices. Its ability to manage unbalanced data and mitigate overfitting is crucial for complex predictions. Additionally, CatBoost effectively manages missing data and enhances the accuracy of travel mode predictions, even when combined with sampling techniques. The SHAP analysis identifies key factors influencing public transportation options in Thailand, with price being a significant factor in competition. Pricing strategies, such as accessible and flexible structures including flat-rate tickets, can attract cost-sensitive passengers. Research reveals that appropriate pricing not only increases public transportation usage but also decreases private car dependency, alleviating congestion and pollution. A well-designed pricing structure enhances the long-term sustainability and competitiveness of public transportation against other travel modes [80,81,82,83,84].
A well-organized service timetable is crucial for enhancing the competitiveness of public transportation. Passengers value convenience, and systems with regular schedules and high service frequency better meet their needs, particularly during peak hours or intercity travel. Research indicates that frequent services provide comfort and encourage increased usage. Transportation systems that adjust schedules to match demand, such as increasing service frequency during rush hours, become more competitive by reducing waiting times and instilling confidence in passengers to plan their trips efficiently. Effective timetable management gives transportation systems a unique advantage over those with inconsistent or irregular schedules [85,86,87].
Waiting time plays a crucial role in passenger satisfaction and retention. Shorter waiting times enhance reliability and comfort, encouraging repeat usage. Passengers who experience punctual schedules and minimal delays tend to develop positive attitudes toward the transportation system, leading to continued patronage. Efficiently managing waiting times is thus a critical competitive advantage [87,88,89].
Travel time is crucial for public transportation’s competitiveness. Passengers prioritize fast, efficient travel that minimizes delays and ensures punctuality. Systems providing shorter and more reliable travel times are highly appealing to frequent travelers and those aiming to reduce their daily commute. Studies show that decreasing travel time and enhancing service reliability significantly enhance passenger satisfaction and encourage repeat usage. Reliable services reduce stress and create a positive travel experience, reinforcing the system’s reputation as a dependable option. Transportation systems that effectively manage both travel time and punctuality gain a competitive advantage and attract more passengers [90,91,92].
Access time to stations is a critical factor in public transportation decisions. Passengers are more inclined to use public transportation if station access is easily accessible and time-efficient. Systems with well-distributed stations covering a wide range of areas and providing easy access have a competitive advantage. These systems cater to passengers seeking fast, comfortable travel and help reduce private car usage [93,94,95,96]. Key determinants of public transportation choices include household size, intercity travel frequency, household income, and vehicle ownership. Lu et al. [97] found that larger households use public transportation more often due to the high cost and inconvenience of traveling together by private vehicle. Providing group fares and designing systems with convenient access can make public transportation more appealing to larger households. Frequent city travelers prioritize affordable costs, efficient travel times, and frequent schedules [2,98]. Public transportation is often relied upon by low-income households, whereas high-income households prioritize time savings and are willing to pay for comfort and speed. Binsuwadan et al. [99] found a direct relationship between income levels and the perceived value of time savings, leading high-income passengers to opt for faster transportation modes. Moreover, households with more vehicles tend to prefer private transport, which necessitates strategies such as value-based pricing, increased service frequency, and reduced waiting times to encourage public transport usage [100].
The CatBoost model highlights several key factors influencing the adoption of high-speed rail (HSR), particularly price, service rounds, waiting time, travel time, and access time. Price is a major factor, as travelers are willing to pay more for time savings—especially for longer trips—with studies showing that in Mumbai, travelers are prepared to pay over 300 INR for each hour saved, and in Italy, they are willing to pay 40% more for HSR tickets [101,102]. In addition, short service rounds contribute to more frequent departures, thereby reducing waiting times and enhancing overall operational efficiency, which in turn boosts passenger convenience and satisfaction. Furthermore, reduced waiting times are linked to improved perceptions of service quality; for example, in China, HSR services have been shown to reduce travel times by an average of 10 h, with even more significant benefits in less developed regions [103]. Travel time itself is a critical factor, as the substantial time savings offered by HSR compared to conventional modes of transport can heavily influence passengers’ choices, particularly during peak hours [103,104,105]. Similarly, access time to HSR stations is vital; improvements in station accessibility—especially when integrated with efficient public transit—enhance the overall travel experience and make HSR a more attractive option in larger cities [106,107]. Ultimately, these factors collectively enhance the appeal of HSR services, making them a competitive and cost-effective option for travelers.
3.3. Market Share Shifts in Public Transportation
Table 6 illustrates the current and projected market share for public transportation modes in Thailand, including the adoption of HSR. When considering the current market share, the bus has the highest share at 78.25%, airplanes at 14.28%, and trains at 7.47%. However, with the introduction of HSR, significant shifts are anticipated: bus usage is expected to drop to 4.76%, train usage to 5.11%, and airplane usage to 1.22%. HSR is predicted to have a high market share of 88.91%. This trend indicates a future shift toward HSR among public transportation users in Thailand.
Table 6.
Market share of public transportation mode choice in Thailand (2029).
Market share predictions indicate that HSR will dominate intercity travel once launched, capturing 88.91% of the market, whereas buses, trains, and airplanes will decrease to 4.76%, 5.11%, and 1.22%, respectively. This shift highlights passengers’ high expectations for HSR’s speed, comfort, and safety compared to traditional modes. HSR’s ability to significantly reduce travel time, particularly for long distances, aligns with travelers’ demands for rapid and reliable services [108]. Passengers expect HSR to save time and enable confident trip planning. Features such as spacious seating, onboard amenities, and consistent service further enhance its appeal. HSR also offers direct travel to destinations, avoiding the connectivity issues often faced with buses and airplanes. Additionally, passengers perceive HSR to provide superior safety standards compared to other modes, reinforcing its attractiveness [109]. Lastly, fare expectations are crucial; passengers expect HSR fees to reflect service quality, balancing speed, convenience, and cost, making HSR an appealing option for future travel [110,111].
3.4. Elasticity Analysis and Strategic Adaptations in Response to High-Speed Rail
The direct and cross-elasticity analysis evaluates how changes in key variables influence the probability of travel mode choices, specifically in relation to HSR (HSR). According to Table 7, the cost of HSR is a significant factor. A 1% increase in HSR costs reduces HSR usage by 1%, reflecting passengers’ sensitivity to price. Conversely, if the costs of buses, trains, or airplanes increase by 1%, HSR usage rises, with airplane costs showing the greatest impact, increasing HSR usage by 16.204%, followed by buses (9.889%) and trains (9.478%). Service frequency has a clear positive relationship with HSR choice. A 1% increase in HSR waiting time reduces its usage by 1%. Meanwhile, increases in the service frequency of buses, trains, or airplanes lead to greater HSR adoption. Specifically, airplane service frequency caused a 16.230% rise in HSR usage, highlighting passengers’ preference for HSR under competitive conditions. Waiting time is another crucial factor. A 1% increase in HSR waiting time reduces HSR usage by 1%. Conversely, longer waiting times for other modes, especially airplanes (16.154%), significantly increased HSR usage, followed by buses (9.858%) and trains (9.447%). Similarly, travel time impacts mode choice; a 1% increase in HSR travel time reduces HSR usage by 1%, but longer travel times for airplanes (15.796%), buses (9.632%), or trains (9.230%) encourage passengers to switch to HSR. Station access time also affects HSR usage. A 1% increase in HSR access time reduces its usage by 1%, while more difficult access to airplanes (15.082%), buses (9.180%), or trains (8.795%) drives passengers toward HSR due to its comparative convenience.
Table 7.
Elasticity analysis.
Social and economic factors, including household size, number of companions, income, and car ownership, significantly influence HSR usage. Larger households increase HSR adoption by 1%, particularly as airplane households grow (13.400%). Similarly, more companions boost HSR usage by 1%, especially for group travelers who find airplanes less suitable (14.637%). Higher household income increases HSR usage by 1%, with a notable 14.239% rise when air travel costs escalate. Additionally, a higher number of cars leads to a 1% increase in HSR usage, with airplane households showing a 14.934% rise in HSR adoption when travel costs increase.
The elasticity results provide crucial insights into demand responses and competitive dynamics with the introduction of a new transportation mode. These findings help transport planners assess demand shifts and develop strategies to promote HSR adoption while maintaining a balance with existing modes.
The elasticity analysis highlights HSR’s ability to draw passengers and maintain a competitive advantage over other travel modes by leveraging key factors that influence passenger options. These factors include pricing, service frequency, waiting times, travel duration, station accessibility, and socioeconomic. HSR demonstrates a high sensitivity to price fluctuations, with passengers more inclined to switch to HSR when it offers competitive fares. Interestingly, when air travel costs increase, passengers often prefer HSR, finding it to be a more economical alternative [112,113,114,115]. HSR shines in its service frequency, providing consistent and frequent services that align with passenger expectations for convenience and reliability. This makes HSR a preferred choice for structured travel plans. Additionally, reduced waiting times give HSR a notable advantage over other modes, including airplanes and buses. Passengers value punctuality and swift service, making shorter waiting times a critical factor in their travel decisions [116,117]. HSR’s ability to minimize travel time and ensure efficiency, particularly for long-distance trips, further enhances its attractiveness. It offers a considerable reduction in travel time compared to buses and trains, highlighting its value and comfort. Additionally, the ease of station access and the presence of conveniently located stations improve passenger satisfaction, making HSR a preferred option [118,119,120].
The elasticity analysis Table 7 highlights key factors influencing HSR adoption, particularly the sensitivity of passengers to fare changes, waiting time, travel time, and access time. These findings provide critical insights for policymakers in designing effective pricing strategies, prioritizing infrastructure investments, and optimizing service operations to maximize ridership while maintaining financial sustainability.
The results indicate that HSR demand is highly elastic with respect to fare changes, meaning that even small price reductions can significantly increase ridership. However, indiscriminate fare reductions may negatively impact long-term revenue sustainability, particularly given the high capital and operational costs of HSR infrastructure. Policymakers must balance affordability with financial viability through dynamic pricing strategies, such as time-based pricing models that reduce off-peak fares to encourage travel during low-demand periods, improving seat utilization. Additionally, subscription-based and loyalty programs can offer discounts for frequent travelers while ensuring stable revenue streams, and tiered service pricing can provide different levels of comfort (e.g., economy vs. premium) to cater to diverse passenger needs without compromising overall profitability. To maintain financial sustainability, these pricing strategies must be data-driven and responsive to passenger behavior, ensuring that HSR remains attractive while covering operational costs. A comprehensive pricing model could integrate machine learning techniques to dynamically adjust fares based on demand fluctuations, enhancing efficiency and revenue management.
The elasticity results also show that station access time is a significant determinant of HSR adoption, suggesting that improvements in accessibility could lead to substantial increases in ridership. Long access times deter potential users, making it essential to integrate HSR with other transport networks seamlessly. Policymakers should consider enhancing first-mile and last-mile connectivity through dedicated feeder buses, metro linkages, and pedestrian-friendly infrastructure such as skywalks and bicycle lanes. Strategic station placement is also crucial, ensuring that HSR stations are conveniently located in key urban centers or near existing transport hubs to minimize transfer times. Furthermore, smart infrastructure investments, such as real-time travel information systems and multimodal journey planning apps, can improve the overall passenger experience and reduce perceived inconvenience. Reducing station access time does not only increase ridership but also fosters multi-modal integration, enhancing the competitiveness of HSR as part of a broader, well-connected transport ecosystem.
In addition to pricing and station access, the analysis highlights that waiting time significantly influences passenger decisions, emphasizing the need to minimize delays and improve service efficiency. Longer waiting times discourage usage, particularly for time-sensitive travelers, necessitating strategies such as increasing service frequency during peak hours to ensure minimal waiting time and reducing congestion at stations. Synchronizing schedules with other transport modes, such as buses, local trains, and metro systems, can enable smooth transfers and reduce total travel time. Additionally, implementing flexible ticketing systems that allow passengers to modify bookings with minimal penalties can increase confidence in HSR reliability. By optimizing service design, HSR can compete more effectively with alternative transport modes, particularly short-haul flights and long-distance buses, where schedule reliability is a key factor in passenger choice.
The elasticity results underscore the importance of balancing affordability, convenience, and financial sustainability in HSR planning. While lowering fares or improving station access can significantly increase ridership, these decisions must be weighed against the need for cost recovery and long-term viability. Infrastructure investments should be strategically aligned with demand patterns, ensuring that improvements generate tangible benefits in terms of increased passenger uptake. A holistic transport policy integrating HSR with existing transport modes through multimodal ticketing systems, optimized scheduling, and infrastructure enhancements will be essential in ensuring that HSR contributes to a sustainable, efficient, and inclusive public transport system in Thailand. Future research should explore the real-world impact of these policy measures, using empirical data to refine strategies that enhance both ridership and operational efficiency in a competitive transport landscape.
While the projected market share shifts suggest a significant decline in the usage of buses, trains, and airplanes following the introduction of HSR, it is crucial to explore how existing transport providers might respond strategically to mitigate ridership losses and retain competitiveness. Rather than viewing HSR as a direct competitor, incumbent transport modes can implement targeted counterstrategies to maintain market relevance and adapt to changing travel dynamics. These adaptations can be broadly categorized into fare adjustments, service frequency enhancements, route optimization, and multimodal integration, all of which align with sustainable transport planning principles.
One of the primary responses available to existing transport operators is implementing competitive and flexible pricing strategies. Bus and train operators may introduce dynamic fare adjustments, offering discounted off-peak pricing, seasonal promotions, or bulk ticketing options (e.g., monthly or annual passes) to attract cost-sensitive travelers. Airlines, facing substantial competition from HSR on short-haul routes, might leverage frequent flyer programs, promotional fares, and bundled services (such as flight-and-hotel packages) to retain business and leisure passengers who prioritize speed and convenience. Additionally, transport operators could introduce fare integration mechanisms, where passengers receive discounts when using multiple modes (e.g., bus + HSR), making multimodal travel more appealing.
Increasing service frequency and optimizing operational efficiency can serve as key countermeasures to offset passenger migration to HSR. Bus operators may increase express services on high-demand corridors or introduce premium services with added comfort and direct connectivity to urban centers. Similarly, regional and intercity rail services can adjust their schedules to provide more frequent departures, particularly in areas where HSR is not expected to have full coverage. Airlines may increase flight frequency on medium-to-long-haul routes, where HSR is less competitive, to focus on segments where speed and convenience remain a priority. Additionally, transport providers could explore technological advancements such as real-time scheduling, AI-driven demand forecasting, and digital ticketing systems to enhance passenger experience and reduce inefficiencies.
Rather than competing directly, existing transport providers can reposition their services to complement HSR and leverage network integration to sustain ridership levels. Bus operators can shift their focus toward feeder routes that provide first-mile and last-mile connectivity to major HSR stations, ensuring passengers from smaller towns and rural areas can seamlessly access high-speed rail services. Likewise, conventional rail networks could realign their services to operate as secondary intercity connections, synchronizing schedules with HSR departures and arrivals to facilitate seamless multimodal transfers. Airlines, facing declining demand on short-haul domestic routes, may pivot towards expanding regional and international connectivity, focusing on flights where HSR cannot serve as a viable substitute.
To ensure a balanced and sustainable transition within the transportation sector, policymakers should consider strategies that promote cooperation rather than competition between HSR and existing transport modes. Integrated ticketing systems, where passengers can book a single ticket covering multiple transport modes (e.g., HSR + bus or train), would improve accessibility and encourage multimodal travel. Additionally, investment in multimodal transport hubs—where bus, train, and HSR services are co-located—can enhance transfer efficiency and reduce travel friction. Targeted government subsidies or incentives for bus and train operators that provide crucial feeder services to HSR stations could help maintain equitable transport access, particularly in rural and underserved regions.
Beyond infrastructure investments, regulatory frameworks should also be adapted to support transport providers in adapting their business models to align with evolving passenger needs. Encouraging innovation through public–private partnerships (PPPs), digital transformation initiatives, and mobility-as-a-service (MaaS) platforms can further integrate various transport modes into a cohesive and user-friendly network. By fostering an ecosystem where HSR enhances rather than disrupts existing transport services, Thailand can achieve a more efficient, resilient, and sustainable transportation landscape.
In summary, while HSR is poised to become the dominant intercity travel mode, buses, trains, and airlines still have viable pathways to retain market share through targeted strategic adaptations. Fare adjustments, service frequency enhancements, and route optimization—when combined with integrated transport planning and supportive government policies—can ensure that all transport modes coexist and contribute to a well-connected mobility network. Future research should assess the effectiveness of these adaptation strategies through empirical case studies, evaluating how various transport operators adjust their services in response to HSR’s real-world impact.
4. Conclusions and Policy Implications
This study investigates the impact of HSR on Thailand’s public transportation market and evaluates the effectiveness of the CatBoost and MNL models in predicting factors influencing travel mode choices. The results indicate that HSR has the potential to significantly change passenger travel behavior in Thailand. CatBoost outperformed MNL in terms of accuracy (0.853 vs. 0.749) and AUC (0.948 vs. 0.879). Additionally, precision, recall, and F1-scores for CatBoost were 0.848, 0.853, and 0.832, respectively, demonstrating its ability to analyze complex travel behaviors. In contrast, MNL recorded lower values for precision (0.700), recall (0.749), and F1-score (0.689), indicating its comparatively lower predictive performance in capturing travel mode choice patterns. SHAP analysis identified key factors influencing mode choice, including cost, service frequency, waiting time, travel time, access time, household size, intercity travel frequency, income, and car ownership. Market share predictions indicated that HSR will dominate with 88.91%, drawing passengers from buses (78.25–4.76%), trains (7.47–5.11%), and airplanes (14.28–1.22%), showing a strong preference for HSR in Thailand.
Several key factors drive the shift from buses, trains, and airplanes to HSR, including cost, service frequency, waiting time, travel time, and station access time. A 1% increase in HSR costs leads to a 1% decrease in usage, while fare increases for buses, trains, or airplanes drive passengers toward HSR, with airplane fare hikes having the greatest effect (16.204%). Similarly, a 1% increase in HSR service frequency boosts usage by 1%, while higher airplane service frequency further enhances HSR’s appeal (16.230%). Passengers are highly sensitive to waiting times; a 1% increase in HSR waiting time results in a 1% decline in usage, while longer waiting times for airplanes, buses, or trains significantly boost HSR adoption, particularly for airplanes (16.154%). Travel time follows the same pattern, where longer HSR travel times reduce usage by 1%, whereas increased travel times for competing modes increase HSR adoption, with airplanes exerting the strongest influence (15.796%). Station access time also plays a crucial role; a 1% increase in HSR access time reduces usage by 1%, while more difficult access to airplanes, buses, or trains pushes passengers toward HSR, with airplanes having the greatest impact (15.082%). These findings highlight the importance of optimizing HSR pricing, frequency, and accessibility to maximize passenger adoption, ensuring it remains a competitive and attractive travel alternative.
These findings highlight the transformative potential of HSR in Thailand and provide key insights for planning and expansion before its launch. To ensure successful adoption, policymakers should focus on strategic pricing, high service frequency, waiting time management, and improved station access. Competitive fares, discounts, loyalty programs, and integrated travel solutions can encourage early adoption. Enhancing station accessibility, efficient booking systems, and multimodal connectivity will further strengthen passenger confidence. Public awareness campaigns and trial services can facilitate smoother transitions. To retain market share, buses, trains, and airplanes should emphasize their unique advantages through competitive pricing, enhanced service quality, and improved accessibility. Strategies such as discounted fares, expanded service frequency, reduced waiting times, and superior onboard amenities can attract passengers. Integrated ticketing and multimodal partnerships will also be crucial in ensuring long-term competitiveness. These strategies will help optimize Thailand’s transportation landscape, balancing HSR adoption with the sustainability of existing travel modes.
5. Limitations and Further Research
This study relies on simulated data and public sector estimates for key high-speed rail (HSR) parameters, including travel time, cost, and waiting time, as actual infrastructure is not yet operational. While this approach is necessary given the current lack of real-world HSR data, it introduces potential biases and uncertainties that may impact the accuracy of market share predictions. The assumed values for travel parameters may not fully capture the actual passenger experience once the HSR system is implemented, potentially leading to deviations in projected ridership patterns.
One major limitation is the reliance on publicly available estimates for travel attributes, which may not precisely reflect future operational conditions. Real-world travel behavior is influenced by additional factors such as dynamic pricing strategies, service disruptions, infrastructure delays, and passenger perception of comfort and convenience, all of which are difficult to account for in a simulated environment. Moreover, the study assumes a static competitive landscape, whereas existing transport modes (buses, trains, and airlines) may adjust their pricing, service frequency, or promotional strategies in response to the introduction of HSR, affecting market dynamics in ways not captured by the current model.
To enhance the reliability of these findings, future research should incorporate post-implementation validation using actual passenger data once the HSR service is operational. Collecting empirical data on passenger preferences, travel times, real ticket prices, and service frequency will allow for a more precise assessment of HSR’s impact on travel behavior and market share. Comparative analyses between predicted and observed market trends will help refine forecasting models and improve their applicability for future infrastructure projects.
Additionally, conducting a sensitivity analysis would strengthen the robustness of these projections. By systematically varying key input parameters—such as increasing or decreasing ticket prices by 10%, adjusting waiting times by ±5 min, or modifying travel times based on potential congestion or delays—it would be possible to assess how fluctuations in travel conditions influence market share predictions. This approach would provide a confidence interval around the estimated adoption rates and offer insights into the stability of the findings under different operational scenarios. Further integration of probabilistic modeling techniques or Monte Carlo simulations could help account for uncertainties in future travel conditions and improve the predictive power of the study. Beyond these methodological improvements, future research should also consider the long-term behavioral adaptation of travelers. Initial ridership patterns may differ significantly from long-term adoption trends, as passengers gradually adjust their habits in response to HSR availability. Investigating how habit formation, word-of-mouth recommendations, and social influence contribute to sustained mode shifts could provide a more comprehensive understanding of HSR’s long-term market position. Despite these limitations, the study presents valuable preliminary insights into the transformative potential of HSR in Thailand. By understanding potential adoption trends and market share projections, policymakers and transportation planners can design more informed strategies for infrastructure development. Future studies should integrate real-world data, more sophisticated modeling techniques, and behavioral research methodologies to refine these findings further. By doing so, decision-makers can develop more effective policies and investments that align with passenger needs and optimize the role of HSR within the broader transportation network.
Author Contributions
C.B.: writing—original draft, methodology, formal analysis, and data curation; N.H.: writing—review and editing, validation, and formal analysis; P.W.: data curation and conceptualization; T.C.: responsible for the processes of visualization and validation; K.T.: conducted comprehensive analysis and managed data organization; R.K.: provided oversight and contributed to the development of the conceptual framework; M.S.: provided oversight and contributed to the development of the conceptual framework; V.R.: supervised the project and oversaw software operations; S.J.: contributed to drafting, reviewing, and refining the manuscript; developed visual representations; and led the conceptual design and supervision. All authors have read and agreed to the published version of the manuscript.
Funding
This work was supported by Suranaree University of Technology (SUT), Thailand Science Research and Innovation (TSRI), and the National Science, Research and Innovation Fund (NSRF) (project code: 195602).
Institutional Review Board Statement
The study was conducted according to the guidelines of the Declaration of Helsinki and approved by the Ethics Committee of Suranaree University of Technology (COE no. 9/2567, 5 February 2024).
Informed Consent Statement
Informed consent was waived for this study.
Data Availability Statement
The data presented in this study are available on request from the corresponding author.
Acknowledgments
We acknowledge and are deeply grateful to the participants who took part in this study.
Conflicts of Interest
The authors declare no conflicts of interest.
References
- Sresakoolchai, J.; Kaewunruen, S. Comparative studies into public private partnership and traditional investment approaches on the high-speed rail project linking 3 airports in Thailand. Transp. Res. Interdiscip. Perspect. 2020, 5, 100116. [Google Scholar] [CrossRef]
- Banyong, C.; Hantanong, N.; Wisutwattanasak, P.; Champahom, T.; Theerathitichaipa, K.; Seefong, M.; Ratanavaraha, V.; Jomnonkwao, S. A machine learning comparison of transportation mode changes from high-speed railway promotion in Thailand. Results Eng. 2024, 24, 103110. [Google Scholar] [CrossRef]
- Liu, S.; Putro, U.S. Passenger Service Satisfaction Evaluation of Jakarta-Bandung High-Speed Railway. Eur. J. Bus. Manag. Res. 2024, 9, 115–126. [Google Scholar] [CrossRef]
- Yang, W.; Chen, Q.; Yang, J. Factors Affecting Travel Mode Choice between High-Speed Railway and Road Passenger Transport—Evidence from China. Sustainability 2022, 14, 15745. [Google Scholar] [CrossRef]
- Bergantino, A.S.; Madio, L. Intermodal competition and substitution. HSR versus air transport: Understanding the socio-economic determinants of modal choice. Res. Transp. Econ. 2020, 79, 100823. [Google Scholar] [CrossRef]
- Xu, F.; Liu, Q.; Zheng, X.; Cao, L.; Yang, M. Research on the impact of China’s high-speed rail opening on enterprise market power: Based on the perspective of market segmentation. Transp. Policy 2022, 128, 121–137. [Google Scholar] [CrossRef]
- Zhang, Q.; Yang, H.; Wang, Q.; Zhang, A.; Zhang, Y. Impact of high-speed rail on market concentration and Lerner index in China’s airline market. J. Air Transp. Manag. 2020, 83, 101755. [Google Scholar] [CrossRef]
- Office of Transport and Traffic Policy and Planning. Proportion of Public Transportation Usage for Intercity Travel (2017–2022). 2024. Available online: https://datagov.mot.go.th/dataset/otp_65_03 (accessed on 8 January 2024).
- Avogadro, N.; Pels, E.; Redondi, R. Policy impacts on the propensity to travel by HSR in the Amsterdam—London market. Socio-Econ. Plann. Sci. 2023, 87, 101585. [Google Scholar] [CrossRef]
- Abulibdeh, A. Analysis of mode choice affects from the introduction of Doha Metro using machine learning and statistical analysis. Transp. Res. Interdiscip. Perspect. 2023, 20, 100852. [Google Scholar] [CrossRef]
- Ristić, B.; Stojadinović, N.; Trifunović, D. Conditions for effective on-track competition in the European passenger railway market: A yardstick for regulations. Transp. Policy 2022, 119, 1–15. [Google Scholar] [CrossRef]
- Wu, S.; Han, D. Accessibility of high-speed rail (HSR) stations and HSR–air competition: Evidence from China. Transp. Res. Part A Policy Pract. 2022, 166, 262–284. [Google Scholar] [CrossRef]
- Yuniaristanto; Sutopo, W.; Hisjam, M.; Wicaksono, H. Estimating the market share of electric motorcycles: A system dynamics approach with the policy mix and sustainable life cycle costs. Energy Policy 2024, 195, 114345. [Google Scholar] [CrossRef]
- Shi, R.; Hu, Z.; Zhou, Y.; Liu, P. Research on Railway Freight Market Share Based on the Whole Process of Transport. Procedia Soc. Behav. Sci. 2014, 138, 298–304. [Google Scholar] [CrossRef]
- Vigren, A. Competition in Swedish passenger railway: Entry in an open access market and its effect on prices. Econ. Transp. 2017, 11–12, 49–59. [Google Scholar] [CrossRef]
- Tomeš, Z.; Jandová, M. Open access passenger rail services in Central Europe. Res. Transp. Econ. 2018, 72, 74–81. [Google Scholar] [CrossRef]
- Wu, D.; Martín, J.C. Research on Passengers’ Preference for High-Speed Railways (HSRs) and High-Speed Trains (HSTs). Sustainability 2022, 14, 1473. [Google Scholar] [CrossRef]
- Givoni, M. Development and Impact of the Modern High-speed Train: A Review. Transp. Rev. 2006, 26, 593–611. [Google Scholar] [CrossRef]
- Cascetta, E.; Cartenì, A.; Henke, I.; Pagliara, F. Economic growth, transport accessibility and regional equity impacts of high-speed railways in Italy: Ten years ex post evaluation and future perspectives. Transp. Res. Part A Policy Pract. 2020, 139, 412–428. [Google Scholar] [CrossRef]
- Armah, F.A.; Yawson, D.O.; Pappoe, A.A.N.M. A Systems Dynamics Approach to Explore Traffic Congestion and Air Pollution Link in the City of Accra, Ghana. Sustainability 2010, 2, 252–265. [Google Scholar] [CrossRef]
- Yu, X.; Lang, M.; Gao, Y.; Wang, K.; Su, C.-H.; Tsai, S.-B.; Huo, M.; Yu, X.; Li, S. An empirical study on the design of China high-speed rail express train operation plan—From a sustainable transport perspective. Sustainability 2018, 10, 2478. [Google Scholar] [CrossRef]
- Puan, O.; Hassan, Y.; Mashros, N.; Idham, M.; Hassan, N.; Warid, M.; Hainin, M. Transportation mode choice binary logit model: A case study for Johor Bahru city. Proc. IOP Conf. Ser. Mater. Sci. Eng. 2019, 527, 012066. [Google Scholar] [CrossRef]
- Wójcik, S. The determinants of travel mode choice: The case of Łódź, Poland. Bull. Geogr. Socio-Econ. Ser. 2019, 44, 93–101. [Google Scholar] [CrossRef]
- Buehler, R. Determinants of transport mode choice: A comparison of Germany and the USA. J. Transp. Geogr. 2011, 19, 644–657. [Google Scholar] [CrossRef]
- Shen, J.; Sakata, Y.; Hashimoto, Y. A Comparison Between Latent Class Model and Mixed Logit Model for Transport Mode Choice: Evidences from Two Datasets of Japan; Discussion Papers in Economics and Business 06-05; Osaka University, Graduate School of Economics: Osaka, Japan, 2006. [Google Scholar]
- Al Doori, A. Waiting time factor in public transport by binary logistic regression. Aust. J. Basic Appl. Sci. 2017, 11, 72–76. [Google Scholar]
- Wang, D.; Zhou, M. The built environment and travel behavior in urban China: A literature review. Transp. Res. Part D Transp. Environ. 2017, 52, 574–585. [Google Scholar] [CrossRef]
- Chen, J.; Li, S. Mode choice model for public transport with categorized latent variables. Math. Probl. Eng. 2017, 2017, 7861945. [Google Scholar] [CrossRef]
- Osawa, M.; Akamatsu, T.; Takayama, Y. Harris And Wilson (1978) Model Revisited: The Spatial Period-Doubling Cascade In An Urban Retail Model. J. Reg. Sci. 2017, 57, 442–466. [Google Scholar] [CrossRef]
- Kashifi, M.T.; Jamal, A.; Kashefi, M.S.; Almoshaogeh, M.; Rahman, S.M. Predicting the travel mode choice with interpretable machine learning techniques: A comparative study. Travel Behav. Soc. 2022, 29, 279–296. [Google Scholar] [CrossRef]
- Wang, F.; Ross, C.L. Machine learning travel mode choices: Comparing the performance of an extreme gradient boosting model with a multinomial logit model. Transp. Res. Rec. 2018, 2672, 35–45. [Google Scholar] [CrossRef]
- Li, X.; Shi, L.; Shi, Y.; Tang, J.; Zhao, P.; Wang, Y.; Chen, J. Exploring interactive and nonlinear effects of key factors on intercity travel mode choice using XGBoost. Appl. Geogr. 2024, 166, 103264. [Google Scholar] [CrossRef]
- Darwish, A.M.; Almansour, M.; Salah, A.; Zagow, M.; Saeed, K.; Elkafoury, A. Sensitivity evaluation of machine learning-based calibrated transportation mode choice models: A case study of Alexandria City, Egypt. Transp. Res. Interdiscip. Perspect. 2024, 24, 101052. [Google Scholar] [CrossRef]
- Elharoun, M.; El-Badawy, S.M.; Shahdah, U.E. Artificial intelligence techniques for predicting individuals’ mode choice behavior in Mansoura city, Egypt. Transp. Res. Rec. 2023, 2677, 605–623. [Google Scholar] [CrossRef]
- Díaz-Ramírez, J.; Estrada-García, J.A.; Figueroa-Sayago, J. Predicting transport mode choice preferences in a university district with decision tree-based models. City Environ. Interact. 2023, 20, 100118. [Google Scholar] [CrossRef]
- Salas, P.; De la Fuente, R.; Astroza, S.; Carrasco, J.A. A systematic comparative evaluation of machine learning classifiers and discrete choice models for travel mode choice in the presence of response heterogeneity. Expert Syst. Appl. 2022, 193, 116253. [Google Scholar] [CrossRef]
- Kim, E.-J. Analysis of travel mode choice in Seoul using an interpretable machine learning approach. J. Adv. Transp. 2021, 2021, 6685004. [Google Scholar] [CrossRef]
- Zhao, X.; Yan, X.; Yu, A.; Van Hentenryck, P. Prediction and behavioral analysis of travel mode choice: A comparison of machine learning and logit models. Travel Behav. Soc. 2020, 20, 22–35. [Google Scholar] [CrossRef]
- Cheng, L.; Chen, X.; De Vos, J.; Lai, X.; Witlox, F. Applying a random forest method approach to model travel mode choice behavior. Travel Behav. Soc. 2019, 14, 1–10. [Google Scholar] [CrossRef]
- NESDC. Gross Regional and Provincial Product Chain Volume Measure 2020 Edition; NESDC: Bangkok, Thailand, 2022. [Google Scholar]
- Srithongrung, A.; Kriz, K.A. Thai Public Capital Budget and Management Process. In Capital Management and Budgeting in the Public Sector; IGI Global: Hershey, PA, USA, 2019; pp. 206–235. [Google Scholar]
- Pavlou, M.; Ambler, G.; Qu, C.; Seaman, S.R.; White, I.R.; Omar, R.Z. An evaluation of sample size requirements for developing risk prediction models with binary outcomes. BMC Med. Res. Methodol. 2024, 24, 146. [Google Scholar] [CrossRef]
- Kujala, R.; Weckström, C.; Mladenović, M.N.; Saramäki, J. Travel times and transfers in public transport: Comprehensive accessibility analysis based on Pareto-optimal journeys. Comput. Environ. Urban Syst. 2018, 67, 41–54. [Google Scholar] [CrossRef]
- Arencibia, A.I.; Feo-Valero, M.; García-Menéndez, L.; Román, C. Modelling mode choice for freight transport using advanced choice experiments. Transp. Res. Part A Policy Pract. 2015, 75, 252–267. [Google Scholar] [CrossRef]
- Economic Base. Knock on the Bangkok-Chiang Mai High-Speed Train Fare 1,089 Baht. Available online: https://www.thansettakij.com/business/242231 (accessed on 18 January 2024).
- BusOnlineTicket.co.th. Book Thailand Bus Tickets Online. Available online: https://www.busonlineticket.co.th/ (accessed on 21 January 2020).
- AirAsia Move. Flight. Available online: https://www.airasia.com/th/th (accessed on 21 January 2020).
- State Railway of Thailand The State Railway of Thailand Easy Book, Convenient Check. Available online: https://dticket.railway.co.th/DTicketPublicWeb/home/Home (accessed on 21 January 2020).
- Hensher, D.A.; Rose, J.M.; Greene, W.H. Applied Choice Analysis; Cambridge University Press: Cambridge, UK, 2015. [Google Scholar]
- Ghosh, T.; Nagaraj, N. Evaluating the Determinants of Mode Choice Using Statistical and Machine Learning Techniques in the Indian Megacity of Bengaluru. arXiv 2024, arXiv:2401.13977. [Google Scholar]
- Tang, L.; Tang, C.; Fu, Q.; Ma, C. Predicting travel mode choice with a robust neural network and Shapley additive explanations analysis. IET Intell. Transp. Syst. 2024, 18, 1339–1354. [Google Scholar] [CrossRef]
- Shafighfard, T.; Kazemi, F.; Asgarkhani, N.; Yoo, D.-Y. Machine-learning methods for estimating compressive strength of high-performance alkali-activated concrete. Eng. Appl. Artif. Intell. 2024, 136, 109053. [Google Scholar] [CrossRef]
- Kazemi, F.; Asgarkhani, N.; Shafighfard, T.; Jankowski, R.; Yoo, D.-Y. Machine-Learning Methods for Estimating Performance of Structural Concrete Members Reinforced with Fiber-Reinforced Polymers. Arch. Comput. Methods Eng. 2024, 32, 571–603. [Google Scholar] [CrossRef]
- Bagherzadeh, F.; Shafighfard, T.; Khan, R.M.A.; Szczuko, P.; Mieloszyk, M. Prediction of maximum tensile stress in plain-weave composite laminates with interacting holes via stacked machine learning algorithms: A comparative study. Mech. Syst. Signal Process. 2023, 195, 110315. [Google Scholar] [CrossRef]
- Dahmen, V.; Weikl, S.; Bogenberger, K. Interpretable Machine Learning for Mode Choice Modeling on Tracking-Based Revealed Preference Data. Transp. Res. Rec. 2023, 2678, 2075–2091. [Google Scholar] [CrossRef]
- Başakın, E.E.; Ekmekcioğlu, Ö.; Çıtakoğlu, H.; Özger, M. A new insight to the wind speed forecasting: Robust multi-stage ensemble soft computing approach based on pre-processing uncertainty assessment. Neural Comput. Appl. 2022, 34, 783–812. [Google Scholar] [CrossRef]
- Zouzou, Y.; Citakoglu, H. General and regional cross-station assessment of machine learning models for estimating reference evapotranspiration. Acta Geophys. 2023, 71, 927–947. [Google Scholar] [CrossRef]
- Zhu, L.; Shu, S.; Zou, L. XGBoost-Based Travel Time Prediction between Bus Stations and Analysis of Influencing Factors. Wirel. Commun. Mob. Comput. 2022, 2022, 3504704. [Google Scholar] [CrossRef]
- Yu, J.; Chang, X.; Hu, S.; Yin, H.; Wu, J. Combining travel behavior in metro passenger flow prediction: A smart explainable Stacking-Catboost algorithm. Inf. Process. Manag. 2024, 61, 103733. [Google Scholar] [CrossRef]
- Zhu, X.; Shen, X.; Chen, K.; Zhang, Z. Research on the prediction and influencing factors of heavy duty truck fuel consumption based on LightGBM. Energy 2024, 296, 131221. [Google Scholar] [CrossRef]
- Prokhorenkova, L.; Gusev, G.; Vorobev, A.; Dorogush, A.V.; Gulin, A. CatBoost: Unbiased boosting with categorical features. Adv. Neural Inf. Process. Syst. 2018, 31. [Google Scholar] [CrossRef]
- Dorogush, A.V.; Ershov, V.; Gulin, A. CatBoost: Gradient boosting with categorical features support. arXiv 2018, arXiv:1810.11363. [Google Scholar]
- Zhai, W.; Li, C.; Fei, S.; Liu, Y.; Ding, F.; Cheng, Q.; Chen, Z. CatBoost algorithm for estimating maize above-ground biomass using unmanned aerial vehicle-based multi-source sensor data and SPAD values. Comput. Electron. Agric. 2023, 214, 108306. [Google Scholar] [CrossRef]
- Pham, T.D.; Yokoya, N.; Xia, J.; Ha, N.T.; Le, N.N.; Nguyen, T.T.T.; Dao, T.H.; Vu, T.T.P.; Pham, T.D.; Takeuchi, W. Comparison of machine learning methods for estimating mangrove above-ground biomass using multiple source remote sensing data in the red river delta biosphere reserve, Vietnam. Remote Sens. 2020, 12, 1334. [Google Scholar] [CrossRef]
- Huang, G.; Wu, L.; Ma, X.; Zhang, W.; Fan, J.; Yu, X.; Zeng, W.; Zhou, H. Evaluation of CatBoost method for prediction of reference evapotranspiration in humid regions. J. Hydrol. 2019, 574, 1029–1041. [Google Scholar] [CrossRef]
- Hong, H.; Naghibi, S.A.; Pourghasemi, H.R.; Pradhan, B. GIS-based landslide spatial modeling in Ganzhou City, China. Arab. J. Geosci. 2016, 9, 112. [Google Scholar] [CrossRef]
- Lapuschkin, S.; Wäldchen, S.; Binder, A.; Montavon, G.; Samek, W.; Müller, K.-R. Unmasking Clever Hans predictors and assessing what machines really learn. Nat. Commun. 2019, 10, 1096. [Google Scholar] [CrossRef]
- Mangalathu, S.; Hwang, S.-H.; Jeon, J.-S. Failure mode and effects analysis of RC members based on machine-learning-based SHapley Additive exPlanations (SHAP) approach. Eng. Struct. 2020, 219, 110927. [Google Scholar] [CrossRef]
- Mao, H.; Deng, X.; Jiang, H.; Shi, L.; Li, H.; Tuo, L.; Shi, D.; Guo, F. Driving safety assessment for ride-hailing drivers. Accid. Anal. Prev. 2021, 149, 105574. [Google Scholar] [CrossRef]
- Adland, R.; Jia, H.; Lode, T.; Skontorp, J. The value of meteorological data in marine risk assessment. Reliab. Eng. Syst. Saf. 2021, 209, 107480. [Google Scholar] [CrossRef]
- Vega, G.M.; Aznarte José, L. Shapley additive explanations for NO2 forecasting. Ecol. Inform. 2020, 56, 101039. [Google Scholar] [CrossRef]
- Lundberg, S.M.; Lee, S.-I. A unified approach to interpreting model predictions. Adv. Neural Inf. Process. Syst. 2017, 30. [Google Scholar] [CrossRef]
- Lundberg, S.M.; Erion, G.; Chen, H.; DeGrave, A.; Prutkin, J.M.; Nair, B.; Katz, R.; Himmelfarb, J.; Bansal, N.; Lee, S.-I. From local explanations to global understanding with explainable AI for trees. Nat. Mach. Intell. 2020, 2, 56–67. [Google Scholar] [CrossRef]
- Shafighfard, T.; Kazemi, F.; Bagherzadeh, F.; Mieloszyk, M.; Yoo, D.Y. Chained machine learning model for predicting load capacity and ductility of steel fiber–reinforced concrete beams. Comput.-Aided Civ. Infrastruct. Eng. 2024, 39, 3573–3594. [Google Scholar] [CrossRef]
- Lackner, M.; Zulehner, C. Rent sharing and gender discrimination: Causal evidence from collegiate athletics. Soc. Sci. Q. 2020, 101, 678–696. [Google Scholar] [CrossRef]
- Wu, M.-W.; Shen, C.-H. The elusive effect of bank size on profits. Serv. Ind. J. 2011, 31, 1703–1724. [Google Scholar] [CrossRef]
- Wang, Y.; Sun, X. Markup power, market structure and firm’s R&D investment: A reexamination of the relationship between market power and technological innovation. R&D Res. Manag. 2018, 39, 144–152. [Google Scholar]
- Larranaga, A.M.; Arellana, J.; Senna, L.A. Encouraging intermodality: A stated preference analysis of freight mode choice in Rio Grande do Sul. Transp. Res. Part A Policy Pract. 2017, 102, 202–211. [Google Scholar] [CrossRef]
- Champahom, T.; Banyong, C.; Hantanong, N.; Se, C.; Jomnonkwao, S.; Ratanavaraha, V. Factors influencing the willingness to pay for motorcycle safety improvement: A structural equation modeling approach. Transp. Res. Interdiscip. Perspect. 2023, 22, 100950. [Google Scholar] [CrossRef]
- Liu, Y.; Wang, S.; Xie, B. Evaluating the effects of public transport fare policy change together with built and non-built environment features on ridership: The case in South East Queensland, Australia. Transp. Policy 2019, 76, 78–89. [Google Scholar] [CrossRef]
- Da Silva, D.; Klumpenhouwer, W.; Karner, A.; Robinson, M.; Liu, R.; Shalaby, A. Living on a fare: Modeling and quantifying the effects of fare budgets on transit access and equity. J. Transp. Geogr. 2022, 101, 103348. [Google Scholar] [CrossRef]
- Daganzo, C.F.; Ouyang, Y. Public Transportation Systems: Principles of System Design, Operations Planning and Real-Time Control; World Scientific: Singapore, 2019. [Google Scholar]
- Jara-Díaz, S.; Gschwender, A.; Hörcher, D. Public transport: Design, scale, and pricing. In Handbook on Transport Pricing and Financing; Edward Elgar Publishing: Cheltenham, UK, 2023; pp. 171–189. [Google Scholar]
- Bursa, B.; Mailer, M.; Axhausen, K.W. Intra-destination travel behavior of alpine tourists: A literature review on choice determinants and the survey work. Transportation 2022, 49, 1465–1516. [Google Scholar] [CrossRef]
- Tirachini, A.; Godachevich, J.; Cats, O.; Muñoz, J.C.; Soza-Parra, J. Headway variability in public transport: A review of metrics, determinants, effects for quality of service and control strategies. Transp. Rev. 2022, 42, 337–361. [Google Scholar] [CrossRef]
- Orlando, V.M.; Baquela, E.G.; Bhouri, N.; Lotito, P.A. Public transport demand estimation by frequency adjustments. Transp. Res. Interdiscip. Perspect. 2023, 19, 100832. [Google Scholar] [CrossRef]
- Lachapelle, U.; Boisjoly, G. Breaking down public transit travel time for more accurate transport equity policies: A trip component approach. Transp. Res. Part A Policy Pract. 2023, 175, 103756. [Google Scholar] [CrossRef]
- Shelat, S.; Cats, O.; van Cranenburgh, S. Traveller behaviour in public transport in the early stages of the COVID-19 pandemic in the Netherlands. Transp. Res. Part A Policy Pract. 2022, 159, 357–371. [Google Scholar] [CrossRef] [PubMed]
- Drabicki, A.; Cats, O.; Kucharski, R.; Fonzone, A.; Szarata, A. Should I stay or should I board? Willingness to wait with real-time crowding information in urban public transport. Res. Transp. Bus. Manag. 2023, 47, 100963. [Google Scholar] [CrossRef]
- Lee, E.; Kawakita, T.; Huai, Y.; Lo, H.K.; Zhang, A. Airline and high-speed rail collaboration and competition under travel time variability. Transp. Res. Part A Policy Pract. 2024, 185, 104104. [Google Scholar] [CrossRef]
- Zang, Z.; Xu, X.; Qu, K.; Chen, R.; Chen, A. Travel time reliability in transportation networks: A review of methodological developments. Transp. Res. Part C Emerg. Technol. 2022, 143, 103866. [Google Scholar] [CrossRef]
- Esfeh, M.A.; Kattan, L.; Lam, W.H.; Esfe, R.A.; Salari, M. Compound generalized extreme value distribution for modeling the effects of monthly and seasonal variation on the extreme travel delays for vulnerability analysis of road network. Transp. Res. Part C Emerg. Technol. 2020, 120, 102808. [Google Scholar] [CrossRef]
- Soczówka, P.; Kłos, M.J.; Żochowska, R.; Sobota, A. An analysis of the influence of travel time on access time in public transport. Zesz. Nauk. Transp./Politech. Śląska 2021, 111, 137–149. [Google Scholar] [CrossRef]
- Li, X.; Xing, G.; Qian, X.; Guo, Y.; Wang, W.; Cheng, C. Subway station accessibility and its impacts on the spatial and temporal variations of its outbound ridership. J. Transp. Eng. Part A Syst. 2022, 148, 04022106. [Google Scholar] [CrossRef]
- He, Y.; Zhao, Y.; Tsui, K.L. An analysis of factors influencing metro station ridership: Insights from Taipei metro. In Proceedings of the 2018 21st International Conference on Intelligent Transportation Systems (ITSC), Maui, HI, USA, 4—7 November 2018; pp. 1598–1603. [Google Scholar]
- Tanwar, R.; Kumar Agarwal, P. Investigating the factors determining service quality in Bhopal’s multimodal public transport system: A factor analysis. Case Stud. Transp. Policy 2024, 19, 101317. [Google Scholar] [CrossRef]
- Lu, Y.; Prato, C.G.; Sipe, N.; Corcoran, J. Understanding the role of household modality style on first and last mile travel mode choice and public transit station choice. Travel Behav. Soc. 2023, 32, 100580. [Google Scholar] [CrossRef]
- Huang, Y.; Song, H.; Jia, C.Y. Analysis on the main factors influencing the high-speed railway passenger flow. Adv. Mater. Res. 2014, 919, 1085–1090. [Google Scholar] [CrossRef]
- Binsuwadan, J.; Wardman, M.; de Jong, G.; Batley, R.; Wheat, P. The income elasticity of the value of travel time savings: A meta-analysis. Transp. Policy 2023, 136, 126–136. [Google Scholar] [CrossRef]
- Ibraeva, A.; Sousa, J.F.d. Marketing of Public Transport and Public Transport Information Provision. Procedia Soc. Behav. Sci. 2014, 162, 121–128. [Google Scholar] [CrossRef]
- Karmarkar, O.D.; Jana, A.; Velaga, N.R. Willingness to pay for reduced travel time: Case study of Mumbai—Ahmedabad High Speed Railway. Case Stud. Transp. Policy 2023, 12, 100974. [Google Scholar] [CrossRef]
- Cartenì, A.; Pariota, L.; Henke, I. Hedonic value of high-speed rail services: Quantitative analysis of the students’ domestic tourist attractiveness of the main Italian cities. Transp. Res. Part A Policy Pract. 2017, 100, 348–365. [Google Scholar] [CrossRef]
- Liu, L.; Zhang, M. High-speed rail impacts on travel times, accessibility, and economic productivity: A benchmarking analysis in city-cluster regions of China. J. Transp. Geogr. 2018, 73, 25–40. [Google Scholar] [CrossRef]
- Deng, Y.; Bai, Y.; Cui, L.; He, R. Travel Mode Choice Behavior for High-Speed Railway Stations Based on Multi-Source Data. Transp. Res. Rec. 2023, 2677, 525–540. [Google Scholar] [CrossRef]
- Wang, J.; Zhao, W.; Liu, C.; Huang, Z. A System Optimization Approach for Trains’ Operation Plan with a Time Flexible Pricing Strategy for High-Speed Rail Corridors. Sustainability 2023, 15, 9556. [Google Scholar] [CrossRef]
- Zhang, Y.; Liang, K.; Yao, E.; Gu, M. Measuring Reliable Accessibility to High-Speed Railway Stations by Integrating the Utility-Based Model and Multimodal Space–Time Prism under Travel Time Uncertainty. ISPRS Int. J. Geo-Inf. 2024, 13, 263. [Google Scholar] [CrossRef]
- Zhou, Y.; Zhao, M.; Tang, S.; Lam, W.H.; Chen, A.; Sze, N.; Chen, Y. Assessing the relationship between access travel time estimation and the accessibility to high speed railway station by different travel modes. Sustainability 2020, 12, 7827. [Google Scholar] [CrossRef]
- Wang, H.; Huang, H.-J. Effects of high-speed rail on intercity travels, utility and social welfare in urban agglomerations: A game-theoretic perspective. Transp. Res. Part E Logist. Transp. Rev. 2024, 192, 103800. [Google Scholar] [CrossRef]
- Anagnostopoulos, A. High-speed railway and safety: Insights from a bibliometric approach. High-Speed Rail. 2024, 2, 187–196. [Google Scholar] [CrossRef]
- Meesit, R. Factors affecting the future utilisation of high-speed train services in Eastern Economic Corridor (EEC). Transp. Res. Interdiscip. Perspect. 2024, 26, 101162. [Google Scholar] [CrossRef]
- Hu, C.; Huang, J.; Gao, Y.; Lin, R. Can high-speed railway promote regional market integration? Evidence from China. Res. Transp. Bus. Manag. 2023, 51, 101057. [Google Scholar] [CrossRef]
- Jiang, C.; Wang, C. High-speed rail pricing: Implications for social welfare. Transp. Res. Part E Logist. Transp. Rev. 2021, 155, 102484. [Google Scholar] [CrossRef]
- Xia, W.; Jiang, C.; Wang, K.; Zhang, A. Air-rail revenue sharing in a multi-airport system: Effects on traffic and social welfare. Transp. Res. Part B Methodol. 2019, 121, 304–319. [Google Scholar] [CrossRef]
- Raturi, V.; Verma, A. A game-theoretic approach to analyse inter-modal competition between high-speed rail and airlines in the Indian context. Transp. Plan. Technol. 2020, 43, 20–47. [Google Scholar] [CrossRef]
- Ma, W.; Wang, Q.; Yang, H.; Zhang, A.; Zhang, Y. Effects of Beijing-Shanghai high-speed rail on air travel: Passenger types, airline groups and tacit collusion. Res. Transp. Econ. 2019, 74, 64–76. [Google Scholar] [CrossRef]
- Nurhidayat, A.Y.; Widyastuti, H.; Sutikno; Upahita, D.P. Research on passengers’ preferences and impact of high-speed rail on air transport demand. Sustainability 2023, 15, 3060. [Google Scholar] [CrossRef]
- Yuan, Y.; Yang, M.; Feng, T.; Rasouli, S.; Ruan, X.; Wang, X.; Li, Y. Analyzing heterogeneity in passenger satisfaction, loyalty, and complaints with air-rail integrated services. Transp. Res. Part D Transp. Environ. 2021, 97, 102950. [Google Scholar] [CrossRef]
- Pan, J.Y. High-Speed Rail in the US—Mode Choice Decision and Impact of COVID-19. Sustainability 2024, 16, 4041. [Google Scholar] [CrossRef]
- Wei, W.; Wang, F.; Li, T.; Li, F. Comprehensive impacts of high-speed rail and air transport on tourism development in China. Transp. Res. Part A Policy Pract. 2024, 190, 104263. [Google Scholar] [CrossRef]
- Chen, P.; Zhang, X.; Gao, D. Preference heterogeneity analysis on train choice behaviour of high-speed railway passengers: A case study in China. Transp. Res. Part A Policy Pract. 2024, 188, 104198. [Google Scholar] [CrossRef]
Disclaimer/Publisher’s Note: The statements, opinions and data contained in all publications are solely those of the individual author(s) and contributor(s) and not of MDPI and/or the editor(s). MDPI and/or the editor(s) disclaim responsibility for any injury to people or property resulting from any ideas, methods, instructions or products referred to in the content. |
© 2025 by the authors. Licensee MDPI, Basel, Switzerland. This article is an open access article distributed under the terms and conditions of the Creative Commons Attribution (CC BY) license (https://creativecommons.org/licenses/by/4.0/).



