Planning the Future Electricity Mix for Countries in the Global South: Renewable Energy Potentials and Designing the Use of Artificial Neural Networks to Investigate Their Use Cases
Abstract
1. Introduction
1.1. Aims and Objectives
- To assess the solar-PV potential for a selected location in Myanmar and to determine the impacts on current and future electricity demand profiles in order to aid system planning.
- To generate accurate and realistic synthetic PV output and load profiles which can be used by system operators and planners to forecast future load profiles through the use of machine-learning models such as ANN.
- To develop a systematic approach for designing ANN load forecasting that could be employed by global south countries.
1.2. Background
1.2.1. China
1.2.2. Association of Southeast Asian Nations (ASEAN)
1.3. Case Study Country—Myanmar
1.3.1. Background
1.3.2. Climate Conditions in Myanmar
1.3.3. Myanmar’s Electricity Fuel Mix
1.3.4. Solar Photovoltaic (PV) Potential in Myanmar
1.4. Future Energy Outlook
1.5. Forecasting of Load Profiles
2. Methodology for Assessing Photovoltaic Energy Potential and Its Impact on Electricity Demand Profiles
2.1. Case Study Location
2.2. PV Generation Modelling
2.3. PV Generation Forecasting
2.4. Electricity Demand Forecasting
2.5. Load Matching
2.6. Scenarios Considered
3. Results and Discussion
3.1. PV Generation
3.2. Solar Supply and Load Matching
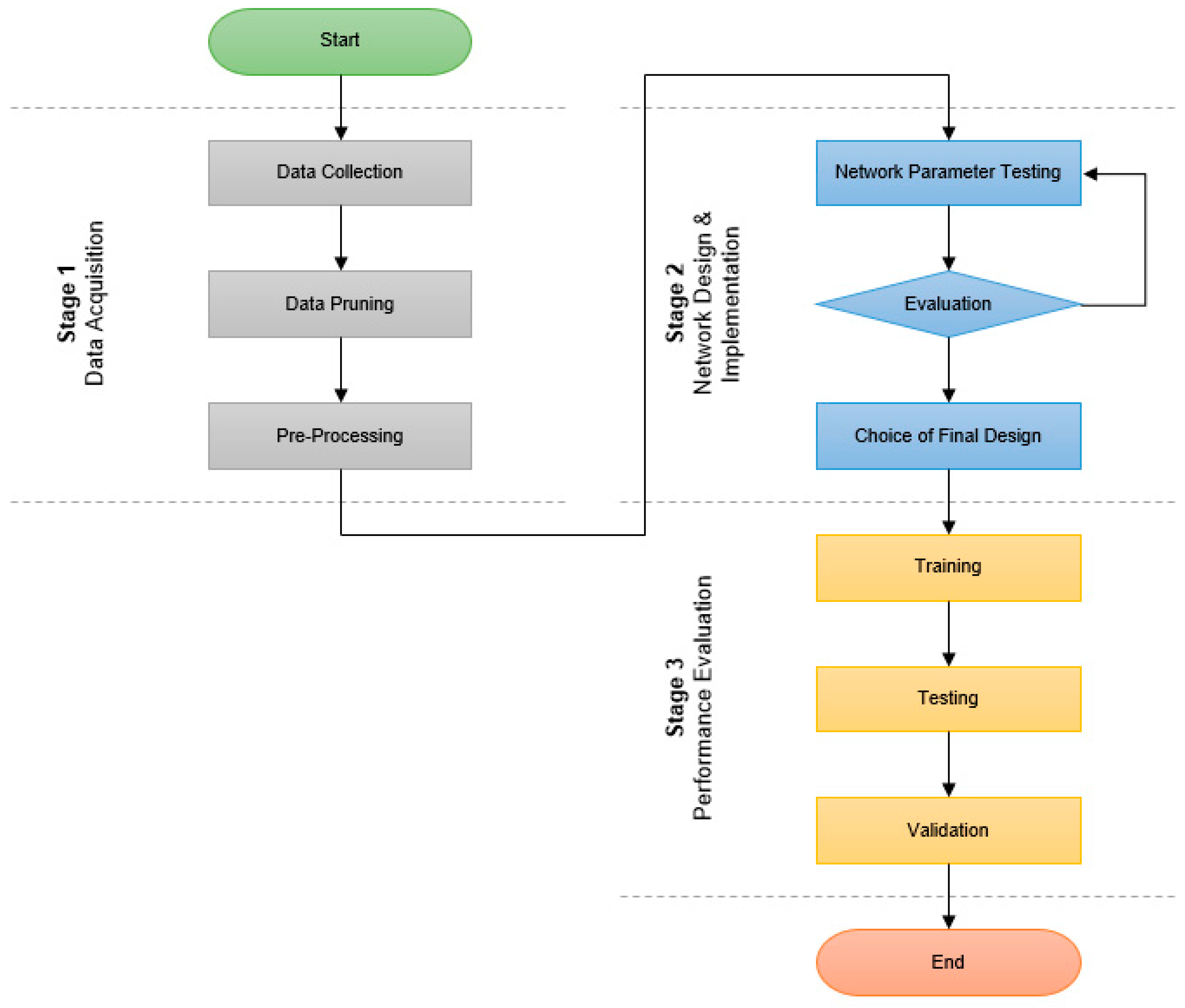
3.3. Systematic Artificial Neural Network (ANN) Design Approach Development and Indicative Results
4. Conclusions
Author Contributions
Funding
Conflicts of Interest
References
- Wang, C.-H.; Grozev, G.; Seo, S. Decomposition and statistical analysis for regional electricity demand forecasting. Energy 2012, 41, 313–325. [Google Scholar] [CrossRef]
- Zhang, C.; Zhou, K.; Yang, S.; Shao, Z. On electricity consumption and economic growth in China. Renew. Sustain. Energy Rev. 2017, 76, 353–368. [Google Scholar] [CrossRef]
- Soualmia, A.; Chenni, R. Modeling and simulation of 15MW grid-connected photovoltaic system using PVsyst software. In Proceedings of the 2016 International Renewable and Sustainable Energy Conference (IRSEC), Marrakesh, Morocco, 14–17 November 2016; pp. 702–705. [Google Scholar]
- Kim, H.; Jung, T.Y. Independent solar photovoltaic with Energy Storage Systems (ESS) for rural electrification in Myanmar. Renew. Sustain. Energy Rev. 2018, 82, 1187–1194. [Google Scholar] [CrossRef]
- Lin, B.; Zhu, J. Chinese electricity demand and electricity consumption efficiency: Do the structural changes matter? Appl. Energy 2020, 262, 114505. [Google Scholar] [CrossRef]
- International Energy Agency. Southeast Asia Energy Outlook; Springer: Berlin, Germany, 2019. [Google Scholar]
- ASEAN Centre for Energy. The 5th ASEAN Energy Outlook 2015–2040; ACE: Oak Brook, IL, USA, 2017. [Google Scholar]
- IEA. Southeast Asia Energy Outlook; Springer: Berlin, Germany, 2015. [Google Scholar]
- ASEAN Centre for Energy. The 4th ASEAN Energy Outlook 2013–2035; International Energy Agency: Paris, France, 2015. [Google Scholar]
- Al-Saeed, Y.W.; Ahmed, A. Evaluating Design Strategies for Nearly Zero Energy Buildings in the Middle East and North Africa Regions. Designs 2018, 2, 35. [Google Scholar] [CrossRef]
- Yi, F.; Ye, H.; Wu, X.; Zhang, Y.Y.; Jiang, F. Self-aggravation effect of air pollution: Evidence from residential electricity consumption in China. Energy Econ. 2020, 86, 104684. [Google Scholar] [CrossRef]
- Allison, M.; Pillai, G. Photovoltaic Energy Potential and its Impact on Electricity Demand Profiles. In International Conference on Science and Technology for Sustainable Development; TeesRep: Yangon, Myanmar, 2018. [Google Scholar]
- Ismail, A.M.; Ramirez-Iniguez, R.; Asif, M.; Munir, A.B.; Muhammad-Sukki, F. Progress of solar photovoltaic in ASEAN countries: A review. Renew. Sustain. Energy Rev. 2015, 48, 399–412. [Google Scholar] [CrossRef]
- Asian Development Bank. MYANMAR Energy Sector Assessment, Strategy, and Road Map; Asian Development Bank: Mandaluyong, Philippines, 2016. [Google Scholar]
- Haque, M.; Wolfs, P.J. A review of high PV penetrations in LV distribution networks: Present status, impacts and mitigation measures. Renew. Sustain. Energy Rev. 2016, 62, 1195–1208. [Google Scholar] [CrossRef]
- Liu, C.; Xu, W.; Li, A.; Sun, D.; Huo, H. Analysis and optimization of load matching in photovoltaic systems for zero energy buildings in different climate zones of China. J. Clean. Prod. 2019, 238, 117914. [Google Scholar] [CrossRef]
- Kandasamy, C.; Prabu, P.; Niruba, K. Solar potential assessment using PVSYST software. In Proceedings of the 2013 International Conference on Green Computing, Communication and Conservation of Energy (ICGCE), Chennai, India, 12–14 December 2013; pp. 667–672. [Google Scholar]
- Ritchie, H.; Roser, M. Energy. Available online: https://ourworldindata.org/energy (accessed on 21 May 2020).
- Kraft, J.; Kraft, A. Relationship between energy and GNP. J. Energy Dev. 1978, 3, 2. [Google Scholar]
- Salahuddin, M.; Alam, K.; Ozturk, I.; Sohag, K. The effects of electricity consumption, economic growth, financial development and foreign direct investment on CO2 emissions in Kuwait. Renew. Sustain. Energy Rev. 2018, 81, 2002–2010. [Google Scholar] [CrossRef]
- Knight, J.; Yueh, L. Job mobility of residents and migrants in urban China. J. Comp. Econ. 2004, 32, 637–660. [Google Scholar] [CrossRef]
- Iyer, L.; Meng, X.; Qian, N.; Zhao, X. Economic Transition and Private-Sector Labor Demand: Evidence from Urban China. SSRN Electron. J. 2013. [Google Scholar] [CrossRef][Green Version]
- Rong, S.; Liu, K.; Huang, S.; Zhang, Q. FDI, labor market flexibility and employment in China. China Econ. Rev. 2020, 61, 101449. [Google Scholar] [CrossRef]
- Xu, X.; Li, D.D.; Zhao, M. “Made in China” matters: Integration of the global labor market and the global labor share decline. China Econ. Rev. 2018, 52, 16–29. [Google Scholar] [CrossRef]
- Slideshare.Net. 2020. BP Statistical Review of World Energy 2014: Presentation. Available online: https://www.slideshare.net/BP_plc/bp-statistical-review-of-world-energy-2014-presentation (accessed on 24 May 2020).
- Li, Z.; Song, Y.; Zhou, A.; Liu, J.; Pang, J.; Zhang, M. Study on the pollution emission efficiency of China’s provincial regions: The perspective of Environmental Kuznets curve. J. Clean. Prod. 2020, 263, 121497. [Google Scholar] [CrossRef]
- Zou, B.; Li, S.; Lin, Y.; Wang, B.; Cao, S.; Zhao, X.; Peng, F.; Qin, N.; Guo, Q.; Feng, H.; et al. Efforts in reducing air pollution exposure risk in China: State versus individuals. Environ. Int. 2020, 137, 105504. [Google Scholar] [CrossRef]
- Zhu, Y.; Wang, Z.; Yang, J.; Zhu, L. Does renewable energy technological innovation control China’s air pollution? A spatial analysis. J. Clean. Prod. 2020, 250, 119515. [Google Scholar] [CrossRef]
- Yang, X.; Hu, H.; Tan, T.; Li, J. China’s renewable energy goals by 2050. Environ. Dev. 2016, 20, 83–90. [Google Scholar] [CrossRef]
- Li, P.; Lu, Y.; Wang, J. The effects of fuel standards on air pollution: Evidence from China. J. Dev. Econ. 2020, 146, 102488. [Google Scholar] [CrossRef]
- World Population Prospects-Population Division-United Nations. Available online: https://population.un.org/wpp/Download/Standard/Population/ (accessed on 29 May 2020).
- Dobermann, T. Energy in Myanmar; International Growth Centre (IGC): Tokyo, Japan, 2016. [Google Scholar]
- International Energy Agency (IEA) via data.worldbank.org. 2020. World Development Indicators (WDI) | Data Catalog. Available online: http://data.worldbank.org/data-catalog/world-development-indicators (accessed on 29 May 2020).
- CIA, The World Factbook. Available online: https://www.cia.gov/library/publications/the-world-factbook/geos/bm.html (accessed on 22 May 2020).
- Bhagavathy, S.M.; Pillai, G.G. PV Microgrid Design for Rural Electrification. Designs 2018, 2, 33. [Google Scholar] [CrossRef]
- Castalia Strategic Advisors. Myanmar National Electrification Program (NEP) Roadmap and Investment Prospectus; Castalia Strategic Advisors: Washington, DC, USA, 2014. [Google Scholar]
- Siala, K.; Stich, J. Estimation of the PV potential in ASEAN with a high spatial and temporal resolution. Renew. Energy 2016, 88, 445–456. [Google Scholar] [CrossRef]
- Ang, B.; Goh, T. Carbon intensity of electricity in ASEAN: Drivers, performance and outlook. Energy Policy 2016, 98, 170–179. [Google Scholar] [CrossRef]
- Shi, X. The future of ASEAN energy mix: A SWOT analysis. Renew. Sustain. Energy Rev. 2016, 53, 672–680. [Google Scholar] [CrossRef]
- Wu, D.; Aldaoudeyeh, A.M.; Javadi, M.; Ma, F.; Tan, J.; Jiang, J.N. A method to identify weak points of interconnection of renewable energy resources. Int. J. Electr. Power Energy Syst. 2019, 110, 72–82. [Google Scholar] [CrossRef]
- Monteiro, V.; Pinto, J.G.; Afonso, J.L. Improved vehicle-for-grid (iV4G) mode: Novel operation mode for EVs battery chargers in smart grids. Int. J. Electr. Power Energy Syst. 2019, 110, 579–587. [Google Scholar] [CrossRef]
- Tina, G.M.; Garozzo, D.; Siano, P. Scheduling of PV inverter reactive power set-point and battery charge/discharge profile for voltage regulation in low voltage networks. Int. J. Electr. Power Energy Syst. 2019, 107, 131–139. [Google Scholar] [CrossRef]
- Tévar, G.; Gómez-Expósito, A.; Arcos-Vargas, A.; Rodríguez-Montañés, M. Influence of rooftop PV generation on net demand, losses and network congestions: A case study. Int. J. Electr. Power Energy Syst. 2019, 106, 68–86. [Google Scholar] [CrossRef]
- Foster, J.; Liu, X.; McLoone, S. Load forecasting techniques for power systems with high levels of unmetered renewable generation: A comparative study. IFAC Pap. 2018, 51, 109–114. [Google Scholar] [CrossRef]
- Hippert, H.; Pedreira, C.E.; Souza, R. Neural networks for short-term load forecasting: A review and evaluation. IEEE Trans. Power Syst. 2001, 16, 44–55. [Google Scholar] [CrossRef]
- Xia, C.; Wang, J.; Mcmenemy, K. Short, medium and long term load forecasting model and virtual load forecaster based on radial basis function neural networks. Int. J. Electr. Power Energy Syst. 2010, 32, 743–750. [Google Scholar] [CrossRef]
- Pillai, G.G.; Naser, H.A.Y. Techno-economic potential of largescale photovoltaics in Bahrain. Sustain. Energy Technol. Assess. 2018, 27, 40–45. [Google Scholar] [CrossRef]
- Molin, A.; Schneider, S.; Rohdin, P.; Moshfegh, B. Assessing a regional building applied PV potential – Spatial and dynamic analysis of supply and load matching. Renew. Energy 2016, 91, 261–274. [Google Scholar] [CrossRef]
- Sørnes, K.; Fredriksen, E.; Tunheim, K.; Sartori, I. Analysis of the impact resolution has on load matching in the Norwegian context. Energy Procedia 2017, 132, 610–615. [Google Scholar] [CrossRef]
- Lopes, R.A.; Martins, J.; Aelenei, D.; Lima, C.P. A cooperative net zero energy community to improve load matching. Renew. Energy 2016, 93, 1–13. [Google Scholar] [CrossRef]
- Michael, G. Update on Edition 2 of IEC 61724: PV System Performance Monitoring. Available online: https://www.nrel.gov/pv/assets/pdfs/2014_pvmrw_84_gostein.pdf (accessed on 20 May 2020).
- Mararakanye, N.; Bekker, B. Renewable energy integration impacts within the context of generator type, penetration level and grid characteristics. Renew. Sustain. Energy Rev. 2019, 108, 441–451. [Google Scholar] [CrossRef]
- Graabak, I.; Korpås, M.; Jaehnert, S.; Belsnes, M. Balancing future variable wind and solar power production in Central-West Europe with Norwegian hydropower. Energy 2019, 168, 870–882. [Google Scholar] [CrossRef]
- Allison, M.; Akakabota, E.; Pillai, G. Future load profiles under scenarios of increasing renewable generation and electric transport. In Proceedings of the 2018 5th International Conference on Renewable Energy: Generation and Applications (ICREGA), Los Alamitos, CA, USA, 25 February 2018; pp. 296–300. [Google Scholar]
- Zhang, G.; Patuwo, B.E.; Hu, M.Y. Forecasting with artificial neural networks: The state of the art. Int. J. Forecast. 1998, 14, 35–62. [Google Scholar] [CrossRef]
- Nespoli, A.; Ogliari, E.; Dolara, A.; Grimaccia, F.; Leva, S.; Mussetta, M. Validation of ANN Training Approaches for Day-Ahead Photovoltaic Forecasts. In Proceedings of the 2018 International Joint Conference on Neural Networks (IJCNN), Los Alamitos, CA, USA, 8–13 July 2018; pp. 1–6. [Google Scholar]
- Toghraie, D.; Sina, N.; Jolfaei, N.A.; Hajian, M.; Afrand, M. Designing an Artificial Neural Network (ANN) to predict the viscosity of Silver/Ethylene glycol nanofluid at different temperatures and volume fraction of nanoparticles. Phys. A Stat. Mech. Its Appl. 2019, 534, 122142. [Google Scholar] [CrossRef]
- Tran, V.-L.; Thai, D.-K.; Kim, S.-E. Application of ANN in predicting ACC of SCFST column. Compos. Struct. 2019, 228, 111332. [Google Scholar] [CrossRef]
- Li, F.; Wang, W.; Xu, J.; Yi, J.; Wang, Q. Comparative study on vulnerability assessment for urban buried gas pipeline network based on SVM and ANN methods. Process. Saf. Environ. Prot. 2019, 122, 23–32. [Google Scholar] [CrossRef]
- Souza, P.; Dotto, G.L.; Salau, N.P.G. Artificial neural network (ANN) and adaptive neuro-fuzzy interference system (ANFIS) modelling for nickel adsorption onto agro-wastes and commercial activated carbon. J. Environ. Chem. Eng. 2018, 6, 7152–7160. [Google Scholar] [CrossRef]
- Motahar, S. Experimental study and ANN-based prediction of melting heat transfer in a uniform heat flux PCM enclosure. J. Energy Storage 2020, 30, 101535. [Google Scholar] [CrossRef]
- Notton, G.; Voyant, C.; Fouilloy, A.; Duchaud, J.L.; Nivet, M.L. Some Applications of ANN to Solar Radiation Estimation and Forecasting for Energy Applications. Appl. Sci. 2019, 9, 209. [Google Scholar] [CrossRef]

















| Year | Africa | Asia Pacific | Commonwealth of Independent States | Europe | Middle East | North America | South and Central America |
|---|---|---|---|---|---|---|---|
| 1965 | 1.65 | 11.02 | 16.02 | 28.58 | 1.3 | 37.55 | 2.97 |
| 2000 | 2.92 | 28.59 | 8.04 | 22.1 | 4.41 | 28.83 | 5.1 |
| 2018 | 3.33 | 43.17 | 6.71 | 14.79 | 6.51 | 20.43 | 5.06 |
| Rank | Country | 2020 Population (Millions) | Energy Consumption (kWh Per Capita) |
|---|---|---|---|
| 1 | Iceland | 0.34 | 53,832 |
| 2 | Norway | 5.42 | 23,000 |
| 3 | Bahrain | 1.7 | 19,597 |
| 4 | Kuwait | 4.27 | 15,591 |
| 5 | Canada | 37.74 | 15,588 |
| 6 | Finland | 5.54 | 15,250 |
| 7 | Qatar | 2.88 | 14,782 |
| 8 | Luxembourg | 0.63 | 13,915 |
| 9 | Sweden | 10.01 | 13,480 |
| 10 | United States | 330 | 12,994 |
| Season | Avg. Min. Temperature(°C) | Avg. Max. Temperature (°C) | Relative Humidity (%) | Sunlight Hours |
|---|---|---|---|---|
| Cool | 19.8 | 32 | 66 | 11.4 |
| Hot | 23.7 | 35 | 71 | 12.2 |
| Rainy | 24 | 29.8 | 85.8 | 12.5 |
| Location | Latitude | 16.8° N |
| Longitude | 96.1° E | |
| Altitude | 4 m | |
| Summary | Module Type | Generic 250W 25V 60 cell Si-poly |
| Number of Modules | 4000 | |
| Module Area | 6508 m2 | |
| Array Design | 250 strings of 16 modules | |
| Inverter Type | generic 500kW 320–700V LF Tr 50 Hz | |
| No of Inverters | 2 | |
| Optimisation | Plane Tilt | 24° |
| Azimuth | 0° |
| Month | Season | Energy Injected into Grid |
|---|---|---|
| (kWh/day) | ||
| January | Cool | 5551 |
| February | Cool | 5876 |
| March | Hot | 5648 |
| April | Hot | 5352 |
| May | Hot | 3646 |
| June | Rainy | 2974 |
| July | Rainy | 3017 |
| August | Rainy | 3100 |
| September | Rainy | 3545 |
| October | Rainy | 4534 |
| November | Cool | 5207 |
| December | Cool | 5372 |
| Algorithm | Performance | Regression | Overall | |||||
|---|---|---|---|---|---|---|---|---|
| Best | Worst | Avg. | Best | Worst | Avg. | Score | Rank | |
| Run | Run | Run | Run | |||||
| Trainlm | 1 | 3 | 2 | 2 | 1 | 2 | 11 | 1 |
| Trainbr | 2 | 7 | 1 | 1 | 2 | 1 | 14 | 2 |
| Trainbfg | 3 | 2 | 3 | 3 | 3 | 3 | 17 | 3 |
| Trainrp | 6 | 1 | 4 | 4 | 11 | 4 | 30 | 4 |
| Traincgb | 8 | 4 | 6 | 6 | 4 | 5 | 33 | 5 |
| Trainscg | 7 | 5 | 5 | 5 | 8 | 7 | 37 | 6 |
| Traincgf | 13 | 12 | 8 | 8 | 6 | 6 | 53 | 7 |
| Traincgp | 12 | 13 | 7 | 7 | 5 | 9 | 53 | 8 |
| Trainoss | 11 | 11 | 10 | 10 | 7 | 10 | 59 | 9 |
| Traingdx | 10 | 9 | 11 | 11 | 10 | 11 | 62 | 10 |
| Traingda | 5 | 8 | 13 | 13 | 12 | 12 | 63 | 11 |
| Traingd | 4 | 10 | 12 | 12 | 13 | 13 | 64 | 12 |
| Trainr | 15 | 15 | 9 | 9 | 9 | 8 | 65 | 13 |
| Trainb | 9 | 6 | 15 | 15 | 15 | 15 | 75 | 14 |
| Trains | 14 | 14 | 14 | 14 | 14 | 14 | 84 | 15 |
| Traingdm | 9 | 16 | 16 | 16 | 16 | 16 | 89 | 16 |
© 2020 by the authors. Licensee MDPI, Basel, Switzerland. This article is an open access article distributed under the terms and conditions of the Creative Commons Attribution (CC BY) license (http://creativecommons.org/licenses/by/4.0/).
Share and Cite
Allison, M.; Pillai, G. Planning the Future Electricity Mix for Countries in the Global South: Renewable Energy Potentials and Designing the Use of Artificial Neural Networks to Investigate Their Use Cases. Designs 2020, 4, 20. https://doi.org/10.3390/designs4030020
Allison M, Pillai G. Planning the Future Electricity Mix for Countries in the Global South: Renewable Energy Potentials and Designing the Use of Artificial Neural Networks to Investigate Their Use Cases. Designs. 2020; 4(3):20. https://doi.org/10.3390/designs4030020
Chicago/Turabian StyleAllison, Michael, and Gobind Pillai. 2020. "Planning the Future Electricity Mix for Countries in the Global South: Renewable Energy Potentials and Designing the Use of Artificial Neural Networks to Investigate Their Use Cases" Designs 4, no. 3: 20. https://doi.org/10.3390/designs4030020
APA StyleAllison, M., & Pillai, G. (2020). Planning the Future Electricity Mix for Countries in the Global South: Renewable Energy Potentials and Designing the Use of Artificial Neural Networks to Investigate Their Use Cases. Designs, 4(3), 20. https://doi.org/10.3390/designs4030020

