Transition Edge Sensors: Physics and Applications
Abstract
1. Introduction
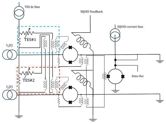
2. Superconductivity
2.1. Phenomenology
2.2. Brief Introduction to BCS Theory
2.3. Engineering Artificial Superconductors by Proximity Effect
- The thickness of the superconductor thin film () is lower than its superconducting coherence length (typical distance between the two paired electrons [10]): ;
- The thickness of the normal metal layer () is smaller than its coherence length: ;
- The thickness of the bilayer () is less than its effective coherence length () (with being the effective bilayer superconducting energy gap).
2.4. Thermal Properties
Andreev Mirrors
3. Physics of Transition Edge Sensors
- in case is a constant
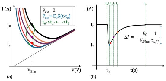
- with with the obvious meaning of the symbols.In particular, an instantaneous deposit of energy results in an instantaneous increase in temperature by with an exponential decay with time constant .
3.1. Negative Electro-Thermal Feedback
3.2. Bolometric Operation
3.3. Calorimetric Operation
- 1.
- For slow-varying signals ( ) and in a strong electro-thermal feedback () the responsivity of the detector only depends on the bias voltagewhich is consistent with what we discussed in Section 3.2 where we addressed the bolometeric operation of a TES.
- 2.
- The current response of the system to an instantaneous delta-like deposit of energy can be calculated through the 1-pole transfer function aswhich in a strong electro-thermal feedback () can be further simplified as:
3.4. Inductive Bias
3.5. TES Examples
3.6. SQUID Amplification
3.6.1. DC-SQUID
3.6.2. SQUID Array Amplifiers
3.7. Multiplexing
- 1.
- Bandwidth limitation is essential in order to prevent any degradation of the signal due to either out-of-band detector noise aliasing into the signal band or appearing as excess cross-talk.
- 2.
- Encoding or Modulation is the step whereby the signals from different pixels are encoded by multiplying them by orthonormal functions.
- 3.
- Summation of the encoded signals into one time-ordered data stream.
- 4.
- Decoding or De-modulation is achieved through knowing the encoding function and applying a decoding algorithm.
3.7.1. Time Division Multiplexing
3.7.2. Frequency Division Multiplexing
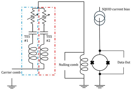
3.7.3. Code Division Multiplexing
CDM with Flux Summation
CDM with Current Steering
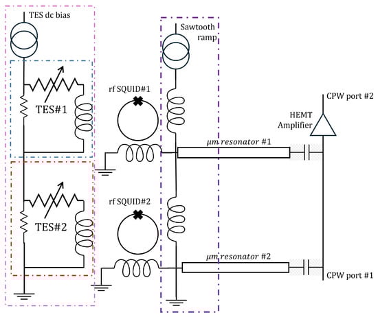
3.7.4. Microwave Multiplexing (μ-MUX)
3.7.5. Comparison
3.8. Noise Sources
3.8.1. Thermodynamic Fluctuation Noise
3.8.2. Johnson Noise
3.8.3. Readout Noise
3.8.4. Photon Noise
3.8.5. Excess Noise
- Flux Flow Noise is due to trapped magnetic field lines that create a vortex in the superconductor. A vortex is free to move on the surface of the superconductor and while doing so, it generates a voltage drop. The noise term arising from flux flow can be written as where is the magnetic flux quantum, I is the current flowing through the TES and ; the latter represents the voltage above which the noise saturates (), whereas the former is only a coefficient with units of Ohms.
- Internal Thermal Fluctuation Noise arises from the finite thermal conductance in the TES film. Different segments of the film may exhibit a different temperature simply because of geometrical and physical properties of the TES and the point where the TES is struck. These thermal fluctuations can lead to an extra noise component. Accounting for internal thermal fluctuations, noise allows one to scale the simple one-conductance approximation of a TES to a more realistic description of the detector.
3.8.6. Noise Comparison Between Different Multiplexing Schemes
- Time Division Multiplexing: In TDM, the encoding occurs through a modulation of the signal with a boxcar that represents the switching between different TES channels. Each pixel is read out for a ‘time-frame’ which has a rate of , where N is the multiplexing factor and is the time span for which the multiplexer dwells on one pixel [38].The noise components with a frequency above the Nyquist frequency associated with the frame rate is embedded in the signal. Any noise above the boxcar Nyquist frequency is aliased and averages out . The NEP of the SQUID is thus increased by a factor N and therefore the gain of the SQUID needs to be tuned to be N times larger than that of a non-multiplexed SQUID in order to retain the same SNR [38].
- Frequency Division Multiplexing: In an FDM scheme, two phenomena can occur: (i) noise sources can modulate the amplitude of the carrier tones and (ii) noise leakage in the band of the carrier tones. Category (i) includes photon noise and thermal fluctuation noise. These sources are accounted in an analogous fashion to a single TES biased in DC. Category (ii) includes Johnson noises and readout noises. The current signal that these sources contributes must be multiplied by a factor as shown by Dobbs et al. [81] in order to take into account the AC bias of the TES. Similarly, the responsivity of the detector also includes a factor (Equation (31)) which leaves the NEP unchanged. Furthermore, Lueker et al. [82] found that the effects of NETF on Johnson noise sources when the TES is DC biased (Equations (41) and (42)) also apply when the TES AC was biased (besides from the aforementioned factor).
- Code Division Multiplexing: In a CDM scheme, the TESs are all effectively Frequency Domain Multiplexed, therefore the same consideration apply except their outputs are split and sent to the input coils of several SQUIDs with different polarities.
3.9. Cross-Talk
4. Applications in Astronomy and Astrophysics
4.1. X-Ray Astronomy
4.1.1. ESTREMO/WFXRT
4.1.2. Athena X-IFU
4.1.3. Lynx X-Ray Observatory
4.2. Infrared Astronomy
4.2.1. Origins Space Telescope
4.2.2. SPICA-SAFARI
4.3. Millimetre and Sub-Millimetre Astronomy
4.3.1. SCUBA-2
4.3.2. GISMO
4.4. Cosmic Microwave Background
4.4.1. CLOVER
4.4.2. Atacama Cosmology Telescope
4.4.3. ABS
4.4.4. BICEP
4.4.5. CLASS
4.4.6. SPT
4.4.7. POLARBEAR
4.4.8. QUBIC
4.4.9. AliCPT
4.4.10. Simons Observatory
4.4.11. CMB-S4
4.4.12. EBEX
4.4.13. SPIDER
4.4.14. LSPE
4.4.15. LiteBIRD
5. Applications in Nuclear, Particle and Astroparticle Physics
5.1. Electron Capture Decay
5.1.1. HOLMES
5.1.2. NuMECS
5.2. Rare and Double- Decays
5.2.1. CUPID
5.2.2. ACCESS Project
5.3. Coherent Elastic Neutrino-Nucleus Scattering
5.3.1. NUCLEUS
5.3.2. MInER
5.3.3. CRAB
5.3.4. RES-NOVA
5.3.5. Ricochet
5.4. Dark Matter and Axions
5.4.1. CRESST
5.4.2. SuperCDMS
5.4.3. ALPS II
5.4.4. EDELWEISS
5.4.5. STAX
5.4.6. COSINUS
5.4.7. BabyIAXO
5.4.8. TESSERACT
6. Biophysics and Medical Imaging with Transition Edge Sensors
7. TES for Quantum Applications
7.1. Quantum Optics and Quantum Communication
7.2. Quantum Computing
8. TES as Detectors for X-Ray Spectroscopy and Imaging
8.1. X-Ray Spectroscopy at Beam-Line Facilities
8.2. X-Ray Spectroscopy for Exotic Atoms
8.3. Nanoscale X-Ray Tomography of Integrated Circuits
8.4. Nuclear Safety
9. Comparison with Other Superconducting Detectors
9.1. Microwave Kinetic Inductance Detectors
9.2. Superconducting Nanowire Single Photon Detectors
Author Contributions
Funding
Acknowledgments
Conflicts of Interest
Abbreviations
| ABS | Atacama B-mode Search |
| ACT | Atacama Cosmology Telescope |
| AliCPT | Ali CMB Polarization Telescope |
| ALMA | Atacama Large Millimeter/submillimeter Array |
| ALPS II | Any Light Particle Search II |
| ASI | Agenzia Spaziale Italiana |
| Athena | Advanced Telescope for High-ENergy Astrophysics |
| BBO | Beta Barium Borate |
| BCS | Bardeen Cooper Schreifer |
| BICEP | Background Imaging of Cosmic Extragalactic Polarization |
| CCD | Charge Coupled Device |
| CDM | Code Division Multiplexing |
| CENS | Coherent Elastic Neutrino Nucleus Scattering |
| CLASS | Cosmology Large Angular Scale Surveyor |
| CLSM | Confocal Laser Scanning Microscope |
| CMB | Cosmic Microwave Background |
| CMB-S4 | Cosmic Microwave Background - Stage 4 |
| CMOS | Complimentary Metal-Oxide-Semiconductor |
| CSS | Coherent State Superposition |
| CPW | Coplanar Waveguide |
| CRESST | Cryogenic Rare Event Search using Superconducting Thermometers |
| CUPID | CUORE Upgrade with Particle IDentification |
| DAC | Digital-to-Analog Converter |
| DM | Dark Matter |
| EBEX | E and B EXperiment |
| EBIT | Electron Beam Ion Trap |
| EC | Electron Capture |
| ESA | European Space Agency |
| FIP | Far-Infrared Polarimeter |
| FoV | Field of View |
| FDM | Frequency Division Multiplexing |
| GISMO | Goddard IRAM Superconducting Millimeter Observer |
| HEMT | High Electron Mobility Transistor |
| HeRALD | Helium Roton Apparatus for Light Dark matter |
| HIXI | High Definition X-ray Imager |
| HOM | Hong-Ou-Mandel |
| HPGe | High Purity germanium |
| IAEA | International Atomic Energy Agency |
| IC | Integrated Circuits |
| INFN | Istituto Nazionale Fisica Nucleare |
| ISTED | Inductive Superconducting Transition Edge Sensor |
| JPARC | Japan Proton Accelerator Research Complex |
| JWST | James Webb Space Telescope |
| LANL | Los Alamos National Laboratory |
| LAT | Large Aperture Telescope |
| LCLS | Linac Coherent Light Source |
| LFT | Low Frequency Telescope |
| LiteBIRD | Lite (Light) satellite for the study of B-mode polarization and Inflation from cosmic background Radiation Detection |
| LSPE | Large-Scale Polarization Explorer |
| LSW | Light Shining through a Wall |
| LXM | Lynx X-ray Microcalorimeter |
| μ-MUX | Microwave Multiplexing |
| MBAC | Millimeter Bolometer Array Camera |
| MHFT | Medium and High Frequency Telescope |
| MINT | Microscope for Integrated circuit NanoTomography |
| MISC-T | Mid-Infrared Spectrometer Camera Transit |
| MKID | Microwave Kinetic Inductance Detector |
| NDA | Non-Destructive Assay |
| NEP | Noise Equivalent Power |
| NETF | Negative electro-thermal Feedback |
| NETS | NIST EBIT TES Spectrometer |
| NIST | National Institute of Standards and Technology |
| NSENSE | Non-destructive Statistical Estimation of Nanoscale Structures and Electronics |
| NTD | Neutron Transmutation Doped |
| OMT | Ortho-Mode Transducer |
| OSS | Origins Survey Spectrometer |
| PIXE | Particle-Induced X-ray Emission |
| PMT | Photo-multiplier Tube |
| POLARBEAR | POLARization of the Background Radiation |
| PSD | Power Spectral Density |
| PSI | Paul Scherrer Institut |
| QKD | Quantum Key Distribution |
| QUBIC | Q and U Bolometric Interferometer for Cosmology |
| RIXS | Resonant Inelastic X-ray Scattering |
| SAT | Small Aperture Telescope |
| SCUBA-2 | Submillimetre Common-User Bolometer Array 2 |
| SDD | Silicon Drift Detector |
| SEM | Scanning Electron Microscope |
| SLEDGEHAMMER | Spectrometer to Leverage Extensive Development of Gamma-ray TESs for Huge Arrays using Microwave Multiplexed Enabled Readout |
| SNLS | Sinchrotron National Light Source |
| SNSPD | Superconducting Nanowire Single Photon Detector |
| SNR | Signal-to-Noise Ratio |
| SPDT | Single Pole Double Throw |
| SOFIA | Spectromenter Optimized for Facility Integrated Applications |
| SPICA | Space Infrared Telescope for Cosmology and Astrophysics |
| SPICE | Sub-eV Polar Interactions Cryogenic Experiment |
| SPT | South Pole Telescope |
| SPTPol | South Pole Telescope Polarimeter |
| SQUID | Superconducting QUantum Interference Device |
| STEM | Scanning Transmission Electron Microscope |
| STFC | (UK) Science and Technology Facilities Council |
| STRIP | Survey TeneRIfe Polarimeter |
| SWIPE | Short Wavelength Instrument for the Polarization Explorer |
| TDM | Time Division Multiplexing |
| TES | Transition Edge Sensor |
| TOD | Time-Ordered Data |
| TOMCAT | Tomographic Circuit Analysis Tool |
| WFI | Wide Field Instrument |
| WHIM | Warm-Hot Interstellar Medium |
| WIMP | Weakly Interacting Massive Particle |
| X-IFU | X-ray Integral Field Unit |
| XANES | X-ray Absorption Near-Edge Structure |
| XAS | X-ray Absorption Spectroscopy |
| XES | X-ray Emission Spectroscopy |
| XGS | X-ray Grating Spectrometer |
References
- Enss, C.E. Cryogenic Particle Detection; Springer: Berlin/Heidelberger, Germany, 2005; Volume 99. [Google Scholar]
- Enss, C.; Mccammon, D. Physical principles of low temperature detectors: Ultimate performance limits and current detector capabilities. J. Low Temp. Phys. 2008, 151, 5–24. [Google Scholar] [CrossRef]
- Gottardi, L.; Nagayashi, K. A review of X-ray microcalorimeters based on superconducting Transition Edge Sensors for astrophysics and particle physics. Appl. Sci. 2021, 11, 3793. [Google Scholar] [CrossRef]
- Nucciotti, A. The use of low temperature detectors for direct measurements of the mass of the electron neutrino. Adv. High Energy Phys. 2016, 2016, 9153024. [Google Scholar] [CrossRef]
- Pirro, S.; Mauskopf, P. Advances in bolometer technology for fundamental physics. Annu. Rev. Nucl. Part. Sci. 2017, 67, 161–181. [Google Scholar] [CrossRef]
- Poda, D.; Giuliani, A. Low background techniques in bolometers for double-beta decay search. Int. J. Mod. Phys. A 2017, 32, 1743012. [Google Scholar] [CrossRef]
- Poda, D. Scintillation in low-temperature particle detectors. Physics 2021, 3, 473–535. [Google Scholar] [CrossRef]
- Koehler, K.E. Low temperature microcalorimeters for decay energy spectroscopy. Appl. Sci. 2021, 11, 4044. [Google Scholar] [CrossRef]
- Ullom, J.N.; Bennett, D.A. Review of superconducting transition-edge sensors for X-ray and gamma-ray spectroscopy. Supercond. Sci. Technol. 2015, 28, 084003. [Google Scholar] [CrossRef]
- Tinkham, M. Introduction to Superconductivity; Dover Publications: Mineola, NY, USA, 2004. [Google Scholar]
- Meissner, W.; Ochsenfeld, R. Ein neuer Effekt bei Eintritt der Supraleitfähigkeit. Naturwissenschaften 1933, 21, 787–788. [Google Scholar] [CrossRef]
- London, F. On the Problem of the Molecular Theory of Superconductivity. Phys. Rev. 1948, 74, 562–573. [Google Scholar] [CrossRef]
- Doll, R.; Näbauer, M. Experimental Proof of Magnetic Flux Quantization in a Superconducting Ring. Phys. Rev. Lett. 1961, 7, 51–52. [Google Scholar] [CrossRef]
- Deaver, B.S.; Fairbank, W.M. Experimental Evidence for Quantized Flux in Superconducting Cylinders. Phys. Rev. Lett. 1961, 7, 43–46. [Google Scholar] [CrossRef]
- Schrieffer, J. Theory of Superconductivity; Advanced Books Classics; Avalon Publishing: London, UK, 1999. [Google Scholar]
- Keesom, W.; Kok, J. Measurements of the specific heat of thallium at liquid helium temperatures. Physica 1934, 1, 175–181. [Google Scholar] [CrossRef]
- Giaever, I. Electron Tunneling Between Two Superconductors. Phys. Rev. Lett. 1960, 5, 464–466. [Google Scholar] [CrossRef]
- Biondi, M.A.; Garfunkel, M.P. Millimeter Wave Absorption in Superconducting Aluminum. I. Temperature Dependence of the Energy Gap. Phys. Rev. 1959, 116, 853–861. [Google Scholar] [CrossRef]
- Glover, R.E.; Tinkham, M. Conductivity of Superconducting Films for Photon Energies between 0.3 and 40kTc. Phys. Rev. 1957, 108, 243–256. [Google Scholar] [CrossRef]
- Bardeen, J.; Cooper, L.N.; Schrieffer, J.R. Microscopic Theory of Superconductivity. Phys. Rev. 1957, 106, 162–164. [Google Scholar] [CrossRef]
- Cooper, L.N. Bound Electron Pairs in a Degenerate Fermi Gas. Phys. Rev. 1956, 104, 1189–1190. [Google Scholar] [CrossRef]
- De Gennes, P.G. Superconductivity of Metals and Alloys; Advanced Book Classics; Perseus: Cambridge, MA, USA, 1999. [Google Scholar]
- Usadel, K.D. Generalized Diffusion Equation for Superconducting Alloys. Phys. Rev. Lett. 1970, 25, 507–509. [Google Scholar] [CrossRef]
- Anderson, P.W. Theory of dirty superconductors. J. Phys. Chem. Solids 1959, 11, 26–30. [Google Scholar] [CrossRef]
- Fominov, Y.V.; Feigel’man, M. Superconductive properties of thin dirty superconductor–normal-metal bilayers. Phys. Rev. B 2001, 63, 094518. [Google Scholar] [CrossRef]
- Brammertz, G.; Golubov, A.A.; Verhoeve, P.; den Hartog, R.; Peacock, A.; Rogalla, H. Critical temperature of superconducting bilayers: Theory and experiment. Appl. Phys. Lett. 2002, 80, 2955–2957. [Google Scholar] [CrossRef]
- Cooper, L.N. Superconductivity in the Neighborhood of Metallic Contacts. Phys. Rev. Lett. 1961, 6, 689–690. [Google Scholar] [CrossRef]
- Martinis, J.M.; Hilton, G.; Irwin, K.; Wollman, D. Calculation of TC in a normal-superconductor bilayer using the microscopic-based Usadel theory. Nucl. Instrum. Methods Phys. Res. Sect. A Accel. Spectrom. Detect. Assoc. Equip. 2000, 444, 23–27. [Google Scholar] [CrossRef]
- Giazotto, F.; Heikkilä, T.T.; Luukanen, A.; Savin, A.M.; Pekola, J.P. Opportunities for mesoscopics in thermometry and refrigeration: Physics and applications. Rev. Mod. Phys. 2006, 78, 217–274. [Google Scholar] [CrossRef]
- Pekola, J.P.; Heikkilä, T.T.; Savin, A.M.; Flyktman, J.T.; Giazotto, F.; Hekking, F.W.J. Limitations in Cooling Electrons using Normal-Metal-Superconductor Tunnel Junctions. Phys. Rev. Lett. 2004, 92, 056804. [Google Scholar] [CrossRef]
- Bardeen, J.; Rickayzen, G.; Tewordt, L. Theory of the Thermal Conductivity of Superconductors. Phys. Rev. 1959, 113, 982–994. [Google Scholar] [CrossRef]
- Pekola, J.P.; Karimi, B. Colloquium: Quantum heat transport in condensed matter systems. Rev. Mod. Phys. 2021, 93, 041001. [Google Scholar] [CrossRef]
- Bergeret, F.S.; Silaev, M.; Virtanen, P.; Heikkilä, T.T. Colloquium: Nonequilibrium effects in superconductors with a spin-splitting field. Rev. Mod. Phys. 2018, 90, 041001. [Google Scholar] [CrossRef]
- Andreev, A.F. The Thermal Conductivity of the Intermediate State in Superconductors. JETP 1964, 19, 12284. [Google Scholar]
- Paolucci, F.; Buccheri, V.; Germanese, G.; Ligato, N.; Paoletti, R.; Signorelli, G.; Bitossi, M.; Spagnolo, P.; Falferi, P.; Rajteri, M.; et al. Development of highly sensitive nanoscale Transition Edge Sensors for gigahertz astronomy and dark matter search. J. Appl. Phys. 2020, 128, 194502. [Google Scholar] [CrossRef]
- Andrews, D.H.; Brucksch, W.F.J.; Ziegler, W.T.; Blanchard, E.R. Attenuated Superconductors I. For Measuring Infra-Red Radiation. Rev. Sci. Instrum. 1942, 13, 281–292. [Google Scholar] [CrossRef]
- Irwin, K.D. An application of electrothermal feedback for high resolution cryogenic particle detection. Appl. Phys. Lett. 1995, 66, 1998–2000. [Google Scholar] [CrossRef]
- Irwin, K.D.; Hilton, G.C. Transition-edge sensors. In Cryogenic Particle Detection; Springer: Berlin/Heidelberg, Germany, 2005; pp. 63–150. [Google Scholar]
- McMahon, J.; Beall, J.; Becker, D.; Cho, H.; Datta, R.; Fox, A.; Halverson, N.; Hubmayr, J.; Irwin, K.; Nibarger, J.; et al. Multi-chroic feed-horn coupled TES polarimeters. J. Low Temp. Phys. 2012, 167, 879–884. [Google Scholar] [CrossRef][Green Version]
- Likharev, K.K. Superconducting weak links. Rev. Mod. Phys. 1979, 51, 101–159. [Google Scholar] [CrossRef]
- Pleikies, J.; Usenko, O.; Kuit, K.; Flokstra, J.; De Waard, A.; Frossati, G. SQUID developments for the Gravitational Wave antenna MiniGRAIL. IEEE Trans. Appl. Supercond. 2007, 17, 764–767. [Google Scholar] [CrossRef]
- Ketchen, M.B.; Kopley, T.; Ling, H. Miniature SQUID susceptometer. Appl. Phys. Lett. 1984, 44, 1008–1010. [Google Scholar] [CrossRef]
- Wikswo, J.P. SQUID magnetometers for biomagnetism and nondestructive testing: Important questions and initial answers. IEEE Trans. Appl. Supercond. 1995, 5, 74–120. [Google Scholar] [CrossRef]
- Jenks, W.; Sadeghi, S.; Wikswo, J.P., Jr. SQUIDs for nondestructive evaluation. J. Phys. D Appl. Phys. 1997, 30, 293. [Google Scholar] [CrossRef]
- Clarke, J.; Hatridge, M.; Mößle, M. SQUID-detected magnetic resonance imaging in microtesla fields. Annu. Rev. Biomed. Eng. 2007, 9, 389–413. [Google Scholar] [CrossRef] [PubMed]
- Mück, M.; McDermott, R. Radio-frequency amplifiers based on dc SQUIDs. Supercond. Sci. Technol. 2010, 23, 093001. [Google Scholar] [CrossRef]
- Tanaka, H.; Sekine, Y.; Saito, S.; Takayanagi, H. DC-SQUID readout for qubit. Phys. C Supercond. 2002, 368, 300–304. [Google Scholar] [CrossRef]
- Irwin, K.D.; Huber, M. SQUID operational amplifier. IEEE Trans. Appl. Supercond. 2001, 11, 1265–1270. [Google Scholar] [CrossRef]
- Tsang, W.T.; Van Duzer, T. Dc analysis of parallel arrays of two and three Josephson junctions. J. Appl. Phys. 1975, 46, 4573–4580. [Google Scholar] [CrossRef]
- Huber, M.E.; Neil, P.A.; Benson, R.G.; Burns, D.A.; Corey, A.; Flynn, C.S.; Kitaygorodskaya, Y.; Massihzadeh, O.; Martinis, J.M.; Hilton, G. DC SQUID series array amplifiers with 120 MHz bandwidth (corrected). IEEE Trans. Appl. Supercond. 2001, 11, 4048–4053. [Google Scholar] [CrossRef]
- Labarias, M.A.G.; Müller, K.H.; Mitchell, E.E. The effect of bias current configuration on the performance of SQUID arrays. Supercond. Sci. Technol. 2023, 36, 115016. [Google Scholar] [CrossRef]
- Mukhanov, O.; Prokopenko, G.; Romanofsky, R. Quantum Sensitivity: Superconducting Quantum Interference Filter-Based Microwave Receivers. IEEE Microw. Mag. 2014, 15, 57–65. [Google Scholar] [CrossRef]
- Welty, R.P.; Martinis, J.M. Two-stage integrated SQUID amplifier with series array output. IEEE Trans. Appl. Supercond. 1993, 3, 2605–2608. [Google Scholar] [CrossRef]
- Kiviranta, M. Two-stage SQUID amplifier with bias current re-use. arXiv 2020, arXiv:2012.15362. [Google Scholar]
- Drung, D.; Hinnrichs, C.; Barthelmess, H.J. Low-noise ultra-high-speed dc SQUID readout electronics. Supercond. Sci. Technol. 2006, 19, S235. [Google Scholar] [CrossRef]
- Cantor, R.; Lee, L.P.; Matlashov, A.; Vinetskiy, V. A low-noise, two-stage DC SQUID amplifier with high bandwidth and dynamic range. IEEE Trans. Appl. Supercond. 1997, 7, 3033–3036. [Google Scholar] [CrossRef]
- Kiviranta, M. Low-dissipating push-pull SQUID amplifier for TES detector readout. arXiv 2018, arXiv:1810.04706. [Google Scholar]
- Uhlig, K. Cryogen-free dilution refrigerator with separate 1K cooling circuit. AIP Conf. Proc. 2012, 1434, 1823–1829. [Google Scholar] [CrossRef]
- Callahan, J.; Mathes, R.; Kahn, A. Time-Division Multiplex in Radiotelegraphic Practice. Proc. Inst. Radio Eng. 1938, 26, 55–75. [Google Scholar] [CrossRef]
- Battistelli, E.S.; Amiri, M.; Burger, B.; Halpern, M.; Knotek, S.; Ellis, M.; Gao, X.; Kelly, D.; Macintosh, M.; Irwin, K.; et al. Functional description of read out electronics for time-domain multiplexed bolometers for millimeter and sub-millimeter astronomy. J. Low Temp. Phys. 2008, 151, 908–914. [Google Scholar] [CrossRef]
- Wu, X.; Yu, Q.; He, Y.; Liu, J.; Chen, W. Multiplexing technology based on SQUID for readout of superconducting transition-edge sensor arrays. Chin. Phys. B 2022, 31, 108501. [Google Scholar] [CrossRef]
- Niemack, M.D.; Beyer, J.; Cho, H.; Doriese, W.; Hilton, G.; Irwin, K.; Reintsema, C.D.; Schmidt, D.R.; Ullom, J.N.; Vale, L.R. Code-division SQUID multiplexing. Appl. Phys. Lett. 2010, 96, 163509. [Google Scholar] [CrossRef]
- Doriese, W.; Beall, J.; Duncan, W.; Ferreira, L.; Hilton, G.; Irwin, K.; Reintsema, C.; Ullom, J.; Vale, L.; Xu, Y. Progress toward kilopixel arrays: 3.8 eV microcalorimeter resolution in 8-channel SQUID multiplexer. Nucl. Instrum. Methods Phys. Res. Sect. A Accel. Spectrom. Detect. Assoc. Equip. 2006, 559, 808–810. [Google Scholar] [CrossRef]
- Dreyer, J.G.; Arnold, K.; Lanting, T.M.; Dobbs, M.A.; Friedrich, S.; Lee, A.T.; Spieler, H.G. Frequency-Domain Multiplexed Readout for Superconducting Gamma-Ray Detectors. IEEE Trans. Appl. Supercond. 2007, 17, 633–636. [Google Scholar] [CrossRef]
- Irwin, K.; Niemack, M.; Beyer, J.; Cho, H.; Doriese, W.; Hilton, G.; Reintsema, C.; Schmidt, D.; Ullom, J.; Vale, L. Code-division multiplexing of superconducting transition-edge sensor arrays. Supercond. Sci. Technol. 2010, 23, 034004. [Google Scholar] [CrossRef]
- Irwin, K.D.; Cho, H.M.; Doriese, W.B.; Fowler, J.W.; Hilton, G.C.; Niemack, M.D.; Reintsema, C.D.; Schmidt, D.R.; Ullom, J.N.; Vale, L.R. Advanced code-division multiplexers for superconducting detector arrays. J. Low Temp. Phys. 2012, 167, 588–594. [Google Scholar] [CrossRef]
- Cukierman, A.; Ahmed, Z.; Henderson, S.; Young, E.; Yu, C.; Barkats, D.; Brown, D.; Chaudhuri, S.; Cornelison, J.; D’Ewart, J.M.; et al. Microwave multiplexing on the Keck Array. J. Low Temp. Phys. 2020, 199, 858–866. [Google Scholar] [CrossRef]
- Dober, B.; Ahmed, Z.; Arnold, K.; Becker, D.; Bennett, D.; Connors, J.; Cukierman, A.; D’Ewart, J.; Duff, S.; Dusatko, J.; et al. A microwave SQUID multiplexer optimized for bolometric applications. Appl. Phys. Lett. 2021, 118, 062601. [Google Scholar] [CrossRef]
- McCammon, D. Thermal equilibrium calorimeters—An introduction. In Cryogenic Particle Detection; Springer: Berlin/Heidelberg, Germany, 2005; pp. 1–34. [Google Scholar]
- Richards, P.L. Bolometers for infrared and millimeter waves. J. Appl. Phys. 1994, 76, 1–24. [Google Scholar] [CrossRef]
- Boyle, W.; Rodgers Jr, K. Performance characteristics of a new low-temperature bolometer. J. Opt. Soc. Am. 1959, 49, 66–69. [Google Scholar] [CrossRef]
- Mather, J.C. Bolometer noise: Nonequilibrium theory. Appl. Opt. 1982, 21, 1125–1129. [Google Scholar] [CrossRef]
- Johnson, J.B. Thermal agitation of electricity in conductors. Phys. Rev. 1928, 32, 97. [Google Scholar] [CrossRef]
- Perepelitsa, D.V. Johnson Noise and Shot Noise; MIT Department of Physics: Cambridge, MA, USA, 2006. [Google Scholar]
- Lamarre, J.M. Photon noise in photometric instruments at far-infrared and submillimeter wavelengths. Appl. Opt. 1986, 25, 870–876. [Google Scholar] [CrossRef]
- Shirokoff, E.D. The South Pole Telescope Bolometer Array and the Measurement of Secondary Cosmic Microwave Background Anisotropy at Small Angular Scales. Ph.D. Thesis, UC Berkeley, Berkeley, CA, USA, 2011. [Google Scholar]
- Ullom, J.N.; Doriese, W.B.; Hilton, G.C.; Beall, J.A.; Deiker, S.; Duncan, W.; Ferreira, L.; Irwin, K.D.; Reintsema, C.D.; Vale, L.R. Characterization and reduction of unexplained noise in superconducting transition-edge sensors. Appl. Phys. Lett. 2004, 84, 4206–4208. [Google Scholar] [CrossRef]
- Jethava, N.; Ullom, J.N.; Irwin, K.D.; Doriese, W.; Beall, J.; Hilton, G.; Vale, L.; Zink, B. Dependence of excess noise on the partial derivatives of resistance in superconducting Transition Edge Sensors. AIP Conf. Proc. 2009, 1185, 31–33. [Google Scholar]
- Galeazzi, M. Fundamental noise processes in TES devices. IEEE Trans. Appl. Supercond. 2010, 21, 267–271. [Google Scholar] [CrossRef]
- Gildemeister, J.M.; Lee, A.T.; Richards, P.L. Model for excess noise in voltage-biased superconducting bolometers. Appl. Opt. 2001, 40, 6229–6235. [Google Scholar] [CrossRef]
- Dobbs, M.; Lueker, M.; Aird, K.; Bender, A.; Benson, B.; Bleem, L.; Carlstrom, J.; Chang, C.; Cho, H.M.; Clarke, J.; et al. Frequency multiplexed superconducting quantum interference device readout of large bolometer arrays for cosmic microwave background measurements. Rev. Sci. Instrum. 2012, 83, 073113. [Google Scholar] [CrossRef]
- Lueker, M.; Benson, B.A.; Chang, C.L.; Cho, H.M.; Dobbs, M.; Holzapfel, W.L.; Lanting, T.; Lee, A.T.; Mehl, J.; Plagge, T.; et al. Thermal design and characterization of transition-edge sensor (TES) bolometers for frequency-domain multiplexing. IEEE Trans. Appl. Supercond. 2009, 19, 496–500. [Google Scholar] [CrossRef]
- Zmuidzinas, J. Superconducting microresonators: Physics and applications. Annu. Rev. Condens. Matter Phys. 2012, 3, 169–214. [Google Scholar] [CrossRef]
- De Lucia, M.; Ulbricht, G.; Baldwin, E.; Piercy, J.; Creaner, O.; Bracken, C.; Ray, T. Limitations to the energy resolution of single-photon sensitive microwave kinetic inductance detectors. AIP Adv. 2023, 13, 125026. [Google Scholar] [CrossRef]
- Yoshihara, F.; Kanno, I.; Shinada, K. Rf-SQUID microcalorimeter. Supercond. Sci. Technol. 2003, 16, 1257. [Google Scholar] [CrossRef]
- Mates, J.; Becker, D.T.; Bennett, D.A.; Dober, B.J.; Gard, J.D.; Hilton, G.C.; Swetz, D.S.; Vale, L.R.; Ullom, J.N. Crosstalk in microwave SQUID multiplexers. Appl. Phys. Lett. 2019, 115, 202601. [Google Scholar] [CrossRef]
- Noroozian, O.; Day, P.K.; Eom, B.H.; Leduc, H.G.; Zmuidzinas, J. Crosstalk reduction for superconducting microwave resonator arrays. IEEE Trans. Microw. Theory Tech. 2012, 60, 1235–1243. [Google Scholar] [CrossRef]
- Hirayama, F.; Irimatsugawa, T.; Yamamori, H.; Kohjiro, S.; Sato, A.; Nagasawa, S.; Fukuda, D.; Sasaki, H.; Hidaka, M.; Sato, Y.; et al. Interchannel crosstalk and nonlinearity of microwave SQUID multiplexers. IEEE Trans. Appl. Supercond. 2016, 27, 2500205. [Google Scholar] [CrossRef]
- Groh, J.C.; Ahmed, Z.; Henderson, S.W.; Hubmayr, J.; Mates, J.A.; Silva-Feaver, M.; Ullom, J.; Yu, C. Crosstalk effects in microwave SQUID multiplexed TES bolometer readout. J. Low Temp. Phys. 2024, 216, 225–236. [Google Scholar] [CrossRef]
- Piro, L.; Amati, L.; Barbera, M.; Borgani, S.; Bazzano, A.; Branchini, E.; Brunetti, G.; Campana, S.; Caroli, E.; Cocchi, M.; et al. ESTREMO/WFXRT: Extreme physics in the transient and evolving cosmos. In Proceedings of the Space Telescopes and Instrumentation II: Ultraviolet to Gamma Ray, Orlando, FL, USA, 24–31 May 2006; SPIE: Bellingham, WA, USA, 2006; Volume 6266, pp. 163–174. [Google Scholar]
- Piro, L. The future of GRB investigation from ground and space. Philos. Trans. R. Soc. A Math. Phys. Eng. Sci. 2007, 365, 1399–1409. [Google Scholar] [CrossRef]
- Barret, D.; Trong, T.L.; Den Herder, J.W.; Piro, L.; Barcons, X.; Huovelin, J.; Kelley, R.; Mas-Hesse, J.M.; Mitsuda, K.; Paltani, S.; et al. The Athena X-ray integral field unit (X-IFU). In Proceedings of the Space Telescopes and Instrumentation 2016: Ultraviolet to Gamma Ray, Edinburgh, UK, 18 July 2016; SPIE: Bellingham, WA, USA, 2016; Volume 9905, pp. 714–754. [Google Scholar]
- Meidinger, N.; Nandra, K.; Plattner, M. Development of the Wide Field Imager instrument for ATHENA. In Proceedings of the Space Telescopes and Instrumentation 2018: Ultraviolet to Gamma Ray, Austin, TX, USA, 10–15 June 2018; SPIE: Bellingham, WA, USA, 2018; Volume 10699, pp. 312–323. [Google Scholar]
- Barret, D.; Albouys, V.; Herder, J.W.d.; Piro, L.; Cappi, M.; Huovelin, J.; Kelley, R.; Mas-Hesse, J.M.; Paltani, S.; Rauw, G.; et al. The Athena X-ray Integral Field Unit: A consolidated design for the system requirement review of the preliminary definition phase. Exp. Astron. 2023, 55, 373–426. [Google Scholar] [CrossRef]
- Khosropanah, P.; Taralli, E.; Gottardi, L.; De Vries, C.; Nagayoshi, K.; Ridder, M.; Akamatsu, H.; Bruijn, M.; Gao, J.R. Development of TiAu TES X-ray calorimeters for the X-IFU on ATHENA space observatory. In Proceedings of the Space Telescopes and Instrumentation 2018: Ultraviolet to Gamma Ray, Austin, TX, USA, 10–15 June 2018; SPIE: Bellingham, WA, USA, 2018; Volume 10699, pp. 386–396. [Google Scholar]
- D’Andrea, M.; Ravensberg, K.; Argan, A.; Brienza, D.; Lotti, S.; Macculi, C.; Minervini, G.; Piro, L.; Torrioli, G.; Chiarello, F.; et al. ATHENA X-IFU demonstration model: First joint operation of the main TES array and its cryogenic AntiCoincidence detector (CryoAC). J. Low Temp. Phys. 2022, 209, 433–440. [Google Scholar] [CrossRef]
- Durkin, M.; Adams, J.S.; Bandler, S.R.; Chervenak, J.A.; Chaudhuri, S.; Dawson, C.S.; Denison, E.V.; Doriese, W.B.; Duff, S.M.; Finkbeiner, F.M.; et al. Demonstration of Athena X-IFU compatible 40-row time-division-multiplexed readout. IEEE Trans. Appl. Supercond. 2019, 29, 2101005. [Google Scholar] [CrossRef]
- Bandler, S.R.; Chervenak, J.A.; Datesman, A.M.; Devasia, A.M.; DiPirro, M.; Sakai, K.; Smith, S.J.; Stevenson, T.R.; Yoon, W.; Bennett, D.; et al. Lynx X-ray microcalorimeter. J. Astron. Telesc. Instrum. Syst. 2019, 5, 021017. [Google Scholar] [CrossRef]
- Gaskin, J.A.; Swartz, D.A.; Vikhlinin, A.; Özel, F.; Gelmis, K.E.; Arenberg, J.W.; Bandler, S.R.; Bautz, M.W.; Civitani, M.M.; Dominguez, A.; et al. Lynx X-ray observatory: An overview. J. Astron. Telesc. Instrum. Syst. 2019, 5, 021001. [Google Scholar] [CrossRef]
- Gaskin, J.A.; Dominguez, A.; Gelmis, K.; Mulqueen, J.J.; Swartz, D.; McCarley, K.; Özel, F.; Vikhlinin, A.; Schwartz, D.; Tananbaum, H.; et al. The Lynx X-ray Observatory: Concept study overview and status. In Proceedings of the Space Telescopes and Instrumentation 2018: Ultraviolet to Gamma Ray, Austin, TX, USA, 10–15 June 2018; SPIE: Bellingham, WA, USA, 2018; Volume 10699, pp. 120–129. [Google Scholar]
- Falcone, A.D.; Kraft, R.P.; Bautz, M.W.; Gaskin, J.A.; Mulqueen, J.A.; Swartz, D.A. Technology Definition Team, f.t.L.S. Overview of the high-definition X-ray imager instrument on the Lynx X-ray surveyor. J. Astron. Telesc. Instrum. Syst. 2019, 5, 021019. [Google Scholar] [CrossRef]
- McEntaffer, R.L. Reflection grating concept for the Lynx X-ray grating spectrograph. J. Astron. Telesc. Instrum. Syst. 2019, 5, 021002. [Google Scholar] [CrossRef]
- Smith, S.J.; Adams, J.; Bandler, S.; Beaumont, S.; Chervenak, J.; Datesman, A.; Finkbeiner, F.; Hummatov, R.; Kelly, R.; Kilbourne, C.; et al. Toward 100,000-pixel microcalorimeter arrays using multi-absorber transition-edge sensors. J. Low Temp. Phys. 2020, 199, 330–338. [Google Scholar] [CrossRef]
- Leisawitz, D.; Amatucci, E.; Allen, L.; Arenberg, J.; Armus, L.; Battersby, C.; Bauer, J.; Beaman, B.G.; Bell, R.; Beltran, P.; et al. Origins Space Telescope: Baseline mission concept. J. Astron. Telesc. Instrum. Syst. 2021, 7, 011002. [Google Scholar] [CrossRef]
- Battersby, C.; Armus, L.; Bergin, E.; Kataria, T.; Meixner, M.; Pope, A.; Stevenson, K.B.; Cooray, A.; Leisawitz, D.; Scott, D.; et al. The Origins space telescope. Nat. Astron. 2018, 2, 596–599. [Google Scholar] [CrossRef]
- Bradford, C.M.; Cameron, B.; Moore, B.; Hailey-Dunsheath, S.; Amatucci, E.; Bradley, D.; Corsetti, J.; Leisawitz, D.; DiPirro, M.; Tuttle, J.; et al. Origins Survey Spectrometer: Revealing the hearts of distant galaxies and forming planetary systems with far-IR spectroscopy. J. Astron. Telesc. Instrum. Syst. 2021, 7, 011017. [Google Scholar] [CrossRef]
- Meixner, M.; Staguhn, J.; Vieira, J.; Amatucci, E.; DiPirro, M.; Bradley, D.; Cooray, A.; Battersby, C.; Sandstrom, K.; STDT, O.S.T.; et al. Origins Space Telescope (Origins): Far-infrared Imager and Polarimeter (FIP). In American Astronomical Society Meeting Abstracts# 235; Bulletin of the American Astronomical Society: Washington, DC, USA, 2020; Volume 235, p. 171.05. [Google Scholar]
- Roellig, T.L.; McMurtry, C.; Greene, T.; Matsuo, T.; Sakon, I.; Staguhn, J. Mid-infrared detector development for the Origins Space Telescope. J. Astron. Telesc. Instrum. Syst. 2020, 6, 041503. [Google Scholar] [CrossRef]
- Nagler, P.C.; Sadleir, J.E.; Wollack, E.J. Transition-edge sensor detectors for the Origins space telescope. J. Astron. Telesc. Instrum. Syst. 2021, 7, 011005. [Google Scholar] [CrossRef]
- Roelfsema, P.R.; Shibai, H.; Armus, L.; Arrazola, D.; Audard, M.; Audley, M.D.; Bradford, C.; Charles, I.; Dieleman, P.; Doi, Y.; et al. SPICA—A Large Cryogenic Infrared Space Telescope: Unveiling the Obscured Universe. Publ. Astron. Soc. Aust. 2018, 35. [Google Scholar] [CrossRef]
- Goicoechea, J.R.; Isaak, K.; Swinyard, B. Exoplanet research with SAFARI: A far-IR imaging spectrometer for SPICA. arXiv 2009, arXiv:0901.3240. [Google Scholar]
- Mauskopf, P.; Ade, P.; Beyer, J.; Bruijn, M.; Gao, J.; Glowacka, D.; Goldie, D.; Griffin, D.; Griffin, M.; Hoevers, H.; et al. A TES focal plane for SPICA-SAFARI. In Proceedings of the 21st International Symposium on Space Terahertz Technology 2010, ISSTT 2010, Oxford and Didcot, UK, 23–25 March 2010; pp. 23–25. [Google Scholar]
- Audley, M.D.; Huijser, G.F.; de Lange, G.; Orlando, A. Optical measurements of ultra-sensitive far-infrared TES bolometers with FDM readout. In Proceedings of the Millimeter, Submillimeter, and Far-Infrared Detectors and Instrumentation for Astronomy XI, Montreal, QC, Canada, 31 August 2022; SPIE: Bellingham, WA, USA, 2022; Volume 12190, pp. 715–719. [Google Scholar]
- Khosropanah, P.; Suzuki, T.; Ridder, M.; Hijmering, R.; Akamatsu, H.; Gottardi, L.; Van Der Kuur, J.; Gao, J.; Jackson, B. Ultra-low noise TES bolometer arrays for SAFARI instrument on SPICA. In Proceedings of the Millimeter, Submillimeter, and Far-Infrared Detectors and Instrumentation for Astronomy VIII, Edinburgh, UK, 26 June–1 July 2016; SPIE: Bellingham, WA, USA, 2016; Volume 9914, pp. 49–53. [Google Scholar]
- Khosropanah, P.; Dirks, B.; Parra-Borderías, M.; Ridder, M.; Hijmering, R.; Van der Kuur, J.; Gottardi, L.; Bruijn, M.; Popescu, M.; Gao, J.; et al. Low-noise Transition Edge Sensor (TES) for SAFARI instrument on SPICA. In Proceedings of the Millimeter, Submillimeter, and Far-Infrared Detectors and Instrumentation for Astronomy V, San Diego, CA, USA, 27 June–2 July 2010; SPIE: Bellingham, WA, USA, 2010; Volume 7741, pp. 163–171. [Google Scholar]
- Walton, A.; Parkes, W.; Terry, J.; Dunare, C.; Stevenson, J.; Gundlach, A.; Hilton, G.; Irwin, K.; Ullom, J.; Holland, W.; et al. Design and fabrication of the detector technology for SCUBA-2. IEEE Proc.-Sci. Meas. Technol. 2004, 151, 110–120. [Google Scholar] [CrossRef]
- Audley, M.; Holland, W.; Duncan, W.; Atkinson, D.; Cliffe, M.; Ellis, M.; Gao, X.; Gostick, D.; Hodson, T.; Kelly, D.; et al. SCUBA-2: A large-format TES array for submillimetre astronomy. Nucl. Instrum. Methods Phys. Res. Sect. A Accel. Spectrom. Detect. Assoc. Equip. 2004, 520, 479–482. [Google Scholar] [CrossRef]
- Bintley, D.; Holland, W.S.; MacIntosh, M.J.; Friberg, P.; Bell, G.S.; Berke, D.A.; Berry, D.S.; Berthold, R.M.; Cookson, J.L.; Coulson, I.M.; et al. SCUBA-2: An update on the performance of the 10,000 pixel bolometer camera after two years of science operation at the JCMT. In Proceedings of the Millimeter, Submillimeter, and Far-Infrared Detectors and Instrumentation for Astronomy VII, Montréal, QC, Canada, 22–27 June 2014; SPIE: Bellingham, WA, USA, 2014; Volume 9153, pp. 42–56. [Google Scholar]
- Casey, C.M.; Chen, C.C.; Cowie, L.L.; Barger, A.J.; Capak, P.; Ilbert, O.; Koss, M.; Lee, N.; Le Floc’h, E.; Sanders, D.B.; et al. Characterization of Scuba-2 450 μm and 850 μm selected galaxies in the COSMOS field. Mon. Not. R. Astron. Soc. 2013, 436, 1919–1954. [Google Scholar] [CrossRef]
- Mairs, S.; Dempsey, J.T.; Bell, G.S.; Parsons, H.; Currie, M.J.; Friberg, P.; Jiang, X.J.; Tetarenko, A.J.; Bintley, D.; Cookson, J.; et al. A Decade of SCUBA-2: A Comprehensive Guide to Calibrating 450 μm and 850 μm Continuum Data at the JCMT. Astron. J. 2021, 162, 191. [Google Scholar] [CrossRef]
- Garratt, T.; Geach, J.; Tamura, Y.; Coppin, K.; Franco, M.; Ao, Y.; Chen, C.C.; Cheng, C.; Clements, D.; Dai, Y.; et al. The SCUBA-2 Large eXtragalactic Survey: 850 μm map, catalogue and the bright-end number counts of the XMM-LSS field. Mon. Not. R. Astron. Soc. 2023, 520, 3669–3687. [Google Scholar] [CrossRef]
- Bennett, C.L.; Boggess, N.; Cheng, E.; Hauser, M.; Kelsall, T.; Mather, J.; Moseley Jr, S.; Murdock, T.L.; Shafer, R.A.; Silverberg, R.F.; et al. Scientific results from the Cosmic Background Explorer (COBE) (microwave/infrared). Proc. Natl. Acad. Sci. USA 1993, 90, 4766–4773. [Google Scholar] [CrossRef] [PubMed]
- Staguhn, J.G.; Benford, D.J.; Allen, C.A.; Maher, S.F.; Sharp, E.H.; Ames, T.J.; Arendt, R.G.; Chuss, D.T.; Dwek, E.; Fixsen, D.J.; et al. Instrument performance of GISMO: A 2 millimeter TES bolometer camera used at the IRAM 30 m Telescope. In Proceedings of the Millimeter and Submillimeter Detectors and Instrumentation for Astronomy IV, Marseille, France, 26–28 June 2008; SPIE: Bellingham, WA, USA, 2008; Volume 7020, pp. 52–60. [Google Scholar]
- Magnelli, B.; Karim, A.; Staguhn, J.; Kovács, A.; Jiménez-Andrade, E.; Casey, C.; Zavala, J.; Schinnerer, E.; Sargent, M.; Aravena, M.; et al. The IRAM/GISMO 2 mm Survey in the COSMOS Field. Astrophys. J. 2019, 877, 45. [Google Scholar] [CrossRef]
- Casey, C.M.; Zavala, J.A.; Manning, S.M.; Aravena, M.; Béthermin, M.; Caputi, K.I.; Champagne, J.B.; Clements, D.L.; Drew, P.; Finkelstein, S.L.; et al. Mapping Obscuration to Reionization with ALMA (MORA): 2 mm Efficiently Selects the Highest-redshift Obscured Galaxies. Astrophys. J. 2021, 923, 215. [Google Scholar] [CrossRef]
- Giard, M.; Casoli, F.; Paletou, F.; Maffei, B.; Ade, P.; Calderon, C.; Challinor, A.; De Bernardis, P.; Dunlop, L.; Gear, W.; et al. CLOVER: The CMB polarization observer. Eur. Astron. Soc. Publ. Ser. 2005, 14, 251–256. [Google Scholar]
- Taylor, A.C.; Challinor, A.; Goldie, D.; Grainge, K.; Jones, M.; Lasenby, A.; Withington, S.; Yassin, G.; Gear, W.K.; Piccirillo, L.; et al. CLOVER—A new instrument for measuring the B-mode polarization of the CMB. arXiv 2004, arXiv:astro-ph/0407148. [Google Scholar]
- North, C.; Ade, P.A.; Audley, M.; Baines, C.; Battye, R.; Brown, M.; Cabella, P.; Calisse, P.G.; Challinor, A.; Duncan, W.; et al. Clover-measuring the CMB B-mode polarization. In Proceedings of the 18th International Symposium on Space Terahertz Technology 2007, ISSTT 2007, Pasadena, CA, USA, 21–23 March 2007; pp. 238–243. [Google Scholar]
- Piccirillo, L.; Ade, P.; Audley, M.; Baines, C.; Battye, R.; Brown, M.; Calisse, P.; Challinor, A.; Duncan, W.; Ferreira, P.; et al. The CLOVER experiment. In Proceedings of the Millimeter and Submillimeter Detectors and Instrumentation for Astronomy IV, Marseille, France, 26–28 June 2008; SPIE: Bellingham, WA, USA, 2008; Volume 7020, pp. 385–394. [Google Scholar]
- Audley, M.D.; Glowacka, D.; Goldie, D.J.; Tsaneva, V.; Withington, S.; Grimes, P.K.; North, C.E.; Yassin, G.; Piccirillo, L.; Ade, P.; et al. Performance of microstrip-coupled TES bolometers with finline transitions. In Proceedings of the Millimeter and Submillimeter Detectors and Instrumentation for Astronomy IV, Marseille, France, 26–28 June 2008; SPIE: Bellingham, WA, USA, 2008; Volume 7020, pp. 205–216. [Google Scholar]
- Audley, M.D.; Glowacka, D.; Goldie, D.J.; Tsaneva, V.N.; Withington, S.; Grimes, P.K.; North, C.; Yassin, G.; Piccirillo, L.; Pisano, G.; et al. Microstrip-coupled TES bolometers for CLOVER. Gravitat. Waves 2008, 2, 3. [Google Scholar]
- Fowler, J.W. The atacama cosmology telescope project. In Proceedings of the Millimeter and Submillimeter Detectors for Astronomy II, Glasgow, UK, 21–25 June 2004; SPIE: Bellingham, WA, USA, 2004; Volume 5498, pp. 1–10. [Google Scholar]
- Swetz, D.; Ade, P.A.; Allen, C.; Amiri, M.; Appel, J.; Battistelli, E.S.; Burger, B.; Chervenak, J.; Dahlen, A.; Das, S.; et al. Instrument design and characterization of the millimeter Bolometer Array Camera on the Atacama Cosmology Telescope. In Proceedings of the Millimeter and Submillimeter Detectors and Instrumentation for Astronomy IV, Marseille, France, 26–28 June 2008; SPIE: Bellingham, WA, USA, 2008; Volume 7020, pp. 84–95. [Google Scholar]
- Marriage, T.; Chervenak, J.; Doriese, W. Testing and assembly of the detectors for the Millimeter Bolometer Array Camera on ACT. Nucl. Instrum. Methods Phys. Res. Sect. A Accel. Spectrom. Detect. Assoc. Equip. 2006, 559, 551–553. [Google Scholar] [CrossRef]
- Niemack, M.D.; Ade, P.A.; Aguirre, J.; Barrientos, F.; Beall, J.; Bond, J.; Britton, J.; Cho, H.; Das, S.; Devlin, M.; et al. ACTPol: A polarization-sensitive receiver for the Atacama Cosmology Telescope. In Proceedings of the Millimeter, Submillimeter, and Far-Infrared Detectors and Instrumentation for Astronomy V, San Diego, CA, USA, 27 June–2 July 2010; SPIE: Bellingham, WA, USA, 2010; Volume 7741, pp. 537–557. [Google Scholar]
- Simon, S.; Beall, J.; Cothard, N.; Duff, S.; Gallardo, P.; Ho, S.; Hubmayr, J.; Koopman, B.; McMahon, J.; Nati, F.; et al. The advanced ACTPol 27/39 GHz array. J. Low Temp. Phys. 2018, 193, 1041–1047. [Google Scholar] [CrossRef]
- Das, S.; Sherwin, B.D.; Aguirre, P.; Appel, J.W.; Bond, J.R.; Carvalho, C.S.; Devlin, M.J.; Dunkley, J.; Dunner, R.; Essinger-Hileman, T.; et al. Detection of the power spectrum of cosmic microwave background lensing by the atacama cosmology telescope. arXiv 2011, arXiv:1103.2124. [Google Scholar] [CrossRef] [PubMed]
- Marriage, T.A.; Acquaviva, V.; Ade, P.A.; Aguirre, P.; Amiri, M.; Appel, J.W.; Barrientos, L.F.; Battistelli, E.S.; Bond, J.R.; Brown, B.; et al. The Atacama Cosmology Telescope: Sunyaev–Zel’Dovich-Selected Galaxy Clusters at 148 GHz in the 2008 Survey. Astrophys. J. 2011, 737, 61. [Google Scholar] [CrossRef]
- Zhao, Y.; Allen, C.; Amiri, M.; Appel, J.; Battistelli, E.S.; Burger, B.; Chervenak, J.; Dahlen, A.; Denny, S.; Devlin, M.; et al. Characterization of Transition Edge Sensors for the Millimeter Bolometer Array Camera on the Atacama Cosmology Telescope. In Proceedings of the Millimeter and Submillimeter Detectors and Instrumentation for Astronomy IV, Marseille, France, 26–28 June 2008; SPIE: Bellingham, WA, USA, 2008; Volume 7020, pp. 228–238. [Google Scholar]
- Grace, E.; Beall, J.; Cho, H.; Devlin, M.; Fox, A.; Hilton, G.; Hubmayr, J.; Irwin, K.; Klein, J.; Li, D.; et al. Characterization and performance of a kilo-TES sub-array for ACTPol. J. Low Temp. Phys. 2014, 176, 705–711. [Google Scholar] [CrossRef]
- Louis, T.; Grace, E.; Hasselfield, M.; Lungu, M.; Maurin, L.; Addison, G.E.; Ade, P.A.; Aiola, S.; Allison, R.; Amiri, M.; et al. The Atacama Cosmology Telescope: Two-season ACTPol spectra and parameters. J. Cosmol. Astropart. Phys. 2017, 2017, 031. [Google Scholar] [CrossRef]
- Choi, S.K.; Austermann, J.; Beall, J.A.; Crowley, K.T.; Datta, R.; Duff, S.M.; Gallardo, P.A.; Ho, S.; Hubmayr, J.; Koopman, B.J.; et al. Characterization of the mid-frequency arrays for advanced ACTPol. J. Low Temp. Phys. 2018, 193, 267–275. [Google Scholar] [CrossRef]
- Westbrook, B.; Prasad, B.; Raum, C.R.; Lee, A.T.; Suzuki, A.; Hubmayr, J.; Duff, S.M.; Link, M.J.; Lucas, T.J. Thermal Annealing of AlMn Transition Edge Sensors for Optimization in Cosmic Microwave Background Experiments. J. Low Temp. Phys. 2024, 216, 264–272. [Google Scholar] [CrossRef]
- Li, D.; Austermann, J.E.; Beall, J.A.; Becker, D.T.; Duff, S.M.; Gallardo, P.A.; Henderson, S.W.; Hilton, G.C.; Ho, S.P.; Hubmayr, J.; et al. AlMn Transition Edge Sensors for advanced ACTPol. J. Low Temp. Phys. 2016, 184, 66–73. [Google Scholar] [CrossRef]
- Crowley, K.T.; Austermann, J.E.; Choi, S.K.; Duff, S.M.; Gallardo, P.A.; Ho, S.P.P.; Hubmayr, J.; Koopman, B.J.; Nati, F.; Niemack, M.D.; et al. Advanced ACTPoL TES device parameters and noise performance in fielded arrays. J. Low Temp. Phys. 2018, 193, 328–336. [Google Scholar] [CrossRef]
- Galloni, G.; Bartolo, N.; Matarrese, S.; Migliaccio, M.; Ricciardone, A.; Vittorio, N. Updated constraints on amplitude and tilt of the tensor primordial spectrum. J. Cosmol. Astropart. Phys. 2023, 2023, 062. [Google Scholar] [CrossRef]
- Simon, S.; Raghunathan, S.; Appel, J.; Becker, D.; Campusano, L.; Cho, H.; Essinger-Hileman, T.; Ho, S.; Irwin, K.; Jarosik, N.; et al. Characterization of the Atacama B-mode Search. In Proceedings of the Millimeter, Submillimeter, and Far-Infrared Detectors and Instrumentation for Astronomy VII, Montréal, QC, Canada, 22–27 June 2014; SPIE: Bellingham, WA, USA, 2014; Volume 9153, pp. 283–297. [Google Scholar]
- Appel, J.W. Detectors for the Atacama B-Mode Search Experiment. Ph.D. Thesis, Princeton University, Princeton, NJ, USA, 2012. [Google Scholar]
- Essinger-Hileman, T.; Appel, J.W.; Beal, J.A.; Cho, H.M.; Fowler, J.; Halpern, M.; Hasselfield, M.; Irwin, K.D.; Marriage, T.A.; Niemack, M.D.; et al. The Atacama B-Mode Search: CMB Polarimetry with Transition-Edge-Sensor Bolometers. AIP Conf. Proc. 2009, 1185, 494–497. [Google Scholar] [CrossRef]
- Kusaka, A.; Appel, J.; Essinger-Hileman, T.; Beall, J.A.; Campusano, L.E.; Cho, H.M.; Choi, S.K.; Crowley, K.; Fowler, J.W.; Gallardo, P.; et al. Results from the Atacama B-mode Search (ABS) experiment. J. Cosmol. Astropart. Phys. 2018, 2018, 005. [Google Scholar] [CrossRef]
- Keating, B.G.; Ade, P.A.; Bock, J.J.; Hivon, E.; Holzapfel, W.L.; Lange, A.E.; Nguyen, H.; Yoon, K.W. BICEP: A large angular-scale CMB polarimeter. In Proceedings of the Polarimetry in Astronomy; SPIE: Bellingham, WA, USA, 2003; Volume 4843, pp. 284–295. [Google Scholar]
- Ade, P.A.; Aikin, R.; Amiri, M.; Barkats, D.; Benton, S.; Bischoff, C.A.; Bock, J.; Brevik, J.; Buder, I.; Bullock, E.; et al. BICEP2. II. Experiment and three-year Data Set. Astrophys. J. 2014, 792, 62. [Google Scholar] [CrossRef]
- Ade, P.A.; Aikin, R.; Barkats, D.; Benton, S.; Bischoff, C.A.; Bock, J.; Bradford, K.; Brevik, J.; Buder, I.; Bullock, E.; et al. BICEP2/Keck array. IV. Optical characterization and performance of the BICEP2 and Keck array experiments. Astrophys. J. 2015, 806, 206. [Google Scholar] [CrossRef]
- Karkare, K.; Ade, P.A.; Ahmed, Z.; Aikin, R.; Alexander, K.; Amiri, M.; Barkats, D.; Benton, S.; Bischoff, C.; Bock, J.; et al. Keck array and BICEP3: Spectral characterization of 5000+ detectors. In Proceedings of the Millimeter, Submillimeter, and Far-Infrared Detectors and Instrumentation for Astronomy VII, Montréal, QC, Canada, 22–27 June 2014; SPIE: Bellingham, WA, USA, 2014; Volume 9153, pp. 1027–1037. [Google Scholar]
- Hui, H.; Ade, P.; Ahmed, Z.; Aikin, R.; Alexander, K.D.; Barkats, D.; Benton, S.J.; Bischoff, C.A.; Bock, J.J.; Bowens-Rubin, R.; et al. BICEP Array: A multi-frequency degree-scale CMB polarimeter. In Proceedings of the Millimeter, Submillimeter, and Far-Infrared Detectors and Instrumentation for Astronomy IX, Austin, TX, USA, 12–15 June 2018; SPIE: Bellingham, WA, USA, 2018; Volume 10708, pp. 75–89. [Google Scholar]
- Haller, E. Advanced far-infrared detectors. Infrared Phys. Technol. 1994, 35, 127–146. [Google Scholar] [CrossRef]
- Brevik, J.; Aikin, R.; Amiri, M.; Benton, S.; Bock, J.; Bonetti, J.; Burger, B.; Dowell, C.; Duband, L.; Filippini, J.; et al. Initial performance of the BICEP2 antenna-coupled superconducting bolometers at the South Pole. In Proceedings of the Millimeter, Submillimeter, and Far-Infrared Detectors and Instrumentation for Astronomy V, San Diego, CA, USA, 27 June–2 July 2010; SPIE: Bellingham, WA, USA, 2010; Volume 7741, pp. 426–435. [Google Scholar]
- Grayson, J.A.; Ade, P.; Ahmed, Z.; Alexander, K.D.; Amiri, M.; Barkats, D.; Benton, S.; Bischoff, C.A.; Bock, J.; Boenish, H.; et al. BICEP3 performance overview and planned Keck Array upgrade. In Proceedings of the Millimeter, Submillimeter, and Far-Infrared Detectors and Instrumentation for Astronomy VIII, Edinburgh, UK, 26 June–1 July 2016; SPIE: Bellingham, WA, USA, 2016; Volume 9914, pp. 157–173. [Google Scholar]
- Essinger-Hileman, T.; Ali, A.; Amiri, M.; Appel, J.W.; Araujo, D.; Bennett, C.L.; Boone, F.; Chan, M.; Cho, H.M.; Chuss, D.T.; et al. CLASS: The cosmology large angular scale surveyor. In Proceedings of the Millimeter, Submillimeter, and Far-Infrared Detectors and Instrumentation for Astronomy VII, Montréal, QC, Canada, 22–27 June 2014; SPIE: Bellingham, WA, USA, 2014; Volume 9153, pp. 491–513. [Google Scholar]
- Iuliano, J.; Eimer, J.; Parker, L.; Rhoades, G.; Ali, A.; Appel, J.W.; Bennett, C.; Brewer, M.; Bustos, R.; Chuss, D.; et al. The cosmology large angular scale surveyor receiver design. In Proceedings of the Millimeter, Submillimeter, and Far-Infrared Detectors and Instrumentation for Astronomy IX, Austin, TX, USA, 12–15 June 2018; SPIE: Bellingham, WA, USA, 2018; Volume 10708, pp. 259–277. [Google Scholar]
- Chuss, D.T.; Ali, A.; Amiri, M.; Appel, J.; Bennett, C.; Colazo, F.; Denis, K.; Dünner, R.; Essinger-Hileman, T.; Eimer, J.; et al. Cosmology large angular scale surveyor (CLASS) focal plane development. J. Low Temp. Phys. 2016, 184, 759–764. [Google Scholar] [CrossRef]
- Eimer, J.R.; Bennett, C.L.; Chuss, D.T.; Marriage, T.; Wollack, E.J.; Zeng, L. The cosmology large angular scale surveyor (CLASS): 40 GHz optical design. In Proceedings of the Millimeter, Submillimeter, and Far-Infrared Detectors and Instrumentation for Astronomy VI, Amsterdam, The Netherlands, 1–6 July 2012; SPIE: Bellingham, WA, USA, 2012; Volume 8452, pp. 619–633. [Google Scholar]
- Dahal, S.; Ali, A.; Appel, J.W.; Essinger-Hileman, T.; Bennett, C.; Brewer, M.; Bustos, R.; Chan, M.; Chuss, D.T.; Cleary, J.; et al. Design and characterization of the cosmology large angular scale surveyor (CLASS) 93 GHz focal plane. In Proceedings of the Millimeter, Submillimeter, and Far-Infrared Detectors and Instrumentation for Astronomy IX, Austin, TX, USA, 12–15 June 2018; SPIE: Bellingham, WA, USA, 2018; Volume 10708, pp. 230–245. [Google Scholar]
- Appel, J.W.; Ali, A.; Amiri, M.; Araujo, D.; Bennet, C.L.; Boone, F.; Chan, M.; Cho, H.M.; Chuss, D.T.; Colazo, F.; et al. The cosmology large angular scale surveyor (CLASS): 38-GHz detector array of bolometric polarimeters. In Proceedings of the Millimeter, Submillimeter, and Far-Infrared Detectors and Instrumentation for Astronomy VII, Montréal, QC, Canada, 22–27 June 2014; SPIE: Bellingham, WA, USA, 2014; Volume 9153, pp. 514–528. [Google Scholar]
- Shirokoff, E.; Benson, B.A.; Bleem, L.E.; Chang, C.L.; Cho, H.M.; Crites, A.T.; Dobbs, M.A.; Holzapfel, W.L.; Lanting, T.; Lee, A.T.; et al. The south pole telescope SZ-receiver detectors. IEEE Trans. Appl. Supercond. 2009, 19, 517–519. [Google Scholar] [CrossRef]
- Austermann, J.E.; Aird, K.; Beall, J.; Becker, D.; Bender, A.; Benson, B.; Bleem, L.; Britton, J.; Carlstrom, J.; Chang, C.; et al. SPTpol: An instrument for CMB polarization measurements with the South Pole Telescope. In Proceedings of the Millimeter, Submillimeter, and Far-Infrared Detectors and Instrumentation for Astronomy VI, Amsterdam, The Netherlands, 1–6 July 2012; SPIE: Bellingham, WA, USA, 2012; Volume 8452, pp. 393–410. [Google Scholar]
- Benson, B.A.; Ade, P.; Ahmed, Z.; Allen, S.; Arnold, K.; Austermann, J.; Bender, A.; Bleem, L.; Carlstrom, J.; Chang, C.; et al. SPT-3G: A next-generation cosmic microwave background polarization experiment on the South Pole telescope. In Proceedings of the Millimeter, Submillimeter, and Far-Infrared Detectors and Instrumentation for Astronomy VII, Montréal, QC, Canada, 22–27 June 2014; SPIE: Bellingham, WA, USA, 2014; Volume 9153, pp. 552–572. [Google Scholar]
- Anderson, A.; Ade, P.; Ahmed, Z.; Austermann, J.; Avva, J.; Barry, P.; Thakur, R.B.; Bender, A.; Benson, B.; Bleem, L.; et al. Spt-3g: A multichroic receiver for the south pole telescope. J. Low Temp. Phys. 2018, 193, 1057–1065. [Google Scholar] [CrossRef]
- Sobrin, J.; Anderson, A.; Bender, A.; Benson, B.; Dutcher, D.; Foster, A.; Goeckner-Wald, N.; Montgomery, J.; Nadolski, A.; Rahlin, A.; et al. The design and integrated performance of SPT-3G. Astrophys. J. Suppl. Ser. 2022, 258, 42. [Google Scholar] [CrossRef]
- Kermish, Z.D.; Ade, P.; Anthony, A.; Arnold, K.; Barron, D.; Boettger, D.; Borrill, J.; Chapman, S.; Chinone, Y.; Dobbs, M.A.; et al. The POLARBEAR experiment. In Proceedings of the Millimeter, Submillimeter, and Far-Infrared Detectors and Instrumentation for Astronomy VI, Amsterdam, The Netherlands, 1–6 July 2012; SPIE: Bellingham, WA, USA, 2012; Volume 8452, pp. 366–380. [Google Scholar]
- Suzuki, A.; Ade, P.; Akiba, Y.; Aleman, C.; Arnold, K.; Atlas, M.; Barron, D.; Borrill, J.; Chapman, S.; Chinone, Y.; et al. The POLARBEAR-2 experiment. J. Low Temp. Phys. 2014, 176, 719–725. [Google Scholar] [CrossRef]
- Barron, D.; Mitchell, K.; Groh, J.; Arnold, K.; Elleflot, T.; Howe, L.; Ito, J.; Lee, A.T.; Lowry, L.N.; Anderson, A.; et al. Integrated electrical properties of the frequency multiplexed cryogenic readout system for POLARBEAR/Simons Array. IEEE Trans. Appl. Supercond. 2021, 31, 2101805. [Google Scholar] [CrossRef]
- Mennella, A.; Ade, P.; Amico, G.; Auguste, D.; Aumont, J.; Banfi, S.; Barbaràn, G.; Battaglia, P.; Battistelli, E.; Baù, A.; et al. QUBIC: Exploring the Primordial Universe with the Q&U Bolometric Interferometer. Universe 2019, 5, 42. [Google Scholar] [CrossRef]
- O’Sulivan, C.; Scully, S.; Gayer, D.; Gradziel, M.; Murphy, J.; De Petris, M.; Buzi, D.; Gervasi, M.; Zannoni, M.; Hamilton, J.; et al. The QU Bolometric Interferometer for Cosmology (QUBIC). In Proceedings of the 36th ESA Antenna Workshop on Antennas and RF Systems for Space Science, Noordwijk, The Netherlands, 6–9 October 2015. [Google Scholar]
- Marnieros, S.; Ade, P.; Alberro, J.; Almela, A.; Amico, G.; Arnaldi, L.; Auguste, D.; Aumont, J.; Azzoni, S.; Banfi, S.; et al. TES bolometer arrays for the QUBIC B-mode CMB experiment. J. Low Temp. Phys. 2020, 199, 955–961. [Google Scholar] [CrossRef]
- Piat, M.; Stankowiak, G.; Battistelli, E.; De Bernardis, P.; d’Alessandro, G.; De Petris, M.; Grandsire, L.; Hamilton, J.C.; Hoang, T.; Marnieros, S.; et al. QUBIC IV: Performance of TES bolometers and readout electronics. J. Cosmol. Astropart. Phys. 2022, 2022, 037. [Google Scholar] [CrossRef]
- Ghosh, S.; Liu, Y.; Zhang, L.; Li, S.; Zhang, J.; Wang, J.; Dou, J.; Chen, J.; Delabrouille, J.; Remazeilles, M.; et al. Performance forecasts for the primordial Gravitational Wave detection pipelines for AliCPT-1. J. Cosmol. Astropart. Phys. 2022, 2022, 063. [Google Scholar] [CrossRef]
- Gao, H.; Liu, C.; Li, Z.; Liu, Y.; Li, Y.; Li, S.; Li, H.; Gao, G.; Lu, F.; Zhang, X. Introduction to the detection technology of Ali CMB polarization telescope. Radiat. Detect. Technol. Methods 2017, 1, 12. [Google Scholar] [CrossRef]
- Salatino, M.; Austermann, J.; Thompson, K.L.; Ade, P.A.; Bai, X.; Beall, J.A.; Becker, D.T.; Cai, Y.; Chang, Z.; Chen, D.; et al. The design of the Ali CMB Polarization Telescope receiver. In Proceedings of the Millimeter, Submillimeter, and Far-Infrared Detectors and Instrumentation for Astronomy X, Virtual, 14–18 December 2020; SPIE: Bellingham, WA, USA, 2020; Volume 11453, pp. 341–360. [Google Scholar]
- Lee, A.; Abitbol, M.H.; Adachi, S.; Ade, P.; Aguirre, J.; Ahmed, Z.; Aiola, S.; Ali, A.; Alonso, D.; Alvarez, M.A.; et al. The Simons Observatory. Bull. Am. Astron. Soc 2019, 51, 147. [Google Scholar]
- Ade, P.; Aguirre, J.; Ahmed, Z.; Aiola, S.; Ali, A.; Alonso, D.; Alvarez, M.A.; Arnold, K.; Ashton, P.; Austermann, J.; et al. The Simons Observatory: Science goals and forecasts. J. Cosmol. Astropart. Phys. 2019, 2019, 056. [Google Scholar] [CrossRef]
- Stevens, J.R.; Cothard, N.F.; Vavagiakis, E.M.; Ali, A.; Arnold, K.; Austermann, J.E.; Choi, S.K.; Dober, B.J.; Duell, C.; Duff, S.M.; et al. Characterization of Transition Edge Sensors for the Simons observatory. J. Low Temp. Phys. 2020, 199, 672–680. [Google Scholar] [CrossRef]
- Galitzki, N.; Ali, A.; Arnold, K.S.; Ashton, P.C.; Austermann, J.E.; Baccigalupi, C.; Baildon, T.; Barron, D.; Beall, J.A.; Beckman, S.; et al. The Simons observatory: Instrument overview. In Proceedings of the Millimeter, Submillimeter, and Far-Infrared Detectors and Instrumentation for Astronomy IX, Austin, TX, USA, 12–15 June 2018; SPIE: Bellingham, WA, USA, 2018; Volume 10708, pp. 40–52. [Google Scholar]
- Bryan, S.A.; Simon, S.M.; Gerbino, M.; Teply, G.; Ali, A.; Chinone, Y.; Crowley, K.; Fabbian, G.; Gallardo, P.A.; Goeckner-Wald, N.; et al. Development of calibration strategies for the Simons Observatory. In Proceedings of the Millimeter, Submillimeter, and Far-Infrared Detectors and Instrumentation for Astronomy IX, Austin, TX, USA, 12–15 June 2018; SPIE: Bellingham, WA, USA, 2018; Volume 10708, pp. 988–1000. [Google Scholar]
- Abazajian, K.N.; Adshead, P.; Ahmed, Z.; Allen, S.W.; Alonso, D.; Arnold, K.S.; Baccigalupi, C.; Bartlett, J.G.; Battaglia, N.; Benson, B.A.; et al. CMB-S4 science book. arXiv 2016, arXiv:1610.02743. [Google Scholar]
- Abitbol, M.H.; Ahmed, Z.; Barron, D.; Thakur, R.B.; Bender, A.N.; Benson, B.A.; Bischoff, C.A.; Bryan, S.A.; Carlstrom, J.E.; Chang, C.L.; et al. CMB-S4 technology book. arXiv 2017, arXiv:1706.02464. [Google Scholar]
- Duff, S.M.; Austermann, J.; Beall, J.A.; Daniel, D.P.; Hubmayr, J.; Jaehnig, G.C.; Johnson, B.R.; Jones, D.; Link, M.J.; Lucas, T.J.; et al. The Simons observatory: Production-level fabrication of the mid-and ultra-high-frequency wafers. J. Low Temp. Phys. 2024, 216, 135–143. [Google Scholar] [CrossRef]
- Abazajian, K.; Abdulghafour, A.; Addison, G.E.; Adshead, P.; Ahmed, Z.; Ajello, M.; Akerib, D.; Allen, S.W.; Alonso, D.; Alvarez, M.; et al. Snowmass 2021 CMB-S4 white paper. arXiv 2022, arXiv:2203.08024. [Google Scholar]
- Oxley, P.; Ade, P.A.; Baccigalupi, C.; deBernardis, P.; Cho, H.M.; Devlin, M.J.; Hanany, S.; Johnson, B.; Jones, T.; Lee, A.T.; et al. The EBEX experiment. In Proceedings of the Infrared Spaceborne Remote Sensing XII, Denver, CO, USA, 2–6 August 2004; SPIE: Bellingham, WA, USA, 2004; Volume 5543, pp. 320–331. [Google Scholar]
- Reichborn-Kjennerud, B.; Aboobaker, A.M.; Ade, P.; Aubin, F.; Baccigalupi, C.; Bao, C.; Borrill, J.; Cantalupo, C.; Chapman, D.; Didier, J.; et al. EBEX: A balloon-borne CMB polarization experiment. In Proceedings of the Millimeter, Submillimeter, and Far-Infrared Detectors and Instrumentation for Astronomy V, San Diego, CA, USA, 27 June–2 July 2010; SPIE: Bellingham, WA, USA, 2010; Volume 7741, pp. 381–392. [Google Scholar]
- Crill, B.; Ade, P.A.; Battistelli, E.S.; Benton, S.; Bihary, R.; Bock, J.; Bond, J.; Brevik, J.; Bryan, S.; Contaldi, C.; et al. SPIDER: A balloon-borne large-scale CMB polarimeter. In Proceedings of the Space Telescopes and Instrumentation 2008: Optical, Infrared, and Millimeter, Marseille, France, 23–28 June 2008; SPIE: Bellingham, WA, USA, 2008; Volume 7010, pp. 800–811. [Google Scholar]
- Gualtieri, R.; Filippini, J.; Ade, P.; Amiri, M.; Benton, S.; Bergman, A.; Bihary, R.; Bock, J.; Bond, J.; Bryan, S.; et al. SPIDER: CMB Polarimetry from the Edge of Space. J. Low Temp. Phys. 2018, 193, 1112–1121. [Google Scholar] [CrossRef]
- Gambrel, A.E. Measurement of the Polarization of the Cosmic Microwave Background with the SPIDER Instrument. Ph.D. Thesis, Princeton University, Princeton, NJ, USA, 2018. [Google Scholar]
- Hubmayr, J.; Austermann, J.E.; Beall, J.A.; Becker, D.T.; Benton, S.J.; Bergman, A.S.; Bond, J.R.; Bryan, S.; Duff, S.M.; Duivenvoorden, A.J.; et al. Design of 280 GHz feedhorn-coupled TES arrays for the balloon-borne polarimeter SPIDER. In Proceedings of the Millimeter, Submillimeter, and Far-Infrared Detectors and Instrumentation for Astronomy VIII, Edinburgh, UK, 26 June–1 July 2016; SPIE: Bellingham, WA, USA, 2016; Volume 9914, pp. 185–198. [Google Scholar]
- Rahlin, A.; Ade, P.; Amiri, M.; Benton, S.; Bock, J.; Bond, J.; Bryan, S.; Chiang, H.C.; Contaldi, C.; Crill, B.; et al. Pre-flight integration and characterization of the SPIDER balloon-borne telescope. In Proceedings of the Millimeter, Submillimeter, and Far-Infrared Detectors and Instrumentation for Astronomy VII, Montréal, QC, Canada, 22–27 June 2014; SPIE: Bellingham, WA, USA, 2014; Volume 9153, pp. 336–360. [Google Scholar]
- Lamagna, L.; Addamo, G.; Ade, P.; Baccigalupi, C.; Baldini, A.; Battaglia, P.; Battistelli, E.; Baù, A.; Bersanelli, M.; Biasotti, M.; et al. Progress report on the large-scale polarization explorer. J. Low Temp. Phys. 2020, 200, 374–383. [Google Scholar] [CrossRef]
- Columbro, F.; Battistelli, E.; Coppolecchia, A.; D’Alessandro, G.; de Bernardis, P.; Lamagna, L.; Masi, S.; Pagano, L.; Paiella, A.; Piacentini, F.; et al. The short wavelength instrument for the polarization explorer balloon-borne experiment: Polarization modulation issues. Astron. Nachrichten 2019, 340, 83–88. [Google Scholar] [CrossRef]
- Tartari, A.; Baldini, A.; Cei, F.; Celasco, E.; Dal Bo, P.; Di Giorgi, E.; Ferrari Barusso, L.; Galli, L.; Gatti, F.; Grosso, D.; et al. A Characterization Procedure for Large Area Spiderweb TES. J. Low Temp. Phys. 2024, 216, 112–118. [Google Scholar] [CrossRef]
- Sandri, M. LSPE: The STRIP Instrument. In Proceedings of the Workshop sull’Astronomia Millimetrica in Italia, Bologna, Italy, 7–10 November 2017; p. 35. [Google Scholar]
- Matsumura, T.; Akiba, Y.; Borrill, J.; Chinone, Y.; Dobbs, M.; Fuke, H.; Ghribi, A.; Hasegawa, M.; Hattori, K.; Hattori, M.; et al. Mission design of LiteBIRD. J. Low Temp. Phys. 2014, 176, 733–740. [Google Scholar] [CrossRef]
- Sekimoto, Y.; Ade, P.A.; Adler, A.; Allys, E.; Arnold, K.; Auguste, D.; Aumont, J.; Aurlien, R.; Austermann, J.; Baccigalupi, C.; et al. Concept design of low frequency telescope for CMB B-mode polarization satellite LiteBIRD. In Proceedings of the Millimeter, Submillimeter, and Far-Infrared Detectors and Instrumentation for Astronomy X, Virtual, 14–18 December 2020; SPIE: Bellingham, WA, USA, 2020; Volume 11453, pp. 189–209. [Google Scholar]
- Montier, L.; Mot, B.; de Bernardis, P.; Maffei, B.; Pisano, G.; Columbro, F.; Gudmundsson, J.E.; Henrot-Versillé, S.; Lamagna, L.; Montgomery, J.; et al. Overview of the medium and high frequency telescopes of the LiteBIRD space mission. In Proceedings of the Space Telescopes and Instrumentation 2020: Optical, Infrared, and Millimeter Wave, Virtual, 14–18 December 2020; SPIE: Bellingham, WA, USA, 2020; Volume 11443, pp. 451–471. [Google Scholar]
- Tominaga, M.; Tsujimoto, M.; Smecher, G.; Ishino, H.; Group, L.J.S. Design of the on-board data compression for the bolometer data of LiteBIRD. J. Low Temp. Phys. 2022, 209, 686–692. [Google Scholar] [CrossRef]
- Abdelhameed, A.H.; Angloher, G.; Bauer, P.; Bento, A.; Bertoldo, E.; Bucci, C.; Canonica, L.; D’Addabbo, A.; Defay, X.; Di Lorenzo, S.; et al. First results from the CRESST-III low-mass dark matter program. Phys. Rev. D 2019, 100, 102002. [Google Scholar] [CrossRef]
- Alkhatib, I.; Amaral, D.; Aralis, T.; Aramaki, T.; Arnquist, I.; Ataee Langroudy, I.; Azadbakht, E.; Banik, S.; Barker, D.; Bathurst, C.; et al. Light Dark Matter Search with a High-Resolution Athermal Phonon Detector Operated above Ground. Phys. Rev. Lett. 2021, 127, 061801. [Google Scholar] [CrossRef]
- Lattaud, H.; Armengaud, E.; Arnaud, Q.; Augier, C.; Benoit, A.; Bergé, L.; Billard, J.; Broniatowski, A.; Camus, P.; Cazes, A.; et al. Sub-MeV Dark Matter Searches with EDELWEISS: Results and prospects. In Proceedings of the European Physical Society Conference on High Energy Physics—PoS (EPS-HEP2021), Sissa Medialab, 2022, EPS-HEP2021, Virtual, 26–30 July 2021; p. 153. [Google Scholar] [CrossRef]
- D’Angelo, D. DarkSide50 results from first argon run. arXiv 2015, arXiv:1501.03541. [Google Scholar]
- Cao, J.; He, Y.; Shang, L.; Zhang, Y.; Zhu, P. Current status of a natural NMSSM in light of LHC 13 TeV data and XENON-1T results. Phys. Rev. D 2019, 99, 075020. [Google Scholar] [CrossRef]
- Adams, D.; Alduino, C.; Alessandria, F.; Alfonso, K.; Andreotti, E.; Avignone III, F.; Azzolini, O.; Balata, M.; Bandac, I.; Banks, T.; et al. CUORE opens the door to tonne-scale cryogenics experiments. Prog. Part. Nucl. Phys. 2022, 122, 103902. [Google Scholar] [CrossRef]
- Agrawal, A.; Alenkov, V.V.; Aryal, P.; Beyer, J.; Bhandari, B.; Boiko, R.S.; Boonin, K.; Buzanov, O.; Byeon, C.R.; Chanthima, N.; et al. Improved limit on neutrinoless double beta decay of 100Mo from AMoRE-I. arXiv 2024, arXiv:2407.05618. [Google Scholar]
- Akimov, D.; Albert, J.; An, P.; Awe, C.; Barbeau, P.; Becker, B.; Belov, V.; Blackston, M.; Blokland, L.; Bolozdynya, A.; et al. COHERENT Collaboration data release from the first detection of coherent elastic neutrino-nucleus scattering on argon. ArXiV 2020, arXiv:2006.12659. [Google Scholar]
- O’Hare, C.A.J. New Definition of the Neutrino Floor for Direct Dark Matter Searches. Phys. Rev. Lett. 2021, 127, 251802. [Google Scholar] [CrossRef]
- Boyarsky, A.; Drewes, M.; Lasserre, T.; Mertens, S.; Ruchayskiy, O. Sterile neutrino Dark Matter. Prog. Part. Nucl. Phys. 2019, 104, 1–45. [Google Scholar] [CrossRef]
- Alpert, B.; Balata, M.; Bennett, D.; Biasotti, M.; Boragno, C.; Brofferio, C.; Ceriale, V.; Corsini, D.; Day, P.K.; De Gerone, M.; et al. HOLMES: The electron capture decay of 163Ho to measure the electron neutrino mass with sub-eV sensitivity. Eur. Phys. J. C 2015, 75, 112. [Google Scholar] [CrossRef]
- Borghesi, M.; Alpert, B.; Balata, M.; Becker, D.; Bennet, D.; Celasco, E.; Cerboni, N.; De Gerone, M.; Dressler, R.; Faverzani, M.; et al. An updated overview of the HOLMES status. Nucl. Instrum. Methods Phys. Res. Sect. A Accel. Spectrom. Detect. Assoc. Equip. 2023, 1051, 168205. [Google Scholar] [CrossRef]
- Croce, M.P.; Rabin, M.W.; Mocko, V.; Kunde, G.J.; Birnbaum, E.R.; Bond, E.; Engle, J.W.; Hoover, A.S.; Nortier, F.M.; Pollington, A.D.; et al. Development of holmium-163 electron-capture spectroscopy with transition-edge sensors. J. Low Temp. Phys. 2016, 184, 958–968. [Google Scholar] [CrossRef]
- Collaboration, C. CUPID pre-CDR. arXiv 2019, arXiv:1907.09376. [Google Scholar]
- Alfonso, K.; Armatol, A.; Augier, C.; Avignone III, F.; Azzolini, O.; Balata, M.; Barabash, A.; Bari, G.; Barresi, A.; Baudin, D.; et al. CUPID: The next-generation neutrinoless double beta decay experiment. J. Low Temp. Phys. 2023, 211, 375–383. [Google Scholar] [CrossRef]
- Singh, V.; Beretta, M.; Hansen, E.; Vetter, K.; Benato, G.; Marini, L.; Capelli, C.; Fujikawa, B.; Schmidt, B.; Chang, C.; et al. Large-area photon calorimeter with Ir-Pt bilayer transition-edge sensor for the CUPID experiment. Phys. Rev. Appl. 2023, 20, 064017. [Google Scholar] [CrossRef]
- Bratrud, G.; Chang, C.L.; Chen, R.; Cudmore, E.; Figueroa-Feliciano, E.; Hong, Z.; Kennard, K.T.; Lewis, S.; Lisovenko, M.; Mateo, L.O.; et al. First demonstration of a TES based cryogenic Li2MoO4 detector for neutrinoless double beta decay search. arXiv 2024, arXiv:2406.02025. [Google Scholar]
- Pagnanini, L.; Benato, G.; Carniti, P.; Celi, E.; Chiesa, D.; Corbett, J.; Dafinei, I.; Di Domizio, S.; Di Stefano, P.; Ghislandi, S.; et al. Array of cryogenic calorimeters to evaluate the spectral shape of forbidden β-decays: The ACCESS project. Eur. Phys. J. Plus 2023, 138, 445. [Google Scholar] [CrossRef]
- Strauss, R.; Rothe, J.; Angloher, G.; Bento, A.; Gütlein, A.; Hauff, D.; Kluck, H.; Mancuso, M.; Oberauer, L.; Petricca, F.; et al. The Nucleus experiment: A gram-scale fiducial-volume cryogenic detector for the first detection of coherent neutrino–nucleus scattering. Eur. Phys. J. C 2017, 77, 506. [Google Scholar] [CrossRef]
- Collaboration, N.; Angloher, G.; Ardellier-Desages, F.; Bento, A.; Canonica, L.; Erhart, A.; Ferreiro, N.; Friedl, M.; Ghete, V.; Hauff, D.; et al. Exploring CEνNS with NUCLEUS at the Chooz nuclear power plant. Eur. Phys. J. C 2019, 79, 1018. [Google Scholar]
- Goupy, C.; Marnieros, S.; Mauri, B.; Nones, C.; Vivier, M. Prototyping a High Purity Germanium cryogenic veto system for a bolometric detection experiment. Nucl. Instrum. Methods Phys. Res. Sect. A Accel. Spectrom. Detect. Assoc. Equip. 2024, 1064, 169383. [Google Scholar] [CrossRef]
- Agnolet, G.; Baker, W.; Barker, D.; Beck, R.; Carroll, T.; Cesar, J.; Cushman, P.; Dent, J.; De Rijck, S.; Dutta, B.; et al. Background studies for the MINER coherent neutrino scattering reactor experiment. Nucl. Instrum. Methods Phys. Res. Sect. A Accel. Spectrom. Detect. Assoc. Equip. 2017, 853, 53–60. [Google Scholar] [CrossRef]
- Adari, P.; Aguilar-Arevalo, A.A.; Amidei, D.; Angloher, G.; Armengaud, E.; Augier, C.; Balogh, L.; Banik, S.; Baxter, D.; Beaufort, C.; et al. EXCESS workshop: Descriptions of rising low-energy spectra. SciPost Phys. Proc. 2022, 9, 001. [Google Scholar] [CrossRef]
- Angloher, G.; Banik, S.; Benato, G.; Bento, A.; Bertolini, A.; Breier, R.; Bucci, C.; Burkhart, J.; Canonica, L.; D’Addabbo, A.; et al. Observation of a low energy nuclear recoil peak in the neutron calibration data of the CRESST-III experiment. Phys. Rev. D 2023, 108, 022005. [Google Scholar] [CrossRef]
- Pattavina, L.; Ferreiro Iachellini, N.; Tamborra, I. Neutrino observatory based on archaeological lead. Phys. Rev. D 2020, 102, 063001. [Google Scholar] [CrossRef]
- Pattavina, L.; Iachellini, N.F.; Pagnanini, L.; Canonica, L.; Celi, E.; Clemenza, M.; Ferroni, F.; Fiorini, E.; Garai, A.; Gironi, L.; et al. RES-NOVA sensitivity to core-collapse and failed core-collapse supernova neutrinos. J. Cosmol. Astropart. Phys. 2021, 2021, 064. [Google Scholar] [CrossRef]
- Augier, C.; Beaulieu, G.; Belov, V.; Berge, L.; Billard, J.; Bres, G.; Bret, J.L.; Broniatowski, A.; Calvo, M.; Cazes, A.; et al. Ricochet progress and status. J. Low Temp. Phys. 2023, 212, 127–137. [Google Scholar] [CrossRef]
- First demonstration of 30 eVee ionization energy resolution with Ricochet germanium cryogenic bolometers. Eur. Phys. J. C 2024, 84, 186. [CrossRef] [PubMed]
- Chen, R.; Pinckney, H.D.; Figueroa-Feliciano, E.; Hong, Z.; Schmidt, B. Transition Edge Sensor Chip Design of a Modular CEνNS Detector for the Ricochet Experiment. J. Low Temp. Phys. 2023, 211, 237–247. [Google Scholar] [CrossRef]
- Augier, C.; Baulieu, G.; Belov, V.; Bergé, L.; Billard, J.; Bres, G.; Broniatowski, A.; Calvo, M.; Cazes, A.; Chaize, D.; et al. Results from a prototype TES detector for the Ricochet experiment. Nucl. Instrum. Methods Phys. Res. Sect. A Accel. Spectrom. Detect. Assoc. Equip. 2023, 1057, 168765. [Google Scholar] [CrossRef]
- Bravin, M.; Bruckmayer, M.; Bucci, C.; Cooper, S.; Giordano, S.; von Feilitzsch, F.; Höhne, J.; Jochum, J.; Jörgens, V.; Keeling, R.; et al. The CRESST dark matter search. Astropart. Phys. 1999, 12, 107–114. [Google Scholar] [CrossRef]
- Angloher, G.; Bento, A.; Bucci, C.; Canonica, L.; Defay, X.; Erb, A.; von Feilitzsch, F.; Iachellini, N.F.; Gorla, P.; Gütlein, A.; et al. Results on light dark matter particles with a low-threshold CRESST-II detector. Eur. Phys. J. C Part. Fields 2016, 76, 25. [Google Scholar] [CrossRef]
- Rothe, J.; Angloher, G.; Bauer, P.; Bento, A.; Bucci, C.; Canonica, L.; D’Addabbo, A.; Defay, X.; Erb, A.; Feilitzsch, F.v.; et al. TES-based light detectors for the CRESST direct dark matter search. J. Low Temp. Phys. 2018, 193, 1160–1166. [Google Scholar] [CrossRef]
- Kurinsky, N.; Brink, P.; Partridge, R.; Cabrera, B.; Pyle, M. SuperCDMS SNOLAB low-mass detectors: Ultra-sensitive phonon calorimeters for a sub-GeV dark matter search. arXiv 2016, arXiv:1611.04083. [Google Scholar]
- Bähre, R.; Döbrich, B.; Dreyling-Eschweiler, J.; Ghazaryan, S.; Hodajerdi, R.; Horns, D.; Januschek, F.; Knabbe, E.A.; Lindner, A.; Notz, D.; et al. Any light particle search II—Technical Design Report. J. Instrum. 2013, 8, T09001. [Google Scholar] [CrossRef]
- Sikivie, P. Experimental Tests of the “Invisible” Axion. Phys. Rev. Lett. 1983, 51, 1415–1417. [Google Scholar] [CrossRef]
- Rubiera Gimeno, J.A.; Januschek, F.; Isleif, K.S.; Lindner, A.; Meyer, M.; Othman, G.; Schwemmbauer, C.; Shah, R. A TES system for ALPS II - Status and Prospects. Proc. Sci. 2023, 449, 567. [Google Scholar] [CrossRef]
- Armengaud, E.; Arnaud, Q.; Augier, C.; Benoît, A.; Bergé, L.; Bergmann, T.; Billard, J.; De Boissière, T.; Bres, G.; Broniatowski, A.; et al. Performance of the EDELWEISS-III experiment for direct dark matter searches. J. Instrum. 2017, 12, P08010. [Google Scholar] [CrossRef]
- Marnieros, S.; Armengaud, E.; Arnaud, Q.; Augier, C.; Benoît, A.; Bergé, L.; Billard, J.; Broniatowski, A.; Camus, P.; Cazes, A.; et al. High impedance TES bolometers for EDELWEISS. J. Low Temp. Phys. 2023, 211, 214–219. [Google Scholar] [CrossRef]
- Lattaud, H.; Guy, E.; Billard, J.; Colas, J.; Jésus, M.D.; Gascon, J.; Juillard, A.; Marnieros, S.; Oriol, C. Characterization of the Phonon Sensor of the CRYOSEL Detector with IR Photons. J. Low Temp. Phys. 2024, 215, 268–275. [Google Scholar] [CrossRef]
- Capparelli, L.; Cavoto, G.; Ferretti, J.; Giazotto, F.; Polosa, A.; Spagnolo, P. Axion-like particle searches with sub-THz photons. Phys. Dark Universe 2016, 12, 37–44. [Google Scholar] [CrossRef]
- He, K.; Zhang, X.; Ren, S.; Sun, J. Deep Residual Learning for Image Recognition. In Proceedings of the 2016 IEEE Conference on Computer Vision and Pattern Recognition (CVPR), Las Vegas, NV, USA, 27–30 June 2016; pp. 770–778. [Google Scholar] [CrossRef]
- Bernabei, R.; Belli, P.; Bussolotti, A.; Cappella, F.; Caracciolo, V.; Cerulli, R.; Dai, C.; d’Angelo, A.; Di Marco, A.; Ferrari, N.; et al. The DAMA project: Achievements, implications and perspectives. Prog. Part. Nucl. Phys. 2020, 114, 103810. [Google Scholar] [CrossRef]
- Krishak, A.; Dantuluri, A.; Desai, S. Robust model comparison tests of DAMA/LIBRA annual modulation. J. Cosmol. Astropart. Phys. 2020, 2020, 007. [Google Scholar] [CrossRef]
- Angloher, G.; Carniti, P.; Cassina, L.; Gironi, L.; Gotti, C.; Gütlein, A.; Hauff, D.; Maino, M.; Nagorny, S.; Pagnanini, L.; et al. The COSINUS project: Perspectives of a NaI scintillating calorimeter for dark matter search. Eur. Phys. J. C 2016, 76, 441. [Google Scholar] [CrossRef]
- Angloher, G.; Bharadwaj, M.; Dafinei, I.; Di Marco, N.; Einfalt, L.; Ferroni, F.; Fichtinger, S.; Filipponi, A.; Frank, T.; Friedl, M.; et al. Deep-underground dark matter search with a COSINUS detector prototype. Phys. Rev. D 2024, 110, 043010. [Google Scholar] [CrossRef]
- Abeln, A.; Altenmüller, K.; Arguedas Cuendis, S.; Armengaud, E.; Attié, D.; Aune, S.; Basso, S.; Bergé, L.; Biasuzzi, B.; Borges De Sousa, P.; et al. Conceptual design of BabyIAXO, the intermediate stage towards the International Axion Observatory. J. High Energy Phys. 2021, 2021, 137. [Google Scholar]
- Billard, J.; Gascon, J.; Marnieros, S.; Scorza, S. Transition Edge Sensors with Sub-eV Resolution and Cryogenic Targets (TESSERACT) at the underground laboratory of Modane (LSM). Nucl. Phys. B 2024, 1003, 116465. [Google Scholar] [CrossRef]
- Hertel, S.A.; Biekert, A.; Lin, J.; Velan, V.; McKinsey, D.N. Direct detection of sub-GeV dark matter using a superfluid 4He target. Phys. Rev. D 2019, 100, 092007. [Google Scholar] [CrossRef]
- Anthony-Petersen, R.; Biekert, A.; Bunker, R.; Chang, C.L.; Chang, Y.Y.; Chaplinsky, L.; Fascione, E.; Fink, C.W.; Garcia-Sciveres, M.; Germond, R.; et al. A stress induced source of phonon bursts and quasiparticle poisoning. arXiv 2022, arXiv:2208.02790. [Google Scholar] [CrossRef]
- Icha, J.; Weber, M.; Waters, J.C.; Norden, C. Phototoxicity in live fluorescence microscopy, and how to avoid it. BioEssays 2017, 39, 1700003. [Google Scholar] [CrossRef]
- Niwa, K.; Numata, T.; Hattori, K.; Fukuda, D. Few-photon color imaging using energy-dispersive superconducting transition-edge sensor spectrometry. Sci. Rep. 2017, 7, 45660. [Google Scholar] [CrossRef]
- Fukuda, D.; Fujii, G.; Numata, T.; Amemiya, K.; Yoshizawa, A.; Tsuchida, H.; Fujino, H.; Ishii, H.; Itatani, T.; Inoue, S.; et al. Titanium-based transition-edge photon number resolving detector with 98% detection efficiency with index-matched small-gap fiber coupling. Opt. Express 2011, 19, 870–875. [Google Scholar] [CrossRef]
- Niwa, K.; Hattori, K.; Fukuda, D. Few-photon spectral confocal microscopy for cell imaging using superconducting Transition Edge Sensor. Front. Bioeng. Biotechnol. 2021, 9, 789709. [Google Scholar] [CrossRef]
- Hattori, K.; Kobayashi, R.; Takasu, S.; Fukuda, D. Complex impedance of a transition-edge sensor with sub-μs time constant. AIP Adv. 2020, 10, 035004. [Google Scholar] [CrossRef]
- Fukuda, D. Single-photon measurement techniques with a superconducting Transition Edge Sensor. IEICE Trans. Electron. 2019, 102, 230–234. [Google Scholar] [CrossRef]
- Hao, L.; Gallop, J.; Gardiner, C.; Josephs-Franks, P.; Macfarlane, J.; Lam, S.; Foley, C. Inductive superconducting transition-edge detector for single-photon and macro-molecule detection. Supercond. Sci. Technol. 2003, 16, 1479. [Google Scholar] [CrossRef][Green Version]
- Hong, C.K.; Ou, Z.Y.; Mandel, L. Measurement of subpicosecond time intervals between two photons by interference. Phys. Rev. Lett. 1987, 59, 2044–2046. [Google Scholar] [CrossRef]
- Di Giuseppe, G.; Atatüre, M.; Shaw, M.D.; Sergienko, A.V.; Saleh, B.E.; Teich, M.C.; Miller, A.J.; Nam, S.W.; Martinis, J. Direct observation of photon pairs at a single output port of a beam-splitter interferometer. Phys. Rev. A 2003, 68, 063817. [Google Scholar] [CrossRef]
- Knill, E.; Laflamme, R.; Milburn, G.J. A scheme for efficient quantum computation with linear optics. Nature 2001, 409, 46–52. [Google Scholar] [CrossRef]
- Gisin, N.; Thew, R. Quantum communication. Nat. Photonics 2007, 1, 165–171. [Google Scholar] [CrossRef]
- Chunnilall, C.J.; Degiovanni, I.P.; Kück, S.; Müller, I.; Sinclair, A.G. Metrology of single-photon sources and detectors: A review. Opt. Eng. 2014, 53, 081910. [Google Scholar] [CrossRef]
- Schmidt, M.; Von Helversen, M.; López, M.; Gericke, F.; Schlottmann, E.; Heindel, T.; Kück, S.; Reitzenstein, S.; Beyer, J. Photon-number-resolving transition-edge sensors for the metrology of quantum light sources. J. Low Temp. Phys. 2018, 193, 1243–1250. [Google Scholar] [CrossRef]
- Gerrits, T.; Lita, A.; Calkins, B.; Nam, S.W. Superconducting Transition Edge Sensors for quantum optics. In Superconducting Devices in Quantum Optics; Springer: Berlin/Heidelberg, Germany, 2016; pp. 31–60. [Google Scholar]
- Gerrits, T.; Glancy, S.; Clement, T.S.; Calkins, B.; Lita, A.E.; Miller, A.J.; Migdall, A.L.; Nam, S.W.; Mirin, R.P.; Knill, E. Generation of optical coherent-state superpositions by number-resolved photon subtraction from the squeezed vacuum. Phys. Rev. A—At. Mol. Opt. Phys. 2010, 82, 031802. [Google Scholar] [CrossRef]
- Bartley, T.J.; Donati, G.; Spring, J.B.; Jin, X.M.; Barbieri, M.; Datta, A.; Smith, B.J.; Walmsley, I.A. Multiphoton state engineering by heralded interference between single photons and coherent states. Phys. Rev. A—At. Mol. Opt. Phys. 2012, 86, 043820. [Google Scholar] [CrossRef]
- Sridhar, N.; Shahrokhshahi, R.; Miller, A.J.; Calkins, B.; Gerrits, T.; Lita, A.; Nam, S.W.; Pfister, O. Direct measurement of the Wigner function by photon-number-resolving detection. J. Opt. Soc. Am. B 2014, 31, B34–B40. [Google Scholar] [CrossRef]
- Laiho, K.; Cassemiro, K.N.; Gross, D.; Silberhorn, C. Probing the negative Wigner function of a pulsed single photon point by point. Phys. Rev. Lett. 2010, 105, 253603. [Google Scholar] [CrossRef]
- Zhai, Y.; Becerra, F.E.; Glebov, B.L.; Wen, J.; Lita, A.E.; Calkins, B.; Gerrits, T.; Fan, J.; Nam, S.W.; Migdall, A. Photon-number-resolved detection of photon-subtracted thermal light. Opt. Lett. 2013, 38, 2171–2173. [Google Scholar] [CrossRef]
- Clauser, J.F.; Horne, M.A. Experimental consequences of objective local theories. Phys. Rev. D 1974, 10, 526. [Google Scholar] [CrossRef]
- Christensen, B.G.; McCusker, K.T.; Altepeter, J.B.; Calkins, B.; Gerrits, T.; Lita, A.E.; Miller, A.; Shalm, L.K.; Zhang, Y.; Nam, S.W.; et al. Detection-loophole-free test of quantum nonlocality, and applications. Phys. Rev. Lett. 2013, 111, 130406. [Google Scholar] [CrossRef]
- Giustina, M.; Mech, A.; Ramelow, S.; Wittmann, B.; Kofler, J.; Beyer, J.; Lita, A.; Calkins, B.; Gerrits, T.; Nam, S.W.; et al. Bell violation using entangled photons without the fair-sampling assumption. Nature 2013, 497, 227–230. [Google Scholar] [CrossRef]
- Heindel, T.; Thoma, A.; von Helversen, M.; Schmidt, M.; Schlehahn, A.; Gschrey, M.; Schnauber, P.; Schulze, J.H.; Strittmatter, A.; Beyer, J.; et al. A bright triggered twin-photon source in the solid state. Nat. Commun. 2017, 8, 14870. [Google Scholar] [CrossRef]
- Schlottmann, E.; von Helversen, M.; Leymann, H.A.; Lettau, T.; Krüger, F.; Schmidt, M.; Schneider, C.; Kamp, M.; Höfling, S.; Beyer, J.; et al. Exploring the photon-number distribution of bimodal microlasers with a Transition Edge Sensor. Phys. Rev. Appl. 2018, 9, 064030. [Google Scholar] [CrossRef]
- Klaas, M.; Schlottmann, E.; Flayac, H.; Laussy, F.; Gericke, F.; Schmidt, M.; Helversen, M.v.; Beyer, J.; Brodbeck, S.; Suchomel, H.; et al. Photon-number-resolved measurement of an exciton-polariton condensate. Phys. Rev. Lett. 2018, 121, 047401. [Google Scholar] [CrossRef]
- Wilen, C.D.; Abdullah, S.; Kurinsky, N.; Stanford, C.; Cardani, L.; d’Imperio, G.; Tomei, C.; Faoro, L.; Ioffe, L.; Liu, C.; et al. Correlated charge noise and relaxation errors in superconducting qubits. Nature 2021, 594, 369–373. [Google Scholar] [CrossRef] [PubMed]
- McEwen, M.; Faoro, L.; Arya, K.; Dunsworth, A.; Huang, T.; Kim, S.; Burkett, B.; Fowler, A.; Arute, F.; Bardin, J.C.; et al. Resolving catastrophic error bursts from cosmic rays in large arrays of superconducting qubits. Nat. Phys. 2022, 18, 107–111. [Google Scholar] [CrossRef]
- Cardani, L.; Valenti, F.; Casali, N.; Catelani, G.; Charpentier, T.; Clemenza, M.; Colantoni, I.; Cruciani, A.; D’Imperio, G.; Gironi, L.; et al. Reducing the impact of radioactivity on quantum circuits in a deep-underground facility. Nat. Commun. 2021, 12, 2733. [Google Scholar] [CrossRef]
- Orrell, J.L.; Loer, B. Sensor-assisted fault mitigation in quantum computation. Phys. Rev. Appl. 2021, 16, 024025. [Google Scholar] [CrossRef]
- Maehata, K.; Hara, T.; Mitsuda, K.; Hidaka, M.; Tanaka, K.; Yamanaka, Y. A Transition Edge Sensor microcalorimeter system for the energy dispersive spectroscopy performed on a scanning-transmission electron microscope. J. Low Temp. Phys. 2016, 184, 5–10. [Google Scholar] [CrossRef]
- Lee, S.J.; Titus, C.J.; Alonso Mori, R.; Baker, M.L.; Bennett, D.A.; Cho, H.M.; Doriese, W.B.; Fowler, J.W.; Gaffney, K.J.; Gallo, A.; et al. Soft X-ray spectroscopy with transition-edge sensors at Stanford Synchrotron Radiation Lightsource beamline 10-1. Rev. Sci. Instrum. 2019, 90, 113101. [Google Scholar] [CrossRef]
- Ullom, J.; Doriese, W.; Fischer, D.; Fowler, J.; Hilton, G.; Jaye, C.; Reintsema, C.; Swetz, D.; Schmidt, D. Transition-edge sensor microcalorimeters for X-ray beamline science. Synchrotron Radiat. News 2014, 27, 24–27. [Google Scholar] [CrossRef]
- Doriese, W.B.; Abbamonte, P.; Alpert, B.K.; Bennett, D.; Denison, E.; Fang, Y.; Fischer, D.; Fitzgerald, C.; Fowler, J.; Gard, J.; et al. A practical superconducting-microcalorimeter X-ray spectrometer for beamline and laboratory science. Rev. Sci. Instrum. 2017, 88, 053108. [Google Scholar] [CrossRef] [PubMed]
- Miaja-Avila, L.; O’Neil, G.C.; Uhlig, J.; Cromer, C.L.; Dowell, M.L.; Jimenez, R.; Hoover, A.; Silverman, K.L.; Ullom, J.N. Laser plasma X-ray source for ultrafast time-resolved X-ray absorption spectroscopy. Struct. Dyn. 2015, 2, 024301. [Google Scholar] [CrossRef]
- Joe, Y.I.; O’Neil, G.C.; Miaja-Avila, L.; Fowler, J.W.; Jimenez, R.; Silverman, K.; Swetz, D.; Ullom, J. Observation of iron spin-states using tabletop X-ray emission spectroscopy and microcalorimeter sensors. J. Phys. B At. Mol. Opt. Phys. 2015, 49, 024003. [Google Scholar] [CrossRef]
- Uhlig, J.; Doriese, W.; Fowler, J.; Swetz, D.; Jaye, C.; Fischer, D.; Reintsema, C.; Bennett, D.; Vale, L.; Mandal, U.; et al. High-resolution X-ray emission spectroscopy with transition-edge sensors: Present performance and future potential. J. Synchrotron Radiat. 2015, 22, 766–775. [Google Scholar] [CrossRef] [PubMed]
- Palosaari, M.; Käyhkö, M.; Kinnunen, K.; Laitinen, M.; Julin, J.; Malm, J.; Sajavaara, T.; Doriese, W.; Fowler, J.; Reintsema, C.; et al. Broadband ultrahigh-resolution spectroscopy of particle-induced x rays: Extending the limits of nondestructive analysis. Phys. Rev. Appl. 2016, 6, 024002. [Google Scholar] [CrossRef]
- Yamada, S.; Ichinohe, Y.; Tatsuno, H.; Hayakawa, R.; Suda, H.; Ohashi, T.; Ishisaki, Y.; Uruga, T.; Sekizawa, O.; Nitta, K.; et al. Broadband high-energy resolution hard X-ray spectroscopy using Transition Edge Sensors at SPring-8. Rev. Sci. Instrum. 2021, 92, 013103. [Google Scholar] [CrossRef] [PubMed]
- Morgan, K.M.; Becker, D.T.; Bennett, D.A.; Doriese, W.B.; Gard, J.D.; Irwin, K.D.; Lee, S.J.; Li, D.; Mates, J.A.; Pappas, C.G.; et al. Use of transition models to design high performance TESs for the LCLS-II soft X-ray spectrometer. IEEE Trans. Appl. Supercond. 2019, 29, 2100605. [Google Scholar] [CrossRef] [PubMed]
- Okada, S.; Bennett, D.; Doriese, W.; Fowler, J.; Irwin, K.; Ishimoto, S.; Sato, M.; Schmidt, D.; Swetz, D.; Tatsuno, H.; et al. High-resolution kaonic-atom X-ray spectroscopy with transition-edge-sensor microcalorimeters. J. Low Temp. Phys. 2014, 176, 1015–1021. [Google Scholar] [CrossRef]
- Tatsuno, H.; Bennett, D.; Doriese, W.; Durkin, M.; Fowler, J.; Gard, J.; Hashimoto, T.; Hayakawa, R.; Hayashi, T.; Hilton, G.; et al. Mitigating the effects of charged particle strikes on TES arrays for exotic atom X-ray experiments. J. Low Temp. Phys. 2020, 200, 247–254. [Google Scholar] [CrossRef]
- collaboration, H.; Okada, S.; Bennett, D.; Curceanu, C.; Doriese, W.; Fowler, J.; Gard, J.; Gustafsson, F.; Hashimoto, T.; Hayano, R.; et al. First application of superconducting transition-edge sensor microcalorimeters to hadronic atom X-ray spectroscopy. Prog. Theor. Exp. Phys. 2016, 2016, 091D01. [Google Scholar]
- Seki, R.; Masutani, K. Unified analysis of pionic atoms and low-energy pion-nucleus scattering: Phenomenological analysis. Phys. Rev. C 1983, 27, 2799. [Google Scholar] [CrossRef]
- Hashimoto, T.; Bazzi, M.; Bennett, D.; Berucci, C.; Bosnar, D.; Curceanu, C.; Doriese, W.; Fowler, J.; Fujioka, H.; Guaraldo, C.; et al. Beamline test of a transition-edge-sensor spectrometer in preparation for kaonic-atom measurements. IEEE Trans. Appl. Supercond. 2016, 27, 2100905. [Google Scholar] [CrossRef]
- Hashimoto, T.; Aikawa, S.; Akaishi, T.; Asano, H.; Bazzi, M.; Bennett, D.; Berger, M.; Bosnar, D.; Butt, A.; Curceanu, C.; et al. Measurements of strong-interaction effects in kaonic-helium isotopes at sub-eV precision with X-ray microcalorimeters. Phys. Rev. Lett. 2022, 128, 112503. [Google Scholar] [CrossRef]
- Aoki, K.; Fujioka, H.; Gogami, T.; Hidaka, Y.; Hiyama, E.; Honda, R.; Hosaka, A.; Ichikawa, Y.; Ieiri, M.; Isaka, M.; et al. Extension of the J-PARC hadron experimental facility: Third white paper. arXiv 2021, arXiv:2110.04462. [Google Scholar]
- Pappas, C.G.; Durkin, M.; Fowler, J.W.; Morgan, K.M.; Ullom, J.N.; Doriese, W.B.; Hilton, G.C.; O’Neil, G.C.; Schmidt, D.R.; Szypryt, P.; et al. A TES X-ray spectrometer for NSENSE. Proc. GOMACTech. 2019, 300–305. [Google Scholar]
- Szypryt, P.; Nakamura, N.; Becker, D.T.; Bennett, D.A.; Dagel, A.L.; Doriese, W.B.; Fowler, J.W.; Gard, J.D.; Harris, J.Z.; Hilton, G.C.; et al. A tabletop X-ray tomography instrument for nanometer-scale imaging: Demonstration of the 1000-element transition-edge sensor subarray. IEEE Trans. Appl. Supercond. 2023, 33, 2100705. [Google Scholar] [CrossRef]
- Nakamura, N.; Szypryt, P.; Dagel, A.L.; Alpert, B.K.; Bennett, D.A.; Doriese, W.B.; Durkin, M.; Fowler, J.W.; Fox, D.T.; Gard, J.D.; et al. Nanoscale Three-Dimensional Imaging of Integrated Circuits Using a Scanning Electron Microscope and Transition-Edge Sensor Spectrometer. Sensors 2024, 24, 2890. [Google Scholar] [CrossRef] [PubMed]
- Levine, Z.H.; Alpert, B.K.; Dagel, A.L.; Fowler, J.W.; Jimenez, E.S.; Nakamura, N.; Swetz, D.S.; Szypryt, P.; Thompson, K.R.; Ullom, J.N. A tabletop X-ray tomography instrument for nanometer-scale imaging: Reconstructions. Microsyst. Nanoeng. 2023, 9, 47. [Google Scholar] [CrossRef]
- Kikuchi, T.; Fujii, G.; Hayakawa, R.; Smith, R.; Hirayama, F.; Sato, Y.; Kohjiro, S.; Ukibe, M.; Ohno, M.; Sato, A.; et al. A 320-keV Spectrometer Based on 8-Pixel Transition Edge Sensor With Trilayer Membrane and Novel Numerical Analysis. IEEE Trans. Appl. Supercond. 2023, 33, 2101706. [Google Scholar] [CrossRef]
- Hoover, A.S.; Winkler, R.; Rabin, M.W.; Bennett, D.A.; Doriese, W.B.; Fowler, J.W.; Hayes-Wehle, J.; Horansky, R.D.; Reintsema, C.D.; Schmidt, D.R.; et al. Uncertainty of Plutonium Isotopic Measurements with Microcalorimeter and High-Purity Germanium Detectors. IEEE Trans. Nucl. Sci. 2014, 61, 2365–2372. [Google Scholar] [CrossRef]
- Bennett, D.A.; Horansky, R.D.; Schmidt, D.R.; Hoover, A.; Winkler, R.; Alpert, B.K.; Beall, J.A.; Doriese, W.B.; Fowler, J.W.; Fitzgerald, C.; et al. A high resolution gamma-ray spectrometer based on superconducting microcalorimeters. Rev. Sci. Instrum. 2012, 83, 093113. [Google Scholar] [CrossRef]
- Zink, B.L.; Ullom, J.; Beall, J.A.; Irwin, K.D.; Doriese, W.B.; Duncan, W.; Ferreira, L.; Hilton, G.C.; Horansky, R.; Reintsema, C.D.; et al. Array-compatible transition-edge sensor microcalorimeter γ-ray detector with 42 eV energy resolution at 103 keV. Appl. Phys. Lett. 2006, 89, 124101. [Google Scholar] [CrossRef]
- Ullom, J.; Doriese, W.B.; Beall, J.A.; Duncan, W.; Ferreira, L.; Hilton, G.C.; Horansky, R.; Irwin, K.D.; Jach, T.; Mates, B.; et al. Multiplexed microcalorimeter arrays for precision measurements from microwave to gamma-ray wavelengths. Nucl. Instrum. Methods Phys. Res. Sect. A Accel. Spectrom. Detect. Assoc. Equip. 2007, 579, 161–164. [Google Scholar] [CrossRef]
- Hoover, A.; Hoteling, N.; Rabin, M.; Ullom, J.; Bennett, D.; Karpius, P.; Vo, D.; Doriese, W.; Hilton, G.; Horansky, R.; et al. Large microcalorimeter arrays for high-resolution X-and gamma-rayspectroscopy. Nucl. Instrum. Methods Phys. Res. Sect. A Accel. Spectrom. Detect. Assoc. Equip. 2011, 652, 302–305. [Google Scholar] [CrossRef]
- Ullom, J.; Zink, B.; Beall, J.; Doriese, W.; Duncan, W.; Ferreira, L.; Hilton, G.; Irwin, K.; Reintsema, C.; Vale, L.; et al. Development of large arrays of microcalorimeters for precision gamma-ray spectroscopy. In Proceedings of the IEEE Nuclear Science Symposium Conference Record, Fajardo, PR, USA, 23–29 October 2005; Volume 2, pp. 1154–1158. [Google Scholar] [CrossRef]
- Doriese, W.B.; Ullom, J.; Beall, J.A.; Duncan, W.; Ferreira, L.; Hilton, G.C.; Horansky, R.; Irwin, K.D.; Mates, J.; Reintsema, C.D.; et al. Toward a 256-pixel array of gamma-ray microcalorimeters for nuclear-materials analysis. J. Low Temp. Phys. 2008, 151, 754–759. [Google Scholar] [CrossRef]
- Bacrania, M.K.; Hoover, A.S.; Karpius, P.J.; Rabin, M.W.; Rudy, C.R.; Vo, D.T.; Beall, J.A.; Bennett, D.A.; Doriese, W.B.; Hilton, G.C.; et al. Large-Area Microcalorimeter Detectors for Ultra-High-Resolution X-Ray and Gamma-Ray Spectroscopy. IEEE Trans. Nucl. Sci. 2009, 56, 2299–2302. [Google Scholar] [CrossRef]
- Hoover, A.S.; Winkler, R.; Rabin, M.W.; Vo, D.T.; Ullom, J.N.; Bennett, D.A.; Doriese, W.B.; Fowler, J.W.; Horansky, R.D.; Schmidt, D.R.; et al. Determination of Plutonium Isotopic Content by Microcalorimeter Gamma-Ray Spectroscopy. IEEE Trans. Nucl. Sci. 2013, 60, 681–688. [Google Scholar] [CrossRef]
- Winkler, R.; Hoover, A.; Rabin, M.; Bennett, D.; Doriese, W.; Fowler, J.; Hays-Wehle, J.; Horansky, R.; Reintsema, C.; Schmidt, D.; et al. 256-pixel microcalorimeter array for high-resolution γ-ray spectroscopy of mixed-actinide materials. Nucl. Instrum. Methods Phys. Res. Sect. A Accel. Spectrom. Detect. Assoc. Equip. 2015, 770, 203–210. [Google Scholar] [CrossRef]
- Becker, D.T.; Alpert, B.K.; Bennett, D.A.; Croce, M.P.; Fowler, J.W.; Gard, J.D.; Hoover, A.S.; Joe, Y.I.; Koehler, K.E.; Mates, J.A.; et al. Advances in analysis of microcalorimeter gamma-ray spectra. IEEE Trans. Nucl. Sci. 2019, 66, 2355–2363. [Google Scholar] [CrossRef]
- Fomin, V.N. Optimal Filtering: Volume I: Filtering of Stochastic Processes; Springer Science & Business Media: Berlin/Heidelberg, Germany, 2012; Volume 457. [Google Scholar]
- Croce, M.; Henzlova, D.; Menlove, H.; Becker, D.; Ullom, J. Electrochemical Safeguards Measurement Technology Development at LANL. J. Nucl. Mater. Manag. 2021, 49, 116–135. [Google Scholar]
- Croce, M.; Becker, D.; Bennett, D.; Cantor, R.; Carpenter, M.; Feissle, E.; Friedrich, S.; Gard, J.; Imrek, J.; Kim, G.; et al. Nuclear Facility Experience with the SOFIA Ultra-High-Resolution Microcalorimeter Gamma Spectrometer; Technical Report; Lawrence Livermore National Lab. (LLNL): Livermore, CA, USA, 2022. [Google Scholar]
- Mercer, D.J.; Winkler, R.; Koehler, K.E.; Becker, D.T.; Bennett, D.A.; Carpenter, M.H.; Croce, M.P.; de Castro, K.I.; Feissle, E.A.; Fowler, J.W.; et al. Quantification of 242Pu with a Microcalorimeter Gamma Spectrometer. arXiv 2022, arXiv:2202.02933. [Google Scholar]
- Day, P.K.; LeDuc, H.G.; Mazin, B.A.; Vayonakis, A.; Zmuidzinas, J. A broadband superconducting detector suitable for use in large arrays. Nature 2003, 425, 817–821. [Google Scholar] [CrossRef]
- Ulbricht, G.; De Lucia, M.; Baldwin, E. Applications for microwave kinetic induction detectors in advanced instrumentation. Appl. Sci. 2021, 11, 2671. [Google Scholar] [CrossRef]
- Walter, A.; Mazin, B.B.; Bockstiegel, C.; Fruitwala, N.; Szypryt, P.; Lipartito, I.; Meeker, S.; Zobrist, N.; Collura, G.; Coiffard, G.; et al. MEC: The MKID exoplanet camera for high contrast astronomy at Subaru (Conference Presentation). In Proceedings of the Ground-Based and Airborne Instrumentation for Astronomy VII, Austin, TX, USA, 10–15 June 2018; Evans, C.J., Simard, L., Takami, H., Eds.; International Society for Optics and Photonics SPIE: Bellingham, WA, USA, 2018; Volume 10702. [Google Scholar] [CrossRef]
- Vissers, M.R.; Gao, J.; Kline, J.S.; Sandberg, M.; Weides, M.P.; Wisbey, D.S.; Pappas, D.P. Characterization and in-situ monitoring of sub-stoichiometric adjustable superconducting critical temperature titanium nitride growth. Thin Solid Films 2013, 548, 485–488. [Google Scholar] [CrossRef]
- De Lucia, M.; Baldwin, E.; Ulbricht, G.; Piercy, J.; Creaner, O.; Bracken, C.; Ray, T. High-uniformity TiN/Ti/TiN multilayers for the development of Microwave Kinetic Inductance Detectors. In Proceedings of the X-Ray, Optical, and Infrared Detectors for Astronomy X, Montréal, QC, Canada, 17–23 July 2022; SPIE: Bellingham, WA, USA, 2022; Volume 12191, pp. 21–31. [Google Scholar]
- McAleer, C.; Creaner, O.; Bracken, C.; Ulbricht, G.; De Lucia, M.; Piercy, J.; Ray, T. Automation of MKID Simulations for Array Building with AEM (Automated Electromagnetic MKID Simulations). J. Low Temp. Phys. 2024, 216, 57–66. [Google Scholar] [CrossRef] [PubMed]
- McKenney, C.M.; Austermann, J.E.; Beall, J.A.; Dober, B.J.; Duff, S.M.; Gao, J.; Hilton, G.C.; Hubmayr, J.; Li, D.; Ullom, J.N.; et al. Tile-and-trim micro-resonator array fabrication optimized for high multiplexing factors. Rev. Sci. Instrum. 2019, 90, 023908. [Google Scholar] [CrossRef] [PubMed]
- De Lucia, M.; Baldwin, E.; Ulbricht, G.; Bracken, C.; Stamenov, P.; Ray, T. Multiplexable frequency retuning of MKID arrays using their non-linear kinetic inductance. In X-Ray, Optical, and Infrared Detectors for Astronomy IX; SPIE: Bellingham, WA, USA, 2020; Volume 11454, pp. 580–590. [Google Scholar]


















| TDM | FDM | CDM | -MUX | |
|---|---|---|---|---|
| Complexity | ∘ | |||
| Cost | ∘ | |||
| Aliasing | Yes | No | No | No |
| Dead Time | Yes | No | Yes | No |
| Noise Level (pA/) | 10 | 10 | 19 | 45 |
| MUX factor | <128 | 32 | ∼100 | 2000 |
| TES | MKIDs | SNSPD | |
|---|---|---|---|
| Fabrication complexity | ∘ | ||
| Max. R (X-ray) | ≤5000 | ≤590 | N/A |
| Max. R (UVOIR) | ∼200 | 65 | ≤10 |
| NEP (typical) (W | |||
| Time resolution | ∼1 μs | ∼1 s | ∼1 ps |
| μ-MUX available? | Yes | Innate | Yes |
| Spectral range | THz/μ-ray | THz/X-ray | infra-red/Vis |
| Array size (typical) | 1 k | 20 k | 10 k |
| Pixel Yield | 95% | 75–80% | >95% |
Disclaimer/Publisher’s Note: The statements, opinions and data contained in all publications are solely those of the individual author(s) and contributor(s) and not of MDPI and/or the editor(s). MDPI and/or the editor(s) disclaim responsibility for any injury to people or property resulting from any ideas, methods, instructions or products referred to in the content. |
© 2024 by the authors. Licensee MDPI, Basel, Switzerland. This article is an open access article distributed under the terms and conditions of the Creative Commons Attribution (CC BY) license (https://creativecommons.org/licenses/by/4.0/).
Share and Cite
De Lucia, M.; Dal Bo, P.; Di Giorgi, E.; Lari, T.; Puglia, C.; Paolucci, F. Transition Edge Sensors: Physics and Applications. Instruments 2024, 8, 47. https://doi.org/10.3390/instruments8040047
De Lucia M, Dal Bo P, Di Giorgi E, Lari T, Puglia C, Paolucci F. Transition Edge Sensors: Physics and Applications. Instruments. 2024; 8(4):47. https://doi.org/10.3390/instruments8040047
Chicago/Turabian StyleDe Lucia, Mario, Paolo Dal Bo, Eugenia Di Giorgi, Tommaso Lari, Claudio Puglia, and Federico Paolucci. 2024. "Transition Edge Sensors: Physics and Applications" Instruments 8, no. 4: 47. https://doi.org/10.3390/instruments8040047
APA StyleDe Lucia, M., Dal Bo, P., Di Giorgi, E., Lari, T., Puglia, C., & Paolucci, F. (2024). Transition Edge Sensors: Physics and Applications. Instruments, 8(4), 47. https://doi.org/10.3390/instruments8040047

