Sex Differences in the Brain Transcriptomes of Adult Blue Gourami Fish (Trichogaster trichopterus)
Abstract
1. Introduction
2. Materials and Methods
2.1. Fish and Sampling Procedure
2.2. RNA Extraction
2.3. Library Prep and Sequencing
2.4. Transcriptome Assembly
2.5. Differential Expression (DE) Analysis
2.6. Pathway Analysis
2.7. RT-qPCR
3. Results
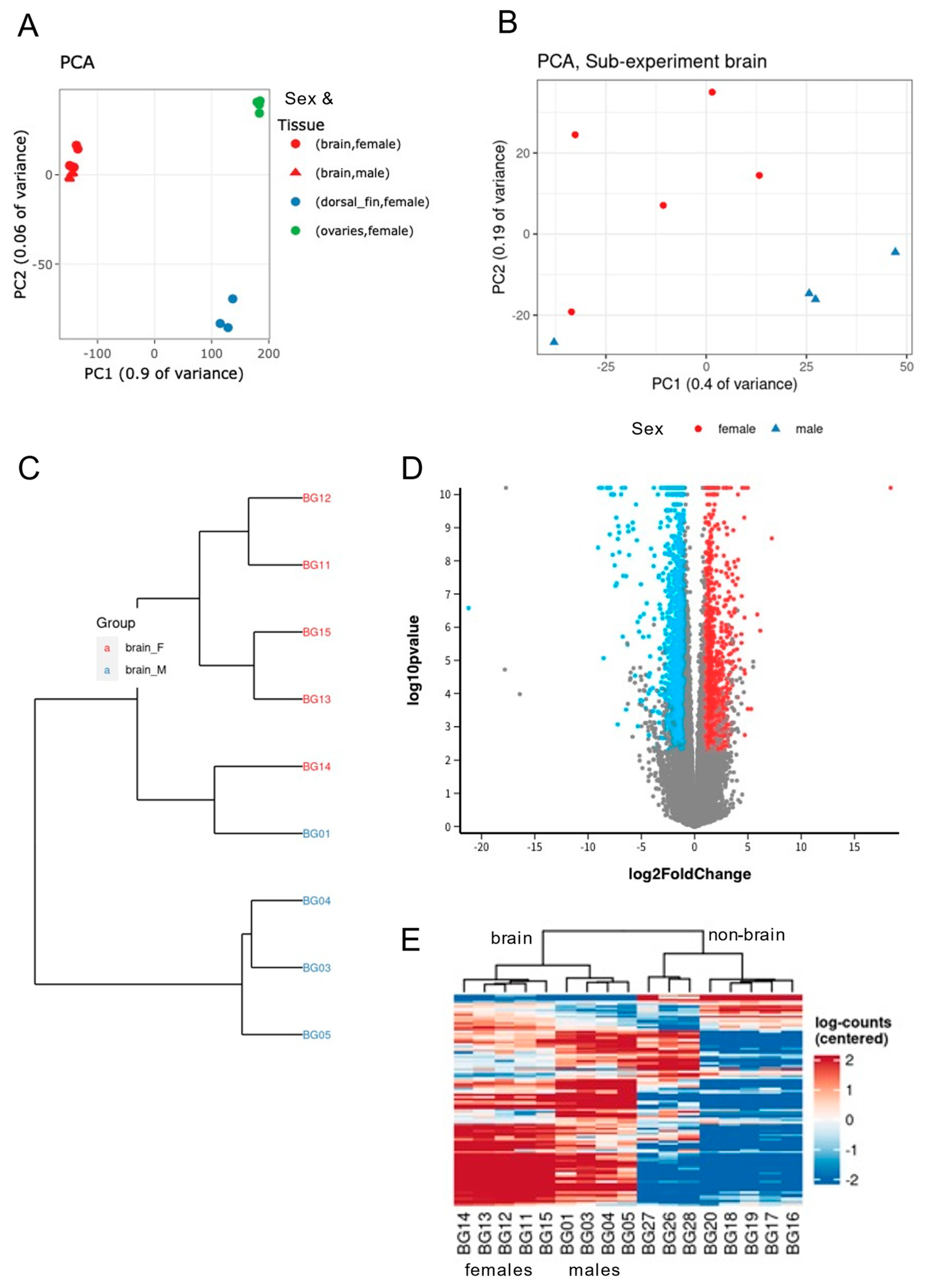
3.1. Brain Transcriptomes Tend to Cluster by Sex
3.2. Similar Numbers, but Not Magnitude of Expression Difference, of Genes Up- and Down-Regulated in Males vs. Females
3.3. Multiple Pathways Essential to Brain Function Are Over-Represented among Genes Down-Regulated in Males vs. Females, but Not Vice Versa
3.4. Hormone Receptors Involved in Regulation of Reproduction Are Down-Regulated in Male Gourami Brains
4. Discussion
5. Conclusions
- Gene expression in the brains of adult blue gourami differs broadly between the sexes;
- Brain-function-related gene expression is suppressed in male, as compared to female, blue gourami brains.
Supplementary Materials
Author Contributions
Funding
Institutional Review Board Statement
Data Availability Statement
Acknowledgments
Conflicts of Interest
References
- Zhai, G.; Jia, J.; Bereketoglu, C.; Yin, Z.; Pradhan, A. Sex-specific differences in zebrafish brains. Biol. Sex Differ. 2022, 13, 31. [Google Scholar] [CrossRef] [PubMed]
- de Abreu, M.S.; Maximino, C.; Banha, R.; Anastácio, P.M.; Demin, K.A.; Allan, V.; Kalueff, A.V.; Soares, M.C. Sex differences in behavior and neuropharmacology of zebrafish. J. Neurosci. Res. 2019, 89, 2586–2603. [Google Scholar]
- Xiang, J.; Guo, R.-Y.; Wang, T.; Zhang, N.; Chen, X.-R.; Li, E.-C.; Zhang, J.-L. Brain metabolite profiles provide insight into mechanisms for behavior sexual dimorphisms in zebrafish (Danio rerio). Physiol. Behav. 2023, 263, 114132. [Google Scholar] [CrossRef] [PubMed]
- Degani, G. Interaction of Sexual Behavior and Hormone Gene Expression in the Labyrinthici Fish Blue Gourami (Trichogaster trichopterus) during Reproduction; Scientific Research Publishing: Glendale, CA, USA, 2022; pp. 1–135. [Google Scholar]
- Degani, G. Brain control reproduction by the endocrine system of female blue gourami (Trichogaster trichopterus). Biology 2020, 9, 109. [Google Scholar] [CrossRef]
- Forselius, S. Studies of anabantid fishes. Parts I–III. Zool. Bidr. Fran Upps. 1975, 32, 593–597. [Google Scholar]
- Degani, G.; Ziv, Z. Male Blue Gourami (Trichogaster trichopterus) Nest-Building Behavior Is Affected by Other Males and Females. Open J. Anim. Sci. 2016, 6, 195–201. [Google Scholar] [CrossRef][Green Version]
- Levy, G.; Degani, G. Involvement of GnRH, PACAP and PRP in the Reproduction of Blue Gourami Females (Trichogaster trichopterus). J. Mol. Neurosci. 2012, 48, 9730–9738. [Google Scholar] [CrossRef] [PubMed]
- Degani, G. The effect of temperature, light, fish size and container size on breeding of Trichogaster trichopterus. Isr. J. Aquac. 1989, 41, 67–73. [Google Scholar]
- Degani, G. The effects of human chorionic gonadotropin on steroid changes in Trichogaster trichopterus. Comp. Biochem. Physiol. 1990, 96, 525–528. [Google Scholar] [CrossRef]
- Vierke, J. Betta, Gouramis and Other Anabantoid Labyrinth Fishes of the World; TFH Publications: Neptune, NJ, USA, 1988; pp. 1–102. [Google Scholar]
- Degani, G.; Hajouj, A.; Hurvitz, A. Sex-Based Variation of Gene Expression in the Gonads and Fins of Russian Sturgeon (Acipenser gueldenstaedtii). Open J. Anim. Sci. 2021, 11, 1–10. [Google Scholar] [CrossRef]
- Degani, G.; Jackson, K.; Goldberg, D.; Sarfati, R.; Avtalion, R. FSH, LH and growth hormone gene expiration in blue gourami (Trichogaster trichopterus, Pallas, 1770) during spermatogenesis and male sexual behavior. Zool. Sci. 2003, 20, 737–743. [Google Scholar] [CrossRef] [PubMed]
- Degani, G.; Alon, A.; Stoler, A.; Bercocvich, D. Evidence of a reproduction-related function for brine Kisspeptin 2 and its receptors in Anabantidae fish (Trichogaster trichopterus). Int. J. Zool. Investig. 2017, 2, 106–122. [Google Scholar]
- Levy, G.; Goldberg, D.; Jackson, K.; Degani, G. Association between pituitary adenylate cyclase activating polypeptide and reproduction in the blue gourami. Gen. Comp. Endo. 2010, 166, 83–93. [Google Scholar] [CrossRef]
- Levy, G.; Degani, G. The role of brain peptides in the reproduction of blue gourami males (Trichogaster trichopterus). J. Exp. Zool. 2013, 319, 461–470. [Google Scholar] [CrossRef]
- Levy, G.; Gothilf, Y.; Degani, G. Brain gonadotropin releasing hormone3 expression variation during oogenesis and sexual behavior and its effect on pituitary hormonal expression in the blue gourami. Comp. Biochem. Physiol. Part A 2009, 154, 241–248. [Google Scholar] [CrossRef]
- Degani, G.; Boker, R. Vitellogenesis level and the induction of maturation in the ovary of the blue gourami Trichogaster trichopterus (Anabantidae, Pallas 1770). J. Exp. Zool. 1992, 263, 330–337. [Google Scholar] [CrossRef]
- Degani, G.; Yom-Din, S.; Goldberg, D.; Jackson, K. cDNA Cloning of Blue Gourami (Trichogaster trichopterus) Prolactin and Its Expression During the Gonadal Cycles of Males and Females. J. Endocrin. Investig. 2010, 33, 7–12. [Google Scholar] [CrossRef]
- Jackson, K.; Goldberg, G.; Ofir, R.; Abraham, M.; Degani, G. Blue gourami (Trichogaster trichopterus) gonadotropic subunits (I & II) cDNA sequences and expression during oogenesis. J. Mol. Endocrinol. 1999, 23, 177–187. [Google Scholar]
- Degani, G. Genetic Variation in Xeric Habitats of Triturus vittatus vittatus (Urodela) Using Mitochondrial DNA of 12S and16S, and Nuclear Gene, Rhodopsin, on the Southern Border of its Distribution. Int. J. Zool. Investig. 2018, 4, 31–40. [Google Scholar]
- Degani, G.; Alon, A.; Hajouj, A.; Meerson, A. Vitellogenesis in the blue gourami (Trichogaster trichopterus) is accompanied by changes in the brain transcriptome. Fishes 2019, 4, 54. [Google Scholar] [CrossRef]
- AVMA Guidelines for the Euthanasia of Animals: American Veterinary Medical Association 2020. Available online: https://www.avma.org/resources-tools/avma-policies/avma-guidelines-euthanasia-animals (accessed on 16 July 2024).
- Degani, G. Oocytes Development in the Fry of Blue Gourami, Trichogaster trichopterus. Int. J. Zool. Investig. 2018, 4, 11–20. [Google Scholar]
- Degani, G. Blue Gourami (Trichogaster trichopterus) Model for Labyrinth Fish; Laser Pages Publishing: Jerusalem, Israel, 2001; pp. 1–134. [Google Scholar]
- Degani, G. Oogenesis control in multi-spawning blue gourami (Trichogaster trichopterus) as a model for the Anabantidae family. Int. J. Sci. Res. 2016, 5, 179–184. [Google Scholar]
- Grabherr, M.G.; Haas, B.J.; Yassour, M.; Levin, J.Z.; Thompson, D.A.I.; Adiconis, X.; Fan, L.R.; Zeng, Q. Full-length transcriptome assembly from RNA-Seq data without a reference genome. Nat. Biotechnol. 2011, 29, 644–652. [Google Scholar]
- Langmead, B.; Trapnell, C.; Pop, M.; Salzberg, S.L. Ultrafast and memory-efficient alignment of short DNA sequences to the human genome. Genome Biol. 2009, 10, R25. [Google Scholar] [CrossRef] [PubMed]
- Manni, M.; Berkeley, M.R.; Seppey, M.; Simão, F.A.; Zdobnov, E.M. BUSCO Update: Novel and Streamlined Workflows along with Broader and Deeper Phylogenetic Coverage for Scoring of Eukaryotic, Prokaryotic, and Viral Genomes. Mol. Biol. Evol. 2021, 38, 4647–4654. [Google Scholar] [CrossRef] [PubMed]
- Fu, L.; Niu, B.; Zhu, Z.; Wu, S.; Li, W. CD-HIT: Accelerated for clustering the next-generation 346 sequencing data. Bioinformatics 2012, 28, 3150–3152. [Google Scholar] [CrossRef] [PubMed]
- Cantalapiedra, C.P.; Hernandez-Plaza, A.; Letunic, I.; Bork, P.; Huerta-Cepas, J. eggNOG-mapper v2: Functional annotation, orthology assignments, and domain prediction at the metagenomic scale. Mol. Biol. Evol. 2021, 38, 5825–5829. [Google Scholar] [CrossRef]
- Li, B.; Dewey, C.N. RSEM: Accurate transcript quantification from RNA-Seq data with or without a reference genome. BMC Bioinform. 2011, 12, 323. [Google Scholar] [CrossRef]
- Love, M.I.; Huber, W.; Anders, S. Moderated estimation of fold change and dispersion for rna-seq data with deseq2. Genome Biol. 2014, 15, 550. [Google Scholar] [CrossRef]
- Benjamini, Y. Discovering the false discovery rate. J. R. Stat. Soc. Ser. B Stat Methodol. 2010, 72, 405–416. [Google Scholar] [CrossRef]
- Köster, J.; Rahmann, S. Snakemake—A scalable bioinformatics workflow engine. Bioinformatics 2012, 28, 2520–2522. [Google Scholar] [CrossRef] [PubMed]
- Raudvere, U.; Kolberg, L.; Kuzmin, I.; Arak, T.; Adler, P.; Peterson, H.; Vilo, J. g:Profiler: A web server for functional enrichment analysis and conversions of gene lists (2019 update). Nucleic Acids Res. 2019, 47, W191–W198. [Google Scholar] [CrossRef] [PubMed]
- Gegenhuber, B.; Wu, M.V.; Bronstein, R.; Tollkuhn, J. Gene regulation by gonadal hormone receptors underlies brain sex differences. Nature 2022, 606, 153–159. [Google Scholar] [CrossRef] [PubMed]





Disclaimer/Publisher’s Note: The statements, opinions and data contained in all publications are solely those of the individual author(s) and contributor(s) and not of MDPI and/or the editor(s). MDPI and/or the editor(s) disclaim responsibility for any injury to people or property resulting from any ideas, methods, instructions or products referred to in the content. |
© 2024 by the authors. Licensee MDPI, Basel, Switzerland. This article is an open access article distributed under the terms and conditions of the Creative Commons Attribution (CC BY) license (https://creativecommons.org/licenses/by/4.0/).
Share and Cite
Degani, G.; Meerson, A. Sex Differences in the Brain Transcriptomes of Adult Blue Gourami Fish (Trichogaster trichopterus). Fishes 2024, 9, 287. https://doi.org/10.3390/fishes9070287
Degani G, Meerson A. Sex Differences in the Brain Transcriptomes of Adult Blue Gourami Fish (Trichogaster trichopterus). Fishes. 2024; 9(7):287. https://doi.org/10.3390/fishes9070287
Chicago/Turabian StyleDegani, Gad, and Ari Meerson. 2024. "Sex Differences in the Brain Transcriptomes of Adult Blue Gourami Fish (Trichogaster trichopterus)" Fishes 9, no. 7: 287. https://doi.org/10.3390/fishes9070287
APA StyleDegani, G., & Meerson, A. (2024). Sex Differences in the Brain Transcriptomes of Adult Blue Gourami Fish (Trichogaster trichopterus). Fishes, 9(7), 287. https://doi.org/10.3390/fishes9070287
