Development of a Multiplex Polymerase Chain Reaction Method for the Simultaneous Identification of Four Species of Genus Lagocephalus (Chordata: Vertebrata)
Abstract
1. Introduction
2. Materials and Methods
2.1. Sampling and DNA Extraction
2.2. Sequencing and Species Identification
2.3. Sequencing and Phylogenetic Analyses
2.4. Species-Specific Multiplex Primer Design
2.5. Single and Multiplex PCR
2.6. Specificity and Sensitivity of Multiplex PCR
3. Results
3.1. Common Primers for Genus Lagocephalus
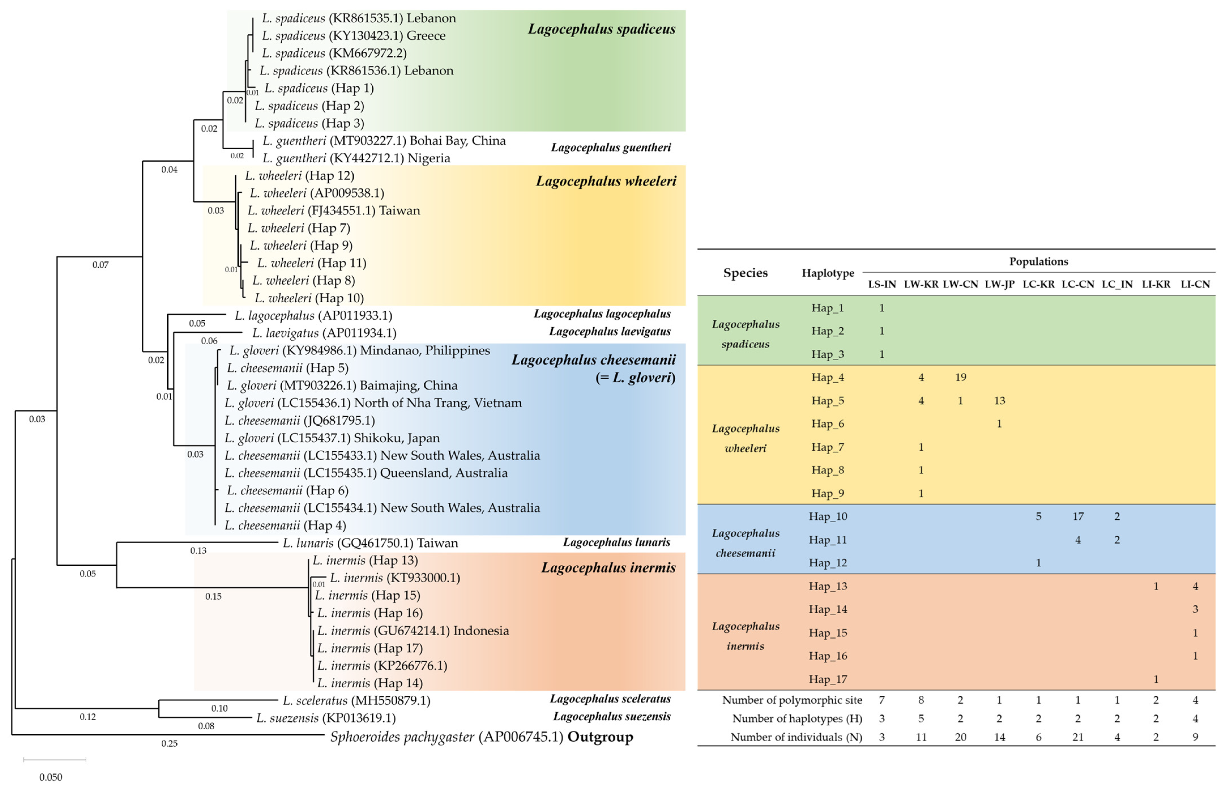
3.2. Species Identification and Phylogenetic Analysis
3.3. Species-Specific Primer Design and Single PCR
3.4. MSS-PCR
3.5. Specificity and Sensitivity of MSS-PCR
4. Discussion
5. Conclusions
Supplementary Materials
Author Contributions
Funding
Institutional Review Board Statement
Informed Consent Statement
Data Availability Statement
Conflicts of Interest
References
- Senaratne, L.S.; Park, P.J.; Kim, S.K. Isolation and characterization of collagen from brown backed toadfish (Lagocephalus gloveri) skin. Bioresour. Technol. 2006, 97, 191–197. [Google Scholar] [CrossRef]
- Brillantes, S.; Samosorn, W.; Faknoi, S.; Oshima, Y. Toxicity of puffers landed and marketed in Thailand. Fish. Sci. 2003, 69, 1224–1230. [Google Scholar] [CrossRef]
- Monaliza, M.D.; Samsur, M. Toxicity and toxin properties study of puffer fish collected from Sabah waters. Health Environ. J. 2011, 2, 14–17. [Google Scholar]
- Giusti, A.; Ricci, E.; Guarducci, M.; Gasperetti, L.; Davidovich, N.; Guidi, A. merging risks in the European seafood chain: Molecular identification of toxic Lagocephalus spp. in fresh and processed products. Food Control 2018, 91, 311–320. [Google Scholar] [CrossRef]
- Jeon, J.K.; Arakawa, O.; Noguchi, T. Toxicity of pufferfish in Korea. 3. Comparison in the toxicity of fresh and frozen pufferfish Takifugu vermicularis radiatus (Gukmeri-bok). J. Korean Fish. Soc. 2000, 33, 176–178. [Google Scholar]
- Park, B.K.; Jang, W.J.; Park, K.H.; Lee, H.S.; Lee, W.O.; Choi, K.S. Tetrodotoxin and its analogs: A review of analysis methods and levels in pufferfish. J. Food Hyg. Saf. 2021, 36, 105–117. [Google Scholar] [CrossRef]
- Kosker, A.R.; Karakus, M.; Katikou, P.; Dal, İ.; Durmus, M.; Ucar, Y.; Ayas, D.; Özogul, F. Monthly variation of tetrodotoxin levels in pufferfish (Lagocephalus sceleratus) caught from Antalya Bay, Mediterranean Sea. Mar. Drugs 2023, 21, 527. [Google Scholar] [CrossRef]
- Noguchi, T.; Arakawa, O. Tetrodotoxin—Distribution and accumulation in aquatic organisms, and cases of human intoxication. Mar. Drugs 2008, 6, 220–242. [Google Scholar] [CrossRef]
- Park, B.K.; Lee, H.; Park, J.; Kajino, N.; Choi, K.S.; Lee, W.O.; Choi, C.; Lee, J. Determination of Tetrodotoxin and its analog composition in Korean Takifugu porphyreus pufferfish. J. Food Hyg. Saf. 2024, 39, 436–443. [Google Scholar] [CrossRef]
- Do, T.D.; Wong, L.L. Investigation of seafood mislabeling in Asia: A review of the literature and mitigation strategies. J. Agric. Food Res. 2025, 22, 101702. [Google Scholar] [CrossRef]
- Itoi, S.; Kozaki, A.; Komori, K.; Tsunashima, T.; Noguchi, S.; Kawane, M. Toxic Takifugu pardalis eggs found in Takifugu niphobles gut: Implications for TTX accumulation in the pufferfish. Toxicon 2015, 108, 141–146. [Google Scholar] [CrossRef]
- Mi, W.; Liu, S. Tetrodotoxin and the state-of-the-art progress of its associated analytical methods. Front. Microbiol. 2024, 15, 1413741. [Google Scholar] [CrossRef] [PubMed]
- Arakawa, O.; Hwang, D.F.; Taniyama, S.; Takatani, T. Toxins of pufferfish that cause human intoxications. In Coastal Environmental and Ecosystem Issues of the East China Sea; Ishimatsu, A., Lie, H.-J., Eds.; TERRAPUB and Nagasaki University: Tokyo, Japan, 2010; pp. 227–244. [Google Scholar]
- Panão, I.; Carrascosa, C.; Jaber, J.R.; Raposo, A. Puffer fish and its consumption: To eat or not to eat? Food Rev. Int. 2016, 32, 305–322. [Google Scholar] [CrossRef]
- Noguchi, T.; Ebesu, J.S.M. Puffer poisoning: Epidemiology and treatment. J. Toxicol. Toxin Rev. 2001, 20, 1–10. [Google Scholar] [CrossRef]
- Ivanova, N.V.; Zemlak, T.S.; Hanner, R.H.; Hebert, P.D.N. Universal primer cocktails for fish DNA barcoding. Mol. Ecol. Notes 2007, 7, 544–548. [Google Scholar] [CrossRef]
- Matsuura, K. Taxonomy and systematics of tetraodontiform fishes: A review focusing primarily on progress in the period from 1980 to 2014. Ichthyol. Res. 2015, 62, 72–113. [Google Scholar] [CrossRef]
- Han, K.H.; Baek, J.I.; Shin, L.S.; Kim, H.J.; Yoon, B.I.; Hwang, J.H. Morphological description of three species of pufferfishes (Tetraodontidae) from India. Korean J. Fish. Aquat. Sci. 2017, 50, 77–84. [Google Scholar] [CrossRef]
- Baek, J.I. Taxonomy and Molecular Phylogeny of the Tetraodontoidei (Teleostei: Tetraodontiformes). Ph.D. Thesis, Chonnam National University, Gwangju, Republic of Korea, 2017; p. 169. [Google Scholar]
- Kim, E.M.; Dong, C.M.; Lee, M.N.; Noh, J.K.; Noh, E.S.; Nam, B.H.; Kim, Y.O.; Jung, H.S. Development of multiplex species-specific PCR for the simultaneous identification of three closely related species in the genera Misgurnus and Paramisgurnus. Aquac. Rep. 2022, 24, 101–144. [Google Scholar] [CrossRef]
- Zuo, T.; Li, Z.; Lv, Y.; Duan, G.; Wang, C.; Tang, Q. Rapid identification of sea cucumber species with multiplex-PCR. Food Control 2012, 26, 58–62. [Google Scholar] [CrossRef]
- Başusta, A.; Başusta, N.; Ozcan, E.I.; Girgin, H. Age and growth of the Lessepsian migrant Lagocephalus spadiceus (Actinopterygii: Tetraodontiformes: Tetraodontidae) from the Gulf of Iskenderun, north-eastern Mediterranean, Turkey. Acta Ichthyol. Piscat. 2020, 50, 325–332. [Google Scholar] [CrossRef]
- Matsuura, K. Lagocephalus wheeleri Abe, Tabeta & Kitahama, 1984, a junior synonym of Tetrodon spadiceus Richardson, 1845(Actionpterygii, Tetraodontiformes, Tetraodonidae). Natl. Mus. Nat. Sci. 2010, 46, 39–46. [Google Scholar]
- Matsuura, K.; Satoh, T.P. Redescription of Lagocephalus cheesemanii (Clarke 1897), a senior synonym of Lagocephalus gloveri Abe and Tabeta 1983, based on morphological and genetic comparisons (Actinopterygii: Tetraodontiformes: Tetraodontidae). Ichthyol. Res. 2017, 64, 104–110. [Google Scholar] [CrossRef]
- Kimura, M. A simple method for estimating evolutionary rates of base substitutions through comparative studies of nucleotide sequences. J. Mol. Evol. 1980, 16, 111–120. [Google Scholar] [CrossRef] [PubMed]
- Stadhouders, R.; Pas, S.D.; Anber, J.; Voermans, J.; Mes, T.H.; Schutten, M. The effect of primer-template mismatches on the detection and quantification of nucleic acids using the 5′ nuclease assay. J. Mol. Diagn. JMD 2010, 12, 109–117. [Google Scholar] [CrossRef] [PubMed]
- Ayyadevara, S.; Thaden, J.J.; Shmookler Reis, R.J. Discrimination of primer 3′-nucleotide mismatch by taq DNA polymerase during polymerase chain reaction. Anal. Biochem. 2000, 284, 11–18. [Google Scholar] [CrossRef]
- Spencer, E.T.; Bruno, J.F. Fishy business: Red snapper mislabeling along the coastline of the Southeastern United States. Front. Mar. Sci. 2019, 6, 513. [Google Scholar] [CrossRef]
- Acar, C.; Ishizaki, S.; Nagashima, Y. Toxicity of the Lessepsian pufferfish Lagocephalus scelerantus from eastern Mediterranean coasts of Turkey and species identification by rapid PCR amplification. Eur. Food Res. Technol. 2017, 243, 49–57. [Google Scholar] [CrossRef]
- Guardone, L.; Maneschi, A.; Meucci, V.; Gasperetti, L.; Nucera, D.; Armani, A. A global retrospective study on human cases of tetrodotoxin (TTX) poisoning after seafood consumption. Food Rev. Int. 2020, 36, 645–667. [Google Scholar] [CrossRef]
- Tuney, I. Molecular identification of puffer fish Lagocephalus sceleratus (Gmelin, 1789) and Lagocephalus spadiceus (Richardson, 1845) from eastern Mediterranean, Turkey. Fresenius Environ. Bull. 2016, 25, 1428–1436. [Google Scholar]
- Lee, G.Y.; Suh, S.M.; Lee, Y.M.; Kim, H.Y. Multiplex PCR assay for simultaneous identification of five types of tuna (Katsuwonus pelamis, Thunnus alalonga, T. albacares, T. obesus and T. thynnus). Foods 2022, 11, 280. [Google Scholar]
- Mafra, I.; Ferreira, I.M.; Oliveira, M.B. Food authentication by PCR-based methods. Eur. Food Res. Technol. 2008, 227, 649–665. [Google Scholar] [CrossRef]
- Galtier, N.; Nabholz, B.; Glemin, S.; Hurst, G.D.D. Mitochondrial DNA as a marker of molecular diversity: A reappraisal. Mol. Ecol. 2009, 18, 4541–4550. [Google Scholar] [CrossRef]
- Ali, M.E.; Rasszk, M.A.; Hamid, S.B.A. Multiplex PCR in species authentication: Probability and prospects—A review. Food Anal. Methods 2014, 7, 1933–1949. [Google Scholar] [CrossRef]
- Matsuura, K.; Golani, D.; Bogorodsky, S.V. The first record of Lagocephalus guentheri Miranda Ribeiro, 1915 from the Red Sea with notes on previous records of L. lunaris (Actinopterygii, Tetraodontiformes, Tetraodontidae). Bull. Natl. Sci. Mus. Ser. A 2011, 37, 163–169. [Google Scholar]
- Giusti, A.; Guarducci, M.; Stern, N.; Davidovich, N.; Golani, D. The importance of distinguishing pufferfish species (Lagocephalus spp.) in the Mediterranean Sea for ensuring public health: Evaluation of the genetic databases reliability in supporting species identification. Fish. Res. 2019, 210, 14–21. [Google Scholar] [CrossRef]
- Huang, X.; Shi, Y.; Huan, D.; Shen, X.; Wang, Y.; Chen, J. Characterization of the complete mitochondrial DNA sequence of the Lagocephalus guentheri (Tetraodontidae, Tetraodontiformes). Mitochondrial DNA Part B 2020, 5, 3472–3473. [Google Scholar] [CrossRef]
- Bolaji, D.A.; Lawal-Are, A.O.; Kuton, M.P. DNA barcoding and misidentification of some marine fish species in Nigerian industrial trawl fishery. Sci. Afr. 2023, 20, e01662. [Google Scholar] [CrossRef]
- Suvarna Devi, S.; Abraham, K.M. Length-weight relationship and condition factor of half-smooth golden puffer fish Lagocephalus spadiceus (Richardson, 1845) (Tetraodontiformes: Tetraodontidae) from Kollam, Kerala. J. Aquat. Biol. Fish. 2019, 7, 102–105. [Google Scholar]
- Kosker, A.R.; Özogul, F.; Ayas, D.; Durmus, M.; Ucar, Y.; Regenstein, J.M. Tetrodotoxin levels of three pufferfish species (Lagocephalus sp.) caught in the North-Eastern Mediterranean Sea. Chemosphere 2019, 219, 95–99. [Google Scholar] [CrossRef]
- Sangthong, P.; Ngernsiri, L.; Sangthong, D. Identification of puffer fish of the genus Lagocephalus: L. lunaris, L. spadiceus and L. inermis, using multiplex PCR. Food Biotechnol. 2014, 28, 2016–2231. [Google Scholar]
- Amano, M.; Takatani, T.; Sakayauchi, F.; Oi, R.; Sakakura, Y. The brain of the wild toxic marine pufferfishes accumulates tetrodotoxin. Toxicon 2022, 218, 1–7. [Google Scholar] [CrossRef]
- Rasmussen, R.S.; Morrissey, M.T. DNA-based methods for the identification of commercial fish and seafood species. Compr. Rev. Food Sci. Food Saf. 2008, 7, 280–295. [Google Scholar] [CrossRef]
- Kim, K.H.; Kang, T.S. A systematic approach for pufferfish identification at the species level using DNA-based methods. Food Control 2023, 147, 109574. [Google Scholar] [CrossRef]
- Hsieh, C.H.; Chang, W.T.; Chang, H.C.; Hsieh, H.S.; Chung, Y.L.; Hwang, D.F. Puffer fish-based commercial fraud identification in a segment of cytochrome b region by PCR-RFLP analysis. Food Chem. 2010, 121, 1305–1311. [Google Scholar] [CrossRef]
- Luekasemsuk, T.; Panvisavas, N.; Chaturongakul, S. TaqMan qPCR for detection and quantification of mitochondrial DNA from toxic pufferfish species. Toxicon 2015, 102, 43–47. [Google Scholar] [CrossRef]
- Cohen, N.J.; Deeds, J.R.; Wong, E.S.; Hanner, R.H.; Yancy, H.F.; White, K.D. Public health response to puffer fish (Tetrodotoxin) poisoning from mislabeled product. J. Food Prot. 2009, 72, 810–817. [Google Scholar] [CrossRef]
- Farrag, M.M.S. Toxicity pattern of pufferfish Lagocephalus sceleratus (Gmelin, 1789), Mediterranean Sea, Egypt: Awareness and food safety. AACL Bioflux 2022, 15, 941–962. [Google Scholar]







| Family | Name | Scientific Name | Edible Portion | |||
|---|---|---|---|---|---|---|
| Muscle | Skin | Testis | ||||
| 1 | Tetraodontidae | Grass puffer | Takifugu niphobles, Takifugu alboplumbeus | ◯ | ||
| 2 | Fine patterned puffer | Takifugu poecilonotus, Takifugu flavipterus | ◯ | |||
| 3 | Panther puffer | Takifugu pardalis | ◯ | |||
| 4 | Vermiculated puffer | Takifugu snyderi | ◯ | ◯ | ||
| 5 | Genuine puffer | Takifugu porphyreus | ◯ | ◯ | ||
| 6 | Yellow puffer | Takifugu obscurus | ◯ | ◯ | ||
| 7 | Red-eyed puffer | Takifugu chrysops | ◯ | ◯ | ||
| 8 | Tiger puffer | Takifugu rubripes | ◯ | ◯ | ◯ | |
| 9 | Eyespot puffer | Takifugu chinensis | ◯ | ◯ | ◯ | |
| 10 | Striped puffer | Takifugu xanthopterus | ◯ | ◯ | ◯ | |
| 11 | Spotty back puffer | Takifugu stictonotus | ◯ | ◯ | ||
| 12 | Smooth-backed blowfish | Lagocephalus inermis | ◯ | ◯ | ◯ | |
| 13 | Rough-backed puffer | Lagocephalus wheeleri, Lagocephalus spadiceus | ◯ | ◯ | ◯ | |
| 14 | Cheeseman’s puffer | Lagocephalus gloveri 1, Lagocephalus cheesemanii | ◯ | ◯ | ◯ | |
| 15 | Slackskinned puffer | Sphoeroides pachygaster | ◯ | ◯ | ◯ | |
| 16 | Towny puffer | Takifugu flavidus | ◯ | |||
| 17 | Diodontidae | Pacific burrfish | Chilomycterus affinis, Chilomycterus reticulatus | ◯ | ◯ | ◯ |
| 18 | Spiny puffer | Diodon holocanthus | ◯ | ◯ | ◯ | |
| 19 | Bleeker’s porcupinefish | Diodon liturosus | ◯ | ◯ | ◯ | |
| 20 | Spotted porcupinefish | Diodon hystrix | ◯ | ◯ | ◯ | |
| 21 | Ostraciidae | Trunkfish | Ostracion immaculatus | ◯ | ◯ | |
| No. | Country of Origin | Sampling Date | Sample Size | Locality | Species | Registration Number (NIFS a) |
|---|---|---|---|---|---|---|
| 1 | India | April 2018 | 3 | - | Lagocephalus spadiceus | NFRDI-FI-TS-0049323 NFRDI-FI-TS-0049327 NFRDI-FI-TS-0049329 |
| 2 | Korea | May 2018 | 2 | Seogwipo-si, Jeju | Lagocephalus cheesemanii | NFRDI-FI-IS-0025360 NFRDI-FI-IS-0025364 |
| 3 | Korea | May 2018 | 1 | Jeju | NFRDI-FI-IS-0025361 | |
| 4 | Korea | May 2018 | 1 | Jeju-si, Jeju | NFRDI-FI-IS-0025366 | |
| 5 | Korea | May 2018 | 1 | Busan | NFRDI-FI-IS-0025368 | |
| 6 | Korea | June 2018 | 1 | Pohang, Gyeongbuk | NFRDI-FI-TS-0049457 | |
| 7 | China | April 2018 | 21 | - | NFRDI-FI-IS-0025473~0025496 | |
| 8 | India | April 2018 | 4 | - | NFRDI-FI-TS-0049324~0049326 NFRDI-FI-TS-0049328 | |
| 9 | Korea | May 2018 | 4 | Busan | Lagocephalus wheeleri | NFRDI-FI-IS-0025288~0025291 |
| 10 | Korea | May 2018 | 6 | Geoje, Gyeongnam | NFRDI-FI-IS-0025292~0025297 | |
| 11 | Korea | May 2018 | 1 | Hupo-myeon, Uljin | NFRDI-FI-IS-0025367 | |
| 12 | China | April 2018 | 20 | - | NFRDI-FI-IS-0025377~0025396 | |
| 13 | Japan | May 2018 | 14 | Nagasaki | NFRDI-FI-TS-0049330~0049343 | |
| 14 | China | April 2018 | 9 | - | Lagocephalus inermis | NFRDI-FI-IS-0025452~0025456 NFRDI-FI-IS-0025459 NFRDI-FI-IS-0025460 NFRDI-FI-IS-0025462 NFRDI-FI-IS-0025465 |
| 15 | Korea | July 2018 | 1 | Jeju-si, Jeju | NFRDI-FI-TS-0049458 | |
| 16 | Korea | October 2018 | 1 | Jeju-si, Jeju | NFRDI-FI-TS-0068234 | |
| 17 | Korea | July 2011 | 1 | Chagwido, Jeju | Diodon holocanthus | NFRDI-FI-TS-0068232 |
| 18 | Spain | April 2014 | 1 | Las Palmas | Ephippion guttifer | NFRDI-FI-IS-0010276 |
| 19 | Korea | April 2014 | 1 | Tongyeong, Gyeongnam | Takifugu chinensis | NFRDI-FI-TS-0049417 |
| 20 | Korea | March 2018 | 1 | Boryeong, Chungnam | Takifugu obscurus | NFRDI-FI-TS-0049421 |
| 21 | Korea | May 2018 | 1 | Tongyeong, Gyeongnam | Takifugu stictonotus | NFRDI-FI-IS-0025284 |
| 22 | Korea | May 2018 | 1 | Sinan, Jeonnam | Sphoeroides pachygaster | NFRDI-FI-IS-0025369 |
| 23 | Korea | May 2018 | 1 | Mokpo, Jeonnam | Takifugu snyderi | NFRDI-FI-IS-0025316 |
| 24 | Korea | April 2018 | 1 | Tongyeong, Gyeongnam | Takifugu pardalis | NFRDI-FI-TS-0049407 |
| 25 | China | April 2018 | 1 | - | Takifugu porphyreus | NFRDI-FI-IS-0025397 |
| 26 | Korea | March 2018 | 1 | Boryeong, Chungnam | Takifugu niphobles | NFRDI-FI-TS-0049389 |
| 27 | Korea | May 2018 | 1 | Jeju | Takifugu poecilonotus | NFRDI-FI-IS-0025340 |
| 28 | China | May 2018 | 1 | Weihai, Shandong | Takifugu rubripes | NFRDI-FI-IS-0025555 |
| 29 | China | April 2018 | 1 | Fujian | Takifugu xanthopterus | NFRDI-FI-IS-0025596 |
| Family | Genus | Species | Accession no. |
|---|---|---|---|
| Tetraodontidae | Lagocephalus | L. spadiceus | KM667972.2 |
| L. gloveri (=L. cheesemanii) | MT903226.1 | ||
| L. wheeleri | AP009538.1 and FJ434551.1 | ||
| L. inermis | KT933000.1 | ||
| L. guentheri | MT903227.1 | ||
| L. laevigatus | AP011934.1 | ||
| L. lagocephalus | AP011933.1 | ||
| L. lunaris | FJ434550.1 | ||
| L. sceleratus | MH550879.1 and AP011932.1 | ||
| L. suezensis | KP013619.1 | ||
| Arothron | A. firmamentum | AP006742.1 | |
| A. stellatus | AP019615.1 | ||
| A. mappa | AP011931.1 and AP019602.1 | ||
| A. hispidus | FJ434547.1 | ||
| A. nigropunctatus | AP019605.1 | ||
| Canthigaster | C. valentine | AP011912.1 | |
| Chelonodon | C. patoca | AP009541.1 | |
| Ephippion | E. guttifer | KY498013.1 and KP641370.1 | |
| Feroxodon | F. multistriatus | GU673338.1 | |
| Sphoeroides | S. pachygaster | FJ434553.1 and AP006745.1 | |
| Takifugu | T. alboplumbeus | KY514070.1 and MN965579.1 | |
| T. bimaculatus | KP973944.1 | ||
| T. chinensis | AP009534.1 | ||
| T. chrysops | AP009525.1 | ||
| T. exascurus | AP009540.1 | ||
| T. flavidus | KJ562276.1 | ||
| T. niphobles | AP009526.1 and FJ434554.1 | ||
| T. oblongus | FJ434555.1 | ||
| T. obscurus | AP009527.1 | ||
| T. pardalis | AP009528.1 | ||
| T. poecilonotus | AP009539.1 and FJ434557.1 | ||
| T. porphyreus | AP009529.1 | ||
| T. pseudommus | KY514075.1 and KP641558.1 | ||
| T. rubripes | AJ421455.1 and AP006045.1 | ||
| T. stictonotus | AP009530.1 and FJ434558.1 | ||
| T. vermicularis | AP009532.1 | ||
| T. xanthopterus | FJ434560.1 | ||
| Torquigener | T. hypselogeneion | AP011927.1 | |
| Diodontidae | Diodon | D. liturosus | KY682080.1 |
| D. holocanthus | AP009177.1 | ||
| D. hystrix | KY677758.1 | ||
| Chilomycterus | C. reticulatus | LC659947.1 and AP009188.1 | |
| Ostraciidae | Ostracion | O. immaculatus | AP009176.1 |
| No. | Primer Name | Sequence (5′→3′) | Product Size | Target Species |
|---|---|---|---|---|
| Common primer set (COI gene region) | ||||
| 1 | Lag_COI_ F | AGC CTY CTT ATT CGV GCA | 1280 bp | Common primer for genus Lagocephalus |
| 2 | Lag_COI_R | ATB ARR GAG CCR ATY GAG | ||
| Species-specific forward primers | ||||
| 3 | LS_COI_F | GGC AAT CTC GCC CAT GCC | 980 bp | L. spadiceus |
| 4 | LC_COI_F | CCG CCA TTT CCC AAT ACC AAA CT | 859 bp | L. cheesemanii |
| 5 | LW_COI_F | ATT CTT TGG CCA CCC CGA G | 672 bp | L. wheeleri |
| 6 | LI_COI_F | ATG GTG TGG GCA ATA ATG GCT | 563 bp | L. inermis |
| Species | Accession Number | Reference |
|---|---|---|
| Lagocephalus spadiceus | KM667972.2 | NCBI GenBank |
| KR861535.1–KR861536.1 | NCBI GenBank | |
| KY130423.1 | NCBI GenBank | |
| PX218734–PX218736 | Data generated in this study | |
| Lagocephalus gloveri 1 | MT903226.1 | NCBI GenBank |
| KY984986.1 | NCBI GenBank | |
| LC155436.1–LC155437.1 | NCBI GenBank | |
| JQ681795.1 | NCBI GenBank | |
| Lagocephalus cheesemanii | LC155433.1–LC155435.1 | NCBI GenBank |
| PX218737–PX218767 | Data generated in this study | |
| Lagocephalus wheeleri | AP009538.1 | NCBI GenBank |
| FJ434551.1 | NCBI GenBank | |
| PX218768–PX218812 | Data generated in this study | |
| Lagocephalus inermis | KT933000.1 | NCBI GenBank |
| GU674214.1 | NCBI GenBank | |
| KP266776.1 | NCBI GenBank | |
| PX218813–PX218823 | Data generated in this study | |
| Lagocephalus guentheri | MT903227.1 | NCBI GenBank |
| KY442712.1 | NCBI GenBank | |
| Lagocephalus laevigatus | AP011934.1 | NCBI GenBank |
| Lagocephalus lagocephalus | AP011933.1 | NCBI GenBank |
| Lagocephalus lunaris | GQ461750.1 | NCBI GenBank |
| Lagocephalus sceleratus | MH550879.1 | NCBI GenBank |
| Lagocephalus suezensis | KP013619.1 | NCBI GenBank |
| Sphoeroides pachygaster (Outgroup) | AP006745.1 | NCBI GenBank |
| Species | 1 | 2 | 3 | 4 | |
|---|---|---|---|---|---|
| 1 | L. spadiceus | 0.004 | |||
| 2 | L. cheesemanii | 0.111 | 0.001 | ||
| 3 | L. wheeleri | 0.063 | 0.108 | 0.003 | |
| 4 | L. inermis | 0.173 | 0.177 | 0.183 | 0.002 |
Disclaimer/Publisher’s Note: The statements, opinions and data contained in all publications are solely those of the individual author(s) and contributor(s) and not of MDPI and/or the editor(s). MDPI and/or the editor(s) disclaim responsibility for any injury to people or property resulting from any ideas, methods, instructions or products referred to in the content. |
© 2025 by the authors. Licensee MDPI, Basel, Switzerland. This article is an open access article distributed under the terms and conditions of the Creative Commons Attribution (CC BY) license (https://creativecommons.org/licenses/by/4.0/).
Share and Cite
Lee, H.M.; Dong, C.M.; Lee, M.N.; Noh, E.S.; Kang, J.-H.; Kim, J.-M.; Kim, G.-D.; Kim, E.-M. Development of a Multiplex Polymerase Chain Reaction Method for the Simultaneous Identification of Four Species of Genus Lagocephalus (Chordata: Vertebrata). Fishes 2025, 10, 501. https://doi.org/10.3390/fishes10100501
Lee HM, Dong CM, Lee MN, Noh ES, Kang J-H, Kim J-M, Kim G-D, Kim E-M. Development of a Multiplex Polymerase Chain Reaction Method for the Simultaneous Identification of Four Species of Genus Lagocephalus (Chordata: Vertebrata). Fishes. 2025; 10(10):501. https://doi.org/10.3390/fishes10100501
Chicago/Turabian StyleLee, Hye Min, Chun Mae Dong, Mi Nan Lee, Eun Soo Noh, Jung-Ha Kang, Jong-Myoung Kim, Gun-Do Kim, and Eun-Mi Kim. 2025. "Development of a Multiplex Polymerase Chain Reaction Method for the Simultaneous Identification of Four Species of Genus Lagocephalus (Chordata: Vertebrata)" Fishes 10, no. 10: 501. https://doi.org/10.3390/fishes10100501
APA StyleLee, H. M., Dong, C. M., Lee, M. N., Noh, E. S., Kang, J.-H., Kim, J.-M., Kim, G.-D., & Kim, E.-M. (2025). Development of a Multiplex Polymerase Chain Reaction Method for the Simultaneous Identification of Four Species of Genus Lagocephalus (Chordata: Vertebrata). Fishes, 10(10), 501. https://doi.org/10.3390/fishes10100501

