A Randomized, Double-Blind, Controlled Trial Protocol for Therapeutic Neuroscience Education in Chronic Migraine Patients: A Clinical–Neurophysiological Combined Study Design
Abstract
1. Introduction
2. Materials and Methods
2.1. Study Cohort
2.2. Outcome Measures
2.3. Randomization, Schedule, and Adherence
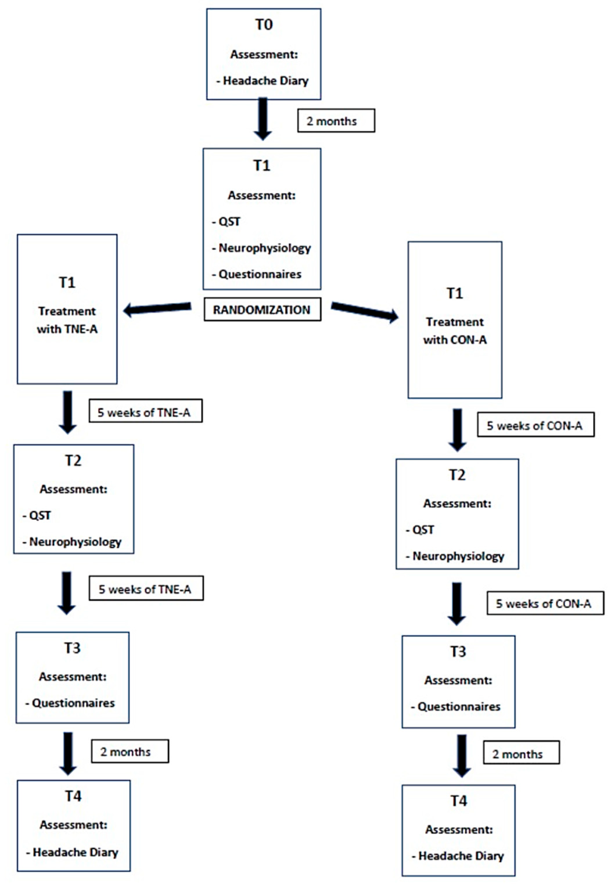
2.4. Study Design
2.5. Quantitative Sensory Testing (QST)
2.6. Nociceptive Blink Reflex (nBR)
2.7. Intensity Dependence of Auditory Evoked Potentials (IDAP)
2.8. Therapeutic Neuroscience Education
2.9. Blinding Procedure
2.10. Plans for Analysis
3. Discussion
Author Contributions
Funding
Institutional Review Board Statement
Informed Consent Statement
Data Availability Statement
Conflicts of Interest
References
- Steiner, T.J.; Stovner, L.J.; Jensen, R.; Uluduz, D.; Katsarava, Z. Lifting The Burden: The Global Campaign against Headache. Migraine remains second among the world’s causes of disability, and first among young women: Findings from GBD2019. J. Headache Pain 2020, 21, 137. [Google Scholar] [CrossRef]
- Shimizu, T.; Sakai, F.; Miyake, H.; Sone, T.; Sato, M.; Tanabe, S.; Azuma, Y.; Dodick, D.W. Disability, quality of life, productivity impairment and employer costs of migraine in the workplace. J. Headache Pain 2021, 22, 29. [Google Scholar] [CrossRef]
- Berra, E.; Sances, G.; De Icco, R.; Avenali, M.; Berlangieri, M.; De Paoli, I.; Bolla, M.; Allena, M.; Ghiotto, N.; Guaschino, E.; et al. Cost of Chronic and Episodic Migraine. A pilot study from a tertiary headache centre in northern Italy. J. Headache Pain 2015, 16, 532. [Google Scholar] [CrossRef] [PubMed]
- May, A.; Schulte, L.H. Chronic migraine: Risk factors, mechanisms and treatment. Nat. Rev. Neurol. 2016, 12, 455–464. [Google Scholar] [CrossRef] [PubMed]
- Peres, M.F.P.; Swerts, D.B.; de Oliveira, A.B.; Silva-Neto, R.P. Migraine patients’ journey until a tertiary headache center: An observational study. J. Headache Pain 2019, 20, 88. [Google Scholar] [CrossRef]
- Bigal, M.E.; Serrano, D.; Reed, M.; Lipton, R.B. Chronic migraine in the population: Burden, diagnosis, and satisfaction with treatment. Neurology 2008, 71, 559–566. [Google Scholar] [CrossRef] [PubMed]
- Viganò, A.; Toscano, M.; Puledda, F.; Di Piero, V. Treating Chronic Migraine With Neuromodulation: The Role of Neurophysiological Abnormalities and Maladaptive Plasticity. Front. Pharmacol. 2019, 10, 32. [Google Scholar] [CrossRef] [PubMed]
- Luedtke, K.; Allers, A.; Schulte, L.H.; May, A. Efficacy of interventions used by physiotherapists for patients with headache and migraine-systematic review and meta-analysis. Cephalalgia 2016, 36, 474–492. [Google Scholar] [CrossRef]
- Altieri, M.; Di Giambattista, R.; Di Clemente, L.; Fagiolo, D.; Tarolla, E.; Mercurio, A.; Vicenzini, E.; Tarsitani, L.; Lenzi, G.L.; Biondi, M.; et al. Combined pharmacological and short-term psychodynamic psychotherapy for probable medication overuse headache: A pilot study. Cephalalgia 2009, 29, 293–299. [Google Scholar] [CrossRef] [PubMed]
- Alessiani, M.; Petolicchio, B.; De Sanctis, R.; Squitieri, M.; Di Giambattista, R.; Puma, M.; Franzese, C.; Toscano, M.; Derchi, C.C.; Gilliéron, E.; et al. A Propensity Score Matching Study on the Effect of OnabotulinumtoxinA Alone versus Short-Term Psychodynamic Psychotherapy Plus Drug-of-Choice as Preventive Therapy in Chronic Migraine: Effects and Predictive Factors. Eur. Neurol. 2022, 85, 453–459. [Google Scholar] [CrossRef]
- Ashina, M. Migraine. N. Engl. J. Med. 2020, 383, 1866–1876. [Google Scholar] [CrossRef]
- Blumenfeld, A.M.; Bloudek, L.M.; Becker, W.J.; Buse, D.C.; Varon, S.F.; Maglinte, G.A.; Wilcox, T.K.; Kawata, A.K.; Lipton, R.B. Patterns of use and reasons for discontinuation of prophylactic medications for episodic migraine and chronic migraine: Results from the second international burden of migraine study (IBMS-II). Headache 2013, 53, 644–655. [Google Scholar] [CrossRef]
- Hepp, Z.; Dodick, D.W.; Varon, S.F.; Gillard, P.; Hansen, R.N.; Devine, E.B. Adherence to oral migraine-preventive medications among patients with chronic migraine. Cephalalgia 2015, 35, 478–488. [Google Scholar] [CrossRef]
- Ansari, H.; Ziad, S. Drug-Drug Interactions in Headache Medicine. Headache 2016, 56, 1241–1248. [Google Scholar] [CrossRef] [PubMed]
- Mastria, G.; Viganò, A.; Corrado, A.; Mancini, V.; Pirillo, C.; Badini, S.; Petolicchio, B.; Toscano, M.; Altieri, M.; Delle Chiaie, R.; et al. Chronic Migraine Preventive Treatment by Prefrontal-Occipital Transcranial Direct Current Stimulation (tDCS): A Proof-of-Concept Study on the Effect of Psychiatric Comorbidities. Front. Neurol. 2021, 12, 654900. [Google Scholar] [CrossRef] [PubMed]
- Minen, M.T.; Kaplan, K.; Akter, S.; Espinosa-Polanco, M.; Guiracocha, J.; Khanns, D.; Corner, S.; Roberts, T. Neuroscience Education as Therapy for Migraine and Overlapping Pain Conditions: A Scoping Review. Pain Med. 2021, 22, 2366–2383. [Google Scholar] [CrossRef] [PubMed]
- Andrasik, F.; Buse, D.C.; Grazzi, L. Behavioral medicine for migraine and medication overuse headache. Curr. Pain Headache Rep. 2009, 13, 241–248. [Google Scholar] [CrossRef] [PubMed]
- Kindelan-Calvo, P.; Gil-Martínez, A.; Paris-Alemany, A.; Pardo-Montero, J.; Muñoz-García, D.; Angulo-Díaz-Parreño, S.; La Touche, R. Effectiveness of therapeutic patient education for adults with migraine. A systematic review and meta-analysis of randomized controlled trials. Pain Med. 2014, 15, 1619–1636. [Google Scholar] [CrossRef]
- Louw, A.; Diener, I.; Butler, D.S.; Puentedura, E.J. The effect of neuroscience education on pain, disability, anxiety, and stress in chronic musculoskeletal pain. Arch. Phys. Med. Rehabil. 2011, 92, 2041–2056. [Google Scholar] [CrossRef] [PubMed]
- Benedetti, F.; Shaibani, A. Nocebo effects: More investigation is needed. Expert Opin. Drug Saf. 2018, 17, 541–543. [Google Scholar] [CrossRef] [PubMed]
- Moseley, G.L. Widespread brain activity during an abdominal task markedly reduced after pain physiology education: fMRI evaluation of a single patient with chronic low back pain. Aust. J. Physiother. 2005, 51, 49–52. [Google Scholar] [CrossRef] [PubMed]
- Ryan, C.G.; Gray, H.G.; Newton, M.; Granat, M.H. Pain biology education and exercise classes compared to pain biology education alone for individuals with chronic low back pain: A pilot randomised controlled trial. Man. Ther. 2010, 15, 382–387. [Google Scholar] [CrossRef]
- Meeus, M.; Nijs, J.; Van Oosterwijck, J.; Van Alsenoy, V.; Truijen, S. Pain physiology education improves pain beliefs in patients with chronic fatigue syndrome compared with pacing and self-management education: A double-blind randomized controlled trial. Arch. Phys. Med. Rehabil. 2010, 91, 1153–1159. [Google Scholar] [CrossRef] [PubMed]
- Clarke, C.L.; Ryan, C.G.; Martin, D.J. Pain neurophysiology education for the management of individuals with chronic low back pain: Systematic review and meta-analysis. Man. Ther. 2011, 16, 544–549. [Google Scholar] [CrossRef]
- Louw, A.; Zimney, K.; Puentedura, E.J.; Diener, I. The efficacy of pain neuroscience education on musculoskeletal pain: A systematic review of the literature. Physiother. Theory Pract. 2016, 32, 332–355. [Google Scholar] [CrossRef]
- Di Clemente, L.; Puledda, F.; Biasiotta, A.; Viganò, A.; Vicenzini, E.; Truini, A.; Cruccu, G.; Di Piero, V. Topiramate modulates habituation in migraine: Evidences from nociceptive responses elicited by laser evoked potentials. J. Headache Pain 2013, 14, 25. [Google Scholar] [CrossRef] [PubMed]
- Viganò, A.; Torrieri, M.C.; Toscano, M.; Puledda, F.; Petolicchio, B.; Sasso D’Elia, T.; Verzina, A.; Ruggiero, S.; Altieri, M.; Vicenzini, E.; et al. Neurophysiological correlates of clinical improvement after greater occipital nerve (GON) block in chronic migraine: Relevance for chronic migraine pathophysiology. J. Headache Pain 2018, 19, 73. [Google Scholar] [CrossRef] [PubMed]
- Sava, S.L.; de Pasqua, V.; Magis, D.; Schoenen, J. Effects of visual cortex activation on the nociceptive blink reflex in healthy subjects. PLoS ONE 2014, 9, e100198. [Google Scholar] [CrossRef] [PubMed]
- de Tommaso, M.; Delussi, M. Nociceptive blink reflex habituation biofeedback in migraine. Funct. Neurol. 2017, 32, 123–130. [Google Scholar] [CrossRef] [PubMed]
- Marin, J.C.; Gantenbein, A.R.; Paemeleire, K.; Kaube, H.; Goadsby, P.J. Nociception-specific blink reflex: Pharmacology in healthy volunteers. J. Headache Pain 2015, 16, 87. [Google Scholar] [CrossRef] [PubMed]
- Peng, K.P.; May, A. Migraine understood as a sensory threshold disease. Pain 2019, 160, 1494–1501. [Google Scholar] [CrossRef] [PubMed]
- Rolke, R.; Magerl, W.; Campbell, K.A.; Schalber, C.; Caspari, S.; Birklein, F.; Treede, R.D. Quantitative sensory testing: A comprehensive protocol for clinical trials. Eur. J. Pain 2006, 10, 77–88. [Google Scholar] [CrossRef]
- Georgopoulos, V.; Akin-Akinyosoye, K.; Zhang, W.; McWilliams, D.F.; Hendrick, P.; Walsh, D.A. Quantitative sensory testing and predicting outcomes for musculoskeletal pain, disability, and negative affect: A systematic review and meta-analysis. Pain 2019, 160, 1920–1932. [Google Scholar] [CrossRef] [PubMed]
- Wolff, H.G.; Tunis, M.M.; Goodell, H. Studies on headache: Evidence of tissue damage and changes in pain sensitivity in subjects with vascular headaches of the migraine type. Trans. Assoc. Am. Physicians 1953, 66, 332–341. [Google Scholar] [CrossRef] [PubMed]
- Nahman-Averbuch, H.; Shefi, T.; Schneider, V.J., 2nd; Li, D.; Ding, L.; King, C.D.; Coghill, R.C. Quantitative sensory testing in patients with migraine: A systematic review and meta-analysis. Pain 2018, 159, 1202–1223. [Google Scholar] [CrossRef]
- Headache Classification Committee of the International Headache Society (IHS). The International Classification of Headache Disorders, 3rd edition. Cephalalgia 2018, 38, 1–211. [Google Scholar] [CrossRef]
- Rufa, A.; Beissner, K.; Dolphin, M. The use of pain neuroscience education in older adults with chronic back and/or lower extremity pain. Physiother. Theory Pract. 2019, 35, 603–613. [Google Scholar] [CrossRef] [PubMed]
- D’Amico, D.; Mosconi, P.; Genco, S.; Usai, S.; Prudenzano, A.M.; Grazzi, L.; Leone, M.; Puca, F.M.; Bussone, G. The Migraine Disability Assessment (MIDAS) questionnaire: Translation and reliability of the Italian version. Cephalalgia 2001, 21, 947–952. [Google Scholar] [CrossRef]
- Chiarotto, A.; Viti, C.; Sulli, A.; Cutolo, M.; Testa, M.; Piscitelli, D. Cross-cultural adaptation and validity of the Italian version of the Central Sensitization Inventory. Musculoskelet. Sci. Pract. 2018, 37, 20–28. [Google Scholar] [CrossRef] [PubMed]
- Costantini, M.; Musso, M.; Viterbori, P.; Bonci, F.; Del Mastro, L.; Garrone, O.; Venturini, M.; Morasso, G. Detecting psychological distress in cancer patients: Validity of the Italian version of the Hospital Anxiety and Depression Scale. Support. Care Cancer 1999, 7, 121–127. [Google Scholar] [CrossRef]
- Monticone, M.; Baiardi, P.; Ferrari, S.; Foti, C.; Mugnai, R.; Pillastrini, P.; Rocca, B.; Vanti, C. Development of the Italian version of the Pain Catastrophising Scale (PCS-I): Cross-cultural adaptation, factor analysis, reliability, validity and sensitivity to change. Qual. Life Res. 2012, 21, 1045–1050. [Google Scholar] [CrossRef]
- Kosinski, M.; Bayliss, M.S.; Bjorner, J.B.; Ware, J.E., Jr.; Garber, W.H.; Batenhorst, A.; Cady, R.; Dahlöf, C.G.; Dowson, A.; Tepper, S. A six-item short-form survey for measuring headache impact: The HIT-6. Qual. Life Res. 2003, 12, 963–974. [Google Scholar] [CrossRef]
- Chan, A.-W.; Tetzlaff, J.M.; Gøtzsche, P.C.; Altman, D.G.; Mann, H.; Berlin, J.A.; Dickersin, K.; Hróbjartsson, A.; Schulz, K.F.; Parulekar, W.R.; et al. SPIRIT 2013 Explanation and Elaboration: Guidance for Protocols of Clinical Trials. BMJ 2013, 346, e7586. [Google Scholar] [CrossRef] [PubMed]
- Campbell, M.K.; Piaggio, G.; Elbourne, D.R.; Altman, D.G. Consort 2010 statement: Extension to cluster randomised trials. BMJ 2012, 345, e5661. [Google Scholar] [CrossRef] [PubMed]
- Castien, R.F.; van der Wouden, J.C.; De Hertogh, W. Pressure pain thresholds over the cranio-cervical region in headache: A systematic review and meta-analysis. J. Headache Pain 2018, 19, 9. [Google Scholar] [CrossRef]
- Castaldo, M.; Catena, A.; Fernández-de-Las-Peñas, C.; Arendt-Nielsen, L. Widespread Pressure Pain Hypersensitivity, Health History, and Trigger Points in Patients with Chronic Neck Pain: A Preliminary Study. Pain Med. 2019, 20, 2516–2527. [Google Scholar] [CrossRef] [PubMed]
- Palacios-Ceña, M.; Lima Florencio, L.; Natália Ferracini, G.; Barón, J.; Guerrero, Á.L.; Ordás-Bandera, C.; Arendt-Nielsen, L.; Fernández-de-Las-Peñas, C. Women with Chronic and Episodic Migraine Exhibit Similar Widespread Pressure Pain Sensitivity. Pain Med. 2016, 17, 2127–2133. [Google Scholar] [CrossRef] [PubMed]
- Coste, J.; Voisin, D.L.; Luccarini, P.; Dallel, R. A role for wind-up in trigeminal sensory processing: Intensity coding of nociceptive stimuli in the rat. Cephalalgia 2008, 28, 631–639. [Google Scholar] [CrossRef]
- Matos, R.; Wang, K.; Jensen, J.D.; Jensen, T.; Neuman, B.; Svensson, P.; Arendt-Nielsen, L. Quantitative sensory testing in the trigeminal region: Site and gender differences. J. Orofac. Pain 2011, 25, 161–169. [Google Scholar] [PubMed]
- Sandrini, G.; Tassorelli, C.; Cecchini, A.P.; Alfonsi, E.; Nappi, G. Effects of nimesulide on nitric oxide-induced hyperalgesia in humans--a neurophysiological study. Eur. J. Pharmacol. 2002, 450, 259–262. [Google Scholar] [CrossRef] [PubMed]
- Magis, D.; Ambrosini, A.; Bendtsen, L.; Ertas, M.; Kaube, H.; Schoenen, J.; EUROHEAD Project. Evaluation and proposal for optimalization of neurophysiological tests in migraine: Part 1—Electrophysiological tests. Cephalalgia 2007, 27, 1323–1338. [Google Scholar] [CrossRef]
- Toscano, M.; Viganò, A.; Puledda, F.; Verzina, A.; Rocco, A.; Lenzi, G.L.; Di Piero, V. Serotonergic correlation with anger and aggressive behavior in acute stroke patients: An intensity dependence of auditory evoked potentials (IDAP) study. Eur. Neurol. 2014, 72, 186–192. [Google Scholar] [CrossRef] [PubMed]
- Butler, D.S.; Moseley, L.G. Explain Pain, 2nd ed.; Noigroup Publications: Adelaide, SA, Australia, 2013. [Google Scholar]
- Moseley, L.G.; Butler, D.S. Explain Pain Supercharged; Noigroup Publications: Adelaide, SA, Australia, 2017. [Google Scholar]
- Tepper, S.J.; Diener, H.C.; Ashina, M.; Brandes, J.L.; Friedman, D.I.; Reuter, U.; Cheng, S.; Nilsen, J.; Leonardi, D.K.; Lenz, R.A.; et al. Erenumab in chronic migraine with medication overuse: Subgroup analysis of a randomized trial. Neurology 2019, 92, e2309–e2320. [Google Scholar] [CrossRef] [PubMed]
- Di Piero, V.; Gilliéron, E.R. Cefalea: Dal Dolore Alla Sofferenza Dell’Anima; Sapienza University Press: Roma, Italy, 2022. [Google Scholar]
- Aguirrezabal, I.; Pérez de San Román, M.S.; Cobos-Campos, R.; Orruño, E.; Goicoechea, A.; Martínez de la Eranueva, R.; Arroniz, M.; Uzquiza, E. Effectiveness of a primary care-based group educational intervention in the management of patients with migraine: A randomized controlled trial. Prim. Health Care Res. Dev. 2019, 20, e155. [Google Scholar] [CrossRef] [PubMed]
- Rothrock, J.F.; Parada, V.A.; Sims, C.; Key, K.; Walters, N.S.; Zweifler, R.M. The impact of intensive patient education on clinical outcome in a clinic-based migraine population. Headache 2006, 46, 726–731. [Google Scholar] [CrossRef]
- Serrano, D.; Lipton, R.B.; Scher, A.I.; Reed, M.L.; Stewart, W.B.F.; Adams, A.M.; Buse, D.C. Fluctuations in episodic and chronic migraine status over the course of 1 year: Implications for diagnosis, treatment and clinical trial design. J. Headache Pain 2017, 18, 101. [Google Scholar] [CrossRef]
- Balordi, M.; Tiberio, P.; Castaldo, M.; Viganò, A.; Jacobs, F.; Zambelli, A.; Santoro, A.; De Sanctis, R. Empowering beyond Pain: Pain Neuroscience Education Interventions in Breast Cancer Survivorship Care. Cancers 2024, 16, 2806. [Google Scholar] [CrossRef]

Disclaimer/Publisher’s Note: The statements, opinions and data contained in all publications are solely those of the individual author(s) and contributor(s) and not of MDPI and/or the editor(s). MDPI and/or the editor(s) disclaim responsibility for any injury to people or property resulting from any ideas, methods, instructions or products referred to in the content. |
© 2025 by the authors. Licensee MDPI, Basel, Switzerland. This article is an open access article distributed under the terms and conditions of the Creative Commons Attribution (CC BY) license (https://creativecommons.org/licenses/by/4.0/).
Share and Cite
Castaldo, M.; Atzori, T.; Comanducci, A.; Querzola, G.; Derchi, C.-C.; Lovattini, D.; Manzoni, C.; Lovati, C.; Baglio, F.; Tiberio, P.; et al. A Randomized, Double-Blind, Controlled Trial Protocol for Therapeutic Neuroscience Education in Chronic Migraine Patients: A Clinical–Neurophysiological Combined Study Design. Methods Protoc. 2025, 8, 22. https://doi.org/10.3390/mps8020022
Castaldo M, Atzori T, Comanducci A, Querzola G, Derchi C-C, Lovattini D, Manzoni C, Lovati C, Baglio F, Tiberio P, et al. A Randomized, Double-Blind, Controlled Trial Protocol for Therapeutic Neuroscience Education in Chronic Migraine Patients: A Clinical–Neurophysiological Combined Study Design. Methods and Protocols. 2025; 8(2):22. https://doi.org/10.3390/mps8020022
Chicago/Turabian StyleCastaldo, Matteo, Tiziana Atzori, Angela Comanducci, Giacomo Querzola, Chiara-Camilla Derchi, Daniele Lovattini, Carlo Manzoni, Carlo Lovati, Francesca Baglio, Paola Tiberio, and et al. 2025. "A Randomized, Double-Blind, Controlled Trial Protocol for Therapeutic Neuroscience Education in Chronic Migraine Patients: A Clinical–Neurophysiological Combined Study Design" Methods and Protocols 8, no. 2: 22. https://doi.org/10.3390/mps8020022
APA StyleCastaldo, M., Atzori, T., Comanducci, A., Querzola, G., Derchi, C.-C., Lovattini, D., Manzoni, C., Lovati, C., Baglio, F., Tiberio, P., De Sanctis, R., Sarasso, S., & Viganò, A. (2025). A Randomized, Double-Blind, Controlled Trial Protocol for Therapeutic Neuroscience Education in Chronic Migraine Patients: A Clinical–Neurophysiological Combined Study Design. Methods and Protocols, 8(2), 22. https://doi.org/10.3390/mps8020022

