The Promising Role of Intestinal Organoids in the Diagnostic Work-Up of Cystic Fibrosis Screen Positive Inconclusive Diagnosis/CFTR-Related Metabolic Syndrome (CFSPID/CRMS)
Abstract
1. Introduction
1.1. Diagnostic Ambiguity in CFSPID/CRMS
1.2. Current Tools and Limitations in Variant Interpretation
1.3. Promise of Patient-Derived Intestinal Organoids (PDIOs)
1.4. Advantages of PDIO-Based Assays in Clinical Practice
2. Materials & Methods
2.1. Case Selection and Construction
- Reclassification as Cystic Fibrosis (CF)
- Reclassification as CFTR-Related Disorder (CFTR-RD)
- Reclassification as a CF carrier/non-CF
- Unresolved CFSPID/CRMS label due to inconclusive findings
2.2. Application of Organoid Assays to Hypothetical Cases
- o
- Rectal Organoid Morphology Analysis (ROMA)
- o
- Steady-state lumen area (SLA)
- o
- Forskolin-Induced Swelling (FIS) assay
3. Results
3.1. CFSPID Infant Reclassified as Person with CF
3.1.1. Clinical Background
3.1.2. Follow-Up
3.1.3. Role of Organoid-Based Assay
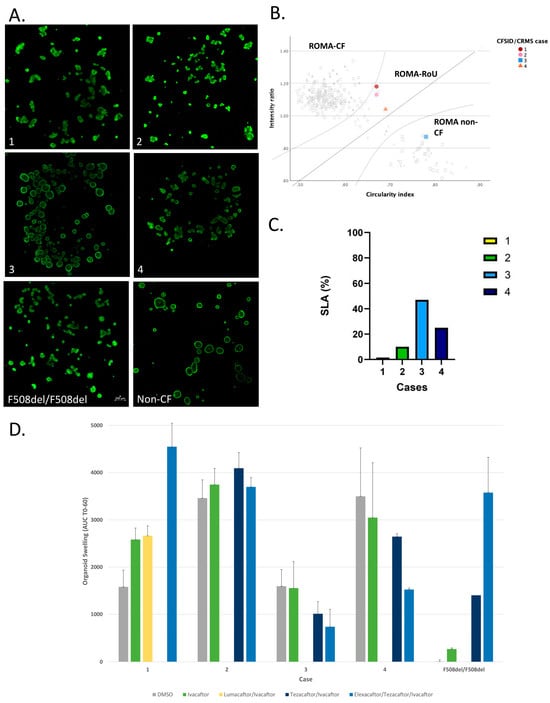
- ROMA: PDIOs show CF-like morphology under steady-state culture conditions, consistent with defective CFTR function (Figure 1A,B).
- SLA: Organoids show a low fluid filled phenotype with a low SLA consistent with a CF organoid phenotype (Figure 1C).
- FIS assay: Moderate swelling with Fsk alone (without CFTR modulators) indicating some residual function. Significant improvement in organoid swelling with the addition of lumacaftor/ivacaftor and further improvement with elexacator/tezacaftor/ivacaftor (ETI) (Figure 1D).
3.1.4. Outcome & Impact
3.2. CFSPID Infant Reclassified as CFTR-RD
3.2.1. Clinical Background
3.2.2. Follow-Up Challenges
3.2.3. Role of Organoid-Based Assay
- ROMA: PDIOs exhibit CF-like morphology, indicative of defective CFTR function (Figure 1A,B).
- SLA: Organoids show a low fluid filled morphology with a low SLA, also indicative of defective CFTR function (Figure 1C).
- FIS assay: Stimulation of CFTR with Fsk alone leads to significant organoid swelling, indicating high residual function. Swelling increases slightly by the CFTR modulators tezacaftor/ivacaftor but does not further increase with the addition of elexacaftor (Figure 1D).
3.2.4. Outcome & Impact
3.3. CFSPID Infant Reclassified as CF Carrier/Non-CF
3.3.1. Clinical Background:
3.3.2. Follow-Up Challenges:
3.3.3. Role of Organoid-Based Assay
- ROMA: Morphology matches non-CF controls (Figure 1A,B).
- SLA: Organoids show a fluid-filled phenotype with SLA consistent with wild-type status (Figure 1C).
- FIS assay: Little swelling is measured during the assay as organoids are already swollen without addition of Fsk or CFTR-modulators. Swelling increases slightly by adding Fsk, CFTR modulators perform similar or worse (Figure 1D).
3.3.4. Outcome & Impact
3.4. Case 4: CFSPID Infant Who Remains Inconclusive
3.4.1. Clinical Background
3.4.2. Follow-Up Challenges
3.4.3. Role of Organoid-Based Assay
- ROMA: Morphology falls into an intermediate range (region of uncertainty), making classification difficult (Figure 1A,B).
- SLA: SLA falls into intermediate range, making classification difficult (Figure 1C).
- FIS assay: Stimulation of CFTR with Fsk alone causes organoid swelling (>3000 FIS units) indicating high residual function and therefore low risk of developing a severe clinical CF phenotype. Swelling decreases with all CFTR modulators (Figure 1D).
3.4.4. Outcome & Impact
4. Discussion
Author Contributions
Funding
Institutional Review Board Statement
Informed Consent Statement
Data Availability Statement
Conflicts of Interest
References
- Castellani, C.; Massie, J.; Sontag, M.; Southern, K.W. Newborn screening for cystic fibrosis. Lancet Respir. Med. 2016, 4, 653–661. [Google Scholar] [CrossRef] [PubMed]
- Smyth, A.R.; Bell, S.C.; Bojcin, S.; Bryon, M.; Duff, A.; Flume, P.; Kashirskaya, N.; Munck, A.; Ratjen, F.; Schwarzenberg, S.J.; et al. European cystic fibrosis society standards of care: Best practice guidelines. J. Cyst. Fibros. 2014, 13, S23–S42. [Google Scholar] [CrossRef]
- Castellani, C.; Duff, A.J.; Bell, S.C.; Heijerman, H.G.; Munck, A.; Ratjen, F.; Sermet-Gaudelus, I.; Southern, K.W.; Barben, J.; Flume, P.A.; et al. ECFS best practice guidelines: The 2018 revision. J. Cyst. Fibros. 2018, 17, 153–178. [Google Scholar] [CrossRef]
- Munck, A.; Berger, D.O.; Southern, K.W.; Carducci, C.; de Winter-de Groot, K.M.; Gartner, S.; Kashirskaya, N.; Linnane, B.; Proesmans, M.; Sands, D.; et al. European survey of newborn bloodspot screening for CF: Opportunity to address challenges and improve performance. J. Cyst. Fibros. 2023, 22, 484–495. [Google Scholar] [CrossRef] [PubMed]
- Munck, A. Inconclusive diagnosis after newborn screening for cystic fibrosis. Int. J. Neonatal Screen. 2020, 6, 19. [Google Scholar] [CrossRef]
- Chudleigh, J.; Barben, J.; Ren, C.L.; Southern, K.W. International approaches to management of CFTR-related metabolic syndrome/cystic fibrosis screen positive, inconclusive diagnosis. Int. J. Neonatal Screen. 2022, 8, 5. [Google Scholar] [CrossRef] [PubMed]
- Terlizzi, V.; Manti, S.; D’Amico, F.; Parisi, G.F.; Chiappini, E.; Padoan, R. Biochemical and genetic tools to predict the progression to cystic fibrosis in CRMS/CFSPID subjects: A systematic review. Paediatr. Respir. Rev. 2024, 51, 46–55. [Google Scholar] [CrossRef]
- Castellani, C.; De Boeck, K.; De Wachter, E.; Sermet-Gaudelus, I.; Simmonds, N.J.; Southern, K.W.; ECFS Diagnostic Network Working Group. ECFS standards of care on CFTR-related disorders: Updated diagnostic criteria. J. Cyst. Fibros. 2022, 21, 908–921. [Google Scholar] [CrossRef]
- Sermet-Gaudelus, I.; Girodon, E.; Vermeulen, F.; Solomon, G.M.; Melotti, P.; Graeber, S.Y.; Bronsveld, I.; Rowe, S.; Wilschanski, M.; Tümmler, B.; et al. ECFS standards of care on CFTR-related disorders: Diagnostic criteria of CFTR dysfunction. J. Cyst. Fibros. 2022, 21, 922–936. [Google Scholar] [CrossRef]
- Groves, T.; Robinson, P.; Wiley, V.; Fitzgerald, D.A. Long-term outcomes of children with intermediate sweat chloride values in infancy. J. Pediatr. 2015, 166, 1469–1474. [Google Scholar] [CrossRef]
- Munck, A.; Bourmaud, A.; Bellon, G.; Picq, P.; Farrell, P.M.; DPAM Study Group. Phenotype of children with inconclusive cystic fibrosis diagnosis after newborn screening. Pediatr. Pulmonol. 2020, 55, 918–928. [Google Scholar] [CrossRef] [PubMed]
- Ooi, C.Y.; Castellani, C.; Keenan, K.; Avolio, J.; Volpi, S.; Boland, M.; Kovesi, T.; Bjornson, C.; Chilvers, M.A.; Morgan, L.; et al. Inconclusive diagnosis of cystic fibrosis after newborn screening. Pediatrics 2015, 135, e1377–e1385. [Google Scholar] [CrossRef] [PubMed]
- Barben, J.; Castellani, C.; Munck, A.; Davies, J.C.; de Winter-de Groot, K.M.; Gartner, S.; Kashirskaya, N.; Linnane, B.; Mayell, S.J.; McColley, S.; et al. European CF Society Neonatal Screening Working Group. Updated guidance on the management of children with cystic fibrosis transmembrane conductance regulator-related metabolic syndrome/cystic fibrosis screen positive, inconclusive diagnosis (CRMS/CFSPID). J. Cyst. Fibros. 2021, 20, 810–819. [Google Scholar] [CrossRef]
- Chudleigh, J.; Chinnery, H. Psychological Impact of NBS for CF. Int. J. Neonatal Screen. 2020, 6, 27. [Google Scholar] [CrossRef] [PubMed]
- Elviro, C.F.; Blanchon, S.; Hoehnel, S.; Schumacher, U.; Sauty, A.; Brandenberg, N.; Regamey, N. Diagnostic tools and CFTR functional assays in cystic fibrosis: Utility and availability in Switzerland. Swiss Med. Wkly. 2021, 151, w20496. [Google Scholar] [CrossRef]
- The Clinical and Functional TRanslation of CFTR (CFTR2). Available online: http://cftr2.org (accessed on 20 April 2025).
- Claustres, M.; Thèze, C.; des Georges, M.; Baux, D.; Girodon, E.; Bienvenu, T.; Audrezet, M.P.; Dugueperoux, I.; Férec, C.; Lalau, G.; et al. CFTR-France, a national relational patient database for sharing genetic and phenotypic data associated with rare CFTR variants. Hum. Mutat. 2017, 38, 1297–1315. [Google Scholar] [CrossRef]
- Dekkers, J.F.; Wiegerinck, C.L.; De Jonge, H.R.; Bronsveld, I.; Janssens, H.M.; De Winter-de Groot, K.M.; Brandsma, A.M.; de Jong, N.W.; Bijvelds, M.J.; Scholte, B.J.; et al. A functional CFTR assay using primary cystic fibrosis intestinal organoids. Nat. Med. 2013, 19, 939–945. [Google Scholar] [CrossRef]
- Dekkers, J.F.; Berkers, G.; Kruisselbrink, E.; Vonk, A.; de Jonge, H.R.; Janssens, H.M.; Bronsveld, I.; van de Graaf, E.A.; Nieuwenhuis, E.E.S.; Houwen, R.H.J.; et al. Characterizing responses to CFTR-modulating drugs using rectal organoids derived from subjects with cystic fibrosis. Sci. Transl. Med. 2016, 8, ra84–ra344. [Google Scholar] [CrossRef]
- Vonk, A.M.; van Mourik, P.; Ramalho, A.S.; Silva, I.A.; Statia, M.; Kruisselbrink, E.; Suen, S.W.; Dekkers, J.F.; Vleggaar, F.P.; Houwen, R.H.; et al. Protocol for application, standardization, and validation of the forskolin-induced swelling assay in cystic fibrosis human colon organoids. STAR Protoc. 2020, 1, 100019. [Google Scholar] [CrossRef]
- de Jonge, H.R.; Bijvelds, M.J.; Strubberg, A.M.; Liu, J.; Clarke, L.L. Organoids as a model for intestinal ion transport physiology. Ion Transp. Across Epithel. Tissues Dis. 2020, 2, 1–39. [Google Scholar]
- Zomer-van Ommen, D.D.; de Poel, E.; Kruisselbrink, E.; Oppelaar, H.; Vonk, A.M.; Janssens, H.M.; van der Ent, C.K.; Hagemeijer, M.C.; Beekman, J.M. Comparison of ex vivo and in vitro intestinal cystic fibrosis models to measure CFTR-dependent ion channel activity. J. Cyst. Fibros. 2018, 17, 316–324. [Google Scholar] [CrossRef] [PubMed]
- Muilwijk, D.; de Poel, E.; van Mourik, P.; Suen, S.W.; Vonk, A.M.; Brunsveld, J.E.; Kruisselbrink, E.; Oppelaar, H.; Hagemeijer, M.C.; Berkers, G.; et al. Forskolin-induced organoid swelling is associated with long-term cystic fibrosis disease progression. Eur. Respir. J. 2022, 60, 2100508. [Google Scholar] [CrossRef]
- Cuyx, S.; Santo Ramalho, A.; Corthout, N.; Fieuws, S.; Fürstová, E.; Arnauts, K.; Ferrante, M.; Verfaillie, C.; Munck, S.; Boon, M.; et al. Rectal organoid morphology analysis (ROMA) as a promising diagnostic tool in cystic fibrosis. Thorax 2021, 76, 1146–1149. [Google Scholar] [CrossRef] [PubMed]
- Cuyx, S.; Ramalho, A.S.; Corthout, N.; Fieuws, S.; Fürstová, E.; Arnauts, K.; Ferrante, M.; Verfaillie, C.; Munck, S.; Boon, M.; et al. Rectal Organoid Morphology Analysis (ROMA): A Diagnostic Assay in Cystic Fibrosis. J. Vis. Exp. JoVE 2022, 184, e63818. [Google Scholar]
- Cuyx, S.; Santo Ramalho, A.; Fieuws, S.; Corthout, N.; Proesmans, M.; Boon, M.; Arnauts, K.; Carlon, M.S.; Munck, S.; Dupont, L.; et al. Rectal organoid morphology analysis (ROMA) as a novel physiological assay for diagnostic classification in cystic fibrosis. Thorax 2024, 79, 834–841. [Google Scholar] [CrossRef] [PubMed]
- Mier, N.R.; Antoons, V.; Cuyx, S.; Santo Ramalho, A.; Boon, M.; Proesmans, M.; Mekahli, D.; Vermeulen, F. Pseudo-Bartter syndrome: A CFTR-related disorder? J. Cyst. Fibros. 2025, 24, 401–403. [Google Scholar] [CrossRef]

Disclaimer/Publisher’s Note: The statements, opinions and data contained in all publications are solely those of the individual author(s) and contributor(s) and not of MDPI and/or the editor(s). MDPI and/or the editor(s) disclaim responsibility for any injury to people or property resulting from any ideas, methods, instructions or products referred to in the content. |
© 2025 by the authors. Published by MDPI on behalf of the International Society for Neonatal Screening. Licensee MDPI, Basel, Switzerland. This article is an open access article distributed under the terms and conditions of the Creative Commons Attribution (CC BY) license (https://creativecommons.org/licenses/by/4.0/).
Share and Cite
Rodriguez Mier, N.; Destoop, M.; Spelier, S.; Ramalho, A.S.; Beekman, J.M.; Vermeulen, F.; de Winter-de Groot, K.M.; Proesmans, M. The Promising Role of Intestinal Organoids in the Diagnostic Work-Up of Cystic Fibrosis Screen Positive Inconclusive Diagnosis/CFTR-Related Metabolic Syndrome (CFSPID/CRMS). Int. J. Neonatal Screen. 2025, 11, 52. https://doi.org/10.3390/ijns11030052
Rodriguez Mier N, Destoop M, Spelier S, Ramalho AS, Beekman JM, Vermeulen F, de Winter-de Groot KM, Proesmans M. The Promising Role of Intestinal Organoids in the Diagnostic Work-Up of Cystic Fibrosis Screen Positive Inconclusive Diagnosis/CFTR-Related Metabolic Syndrome (CFSPID/CRMS). International Journal of Neonatal Screening. 2025; 11(3):52. https://doi.org/10.3390/ijns11030052
Chicago/Turabian StyleRodriguez Mier, Noelia, Marlies Destoop, Sacha Spelier, Anabela Santo Ramalho, Jeffrey M. Beekman, François Vermeulen, Karin M. de Winter-de Groot, and Marijke Proesmans. 2025. "The Promising Role of Intestinal Organoids in the Diagnostic Work-Up of Cystic Fibrosis Screen Positive Inconclusive Diagnosis/CFTR-Related Metabolic Syndrome (CFSPID/CRMS)" International Journal of Neonatal Screening 11, no. 3: 52. https://doi.org/10.3390/ijns11030052
APA StyleRodriguez Mier, N., Destoop, M., Spelier, S., Ramalho, A. S., Beekman, J. M., Vermeulen, F., de Winter-de Groot, K. M., & Proesmans, M. (2025). The Promising Role of Intestinal Organoids in the Diagnostic Work-Up of Cystic Fibrosis Screen Positive Inconclusive Diagnosis/CFTR-Related Metabolic Syndrome (CFSPID/CRMS). International Journal of Neonatal Screening, 11(3), 52. https://doi.org/10.3390/ijns11030052

