Next Article in Journal / Special Issue
CDC’s Laboratory Activities to Support Newborn Screening for Spinal Muscular Atrophy
Previous Article in Journal / Special Issue
Systematic Review of Newborn Screening Programmes for Spinal Muscular Atrophy
 
 
Font Type:
Arial Georgia Verdana
Font Size:
Aa Aa Aa
Line Spacing:
Column Width:
Background:
Article

One-Year Pilot Study Results of Newborn Screening for Spinal Muscular Atrophy in the Republic of Croatia

1
Department of Laboratory Diagnostics, University Hospital Center Zagreb, 10000 Zagreb, Croatia
2
Department of Pediatrics, University Hospital Center Zagreb, 10000 Zagreb, Croatia
*
Author to whom correspondence should be addressed.
Int. J. Neonatal Screen. 2024, 10(3), 50; https://doi.org/10.3390/ijns10030050
Submission received: 29 May 2024 / Revised: 8 July 2024 / Accepted: 8 July 2024 / Published: 16 July 2024
(This article belongs to the Special Issue Newborn Screening for SMA—State of the Art)

Abstract

Spinal muscular atrophy (SMA) is a neuromuscular and neurodegenerative disease caused by the homozygous deletion of SMN1 exon 7 in 95% of cases. The prognosis for SMA patients has improved with the development of disease-modifying therapies, all of which are available in Croatia. The best treatment outcomes occur when therapy is applied before symptoms appear, making newborn screening (NBS) for SMA a crucial factor. Since SMA NBS is the first genetic test performed in our laboratory, for successful implementation of the program, we had to overcome logistical and organizational issues. Herein, we present the results of the SMA NBS during the one-year pilot project in Croatia and verify the suitability of the Targeted qPCR SMA assay for SMA NBS. The pilot project started on 1 March 2023 in the Department for Laboratory Diagnostics of the University Hospital Center Zagreb. A total of 32,655 newborns were tested. Five SMA patients were detected, and their diagnoses were confirmed by the multiplex ligation-dependent probe amplification (MLPA) assay. There have been no false positive or false negative results, to our knowledge so far. The incidence of SMA determined during the pilot study is consistent with the SMA incidence data from other European countries.

1. Introduction

Spinal muscular atrophy (SMA) is a neurodegenerative and neuromuscular disease inherited in an autosomal recessive manner, with the estimated incidence in Europe at about 1:10,000–1:5000 live births [1]. In about 95% of cases, SMA is caused by the homozygous deletion of exons 7 and 8, or just exon 7 of the survival motor neuron (SMN1) gene in the 5q13 locus [2], which encodes the SMN protein. The absence of the SMN protein triggers the degeneration of anterior horn cells within the spinal cord, leading to symmetrical muscle weakness and atrophy [2].
Besides the telomeric SMN1, chromosome 5 also carries the centromeric SMN2 gene, which originated as a result of SMN1 duplication. In SMA patients, the SMN2 copy number is a positive modifier of SMA phenotype, as a higher SMN2 copy number usually results in milder clinical manifestations with later disease onset [3]. The clinical picture of SMA is usually divided into five subtypes, depending on the age of symptom onset, the degree of motor development [4], and the highest motor function achieved.
Until recently, SMA was one of the most common genetic causes of death in early infancy, but with the new treatment options currently available, the death rate has decreased greatly. Many new diagnostic tests that enable early detection of the disease have also been developed worldwide, and it is recommended that newborn screening (NBS) for SMA is introduced in all European countries by 2025 [5]. Herein, we report the results of a one-year SMA NBS pilot project in the Republic of Croatia, which aimed to introduce SMA screening into the daily routine work of the NBS laboratory. Implementing a new target disease into the NBS laboratory can impact the existing analytical procedures in terms of economic aspects, new technology, sample distribution, and personnel education [6]. Our laboratory was confronted with all these demands, which will be described in more detail in this paper.

2. Materials and Methods

The SMA NBS pilot project started on 1 March 2023 and ended on 1 March 2024. We opted for real-time polymerase chain reaction (real-time PCR) analysis for the first-tier SMA screening test using Targeted qPCR SMA reagent kit (LaCAR MDx Technologies/ZenTech, Liège, Belgium). This test detects the homozygous deletion of exon 7 of the SMN1 gene. It is based on DNA extraction from a dried blood spot (DBS), followed by qPCR. The DBS samples of neonates are collected between 48 and 72 h of life on a standardized Whatman 903 filter paper card, which is also used for all other NBS tests in our laboratory. A total of 32,655 newborns were tested. The reagent kit was internally verified following the guidelines of our Quality Control Department. For this purpose, a substantial cohort comprising both SMA positive and negative samples, previously analyzed by the multiplex ligation-dependent probe amplification (MLPA) assay, underwent the analysis using the kit.
In the first step of sample preparation for SMA screening, a single 3.2 mm DBS punch was treated with Lysis Solution® and heated to 95 °C for 30 min for lysis of the blood cells. In the following step, an Extraction Buffer® was added to extract the DNA from white blood cells. The qPCR mix was prepared in a separate room from the DNA extraction step under sterile conditions. Then, 2 µL of isolated DNA was loaded in a qPCR plate pre-filled with a commercial mixture (MasterMix). A qPCR analysis was performed on the Bio-Rad CFX96 Dx system (Bio-Rad, Hercules, California, USA). MasterMix contains highly specific fluorescent probes complementary to SMN1 and RPP30. A probe exclusively targeting exon 7 of SMN1 was labeled with FAM fluorophore, while the probe targeting RPP30 was labeled with HEX fluorophore. RPP30 is an endogenous control whose expression level should not differ significantly between samples. The total procedure for the sample preparation and results analysis lasted approximately three hours.
In the case of a positive SMA screening, the analysis was urgently repeated from the same DBS sample in triplicate. If a child tested positive from repeated analysis, an MLPA assay (P021-B1 SMA, MRC-Holland, Amsterdam, The Netherlands) was performed from a fresh EDTA-blood sample to confirm the homozygous deletion of SMN1 exon 7 and to determine the number of copies of SMN2 and NAIP.

3. Results

The amplification curves for SMN1 and RPP30 showed a characteristically similar sigmoidal shape and reached the exponential phase in healthy individuals (Figure 1B). Only HEX fluorescent signal representing RPP30 was observed for SMA patients’ samples, while an FAM fluorescent signal representing SMN1 was absent (Figure 1A).
The quantification cycle (Cq) values for healthy infants ranged between 28 and 32 for both SMN1 and RPP30. The mean SMN1 Cq value for healthy infants was 29.16. In SMA patients, Cq for RPP30 also ranged between 28 and 32, whereas Cq for SMN1 was greater than 35 or undetected.
The results are displayed as the ratio of the final fluorescence value obtained for FAM to the final fluorescence value obtained for HEX signal (end-point FAM/HEX) from the same sample. A ratio lower than 0.26 was considered a positive SMA screening result. The end-point FAM/HEX ratios ranged from 0.39 to 1.9 for healthy newborns, with a mean value of 1.026. The ratios for SMA patients ranged from 0.01 to 0.04, with a mean value of 0.03 (Figure 2). When the initial results fell within the range of 0.26 to 0.4, an analysis was repeated as a precautionary measure. A few samples that exhibited low end-point FAM/HEX ratios but were still in the “healthy” range were tested with an MLPA assay, all revealing heterozygous genotypes. Interpretation of the runs was also confirmed using the interpretation software GeneFoxCub 1.0.0-RUO provided by LaCAR MDx Technologies (Liège, Belgium) along with the kit.
During the one-year pilot study, five newborns screened positive, and the SMA diagnoses were confirmed in all five cases with MLPA assays, indicating an incidence of 1:8163. There were no false positive results, as all the positive screening results were confirmed by the MLPA. There were also no false negative results, to our knowledge so far, as no SMA has been clinically diagnosed outside the screening cohort. For all DBS samples received by the laboratory, the median age for SMA NBS results reported was 6 days (range 2–74). The median age for the diagnosis of SMA was 11 days (range 11–13), and the median age for therapy application was 31.5 days (range 25–41).

4. Discussion

In the not-too-distant past, SMA used to be one of the most common genetic diseases contributing to infant mortality [7]. Type 1 SMA, which accounts for 60% of cases, appears in early infancy and has a severe clinical course; untreated, it results in death or the need for permanent ventilation before the age of two [4]. The severity of SMA is largely determined by the number of SMN2 copies, where two copies typically result in the most severe form, while four or more copies lead to a milder form of the disease [4]. SMN1 and SMN2 are paralogous genes as their sequences differ only in 20 nucleotides [8] and they code for the same amino acid sequence. However, mutation c.840C>T in exon 7 of SMN2 leads to exon skipping in the majority of SMN2 pre-mRNA transcripts, resulting in a truncated and nonfunctional protein, which is rapidly degraded after the translation (SMN-∆7) [3]. As this region of chromosome 5 is prone to rearrangements, the number of SMN2 copies is highly variable between individuals, ranging from 0 to 8 [9].
With the approval of disease-modifying therapies (DMTs) that alter the natural course of SMA, the prognosis for SMA patients has significantly improved [10]. Two of the current therapeutic approaches, nusinersen and risdiplam, target SMN2 translation to produce a normal, full-length SMN protein from SMN2 mRNA. The third therapeutic approach, onasemnogene abeparvovec, is a gene replacement therapy that delivers SMN1 via the adeno-associated viral vector (AAV9) [11].
Because of rapid motor neuron degeneration, which can start as early as embryonal development in type 0 SMA [12], the best results of treatment are achieved if the therapy is applied early in the disease course or before the symptoms of the disease appear [13]. This led to the rapid development and implementation of SMA NBS programs globally [14]. The purpose of NBS programs is to achieve a timely presymptomatic diagnosis of treatable disorders, which allows for early initiation of therapy and thus a reduction in morbidity and mortality [15]. It is estimated that SMA NBS is currently available for about 58% of newborns in geographical Europe or for about 65% of newborns including surrounding countries [16].
The Croatian NBS laboratory, located in The Department of Laboratory Diagnostics of Hereditary Metabolic Diseases and Newborn Screening in the University Hospital Center Zagreb, has been screening for phenylketonuria and congenital hypothyroidism since 1978 and 1985, respectively. In 2017, six additional diseases were added to the NBS program: isovaleric aciduria, glutaric aciduria type I, carnitine uptake deficiency, medium-chain acyl-CoA-dehydrogenase deficiency, very long-chain acyl-CoA-dehydrogenase deficiency, and long-chain 3-OH-acyl-CoA-dehydrogenase deficiency (isolated or as part of a trifunctional protein deficiency). To ensure the quality of the obtained screening results, our laboratory is accredited following the norm HRN EN ISO 15189:2012 [17] and we participate in the CDC’s Newborn Screening Quality Assurance Program. The laboratory operates from Monday to Saturday in two shifts.
In 2023, the pilot project for SMA NBS was implemented into the existing screening panel. For the successful start of the program, it was essential to coordinate a series of procedures with the support of all participants, including health professionals and parents/guardians. The deadline for implementation was significantly shortened due to public pressure, and we faced numerous challenges. A helpful starting point was the two-day training dedicated to SMA NBS- “Before SMA: The Academy”, organized by Prof. Laurent Servais and Dr. Tamara Dangouloff. The academy is held annually in Liège, Belgium, and is an excellent opportunity for networking and learning about SMA NBS from experienced child neurologists and geneticists.
The first step was the approval of the project proposal by the Ministry of Health, accompanied by ensuring financial resources. The costs of SMA NBS, including training personnel, purchasing reagents, and new equipment, were incorporated into the pilot project budget. In smaller countries like Croatia, there is often no representative office for procuring suitable reagents and equipment, particularly for specialized areas such as newborn screening. The hospital tender had to be adjusted to include a new type of reagent and the additional laboratory consumables used. Moreover, before the introduction of SMA screening, the NBS laboratory only performed biochemical analyses. Therefore, providing a sterile space for handling DNA samples was necessary. The latter was made possible thanks to a pediatrician who gave up his office located next to the laboratory, which was then remodeled and equipped with a UV lamp, a UV sterilization cabinet, and two qPCR devices. The NBS laboratory staff had no previous experience in molecular techniques, so two molecular biologists were employed to perform the analyses and educate colleagues about working with DNA specimens. Alongside molecular biologists, two neuropediatricians from the Reference Center of the Ministry of Health of the Republic of Croatia for Childhood Neuromuscular Diseases and Clinical Electromyoneurography were recruited. The team has weekly meetings and communicates the screening results daily in a dedicated WhatsApp group.
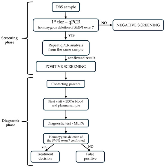
Medical staff of all maternity hospitals in Croatia were informed about the expansion of NBS and the importance of proper DBS sampling, such as avoiding all potential sources of contamination and qPCR reaction inhibitors (blood dripping from a container with anticoagulant EDTA and heparin) [18,19]. Public information about NBS, available at the official website of the University Hospital Center Zagreb, was updated [20]. Lastly, the SMA NBS workflow was established and adapted to the existing working conditions in the laboratory (Figure 3).
As our laboratory is the only NBS laboratory in Croatia, we receive and analyze 150–200 neonates’ DBS samples daily from all maternity hospitals, as well as from children born at home. Each DBS sample card contains information about the mother and the infant, and instructions on proper sampling of the blood on the back of the card. NBS is mandatory for newborns in Croatia, so individual agreement to NBS is not required; however, parents have the right to refuse NBS and, in such cases, are obliged to sign a statement of refusal. During the SMA NBS pilot study, 0.03% of parents/guardians declined screening, with the majority of refusals occurring early in the study. As the implementation was widely covered in the media, there was an inevitable spread of negative and inaccurate comments about SMA NBS through social networks. This likely caused fear among pregnant women and consequently led to an increased number of screening refusals.
In SMA NBS, a positive screening result is immediately communicated by the laboratory to the neuropediatricians. The neonate’s parents or guardians are contacted the same day by the neuropediatrician and urgently invited in for an examination. During the first examination of the newborn, parents are provided with information regarding the disease and therapeutic options. With parental consent, a venous blood sample of the neonate is taken for a confirmatory MLPA assay, also performed in our department, and a plasma sample is sent to a collaborative laboratory for AAV antibody titer measurement. MLPA is a semi quantitative assay for the detection of copy number variants (deletions or duplications) in SMN1, SMN2, and exon 5 of the NAIP genes in genomic DNA. Although SMN2 copy number is the main factor in estimating the severity of the clinical presentation of SMA and essential in the decision on the choice of therapy, it is important to note that the clinical presentation may be influenced by other modifying factors besides the SMN2 copy number [14].
Through the Croatian SMA NBS pilot project, we have detected five SMA patients, with the calculated incidence of 1: 8163 being similar to other European countries [21]. The SMN1-to-RPP30 ratios displayed a Gaussian distribution; therefore, no conclusion about the copy number of SMN1 of the samples can be made. Out of the five SMA patients, one had two SMN2 copies, two had three SMN2 copies, one had four SMN2 copies, and one had six SMN2 copies (Table 1). No newborns had signs of SMA at the time of their first referral to the neuromuscular reference center. Parents of two newborns opted for risdiplam, one opted for onasemnogene abeparvovec, and one opted for nusinersen. One SMA patient has not received any treatment because of six SMN2 copies (Case 2) but is under constant supervision and, so far, shows no clinical signs of the disease. One of the detected SMA patients is a resident of Bosnia and Herzegovina (Case 3) but entered the screening cohort because she was born in a Croatian maternity hospital. This patient is currently being treated and followed in Bosnia and Herzegovina and is not included in the calculated incidence.
In addition to the program’s unquestionable advantages, we must also be aware of its limitations, with the most prominent being the small number of detected patients and the relatively short period of their follow-up. The number of cases per individual countries is low, and it is essential to bring together diagnostic and treatment data to draw relevant conclusions. A certain number of patients detected by screening will already be symptomatic at the time of diagnosis due to a broad phenotypic spectrum of the disease. In about 5% of cases, other mutations of distinct exons and introns in SMN1 induce an SMA clinical phenotype [3], and these cases cannot be detected by currently available NBS tests. Moreover, in the era of more than one available DMT for SMA, NBS raises ethical questions [1]. One of them is the financial burden due to the high cost of DMTs. Certainly, the total financial and hospitalization costs (including DMT) are somewhat lower for treated patients identified by NBS, compared to patients treated after they develop symptoms [4,22]. However, the availability of DMTs varies between countries, with each country having different guidelines for the application of therapies. This leads to unequal choices for optimal treatment in patients detected both symptomatically and through screening programs. In Croatia, access to treatment for SMA patients has improved since the implementation of the SMA NBS program, with the most significant change being that gene therapy has become available to patients with two and three SMN2 copies. The current Croatian guidelines for SMA DMTs are shown in Table 2 [23].
The psychosocial impact of NBS on families is still uncertain, possibly due to the lack of data on the long-term effects of the treatment and/or a “wait-and-see” strategy in SMA patients with >4 SMN2 copies [15] which is applied in our country. A study from Germany revealed that families with patients diagnosed through SMA NBS are greatly affected by the burden of the disease in various aspects of their lives, even after timely treatment and improved neurological outcomes [15]. Parents/caregivers, who come from various backgrounds and possess different levels of education, have to make a decision about the choice of therapy in a very short period of time. For this reason, it is of crucial importance to have a multidisciplinary counseling team at their disposal. Strong psychological support is not only important in the first days after the diagnosis but also in the further stages of accepting their child’s chronic illness [15].

5. Conclusions

During the one-year SMA NBS pilot study in Croatia, we have screened 32,655 neonates and identified 5 SMA patients whose diagnoses were confirmed by MLPA in the first two weeks of life. This allowed for an early start to treatment and prevented progression of the disease. All detected infants are under constant supervision, and they are thriving. We did not encounter false positive nor false negative results, to our knowledge, and the performance of the SMA screening test is shown to not be affected by poorly sampled DBS. Moreover, the pilot project did not have any negative impact on the performance of the existing NBS program, which showed that it is possible to add more diseases into the screening panels without disrupting the well-established laboratory workflow.

Author Contributions

Conceptualization, K.F., D.Š., A.Š. (Ana Šarić), A.Š. (Ana Škaričić), I.L., B.B. and I.R.; software, A.Š. (Ana Šarić) and D.Š.; validation, A.Š. (Ana Šarić), D.Š., and I.R.; formal analysis, A.Š. (Ana Šarić) and D.Š.; investigation, D.Š. and A.Š. (Ana Šarić); resources, K.F.; writing—original draft preparation, D.Š. and A.Š. (Ana Šarić); writing—review and editing, A.Š. (Ana Škaričić), K.F., I.L., B.B. and I.R.; supervision, K.F. All authors have read and agreed to the published version of the manuscript.

Funding

This pilot study was funded by BIOGEN Pharma d.o.o. (grant number #P-I-2022-07-0701412), Novartis Hrvatska d.o.o. (grant number #75036097) and Roche d.o.o. (grant number #22871). The APC was funded by LaCAR MDx Technologies/ZenTech.

Institutional Review Board Statement

The pilot study was approved on 25 February 2022 by the Committee for Newborn Screening of the Ministry of Health of the Republic of Croatia.

Informed Consent Statement

Patient consent was waived because NBS is mandatory in the Republic of Croatia; however, parents/guardians have the right to refuse NBS and, in such cases, are obliged to sign a statement of refusal.

Data Availability Statement

The data are not publicly available due to privacy restrictions.

Acknowledgments

We are grateful to the management of the University Hospital Center Zagreb and the management of the Department of Laboratory Diagnostics, especially to the Head of the Department, Dunja Rogić, for their support in the implementation of the SMA NBS pilot project. Our special thanks go to Nina Barišić for her selfless commitment in the process of introducing the SMA NBS pilot project.

Conflicts of Interest

The authors declare no conflicts of interest. The funders had no role in the design of the study; in the collection, analyses, or interpretation of data; in the writing of the manuscript; or in the decision to publish the results.

References

  1. Mercuri, E.; Pera, M.C.; Scoto, M.; Finkel, R.; Muntoni, F. Spinal muscular atrophy—Insights and challenges in the treatment era. Nat. Rev. Neurol. 2020, 16, 706–715. [Google Scholar] [CrossRef] [PubMed]
  2. Lefebvre, S.; Bürglen, L.; Reboullet, S.; Clermont, O.; Burlet, P.; Viollet, L.; Benichou, B.; Cruaud, C.; Millasseau, P.; Zeviani, M.; et al. Identification and characterization of a spinal muscular atrophy-determining gene. Cell 1995, 80, 155–165. [Google Scholar] [CrossRef] [PubMed]
  3. Lorson, C.L.; Hahnen, E.; Androphy, E.J.; Wirth, B. A single nucleotide in the SMN gene regulates splicing and is responsible for spinal muscular atrophy. Proc. Natl. Acad. Sci. USA 1999, 96, 6307–6311. [Google Scholar] [CrossRef]
  4. Dangouloff, T.; Hiligsmann, M.; Deconinck, N.; D’Amico, A.; Seferian, A.M.; Boemer, F.; Servais, L. Financial cost and quality of life of patients with spinal muscular atrophy identified by symptoms or newborn screening. Dev. Med. Child Neurol. 2023, 65, 67–77. [Google Scholar] [CrossRef] [PubMed]
  5. SMA NBS Alliance: About Us. Available online: https://www.sma-screening-alliance.org/about-us (accessed on 17 May 2024).
  6. Tesorero, R.; Janda, J.; Hörster, F.; Feyh, P.; Mütze, U.; Hauke, J.; Schwarz, K.; Kunz, J.B.; Hoffmann, G.F.; Okun, J.G. A high-throughput newborn screening approach for SCID, SMA, and SCD combining multiplex qPCR and tandem mass spectrometry. PLoS ONE 2023, 18, e0283024. [Google Scholar] [CrossRef]
  7. D’Amico, A.; Mercuri, E.; Tiziano, F.D.; Bertini, E. Spinal muscular atrophy. Orphanet J. Rare Dis. 2011, 6, 71. [Google Scholar] [CrossRef] [PubMed]
  8. Costa-Roger, M.; Blasco-Pérez, L.; Cuscó, I.; Tizzano, E.F. The Importance of Digging into the Genetics of SMN Genes in the Therapeutic Scenario of Spinal Muscular Atrophy. Int. J. Mol. Sci. 2021, 22, 9029. [Google Scholar] [CrossRef]
  9. Butchbach, M.E.R. Genomic Variability in the Survival Motor Neuron Genes (SMN1 and SMN2): Implications for Spinal Muscular Atrophy Phenotype and Therapeutics Development. Int. J. Mol. Sci. 2021, 22, 7896. [Google Scholar] [CrossRef] [PubMed]
  10. Farrar, M.A.; Kiernan, M.C. Spinal muscular atrophy—The dawning of a new era. Nat. Rev. Neurol. 2020, 16, 593–594. [Google Scholar] [CrossRef] [PubMed]
  11. Chaytow, H.; Faller, K.M.E.; Huang, Y.T.; Gillingwater, T.H. Spinal muscular atrophy: From approved therapies to future therapeutic targets for personalized medicine. Cell Rep. Med. 2021, 2, 100346. [Google Scholar] [CrossRef] [PubMed]
  12. Farrar, M.A.; Park, S.B.; Vucic, S.; Carey, K.A.; Turner, B.J.; Gillingwater, T.H.; Swoboda, K.J.; Kiernan, M.C. Emerging therapies and challenges in spinal muscular atrophy. Ann. Neurol. 2017, 81, 355–368. [Google Scholar] [CrossRef] [PubMed]
  13. Prior, T.W.; Snyder, P.J.; Rink, B.D.; Pearl, D.K.; Pyatt, R.E.; Mihal, D.C.; Conlan, T.; Schmalz, B.; Montgomery, L.; Ziegler, K.; et al. Newborn and carrier screening for spinal muscular atrophy. Am. J. Med. Genet. A 2010, 152A, 1608–1616. [Google Scholar] [CrossRef] [PubMed]
  14. Angilletta, I.; Ferrante, R.; Giansante, R.; Lombardi, L.; Babore, A.; Dell’Elice, A.; Alessandrelli, E.; Notarangelo, S.; Ranaudo, M.; Palmarini, C.; et al. Spinal Muscular Atrophy: An Evolving Scenario through New Perspectives in Diagnosis and Advances in Therapies. Int. J. Mol. Sci. 2023, 24, 14873. [Google Scholar] [CrossRef] [PubMed]
  15. Kölbel, H.; Modler, L.; Blaschek, A.; Schara-Schmidt, U.; Vill, K.; Schwartz, O.; Müller-Felber, W. Parental Burden and Quality of Life in 5q-SMA Diagnosed by Newborn Screening. Children 2022, 9, 1829. [Google Scholar] [CrossRef] [PubMed]
  16. SMA NBS Alliance Status Map. Available online: https://www.sma-screening-alliance.org/map (accessed on 10 May 2024).
  17. HRN EN ISO 15189:2012; Medical Laboratories- Requirements for Quality and Competence. International Organization for Standardization: Geneva, Switzerland, 2012.
  18. Hedman, J.; Rådström, P. Overcoming inhibition in real-time diagnostic PCR. Methods Mol. Biol. 2013, 943, 17–48. [Google Scholar] [CrossRef] [PubMed]
  19. Noguchi, Y.; Bo, R.; Nishio, H.; Matsumoto, H.; Matsui, K.; Yano, Y.; Sugawara, M.; Ueda, G.; Wijaya, Y.O.S.; Niba, E.T.E.; et al. PCR-Based Screening of Spinal Muscular Atrophy for Newborn Infants in Hyogo Prefecture, Japan. Genes 2022, 13, 2110. [Google Scholar] [CrossRef] [PubMed]
  20. Klinički Zavod za Laboratorijsku Dijagnostiku. Available online: https://www.kbc-zagreb.hr/klinicki-zavod-za-laboratorijsku-dijagnostiku.aspx (accessed on 17 May 2024).
  21. Verhaart, I.E.; Robertson, A.; Leary, R.; McMacken, G.; König, K.; Kirschner, J.; Jones, C.C.; Cook, S.F.; Lochmüller, H. A multi-source approach to determine SMA incidence and research ready population. J. Neurol. 2017, 264, 1465–1473. [Google Scholar] [CrossRef] [PubMed]
  22. Weidlich, D.; Servais, L.; Kausar, I.; Howells, R.; Bischof, M. Cost-Effectiveness of Newborn Screening for Spinal Muscular Atrophy in England. Neurol. Ther. 2023, 12, 1205–1220. [Google Scholar] [CrossRef]
  23. HZZO Objavljene Liste Lijekova. Available online: https://hzzo.hr/zdravstvena-zastita/lijekovi/objavljene-liste-lijekova (accessed on 17 May 2024).
Figure 1. First-tier test (qPCR) results for SMA NBS: amplification curves for (A) positive SMA screening and (B) negative SMA screening. The pink curves represent the fluorescent signal of FAM fluorophore (SMN1), whereas the blue curves represent the fluorescent signal of HEX fluorophore (endogenous control RPP30).
Figure 1. First-tier test (qPCR) results for SMA NBS: amplification curves for (A) positive SMA screening and (B) negative SMA screening. The pink curves represent the fluorescent signal of FAM fluorophore (SMN1), whereas the blue curves represent the fluorescent signal of HEX fluorophore (endogenous control RPP30).
Ijns 10 00050 g001
Figure 2. Dot plot representation of the ratios of FAM to HEX end-point fluorescence for healthy newborns and SMA patients. Values of 32,650 healthy newborns and 5 SMA patients are represented with black and red dots, respectively (GraphPad Prism 8.0.1).
Figure 2. Dot plot representation of the ratios of FAM to HEX end-point fluorescence for healthy newborns and SMA patients. Values of 32,650 healthy newborns and 5 SMA patients are represented with black and red dots, respectively (GraphPad Prism 8.0.1).
Ijns 10 00050 g002
Figure 3. Workflow in SMA NBS.
Figure 3. Workflow in SMA NBS.
Ijns 10 00050 g003
Table 1. Screening and diagnostic timeline (in post-natal days) for SMA patients identified by SMA NBS.
Table 1. Screening and diagnostic timeline (in post-natal days) for SMA patients identified by SMA NBS.
Case IDSexDBS Received in the NBS
Laboratory
Screening Results (qPCR)First Appointment at the Neuromuscular CenterSymptoms at ReferralOfficial Diagnosis
(MLPA Results)
SMN2 Copy NumberAnti AAV9Age at Treatment/Treatment Option
1F456no123negative25/onasemnogene abeparvovec
2M34patient was still at the maternity hospitalno116positive-/follow-up with the patient
3F111112no132negative41/nusinersen
patient is a resident of Bosnia and Hercegovina
4F8910no113-23/risdiplam
5M889no114negative38/risdiplam
Table 2. Access to treatment for SMA patients in Croatia.
Table 2. Access to treatment for SMA patients in Croatia.
TherapyGuidelines
nusinersen≥2 SMN2 copies
patients with SMA types 1, 2, or 3
risdiplam1–4 SMN2 copies
patients with SMA types 1, 2, or 3
onasemnogene abeparvovec≤12 months of age with SMA type 1
presymptomatic children with ≤3 SMN2 copies
Disclaimer/Publisher’s Note: The statements, opinions and data contained in all publications are solely those of the individual author(s) and contributor(s) and not of MDPI and/or the editor(s). MDPI and/or the editor(s) disclaim responsibility for any injury to people or property resulting from any ideas, methods, instructions or products referred to in the content.

Share and Cite

MDPI and ACS Style

Šimić, D.; Šarić, A.; Škaričić, A.; Lehman, I.; Bunoza, B.; Rako, I.; Fumić, K. One-Year Pilot Study Results of Newborn Screening for Spinal Muscular Atrophy in the Republic of Croatia. Int. J. Neonatal Screen. 2024, 10, 50. https://doi.org/10.3390/ijns10030050

AMA Style

Šimić D, Šarić A, Škaričić A, Lehman I, Bunoza B, Rako I, Fumić K. One-Year Pilot Study Results of Newborn Screening for Spinal Muscular Atrophy in the Republic of Croatia. International Journal of Neonatal Screening. 2024; 10(3):50. https://doi.org/10.3390/ijns10030050

Chicago/Turabian Style

Šimić, Darija, Ana Šarić, Ana Škaričić, Ivan Lehman, Branka Bunoza, Ivana Rako, and Ksenija Fumić. 2024. "One-Year Pilot Study Results of Newborn Screening for Spinal Muscular Atrophy in the Republic of Croatia" International Journal of Neonatal Screening 10, no. 3: 50. https://doi.org/10.3390/ijns10030050

APA Style

Šimić, D., Šarić, A., Škaričić, A., Lehman, I., Bunoza, B., Rako, I., & Fumić, K. (2024). One-Year Pilot Study Results of Newborn Screening for Spinal Muscular Atrophy in the Republic of Croatia. International Journal of Neonatal Screening, 10(3), 50. https://doi.org/10.3390/ijns10030050

Note that from the first issue of 2016, this journal uses article numbers instead of page numbers. See further details here.

Article Metrics

Back to TopTop