Comparing Analogy-Based Methods—Bio-Inspiration and Engineering-Domain Inspiration for Domain Selection and Novelty
Abstract
1. Introduction
- Ruiz-Pastor et al. [29] have considered two types of stimuli—random stimuli and biomimetic stimuli. However, our work considers three types of analogy domains (stimuli): biological, cross, and within—both cross and within belonging to the engineering domain. They do not specify the discipline used for random stimuli; on the contrary, we employ the engineering discipline for cross- and within-domain analogical sources.
- They [29] exposed the designers to nine random images and nine biomimicry cards for random stimuli and for biomimetic stimuli, respectively. The random images and biomimicry cards were given to the designers in two separate sessions, and the designers were free to select any random image or any biomimicry card. While this experiment allowed the designers to select inspiration sources from each type of stimuli, it did not allow them to make selections across the different types of stimuli considered—something that we intended to do in our work (see Section 2.1 for details).
- While [29] compared the influence of the two stimuli on novelty, they have not studied the influence of the selection frequency of stimuli on novelty—which is one main goal of our work.
- The frequency of selecting cross-domain analogies will be higher than that of the biological- and within-domain analogies;
- Following the path of least resistance [20], within-domain analogies will have a higher selection frequency than biological-domain analogies.
| Research Question | Research Objective | Research Hypothesis |
|---|---|---|
| RQ1: What is the influence of biological-, cross-, and within-domain analogies on their selection frequency (fd) during the design process? | O1: To understand the influence of biological-, cross-, and within-domain analogies on their selection frequency (fd) during the design process. | H1: fcross > fwithin > fbio |
| RQ2: What is the relationship between the frequency of selecting analogies from specific domains (fd) and the novelty of the design solutions (n)? | O2: To understand the relationship between the frequency of selecting analogies from specific domains (fd) and the novelty of the design solutions (n). | H2: rbio > rcross > rwithin |
2. Materials and Methods
2.1. Procedure
2.2. Subjects
2.3. Experimental Setup
2.4. Materials



3. Analysis of Design Ideas
- Frequency of Selection of analogy domain: This unit allowed us to test Hypothesis H1. It represented idea fluency from a particular domain. Subjects were instructed to mark the concepts chronologically and provide the name of the analogy that inspired that idea (see instruction 3 in Appendix A). We used these markings to calculate the frequency of analogy domain selection.
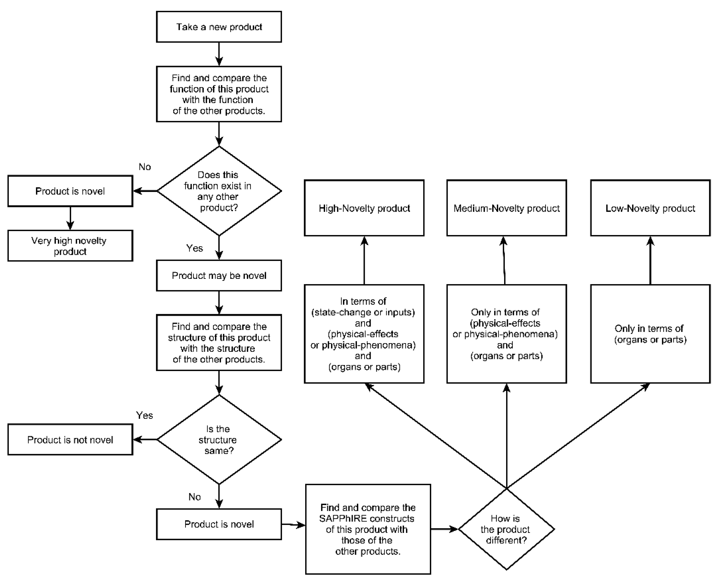
- Novelty of Ideas Produced: This unit addressed Hypothesis H2 and employs the method proposed by Sarkar and Chakrabarti [4] to evaluate the novelty of concepts. The novelty evaluation method uses the SAPPhIRE model of causality [41,42], an acronym encompassing the constructs of State–Action–Part–Phenomena–Input–Organ–Effect. This model is described as follows [43]:
4. Results
4.1. Testing Hypothesis H1: fcross > fwithin > fbio
4.2. Testing Hypothesis H2: rbio > rcross > rwithin
5. Discussion
- The Frequency of Selection of biological-domain analogies was significantly higher than that of cross-domain and within-domain analogies.
- The Frequency of Selection for cross- and within-domain analogies was not found to be significantly different.
- For biological- and cross-domain analogies, the correlation coefficient between Frequency of Selection and Novelty of Ideas was strongly positive and statistically significant.
- For within-domain analogies, a non-significant weak positive correlation was observed between the Frequency of Selection and Novelty of Design Ideas.
- While numerically, we observed the trend rbio > rcross > rin. However, no significant differences were found among the three correlation coefficients.
- The Novelty of Ideas produced using biological analogies was found to be significantly higher than that of within-domain analogies.
- The Novelty of Ideas produced using cross- and within-domain analogies, as well as between biological- and cross-domain analogies, were not found to be significantly different.
6. Conclusions
- The selection of biological analogies indicates designers’ preference for bio-inspired design over the Design-by-Analogy (DbA) method. This suggests that designers perceive a more significant potential for biological analogies than analogies from other domains.
- To our knowledge, previous studies have not reported the influence of analogy domains on the fluency of design ideas. This study addressed this gap and found that idea fluency is highest for biological-domain analogies.
- Previous studies have classified analogy domains into a tripartite scheme—far-, middle-, and near-domains [13,14,17]—all within the Engineering discipline. However, we included analogies from biological and engineering disciplines in our classification of analogy domains. This broadened the scope and compared Biologically Inspired Design and Design-by-Analogy methods regarding their influence on analogy domain selection and novelty.
- While there have been studies on the influence of the DbA method on novelty, to our knowledge, none of the previous studies have compared correlation coefficients between fluency and novelty of ideas for biological-, cross-, and within-domain analogies—a comparison we conducted in this work.
- Our work considers analogies from both the biological and engineering domains. Therefore, our findings can be relevant for developing tools such as Idea Inspire [55] that have databases of analogies from the biological and engineering domains—the two domains considered in this work. Such tools can present the retrieved analogies to the designers in the following order: (1) biological analogies; (2) cross-domain analogies, and (3) within-domain analogies at the end.
Author Contributions
Funding
Institutional Review Board Statement
Data Availability Statement
Acknowledgments
Conflicts of Interest
Appendix A. Instruction Sheet for the Experiment
- Generate as many conceptual solutions for the problem as possible using the analogies provided in the sheet.
- Present every idea in the form of a sketch. Label it wherever necessary.
- Mark each solution with the caption “Solution No. X/Analogy y” where X is the serial no. of the solution in the sequence of its generation during the session, and analogy Y is the analogy that inspired Solution X.
- The time allotted for this exercise is 40 min.
- Please use both sides of the paper while generating ideas
- At the end of each idea, please mention how the idea generated is related to the analogy.
Appendix B. Existing Solutions for Addressing the Problem Collected Using the Internet
References
- Ottosson, S. Boosting Creativity in Technical Development; Workshop in Engineering Design and Creativity: Pilsen, Czech Republic, 1995; pp. 35–39. [Google Scholar]
- Molina, A.; Al-Ashaab, A.H.; Ellis, T.I.; Young, R.I.; Bell, R. A review of computer-aided Simultaneous Engineering systems. Res. Eng. Des. 1995, 7, 38–63. [Google Scholar] [CrossRef]
- Crilly, N. Fixation and creativity in concept development: The attitudes and practices of expert designers. Des. Stud. 2015, 38, 54–91. [Google Scholar] [CrossRef]
- Sarkar, P.; Chakrabarti, A. Assessing Design Creativity. Des. Stud. 2011, 32, 348–383. [Google Scholar] [CrossRef]
- Shah, J.J.; Vargas-Hernandez, N.; Smith, S.M. Metrics for measuring ideation effectiveness. Des. Stud. 2003, 24, 111–134. [Google Scholar] [CrossRef]
- Sternberg, R.J.; Lubart, T.I. The concept of creativity: Prospects and paradigms. Handb. Creat. 1999, 1, 3–15. [Google Scholar]
- Moreno, D.P.; Blessing, L.T.; Yang, M.C.; Hernández, A.A.; Wood, K.L. Overcoming design fixation: Design by analogy studies and nonintuitive findings. AI EDAM 2016, 30, 185–199. [Google Scholar] [CrossRef]
- Casakin, H. Visual analogy as a cognitive strategy in the design process. Expert versus novice performance. J. Des. Res. 2004, 4, 197–217. [Google Scholar] [CrossRef]
- Dahl, D.W.; Moreau, P. The Influence and Value of Analogical Thinking During New Product Ideation. J. Mark. Res. 2002, 39, 47–60. [Google Scholar] [CrossRef]
- Gentner, D. Structure-mapping: A theoretical framework for analogy. Cogn. Sci. 1983, 7, 155–170. [Google Scholar]
- Gentner, D.; Holyoak, K.J.; Kokinov, B.N. (Eds.) The Analogical Mind: Perspectives from Cognitive Science; MIT Press: Cambridge, MA, USA, 2001. [Google Scholar]
- Hernández-Luna, A.; Cárdenas-Franco, L. Optimal design of glass molds using CAD/CAE and response surface methodology techniques. Comput. Graph. 1988, 12, 391–399. [Google Scholar] [CrossRef]
- Jia, L.; Becattini, N.; Cascini, G.; Tan, R. Testing ideation performance on a large set of designers: Effects of analogical distance. Int. J. Des. Creat. Innov. 2020, 8, 31–45. [Google Scholar] [CrossRef]
- Chan, J.; Dow, S.P.; Schunn, C.D. Do the best design ideas (really) come from conceptually distant sources of inspiration? Eng. A Better Future Interplay Eng. Soc. Sci. Innov. 2018, 12, 111–139. [Google Scholar]
- Srinivasan, V.; Song, B.; Luo, J.; Subburaj, K.; Elara, M.R.; Blessing, L.; Wood, K. Does analogical distance affect performance of ideation? J. Mech. Des. 2018, 140, 071101. [Google Scholar] [CrossRef]
- Keshwani, S.; Chakrabarti, A. Influence of analogical domains and comprehensiveness in explanation of analogy on the novelty of designs. Res. Eng. Des. 2017, 28, 381–410. [Google Scholar] [CrossRef]
- Gonçalves, M.; Cardoso, C.; Badke-Schaub, P. Inspiration peak: Exploring the semantic distance between design problem and textual inspirational stimuli. Int. J. Des. Creat. Innov. 2013, 1, 215–232. [Google Scholar] [CrossRef]
- Casakin, H.P.; Goldschmidt, G. Reasoning by visual analogy in design problem-solving: The role of guidance. Environ. Plan. B Plan. Des. 2000, 27, 105–119. [Google Scholar] [CrossRef]
- Casakin, H.; Goldschmidt, G. Expertise and the use of visual analogy: Implications for design education. Des. Stud. 1999, 20, 153–175. [Google Scholar] [CrossRef]
- Ward, T.B. Analogical distance and purpose in creative thought: Mental leaps versus mental hops. In Advances in Analogy Research: Integration of Theory and Data from the Cognitive, Computational, and Neural Sciences; New Bulgarian University: Sofia, Bulgaria, 1998; pp. 221–230. [Google Scholar]
- Kennedy, E.B.; Miller, D.J.; Niewiarowski, P.H. Industrial and biological analogies used creatively by business professionals. Creat. Res. J. 2018, 30, 54–66. [Google Scholar] [CrossRef]
- Nagel, J.K.; Stone, R.B.; McAdams, D.A. An engineering-to-biology thesaurus for engineering design. In Proceedings of the International Design Engineering Technical Conferences and Computers and Information in Engineering Conference, Montreal, QC, Canada, 15–18 August 2010; Volume 44137, pp. 117–128. [Google Scholar]
- Wilson, J.O.; Rosen, D.; Nelson, B.A.; Yen, J. The effects of biological examples in idea generation. Des. Stud. 2010, 31, 169–186. [Google Scholar] [CrossRef]
- Christensen, B.T.; Schunn, C.D. The relationship of analogical distance to analogical function and preinventive structure: The case of engineering design. Mem. Cogn. 2007, 35, 29–38. [Google Scholar] [CrossRef]
- Deldin, J.M.; Schuknecht, M. The AskNature database: Enabling solutions in biomimetic design. In Biologically Inspired Design; Springer: London, UK, 2014; pp. 17–27. [Google Scholar] [CrossRef]
- Lu, H.; Sun, G.; Xu, J.; Su, P.; Tang, X.; Zhang, Y. Differences in analogical source selections between designers and non-designers during the collaborative analogical design process. Proc. Des. Soc. 2023, 3, 1485–1494. [Google Scholar] [CrossRef]
- Chai, C.; Cen, F.; Ruan, W.; Yang, C.; Li, H. Behavioral analysis of analogical reasoning in design: Differences among designers with different expertise levels. Des. Stud. 2015, 36, 3–30. [Google Scholar] [CrossRef]
- Ozkan, O.; Dogan, F. Cognitive strategies of analogical reasoning in design: Differences between expert and novice designers. Des. Stud. 2013, 34, 161–192. [Google Scholar] [CrossRef]
- Ruiz-Pastor, L.; Chulvi, V.; Royo, M.; Sampaio, J.N. Bio-inspired design as a solution to generate creative and circular product concepts. Int. J. Des. Creat. Innov. 2023, 11, 42–61. [Google Scholar] [CrossRef]
- Jatsch, A.S.; Jacobs, S.; Wommer, K.; Wanieck, K. Biomimetics for Sustainable Developments—A Literature Overview of Trends. Biomimetics 2023, 8, 304. [Google Scholar] [CrossRef] [PubMed]
- Dixit, S.; Stefańska, A. Bio-logic, a review on the biomimetic application in architectural and structural design. Ain Shams Eng. J. 2023, 14, 101822. [Google Scholar] [CrossRef]
- San Ha, N.; Lu, G. A review of recent research on bio-inspired structures and materials for energy absorption applications. Compos. Part B: Eng. 2020, 181, 107496. [Google Scholar]
- Du Plessis, A.; Broeckhoven, C.; Yadroitsava, I.; Yadroitsev, I.; Hands, C.H.; Kunju, R.; Bhate, D. Beautiful and functional: A review of biomimetic design in additive manufacturing. Addit. Manuf. 2019, 27, 408–427. [Google Scholar] [CrossRef]
- Lepora, N.F.; Verschure, P.; Prescott, T.J. The state of the art in biomimetics. Bioinspiration Biomim. 2013, 8, 013001. [Google Scholar] [CrossRef]
- Avison Properties. Available online: https://avisunproperties.com/blog/sump-tank-why-and-why-not/ (accessed on 16 March 2024).
- United Nations, Department of Economic and Social Affairs. Available online: https://sdgs.un.org/goals (accessed on 16 March 2024).
- Casakin, H.; Koronis, G.; Silva, A. The role of the brief in supporting creative ideation in the design studio: Quantitative requirements and visual props. In Proceedings of the International Association of Societies of Design Research Conference, Manchester, UK, 2–5 September 2019. [Google Scholar]
- Asknature. Available online: https://asknature.org/ (accessed on 14 October 2015).
- Howstuffworks. Available online: https://www.howstuffworks.com/ (accessed on 14 October 2015).
- Keshwani, S.; Chakrabarti, A. Towards automatic classification of description of analogies into SAPPhIRE constructs. In Research into Design for Communities, Volume 2: Proceedings of IcoRD 2017; Springer: Singapore, 2017; pp. 643–655. [Google Scholar]
- Chakrabarti, A.; Sarkar, P.; Leelavathamma, B.; Nataraju, B.S. A behavioural model for representing biological and artificial systems for inspiring novel designs. In DS 35: Proceedings ICED 05, the 15th International Conference on Engineering Design, Melbourne, Australia, 15–18 August 2005; The Design Society: Singapore, 2005. [Google Scholar]
- Srinivasan, V.; Chakrabarti, A. Investigating novelty–outcome relationships in engineering design. AI EDAM 2010, 24, 161–178. [Google Scholar] [CrossRef]
- Ranjan, B.S.C.; Srinivasan, V.; Chakrabarti, A. An extended, integrated model of designing. In Proceedings of the TMCE, Karlsruhe, Germany, 7–11 May 2012; pp. 7–11. [Google Scholar]
- Moss, J., Jr. Measuring Creative Abilities in Junior High School Industrial Arts; Monograph 2; University of Minnesota: Minneapolis, MN, USA, 1965. [Google Scholar]
- Sarkar, P.; Chakrabarti, A. Studying engineering design creativity-developing a common definition and associated measures. In Proceedings of the NSF Workshop on Studying Design Creativity, Washington, DC, USA, 11–13 June 2008. [Google Scholar]
- Chulvi, V.; Mulet, E.; Chakrabarti, A.; López-Mesa, B.; González-Cruz, C. Comparison of the degree of creativity in the design outcomes using different design methods. J. Eng. Des. 2012, 23, 241–269. [Google Scholar] [CrossRef]
- Keshwani, S.; Lenau, T.A.; Ahmed-Kristensen, S.; Chakrabarti, A. Comparing novelty of designs from biological-inspiration with those from brainstorming. J. Eng. Des. 2017, 28, 654–680. [Google Scholar] [CrossRef]
- Blessing, L.T.; Chakrabarti, A. DRM: A Design Research Methodology; Springer: London, UK, 2009; pp. 13–42. [Google Scholar]
- Statistics Kingdom. Available online: https://www.statskingdom.com/ (accessed on 16 March 2024).
- Cohen, J. Set correlation and contingency tables. Appl. Psychol. Meas. 1988, 12, 425–434. [Google Scholar] [CrossRef]
- Berlyne, D.E. Conflict, Arousal, and Curiosity; McGraw-Hill Book Company: New York, NY, USA, 1960. [Google Scholar]
- Kang, M.J.; Hsu, M.; Krajbich, I.M.; Loewenstein, G.; McClure, S.M.; Wang, J.T.Y.; Camerer, C.F. The wick in the candle of learning: Epistemic curiosity activates reward circuitry and enhances memory. Psychol. Sci. 2009, 20, 963–973. [Google Scholar] [CrossRef]
- Rugaber, S.; Bhati, S.; Goswami, V.; Spiliopoulou, E.; Azad, S.; Koushik, S.; Kulkarni, R.; Kumble, M.; Sarathy, S.; Goel, A. Knowledge extraction and annotation for cross-domain textual case-based reasoning in biologically inspired design. In Case-Based Reasoning Research and Development: 24th International Conference, ICCBR 2016, Atlanta, GA, USA, 31 October–2 November 2016, Proceedings 24; Springer International Publishing: Berlin/Heidelberg, Germany, 2016; pp. 342–355. [Google Scholar]
- Willocx, M.; Duflou, J.R. Free-text inspiration search for systematic bio-inspiration support of engineering design. AI EDAM 2023, 37, e21. [Google Scholar] [CrossRef]
- Siddharth, L.; Chakrabarti, A. Evaluating the impact of Idea-Inspire 4.0 on analogical transfer of concepts. AI EDAM 2018, 32, 431–448. [Google Scholar] [CrossRef]





| Domain Classification Schemes | References | Description | Influence on Novelty |
|---|---|---|---|
| Near- or Within-domain and Far- or Between-domain | [8,9,15,18,19] | Near-domain analogies: The source and target domains are conceptually very close. Middle-domain analogies: When the source and the target domains are neither too far nor too close but somewhere in the middle. Far-domain analogies: When the source and the target domains are conceptually different. | Far-domain analogies produced more novel designs than near-domain analogies. |
| Near-, Middle-, and Distant-domain | [13,14,17] | The largest positive influence on the novelty of design outcomes was when the conceptual distance was neither too high nor too low, i.e., somewhere in the middle. | |
| Engineering-domain and Biological-domain | [21,23] | Engineering-domain analogies represent man-made technical systems. Biological-domain analogies represent natural systems | Biological-domain analogies produced more novel designs than engineering-domain analogies. |
| In-domain, Cross-domain, and Biological-domain | [16] | In-domain (near-engineering domain) analogies: When the source domain of the analogy is similar to that in which the problem (target) is to be solved. Cross-domain (distant-engineering domain) analogies: When the source domain of the analogy is different from that in which the problem (target) is to be solved. Biological-domain analogies: When the source domain of the analogy belongs to an organism or its interaction with the environment. | Cross-domain and biological-domain analogies produced significantly more novel designs than in-domain analogies. No significant difference was reported between biological- and cross-domain analogies. |
| Analogy | Example |
|---|---|
| Near-domain analogy | Text: Dust particles are adsorbed through electrostatic force and fall into the collection plates after losing electricity. Function: Clean dust. Context: Domestic use (same context as the vacuum cleaner). |
| Middle-domain analogy | Text: The stress that bondless windscreen wipers support is distributed. They fit with glass perfectly, reducing the damage and eliminating the vibration caused by wind. Function: Clean dust. Context: Outdoor use/road infrastructure. |
| Far-domain analogy | Text: Magnetic separation can extract magnetic material from a mixture through a magnetic field applied in mining iron and garbage classification contexts. Function: Separate solids (different but relevant function). Context: Industrial use. |
| Novelty Category | Construct at Which the Two SAPPhIRE Models Differ | Novelty Score |
|---|---|---|
| No Novelty | No difference between the two SAPPhIRE models | 0 |
| Low Novelty | Part | 1 |
| Organ | 2 | |
| Medium Novelty | Physical-Effect | 3 |
| Phenomena | 4 | |
| High Novelty | Input | 5 |
| State-Change | 6 | |
| Very High Novelty | Action | 7 |
| Pairwise Comparison between Domains | p | Remarks |
|---|---|---|
| Biological-Domain vs. Cross-Domain | 0.011 | p < 0.05, fbio > fcross |
| Cross-Domain vs. Within-Domain | 0.392 | p > 0.05, fcross ~ fwithin |
| Within-Domain Vs. Biological-Domain | 0.009 | p < 0.05, fwithin < fbio |
| Analogy Domain d | Spearman’s Rank Correlation Coefficient between fd and n | Remarks |
|---|---|---|
| Biological-Domain | rbio = 0.73, p < 0.001 | Significant and strong positive relationship between fbio and n. |
| Cross-Domain | rcross = 0.62, p < 0.001 | Significant and strong positive relationship between fcross and n. |
| Within-Domain | rwithin = 0.0516, p = 0.802 | Non-significant and weak positive relationship between fwithin and n. |
| Pairwise Comparison between Domains in Terms of Novelty of Designs | Significance Level p | Remarks |
|---|---|---|
| Biological-Domain vs. Cross-Domain | 0.088 | nbio ~ ncross |
| Cross-Domain vs. Within-Domain | 0.084 | ncross ~ nwithin |
| Within-Domain Vs. Biological-Domain | 0.012 | nwithin < nbio |
Disclaimer/Publisher’s Note: The statements, opinions and data contained in all publications are solely those of the individual author(s) and contributor(s) and not of MDPI and/or the editor(s). MDPI and/or the editor(s) disclaim responsibility for any injury to people or property resulting from any ideas, methods, instructions or products referred to in the content. |
© 2024 by the authors. Licensee MDPI, Basel, Switzerland. This article is an open access article distributed under the terms and conditions of the Creative Commons Attribution (CC BY) license (https://creativecommons.org/licenses/by/4.0/).
Share and Cite
Keshwani, S.; Casakin, H. Comparing Analogy-Based Methods—Bio-Inspiration and Engineering-Domain Inspiration for Domain Selection and Novelty. Biomimetics 2024, 9, 344. https://doi.org/10.3390/biomimetics9060344
Keshwani S, Casakin H. Comparing Analogy-Based Methods—Bio-Inspiration and Engineering-Domain Inspiration for Domain Selection and Novelty. Biomimetics. 2024; 9(6):344. https://doi.org/10.3390/biomimetics9060344
Chicago/Turabian StyleKeshwani, Sonal, and Hernan Casakin. 2024. "Comparing Analogy-Based Methods—Bio-Inspiration and Engineering-Domain Inspiration for Domain Selection and Novelty" Biomimetics 9, no. 6: 344. https://doi.org/10.3390/biomimetics9060344
APA StyleKeshwani, S., & Casakin, H. (2024). Comparing Analogy-Based Methods—Bio-Inspiration and Engineering-Domain Inspiration for Domain Selection and Novelty. Biomimetics, 9(6), 344. https://doi.org/10.3390/biomimetics9060344

