Survival Prediction of Patients after Heart Attack and Breast Cancer Surgery with a Hybrid Model Built with Particle Swarm Optimization, Stacked AutoEncoders, and the Softmax Classifier
Abstract
1. Introduction
2. Literature Review
3. Materials and Methods
3.1. Particle Swarm Optimization Algorithm
3.2. Stacked AutoEncoders
3.3. The Softmax Classifier
3.4. Evaluation Metrics
3.5. Other Machine Learning Methods Used in the Study
4. Datasets
4.1. Echocardiogram Dataset
4.2. Haberman’s Survival Dataset
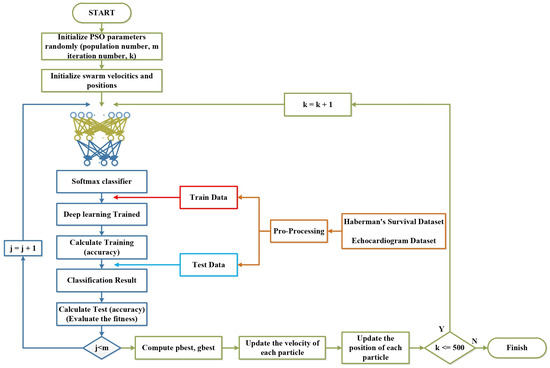
5. Proposed Model
6. The Experimental Results and Discussion
6.1. Survival Prediction Model after Heart Attack
6.2. Survival Prediction Model after Breast Cancer Surgery
7. Conclusions
- Various Deep Learning architectures based on optimization have been developed to predict survival after breast cancer surgery and the survival of patients following a heart attack.
- Utilizing Particle Swarm Optimization (PSO), both architecture parameters and hyperparameters within the architecture are optimized.
- Through leveraging features from the Haberman’s Survival dataset, a model exhibiting superior performance compared to the existing literature studies has been achieved.
- The optimized architecture, facilitated by the developed Deep Learning framework, offers access to both features and hyperparameters.
- The hybrid Deep Learning Network created is not only tailored to this particular problem but can also be seamlessly applied to various other problems.
- The architecture obtained through the hybrid Deep Learning Network stands as a viable alternative method for integration into health decision support systems.
Author Contributions
Funding
Institutional Review Board Statement
Informed Consent Statement
Data Availability Statement
Conflicts of Interest
References
- Vinod, D.; Prakash, S.S.; AlSalman, H.; Muaad, A.Y.; Heyat, M.B.B. Ensemble Technique for Brain Tumour Patient Survival Prediction. IEEE Access 2024, 12, 19285–19298. [Google Scholar] [CrossRef]
- Joffe, E.; Coombes, K.R.; Qiu, Y.H.; Yoo, S.Y.; Zhang, N.; Bernstam, E.V.; Kornblau, S.M. Survival prediction in high dimensional datasets–Comparative evaluation of lasso regularization and random survival forests. Blood 2013, 122, 1728. [Google Scholar] [CrossRef]
- Li, M.; Wang, X. Semiparametric model averaging method for survival probability predictions of patients. Comput. Stat. Data Anal. 2023, 185, 107759. [Google Scholar] [CrossRef]
- Evangeline, I.K.; Kirubha, S.A.; Precious, J.G. Survival analysis of breast cancer patients using machine learning models. Multimed. Tools Appl. 2023, 82, 30909–30928. [Google Scholar] [CrossRef]
- Hussain, S.; Haider, S.; Maqsood, S.; Damaševičius, R.; Maskeliūnas, R.; Khan, M. ETISTP: An enhanced model for brain tumor identification and survival time prediction. Diagnostics 2023, 13, 1456. [Google Scholar] [CrossRef] [PubMed]
- Huang, S.; Arpaci, I.; Al-Emran, M.; Kılıçarslan, S.; Al-Sharafi, M.A. A comparative analysis of classical machine learning and deep learning techniques for predicting lung cancer survivability. Multimed. Tools Appl. 2023, 82, 34183–34198. [Google Scholar] [CrossRef]
- Atallah, D.M.; Badawy, M.; El-Sayed, A.; Ghoneim, M.A. Predicting kidney transplantation outcome based on hybrid feature selection and KNN classifier. Multimed. Tools Appl. 2019, 78, 20383–20407. [Google Scholar] [CrossRef]
- Azam, M.H.; Hasan, M.H.; Hassan, S.; Abdulkadir, S.J. A novel approach to generate type-1 fuzzy triangular and trapezoidal membership functions to improve the classification accuracy. Symmetry 2021, 13, 1932. [Google Scholar] [CrossRef]
- Kurama, O. A new similarity-based classifier with Dombi aggregative operators. Pattern Recognit. Lett. 2021, 151, 229–235. [Google Scholar] [CrossRef]
- Al Bataineh, A.; Kaur, D.; Jalali, S.M.J. Multi-layer perceptron training optimization using nature inspired computing. IEEE Access 2022, 10, 36963–36977. [Google Scholar] [CrossRef]
- Kaushik, D.; Prasad, B.R.; Sonbhadra, S.K.; Agarwal, S. Post-surgical survival forecasting of breast cancer patient: A novel approach. In Proceedings of the 2018 International Conference on Advances in Computing, Communications and Informatics (ICACCI), Bangalore, India, 19–22 September 2018; IEEE: Piscataway, NJ, USA, 2018; pp. 37–41. [Google Scholar]
- Aljawad, D.A.; Alqahtani, E.; Ghaidaa, A.K.; Qamhan, N.; Alghamdi, N.; Alrashed, S.; Alhiyafi, J.; Olatunji, S.O. Breast cancer surgery survivability prediction using bayesian network and support vector machines. In Proceedings of the 2017 International Conference on Informatics, Health & Technology (ICIHT), Riyadh, Saudi Arabia, 21–23 February 2017; IEEE: Piscataway, NJ, USA, 2017; pp. 1–6. [Google Scholar]
- AS, R.A.; Harikrishnan, N.; Nagaraj, N. Analysis of logistic map based neurons in neurochaos learning architectures for data classification. Chaos Solitons Fractals 2023, 170, 113347. [Google Scholar]
- Işık, M.F.; Avcil, F.; Harirchian, E.; Bülbül, M.A.; Hadzima-Nyarko, M.; Işık, E.; İzol, R.; Radu, D. A Hybrid Artificial Neural Network—Particle Swarm Optimization Algorithm Model for the Determination of Target Displacements in Mid-Rise Regular Reinforced-Concrete Buildings. Sustainability 2023, 15, 9715. [Google Scholar] [CrossRef]
- Farhat, Y.; Atig, A.; Zribi, A.; Ben Abdennour, R. Neural emulator for nonlinear systems based on PSO algorithm: Real-time validation. Clust. Comput. 2024, 1–13. [Google Scholar] [CrossRef]
- Bülbül, M.A.; Öztürk, C.; Işık, M.F. Optimization of climatic conditions affecting determination of the amount of water needed by plants in relation to their life cycle with particle swarm optimization, and determining the optimum irrigation schedule. Comput. J. 2022, 65, 2654–2663. [Google Scholar] [CrossRef]
- Zahra, A.; Amin, M.; El-Samie, F.E.A.; Emam, M. Efficient utilization of deep learning for the detection of fabric defects. Neural Comput. Appl. 2024, 36, 6037–6050. [Google Scholar] [CrossRef]
- Gasmi, K.; Kharrat, A.; Ammar, L.B.; Ltaifa, I.B.; Krichen, M.; Mrabet, M.; Alshammari, H.; Yahyaoui, S.; Khaldi, K.; Hrizi, O. Classification of MRI brain tumors based on registration preprocessing and deep belief networks. AIMS Math. 2024, 9, 4604–4631. [Google Scholar] [CrossRef]
- Fan, B.; Ma, H.; Liu, Y.; Yuan, X. BWLM: A Balanced Weight Learning Mechanism for Long-Tailed Image Recognition. Appl. Sci. 2024, 14, 454. [Google Scholar] [CrossRef]
- Bülbül, M.A. Optimization of Artificial Neural Network structure and hyperparameters in hybrid model by genetic algorithm: iOS–android application for breast cancer diagnosis/prediction. J. Supercomput. 2024, 80, 4533–4553. [Google Scholar] [CrossRef]
- Xu, Z.; Selvaraj, V.; Min, S. Intelligent G-code-based power prediction of ultra-precision CNC machine tools through 1DCNN-LSTM-Attention model. J. Intell. Manuf. 2024, 1–24. [Google Scholar] [CrossRef]
- Praveena, S.; Pavithra, S.; Kumar, A.D.V.; Veeresha, P. CNN-based Indian medicinal leaf type identification and medical use recommendation. Neural Comput. Appl. 2024, 36, 5399–5412. [Google Scholar] [CrossRef]
- Bülbül, M.A. Kuru fasulye tohumlarının çok sınıflı sınıflandırılması için hibrit bir yaklaşım. J. Inst. Sci. Technol. 2023, 13, 33–43. [Google Scholar]
- Carlson, K.; Buttenfield, B.P.; Qiang, Y. Wetland Classification, Attribute Accuracy, and Scale. ISPRS Int. J. Geo-Inf. 2024, 13, 103. [Google Scholar] [CrossRef]
- Rajalakshmi, A.; Sridhar, S. Classification of yoga, meditation, combined yoga–meditation EEG signals using L-SVM, KNN, and MLP classifiers. Soft Comput. 2024, 28, 4607–4619. [Google Scholar] [CrossRef]
- Lin, B.; Liu, C.; Miao, D. An improved decision tree algorithm based on boundary mixed attribute dependency. Appl. Intell. 2024, 54, 2136–2153. [Google Scholar] [CrossRef]
- Emimal, M.; Hans, W.J.; Inbamalar, T.; Lindsay, N.M. Classification of EMG signals with CNN features and voting ensemble classifier. Comput. Methods Biomech. Biomed. Eng. 2024. online ahead of print. [Google Scholar] [CrossRef] [PubMed]
- Xiao, Y.; Pan, G.; Liu, B.; Zhao, L.; Kong, X.; Hao, Z. Privileged multi-view one-class support vector machine. Neurocomputing 2024, 572, 127186. [Google Scholar] [CrossRef]
- Yang, J.; Zhao, J. A novel parallel merge neural network with streams of spiking neural network and artificial neural network. Inf. Sci. 2023, 642, 119034. [Google Scholar] [CrossRef]
- Gunasekara, N.; Pfahringer, B.; Gomes, H.; Bifet, A. Gradient boosted trees for evolving data streams. Mach. Learn. 2024, 113, 3325–3352. [Google Scholar] [CrossRef]
- Aldayel, M.; Al-Nafjan, A. A comprehensive exploration of machine learning techniques for EEG-based anxiety detection. PeerJ Comput. Sci. 2024, 10, e1829. [Google Scholar] [CrossRef]
- Mang, L.D.; González Martínez, F.D.; Martinez Muñoz, D.; García Galán, S.; Cortina, R. Classification of Adventitious Sounds Combining Cochleogram and Vision Transformers. Sensors 2024, 24, 682. [Google Scholar] [CrossRef]
- Glenis, A.; Vouros, G.A. SCALE-BOSS-MR: Scalable Time Series Classification Using Multiple Symbolic Representations. Appl. Sci. 2024, 14, 689. [Google Scholar] [CrossRef]
- Bülbül, M.A. Urinary Bladder Inflammation Prediction with the Gray Wolf Optimization Algorithm and Multi-Layer Perceptron-Based Hybrid Architecture. Bitlis Eren Üniv. Fen Bilim. Derg. 2023, 12, 1185–1194. [Google Scholar] [CrossRef]
- UC Irvine Machine Learning Repository. 2024. Available online: https://archive.ics.uci.edu/dataset/38/echocardiogram (accessed on 20 April 2024).
- UCI Machine Learning Repository. 2024. Available online: https://archive.ics.uci.edu/dataset/43/haberman+s+survival (accessed on 20 April 2024).
- Konak, F.; Bülbül, M.A.; Türkoǧlu, D. Feature Selection and Hyperparameters Optimization Employing a Hybrid Model Based on Genetic Algorithm and Artificial Neural Network: Forecasting Dividend Payout Ratio. Comput. Econ. 2024, 63, 1673–1693. [Google Scholar] [CrossRef]
- Bülbül, M.A.; Harirchian, E.; Işık, M.F.; Aghakouchaki Hosseini, S.E.; Işık, E. A hybrid ANN-GA model for an automated rapid vulnerability assessment of existing RC buildings. Appl. Sci. 2022, 12, 5138. [Google Scholar] [CrossRef]
- Sethi, D.; Nagaraj, N.; Harikrishnan, N.B. Neurochaos feature transformation for Machine Learning. Integration 2023, 90, 157–162. [Google Scholar] [CrossRef]
- Melin, P.; Sánchez, D.; Castillo, O. Interval Type-3 Fuzzy Inference System Design for Medical Classification Using Genetic Algorithms. Axioms 2023, 13, 5. [Google Scholar] [CrossRef]












| Methods | Information |
|---|---|
| Decision Trees (DT) | It is a tree-like model that obtains results by dividing and classifying the dataset with successive decisions [26]. |
| K-Nearest Neighbors (KNN) | It is a method that predicts the class or value of a data point based on the class of the K data points closest to it [27]. |
| Support Vector Machines (SVMs) | It is a method that aims to find an optimal hyperplane to best classify or predict data points [28]. |
| Artificial Neural Networks (ANNs) | Artificial Neural Networks are a mathematical representation of nerve cells found in humans [29]. |
| Gradient Boosting | Gradient Boosting is a widely used Machine Learning technique that has proven highly effective in batch learning [30]. |
| Gradient Bagging | Gradient Bagging is a Machine Learning method that shows high performance in classification problems [31]. |
| Features | Variable Information | Data Type |
|---|---|---|
| Age-at-heart-attack | Numerical | Input |
| Pericardial-effusion | Binary | Input |
| Fractional-shortening | Numerical | Input |
| Epss | Numerical | Input |
| Lvdd | Numerical | Input |
| Wall-motion-score | Numerical | Input |
| Wall-motion-index | Numerical | Input |
| Multi | Numerical | Input |
| Still-alive | Class attribute 0—the patient is dead at end of survival period 1—the patient is still alive | Output |
| Features | Variable Information | Data Type |
|---|---|---|
| Age of patient at time of operation | Numerical | Input |
| Patient’s year of operation | Numerical | Input |
| Number of positive axillary nodes detected | Numerical | Input |
| Survival status | Class attribute 0—the patient survived 5 years or longer 1—the patient died within 5 years Output | Output |
| Parameters to Optimize | Parameter Feature | Representation in Architecture |
|---|---|---|
| Number of AutoEncoders in the Stacked AutoEncoder architecture | Hyperparameter in Hybrid Architecture structure | NSAE |
| Number of hidden layers in the encoder layer in each AutoEncoder in the architecture | Hyperparameter in the Stacked AutoEncoders structure | NHED |
| Number of hidden layers in the decoder layer in each AutoEncoder in the architecture | Hyperparameter in the Stacked AutoEncoders structure | NHED |
| Activation functions used in the hidden layers in the encoder section of each AutoEncoder structure | Hyperparameter in the Stacked AutoEncoders structure | NEAF |
| Activation functions used in the hidden layers in the decoder section of each AutoEncoder structure | Hyperparameter in the Stacked AutoEncoders structure | NDAF |
| L2WeightRegularization coefficient used in the AutoEncoder structure | Hyperparameter in the Stacked AutoEncoders structure | AEL2 |
| SparsityRegularization coefficient used in the AutoEncoder structure | Hyperparameter in the Stacked AutoEncoders structure | AESR |
| SparsityProportion coefficient used in the AutoEncoder structure | Hyperparameter in the Stacked AutoEncoders structure | AESP |
| Lscaledata coefficient used in the AutoEncoder structure | Hyperparameter in the Stacked AutoEncoders structure | AELD |
| PSO Parameters | Values |
|---|---|
| Number of particles | 40 |
| Solution Space | 9 |
| Iteration Number | 500 |
| NEAF Values | Activation Function |
|---|---|
| 1 | logsig |
| 2 | satlin |
| NDAF Values | Activation Function |
|---|---|
| 1 | logsig |
| 2 | satlin |
| 3 | purelin |
| AELD Values | Values |
|---|---|
| 1 | true |
| 2 | false |
| Parameters | Values |
|---|---|
| NSAE | 1 |
| NHED | 98 |
| NEAF | 2 (satlin) |
| NDAF | 2 (satlin) |
| AEL2 | 0.0063 |
| AESR | 3.96 |
| AESP | 0.16 |
| AELD | 2 (false) |
| Parameters | Values |
|---|---|
| NSAE | 1 |
| NHED | 159 |
| NEAF | 1 (logsig) |
| NDAF | 2 (satlin) |
| AEL2 | 0.0038 |
| AESR | 4.64 |
| AESP | 0.56 |
| AELD | 1 (true) |
| Methods | Computational Complexity | Parameters |
|---|---|---|
| DT | O(H) | H: height of tree |
| KNN | O(MLog(k)NLog(N)) | M: number of features |
| SVM | O(N2) | k: number of neighbors |
| ANN | O(hNM) | N: number of observations |
| Gradient Boosting | O(d N logn d) | d: number of trees |
| Gradient Bagging | O(MNlog(N)) | h: number of hidden neurons |
| Proposed Model | O(iNK+iMhN) | K: sum number of hidden neurons of AE |
| i: number of iterations |
| Models | Precision | Recall | F-Score | Accuracy |
|---|---|---|---|---|
| DT | 62.28 | 88 | 73.33 | 59 |
| KNN | 63.33 | 76 | 69.09 | 56 |
| SVM | 63.89 | 92 | 75.40 | 62 |
| ANN | 64.70 | 88 | 74.58 | 62 |
| Gradient Boosting | 69.56 | 64 | 66.67 | 59 |
| Gradient Bagging | 63.89 | 92 | 75.4 | 62 |
| Proposed architecture | 70.59 | 96 | 81.35 | 72 |
| Models | Precision | Recall | F-Score | Accuracy |
|---|---|---|---|---|
| DT | 31.10 | 45 | 36.73 | 66 |
| KNN | 27.59 | 40 | 32.65 | 64 |
| SVM | 25 | 50 | 9.33 | 76 |
| ANN | 30 | 30 | 30 | 69 |
| Gradient Boostng | 44.44 | 40 | 42.10 | 76 |
| Gradient Bagging | 47.06 | 40 | 43.24 | 77 |
| Proposed architecture | 81.25 | 65 | 72.22 | 89 |
| Authors | Year | Method | Accuracy (%) | F-Score |
|---|---|---|---|---|
| Bataineh et al. [10] | 2022 | Clonal Selection Algorithm + MLP | 76.10 | |
| Remya Ajai et al. [13] | 2023 | Heterogeneous Neurochaos Learning Architecture | 77.42 | 0.72 |
| Sethi et al. [39] | 2023 | Neurochaos Learning features+Random Forest | 0.61 | |
| Melin at al. [40] | 2024 | IT3FIS-GA | 77.05 | |
| Proposed method | 2024 | SAE-SOFTMAX-PSO | 89 | 0.72 |
Disclaimer/Publisher’s Note: The statements, opinions and data contained in all publications are solely those of the individual author(s) and contributor(s) and not of MDPI and/or the editor(s). MDPI and/or the editor(s) disclaim responsibility for any injury to people or property resulting from any ideas, methods, instructions or products referred to in the content. |
© 2024 by the authors. Licensee MDPI, Basel, Switzerland. This article is an open access article distributed under the terms and conditions of the Creative Commons Attribution (CC BY) license (https://creativecommons.org/licenses/by/4.0/).
Share and Cite
Bülbül, M.A.; Işık, M.F. Survival Prediction of Patients after Heart Attack and Breast Cancer Surgery with a Hybrid Model Built with Particle Swarm Optimization, Stacked AutoEncoders, and the Softmax Classifier. Biomimetics 2024, 9, 304. https://doi.org/10.3390/biomimetics9050304
Bülbül MA, Işık MF. Survival Prediction of Patients after Heart Attack and Breast Cancer Surgery with a Hybrid Model Built with Particle Swarm Optimization, Stacked AutoEncoders, and the Softmax Classifier. Biomimetics. 2024; 9(5):304. https://doi.org/10.3390/biomimetics9050304
Chicago/Turabian StyleBülbül, Mehmet Akif, and Mehmet Fatih Işık. 2024. "Survival Prediction of Patients after Heart Attack and Breast Cancer Surgery with a Hybrid Model Built with Particle Swarm Optimization, Stacked AutoEncoders, and the Softmax Classifier" Biomimetics 9, no. 5: 304. https://doi.org/10.3390/biomimetics9050304
APA StyleBülbül, M. A., & Işık, M. F. (2024). Survival Prediction of Patients after Heart Attack and Breast Cancer Surgery with a Hybrid Model Built with Particle Swarm Optimization, Stacked AutoEncoders, and the Softmax Classifier. Biomimetics, 9(5), 304. https://doi.org/10.3390/biomimetics9050304

