Improved Differential Evolution Algorithm Guided by Best and Worst Positions Exploration Dynamics
Abstract
1. Introduction
2. DE Algorithm
3. Proposed IDEBW Algorithm
3.1. Proposed Exploration Strategies
3.2. Improved Selection Operation
- (a)
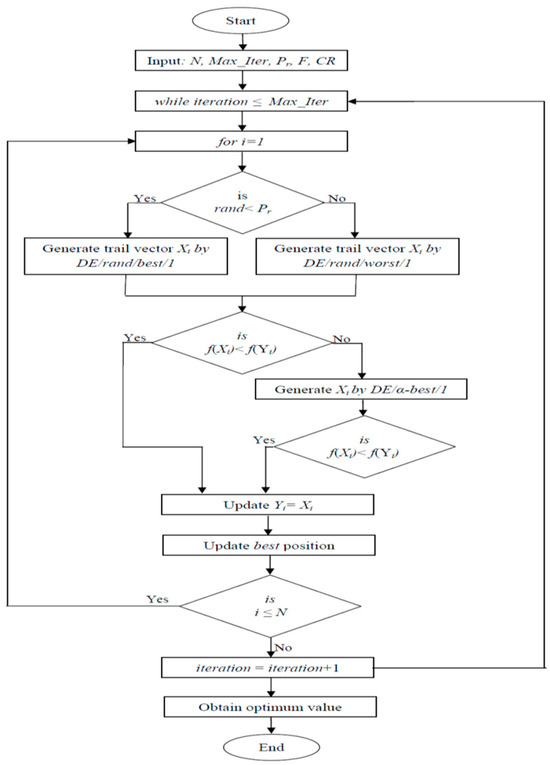
- Working Steps:
- Step-1:
- Initialize the parameter settings, like population size (N), CRB, CRW, CRα, Fα, probability constant (Pr), and Max-iteration, and generate initial population.
- Step-2:
- Generate a uniform random number rand and go to step-3.
- Step-3:
- If (rand ≤ Pr) then use Equation6; otherwise, use Equation (7) to generate trail vector.
- Step-4:
- Select this trail vector for the next generation if it gives a smaller fitness value than its corresponding target vector; otherwise, generate an additional trail vector using Equation (8) and repeat the old selection operation.
- Step-5:
- Repeat all above steps for all remaining vectors and obtain the best value after Max-iteration reached.
- (b)
- Pseudo-Code of proposed IDEBW
Algorithm 1. IDEBW Algorithm 1 Input: N, d, Max-iteration, CRB, CRW, CRα, Fα 2 via Equation (1) 3 Calculate function value f(Yi) for each i 4 While iteration ≤ Max_Iteration 5 Obtain best and worst locations 6 For i = 1:N 7 8 IF rand ≤ Pr 9 For j = 1:d 10 via Equation (6)//(DE/rand/best/1) 11 End For 12 Else 13 For j = 1:d 14 via Equation (7)//(DE/rand/best/1) 15 End For 16 End IF 17 IF 18 19 Update best position 20 Else 21 22 For j = 1:d 23 via Equation (8)//(DE/α-best/1) 24 End For 25 IF 26 27 Update best position 28 End IF 29 End IF 30 End For 31 iteration = iteration + 1 32 End While - (c)
- Flow Chart of proposed IDEBW

4. Result Analysis and Discussion
4.1. Experimental Settings
- System Configuration: OS-64 Bit, Windows-10, Processor: 2.6-GHz Intel Core i3 processor, RAM-8GB.
- N=100; d=30,
- α = 20, Fα = 0.5, CRα = 0.9, CRB = 0.9, CRW = 0.5.
- Max-iteration = 100 × d.
- Total Run = 30.
4.2. Performance Evaluation of IDEBWon Classical Functions
4.3. Performance Evaluation of IDEBW on CEC2017 Functions
4.3.1. Performance Assessment with DE Variants
4.3.2. Performance Assessment with Other Meta-Heuristics
4.4. Performance Evaluation of IDEBW on Real-Life Applications
- RP1:
- Frequency-modulated (FM) sound wave problem.
- RP2:
- Spread-spectrum radar polyphase code design problem.
- RP3:
- Non-linear stirred tank reactor optimal control problem.
5. Conclusions
Author Contributions
Funding
Institutional Review Board Statement
Data Availability Statement
Conflicts of Interest
References
- Wright, A.H. Genetic Algorithms for Real Parameter Optimization. Found. Genet. Algorithms 1991, 1, 205–218. [Google Scholar] [CrossRef]
- Storn, R.; Price, K. Differential Evolution—A Simple and Efficient Heuristic for Global Optimization over Continuous Spaces. J. Glob. Optim. 1997, 11, 341–359. [Google Scholar] [CrossRef]
- Venkata Rao, R. Jaya: A Simple and New Optimization Algorithm for Solving Constrained and Unconstrained Optimization Problems. Int. J. Ind. Eng. Comput. 2016, 7, 19–34. [Google Scholar] [CrossRef]
- Kennedy, J.; Eberhart, R. Particle Swarm Optimization. In Proceedings of the IEEE International Conference on Neural Networks, Perth, WA, Australia, 27 November–1 December 1995; Volume IV, pp. 1942–1948. [Google Scholar]
- Karaboga, D.; Basturk, B. A Powerful and Efficient Algorithm for Numerical Function Optimization: Artificial Bee Colony (ABC) Algorithm. J. Glob. Optim. 2007, 39, 459–471. [Google Scholar] [CrossRef]
- Mirjalili, S.; Mirjalili, S.M.; Lewis, A. Grey Wolf Optimizer. Adv. Eng. Softw. 2014, 69, 46–61. [Google Scholar] [CrossRef]
- Mirjalili, S.; Lewis, A. The Whale Optimization Algorithm. Adv. Eng. Softw. 2016, 95, 51–67. [Google Scholar] [CrossRef]
- Zhao, W.; Zhang, Z.; Wang, L. Manta Ray Foraging Optimization: An Effective Bio-Inspired Optimizer for Engineering Applications. Eng. Appl. Artif. Intell. 2020, 87, 103300. [Google Scholar] [CrossRef]
- Abualigah, L.; Elaziz, M.A.; Sumari, P.; Geem, Z.W.; Gandomi, A.H. Reptile Search Algorithm (RSA): A Nature-Inspired Meta-Heuristic Optimizer. Expert Syst. Appl. 2022, 191, 116158. [Google Scholar] [CrossRef]
- Rashedi, E.; Nezamabadi-pour, H.; Saryazdi, S. GSA: A Gravitational Search Algorithm. Inf. Sci. 2009, 179, 223–2248. [Google Scholar] [CrossRef]
- Mirjalili, S. SCA: A Sine Cosine Algorithm for Solving Optimization Problems. Knowl.-Based Syst. 2016, 96, 120–133. [Google Scholar] [CrossRef]
- Zhao, W.; Wang, L.; Zhang, Z. A Novel Atom Search Optimization for Dispersion Coefficient Estimation in Groundwater. Futur. Gener. Comput. Syst. 2019, 91, 601–610. [Google Scholar] [CrossRef]
- Shi, Y. Brain Storm Optimization Algorithm. In Lecture Notes in Computer Science; Springer: Berlin/Heidelberg, Germany, 2011. [Google Scholar]
- Rao, R.V.; Savsani, V.J.; Vakharia, D.P. Teaching-Learning-Based Optimization: A Novel Method for Constrained Mechanical Design Optimization Problems. CAD Comput. Aided Des. 2011, 43, 303–315. [Google Scholar] [CrossRef]
- Mohamed, A.W.; Hadi, A.A.; Mohamed, A.K. Gaining-Sharing Knowledge Based Algorithm for Solving Optimization Problems: A Novel Nature-Inspired Algorithm. Int. J. Mach. Learn. Cybern. 2020, 11, 1501–1529. [Google Scholar] [CrossRef]
- Deng, L.B.; Zhang, L.L.; Fu, N.; Sun, H.L.; Qiao, L.Y. ERG-DE: An Elites Regeneration Framework for Differential Evolution. Inf. Sci. 2020, 539, 81–103. [Google Scholar] [CrossRef]
- Zhang, K.; Yu, Y. An Enhancing Differential Evolution Algorithm with a Rankup Selection: RUSDE. Mathematics 2021, 9, 569. [Google Scholar] [CrossRef]
- Kumar, S.; Kumar, P.; Sharma, T.K.; Pant, M. Bi-Level Thresholding Using PSO, Artificial Bee Colony and MRLDE Embedded with Otsu Method. Memetic Comput. 2013, 5, 323–334. [Google Scholar] [CrossRef]
- Chakraborty, S.; Saha, A.K.; Ezugwu, A.E.; Agushaka, J.O.; Zitar, R.A.; Abualigah, L. Differential Evolution and Its Applications in Image Processing Problems: A Comprehensive Review. Arch. Comput. Methods Eng. 2023, 30, 985–1040. [Google Scholar] [CrossRef]
- Kumar, P.; Pant, M. Recognition of Noise Source in Multi Sounds Field by Modified Random Localized Based DE Algorithm. Int. J. Syst. Assur. Eng. Manag. 2018, 9, 245–261. [Google Scholar] [CrossRef]
- Jana, R.K.; Ghosh, I.; Das, D. A Differential Evolution-Based Regression Framework for Forecasting Bitcoin Price. Ann. Oper. Res. 2021, 306, 295–320. [Google Scholar] [CrossRef]
- Yi, W.; Lin, Z.; Lin, Y.; Xiong, S.; Yu, Z.; Chen, Y. Solving Optimal Power Flow Problem via Improved Constrained Adaptive Differential Evolution. Mathematics 2023, 11, 1250. [Google Scholar] [CrossRef]
- Baioletti, M.; Di Bari, G.; Milani, A.; Poggioni, V. Differential Evolution for Neural Networks Optimization. Mathematics 2020, 8, 69. [Google Scholar] [CrossRef]
- Mohamed, A.W. A Novel Differential Evolution Algorithm for Solving Constrained Engineering Optimization Problems. J. Intell. Manuf. 2018, 28, 149–164. [Google Scholar] [CrossRef]
- Chi, R.; Li, H.; Shen, D.; Hou, Z.; Huang, B. Enhanced P-Type Control: Indirect Adaptive Learning from Set-Point Updates. IEEE Trans. Automat. Contr. 2023, 68, 1600–1613. [Google Scholar] [CrossRef]
- Roman, R.-C.; Precup, R.-E.; Petriu, E.M.; Borlea, A.-I. Hybrid Data-Driven Active Disturbance Rejection Sliding Mode Control with Tower Crane Systems Validation. Sci. Technol. 2024, 27, 3–17. [Google Scholar]
- Brest, J.; Greiner, S.; Bošković, B.; Mernik, M.; Zumer, V. Self-Adapting Control Parameters in Differential Evolution: A Comparative Study on Numerical Benchmark Problems. IEEE Trans. Evol. Comput. 2006, 10, 646–657. [Google Scholar] [CrossRef]
- Zhang, J.; Sanderson, A.C. JADE: Adaptive Differential Evolution with Optional External Archive. IEEE Trans. Evol. Comput. 2009, 13, 945–958. [Google Scholar] [CrossRef]
- Gong, W.; Fialho, Á.; Cai, Z.; Li, H. Adaptive Strategy Selection in Differential Evolution for Numerical Optimization: An Empirical Study. Inf. Sci. 2011, 181, 5364–5386. [Google Scholar] [CrossRef]
- Tanabe, R.; Fukunaga, A. Success-History Based Parameter Adaptation for Differential Evolution. In Proceedings of the 2013 IEEE Congress on Evolutionary Computation, CEC 2013, Cancun, Mexico, 20–23 June 2013. [Google Scholar]
- Tanabe, R.; Fukunaga, A.S. Improving the Search Performance of SHADE Using Linear Population Size Reduction. In Proceedings of the 2014 IEEE Congress on Evolutionary Computation, CEC 2014, Beijing, China, 6–11 July 2014. [Google Scholar]
- Brest, J.; Maučec, M.S.; Bošković, B. IL-SHADE: Improved L-SHADE Algorithm for Single Objective Real-Parameter Optimization. In Proceedings of the 2016 IEEE Congress on Evolutionary Computation, CEC 2016, Vancouver, BC, Canada, 24–29 July 2016. [Google Scholar]
- Hadi, A.A.; Mohamed, A.W.; Jambi, K.M. LSHADE-SPA Memetic Framework for Solving Large-Scale Optimization Problems. Complex Intell. Syst. 2019, 5, 25–40. [Google Scholar] [CrossRef]
- Zhao, F.; Zhao, L.; Wang, L.; Song, H. A Collaborative LSHADE Algorithm with Comprehensive Learning Mechanism. Appl. Soft Comput. J. 2020, 96, 106609. [Google Scholar] [CrossRef]
- Choi, T.J.; Ahn, C.W. An Improved LSHADE-RSP Algorithm with the Cauchy Perturbation: ILSHADE-RSP. Knowl.-Based Syst. 2021, 215, 106628. [Google Scholar] [CrossRef]
- Brest, J.; Maučec, M.S.; Bošković, B. Single Objective Real-Parameter Optimization: Algorithm JSO. In Proceedings of the 2017 IEEE Congress on Evolutionary Computation, CEC 2017—Proceedings, Donostia, Spain, 5–8 June 2017. [Google Scholar]
- Ali, M.; Pant, M. Improving the Performance of Differential Evolution Algorithm Using Cauchy Mutation. Soft Comput. 2011, 15, 991–1007. [Google Scholar] [CrossRef]
- Choi, T.J.; Togelius, J.; Cheong, Y.G. Advanced Cauchy Mutation for Differential Evolution in Numerical Optimization. IEEE Access 2020, 8, 8720–8734. [Google Scholar] [CrossRef]
- Kumar, P.; Pant, M. Enhanced Mutation Strategy for Differential Evolution. In Proceedings of the 2012 IEEE Congress on Evolutionary Computation, CEC 2012, Brisbane, QLD, Australia, 10–15 June 2012. [Google Scholar]
- Mallipeddi, R.; Suganthan, P.N.; Pan, Q.K.; Tasgetiren, M.F. Differential Evolution Algorithm with Ensemble of Parameters and Mutation Strategies. Appl. Soft Comput. J. 2011, 11, 1679–1696. [Google Scholar] [CrossRef]
- Gong, W.; Cai, Z. Differential Evolution with Ranking-Based Mutation Operators. IEEE Trans. Cybern. 2013, 43, 2066–2081. [Google Scholar] [CrossRef]
- Xiang, W.L.; Meng, X.L.; An, M.Q.; Li, Y.Z.; Gao, M.X. An Enhanced Differential Evolution Algorithm Based on Multiple Mutation Strategies. Comput. Intell. Neurosci. 2015, 2015, 285730. [Google Scholar] [CrossRef]
- Gupta, S.; Su, R. An Efficient Differential Evolution with Fitness-Based Dynamic Mutation Strategy and Control Parameters. Knowl.-Based Syst. 2022, 251, 109280. [Google Scholar] [CrossRef]
- Wang, L.; Zhou, X.; Xie, T.; Liu, J.; Zhang, G. Adaptive Differential Evolution with Information Entropy-Based Mutation Strategy. IEEE Access 2021, 9, 146783–146796. [Google Scholar] [CrossRef]
- Sun, G.; Lan, Y.; Zhao, R. Differential Evolution with Gaussian Mutation and Dynamic Parameter Adjustment. Soft Comput. 2019, 23, 1615–1642. [Google Scholar] [CrossRef]
- Cheng, J.; Pan, Z.; Liang, H.; Gao, Z.; Gao, J. Differential Evolution Algorithm with Fitness and Diversity Ranking-Based Mutation Operator. Swarm Evol. Comput. 2021, 61, 100816. [Google Scholar] [CrossRef]
- Li, Y.; Wang, S.; Yang, B. An Improved Differential Evolution Algorithm with Dual Mutation Strategies Collaboration. Expert Syst. Appl. 2020, 153, 113451. [Google Scholar] [CrossRef]
- AlKhulaifi, D.; AlQahtani, M.; AlSadeq, Z.; ur Rahman, A.; Musleh, D. An Overview of Self-Adaptive Differential Evolution Algorithms with Mutation Strategy. Math. Model. Eng. Probl. 2022, 9, 1017–1024. [Google Scholar] [CrossRef]
- Kumar, P.; Ali, M. SaMDE: A Self Adaptive Choice of DNDE and SPIDE Algorithms with MRLDE. Biomimetics 2023, 8, 494. [Google Scholar] [CrossRef]
- Zhu, W.; Tang, Y.; Fang, J.A.; Zhang, W. Adaptive Population Tuning Scheme for Differential Evolution. Inf. Sci. 2013, 223, 164–191. [Google Scholar] [CrossRef]
- Poikolainen, I.; Neri, F.; Caraffini, F. Cluster-Based Population Initialization for Differential Evolution Frameworks. Inf. Sci. 2015, 297, 216–235. [Google Scholar] [CrossRef]
- Meng, Z.; Zhong, Y.; Yang, C. CS-DE: Cooperative Strategy Based Differential Evolution with Population Diversity Enhancement. Inf. Sci. 2021, 577, 663–696. [Google Scholar] [CrossRef]
- Stanovov, V.; Akhmedova, S.; Semenkin, E. Dual-Population Adaptive Differential Evolution Algorithm L-NTADE. Mathematics 2022, 10, 4666. [Google Scholar] [CrossRef]
- Meng, Z.; Chen, Y. Differential Evolution with Exponential Crossover Can Be Also Competitive on Numerical Optimization. Appl. Soft Comput. 2023, 146, 110750. [Google Scholar] [CrossRef]
- Zeng, Z.; Zhang, M.; Chen, T.; Hong, Z. A New Selection Operator for Differential Evolution Algorithm. Knowl. -Based Syst. 2021, 226, 107150. [Google Scholar] [CrossRef]
- Kumar, A.; Biswas, P.P.; Suganthan, P.N. Differential Evolution with Orthogonal Array-based Initialization and a Novel Selection Strategy. Swarm Evol. Comput. 2022, 68, 101010. [Google Scholar] [CrossRef]
- Yu, Y.; Gao, S.; Wang, Y.; Todo, Y. Global Optimum-Based Search Differential Evolution. IEEE/CAA J. Autom. Sin. 2019, 6, 379–394. [Google Scholar] [CrossRef]
- Gao, S.; Yu, Y.; Wang, Y.; Wang, J.; Cheng, J.; Zhou, M. Chaotic Local Search-Based Differential Evolution Algorithms for Optimization. IEEE Trans. Syst. Man, Cybern. Syst. 2021, 51, 3954–3967. [Google Scholar] [CrossRef]
- Cai, Z.; Yang, X.; Zhou, M.C.; Zhan, Z.H.; Gao, S. Toward Explicit Control between Exploration and Exploitation in Evolutionary Algorithms: A Case Study of Differential Evolution. Inf. Sci. 2023, 649, 119656. [Google Scholar] [CrossRef]
- Ahmad, M.F.; Isa, N.A.M.; Lim, W.H.; Ang, K.M. Differential Evolution: A Recent Review Based on State-of-the-Art Works. Alex. Eng. J. 2022, 61, 3831–3872. [Google Scholar] [CrossRef]
- Awad, N.H.; Ali, M.Z.; Liang, J.J.; Qu, B.Y.; Suganthan, P.N. Problem Definitions and Evaluation Criteria for the CEC 2017 Special Session and Competition on Single Objective Bound Constrained Real-Parameter Numerical Optimization; Technical Report; Nanyang Technological University: Singapore, 2016; pp. 1–34. [Google Scholar]
- Sallam, K.M.; Elsayed, S.M.; Chakrabortty, R.K.; Ryan, M.J. Improved Multi-Operator Differential Evolution Algorithm for Solving Unconstrained Problems. In Proceedings of the 2020 IEEE Congress on Evolutionary Computation, CEC 2020—Conference Proceedings, Glasgow, UK, 19–24 July 2020. [Google Scholar]
- Li, X.; Cai, Z.; Wang, Y.; Todo, Y.; Cheng, J.; Gao, S. TDSD: A New Evolutionary Algorithm Based on Triple Distinct Search Dynamics. IEEE Access 2020, 8, 76752–76764. [Google Scholar] [CrossRef]
- Zhang, Y.; Chi, A.; Mirjalili, S. Enhanced Jaya Algorithm: A Simple but Efficient Optimization Method for Constrained Engineering Design Problems. Knowl.-Based Syst. 2021, 233, 107555. [Google Scholar] [CrossRef]
- Cai, Z.; Gao, S.; Yang, X.; Yang, G.; Cheng, S.; Shi, Y. Alternate Search Pattern-Based Brain Storm Optimization. Knowl.-Based Syst. 2022, 238, 107896. [Google Scholar] [CrossRef]
- Tang, Z.; Wang, K.; Tao, S.; Todo, Y.; Wang, R.L.; Gao, S. Hierarchical Manta Ray Foraging Optimization with Weighted Fitness-Distance Balance Selection. Int. J. Comput. Intell. Syst. 2023, 16, 114. [Google Scholar] [CrossRef]
- Guo, A.; Wang, Y.; Guo, L.; Zhang, R.; Yu, Y.; Gao, S. An Adaptive Position-Guided Gravitational Search Algorithm for Function Optimization and Image Threshold Segmentation. Eng. Appl. Artif. Intell. 2023, 121, 106040. [Google Scholar] [CrossRef]
- Das, S.; Suganthan, P.N. Problem Definitions and Evaluation Criteria for CEC 2011 Competition on Testing Evolutionary Algorithms on Real World Optimization Problems; Jadavpur University: Kolkata, India; Nanyang Technological University: Singapore, 2010; pp. 341–359. [Google Scholar]






| F | Iter. | IDEBW | CJADE | DEGOS | SHADE | APadapSS-JADE | JADE | jDE |
|---|---|---|---|---|---|---|---|---|
| f1 | 1.5 × 103 | 3.51 × 10−81 (7.1 × 10−81) | 4.07 × 10−62 + (2.32 × 10−62) | 6.14 × 10−26 + (4.85 × 10−26) | 3.76 × 10−74 + (2.34 × 10−74) | 2.45 × 10−75 + (1.39 × 10−74) | 1.79 × 10−60 + (8.29 × 10−60) | 2.49 × 10−28 + (4.39 × 10−28) |
| rank | 1 | 4 | 7 | 3 | 2 | 5 | 6 | |
| f2 | 2.0 × 103 | 7.08 × 10−56 (4.55 × 10−56) | 7.03 × 10−34 + (4.53 × 10−34) | 1.98 × 10−19 + (3.43 × 10−19) | 1.04 × 10−47 + (3.24 × 10−47) | 1.90 × 10−44 + (1.29 × 10−43) | 1.89 × 10−25 + (9.01 × 10−25) | 1.49 × 10−23 + (1.01 × 10−23) |
| rank | 1 | 4 | 7 | 2 | 3 | 5 | 6 | |
| f3 | 5.0 × 103 | 1.57 × 10−68 (2.19 × 10−68) | 1.06 × 10−59 + (9.05 × 10−59) | 1.39 × 10−20 + (1.09 × 10−20) | 4.56 × 10−63 + (2.15 × 10−63) | 2.49 × 10−68 + (8.40 × 10−68) | 5.99 × 10−61 + (2.90 × 10−60) | 5.19 × 10−14 + (1.11 × 10−14) |
| rank | 1 | 5 | 6 | 3 | 2 | 4 | 7 | |
| f4 | 5.0 × 103 | 1.11 × 10−49 (1.53 × 10−49) | 1.97 × 10−61 + (2.34 × 10−60) | 2.34 × 10−01 + (4.82 × 10−01) | 7.86 × 10−64 − (4.83 × 10−64) | 5.15 × 10−22 + (5.39 × 10−22) | 8.19 × 10−24 + (4.01 × 10−23) | 1.39 × 10−15 + (1.09 × 10−15) |
| rank | 3 | 2 | 7 | 1 | 5 | 4 | 6 | |
| f5 | 5.0 × 103 | 2.14 × 10−28 (1.98 × 10−28) | 6.02 × 10−01 + (4.82 × 10−01) | 9.53 × 10−22 + (4.28 × 10−22) | 8.12 × 10−02 + (4.34 × 10−02) | 3.20 × 10−01 + (1.09 × 10+00) | 8.01 × 10−02 + (7.19 × 10−01 | 1.30 × 10+01 + (1.40 × 10+01) |
| rank | 1 | 6 | 2 | 4 | 5 | 3 | 7 | |
| f6 | 1.0 × 102 | 1.02 × 10−01 (3.22 × 10−01) | 3.57 × 10+00 + (6.43 × 10−01) | 9.34 × 10+01 + (3.45 × 10+01) | 4.11 × 10+00 + (1.01 × 10+00) | 3.99 × 10−02 − (1.95 × 10−02) | 2.90 × 10+00 + (1.10 × 10+00) | 1.09 × 10+03 + (2.09 × 10+02) |
| 2 | 4 | 6 | 5 | 1 | 3 | 7 | ||
| f7 | 3.0 × 103 | 1.05 × 10−03 (9.23 × 10−04) | 1.21 × 10−03 + (5.24 × 10−03) | 2.22 × 10−03 + (3.34 × 10−03) | 1.18 × 10−03 + (3.38 × 10−04) | 5.89 × 10−04 + (1.79 × 10−04) | 6.39 × 10−04 − (2.19 × 10−04) | 3.29 × 10−03 + (8.49 × 10−04) |
| rank | 3 | 5 | 6 | 4 | 1 | 2 | 7 | |
| f8 | 1.0 × 103 | 9.49 × 1002 (3.37 × 1002) | 1.05 × 10−03 − (1.39 × 10−05) | 2.62 × 1003 + (7.11 × 1003) | 1.01 × 10−03 − (0.00 × 1000) | 1.79 × 10−08 + (1.20 × 10−07) | 3.29 × 10−05 − (2.1 × 10−05) | 7.19 × 10−11 − (1.29 × 10−10) |
| 6 | 5 | 7 | 4 | 2 | 3 | 1 | ||
| f9 | 1.0 × 103 | 1.42 × 1001 (2.59 × 1000) | 7.01 × 1002+ (3.22 × 1000) | 2.53 × 1001 + (1.03 × 1001) | 3.38 × 1000 − (1.37 × 1000) | 2.89 × 10−01 − (5.70 × 10−01) | 1.09 × 10−04 − (6.09 × 10−05) | 1.49 × 10−04 − (1.99 × 10−04) |
| rank | 5 | 7 | 6 | 4 | 3 | 1 | 2 | |
| f10 | 5.0 × 102 | 5.63 × 10−13 (2.81 × 10−13) | 4.69 × 10−09 + (3.42 × 10−09) | 4.85 × 10−04 + (1.09 × 10−04) | 1.25 × 10−11 + (3.45 × 10−11) | 1.11 × 10−11 + (1.90 × 10−10) | 8.19 × 10−10 + (7.01 × 10−10) | 3.49 × 10−04 − (1.05 × 10−04) |
| rank | 1 | 5 | 7 | 3 | 2 | 4 | 6 | |
| f11 | 5.0 × 102 | 0.00 (0.00) | 1.70 × 10−15 + (4.34 × 10−16) | 3.33 × 10−05 + (5.32 × 10−05) | 1.55 × 10−16 + (3.47 × 10−16) | 0.00 = (0.00) | 9.89 × 10−08 + (6.01 × 10−07) | 1.89 × 10−05 + (5.79 × 10−05) |
| 1 | 4 | 6 | 3 | 1 | 5 | 7 | ||
| f12 | 5.0 × 102 | 2.13 × 10−25 (1.88 × 10−25) | 3.42 × 10−18 + (3.41 × 10−18) | 5.63 × 10−04 + (8.45 × 10−04) | 4.56 × 10−19 + (3.23 × 10−19) | 2.19 × 10−22 + (7.69 × 10−22) | 4.39 × 10−17 + (2.10 × 10−16) | 1.59 × 10−07 + (1.50 × 10−07) |
| rank | 1 | 4 | 7 | 3 | 2 | 5 | 6 | |
| f13 | 5.0 × 102 | 1.83 × 10−23 (3.47 × 10−23) | 4.56 × 10−17 + (4.21 × 10−17) | 1.23 × 10−03 + (3.42 × 10−03) | 2.67 × 10−18 + (1.03 × 10−18) | 3.80 × 10−20 + (1.19 × 10−19) | 2.09 × 10−16 + (6.59 × 10−16) | 1.48 × 10−06 + (9.80 × 10−07) |
| rank | 1 | 4 | 7 | 3 | 2 | 5 | 6 | |
| CPU Time (s) | 11.6 | 13.2 | 11.4 | 12.1 | -- | -- | -- | |
| w/l/t | 11/2/0 0.022 + | 13/0/0 <0.001 + | 10/3/0 0.092 = | 8/4/1 0.388 = | 10/3/0 p = 0.092 = | 11/2/0 p = 0.022 + | ||
| Algorithms | Pairwise Rank | ΣR+ | ΣR− | z-Value | p-Value | Sig at α = 0.05 | |
|---|---|---|---|---|---|---|---|
| IDEBW vs. | CJADE | (1.15, 1.85) | 75 | 16 | 2.062 | 0.039 | + |
| DEGOS | (1.00, 2.00) | 91 | 0 | 3.180 | 0.001 | + | |
| SHADE | (1.23, 1.77) | 63 | 28 | 1.223 | 0.221 | = | |
| APadapSS-JADE | (1.35, 1.65) | 40 | 38 | 0.078 | 0.937 | = | |
| JADE | (1.23, 1.77) | 57 | 34 | 0.804 | 0.422 | = | |
| jDE | (1.15, 1.85) | 75 | 16 | 2.062 | 0.039 | + | |
| IDEBW | CJADE | DEGOS | SHADE | ApadapSS-JADE | JADE | jDE | CD (α = 0.1) | CD (α = 0.05) | |
|---|---|---|---|---|---|---|---|---|---|
| Rank | 2.12 | 4.54 | 6.31 | 3.23 | 2.42 | 3.77 | 5.62 | 2.0285 | 2.2352 |
| Fun | IDEBW | TRADE | CJADE | DEGOS | SHADE | IMODE | ||||||
|---|---|---|---|---|---|---|---|---|---|---|---|---|
| Mean | SD | Mean | SD | Mean | SD | Mean | SD | Mean | SD | Mean | SD | |
| C1 | 0.00 × 1000 | 0.00 × 1000 | 0.00 × 1000 | 0.00 × 1000 | 0.00 × 1000 | 0.00 × 1000 | 0.00 × 1000 | 0.00 × 1000 | 0.00 × 1000 | 0.00 × 1000 | 8.1 × 10−11 | 1.4 × 10−03 |
| C3 | 1.8 × 10−08 | 1.9 × 10−07 | 2.40 × 1001 | 4.41 × 1001 | 8.5 × 10−04 | 1.42 × 1004 | 2.8 × 10−05 | 6.9 × 10−05 | 0.00 × 1000 | 0.00 × 1000 | 1.4 × 10−07 | 8.1 × 10−09 |
| C4 | 5.86 × 1001 | 0.00 × 1000 | 5.98 × 1001 | 2.45 × 1000 | 3.66 × 1001 | 3.08 × 1001 | 5.92 × 1001 | 1.85 × 1000 | 5.86 × 1001 | 3.1 × 10−14 | 2.19 × 1001 | 2.84 × 1002 |
| C5 | 3.55 × 1001 | 1.22 × 1001 | 1.90 × 1001 | 4.91 × 1000 | 2.66 × 1001 | 6.09 × 1000 | 2.70 × 1001 | 1.25 × 1001 | 1.55 × 1001 | 2.70 × 1000 | 2.59 × 1002 | 4.14 × 1000 |
| C6 | 0.00 × 1000 | 0.00 × 1000 | 0.00 × 1000 | 0.00 × 1000 | 0.00 × 1000 | 0.00 × 1000 | 7.9 × 10−07 | 1.5 × 10−06 | 3.8 × 10−05 | 3.2 × 10−05 | 5.82 × 1001 | 6.34 × 1000 |
| C7 | 7.25 × 1001 | 1.17 × 1001 | 5.43 × 1001 | 9.85 × 1000 | 5.64 × 1001 | 5.68 × 1000 | 7.56 × 1001 | 5.13 × 1001 | 4.67 × 1001 | 3.46 × 1000 | 9.23 × 1002 | 3.12 × 1002 |
| C8 | 2.39 × 1001 | 2.94 × 1001 | 2.42 × 1001 | 4.48 × 1000 | 2.62 × 1001 | 3.75 × 1000 | 3.17 × 1001 | 1.44 × 1001 | 1.64 × 1001 | 4.36 × 1000 | 2.08 × 1001 | 3.99 × 1000 |
| C9 | 0.00 × 1000 | 0.00 × 1000 | 0.00 × 1000 | 0.00 × 1000 | 0.00 × 1000 | 0.00 × 1000 | 0.00 × 1000 | 0.00 × 1000 | 6.3 × 10−02 | 1.4 × 10−01 | 5.49 × 1003 | 1.52 × 1003 |
| C10 | 3.15 × 1003 | 6.19 × 1002 | 7.28 × 1003 | 3.28 × 1002 | 1.86 × 1003 | 2.83 × 1002 | 3.85 × 1003 | 1.92 × 1003 | 1.65 × 1003 | 3.85 × 1002 | 3.81 × 1003 | 4.74 × 1002 |
| C11 | 1.49 × 1001 | 2.51 × 1001 | 1.67 × 1001 | 2.01 × 1001 | 2.00 × 1001 | 7.31 × 1000 | 1.08 × 1001 | 2.31 × 1000 | 2.22 × 1001 | 1.59 × 1001 | 1.95 × 1002 | 4.82 × 1001 |
| C12 | 1.32 × 1004 | 1.62 × 1004 | 1.39 × 1004 | 8.83 × 1003 | 1.35 × 1003 | 9.05 × 1002 | 8.54 × 1003 | 9.68 × 1003 | 1.18 × 1003 | 3.99 × 1002 | 1.12 × 1003 | 3.74 × 1002 |
| C13 | 2.42 × 1001 | 8.11 × 1000 | 2.95 × 1001 | 5.50 × 1000 | 3.11 × 1001 | 9.70 × 1000 | 2.71 × 1001 | 1.13 × 1001 | 3.99 × 1001 | 1.86 × 1001 | 3.99 × 1002 | 1.75 × 1002 |
| C14 | 2.06 × 1001 | 1.46 × 1001 | 2.38 × 1001 | 6.04 × 1000 | 1.46 × 1003 | 3.03 × 1003 | 2.02 × 1001 | 1.01 × 1001 | 2.96 × 1001 | 3.03 × 1000 | 1.93 × 1002 | 5.62 × 1001 |
| C15 | 6.54 × 1000 | 4.11 × 1000 | 7.10 × 1000 | 2.32 × 1000 | 3.49 × 1002 | 9.92 × 1002 | 8.18 × 1000 | 3.66 × 1000 | 3.73 × 1001 | 3.27 × 1001 | 2.14 × 1002 | 8.74 × 1001 |
| C16 | 3.28 × 1002 | 4.08 × 1002 | 1.59 × 1001 | 9.80 × 1000 | 4.68 × 1002 | 1.60 × 1002 | 4.49 × 1002 | 5.06 × 1002 | 4.10 × 1002 | 1.27 × 1002 | 1.47 × 1003 | 4.66 × 1002 |
| C17 | 2.46 × 1002 | 7.48 × 1001 | 2.71 × 1001 | 2.90 × 1000 | 7.38 × 1001 | 4.16 × 1001 | 1.02 × 1002 | 7.04 × 1001 | 5.13 × 1001 | 1.24 × 1001 | 8.69 × 1002 | 2.63 × 1002 |
| C18 | 2.43 × 1001 | 1.07 × 1000 | 2.80 × 1001 | 8.32 × 1000 | 6.85 × 1001 | 4.16 × 1001 | 3.24 × 1001 | 1.59 × 1001 | 5.82 × 1001 | 4.37 × 1001 | 1.59 × 1002 | 7.48 × 1001 |
| C19 | 4.11 × 1000 | 2.20 × 1000 | 5.61 × 1000 | 1.78 × 1000 | 2.49 × 1001 | 2.63 × 1001 | 7.37 × 1000 | 3.08 × 1000 | 1.20 × 1001 | 3.68 × 1000 | 5.91 × 1002 | 3.57 × 1002 |
| C20 | 2.72 × 1001 | 5.15 × 1001 | 2.02 × 1001 | 7.15 × 1000 | 1.06 × 1002 | 5.03 × 1001 | 6.93 × 1001 | 9.83 × 1001 | 5.75 × 1001 | 3.66 × 1001 | 6.80 × 1002 | 1.94 × 1002 |
| C21 | 2.45 × 1002 | 1.34 × 1001 | 2.21 × 1002 | 4.23 × 1000 | 2.26 × 1002 | 5.65 × 1000 | 2.25 × 1002 | 9.81 × 1000 | 2.17 × 1002 | 1.56 × 1000 | 4.15 × 1002 | 3.20 × 1001 |
| C22 | 1.00 × 1002 | 0.00 × 1000 | 1.00 × 1002 | 0.00 × 1000 | 1.00 × 1002 | 0.00 × 1000 | 1.00 × 1002 | 0.00 × 1000 | 1.00 × 1002 | 0.00 × 1000 | 1.33 × 1003 | 1.96 × 1003 |
| C23 | 3.76 × 1002 | 8.45 × 1000 | 3.61 × 1002 | 8.74 × 1000 | 3.72 × 1002 | 4.62 × 1000 | 3.76 × 1002 | 1.45 × 1001 | 3.65 × 1002 | 6.99 × 1000 | 7.97 × 1002 | 8.41 × 1001 |
| C24 | 4.65 × 1002 | 1.15 × 1001 | 4.41 × 1002 | 4.84 × 1000 | 4.40 × 1002 | 4.80 × 1000 | 4.51 × 1002 | 1.83 × 1001 | 4.36 × 1002 | 2.58 × 1000 | 9.60 × 1002 | 7.35 × 1001 |
| C25 | 3.87 × 1002 | 1.1 × 10−01 | 3.87 × 1002 | 2.7 × 10−02 | 3.87 × 1002 | 1.8 × 10−01 | 4.51 × 1002 | 1.83 × 1001 | 3.87 × 1002 | 3.3 × 10−01 | 3.95 × 1002 | 1.85 × 1001 |
| C26 | 1.38 × 1003 | 1.52 × 1002 | 9.77 × 1002 | 7.79 × 1001 | 1.20 × 1003 | 2.89 × 1001 | 1.23 × 1003 | 9.75 × 1001 | 1.10 × 1003 | 7.06 × 1001 | 4.42 × 1003 | 1.14 × 1003 |
| C27 | 5.02 × 1002 | 6.51 × 1000 | 4.94 × 1002 | 1.16 × 1001 | 5.04 × 1002 | 1.10 × 1001 | 5.01 × 1002 | 7.98 × 1000 | 5.06 × 1002 | 6.86 × 1000 | 7.59 × 1002 | 1.24 × 1002 |
| C28 | 3.42 × 1002 | 7.91 × 1001 | 3.36 × 1002 | 5.35 × 1001 | 3.54 × 1002 | 5.68 × 1001 | 3.48 × 1002 | 7.37 × 1001 | 3.43 × 1002 | 5.62 × 1001 | 3.31 × 1002 | 5.81 × 1001 |
| C29 | 4.19 × 1002 | 1.13 × 1002 | 4.23 × 1002 | 2.79 × 1001 | 4.86 × 1002 | 5.07 × 1001 | 4.61 × 1002 | 8.08 × 1001 | 4.69 × 1002 | 3.85 × 1001 | 1.56 × 1003 | 4.15 × 1002 |
| C30 | 2.04 × 1003 | 1.35 × 1002 | 2.07 × 1003 | 4.59 × 1001 | 2.18 × 1003 | 1.69 × 1002 | 2.10 × 1003 | 1.06 × 1002 | 2.11 × 1003 | 7.53 × 1001 | 4.35 × 1003 | 1.43 × 1003 |
| CPU time (s) | 146.2 | 165.4 | 172.9 | 144.5 | 148.1 | 168.2 | ||||||
| w/l/t | 13/11/5 | 14/10/5 | 16/9/4 | 14/11/4 | 25/4/0 | |||||||
| p-values | 0.839 = | 0.541 = | 0.030 + | 0.690 = | 0.001 + | |||||||
| Fun | IDEBW | EJaya | HMRFO | AGBSO | DisGSA | TDSD | ||||||
|---|---|---|---|---|---|---|---|---|---|---|---|---|
| Mean | SD | Mean | SD | Mean | SD | Mean | SD | Mean | SD | Mean | SD | |
| C1 | 0.00× 1000 | 0.00 × 1000 | 1.28 × 1002 | 2.03 × 1002 | 2.98 × 1003 | 2.34 × 1003 | 2.16 × 1003 | 2.63 × 1003 | 2.44 × 1003 | 1.17 × 1003 | 1.75 × 1003 | 9.03 × 1002 |
| C3 | 1.8 × 10−08 | 1.9 × 10−07 | 4.9 × 10−10 | 5.13 × 1005 | 6.14 × 1001 | 3.57 × 1001 | 4.97 × 1001 | 1.07 × 1002 | 4.93 × 1003 | 2.12 × 1003 | 4.04 × 1004 | 9.54 × 1003 |
| C4 | 5.86 × 1001 | 0.00 × 1000 | 2.64 × 1001 | 1.42 × 1001 | 3.64 × 1001 | 3.50 × 1001 | 9.02 × 1001 | 1.56 × 1001 | 1.02 × 1002 | 2.38 × 1001 | 2.02 × 1001 | 2.10 × 1001 |
| C5 | 3.55 × 1001 | 1.22 × 1001 | 5.21 × 1001 | 2.05 × 1001 | 6.00 × 1001 | 1.91 × 1001 | 1.67 × 1001 | 6.08 × 1000 | 1.75 × 1001 | 6.51 × 1000 | 7.99 × 1001 | 1.14 × 1001 |
| C6 | 0.00 × 1000 | 0.00 × 1000 | 4.17 × 1000 | 1.35 × 1001 | 4.9 × 10−01 | 1.07 × 1000 | 7.7 × 10−05 | 4.7 × 10−05 | 4.1 × 10−05 | 7.3 × 10−05 | 3.30 × 1000 | 6.9 × 10−01 |
| C7 | 7.25 × 1001 | 1.17 × 1001 | 1.10 × 1002 | 4.52 × 1000 | 1.17 × 1002 | 3.98 × 1001 | 5.10 × 1001 | 7.47 × 1000 | 5.02 × 1001 | 3.97 × 1000 | 1.32 × 1002 | 1.34 × 1001 |
| C8 | 2.39 × 1001 | 2.94 × 1001 | 7.34 × 1001 | 9.85 × 1000 | 6.53 × 1001 | 1.89 × 1001 | 1.47 × 1001 | 4.97 × 1000 | 1.71 × 1001 | 3.25 × 1000 | 8.33 × 1001 | 8.19 × 1000 |
| C9 | 0.00 × 1000 | 0.00 × 1000 | 2.30 × 1002 | 2.88 × 1001 | 4.64 × 1001 | 4.07 × 1001 | 0.00 × 1000 | 0.00 × 1000 | 1.8 × 10−13 | 6.2 × 10−14 | 1.71 × 1003 | 3.44 × 1002 |
| C10 | 3.15 × 1003 | 6.19 × 1002 | 3.82 × 1003 | 2.87 × 1002 | 3.47 × 1003 | 6.76 × 1002 | 4.80 × 1002 | 2.70 × 1002 | 1.98 × 1003 | 5.54 × 1002 | 2.19 × 1003 | 2.20 × 1002 |
| C11 | 1.49 × 1001 | 2.51 × 1001 | 8.64 × 1001 | 1.25 × 1001 | 4.29 × 1001 | 1.05 × 1001 | 5.07 × 1001 | 2.82 × 1001 | 9.61 × 1001 | 2.82 × 1001 | 6.86 × 1001 | 2.40 × 1002 |
| C12 | 1.32 × 1004 | 1.62 × 1004 | 7.48 × 1003 | 2.03 × 1005 | 3.65 × 1004 | 1.35 × 1004 | 6.12 × 1005 | 3.01 × 1005 | 9.75 × 1003 | 1.76 × 1003 | 2.91 × 1005 | 1.73 × 1005 |
| C13 | 2.42 × 1001 | 8.11 × 1000 | 2.56 × 1003 | 2.54 × 1003 | 1.48 × 1004 | 1.02 × 1004 | 1.07 × 1004 | 6.58 × 1003 | 4.75 × 1003 | 2.51 × 1003 | 6.95 × 1002 | 3.24 × 1002 |
| C14 | 2.06 × 1001 | 1.46 × 1001 | 1.12 × 1002 | 1.42 × 1003 | 1.68 × 1003 | 9.51 × 1002 | 2.74 × 1003 | 2.96 × 1003 | 3.41 × 1003 | 2.51 × 1003 | 8.42 × 1003 | 6.07 × 1003 |
| C15 | 6.54 × 1000 | 4.11 × 1000 | 9.58 × 1002 | 8.67 × 1000 | 2.87 × 1003 | 3.81 × 1003 | 3.47 × 1003 | 3.80 × 1003 | 1.66 × 1003 | 1.66 × 1003 | 3.56 × 1002 | 2.24 × 1002 |
| C16 | 3.28 × 1002 | 4.08 × 1002 | 4.74 × 1002 | 1.37 × 1002 | 6.30 × 1002 | 2.92 × 1002 | 1.13 × 1002 | 9.81 × 1001 | 5.71 × 1002 | 2.39 × 1002 | 4.85 × 1002 | 1.16 × 1002 |
| C17 | 2.46 × 1002 | 7.48 × 1001 | 1.19 × 1002 | 6.91 × 1001 | 1.95 × 1002 | 1.36 × 1002 | 5.10 × 1001 | 3.85 × 1001 | 1.71 × 1002 | 1.34 × 1002 | 9.38 × 1001 | 3.88 × 1001 |
| C18 | 2.43 × 1001 | 1.07 × 1000 | 4.04 × 1003 | 1.47 × 1004 | 8.15 × 1004 | 3.38 × 1004 | 9.27 × 1004 | 5.46 × 1004 | 4.13 × 1004 | 1.74 × 1004 | 8.14 × 1004 | 3.67 × 1004 |
| C19 | 4.11 × 1000 | 2.20 × 1000 | 2.54 × 1002 | 2.82 × 1003 | 2.52 × 1003 | 2.66 × 1003 | 5.39 × 1003 | 6.64 × 1003 | 3.67 × 1003 | 1.32 × 1003 | 1.53 × 1002 | 1.01 × 1002 |
| C20 | 2.72 × 1001 | 5.15 × 1001 | 3.27 × 1002 | 4.15 × 1001 | 2.70 × 1002 | 1.24 × 1002 | 1.01 × 1002 | 6.55 × 1001 | 1.74 × 1002 | 1.29 × 1001 | 1.38 × 1002 | 5.41 × 1001 |
| C21 | 2.45 × 1002 | 1.34 × 1001 | 2.51 × 1002 | 9.11 × 1000 | 2.52 × 1002 | 1.84 × 1001 | 2.17 × 1002 | 5.54 × 1000 | 2.28 × 1002 | 8.81 × 1000 | 2.22 × 1002 | 8.14 × 1001 |
| C22 | 1.00 × 1002 | 0.00 × 1000 | 1.00 × 1002 | 1.6 × 10−06 | 1.00 × 1002 | 2.4 × 10−13 | 1.00 × 1002 | 2.3 × 10−06 | 1.00 × 1002 | 4.7 × 10−09 | 1.11 × 1002 | 1.89 × 1000 |
| C23 | 3.76 × 1002 | 8.45 × 1000 | 4.18 × 1002 | 1.42 × 1001 | 4.30 × 1002 | 2.51 × 1001 | 3.60 × 1002 | 5.07 × 1000 | 3.73 × 1002 | 4.97 × 1000 | 4.54 × 1002 | 1.72 × 1002 |
| C24 | 4.65 × 1002 | 1.15 × 1001 | 4.89 × 1002 | 4.34 × 1000 | 4.81 × 1002 | 1.71 × 1001 | 4.36 × 1002 | 1.10 × 1001 | 4.13 × 1002 | 1.68 × 1001 | 4.25 × 1002 | 1.87 × 1002 |
| C25 | 3.87 × 1002 | 1.1 × 10−01 | 4.03 × 1002 | 8.94 × 1000 | 3.92 × 1002 | 1.37 × 1001 | 3.86 × 1002 | 1.11 × 1000 | 3.87 × 1002 | 2.11 × 1000 | 3.83 × 1002 | 1.15 × 1001 |
| C26 | 1.38 × 1003 | 1.52 × 1002 | 2.25 × 1003 | 5.46 × 1002 | 1.68 × 1003 | 8.49 × 1002 | 9.93 × 1002 | 7.67 × 1001 | 2.00 × 1002 | 1.8 × 10−08 | 2.21 × 1002 | 5.54 × 1000 |
| C27 | 5.02 × 1002 | 6.51 × 1000 | 5.54 × 1002 | 7.04 × 1000 | 5.45 × 1002 | 1.58 × 1001 | 5.05 × 1002 | 5.80 × 1000 | 5.48 × 1002 | 1.89 × 1001 | 5.21 × 1002 | 6.13 × 1000 |
| C28 | 3.42 × 1002 | 7.91 × 1001 | 3.80 × 1002 | 1.10 × 1001 | 3.34 × 1002 | 5.73 × 1001 | 3.80 × 1002 | 4.18 × 1001 | 3.66 × 1002 | 6.07 × 1001 | 4.09 × 1002 | 1.48 × 1001 |
| C29 | 4.19 × 1002 | 1.13 × 1002 | 6.21 × 1002 | 1.01 × 1002 | 7.66 × 1002 | 1.78 × 1002 | 4.67 × 1002 | 3.45 × 1001 | 6.35 × 1002 | 1.71 × 1002 | 5.90 × 1002 | 4.56 × 1001 |
| C30 | 2.04 × 1003 | 1.35 × 1002 | 4.88 × 1003 | 2.90 × 1004 | 3.91 × 1003 | 1.15 × 1003 | 5.14 × 1004 | 4.22 × 1004 | 5.17 × 1003 | 7.06 × 1002 | 5.04 × 1003 | 8.29 × 1002 |
| CPU time (s) | 146.2 | 105.4 | 165.2 | 154.4 | 159.2 | 189.3 | ||||||
| w/l/t | 24/4/1 | 25/3/1 | 16/11/2 | 17/10/2 | 22/7/0 | |||||||
| p-value | 0.001 + | 0.001 + | 0.441 = | 0.248 = | 0.009 + |
| Algorithms | Pairwise Rank | ΣR+ | ΣR− | z-Value | p-Value | Sig at α = 0.05 | |
|---|---|---|---|---|---|---|---|
| IDEBW vs. | TRADE | (1.47, 1.53) | 127 | 173 | 0.657 | 0.511 | = |
| CJADE | (1.43, 1.57) | 160 | 140 | 0.286 | 0.775 | = | |
| DEGOS | (1.38,1.62) | 191 | 133 | 0.794 | 0.427 | = | |
| SHADE | (1.45, 1.55) | 166 | 159 | 0.094 | 0.927 | = | |
| IMODE | (1.14, 1.86) | 392 | 43 | 3.773 | 0.001 | + | |
| EJaya | (1.16, 1.84) | 355 | 51 | 3.461 | 0.001 | + | |
| HMRFO | (1.12, 1.88) | 376 | 30 | 3.939 | 0.001 | + | |
| AGBSO | (1.41, 1.59) | 266 | 112 | 1.850 | 0.062 | = | |
| DisGSA | (1.38, 1.62) | 272 | 106 | 1.994 | 0.042 | + | |
| TDSD | (1.24, 1.76) | 356 | 79 | 2.995 | 0.003 | + | |
| DE Variants | Other Meta-Heuristics | ||
|---|---|---|---|
| Algorithm | Rank | Algorithm | Rank |
| IDEBW | 2.86 | IDEBW | 2.31 |
| TRADE | 2.66 | EJAYA | 3.95 |
| CJADE | 3.83 | HMRFO | 4.38 |
| DEGOS | 3.62 | AGBSO | 3.10 |
| SHADE | 2.97 | DisGSA | 3.50 |
| IMODE | 5.02 | TDSD | 3.76 |
| CD (Level = 10%) | 1.1428 | CD (Level = 10%) | 1.1428 |
| CD (Level = 5%) | 1.2656 | CD (Level = 5%) | 1.2656 |
| Problem | Iter. | Value | IDEBW | DEGOS | SHADE | CJADE | EJAYA | TDSD |
|---|---|---|---|---|---|---|---|---|
| RP1 | Best | 0.00 | 2.24 × 10−20 | 0.00 | 0.00 | 1.400 | 0.00 | |
| 600 | Mean | 1.16 | 3.11 | 1.82 | 2.2980 | 10.68 | 3.93 | |
| SD | 0.9084 | 6.95 | 2.60 | 6.1711 | 5.4506 | 4.97 | ||
| rank | 1 | 5 | 2 | 3 | 6 | 4 | ||
| RP2 | Best | 0.5891 | 0.7092 | 1.0345 | 0.7029 | 0.5000 | 0.8701 | |
| 2000 | Mean | 0.7332 | 1.467 | 1.2256 | 0.9171 | 1.0094 | 1.0234 | |
| SD | 0.1924 | 0.3537 | 0.0974 | 0.1066 | 0.3017 | 0.0773 | ||
| rank | 1 | 5 | 2 | 3 | 6 | 4 | ||
| RP3 | Best | 13.770 | 13.783 | 13.77 | 13.832 | 14.981 | 13.77 | |
| 100 | Mean | 13.921 | 14.362 | 14.28 | 14.329 | 15.006 | 13.93 | |
| SD | 0.2856 | 1.7475 | 0.20 | 1.212 | 2.302 | 0.17 | ||
| rank | 1 | 5 | 3 | 4 | 6 | 2 |
Disclaimer/Publisher’s Note: The statements, opinions and data contained in all publications are solely those of the individual author(s) and contributor(s) and not of MDPI and/or the editor(s). MDPI and/or the editor(s) disclaim responsibility for any injury to people or property resulting from any ideas, methods, instructions or products referred to in the content. |
© 2024 by the authors. Licensee MDPI, Basel, Switzerland. This article is an open access article distributed under the terms and conditions of the Creative Commons Attribution (CC BY) license (https://creativecommons.org/licenses/by/4.0/).
Share and Cite
Kumar, P.; Ali, M. Improved Differential Evolution Algorithm Guided by Best and Worst Positions Exploration Dynamics. Biomimetics 2024, 9, 119. https://doi.org/10.3390/biomimetics9020119
Kumar P, Ali M. Improved Differential Evolution Algorithm Guided by Best and Worst Positions Exploration Dynamics. Biomimetics. 2024; 9(2):119. https://doi.org/10.3390/biomimetics9020119
Chicago/Turabian StyleKumar, Pravesh, and Musrrat Ali. 2024. "Improved Differential Evolution Algorithm Guided by Best and Worst Positions Exploration Dynamics" Biomimetics 9, no. 2: 119. https://doi.org/10.3390/biomimetics9020119
APA StyleKumar, P., & Ali, M. (2024). Improved Differential Evolution Algorithm Guided by Best and Worst Positions Exploration Dynamics. Biomimetics, 9(2), 119. https://doi.org/10.3390/biomimetics9020119

